DIA-Based Quantitative Proteomics in the Flower Buds of Two Malus sieversii (Ledeb.) M. Roem Subtypes at Different Overwintering Stages
Abstract
1. Introduction
2. Results
2.1. Overview of Proteomic Profiles
2.2. Analysis of Differential Expression Proteins (DEPs)
2.3. Functional Annotation Analysis of Differential Expression Proteins (DEPs)
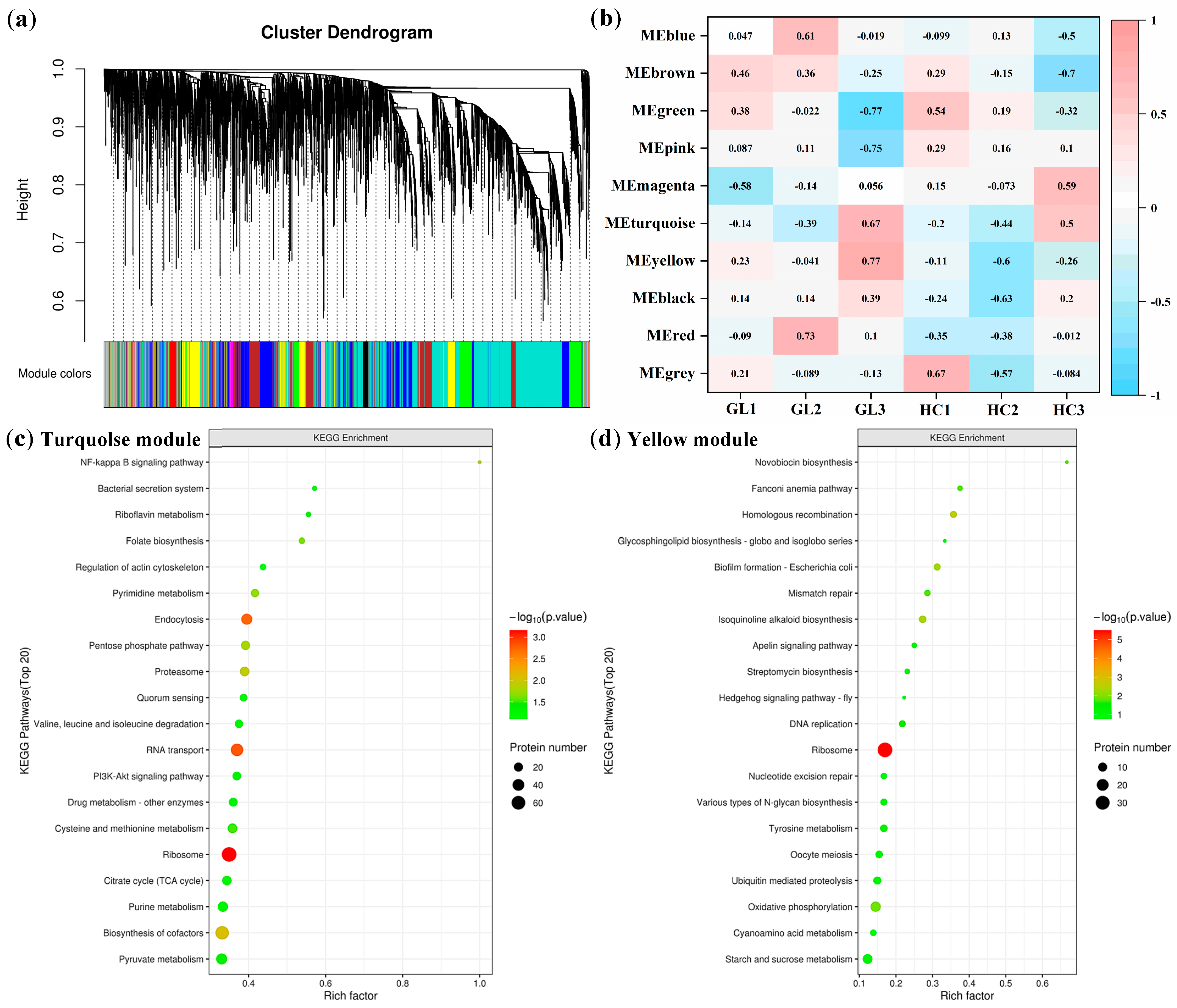
2.4. Weighted Gene Co-Expression Network Analysis (WGCNA)
3. Discussion
3.1. DEPs Involved in Protein Synthesis
3.2. DEPs Involved in Carbohydrate and Energy Metabolism
3.3. DEPs Involved in Other Metabolism
4. Materials and Methods
4.1. Plant Materials
4.2. Protein Preparation and Digestion
4.3. Filter-Aided Sample Preparation (FASP Digestion) Procedure
4.4. Data Dependent Acquisition (DDA) Mass Spectrometry Assay
4.5. Data Independent Acquisition (DIA) Mass Spectrometry Assay
4.6. Mass Spectrometry Data Analysis
4.7. Bioinformatic Analysis
5. Conclusions
Supplementary Materials
Author Contributions
Funding
Institutional Review Board Statement
Informed Consent Statement
Data Availability Statement
Conflicts of Interest
References
- Harshman, J.M.; Evans, K.M.; Allen, H.; Potts, R.; Flamenco, J.; Aldwinckle, H.S.; Wisniewski, M.E.; Norelli, J.L. Fire blight resistance in wild accessions of Malus sieversii. Plant Dis. 2017, 101, 1738–1745. [Google Scholar] [CrossRef]
- Duan, N.; Bai, Y.; Sun, H.; Wang, N.; Ma, Y.; Li, M.; Wang, X.; Jiao, C.; Legall, N.; Mao, L.; et al. Genome re-sequencing reveals the history of apple and supports a two-stage model for fruit enlargement. Nat. Commun. 2017, 8, 249. [Google Scholar] [CrossRef]
- Yan, G.; Long, H.; Song, W.; Chen, R. Genetic polymorphism of Malus sieversii populations in Xinjiang, China. Genet. Resour. Crop Evol. 2007, 55, 171–181. [Google Scholar] [CrossRef]
- Richards, C.M.; Volk, G.M.; Reilley, A.A.; Henk, A.D.; Lockwood, D.R.; Reeves, P.A.; Forsline, P.L. Genetic diversity and population structure in Malus sieversii, a wild progenitor species of domesticated apple. Tree Genet. Genomes 2009, 5, 339–347. [Google Scholar] [CrossRef]
- Volk, G.M.; Henk, A.D.; Richards, C.M. Malus sieversii: A diverse central Asian apple apecies in the USDA-ARS national plant germplasm system. HortScience 2013, 48, 1440–1444. [Google Scholar] [CrossRef]
- Wang, Z.H.; Tian, J.; Geng, W.J.; Qin, W.; Turdi, M. Characterization of CBF1, CBF2, CBF3, and CBF4 genes of Malus sieversii and analysis of their expression in different habitats. Eur. J. Hortic. Sci. 2017, 82, 81–89. [Google Scholar] [CrossRef]
- Wang, Z.; Qin, W.; Yan, J. Anatomical structures in Malus sieversii leaves at different habitats and its relation with cold resistance. Non-Wood For. Res. 2016, 34, 163–168. [Google Scholar]
- Salazar-Gutiérrez, M.R.; Chaves, B.; Hoogenboom, G. Freezing tolerance of apple flower buds. Sci. Hortic. 2016, 198, 344–351. [Google Scholar] [CrossRef]
- Penso, G.A.; Citadin, I.; Scariotto, S.; Santos, C.E.M.d.; Junior, A.W.; Bruckner, C.H.; Rodrigo, J. Development of peach flower buds under low winter chilling conditions. Agronomy 2020, 10, 428. [Google Scholar] [CrossRef]
- Salama, A.M.; Ezzat, A.; El-Ramady, H.; Alam-Eldein, S.M.; Okba, S.K.; Elmenofy, H.M.; Hassan, I.F.; Illés, A.; Holb, I.J. Temperate fruit trees under climate change: Challenges for dormancy and chilling requirements in warm winter regions. Horticulturae 2021, 7, 86. [Google Scholar] [CrossRef]
- Mexal, J.G.; Sammis, T.W.; Herrera, E.A. Cold-hardiness and dormancy of apple trees. What’s the difference. Frost Inj. Frost Control Apple Orchard. Conf. Albuq. 1991, NM, 2–11. [Google Scholar]
- Szalay, L.; Timon, B.; Nemeth, S.; Papp, J.; Toth, M. Hardening and dehardening of peach flower buds. HortScience 2010, 45, 761–765. [Google Scholar] [CrossRef]
- Zhou, P.; Li, X.; Liu, X.; Wen, X.; Zhang, Y.; Zhang, D. Transcriptome profiling of Malus sieversii under freezing stress after being cold-acclimated. BMC Genom. 2021, 22, 681. [Google Scholar] [CrossRef]
- Yan, J.; Qin, W.; Xiao, Y. Comparative study on anatomical structure of 28 types of Malus sieversii leaves. J. Xinjiang Agric. Univ. 2014, 37, 298–305. [Google Scholar]
- Wang, Z.; Qin, W. Study on the relationship between physiological response and cold hardiness of Malus sieversii in different populations. Non-Wood For. Res. 2018, 36, 20–28. [Google Scholar]
- Zhang, B.; Liu, L.; Qin, W. Study on physiological and biochemical mechanism of cold resistance of Malus sieversii. Non-Wood For. Res. 2021, 39, 60–68. [Google Scholar]
- de Santana Costa, M.G.; Feltrim, D.; Mazzafera, P.; Balbuena, T.S. Revisiting the stem proteome of Eucalyptus grandis and Eucalyptus globulus: Identification of temperature-induced changes. Biochim. Biophys. Acta-Proteins Proteom. 2020, 1868, 140530. [Google Scholar] [CrossRef]
- Lu, R.; Wang, X.; Zhao, W.; Wang, P.; Zhao, S.; Zhao, X.; Wang, D. Comparative transcriptome and proteome profiles reveal the regulation mechanism of low temperature on garlic greening. Food Res. Int. 2022, 161, 111823. [Google Scholar] [CrossRef]
- Ludwig, C.; Gillet, L.; Rosenberger, G.; Amon, S.; Collins, B.C.; Aebersold, R. Data-independent acquisition-based SWATH-MS for quantitative proteomics: A tutorial. Mol. Syst. Biol. 2018, 14, e8126. [Google Scholar] [CrossRef]
- Pino, L.K.; Just, S.C.; MacCoss, M.J.; Searle, B.C. Acquiring and analyzing data independent acquisition proteomics experiments without spectrum libraries. Mol. Cell. Proteom. 2020, 19, 1088–1103. [Google Scholar] [CrossRef]
- Wang, Y.; Zhang, H.; Zhong, H.; Xue, Z. Protein domain identification methods and online resources. Comput. Struct. Biotechnol. J. 2021, 19, 1145–1153. [Google Scholar] [CrossRef]
- Langfelder, P.; Horvath, S. WGCNA: An R package for weighted correlation network analysis. BMC Bioinform. 2008, 9, 559. [Google Scholar] [CrossRef]
- Yu, T.; Zhang, J.; Cao, J.; Ma, X.; Li, W.; Yang, G. Hub gene mining and co-expression network construction of low-temperature response in maize of seedling by WGCNA. Genes 2023, 14, 1598. [Google Scholar] [CrossRef]
- Sun, J.L.; Li, J.Y.; Wang, M.J.; Song, Z.T.; Liu, J.X. Protein quality control in plant organelles: Current progress and future perspectives. Mol. Plant 2021, 14, 95–114. [Google Scholar] [CrossRef]
- Martinez-Seidel, F.; Beine-Golovchuk, O.; Hsieh, Y.C.; Kopka, J. Systematic review of plant ribosome heterogeneity and specialization. Front. Plant Sci. 2020, 11, 948. [Google Scholar] [CrossRef]
- Shan, Z.; Luo, X.; Wei, M.; Huang, T.; Khan, A.; Zhu, Y. Physiological and proteomic analysis on long-term drought resistance of cassava (Manihot esculenta Crantz). Sci. Rep. 2018, 8, 17982. [Google Scholar] [CrossRef]
- Xu, Y.; Zeng, X.; Wu, J.; Zhang, F.; Li, C.; Jiang, J.; Wang, Y.; Sun, W. iTRAQ-based quantitative proteome revealed metabolic changes in winter turnip rape (Brassica rapa L.) under Cold Stress. Int. J. Mol. Sci. 2018, 19, 3346. [Google Scholar] [CrossRef]
- Liu, J.Y.; Men, J.L.; Chang, M.C.; Feng, C.P.; Yuan, L.G. iTRAQ-based quantitative proteome revealed metabolic changes of Flammulina velutipes mycelia in response to cold stress. J. Proteom. 2017, 156, 75–84. [Google Scholar] [CrossRef]
- Xia, K.; Zang, N.; Zhang, J.; Zhang, H.; Li, Y.; Liu, Y.; Feng, W.; Liang, X. New insights into the mechanisms of acetic acid resistance in Acetobacter pasteurianus using iTRAQ-dependent quantitative proteomic analysis. Int. J. Food Microbiol. 2016, 238, 241–251. [Google Scholar] [CrossRef] [PubMed]
- Chandel, N.S. Carbohydrate metabolism. Cold Spring Harb. Perspect. Biol. 2021, 13, a040568. [Google Scholar] [CrossRef] [PubMed]
- Shi, X.; Wang, X.; Cheng, F.; Cao, H.; Liang, H.; Lu, J.; Kong, Q.; Bie, Z. iTRAQ-based quantitative proteomics analysis of cold stress-induced mechanisms in grafted watermelon seedlings. J. Proteom. 2019, 192, 311–320. [Google Scholar] [CrossRef]
- Zhang, Y.; Beard, K.F.M.; Swart, C.; Bergmann, S.; Krahnert, I.; Nikoloski, Z.; Graf, A.; Ratcliffe, R.G.; Sweetlove, L.J.; Fernie, A.R.; et al. Protein-protein interactions and metabolite channelling in the plant tricarboxylic acid cycle. Nat. Commun. 2017, 8, 15212. [Google Scholar] [CrossRef]
- Lu, X.; Dai, P.; Ma, H.; Lyu, D. Regulatory effect of exogenous γ-aminobutyric acid on respiratory rate through the γ-aminobutyric acid shunt in Malus baccata (L.) Borkh. Roots under suboptimal low root-zone temperature. Horticulturae 2023, 9, 268. [Google Scholar] [CrossRef]
- Igamberdiev, A.U.; Kleczkowski, L.A. Pyrophosphate as an alternative energy currency in plants. Biochem. J. 2021, 478, 1515–1524. [Google Scholar] [CrossRef] [PubMed]
- Liu, L.; Zhang, P.F.; Feng, G.Z.; Hou, W.F.; Liu, T.H.; Gai, Z.J.; Shen, Y.H.; Qiu, X.; Li, X.N. Salt priming induces low-temperature tolerance in sugar beet via xanthine metabolism. Plant Physiol. Biochem. 2023, 201, 107810. [Google Scholar] [CrossRef] [PubMed]
- Zuo, S.; Li, J.; Gu, W.; Wei, S. Exogenous proline alleviated low temperature stress in Maize embryos by optimizing seed germination, inner proline metabolism, respiratory metabolism and a hormone regulation mechanism. Agriculture 2022, 12, 548. [Google Scholar] [CrossRef]
- Wulfert, S.; Schilasky, S.; Krueger, S. Transcriptional and biochemical characterization of cytosolic pyruvate kinases in Arabidopsis thaliana. Plants 2020, 9, 353. [Google Scholar] [CrossRef] [PubMed]
- Wang, Y.; Xin, H.; Fan, P.; Zhang, J.; Liu, Y.; Dong, Y.; Wang, Z.; Yang, Y.; Zhang, Q.; Ming, R.; et al. The genome of Shanputao (Vitis amurensis) provides a new insight into cold tolerance of grapevine. Plant J. 2021, 105, 1495–1506. [Google Scholar] [CrossRef]
- Dong, W.; Ma, X.; Jiang, H.; Zhao, C.; Ma, H. Physiological and transcriptome analysis of Poa pratensis var. anceps cv. Qinghai in response to cold stress. BMC Plant Biol. 2020, 20, 362. [Google Scholar] [CrossRef]
- Le, X.H.; Lee, C.P.; Millar, A.H. The mitochondrial pyruvate carrier (MPC) complex mediates one of three pyruvate-supplying pathways that sustain Arabidopsis respiratory metabolism. Plant Cell 2021, 33, 2776–2793. [Google Scholar] [CrossRef]
- Yu, H.; Du, X.; Zhang, F.; Zhang, F.; Hu, Y.; Liu, S.; Jiang, X.; Wang, G.; Liu, D. A mutation in the E2 subunit of the mitochondrial pyruvate dehydrogenase complex in Arabidopsis reduces plant organ size and enhances the accumulation of amino acids and intermediate products of the TCA Cycle. Planta 2012, 236, 387–399. [Google Scholar] [CrossRef] [PubMed]
- Kiani-Pouya, A.; Roessner, U.; Jayasinghe, N.S.; Lutz, A.; Rupasinghe, T.; Bazihizina, N.; Bohm, J.; Alharbi, S.; Hedrich, R.; Shabala, S. Epidermal bladder cells confer salinity stress tolerance in the halophyte quinoa and Atriplex species. Plant Cell Environ. 2017, 40, 1900–1915. [Google Scholar] [CrossRef] [PubMed]
- Wang, J.; Guo, J.; Zhang, Y.; Yan, X. Integrated transcriptomic and metabolomic analyses of yellow horn (Xanthoceras sorbifolia) in response to cold stress. PLoS ONE 2020, 15, e0236588. [Google Scholar] [CrossRef]
- Zhang, Y.; Fernie, A.R. On the role of the tricarboxylic acid cycle in plant productivity. J. Integr. Plant Biol. 2018, 60, 1199–1216. [Google Scholar] [CrossRef]
- Wang, L.; Cui, D.; Zhao, X.; He, M. The important role of the citric acid cycle in plants. Genom. Appl. Biol. 2017, 8, 25–29. [Google Scholar] [CrossRef]
- Wang, J.; Liang, C.; Yang, S.; Song, J.; Li, X.; Dai, X.; Wang, F.; Juntawong, N.; Tan, F.; Zhang, X.; et al. iTRAQ-based quantitative proteomic analysis of heat stress-induced mechanisms in pepper seedlings. PeerJ 2021, 9, e11509. [Google Scholar] [CrossRef] [PubMed]
- Jiang, Z.; Wang, M.; Nicolas, M.; Ogé, L.; Pérez-Garcia, M.-D.; Crespel, L.; Li, G.; Ding, Y.; Le Gourrierec, J.; Grappin, P.; et al. Glucose-6-Phosphate dehydrogenases: The hidden players of plant physiology. Int. J. Mol. Sci. 2022, 23, 16128. [Google Scholar] [CrossRef]
- Yu, J.; Xu, S.; Liu, X.; Li, T.; Zhang, D.; Teng, N.; Wu, Z. Starch degradation and sucrose accumulation of lily bulbs after cold storage. Int. J. Mol. Sci. 2022, 23, 4366. [Google Scholar] [CrossRef]
- Kwon, J.H.; Nam, E.Y.; Yun, S.K.; Kim, S.J.; Yu, D.J.; Lee, H.J. Comparative carbohydrate metabolism in the shoots of a cold-hardy and a cold-sensitive peach (Prunus persica) cultivar during cold acclimation and deacclimation. Hortic. Environ. Biotechnol. 2022, 63, 39–53. [Google Scholar] [CrossRef]
- Ma, B.; Ding, Y.; Li, C.; Li, M.; Ma, F.; Yuan, Y. Comparative proteomic analysis reveals key proteins linked to the accumulation of soluble sugars and organic acids in the mature fruits of the wild Malus Species. Plants 2019, 8, 488. [Google Scholar] [CrossRef]
- Toleco, M.; Naake, T.; Zhang, Y.; Heazlewood, J.; Fernie, A.R. Plant mitochondrial carriers: Molecular gatekeepers that help to regulate plant central carbon metabolism. Plants 2020, 9, 117. [Google Scholar] [CrossRef]
- Møller, I.M.; Rasmusson, A.G.; Van Aken, O. Plant mitochondria—Past, present and future. Plant J. 2021, 108, 912–959. [Google Scholar] [CrossRef]
- Braun, H.P. The oxidative phosphorylation system of the mitochondria in plants. Mitochondrion 2020, 53, 66–75. [Google Scholar] [CrossRef]
- Fei, J.; Wang, Y.S.; Cheng, H.; Sun, F.L.; Sun, C.C. Comparative physiological and proteomic analyses of mangrove plant Kandelia obovata under cold stress. Ecotoxicology 2021, 30, 1826–1840. [Google Scholar] [CrossRef]
- Pan, X.; Cao, D.; Xie, F.; Xu, F.; Su, X.; Mi, H.; Zhang, X.; Li, M. Structural basis for electron transport mechanism of complex I-like photosynthetic NAD(P)H dehydrogenase. Nat. Commun. 2020, 11, 610. [Google Scholar] [CrossRef]
- Yamamoto, H.; Sato, N.; Shikanai, T. Critical role of NdhA in the incorporation of the peripheral arm into the membrane-embedded part of the chloroplast NADH dehydrogenase-like complex. Plant Cell Physiol. 2021, 62, 1131–1145. [Google Scholar] [CrossRef] [PubMed]
- Zu, X.; Luo, L.; Wang, Z.; Gong, J.; Yang, C.; Wang, Y.; Xu, C.; Qiao, X.; Deng, X.; Song, X.; et al. A mitochondrial pentatricopeptide repeat protein enhances cold tolerance by modulating mitochondrial superoxide in rice. Nat. Commun. 2023, 14, 6789. [Google Scholar] [CrossRef] [PubMed]
- Wei, Y.; Chen, H.; Wang, L.; Zhao, Q.; Wang, D.; Zhang, T. Cold acclimation alleviates cold stress-induced PSII inhibition and oxidative damage in tobacco leaves. Plant Signal. Behav. 2021, 17, 2013638. [Google Scholar] [CrossRef] [PubMed]
- Dietz, K.J. Thiol-based peroxidases and ascorbate peroxidases: Why plants rely on multiple peroxidase systems in the photosynthesizing chloroplast? Mol. Cells 2016, 39, 20–25. [Google Scholar] [CrossRef]
- Tewari, R.K.; Yadav, N.; Gupta, R.; Kumar, P. Oxidative stress under macronutrient deficiency in plants. J. Soil Sci. Plant Nutr. 2021, 21, 832–859. [Google Scholar] [CrossRef]
- Mathai, C.; Jourd’heuil, F.L.; Lopez-Soler, R.I.; Jourd’heuil, D. Emerging perspectives on cytoglobin, beyond NO dioxygenase and peroxidase. Redox Biol. 2020, 32, 101468. [Google Scholar] [CrossRef] [PubMed]
- Blum, M.; Chang, H.Y.; Chuguransky, S.; Grego, T.; Kandasaamy, S.; Mitchell, A.; Nuka, G.; Paysan-Lafosse, T.; Qureshi, M.; Raj, S. The InterPro protein families and domains database: 20 years on. Nucleic Acids Res. 2021, 49, D344–D354. [Google Scholar] [CrossRef] [PubMed]







| Protein ID | Description | HC1 vs. GL1 | HC2 vs. GL2 | HC3 vs. GL3 |
|---|---|---|---|---|
| A0A498JQC8 | Glyceraldehyde-3-phosphate dehydrogenase | 2.13 | 2.24 | 3.01 |
| A0A540KTG1 | Glyceraldehyde-3-phosphate dehydrogenase | 1.99 | - | 2.38 |
| A0A540M707 | Probable 6-phosphogluconolactonase | 1.78 | 1.87 | - |
| A0A498I8M1 | Malate dehydrogenase | 1.61 | - | 1.94 |
| A0A498JSH1 | Phosphopyruvate hydratase | 0.04 | - | - |
| A0A540KR11 | ATP citrate synthase | - | 1.86 | 2.48 |
| A0A540MIX1 | Pyrophosphate--fructose 6-phosphate 1-phosphotransferase subunit beta | - | 1.69 | 1.72 |
| Q9ZPB7 | Aldehyde dehydrogenase family 7 member A1 | - | 1.62 | - |
| A0A540NAK7 | Pyruvate kinase | - | 0.63 | - |
| A0A498ITD4 | Glucose-6-phosphate dehydrogenase (NADP(+)) | - | 0.60 | - |
| A0A1B1UZZ5 | Phosphoenolpyruvate carboxykinase | - | 0.60 | - |
| A0A498HRZ9 | Glucose-6-phosphate 1-dehydrogenase | 0.60 | ||
| A0A498I194 | Aldedh domain-containing protein | - | 0.57 | - |
| A0A498KGN9 | Succinate dehydrogenase | - | 0.57 | - |
| A0A498HDN1 | Succinate dehydrogenase | - | 0.56 | - |
| A0A540NBC6 | Citrate synthase | - | 0.55 | - |
| A0A540LJY9 | Glucose-6-phosphate isomerase | - | 0.53 | - |
| A0A498HE04 | Citrate synthase | - | 0.52 | - |
| A0A498HN15 | ATP citrate synthase | - | 0.51 | - |
| A0A498JRL5 | Phosphoglycerate kinase | - | 0.49 | - |
| A0A498KQA5 | ATP-dependent 6-phosphofructokinase | - | 0.47 | - |
| A0A540M0H0 | ATP-dependent 6-phosphofructokinase | - | 0.45 | - |
| A0A498JVZ3 | Fructose-bisphosphate aldolase | - | 0.41 | - |
| A0A498J4J5 | Glucose-6-phosphate 1-dehydrogenase | - | 0.39 | - |
| A0A498KN40 | Phosphopyruvate hydratase | - | - | 3.03 |
| A0A498IKR9 | Pyruvate kinase | - | - | 2.08 |
| A0A540M4P5 | Aldehyde dehydrogenase (NAD(+)) | - | - | 2.05 |
| A0A498IVM7 | Pyruvate decarboxylase | - | - | 1.97 |
| A0A498K862 | Pyruvate kinase | - | - | 1.71 |
| A0A498JT62 | Pyrophosphate--fructose 6-phosphate 1-phosphotransferase subunit alpha | - | - | 1.64 |
| A0A498HK68 | Aldose 1-epimerase | - | - | 0.54 |
| A0A498JQT3 | Pyruvate kinase | - | - | 0.54 |
| A0A498K2Y9 | Dihydrolipoamide acetyltransferase component of pyruvate dehydrogenase complex | - | - | 0.51 |
| Protein ID | Description | HC1 vs. GL1 | HC2 vs. GL2 | HC3 vs. GL3 |
|---|---|---|---|---|
| A0A498HTE9 | Ectonucleotide pyrophosphatase/phosphodiesterase family member 1/3 | 2.22 | - | 4.25 |
| A0A498KGZ1 | UTP--glucose-1-phosphate uridylyltransferase | 0.63 | - | 0.57 |
| A0A540L083 | Glucose-1-phosphate adenylyltransferase | 0.56 | 0.25 | - |
| A0A498JZZ9 | Trehalose 6-phosphate synthase | - | 1.98 | |
| A0A498INN2 | β-glucosidase | - | 1.85 | |
| A0A498IVD8 | Glycogen phosphorylase | - | 1.58 | |
| A0A498KD22 | β-glucosidase | - | 1.51 | |
| A0A498JB71 | Alpha-amylase | - | 0.67 | |
| A0A498ITV5 | Glucan endo-1,3-beta-D-glucosidase | - | 0.66 | |
| A0A498J394 | “Alpha-1,4 glucan phosphorylase” | - | 0.66 | |
| A0A498JBU0 | Granule-bound starch synthase | - | 0.59 | |
| A0A540K631 | UTP--glucose-1-phosphate uridylyltransferase | - | 0.56 | |
| A0A540LJY9 | Glucose-6-phosphate isomerase | - | 0.53 | |
| A0A498K3I6 | Alpha-amylase | - | 0.51 | |
| A0A498HCN5 | “Alpha-1,4 glucan phosphorylase” | - | 0.47 | |
| A0A498IMZ2 | β-glucosidase | - | 0.45 | |
| A0A540KIV9 | Sucrose-phosphate synthase | - | 0.39 | |
| A0A498KQ57 | Beta-fructofuranosidase | - | 0.38 | |
| A0A498JFR5 | Beta-amylase | - | 7.8 | |
| B2LUN5 | “Starch synthase, chloroplastic/amyloplastic” | - | 3.76 | |
| A0A498HVP0 | Sucrose synthase | - | 2.62 | |
| A0A498KKD2 | Sucrose synthase | - | 2.24 | |
| A0A498KD22 | “Alpha-1,4 glucan phosphorylase” | - | 2.24 | |
| A0A498IFG9 | Amylomaltase | - | 2.05 | |
| A0A498J394 | “Alpha-1,4 glucan phosphorylase” | - | 1.74 | |
| A0A498JXG5 | Glucose-1-phosphate adenylyltransferase | - | 1.72 | |
| A0A498HMG6 | Glyco_transf_20 domain-containing protein | - | 1.71 | |
| A0A498J684 | Glucose-1-phosphate adenylyltransferase | - | 1.67 | |
| A0A498HLR5 | Endoglucanase | - | 0.52 | |
| A0A498IIV3 | β-glucosidase | - | 0.46 |
| Protein ID | Description | HC1 vs. GL1 | HC2 vs. GL2 | HC3 vs. GL3 |
|---|---|---|---|---|
| A0A498HR73 | NADH dehydrogenase (ubiquinone) 1 beta subcomplex subunit 10 | 2.65 | - | - |
| A0A540L321 | NADH dehydrogenase (ubiquinone) 1 beta subcomplex subunit 10 | 1.62 | - | - |
| A0A498JWZ4 | Inorganic diphosphatase | 0.66 | - | - |
| A0A498HS84 | Cytochrome b-c1 complex subunit 6 | 0.65 | - | - |
| A0A498KI10 | “NADH dehydrogenase [ubiquinone] iron-sulfur protein 4, mitochondrial” | 0.65 | - | - |
| A0A498HIN9 | NADH dehydrogenase (ubiquinone) 1 alpha subcomplex subunit 13 | 0.64 | - | 0.43 |
| A0A540KHW1 | Cytochrome c oxidase subunit 5b | 0.61 | - | - |
| A0A1C8YB78 | “ATP synthase subunit b, chloroplastic” | - | 0.66 | - |
| A0A0U2PCG6 | NADH dehydrogenase subunit 7 | - | 0.65 | - |
| A0A540K7R9 | NADH dehydrogenase (ubiquinone) Fe-S protein 8 | - | 0.65 | - |
| A0A0U2N8T4 | ATP synthase subunit alpha | - | 0.63 | - |
| A0A540LIW9 | L51_S25_CI-B8 domain-containing protein | - | 0.63 | - |
| A0A498IGB9 | CHCH domain-containing protein | - | 0.61 | - |
| A0A498K1S4 | NADH dehydrogenase (ubiquinone) Fe-S protein 8 | - | 0.58 | - |
| A0A498KGN9 | “Succinate dehydrogenase [ubiquinone] flavoprotein subunit, mitochondrial” | - | 0.57 | - |
| A0A540LA69 | Ubiquinol-cytochrome c reductase subunit 9 | - | 0.57 | - |
| A0A498HDN1 | “Succinate dehydrogenase [ubiquinone] iron-sulfur subunit, mitochondrial” | - | 0.56 | - |
| A0A540KIA4 | Cytochrome b-c1 complex subunit 7 | - | 0.53 | - |
| A0A540M5Y1 | Acyl carrier protein | - | 0.53 | - |
| A0A498IPL8 | Complex I-B22 | - | 0.51 | - |
| A0A498HTR2 | “NADH dehydrogenase [ubiquinone] flavoprotein 1, mitochondrial” | - | 0.49 | - |
| A0A498HI08 | Cytochrome c oxidase subunit 5b | - | 0.45 | - |
| A0A498HA14 | F-type H+-transporting ATPase subunit epsilon | - | 0.38 | - |
| A0A498HSD4 | “NADH dehydrogenase [ubiquinone] iron-sulfur protein 4, mitochondrial” | - | 0.36 | - |
| A0A498KJ40 | F-type H+-transporting ATPase subunit O | - | 0.20 | - |
| A0A498J104 | Plasma membrane ATPase | - | - | 1.85 |
| A0A498IJL8 | H(+)-exporting diphosphatase | - | - | 1.58 |
| A0A498ICJ5 | V-type proton ATPase subunit G | - | - | 0.65 |
| A0A498ILV3 | V-tcype proton ATPase subunit F | - | - | 0.65 |
| A0A498JAF9 | Cytochrome c oxidase subunit 6b | - | - | 0.65 |
| A0A540MXE2 | F-type H+-transporting ATPase subunit O | - | - | 0.62 |
| A0A498I904 | NADH dehydrogenase (ubiquinone) 1 alpha subcomplex subunit 13 | - | - | 0.61 |
| A0A498KNH1 | “ATP synthase subunit d, mitochondrial” | - | - | 0.56 |
| A0A498KLQ7 | Acyl carrier protein | - | - | 0.46 |
| A0A498K7I9 | NADH dehydrogenase [ubiquinone] 1 alpha subcomplex subunit 1 | - | - | 0.44 |
| A0A540LYH9 | Acyl carrier protein | - | - | 0.41 |
| A0A540L2D7 | Acyl carrier protein | - | - | 0.38 |
| Protein ID | Description | HC1 vs. GL1 | HC2 vs. GL2 | HC3 vs. GL3 |
|---|---|---|---|---|
| A0A498KCP1 | Peroxidase | 0.46 | 0.37 | - |
| A0A498HEU3 | Shikimate O-hydroxycinnamoyltransferase | 0.46 | - | - |
| A0A498I2P0 | Peroxidase | 0.43 | 0.50 | - |
| A0A540MB71 | 5-O-(4-coumaroyl)-D-quinate 3′-monooxygenase | - | 1.64 | - |
| A0A498KKN7 | Peroxidase | - | 1.62 | 2.24 |
| H9U3A3 | Cinnamate-4-hydroxylase | - | 0.64 | - |
| A0A498IIU4 | Peroxidase | 0.62 | 0.59 | - |
| A0A498JXD0 | Caffeoyl-CoA O-methyltransferase | - | 0.38 | - |
| A0A498KLW3 | Peroxidase | - | - | 2.10 |
| A0A540NF19 | Coniferyl-alcohol glucosyltransferase | - | - | 1.95 |
| C5IGQ5 | Flavonoid 3′ hydroxylase IIb | - | - | 0.62 |
| A0A498J555 | Fe2OG dioxygenase domain-containing protein | - | - | 0.54 |
| A0A498I8Y9 | Caffeoyl-CoA O-methyltransferase | - | - | 0.52 |
Disclaimer/Publisher’s Note: The statements, opinions and data contained in all publications are solely those of the individual author(s) and contributor(s) and not of MDPI and/or the editor(s). MDPI and/or the editor(s) disclaim responsibility for any injury to people or property resulting from any ideas, methods, instructions or products referred to in the content. |
© 2024 by the authors. Licensee MDPI, Basel, Switzerland. This article is an open access article distributed under the terms and conditions of the Creative Commons Attribution (CC BY) license (https://creativecommons.org/licenses/by/4.0/).
Share and Cite
Li, L.; Lu, X.; Dai, P.; Ma, H. DIA-Based Quantitative Proteomics in the Flower Buds of Two Malus sieversii (Ledeb.) M. Roem Subtypes at Different Overwintering Stages. Int. J. Mol. Sci. 2024, 25, 2964. https://doi.org/10.3390/ijms25052964
Li L, Lu X, Dai P, Ma H. DIA-Based Quantitative Proteomics in the Flower Buds of Two Malus sieversii (Ledeb.) M. Roem Subtypes at Different Overwintering Stages. International Journal of Molecular Sciences. 2024; 25(5):2964. https://doi.org/10.3390/ijms25052964
Chicago/Turabian StyleLi, Lijie, Xiaochen Lu, Ping Dai, and Huaiyu Ma. 2024. "DIA-Based Quantitative Proteomics in the Flower Buds of Two Malus sieversii (Ledeb.) M. Roem Subtypes at Different Overwintering Stages" International Journal of Molecular Sciences 25, no. 5: 2964. https://doi.org/10.3390/ijms25052964
APA StyleLi, L., Lu, X., Dai, P., & Ma, H. (2024). DIA-Based Quantitative Proteomics in the Flower Buds of Two Malus sieversii (Ledeb.) M. Roem Subtypes at Different Overwintering Stages. International Journal of Molecular Sciences, 25(5), 2964. https://doi.org/10.3390/ijms25052964
