Anthocyanins in Black Soybean Coats Promote Apoptosis in Hepatocellular Carcinoma Cells by Regulating the JAK2/STAT3 Pathway
Abstract
1. Introduction
2. Results
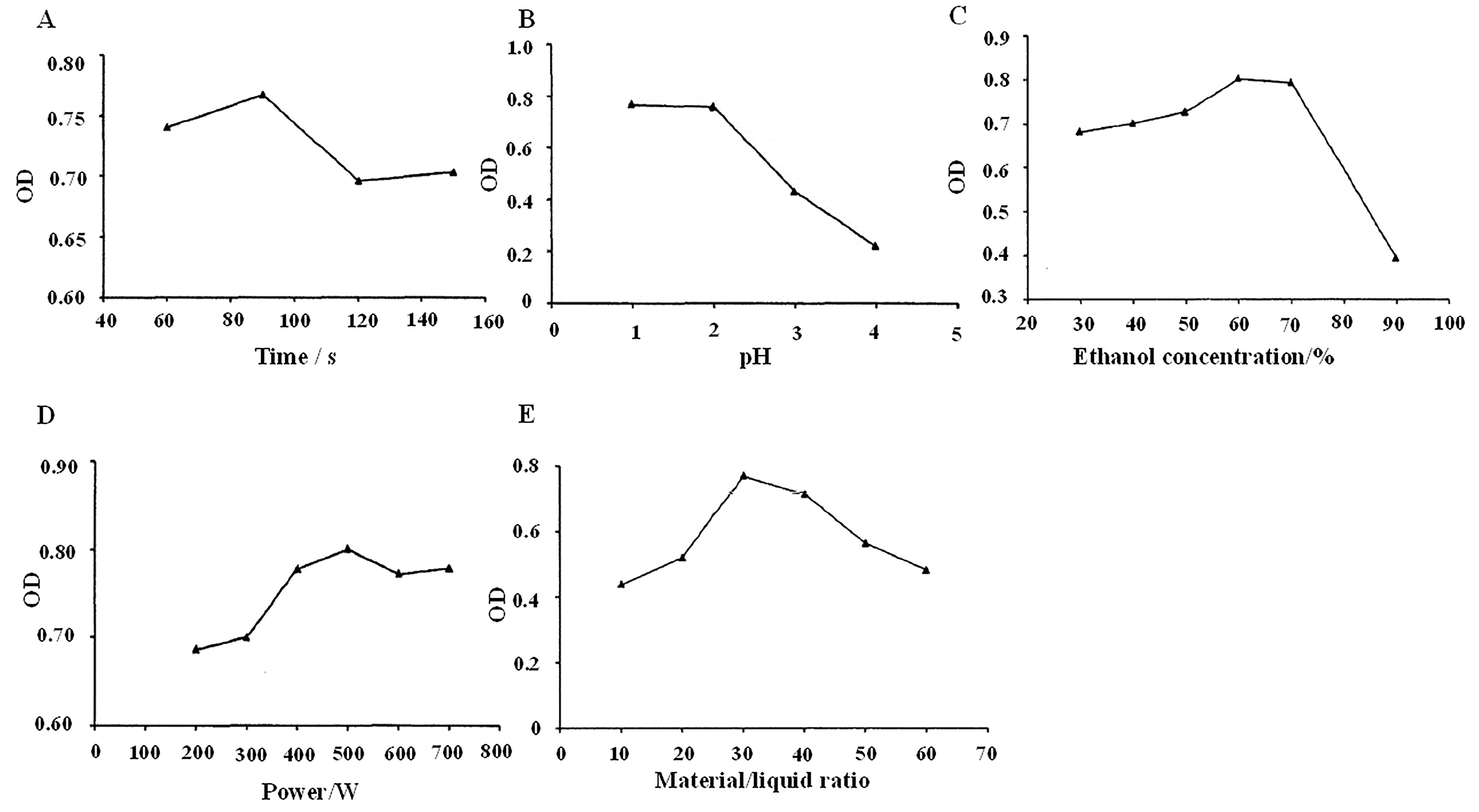
2.1. Optimal Conditions for BSCA Extraction Using Water Bath
2.2. Optimal Conditions for BSCA Extraction Using Microwave
2.3. Physicochemical Properties and Composition of BSCAs
2.4. Antitumor Effects of BSCAs
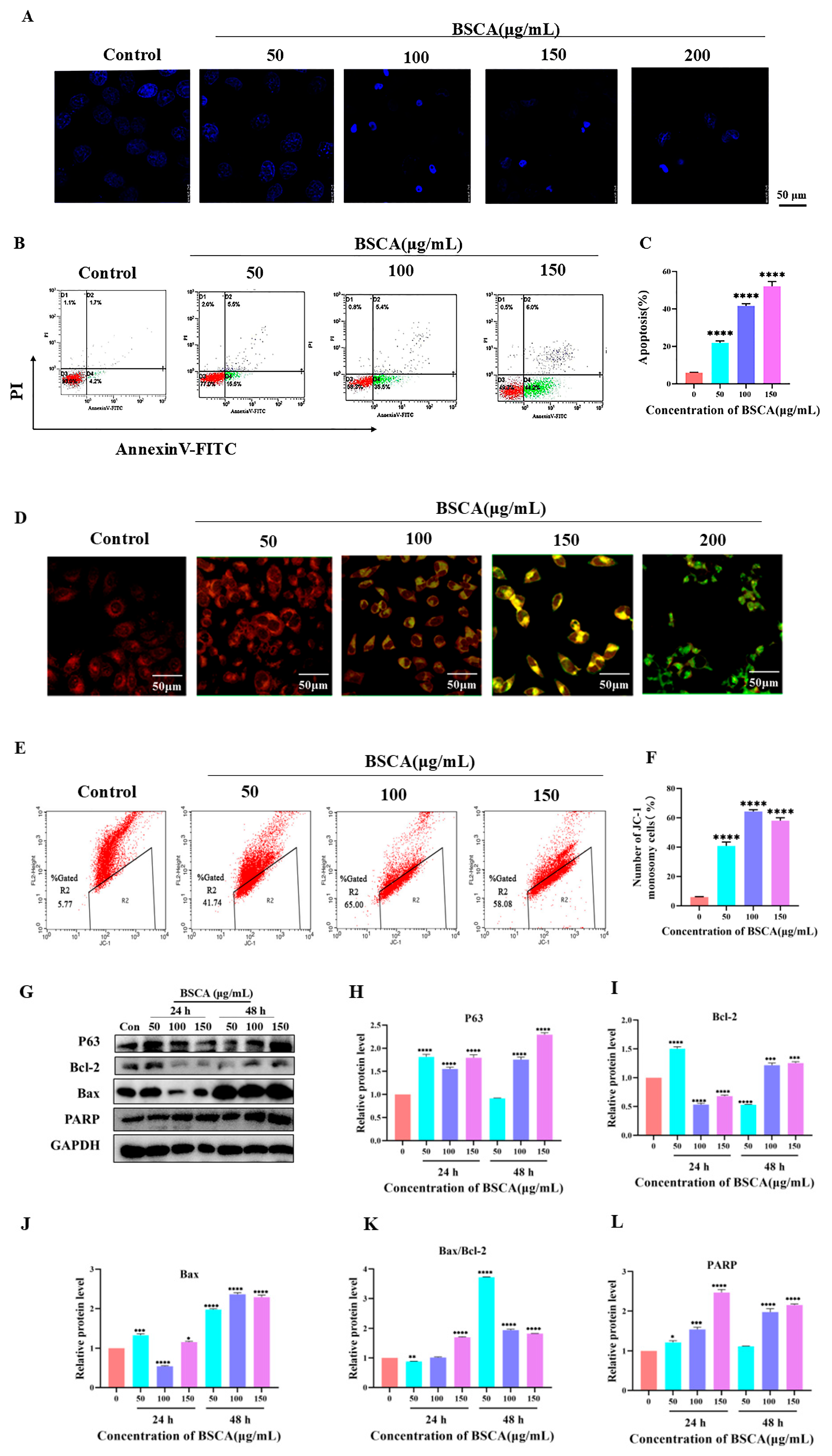
2.5. BSCAs Promote Apoptosis in Hepatocellular Carcinoma Cells
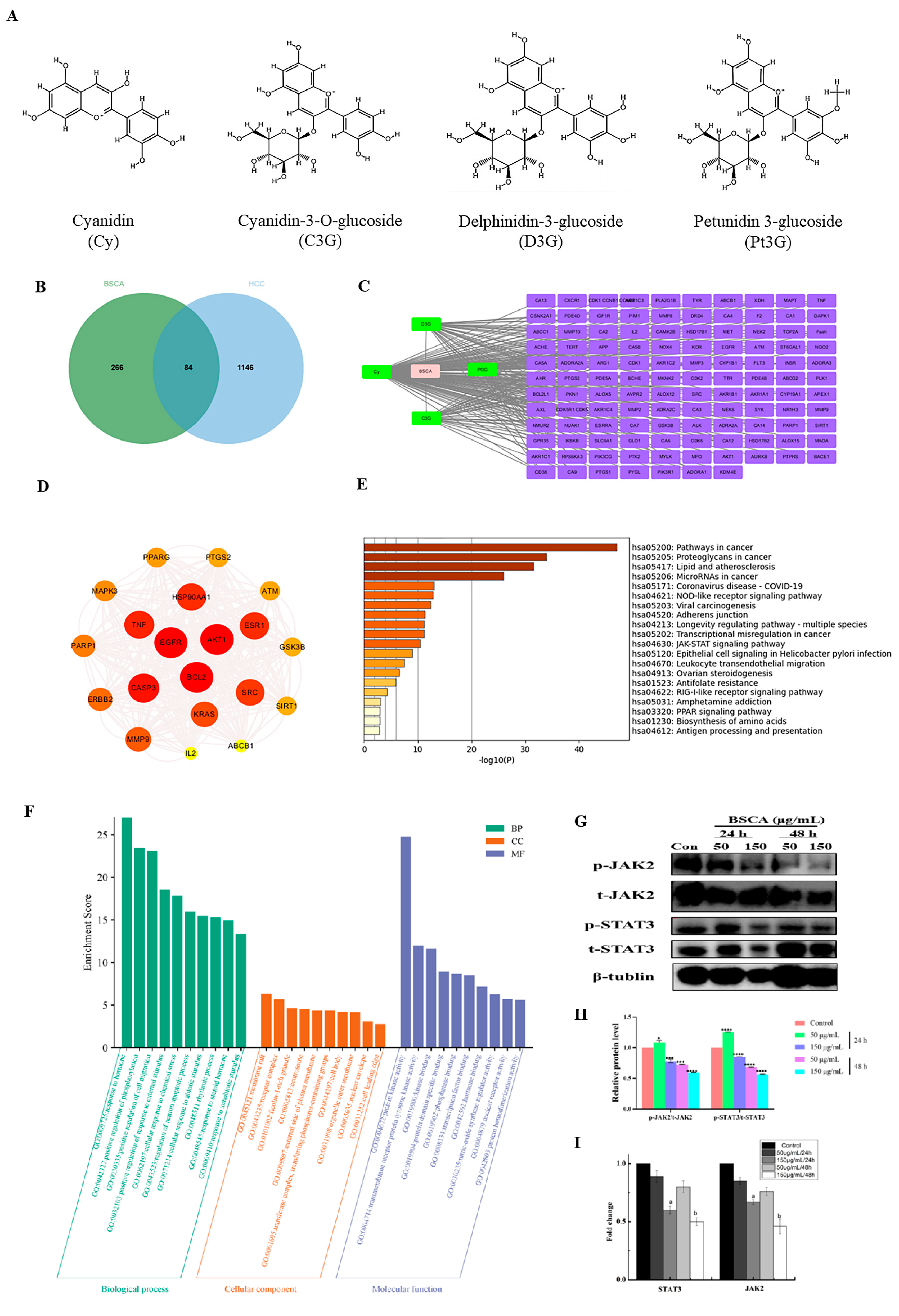
2.6. Network Pharmacology Analysis and Validation of BSCAs’ Action in Hepatocellular Carcinoma
2.7. Docking of BSCA Components with JAK and STAT Protein Molecules
3. Discussion
4. Materials and Methods
4.1. Materials and Reagents
4.2. BSCA Extraction by Water Bath
4.3. Microwave-Assisted Extraction of BSCAs
4.4. Purification of BSCAs
4.5. Comparison of Extraction Rate and Yield
4.6. Identification of BSCAs
4.7. Physical and Chemical Properties of Anthocyanins
4.7.1. Absorption Spectra of BSCAs
4.7.2. Stability of BSCAs
4.8. Cell Culture and Cell Viability Assay
4.9. EDU Cell Proliferation Assay
4.10. Morphological Changes of the Cell Nucleus
4.11. Apoptosis Assay
4.12. Measurement of Mitochondrial Transmembrane Potential (MMP, Δψm)
4.13. Western Blot Assay
4.14. qPCR Assay
4.15. Network Pharmacology
4.16. Molecular Docking
4.17. Statistical Analysis
5. Conclusions
Supplementary Materials
Author Contributions
Funding
Institutional Review Board Statement
Informed Consent Statement
Data Availability Statement
Conflicts of Interest
References
- Rumgay, H.; Arnold, M.; Ferlay, J.; Lesi, O.; Cabasag, C.J.; Vignat, J.; Laversanne, M.; McGlynn, K.A.; Soerjomataram, I. Global burden of primary liver cancer in 2020 and predictions to 2040. J. Hepatol. 2022, 77, 1598–1606. [Google Scholar] [CrossRef] [PubMed]
- Medavaram, S.; Zhang, Y. Emerging therapies in advanced hepatocellular carcinoma. Exp. Hematol. Oncol. 2018, 7, 17. [Google Scholar] [CrossRef] [PubMed]
- Chen, J.; Jin, R.; Zhao, J.; Liu, J.; Ying, H.; Yan, H.; Zhou, S.; Liang, Y.; Huang, D.; Liang, X.; et al. Potential molecular, cellular and microenvironmental mechanism of sorafenib resistance in hepatocellular carcinoma. Cancer Lett. 2015, 367, 1–11. [Google Scholar] [CrossRef] [PubMed]
- Soerjomataram, I.; Oomen, D.; Lemmens, V.; Oenema, A.; Benetou, V.; Trichopoulou, A.; Coebergh, J.W.; Barendregt, J.; de Vries, E. Increased consumption of fruit and vegetables and future cancer incidence in selected European countries. Eur. J. Cancer 2010, 46, 2563–2580. [Google Scholar] [CrossRef]
- Ferreira, M.J.U. Natural product-derived compounds for targeting multidrug resistance in cancer and microorganisms. Int. J. Mol. Sci. 2023, 24, 14321. [Google Scholar] [CrossRef]
- Spanoudaki, M.; Stoumpou, S.; Papadopoulou, S.K.; Karafyllaki, D.; Solovos, E.; Papadopoulos, K.; Giannakoula, A.; Giaginis, C. Amygdalin as a promising anticancer agent: Molecular mechanisms and future perspectives for the development of new nanoformulations for its delivery. Int. J. Mol. Sci. 2023, 24, 14270. [Google Scholar] [CrossRef]
- Sharma, E.; Attri, D.C.; Sati, P.; Dhyani, P.; Szopa, A.; Sharifi-Rad, J.; Hano, C.; Calina, D.; Cho, W.C. Recent updates on anticancer mechanisms of polyphenols. Front. Cell Dev. Biol. 2022, 10, 1005910. [Google Scholar] [CrossRef]
- Pirvu, L.C.; Rusu, N.; Bazdoaca, C.; Androne, E.; Neagu, G.; Albulescu, A. A view on the chemical and biological attributes of five edible fruits after finishing their shelf life: Studies on Caco-2 cells. Int. J. Mol. Sci. 2024, 25, 4848. [Google Scholar] [CrossRef]
- Bendokas, V.; Stanys, V.; Mažeikienė, I.; Trumbeckaite, S.; Baniene, R.; Liobikas, J. Anthocyanins: From the field to the antioxidants in the body. Antioxidants 2020, 9, 819. [Google Scholar] [CrossRef]
- Chen, T.; Xie, L.; Wang, G.; Jiao, J.; Zhao, J.; Yu, Q.; Chen, Y.; Shen, M.; Wen, H.; Ou, X.; et al. Anthocyanins-natural pigment of colored rice bran: Composition and biological activities. Food Res. Int. 2024, 175, 113722. [Google Scholar] [CrossRef]
- Suganya, M.; Gnanamangai, B.M.; Ravindran, B.; Chang, S.W.; Selvaraj, A.; Govindasamy, C.; Elsadek, M.F.; Ponmurugan, P. Antitumor effect of proanthocyanidin induced apoptosis in human colorectal cancer (HT-29) cells and its molecular docking studies. BMC Chem. 2019, 13, 21. [Google Scholar] [CrossRef] [PubMed]
- Qin, X.; Wang, X.; Xu, K.; Yang, X.; Wang, Q.; Liu, C.; Wang, X.; Guo, X.; Sun, J.; Li, L.; et al. Synergistic antitumor effects of polysaccharides and anthocyanins from Lycium ruthenicum Murr. on human colorectal carcinoma LoVo cells and the molecular mechanism. Food Sci. Nutr. 2022, 10, 2956–2968. [Google Scholar] [CrossRef] [PubMed]
- Kim, M.J.; Paramanantham, A.; Lee, W.S.; Yun, J.W.; Chang, S.H.; Kim, D.C.; Park, H.S.; Choi, Y.H.; Kim, G.S.; Ryu, C.H.; et al. Anthocyanins derived from vitis coignetiae pulliat contributes anti-cancer effects by suppressing NF-κB pathways in Hep3B human hepatocellular carcinoma cells and in vivo. Molecules 2020, 25, 5445. [Google Scholar] [CrossRef] [PubMed]
- Upanan, S.; Yodkeeree, S.; Thippraphan, P.; Punfa, W.; Wongpoomchai, R.; Limtrakul Dejkriengkraikul, P. The proanthocyanidin-rich fraction obtained from red rice germ and bran extract induces HepG2 hepatocellular carcinoma cell apoptosis. Molecules 2019, 24, 813. [Google Scholar] [CrossRef]
- Wang, Y.; Lin, J.; Tian, J.; Si, X.; Jiao, X.; Zhang, W.; Gong, E.; Li, B. Blueberry malvidin-3-galactoside suppresses hepatocellular carcinoma by regulating apoptosis, proliferation, and metastasis pathways in vivo and in vitro. J. Agric. Food Chem. 2019, 67, 625–636. [Google Scholar] [CrossRef]
- Hooshmand, S.; Mahdinezhad, M.R.; Taraz Jamshidi, S.; Soukhtanloo, M.; Mirzavi, F.; Iranshahi, M.; Hasanpour, M.; Ghorbani, A. Morus nigra L. extract prolongs survival of rats with hepatocellular carcinoma. Phytother. Res. PTR 2021, 35, 3365–3376. [Google Scholar] [CrossRef]
- Fonseca Hernández, D.; Mojica, L.; Berhow, M.A.; Brownstein, K.; Lugo Cervantes, E.; Gonzalez de Mejia, E. Black and pinto beans (Phaseolus vulgaris L.) unique mexican varieties exhibit antioxidant and anti-inflammatory potential. Food Res. Int. 2023, 169, 112816. [Google Scholar] [CrossRef]
- Mitharwal, S.; Saini, A.; Chauhan, K.; Taneja, N.K.; Oberoi, H.S. Unveiling the nutrient-wealth of black soybean: A holistic review of its bioactive compounds and health implications. Compr. Rev. Food Sci. Food Saf. 2024, 23, e70001. [Google Scholar] [CrossRef]
- Wu, Y.; Zhou, Q.; Wang, Y.; Zhang, S.; Zhang, J.L. Comparisons of carbohydrate-utilizing enzymes inhibitory effects and chemical profiles of five deeply colored food extracts. J. Food Biochem. 2019, 43, e13069. [Google Scholar] [CrossRef]
- Sun, M.; Li, D.; Hua, M.; Miao, X.; Su, Y.; Chi, Y.; Li, Y.; Sun, R.; Niu, H.; Wang, J. Black bean husk and black rice anthocyanin extracts modulated gut microbiota and serum metabolites for improvement in type 2 diabetic rats. Food Funct. 2022, 13, 7377–7391. [Google Scholar] [CrossRef]
- Glade, M.J. Food, nutrition, and the prevention of cancer: A global perspective. American Institute for Cancer Research/World Cancer Research Fund, American Institute for Cancer Research, 1997. Nutrition 1999, 15, 523–526. [Google Scholar] [CrossRef] [PubMed]
- Wei, T.; Ji, X.; Xue, J.; Gao, Y.; Zhu, X.; Xiao, G. Cyanidin-3-O-glucoside represses tumor growth and invasion in vivo by suppressing autophagy via inhibition of the JNK signaling pathways. Food Funct. 2021, 12, 387–396. [Google Scholar] [CrossRef] [PubMed]
- Dong, M.; He, X.; Liu, R.H. Phytochemicals of black bean seed coats: Isolation, structure elucidation, and their antiproliferative and antioxidative activities. J. Agric. Food Chem. 2007, 55, 6044–6051. [Google Scholar] [CrossRef] [PubMed]
- Mazewski, C.; Liang, K.; Gonzalez de Mejia, E. Comparison of the effect of chemical composition of anthocyanin-rich plant extracts on colon cancer cell proliferation and their potential mechanism of action using in vitro, in silico, and biochemical assays. Food Chem. 2018, 242, 378–388. [Google Scholar] [CrossRef]
- Yamamoto, M.; Yoshioka, Y.; Kitakaze, T.; Yamashita, Y.; Ashida, H. Preventive effects of black soybean polyphenols on non-alcoholic fatty liver disease in three different mouse models. Food Funct. 2022, 13, 1000–1014. [Google Scholar] [CrossRef]
- Li, X.; Zhang, Z.S.; Zhang, X.H.; Yang, S.N.; Liu, D.; Diao, C.R.; Wang, H.; Zheng, F.P. Cyanidin inhibits EMT induced by oxaliplatin via targeting the PDK1-PI3K/Akt signaling pathway. Food Funct. 2019, 10, 592–601. [Google Scholar] [CrossRef]
- Yoshikawa, T.; Miyamoto, M.; Aoyama, T.; Soyama, H.; Goto, T.; Hirata, J.; Suzuki, A.; Nagaoka, I.; Tsuda, H.; Furuya, K.; et al. JAK2/STAT3 pathway as a therapeutic target in ovarian cancers. Oncol. Lett. 2018, 15, 5772–5780. [Google Scholar] [CrossRef]
- Wu, K.J.; Huang, J.M.; Zhong, H.J.; Dong, Z.Z.; Vellaisamy, K.; Lu, J.J.; Chen, X.P.; Chiu, P.; Kwong, D.W.J.; Han, Q.B.; et al. A natural product-like JAK2/STAT3 inhibitor induces apoptosis of malignant melanoma cells. PLoS ONE 2017, 12, e0177123. [Google Scholar] [CrossRef]
- Zhang, Z.M.; Shen, C.; Li, H.; Fan, Q.; Ding, J.; Jin, F.C.; Sha, L. Leptin induces the apoptosis of chondrocytes in an in vitro model of osteoarthritis via the JAK2-STAT3 signaling pathway. Mol. Med. Rep. 2016, 13, 3684–3690. [Google Scholar] [CrossRef]
- Long, L.; Fei, X.; Chen, L.; Yao, L.; Lei, X. Potential therapeutic targets of the JAK2/STAT3 signaling pathway in triple-negative breast cancer. Front. Oncol. 2024, 14, 1381251. [Google Scholar] [CrossRef]
- Hussain, S.; Guo, Y.; Huo, Y.; Shi, J.; Hou, Y. Regulation of cancer progression by CK2: An emerging therapeutic target. Med. Oncol. 2024, 41, 94. [Google Scholar] [CrossRef] [PubMed]
- Yang, N.; Han, F.; Cui, H.; Huang, J.; Wang, T.; Zhou, Y.; Zhou, J. Matrine suppresses proliferation and induces apoptosis in human cholangiocarcinoma cells through suppression of JAK2/STAT3 signaling. Pharmacol. Rep. PR 2015, 67, 388–393. [Google Scholar] [CrossRef] [PubMed]
- Liu, D.; Shi, Z.; Wang, S.; Zhai, L.; Gou, D.; Zhao, J.; Hu, Y. Anti-oxidant and anti-fatigue properties of polysaccharides from black soybean hull. Int. J. Food Prop. 2022, 25, 1683–1696. [Google Scholar] [CrossRef]
- Bai, Z.; Huang, X.; Wu, G.; Zhou, Y.; Deng, X.; Yang, J.; Yin, J.; Nie, S. Hepatic metabolism-related effects of polysaccharides from red kidney bean and small black soybean on type 2 diabetes. Food Chem. 2023, 403, 134334. [Google Scholar] [CrossRef]
- Aguilera, Y.; Mojica, L.; Rebollo-Hernanz, M.; Berhow, M.; de Mejía, E.G.; Martín-Cabrejas, M.A. Black bean coats: New source of anthocyanins stabilized by β-cyclodextrin copigmentation in a sport beverage. Food Chem. 2016, 212, 561–570. [Google Scholar] [CrossRef]
- Taghavi, T.; Patel, H.; Rafie, R. Extraction solvents affect anthocyanin yield, color, and profile of strawberries. Plants 2023, 12, 1833. [Google Scholar] [CrossRef]
- JK, S.; Bt, E.; Chithiraikannu, R.; Gurushankar, K. Optimization of extraction parameters and stabilization of anthocyanin from onion peel. Crit. Rev. Food Sci. Nutr. 2022, 62, 2560–2567. [Google Scholar] [CrossRef]
- Shen, M.; Liu, K.; Liang, Y.; Liu, G.; Sang, J.; Li, C. Extraction optimization and purification of anthocyanins from Lycium ruthenicum Murr. and evaluation of tyrosinase inhibitory activity of the anthocyanins. J. Food Sci. 2020, 85, 696–706. [Google Scholar] [CrossRef]
- Melini, V.; Melini, F.; Luziatelli, F.; Ruzzi, M. Development of an ultrasound-assisted extraction procedure for the simultaneous determination of anthocyanins and phenolic acids in black beans. Foods 2023, 12, 3566. [Google Scholar] [CrossRef]
- Ali, H.M.; Attia, M.H.; Rashed, E.N. Enhancing the stability of strawberry anthocyanins complexed to β-cyclodextrin and starch toward heat, oxidation, and irradiation. ACS Omega 2024, 9, 5319–5329. [Google Scholar] [CrossRef]
- Ghareaghajlou, N.; Hallaj-Nezhadi, S.; Ghasempour, Z. Red cabbage anthocyanins: Stability, extraction, biological activities and applications in food systems. Food Chem. 2021, 365, 130482. [Google Scholar] [CrossRef]
- Song, B.; Li, H.; Tian, J.; Zhang, Y.; Li, Z.; Wang, J.; Wang, Y.; Si, X.; Li, B. Mechanism of sugar degradation product 5-hydroxymethylfurfural reducing the stability of anthocyanins. Food Chem. 2023, 419, 136067. [Google Scholar] [CrossRef] [PubMed]
- Estevez, L.; Sánchez-Lozano, M.; Mosquera, R.A. Complexation of common metal cations by cyanins: Binding affinity and molecular structure. Int. J. Quantum Chem. 2018, 119, e25834. [Google Scholar] [CrossRef]
- Rugină, D.; Hanganu, D.; Diaconeasa, Z.; Tăbăran, F.; Coman, C.; Leopold, L.; Bunea, A.; Pintea, A. Antiproliferative and apoptotic potential of cyanidin-based anthocyanins on melanoma cells. Int. J. Mol. Sci. 2017, 18, 949. [Google Scholar] [CrossRef] [PubMed]
- de Sousa Moraes, L.F.; Sun, X.; Peluzio, M.; Zhu, M.J. Anthocyanins/anthocyanidins and colorectal cancer: What is behind the scenes? Crit. Rev. Food Sci. Nutr. 2019, 59, 59–71. [Google Scholar] [CrossRef]
- Shi, N.; Chen, X.; Chen, T. Anthocyanins in colorectal cancer prevention review. Antioxidants 2021, 10, 1600. [Google Scholar] [CrossRef]
- Mohammed, H.A.; Khan, R.A. Anthocyanins: Traditional uses, structural and functional variations, approaches to increase yields and products’ quality, hepatoprotection, liver longevity, and commercial products. Int. J. Mol. Sci. 2022, 23, 2149. [Google Scholar] [CrossRef]
- Sharath Babu, G.R.; Anand, T.; Ilaiyaraja, N.; Khanum, F.; Gopalan, N. Pelargonidin modulates Keap1/Nrf2 pathway gene expression and ameliorates citrinin-induced oxidative stress in HepG2 cells. Front. Pharmacol. 2017, 8, 868. [Google Scholar] [CrossRef]
- Lim, W.C.; Kim, H.; Ko, H. Delphinidin inhibits epidermal growth factor-induced epithelial-to-mesenchymal transition in hepatocellular carcinoma cells. J. Cell. Biochem. 2019, 120, 9887–9899. [Google Scholar] [CrossRef]
- Snigirevskaya, E.S.; Komissarchik, Y.Y. Ultrastructural traits of apoptosis. Cell Biol. Int. 2019, 43, 728–738. [Google Scholar] [CrossRef]
- Shi, C.; Cao, P.; Wang, Y.; Zhang, Q.; Zhang, D.; Wang, Y.; Wang, L.; Gong, Z. PANoptosis: A cell death characterized by pyroptosis, apoptosis, and necroptosis. J. Inflamm. Res. 2023, 16, 1523–1532. [Google Scholar] [CrossRef] [PubMed]
- Diaconeasa, Z.; Ayvaz, H.; Ruginǎ, D.; Leopold, L.; Stǎnilǎ, A.; Socaciu, C.; Tăbăran, F.; Luput, L.; Mada, D.C.; Pintea, A.; et al. Melanoma inhibition by anthocyanins is associated with the reduction of oxidative stress biomarkers and changes in mitochondrial membrane potential. Plant Foods Hum. Nutr. 2017, 72, 404–410. [Google Scholar] [CrossRef] [PubMed]
- Lv, Y.; Qi, J.; Babon, J.J.; Cao, L.; Fan, G.; Lang, J.; Zhang, J.; Mi, P.; Kobe, B.; Wang, F. The JAK-STAT pathway: From structural biology to cytokine engineering. Signal Transduct. Target. Ther. 2024, 9, 221. [Google Scholar] [CrossRef] [PubMed]
- Torres, A.Y.; Malartre, M.; Pret, A.-M.; Agnès, F. JAK/STAT signaling is necessary for cell monosis prior to epithelial cell apoptotic extrusion. Cell Death Dis. 2017, 8, e2814. [Google Scholar] [CrossRef]
- Petiti, J.; Rosso, V.; Lo Iacono, M.; Panuzzo, C.; Calabrese, C.; Signorino, E.; Pironi, L.; Cartellà, A.; Bracco, E.; Pergolizzi, B.; et al. Curcumin induces apoptosis in JAK2-mutated cells by the inhibition of JAK2/STAT and mTORC1 pathways. J. Cell. Mol. Med. 2019, 23, 4349–4357. [Google Scholar] [CrossRef]







| Method | Extraction Times | Volume (mL) | A530 | Extraction Efficiency |
|---|---|---|---|---|
| Microwave extraction | 1 | 13 | 0.695 | 72.9% |
| 2 | 27 | 0.414 | 90.2% | |
| Water extraction | 1 | 14 | 0.482 | 68.2% |
| 2 | 30 | 0.280 | 84.9% |
| Method | Raw Material Quality (g) | Anthocyanin Quality (g) | Yield |
|---|---|---|---|
| Microwave extraction | 0.8 | 0.1073 | 13.4% |
| Water extraction | 0.8 | 0.0876 | 10.9% |
| Genes | Primers |
|---|---|
| Jak 2 | Forward:5′-TCTGGGGAGTATGTTGCAGAA-3′ |
| STAT3 | Forward: 5′-CAGCAGCTTGACACACGGTA-3′ |
| GAPDH | Forward:5′-CCCATGTTTGTTGTTGGTGTC-3′ |
Disclaimer/Publisher’s Note: The statements, opinions and data contained in all publications are solely those of the individual author(s) and contributor(s) and not of MDPI and/or the editor(s). MDPI and/or the editor(s) disclaim responsibility for any injury to people or property resulting from any ideas, methods, instructions or products referred to in the content. |
© 2025 by the authors. Licensee MDPI, Basel, Switzerland. This article is an open access article distributed under the terms and conditions of the Creative Commons Attribution (CC BY) license (https://creativecommons.org/licenses/by/4.0/).
Share and Cite
Li, Y.; Wang, M.; Bai, J.; Li, X.; Xiao, S.; Song, L. Anthocyanins in Black Soybean Coats Promote Apoptosis in Hepatocellular Carcinoma Cells by Regulating the JAK2/STAT3 Pathway. Int. J. Mol. Sci. 2025, 26, 1070. https://doi.org/10.3390/ijms26031070
Li Y, Wang M, Bai J, Li X, Xiao S, Song L. Anthocyanins in Black Soybean Coats Promote Apoptosis in Hepatocellular Carcinoma Cells by Regulating the JAK2/STAT3 Pathway. International Journal of Molecular Sciences. 2025; 26(3):1070. https://doi.org/10.3390/ijms26031070
Chicago/Turabian StyleLi, Yuying, Miaomiao Wang, Jinjing Bai, Xin Li, Sheng Xiao, and Li Song. 2025. "Anthocyanins in Black Soybean Coats Promote Apoptosis in Hepatocellular Carcinoma Cells by Regulating the JAK2/STAT3 Pathway" International Journal of Molecular Sciences 26, no. 3: 1070. https://doi.org/10.3390/ijms26031070
APA StyleLi, Y., Wang, M., Bai, J., Li, X., Xiao, S., & Song, L. (2025). Anthocyanins in Black Soybean Coats Promote Apoptosis in Hepatocellular Carcinoma Cells by Regulating the JAK2/STAT3 Pathway. International Journal of Molecular Sciences, 26(3), 1070. https://doi.org/10.3390/ijms26031070

