Abstract
During a survey of aquatic fungi from Anzali Lagoon in Iran, several fungal specimens were isolated from freshwater habitats. Morphological evidence and comparing sequencing based on rDNA (ITS and LSU) and protein-coding genes (TEF1 and TUB2) showed that some isolates belong to undescribed fungal species. These isolates belong to Arthrobotrys and Sarocladium, two ascomycetes genera. Arthrobotrys hyrcanus, sp. nov., differs from closely related species such as A. dianchiensis by its larger conidia and septation of primary conidia. Sarocladium pseudokiliense, sp. nov., was similar to S. kiliense, but distinguished by its conidial shape and the absence of adelophialides and chlamydospores. Morphological descriptions, illustrations and multilocus phylogenetic analysis for both new species are provided.
1. Introduction
The ecological contributions of fungi in different aquatic ecosystems have been known for a few decades [1,2]. Similar to their terrestrial counterparts, aquatic fungi are greatly involved in the degradation of lignocellulosic materials entering water bodies [3]. Additionally, their involvement in the production and transformation of humic substances has been reported, highlighting their significance regarding the sustainability of aquatic geochemical cycles [4]. They also impact microbial communities and, accordingly, food web dynamics, via their various lifestyles, such as parasitism and saprophytism [5,6]. Despite these contributions, the diversity of aquatic fungi has not received enough attention.
Our knowledge of the diversity of fungi dramatically changed after the implementation of molecular tools to infer the taxonomy of fungal species [7]. Currently, the multigene phylogeny approach is the foundation of the phylogenetic classification of fungi [8], which has either confirmed, revised, or rejected the classic taxonomy of many fungal taxa inferred from morpho- and eco-physiological features [9]. However, most studies have focused on terrestrial taxa (approximately 120,000 known species), leaving the diversity of aquatic fungi to a large extent unknown. To date, only 3000 fungal species have been described as present in aquatic habitats [10]. This lack of knowledge has been confirmed by environmental DNA sequencing, which reveals an unexpectedly large diversity of undescribed fungi [11]. Nevertheless, although culture-independent methods explore unknown fungal lineages, culture-dependent methods are still required to isolate and provide a detailed taxonomical description of novel fungal species [12].
The genera of Arthrobotrys and Sarocladium have been frequently isolated from various habitats, including freshwater ecosystems [13,14,15,16], and shown to have various ecological functions. For instance, most reported Arthrobotrys species are aquatic nematode-trapping, nematode egg-parasitic, and nematode endo-parasitic fungi [17,18,19] and saprotrophs on dead wood and bark [20]. Nevertheless, generally, the number of described fungal species in freshwater ecosystems is significantly lower than in terrestrial ones [21]. The same is true of some Sarocladium species, as they are considered an integral part of the aquatic microbial community and included in biogeochemical cycling models of upwelling ecosystems [14]. Despite their importance, attempts to isolate aquatic Sarocladium strains have been limited to a few studies [4,22]. Therefore, more taxonomic-based studies are needed to describe unknown Arthrobotrys and Sarocladium strains from aquatic ecosystems, which will allow scholars to study their ecological functions more accurately and understand how they interact with other components of aquatic nutrient cycling.
In this paper, we aim to introduce two new species based on collections of Arthrobotrys and Sarocladium from Anzali Lagoon, Iran. We used both morphometric and multi-gene phylogenetic analyses to assign strains to their corresponding taxon. Our results are a matter of great importance, as they enrich our knowledge of fungal diversity in freshwater ecosystems. Indeed, providing accurate taxonomic descriptions of novel fungal taxa will pave the way to understanding their exact ecological contributions in aquatic environments.
2. Materials and Methods
2.1. Sampling and Cultivation
Samples of plant debris floating on the water’s surface were collected from the shoreline of Anzali Lagoon (located in Guilan, Iran) and then transferred to the lab. We incubated plant materials (cut in small pieces) in sealed Petri dishes at 25 °C under light condition. A stereomicroscope (Analyth STR Bino, Bresser, Germany) was used to observe fruiting bodies and/or mycelia every three days for four weeks [23] (Petri dishes were kept moist by putting a water-treated piece of sterilized cotton inside). Pure cultures of strains were obtained by transferring fruiting bodies and/or mycelia to malt extract agar (MEA) [24] using the hyphal-tip technique. Fungal strains are available at the Culture Collection of the Iranian Research Institute of Plant Protection (IRAN C), Tehran, Iran.
Thirty measurements were taken of the morphometric characteristics of strains and averages were used in each species description. An Olympus BH-2 microscope (Olympus Optical, Tokyo, Japan) equipped with an AM4023-Digital Microscope 1.3 MPixel 72.5 30- USB 2.0 (Dino-Lite, Taiwan) was used for all measurements and observations. Potato dextrose agar (PDA), carnation leaf agar (CLA), synthetic nutrient agar (SNA), oatmeal agar (OA), and malt extract agar (MEA) were prepared according to the manufacturers’ instructions [25,26,27]. Morphological identification was performed based on Yu et al. [28] and Zhang et al. [16] for Arthrobotrys isolates, and Giraldo et al. [29] for Sarocladium isolate.
2.2. DNA Extraction, PCR and Sequencing
DNA extraction was conducted according to the protocol of Montero-Pau et al. [30] with some minor modifications. Each strain’s purified 7–15 days old mycelia were transferred to 1.5 mL tubes containing 100 µL of alkaline lysis buffer, centrifuged for 30 min. at 9000 rpm, incubated at 95 °C for 30 min., and cooled on ice for 5 min. Finally, 100 µL of neutralizing solution was poured into the tubes (for alkaline lysis buffer and neutralizing solution, see [30]). The final solution was vortexed and stored at −20 °C. Five partial sequences including: a large subunit (LSU), internal transcribed spacer (ITS), and small subunit (SSU) of rDNA, β -tubulin (TUB2) and translation elongation factor 1-a (TEF1) were amplified in a Flexibler PCR Thermocycler (Analytik Jena AG, Jena, Germany) using LR0R/LR5 [31], ITS1/ITS4 [32], SSU817/SSU1536 [33], Btub2Fd/Btub4Rd [34], and EF1-983F/EF1156R [35] primers, respectively, and sent to Macrogen, Inc. (Amsterdam, The Netherlands) for sequencing. The resulting sequences were edited using BioEdit Ver. 7.0.5 software [36] and submitted to GenBank.
2.3. Phylogenetic Analyses
For the phylogenetic placement of the Arthrobotrys species included in our analyses, a representative ITS–LSU matrix including 58 members of family of Orbiliaceae was produced, with Vermispora fusarina selected as the outgroup. For Sarocladium species’ phylogenetic placement, a combined matrix of three loci (ITS–LSU, rDNA, and ACT1) of 27 species was produced for phylogenetic analysis, with Kiflimonium curvulum selected as the outgroup. As a few LSU sequences are available for Arthrobotrys species, and TEF1 and TUB2 are available for Sarocladium species, these markers were not included in the matrix, but the sequences were deposited at GenBank. All alignments were produced with the server version of MAFFT (http://www.ebi.ac.uk/Tools/msa/mafft), then checked and refined using MEGA7 [37,38]. After the exclusion of ambiguously aligned regions and long gaps, the final matrix for Arthrobotrys and Sarocladium species contained 1310 and 2145 nucleotide characters, respectively; i.e., 689 from ITS and 621 from TEF1 in Arthrobotrys, and 569 from ITS, 809 from LSU and 767 from ACT1 in Sarocladium. Table 1 and Table 2 represent valid sequences used in these phylogenetic analyses. Maximum likelihood (ML) and maximum parsimony (MP) analyses were performed as described in Stamatakis [39], Silvestro et al. [40], and Swofford [41].
Table 1.
Strain codes and GenBank accession numbers of sequences used in the phylogenetic analyses of Orbiliaceae. Isolates/sequences in bold were isolated/sequenced in the present study. N/A: not available.
Table 2.
Strain codes and GenBank accession numbers of sequences used in the phylogenetic analyses of Sarocladium, spp. Type specimens are labeled with HT (holotype). Isolates/sequences in bold were isolated/sequenced in the present study. N/A: not available.
3. Results
3.1. Molecular Phylogeny
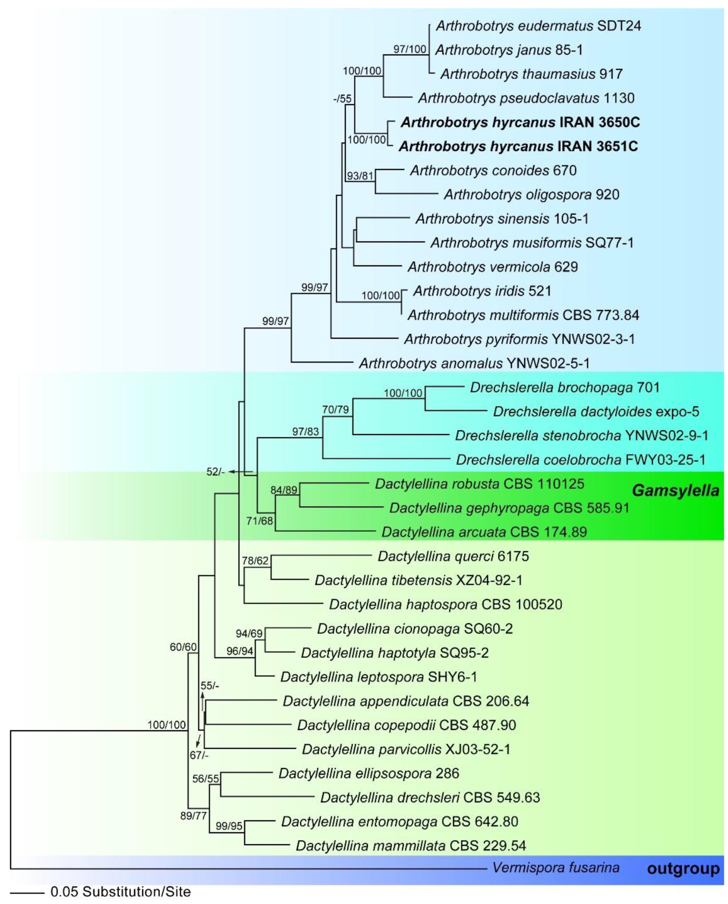
In Arthrobotrys, of the 1310 characters of the combined matrix, 479 were parsimony informative (259 in ITS and 220 in TEF1). The phylogram of the best ML tree (lnL = −14,085.2515) obtained by RAxML is shown as Figure 1. The MP analysis revealed a single tree of length 3002 (not shown) that had a similar topology to the ML tree. Arthrobotrys species’ supported nodes were consistent between the ML and MP analyses, but topologies of Dactylellina species differed in the MP tree; as these differences are not relevant within the context of our new species, they are not further considered here.
Figure 1.
Phylogram of the best ML trees (lnL = −14,085.2515) revealed by RAxML from an analysis of the combined ITS–TEF1 matrix of selected Orbiliaceae. Strains in bold were sequenced in the current study. ML and MP bootstrap supports above 50% were given at the first and second positions, respectively, above or below the branches.
Arthrobotrys hyrcanus, sp. nov., is highly supported in both ML and MP (100%) analyses and strongly separated from other Arthrobotrys species in the tree.
In Sarocladium, of the 2145 characters of the combined matrix, 325 were parsimony informative (132 in ITS, 52 in LSU and 141 in ACT1). The MP analyses resulted in a single MP tree of 1644 steps (CI = 0.613, RI = 0.604, and RC = 0.387), which is shown in Figure 2. Tree topology of the best tree revealed by the ML analyses was identical to that of the MP tree (not shown). The new species of Sarocladium pseudokiliense clustered together with S. kiliense with 70% and 60% BS support in MP and ML analyses, respectively.
Figure 2.
Phylogram showing the single most parsimonious tree revealed by an analysis of the combined ITS–LSU–ACT1 matrix of selected Sarocladium, spp. Values above or below the branches indicate maximum parsimony and maximum likelihood bootstrap support, respectively. Tree statistics: tree length = 1644, consistency index = 0.613, retention index = 0.604, and rescaled consistency index = 0.387.
3.2. Taxonomy
Based on these results, we concluded that our isolates belong to two unknown species, which are described below.
3.2.1. Arthrobotrys hyrcanus, sp. nov., Masigol, Rezakhani, Pourmoghaddam, Khodaparast (Figure 3)
- MycoBank No: 845353
- Etymology: hyrcanus derived from “Hyrcania”, an ancient biogeographical region located in the south of the Caspian Sea where the specimens were collected.
- Holotype: Iran, Guilan Province, Anzali County, Anzali Lagoon, 37°28′16″ N, 49°27′44″ E, on rotten leaves, 11 August 2017, F. Rezakhani, (GUM 1904, ex-holotype culture IRAN 3650C); ITS, LSU, and TEF1 sequences GenBank MH367058, MH367076, and OP351540, respectively.
- Mycelium hyaline, scanty, hyphae septate, branched, 1.5–3 μm wide. Conidiophores growing from mycelium on the substratum, single, erect, 2–5-septate, 70–312 μm long, 5–6 μm wide, bearing a single conidium at the apex. Conidia hyaline, clavate or spindle-shaped, narrowing at the basal, 2–9-septate, rarely 9-septate, 44.2–135.2 × 10–14.4 μm. The proportion of conidia with 2, 3, 4, 5, 6, 7, and 8 septa is 7, 10, 18, 22, 12, 19, and 11%, respectively. Some conidia had small tubercles at the one or both ends and could germinate from these tubercles. Conidia could produce secondary conidiophores and secondary conidia. The secondary conidia are clavate, 20.8–33.8 × 2.6–4.8 μm and 1-septate. Chlamydospores present in cultures after 3 wk.
- Culture characteristics: Colonies on CMA whitish, rapidly growing and extending to a diameter of 9 cm at 25 °C within 7 days.
- Other specimen examined: Iran, Guilan Province, Anzali County, Anzali Lagoon, 37°28′16″ N, 49°27′44″ E, on rotten leaves, 11 Aug 2017, F. Rezakhani (IRAN 3651C); ITS, LSU and TEF1 sequences GenBank MH367063, MH367081, and OP351541, respectively.
- Notes: This species is similar to A. dianchiensis, but it can be distinguished from the latter by the larger primary [44.2–135.2 × 10–14.4 vs. 37.5–100 (70) × 10–17.5 (14.3) µm] and secondary (20.8–33.8 × 2.6–4.8 vs. 23.9 × 5 µm) conidia, septation of primary conidia, and the presence of chlamydospores. Table 3 compares morphological characters of some species that may be confused with A. hyrcanus.
Table 3. Diagnostic characters of Arthrobotrys hyrcanus, sp. nov., and closely related species. Reference: Yu et al. [28] and this study.
Figure 3.
Arthrobotrys hyrcanus (IRAN 3650C). (a,b) colony; (c) conidiophore; (d–g) conidiophore with conidia; (h,i) adhesive network; (j,k) chlamydospore; (l,m) germinating primary conidia; (n) primary and secondary conidia; and (o–s) primary conidia. Scales bars (c–s) 20 µm.
Figure 3.
Arthrobotrys hyrcanus (IRAN 3650C). (a,b) colony; (c) conidiophore; (d–g) conidiophore with conidia; (h,i) adhesive network; (j,k) chlamydospore; (l,m) germinating primary conidia; (n) primary and secondary conidia; and (o–s) primary conidia. Scales bars (c–s) 20 µm.

3.2.2. Sarocladium pseudokiliense, sp. nov., Rezakhani, Khodaparast, Masigol, and Grossart (Figure 4)
- MycoBank No: 845356
- Etymology: pseudokiliense, referring to the morphological similarity to Sarocladium kiliense.
- Holotype: Iran, Guilan Province, Anzali County, Anzali Lagoon, 37°28′16″N, 49°27′44″E, on rotten leaves, 11 September 2017, F. Rezakhani (GUM 1905, ex-holotype culture IRAN 3649C); ITS, LSU, TEF1 and TUB2 sequences GenBank MH367070, MH367052, OP351542, and OP351543, respectively.
- Mycelium consisting of hyaline, smooth-walled, branched, septate, 1.5–2.5 µm wide. Conidiophores erect, arising directly from vegetative hyphae or ropes of hyphae, straight, simple, hyaline, smooth-walled, up to 21 µm long. Phialides subcylindrical to acicular, 15–45 µm long, 1.5–2 µm wide at the base, thin- and smooth-walled, hyaline with inconspicuous periclinal thickening; adelophialides and schizophialides not observed. Conidia solitary, cylindrical, 3–6 × 1–1.5 µm, hyaline, thin- and smooth-walled, arranged in slimy heads. Chlamydospores or sexual morph not observed.
- Culture characteristics: Colonies on OA at 25 °C attaining 80–85 mm in 14 d, at first orange with white margin, becoming pink to purple. On PDA at 25 °C attaining 40–45 mm in 14 d, at first orange with white margin, becoming white to cream.
- Notes: Sarocladium is an acremonium-like genus that contains several important plant and human pathogens [29,56]. The description of this species is based on a single specimen, which shows phylogenetically close to S. kiliense, but it can be distinguished from the latter by the shape of conidia (in S. kiliense conidia are ellipsoidal to cylindrical), the absence of adelophialides and chlamydospores.
Figure 4.
Sarocladium pseudokiliense (IRAN 3649C). colony after 7 (a) and 14 (b) days of incubation on PDA; colony after 7 (c) and 14 (d) days of incubation on OA; (e–k) conidiophores, phialides, and conidia; and (l) conidia. Scales bars (e–k) 20 µm and (j,l) 10 µm.
Figure 4.
Sarocladium pseudokiliense (IRAN 3649C). colony after 7 (a) and 14 (b) days of incubation on PDA; colony after 7 (c) and 14 (d) days of incubation on OA; (e–k) conidiophores, phialides, and conidia; and (l) conidia. Scales bars (e–k) 20 µm and (j,l) 10 µm.

4. Discussion
Based on the results and morphological and molecular phylogenetic data of this study, we introduce two new species of aquatic fungi from Anzali Lagoon in Iran. In addition to morphological differences, Arthrobotrys hyrcanus is phylogenetically distinct from other species. Unfortunately, no reliable type sequence of A. dianchiensis was available for comparison to the new species. The second new species, Sarocladium pseudokiliense, differs from S. kiliense in morphology and is also phylogenetically distinct. Our results are highly significant; compared with their terrestrial counterparts, research regarding aquatic fungal diversity is significantly neglected. Masigol et al. [4] showed that these two new species are enzymatically active and involved in the degradation of lignocellulolytic materials; this has vital consequences for entire aquatic geochemical cycles. In fact, studying ecological functions of fungal and fungi-like taxa will be more effective when their taxonomy is more accurately described. Indeed, studying the biodiversity of fungal and fungal-like organisms from internationally important Iranian freshwater ecosystems is in its infancy [61,62,63] and deserves more attention from the scientific community.
Author Contributions
S.A.K. and H.-P.G.: supervision, conceptualization, project administration, funding acquisition, review and editing; H.M.: writing—original draft preparation, sequencing, review and editing; F.R.: isolation and identification of the strain and editing; M.J.P.: culturing, identification of the strain, software, writing—original draft preparation. All authors have read and agreed to the published version of the manuscript.
Funding
This research was financed by the Deputy of Research and Technology of the University of Guilan to S.A.K. (No.4728) and the Leibniz-Institute of Freshwater Ecology and Inland Fisheries (IGB, Berlin) to H.M. (GR1540/23-1).
Institutional Review Board Statement
This article does not contain any studies with human participants or animals performed by any of the authors.
Data Availability Statement
The datasets used and/or analyzed during the current study are available from the corresponding authors on request. Moreover, sequences were deposited in GenBank (http://www.ncbi.nlm.nih.gov/) under the accession numbers mentioned in the text.
Acknowledgments
S.A.K wants to express his appreciation to Research and Technology deputy, University of Guilan.
Conflicts of Interest
The authors declare no conflict of interest.
References
- Grossart, H.-P.; Rojas-Jimenez, K. Aquatic fungi: Targeting the forgotten in microbial ecology. Curr. Opin. Microbiol. 2016, 31, 140–145. [Google Scholar] [CrossRef] [PubMed]
- Ittner, L.D.; Junghans, M.; Werner, I. Aquatic Fungi: A Disregarded Trophic Level in Ecological Risk Assessment of Organic Fungicides. Front. Environ. Sci. 2018, 6, 105. [Google Scholar] [CrossRef]
- Masigol, H.; Khodaparast, S.A.; Woodhouse, J.N.; Rojas-Jimenez, K.; Fonvielle, J.; Rezakhani, F.; Mostowfizadeh-Ghalamfarsa, R.; Neubauer, D.; Goldhammer, T.; Grossart, H.P. The contrasting roles of aquatic fungi and oomycetes in the degradation and transformation of polymeric organic matter. Limnol. Oceanogr. 2019, 64, 2662–2678. [Google Scholar] [CrossRef]
- Masigol, H.; Woodhouse, J.N.; van West, P.; Mostowfizadeh-Ghalamfarsa, R.; Rojas-Jimenez, K.; Goldhammer, T.; Khodaparast, S.A.; Grossart, H.-P. Phylogenetic and Functional Diversity of Saprolegniales and Fungi Isolated from Temperate Lakes in Northeast Germany. J. Fungi 2021, 7, 968. [Google Scholar] [CrossRef] [PubMed]
- Kagami, M.; Miki, T.; Takimoto, G. Mycoloop: Chytrids in aquatic food webs. Front. Microbiol. 2014, 5, 166. [Google Scholar] [CrossRef]
- Klawonn, I.; Van den Wyngaert, S.; Parada, A.E.; Arandia-Gorostidi, N.; Whitehouse, M.J.; Grossart, H.-P.; Dekas, A.E. Characterizing the “fungal shunt”: Parasitic fungi on diatoms affect carbon flow and bacterial communities in aquatic microbial food webs. Proc. Natl. Acad. Sci. USA 2021, 118, e2102225118. [Google Scholar] [CrossRef]
- Raja, H.A.; Miller, A.N.; Pearce, C.J.; Oberlies, N.H. Fungal Identification Using Molecular Tools: A Primer for the Natural Products Research Community. J. Nat. Prod. 2017, 80, 756–770. [Google Scholar] [CrossRef]
- Stielow, J.B.; Lévesque, C.A.; Seifert, K.A.; Meyer, W.; Irinyi, L.; Smits, D.; Renfurm, R.; Verkley, G.J.M.; Groenewald, M.; Chaduli, D.; et al. One fungus, which genes? Development and assessment of universal primers for potential secondary fungal DNA barcodes. Persoonia—Mol. Phylogeny Evol. Fungi 2015, 35, 242–263. [Google Scholar] [CrossRef]
- Zhou, L.-W.; Cao, Y.; Wu, S.-H.; Vlasák, J.; Li, D.-W.; Li, M.-J.; Dai, Y.-C. Global diversity of the Ganoderma lucidum complex (Ganodermataceae, Polyporales) inferred from morphology and multilocus phylogeny. Phytochemistry 2015, 114, 7–15. [Google Scholar] [CrossRef]
- Shearer, C.A.; Descals, E.; Kohlmeyer, B.; Kohlmeyer, J.; Marvanová, L.; Padgett, D.; Porter, D.; Raja, H.A.; Schmit, J.P.; Thorton, H.A.; et al. Fungal biodiversity in aquatic habitats. Biodivers. Conserv. 2007, 16, 49–67. [Google Scholar] [CrossRef]
- Grossart, H.-P.; Wurzbacher, C.; James, T.Y.; Kagami, M. Discovery of dark matter fungi in aquatic ecosystems demands a reappraisal of the phylogeny and ecology of zoosporic fungi. Fungal Ecol. 2016, 19, 28–38. [Google Scholar] [CrossRef]
- Wijayawardene, N.N.; Bahram, M.; Sánchez-Castro, I.; Dai, D.-Q.; Ariyawansa, K.G.; Jayalal, U.; Suwannarach, N.; Tedersoo, L. Current Insight into Culture-Dependent and Culture-Independent Methods in Discovering Ascomycetous Taxa. J. Fungi 2021, 7, 703. [Google Scholar] [CrossRef] [PubMed]
- Swe, A.; Jeewon, R.; Pointing, S.B.; Hyde, K.D. Diversity and abundance of nematode-trapping fungi from decaying litter in terrestrial, freshwater and mangrove habitats. Biodivers. Conserv. 2009, 18, 1695–1714. [Google Scholar] [CrossRef]
- Fuentes, M.; Quinones, R.A. Carbon utilization profile of the filamentous fungal species Fusarium fujikuroi, Penicillium decumbens, and Sarocladium strictum isolated from marine coastal environments. Mycologia 2016, 108, 1069–1081. [Google Scholar] [CrossRef]
- Rezakhani, F.; Khodaparast, S.A.; Masigol, H.; Roja-Jimenez, K.; Grossart, H.-P.; Bakhshi, M. A preliminary report of aquatic hyphomycetes isolated from Anzali lagoon (Gilan province, North of Iran). Rostaniha 2019, 20, 123–143. [Google Scholar] [CrossRef]
- Zhang, F.; Boonmee, S.; Bhat, J.D.; Xiao, W.; Yang, X.-Y. New Arthrobotrys Nematode-Trapping Species (Orbiliaceae) from Terrestrial Soils and Freshwater Sediments in China. J. Fungi 2022, 8, 671. [Google Scholar] [CrossRef]
- Jaffee, B.A. Do Organic Amendments Enhance the Nematode-Trapping Fungi Dactylellina haptotyla and Arthrobotrys oligospora? J. Nematol. 2004, 36, 267. [Google Scholar]
- Zhang, K.Q.; Li, T.F.; Liu, X.Z. Biology of Nematophagous Fungi; China Science & Technology Press: Beijing, China, 2001. [Google Scholar]
- Zhang, K.Q.; Hyde, K.D. Nematode-Trapping Fungi; Springer Science & Business: Berlin/Heidelberg, Germany, 2014. [Google Scholar]
- Yu, Z.; Qiao, M.; Zhang, Y.; Baral, H.O.; Zhang, K. Orbilia vermiformis sp. nov. and its anamorph. Mycotaxon 2007, 99, 271–278. [Google Scholar]
- Zhang, K.Q.; Mo, M.H. Flora Fungorum Sinicorum: Arthrobotrys et Gengra Cetera Cognata; Science Press: Beijing, China, 2006; Volume 33. [Google Scholar]
- Martín-Rodríguez, A.J.; Reyes, F.; Martín, J.; Pérez-Yépez, J.; León-Barrios, M.; Couttolenc, A.; Espinoza, C.; Trigos, Á.; Martín, V.S.; Norte, M.; et al. Inhibition of Bacterial Quorum Sensing by Extracts from Aquatic Fungi: First Report from Marine Endophytes. Mar. Drugs 2014, 12, 5503–5526. [Google Scholar] [CrossRef]
- Descal, E. Techniques for Handling Ingoldian Fungi. In Book Methods to Study Litter Decomposition; Graça, M.A., Bärlocher, F., Gessner, M.O., Eds.; Springer: Dordrecht, The Netherlands, 2005; pp. 129–142. [Google Scholar]
- Galloway, L.D.; Burgess, R. Applied Mycology and Bacteriology; Leonard Hill, Ltd.: London, UK, 1952. [Google Scholar]
- Nelson, P.E.; Toussoun, T.A.; Marasas, W.F.O. Fusarium Species: An Illustrated Manual for Identification; Pennsylvania State University Press: University Park, PA, USA, 1983. [Google Scholar]
- Downes, F.P.; Ito, K. Compendium of Methods for the Microbiological Examination of Foods, 4th ed.; APHA: Washington, DC, USA, 2001. [Google Scholar]
- Murray, P.R.; Baron, E.J.; Jorgensen, J.H.; Pfaller, M.A.; Yolken, R.H. Manual of Clinical Microbiology; ASM: Washington, DC, USA, 2003. [Google Scholar]
- Yu, Z.; Mo, M.; Zhang, Y.; Zhang, K.-Q. Taxonomy of Nematode-Trapping Fungi from Orbiliaceae, Ascomycota; Nematode-Trapping Fungi. Fungal Diversity Research, Series; Zhang, K.Q., Hyde, K., Eds.; Springer: Dordrecht, The Netherlands, 2014; Volume 23. [Google Scholar] [CrossRef]
- Giraldo, A.; Gené, J.; Sutton, D.; Madrid, H.; de Hoog, G.; Cano, J.; Decock, C.; Crous, P.; Guarro, J. Phylogeny of Sarocladium (Hypocreales). Persoonia 2015, 34, 10–24. [Google Scholar] [CrossRef]
- Montero-Pau, J.; Gomez, A.; Munoz, J. Application of an inexpensive and high-throughput genomic DNA extraction method for the molecular ecology of zooplanktonic diapausing eggs. Limnol. Oceanogr. Methods 2008, 6, 218–222. [Google Scholar] [CrossRef]
- Vilgalys, R.; Hester, M. Rapid genetic identification and mapping of enzymatically amplified ribosomal DNA from several Cryptococcus species. J. Bacteriol. 1990, 172, 4238–4246. [Google Scholar] [CrossRef] [PubMed]
- White, T.J.; Bruns, T.; Lee, S.; Taylor, J. Amplification and Direct Sequencing of Fungal Ribosomal RNA Genes for Phylogenetics; PCR Protocols: A Guide to Methods and, Applications; Innis, M.A., Gelfand, D.H., Sninsky, J.J., White, T.J., Eds.; Academic Press: San Diego, CA, USA, 1999; pp. 315–322. [Google Scholar]
- Borneman, J.; Hartin, R.J. PCR Primers That Amplify Fungal rRNA Genes from Environmental Samples. Appl. Environ. Microbiol. 2000, 66, 4356–4360. [Google Scholar] [CrossRef] [PubMed]
- Woudenberg, J.H.C.; Aveskamp, M.M.; De Gruyter, J.; Spiers, A.G.; Crous, P.W. Multiple Didymella teleomorphs are linked to the Phoma clematidina morphotype. Per.—Mol. Phylogeny Evol. Fungi 2009, 22, 56–62. [Google Scholar] [CrossRef]
- Rehner, S.A.; Buckley, E. A Beauveria phylogeny inferred from nuclear ITS and EF1-α sequences: Evidence for cryptic diversification and links to Cordyceps teleomorphs. Mycologia 2005, 97, 84–98. [Google Scholar] [CrossRef]
- Hall, T.A. BioEdit: A user-friendly biological sequence alignment editor and analysis program for Windows 95/98/NT. Nucleic Acids Symp. Ser. 1999, 41, 95–98. [Google Scholar]
- Katoh, K.; Rozewicki, J.; Yamada, K.D. MAFFT online service: Multiple sequence alignment, interactive sequence choice and visualization. Briefings Bioinform. 2019, 20, 1160–1166. [Google Scholar] [CrossRef]
- Kumar, S.; Stecher, G.; Tamura, K. MEGA7: Molecular Evolutionary Genetics Analysis Version 7.0 for Bigger Datasets. Mol. Biol. Evol. 2016, 33, 1870–1874. [Google Scholar] [CrossRef]
- Stamatakis, A. RAxML-VI-HPC: Maximum likelihood-based phylogenetic analyses with thousands of taxa and mixed models. Bioinformatics 2006, 22, 2688–2690. [Google Scholar] [CrossRef]
- Silvestro, D.; Michalak, I. raxmlGUI: A graphical front-end for RAxML. Org. Divers. Evol. 2012, 12, 335–337. [Google Scholar] [CrossRef]
- Swofford, D.L. PAUP* 4.0b10: Phylogenetic Analysis Using Parsimony (*and Other Methods); Sinauer Associates: Sunderland, UK, 2002. [Google Scholar]
- Yang, Y.E.; Yang, Z.; Liu, X. Evolution of nematode-trapping cells of predatory fungi of the Orbiliaceae based on evidence from rRNA-encoding DNA and multiprotein sequences. Proc. Natl. Acad. Sci. USA 2007, 104, 8379–8384. [Google Scholar] [CrossRef] [PubMed]
- Vu, D.; Groenewald, M.; De Vries, M.; Gehrmann, T.; Stielow, B.; Eberhardt, U.; Al-Hatmi, A.; Groenewald, J.Z.; Cardinali, G.; Houbraken, J.; et al. Large-scale generation and analysis of filamentous fungal DNA barcodes boosts coverage for kingdom fungi and reveals thresholds for fungal species and higher taxon delimitation. Stud. Mycol. 2019, 92, 135–154. [Google Scholar] [CrossRef] [PubMed]
- Yang, Y.; Liu, X.Z. A new generic approach to the taxonomy of predatory anamorphic Orbiliaceae (Ascomycotina). Mycotaxon 2006, 97, 153–161. [Google Scholar]
- Hagedorn, G.; Scholler, M. A reevaluation of predatory orbiliaceous fungi. I. Phylogenetic analysis using rDNA sequence data. Sydowia 1999, 51, 27–48. [Google Scholar]
- Liou, G.Y.; Tzean, S.S. Phylogeny of the genus Arthrobotrys and allied nematode-trapping fungi based on rDNA sequences. Mycologia 1997, 89, 876–884. [Google Scholar] [CrossRef]
- Li, Y.; Hyde, K.D.; Jeewon, R.; Lei, C.; Vijaykrishna, D.; Zhang, K. Phylogenetics and evolution of nematode-trapping fungi (Orbiliales) estimated from nuclear and protein coding genes. Mycologia 2005, 97, 1034–1046. [Google Scholar] [CrossRef] [PubMed]
- Li, Y.; Jeewon, R.; Hyde, K.D.; Mo, M.-H.; Zhang, K.-Q. Two new species of nematode-trapping fungi: Relationships inferred from morphology, rDNA and protein gene sequence analyses. Mycol. Res. 2006, 110, 790–800. [Google Scholar] [CrossRef] [PubMed]
- Giraldo, A.; Gené, J.; Cano, J.; de Hoog, S.; Guarro, J. Two new species of Acremonium from Spanish soils. Mycologia 2012, 104, 1456–1465. [Google Scholar] [CrossRef]
- Summerbell, R.C.; Gueidan, C.; Schroers, H.-J.; de Hoog, G.S.; Starink, M.; Rosete, Y.A.; Guarro, J.; Scott, J.A. Acremonium phylogenetic overview and revision of Gliomastix, Sarocladium, and Trichothecium. Stud. Mycol. 2011, 68, 139–162. [Google Scholar] [CrossRef]
- Liu, X.; Guo, Z.; Huang, G. Sarocladium brachiariae sp. nov., an endophytic fungus isolated from Brachiaria brizantha. Mycosphere 2017, 8, 827–834. [Google Scholar] [CrossRef]
- Phukhamsakda, C.; McKenzie, E.H.C.; Phillips, A.J.L.; Jones, E.B.G.; Bhat, D.J.; Stadler, M.; Bhunjun, C.S.; Wanasinghe, D.N.; Thongbai, B.; Camporesi, E.; et al. Microfungi associated with Clematis (Ranunculaceae) with an integrated approach to delimiting species boundaries. Fungal Divers. 2020, 102, 1–203. [Google Scholar] [CrossRef]
- Crous, P.W.; Luangsa-Ard, J.J.; Wingfield, M.; Carnegie, A.; Hernández-Restrepo, M.; Lombard, L.; Roux, J.; Barreto, R.; Baseia, I.; Cano-Lira, J.; et al. Fungal Planet description sheets: 785–867. Persoonia 2018, 41, 238–417. [Google Scholar] [CrossRef] [PubMed]
- Perdomo, H.; Sutton, D.A.; García, D.; Fothergill, A.W.; Cano, J.; Gené, J.; Summerbell, R.C.; Rinaldi, M.G.; Guarro, J. Spectrum of Clinically Relevant Acremonium Species in the United States. J. Clin. Microbiol. 2011, 49, 243–256. [Google Scholar] [CrossRef] [PubMed]
- Anjos, R.M.; Moreira, S.I.; Costa, S.S.; Abreu, L.M.; Alves, E.; Cardoso, P.G. Sarocladium graminicola, a new endophytic species from tropical grasses. Mycol. Prog. 2020, 19, 605–614. [Google Scholar] [CrossRef]
- Crous, P.W.; Osieck, E.R.; Jurjević, Ž.; Boers, J.; Van Iperen, A.; Starink-Willemse, M.; Dima, B.; Balashov, S.; Bulgakov, T.; Johnston, P.; et al. Fungal Planet description sheets: 1284–1382. Persoonia 2021, 47, 178–374. [Google Scholar] [CrossRef]
- Hou, Y.M.; Zhang, X.; Zhang, N.N.; Naklumpa, W.; Zhao, W.Y.; Liang, X.F.; Zhang, R.; Sun, G.Y.; Gleason, M.L. Genera Acremonium and Sarocladium Cause Brown Spot on Bagged Apple Fruit in China. Plant Dis. 2019, 103, 1889–1901. [Google Scholar] [CrossRef]
- Crous, P.W.; Hernández-Restrepo, M.; Schumacher, R.; Cowan, D.; Maggs-Kölling, G.; Marais, E.; Wingfield, M.; Yilmaz, N.; Adan, O.; Akulov, A.; et al. New and Interesting Fungi. 4. Fungal Syst. Evol. 2021, 7, 255–343. [Google Scholar] [CrossRef]
- Yeh, Y.-H.; Kirschner, R. Sarocladium spinificis, a new endophytic species from the coastal grass Spinifex littoreus in Taiwan. Bot. Stud. 2014, 55, 25. [Google Scholar] [CrossRef]
- Ou, J.-H.; Lin, G.-C.; Chen, C.-Y. Sarocladium species associated with rice in Taiwan. Mycol. Prog. 2020, 19, 67–80. [Google Scholar] [CrossRef]
- Masigol, H.; Khodaparast, S.A.; Mostowfizadeh-Ghalamfarsa, R.; Rojas-Jimenez, K.; Woodhouse, J.N.; Neubauer, D.; Grossart, H.-P. Taxonomical and functional diversity of Saprolegniales in Anzali lagoon, Iran. Aquat. Ecol. 2020, 54, 323–336. [Google Scholar] [CrossRef]
- Masigol, H.; Mostowfizadeh-Ghalamfarsa, R.; Grossart, H.P. The current status of Saprolegniales in Iran: Calling mycologists for better taxonomic and ecological resolutions. Mycol. Iran. 2021, 8, 85. [Google Scholar]
- Masigol, H.; Khodaparast, S.A.; Mostowfizadeh-Ghalamfarsa, R.; Mousanejad, S.; Rojas-Jimenez, K.; Grossart, H.P. Notes on Dictyuchus species (Stramenopila, Oomycetes) from Anzali lagoon, Iran. Mycol. Iran. 2018, 5, 79–89. [Google Scholar] [CrossRef]
Publisher’s Note: MDPI stays neutral with regard to jurisdictional claims in published maps and institutional affiliations. |
© 2022 by the authors. Licensee MDPI, Basel, Switzerland. This article is an open access article distributed under the terms and conditions of the Creative Commons Attribution (CC BY) license (https://creativecommons.org/licenses/by/4.0/).

