Abstract
Cnidium monnieri is an economically important traditional Chinese medicinal plant. In this study, the complete chloroplast (cp) genome of C. monnieri was determined using the Illumina paired-end sequencing, the GetOrganelle de novo assembly strategy, as well as the GeSeq annotation method. Our results showed that the cp genome was 147,371 bp in length with 37.4% GC content and included a large single-copy region (94,361 bp) and a small single-copy region (17,552 bp) separated by a pair of inverted repeat regions (17,729 bp). A total of 129 genes were contained in the cp genome, including 85 protein-coding genes, 36 tRNA genes, and eight rRNA genes. We also investigated codon usage, RNA editing, repeat sequences, simple sequence repeats (SSRs), IR boundaries, and pairwise Ka/Ks ratios. Four hypervariable regions (trnD-trnY-trnE-trnT, ycf2, ndhF-rpl32-trnL, and ycf1) were identified as candidate molecular markers for species authentication. The phylogenetic analyses supported non-monophyly of Cnidium and C. monnieri located in tribe Selineae based on the cp genome sequences and internal transcribed spacer (ITS) sequences. The incongruence of the phylogenetic position of C. monnieri between ITS and cpDNA phylogenies suggested that C. monnieri might have experienced complex evolutions with hybrid and incomplete lineage sorting. All in all, the results presented herein will provide plentiful chloroplast genomic resources for studies of the taxonomy, phylogeny, and species authentication of C. monnieri. Our study is also conducive to elucidating the phylogenetic relationships and taxonomic position of Cnidium.
1. Introduction
Cnidium monnieri (L.) Cuss, an annual herb in Apiaceae with excellent medicinal and economic values, is mainly grown in the fields, roadsides, grasslands, and riverside wetlands of China [1]. The mature and dry fruit of C. monnieri is the traditional Chinese medicine “She Chuang Zi” (Figure 1) and is generally used for killing parasites, anti-itch, wind-expelling, and removing dampness [1,2]. Owing to the good medicinal value, previous studies about C. monnieri largely focused on their pharmacological effect, chemical extraction, and herb authentication [3,4,5,6]. In addition, C. monnieri is the type species of the genus Cnidium. Downie et al. [7] found Cnidium is not monophyletic and identified two clades (tribe Selineae and Sinodielsia Clade) within Cnidium based on nuclear ribosomal DNA internal transcribed spacer (ITS), which indicated that the taxonomy and phylogeny of this genus needs to be further studied. The determination of the phylogenetic position of type species can pave the way for resolving the phylogeny and taxonomy of Cnidium. However, there are few studies on the molecular phylogeny of C. monnieri, and these studies only involve this species instead of concentrating on it [7,8]. Therefore, it is particularly necessary to analyze the phylogeny of C. monnieri. Recently, with the increasing use of medicinal plants, species identification is especially important. However, Apiaceae plants are famous for their difficulty to identify, because of the morphological similarity. Thus, it is urged to develop more discriminating molecular markers for species authentication of this species to assure medicinal quality.
Figure 1.
Gene map of the C. monnieri chloroplast genome. The genes drawn outside of the circle are transcribed clockwise, while those inside are counterclockwise. The genes belonging to different functional groups are color-coded.
The chloroplast is an important organelle for green plants, which participates in the photosynthesis, the biosynthesis of fatty acids, starch, pigments, and amino acids [9]. The chloroplast (cp) genome generally ranges from 115 to 165 kb and has a quadripartite structure comprising a pair of inverted repeat (IR) regions separated by the large single-copy (LSC) and small single-copy (SSC) regions in most angiosperms [10]. The uniqueness of the cp genome, including maternal inheritance, small size, conserved sequences, and simple structure [11], makes it suitable for divergence dating, DNA barcoding, taxonomy, and phylogeny studies [12,13,14,15]. Currently, the high-throughput sequencing technology has been very mature and widely used. For this reason, more and more cp genomes of Apiaceae have been reported and performed in phylogenomic research, such as Angelica [16], Bupleurum [17,18], Notopterygium [19], Ligusticum [20], etc. There has been a lack of studies using the cp genome to resolve the phylogeny of C. monnieri with respect to Apiaceae.
In this study, we obtained the complete cp genome of C. monnieri by de novo assembly. We described the cp genome characteristics, including length, gene content, GC content, repeat sequences, SSRs, codon usage, and RNA editing. We simultaneously compared and analyzed the cp genome with 12 members of the tribe Selineae. These 12 species involved nine genera of published cp genome in the tribe Selineae. We additionally performed a phylogenetic analysis using cp genome sequences and internal transcribed spacer (ITS) sequences to reconstruct the phylogeny and infer the phylogenetic position of C. monnieri. In a word, our study is useful for the studies on phylogeny, taxonomy, and species authentication of C. monnieri, and is also conducive to elucidating the phylogenetic relationships and taxonomic position of Cnidium.
2. Materials and Methods
2.1. Taxon Sampling and DNA Sequencing
The fresh plant leaves of C. monnieri were collected from Huanren, Liaoning, China (41°7′6.77″ N, 125°17′29.72″ E, October 2020). A voucher specimen (RT2020100801) was deposited at the herbarium of Sichuan University (Chengdu, China). Total DNA was extracted using the CTAB method [21]. 1% agarose gel electrophoresis and a Quant-iT PicoGreen dsDNA Assay Kit (Life Technologies, Carlsbad, CA, USA) were used to measure the DNA integrity and concentration. The total DNA sample was sent to Shanghai Personal Biotechnology Co., Ltd. (Shanghai, China) for library construction (400 bp) and Illumina sequencing. The TruSeq DNA Sample Preparation Kits (Illumina, San Diego, CA, USA) were used to construct an Illumina paired-end library. The paired-end (2 × 150 bp) sequencing was conducted on the Illumina NovaSeq platform (Illumina, San Diego, CA, USA), yielding approximately 5 Gb of raw data for C. monnieri.
2.2. Chloroplast Genome Assembly and Annotation
Firstly, the obtained raw data were trimmed by removing adaptors and low-quality reads using AdapterRemoval v2 (trimwindows = 5; minlength = 50) [22]. Then, de novo assembly was performed using GetOrganelle v1.7.2 [23] with default settings (-R 15; -k 21, 45, 65, 85, 105). Finally, the annotation of the cp genome was performed using the GeSeq [24]. The Geneious v9.0.2 [25] was used to manually correct the positions of start and stop codons, as well as the boundaries of introns and exons by comparing the sequences with the related species to ensure the accuracy of the annotation results. The gene map of C. monnieri was plotted by OGDRAW [26]. The annotated complete cp genome of C. monnieri was deposited in GenBank with accession no. OL839918.
2.3. Codon Usage, RNA Editing, Repeat Sequence, and SSR of C. monnieri Cp Genome
The codon usage of all protein-coding genes was analyzed using MEGA6.0 software [27]. RNA editing sites were detected by the PREP suite [28] with a cut-off value of 0.8. Simple sequence repeats (SSRs) were detected using MISA Perl script [29], with the following parameters: 10 repeat units for mononucleotide SSRs, 5 repeat units for dinucleotide repeat SSRs, 4 repeat units for trinucleotide repeat SSRs, and 3 repeat units for tetra-, penta-, and hexanucleotide repeat SSRs. The forward, reverse, palindromic and complementary repeats were detected by the online REPuter program [30] with a minimal size ≥ 30 bp, and a hamming distance = 3.
2.4. Comparative Chloroplast Genomic Analysis
The IR/SC boundaries of C. monnieri and the other tribe Selineae species were compared to illustrate the IR expansion and contraction. These species involve nine genera of published cp genome in the tribe Selineae. The 12 species are A. dahurica (NC_029392), A. gigas (KX118044), A. laxifoliata (NC_040122), G. littoralis (NC_034645), L. buchtormensis (NC_058871), Lig. likiangense (NC_049055) [20], Lig. thomsonii (NC_049058) [20], M. pimpinelloideum (NC_047428) [31], P. japonicum (NC_034644), P. praeruptorum (MN016968) [32], S. divaricata (MN857472) [33], and Ses. montanum (KM035851) [34]. The alignments of the 13 complete cp genomes were generated by mVISTA [35] using C. monnieri as a reference. The nucleotide diversity (Pi) of 13 cp genome sequences was calculated using DnaSP v5.1 [36]. The step size and window length were set to 200 bp and 600 bp in the sliding window method.
2.5. Evolutionary and Phylogenomic Analyses
We used the KaKs_Calculator2.0 program [37] with the NG model to calculate the rates of non-synonymous substitutions (Ka), synonymous substitutions (Ks), and their ratio (Ka/Ks) using C. monnieri as a reference. The 79 protein-coding sequences were aligned using the ClustalW (Codons) method of the MEGA6.0 software [27], then axt format files were prepared using AXTConvertor.
The 48 complete cp genome sequences were used to construct phylogenetic trees to determine the phylogenetic position of C. monnieri, in which 45 completed cp genome sequences from Apioideae, and three Saniculoideae species were used as outgroup. We selected Maximum likelihood (ML) and Bayesian inference (BI) methods to perform phylogenomic analyses. 78 chloroplast protein-coding genes (PCGs) shared by 48 species were extracted using PhyloSuite v1.2.2 [38]. The shared 78 PCGs were aligned by MAFFT [39] with codon mode, trimmed by trimAl [40] with nogaps option, and were then concatenated by PhyloSuite v1.2.2 [38]. Moreover, corresponding 48 nuclear ITS sequences downloaded from the GenBank were also used to infer the phylogenetic relationships of C. monnieri. We selected the GTRGAMMA model for ML analysis implemented in RAxML v8.2.8 [41] with 1000 bootstrap replicates. MrBayes v3.1.2 [42] was used to perform the BI analysis with the nucleotide substitution model (GTR + I + G and SYM + I + G) selected by Modeltest v3.7 [43]. The Markov chain Monte Carlo (MCMC) algorithm was run for 5,000,000 generations (sampling every 100 generations) with two runs and four chains (three heated chains and one cold chain). The first 25% of trees were discarded as burn-in, and the remaining trees were used to construct the consensus tree.
3. Results
3.1. Characteristics of the C. monnieri Cp Genome
The complete cp genome sequence of C. monnieri was 147,371 bp in length and had a typical quadripartite structure as found in most land plants (Figure 1). The cp genome included a LSC region of 94,361 bp and a SSC region of 17,552 bp, separated by a pair of IR regions with 17,729 bp (Table 1). The GC content in the whole genome, LSC, SSC, and IRs was 37.4, 35.9, 30.9, and 44.9%, respectively (Table 1). It was worth mentioning that GC content in IRs was higher than LSC and SSC regions. The GC content of the protein-coding regions (CDS) was 37.9%. Within CDS, the GC content was 45.8% for the first codon position, 38.2% for the second position, and 29.6% for the third position.
Table 1.
Comparative analyses of chloroplast genomes among 13 tribe Selineae species.
There are 129 genes in the C. monnieri cp genome, containing 85 protein-coding genes, 36 tRNA genes, and 8 rRNA genes (Figure 1, Table S1). Among these genes, 15 genes (trnK-UUU, trnG-UCC, trnL-UAA, trnV-UAC, trnI-GAU, trnA-UGC, rps16, atpF, rpoC1, petB, petD, rpl16, rpl2, ndhA, and ndhB) harbored a single intron and three genes (ycf3, clpP, and rps12) had two introns (Table S1). The trnK-UUU had the largest intron, up to 2527 bp (Figure 1). The rps12 gene is trans-spliced (Figure 1). Its 5′ end and the duplicated 3′ end are located in the LSC and IR regions, respectively.
The cp genomes of 12 tribe Selineae species were selected to compare with the C. monnieri (Table 1). The GC content was similar in different species, while the total length and the gene number had differences. M. pimpinelloideum and P. japonicum had the largest total length and the most gene number. The other species varied slightly in the total length and the gene number.
3.2. Repeat Sequence and SSRs
We detected a total of 47 repeats in the cp genome of C. monnieri, including 31 forward repeats (F), 14 palindromic repeats (P), and 2 reverse repeats (R), while no complement repeat (C) was found (Figure 2A, Table S2). Among them, 40 repeats were 30–45 bp, 4 repeats were 45–60 bp, 2 repeats were 60–75 bp, 1 repeat was more than 75 bp, and the longest repeat was 113 bp (Figure 2B). Most of these repeats (32) were located in the intron and intergenic spacer (IGS), and the minority were found in the extron. Among the extron, ycf2 possessed the highest number of repeats (14) and the longest repeat was located in this gene.
Figure 2.
The repeat sequences in the C. monnieri chloroplast genome. (A) Total number of three repeat types; (B) Number of repeats divided by length. F: forward repeats; P: palindromic repeats; R: reverse repeats; C: complementary repeats.
In total, 79 SSRs with at least 10 bp long were observed in the C. monnieri cp genome, and they are AT-riched (Figure 3A, Table S2). More than half of the SSRs (45, 57.0%) were mononucleotide A/T repeats, only three C/G mononucleotide SSRs were present. Among dinucleotide SSRs, these are all AT/TA repeats (21). Trinucleotide SSRs (ATA) repeats, tetranucleotide SSRs (TTTA, AATA, TCCT, AGGT, TCTT, CAAT, CTAC) repeats and pentanucleotide SSRs (AATCA, TTTTA) had one, respectively. Furthermore, the majority of SSRs located in the LSC (54) followed by SSC (15) and IRs (10), whereas 57 were located in the intergenic spacer, 6 in the intron, and 16 in the extron (Figure 3B).
Figure 3.
The simple sequence repeats (SSRs) in the C. monnieri chloroplast genome. (A) Types and numbers of SSRs; (B) SSRs distribution in different regions.
3.3. Codon Usage, RNA Editing, and Ka/Ks in Protein-Coding Genes
Codon usage frequency of the C. monnieri cp genome was estimated and summarized (Table S3). All the protein-coding genes were encoded by 24,248 codons. In these codons, the most frequent amino acid was Leucine (2576, 10.62%) and the least was Cysteine (258, 1.06%). The start codon AUG was identified 572 times. All three stop codons were present with UAA used most frequently (46 times) followed by UAG 22 times and UGA 17 times. The GC content of the third codon positions is significantly lower than the first and second codon positions.
The PREP-cp program predicted 59 potential RNA editing sites for 22 protein-coding genes of the C. monnieri cp genome (Table S4). Of these 59 editing sites, 15 (25.4%) and 44 (74.6%) were located at the first and the second codon position, but no editing site was found at the third codon position. The genes ndhB (10), rpoB (6), rpoC2 (6), ndhD (4), ndhA (4), accD (5), and matK (3) had a high number of RNA editing sites. Other genes, namely, atpA, atpB, ccsA, ndhF, ndhG, petB, petG, psaI, psbE, psbF, rpl20, rpoC2, rpoA, rps2, and rps14, contained two or one potential RNA editing site. The amino acid conversion S to L occurred most frequently, while A to V and R to C occurred least. 37 out of 59 RNA editing sites changed the encoded amino acid from polar to apolar.
We analyzed the synonymous and non-synonymous change rates of 79 protein-coding genes in tribe Selineae (Table S5). 11 genes (ccsA, matK, ndhA, psbI, rbcL, rpl22, rpoA, rpoC2, rps3, ycf1, and ycf2) were identified under positive selection (Ka/Ks > 1). This showed that although tribe Selineae face weak selection pressure, some are undergoing adaptations to their environment. Among the 11 genes, ndhA, psbI, rpoC2, rps3, and rpl22 showed high rates for one species. The genes ccsA, ycf2, and rpoA presented high rates for the two species. The genes matK, rbcL, and ycf1 presented high rates for 5, 6, and 9 species, respectively.
3.4. Comparative Analyses
A comparison of the IR boundaries was performed among the 13 tribe Selineae species (Figure 4). JLB extended over the petB in M. pimpinelloideum and P. japonicum, while JLB extended over ycf2 in the other 11 tribe Selineae species. The JSB was located in the ycf1 or ψycf1. Moreover, the JSB expanded 1–70 bp into ndhF of M. pimpinelloideum, G. littoralis, and A. dahurica. The JSA was located in the ycf1 and expanded 1655–2269 bp into the ycf1 in the 13 tribe Selineae cp genomes. The trnH were all located in the LSC region and were 1632 bp away from the JLA. The petD were 1029–1472 bp away from JLA in M. pimpinelloideum and P. japonicum, while trnL were 510–1862 bp away from JLA in other 11 tribe Selineae species.
Figure 4.
Comparison of the IR boundaries from 13 tribe Selineae chloroplast genomes. The ψ indicates a pseudogene. The figure is not drawn to scale.
The overall sequence identity of the 13 tribe Selineae cp genomes was plotted using the mVISTA program (Figure 5). The comparison demonstrated that the two IR regions were less divergent than the LSC and SSC regions. Non-coding regions were more divergent than coding regions, and the most divergent regions were localized in the intergenic spacers. The nucleotide diversity (Pi) was calculated to determine the sequence divergence levels (Figure 6). The analysis reached the same conclusion that the IR regions were more conserved than the SC regions. Moreover, we detected four highly variable regions (Pi > 0.02), namely trnD-trnY-trnE-trnT, ycf2, ndhF-rpl32-trnL, and ycf1.
Figure 5.
The sequence alignment of 13 tribe Selineae chloroplast genomes in mVISTA using C. monnieri as a reference. The vertical scale represents the percentage of identity ranging from 50 to 100%.
Figure 6.
The nucleotide diversity (Pi) by sliding window analysis in the aligned 13 tribe Selineae chloroplast genomes.
3.5. Phylogeny Inference
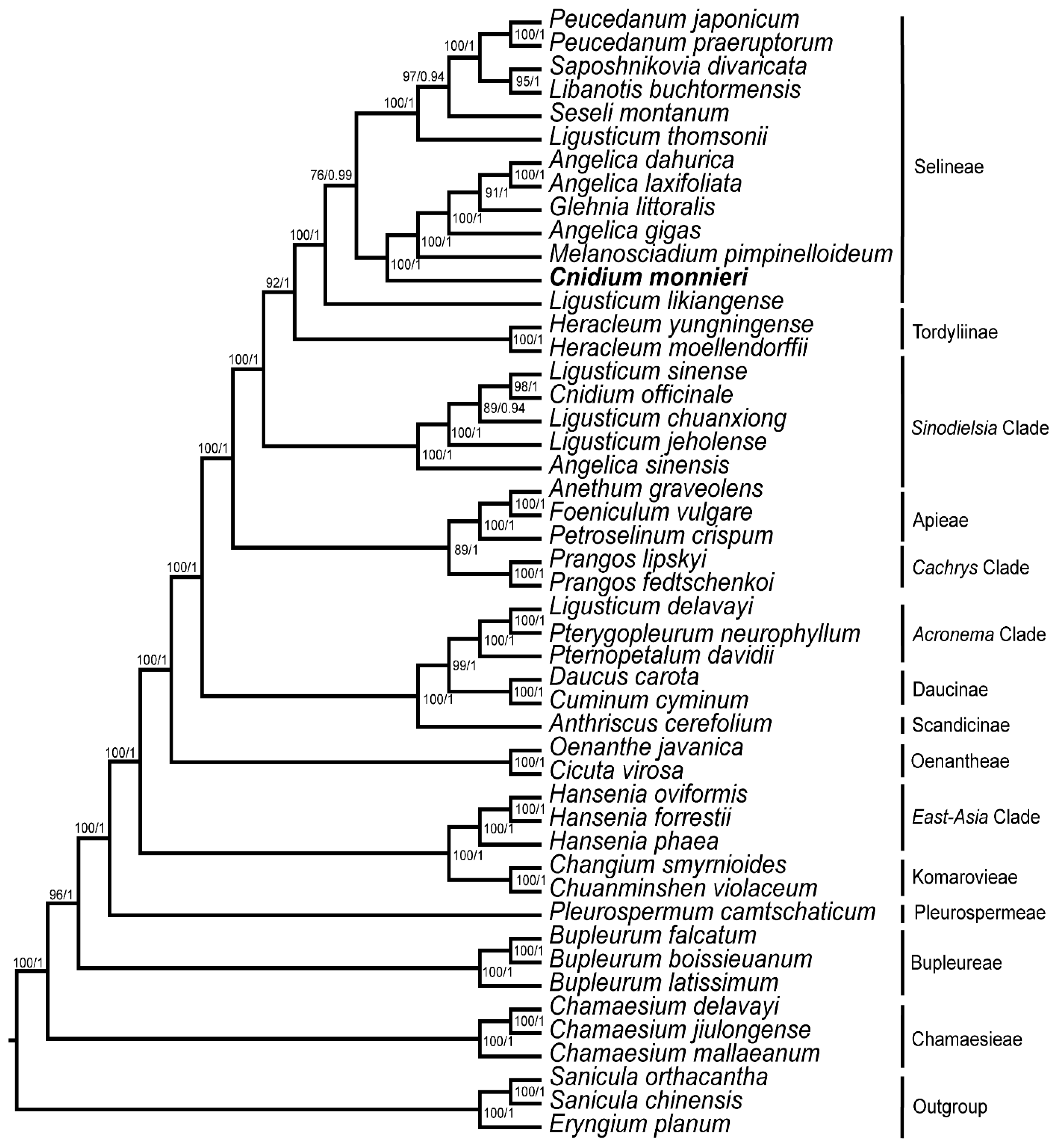
The chloroplast genome sequences and nuclear ITS sequences were used to perform the phylogenetic analyses (Table S6). The cp tree and ITS tree produced incongruent tree topologies, while they all inferred the non-monophyly of Cnidium (Figure 7 and Figure 8). C. monnieri and C. officinale fell into tribe Selineae and Sinodielsia Clade with 100% support values, respectively. The cp phylogenetic tree based on 78 shared PCGs with ML and BI methods had an identical topological structure with high support values (Figure 7). C. monnieri was related to Angelica group instead of other tribe Selineae species. The Angelica group also contained two species (G. littoralis and M. pimpinelloideum) in our study [44]. C. officinale was related to L. sinense, and was then clustered with L. chuanxiong and L. jeholense formed a clade. In the ITS tree, the tree topologies resulting from ML and BI analysis were sometimes different (Figure 8). C. monnieri was related to Ses. Montanum with weak support (BS < 50%), then they clustered with other tribe Selineae species except for Angelica group by ML analysis, whereas it was resolved as a sister to other tribe Selineae species except for Angelica group with moderate support by BI analysis (PP = 0.7). As for C. officinale, it was still clustered with Ligusticum species in Sinodielsia Clade with high support. Other clades of Apioideae were generally consistent with prior studies [7,45,46,47].
Figure 7.
Phylogenetic relationships of 48 species inferred from 78 shared protein-coding genes. The numbered-above nodes are bootstrap support values and posterior probability values.
Figure 8.
Phylogenetic relationships of 48 species inferred from nuclear ribosomal internal transcribed spacer (ITS) sequences. The numbered-above nodes are bootstrap support values and posterior probability values. “*” indicates bootstrap support values less than 50%, “-” indicates posterior probability values less than 0.5.
4. Discussion
In the present study, the cp genome of C. monnieri was sequenced, and comparative analyses were conducted with the other 12 tribe Selineae species to gain a complete view of the architecture of the C. monnieri cp genome. The C. monnieri cp genome herein revealed a typical quadripartite structure and an expected size range for angiosperm plants [11,48]. There was no gene loss in the cp genome of C. monnieri, yet gene loss actually often occurs in plant lineages. Many cp genes have been lost in different plants, such as accD, infA, clpP, ccsA, rps16, rpl23, ndh complex, and so on [49,50,51,52]. However, the rpl20 gene was considered the most stable, for it was not lost in the study of 2511 cp genomes [49]. The high GC content in the IR region of C. monnieri might result from four rRNAs genes with a high GC content [53]. The length of the whole genome, IR, LSC, and SSC regions, as well as the gene number, showed obvious differences among the 13 tribe Selineae cp genomes, which was also observed in a recent study of Apiaceae [45].
Codons play an important role in spreading genetic information because it acts as a bridge to nucleic acids and proteins. The same amino acid has two or more codons, while each has its preferred codon owing to codon usage bias (CUB). Several studies have shown that the CUB may be the result of natural selection, mutation, and genetic drift [54,55]. In C. monnieri, the most preferred codons end with A/U, which is consistent with various terrestrial plant cp genomes [50,56,57]. Perhaps high AT content in the cp genomes is the major reason for biased codons ending with A/U [58]. In higher plants, the protein-coding genes of chloroplast always occur in RNA editing and mostly convert cytidine (C) to uridine (U) [59]. RNA editing can correct DNA mutations on the RNA level, and is thereby essential for the growth and development of plants [60,61]. Here, 59 RNA editing sites were identified in 22 protein-coding genes of the cp genome of C. monnieri. Most RNA editing sites changed the encoded amino acid from polar to apolar, thus increasing the protein hydrophobicity. This tendency was also reported in other studies, which implies that the increased hydrophobicity can affect the protein structural features, protein–protein interactions, and transmembrane domains in the chloroplast protein complexes [59,61,62].
As for repeat sequences and SSRs, C. monnieri showed patterns comparable to other Apiaceae in numbers and location [17,20]. A high number of repeats were located in intergenic regions or ycf2. Repeats in the ycf2 are commonly observed in Primula and Cardiocrinum [50,63]. Most mono- and dinucleotides are generally composed of A or T and infrequently contain C or G, which contribute to the high AT content in the cp genome [56,64]. As in other species [58,64], the distribution of SSRs is uneven in the C. monnieri cp genome. These abundant SSRs in cp genomes would be served as genetic markers applied in population genetics and phylogeographical studies of C. monnieri.
The change of the IR/SC boundary is a universal phenomenon in the cp genome evolution [65,66]. In the 13 tribe Selineae species, C. monnieri, A. dahurica, A. gigas, A. laxifoliata, G. littoralis, L. buchtormensis, Lig. likiangense, Lig. thomsonii and S. divaricata showed similar characteristics, and only the length flanking showed a little difference. The organization gene of JSB in P. praeruptorum and Ses. montanum is ψycf1, which is different from other species. M. pimpinelloideum and P. japonicum showed more differences than other species in organization genes of JLB and JLA, namely, petB and petD, as well as the length of IR and LSC (35,211–35,759 bp; 76,445–75,584 bp). The IR contraction and expansion is the main reason for the size change of cp genomes [66,67]. We therefore concluded that the IR expansion of M. pimpinelloideum and P. japonicum causes a longer length of the two cp genomes (164,431–164,653 bp). Except for contraction and expansion, the absence of IR region is not uncommon in plant lineages. A recent study showed that about 10.31% of the cp genomes have lost the IR region span across all the lineages [52]. In angiosperms, some species of Erodium, Cassytha, Passiflora, and legumes [68,69,70,71] have been described as IR-lacking lineages.
The non-synonymous (Ka) and synonymous (Ks) nucleotide substitution patterns are very vital markers in gene evolution studies. The ratio of Ka/Ks < 1 indicates purifying selection, while Ka/Ks > 1 indicates positive selection [72]. Non-synonymous nucleotide substitutions have occurred less frequently than synonymous substitutions in most protein-coding genes [73]. We calculated Ka/Ks ratios of the protein-coding genes in C. monnieri cp genome versus 12 other tribe Selineae species. Notably, most of the genes indicated purifying selection based on the Ka/Ks values. However, 11 genes (ccsA, matK, ndhA, psbI, rbcL, rpl22, rpoA, rpoC2, rps3, ycf1, and ycf2) were identified under positive selection. Among these, the Ka/Ks ratio of ndhA, psbI, rpoC2, rps3, rpl22, ccsA, ycf2, and rpoA genes in one or two of the 12 comparison groups, while the Ka/Ks ratio of matK, rbcL, and ycf1 genes in 5, 6, and 9 of the 12 comparison groups, respectively. The matK gene with about 1500 bp in length encodes the only maturase (MatK) in the cp genome of land plants [74]. MatK regulates the expression of several essential genes related to protein biosynthesis [61], thus the matK gene is essential for cell viability. The rbcL gene encodes the large subunit of the ribulose-1,5-bisphosphate carboxylase/oxygenase (RuBisCO) [11]. It is a modulator of photosynthetic electron transport and is essential for photosynthesis [75]. The ycf1 gene is one of the largest genes in the cp genome, encoding a protein of about 1800 amino acids [11]. A study showed that ycf1 gene encodes Tic214, a vital component of the Arabidopsis TIC complex [76]. Positive selection on the three genes has also been observed in Dipsacales [77]. Furthermore, matK, rbcL, and ycf1 genes are also known as fast-evolving genes compared with other chloroplast genes, and they therefore can be used as an excellent molecular marker to be widely applied in phylogenetic inferences [78,79,80].
The hypervariable regions can serve as potential molecular markers for species identification [81]. Four highly variable regions, trnD-trnY-trnE-trnT, ycf2, ndhF-rpl32-trnL, and ycf1, were detected. The highly variable tRNA cluster (trnD-trnY-trnE-trnT) was also identified in Notopterygium [19]. As a medicinal plant, the candidate DNA barcodes could be applied to species authentication for assuring medicinal quality.
We investigated the phylogenetic position of C. monnieri using cp genome sequences and ITS sequences, while the cp tree and ITS tree produced incongruent tree topologies. Nevertheless, they all inferred the non-monophyly of Cnidium, which has been demonstrated in other studies [7,8]. C. monnieri fell into tribe Selineae, consistent with previous studies [8,45,46,47,82]. In the cp tree, C. monnieri was related to Angelica group instead of other tribe Selineae species. In the ITS tree, C. monnieri was related to Ses. montanum then clustered with other tribe Selineae species except for Angelica group by ML analysis, whereas it was resolved as sister to other tribe Selineae species except for Angelica group by BI analysis. The incongruence of the phylogenetic position of C. monnieri between ITS and cp phylogenies is consistent with the previous study based on transcriptomes and chloroplast genomes [45,82], suggesting that C. monnieri may have experienced complex evolutions with hybrid and incomplete lineage sorting [82]. In addition, the incongruence may result from the different mutation rates and inherited background between cpDNA and ITS. The ITS is biparentally inherited with a higher mutation rate, while the cpDNA is maternally inherited with a lower mutation rate [83]. As for C. officinale, it fell into Sinodielsia Clade and formed a clade with L. sinense, L. chuanxiong and L. jeholense. This may indicate that C. officinale should be suggested to be transferred to Ligusticum [7,8]. This study is helpful to deepen the understanding of the phylogenetic position of C. monnieri, and provides new insight into the phylogeny and taxonomy of the genus Cnidium. In a word, our result will be beneficial to future phylogeny, taxonomy, and evolutionary studies of C. monnieri.
5. Conclusions
In this study, the chloroplast genome of C. monnieri was sequenced, assembled, and compared with other tribe Selineae species. The cp genome was a circular molecule of 147,371 bp with 37.4% GC content. C. monnieri cp genome harbored 129 genes, including 85 protein-coding genes, 36 tRNA genes, and eight rRNA genes. All the protein-coding genes were encoded by 24,248 codons. We detected 79 simple sequence repeats (SSRs), 47 repeat sequences, and 59 RNA editing sites. The IR boundary of C. monnieri did not show significant expansion and contraction relative to the other 12 species. Four hypervariable regions (trnD-trnY-trnE-trnT, ycf2, ndhF-rpl32-trnL, and ycf1) were identified as candidate molecular markers for species authentication. Eleven genes (ccsA, matK, ndhA, psbI, rbcL, rpl22, rpoA, rpoC2, rps3, ycf1, and ycf2) were identified under positive selection (Ka/Ks > 1). The phylogenetic analysis based on cp genome sequences and internal transcribed spacer (ITS) sequences from 48 species supported C. monnieri located in tribe Selineae with high support. The incongruence of the phylogenetic position of C. monnieri between ITS and cpDNA phylogenies suggested that C. monnieri might have experienced complex evolutions with hybrid and incomplete lineage sorting. This study provided precious genetic resources of C. monnieri, which can be used for the species authentication, phylogeny, and taxonomy studies of C. monnieri. This study would also be beneficial in elucidating the taxonomy and reconstructing the phylogeny of the genus Cnidium.
Supplementary Materials
The following supporting information can be downloaded at: www.mdpi.com/article/10.3390/d14050323/s1, Table S1: Gene composition in the C. monnieri chloroplast genome. Table S2: The repeat sequences and simple sequence repeats (SSRs) in the C. monnieri chloroplast genome. Table S3: Codon usage and relative synonymous codon usage (RSCU) value for protein-coding genes in the C. monnieri chloroplast genome. Table S4: RNA editing sites in the C. monnieri chloroplast genome. Table S5: The rates of Ka, Ks, and Ka/Ks of 79 protein-coding genes among 13 tribe Selineae species. Table S6: Species included in the phylogenetic analyses with their accession numbers.
Author Contributions
Conceptualization, X.H.; Data curation, T.R., X.A. and R.T.; Formal analysis, T.R., X.A., R.T. and Z.L.; Methodology, T.R.; Project administration, X.H.; Resources, T.R., R.T. and Z.L.; Software, X.A. and C.P.; Writing—original draft, T.R.; Writing—review and editing, C.P. and X.H. All authors have read and agreed to the published version of the manuscript.
Funding
This work was supported by the National Natural Science Foundation of China (Grant Nos. 32070221, 31872647), National Herbarium of China, National Herbarium resources teaching specimen database (Grant No. 2020BBFK01), the fourth national survey of traditional Chinese medicine resources (Grant No. 2019PC002).
Institutional Review Board Statement
Not applicable.
Informed Consent Statement
Not applicable.
Data Availability Statement
The complete chloroplast genome sequence of C. monnieri was deposited at NCBI (GenBank accession number: OL839918).
Acknowledgments
We thank the reviewers who helped improve our manuscript. We also thank Shanghai Personal Biotechnology company for sequencing.
Conflicts of Interest
The authors declare no conflict of interest.
References
- Pu, F.D.; Watson, M.F. Cnidium Cusson. Flora of China; Science Press: Beijing, China, 2005; Volume 14, pp. 136–137. [Google Scholar]
- China Pharmacopoeia Committee. Pharmacopoeia of the People’s Republic of China Part I; Medical Science and Technology Press: Beijing, China, 2015.
- Zhang, Q.; Qin, L.; He, W.; Van Puyvelde, L.; Maes, D.; Adams, A.; Zheng, H.; De Kimpe, N. Coumarins from Cnidium monnieri and their antiosteoporotic activity. Planta Med. 2007, 73, 13–19. [Google Scholar] [CrossRef] [PubMed]
- Sun, Y.; Yang, A.W.H.; Lenon, G.B. Phytochemistry, ethnopharmacology, pharmacokinetics and toxicology of Cnidium monnieri (L.) Cusson. Int. J. Mol. Sci. 2020, 21, 1006. [Google Scholar] [CrossRef] [PubMed]
- Li, Y.M.; Jia, M.; Li, H.Q.; Zhang, N.D.; Wen, X.; Rahman, K.; Zhang, Q.Y.; Qin, L.P. Cnidium monnieri: A review of traditional uses, phytochemical and ethnopharmacological properties. Am. J. Chin. Med. 2015, 43, 835–877. [Google Scholar] [CrossRef] [PubMed]
- Shi, J.L.; LI, Q.; Zhang, C.Y. Physical and chemical identification of Fructus cnidii and its false Apium graveolens fruits. Chin. J. Mod. Appl. Pharm. 2001, 18, 196–197. [Google Scholar]
- Downie, S.R.; Spalik, K.; Katz-Downie, D.S.; Reduron, J. Major clades within Apiaceae subfamily Apioideae as inferred by phylogenetic analysis of nrDNA ITS sequences. Plant Div. Evol. 2010, 128, 111–136. [Google Scholar] [CrossRef]
- Zhou, J.; Gao, Y.Z.; Wei, J.; Liu, Z.W.; Downie, S.R. Molecular phylogenetics of Ligusticum (Apiaceae) based on nrDNA ITS sequences: Rampant polyphyly, placement of the Chinese endemic species, and a much-reduced circumscription of the genus. Int. J. Plant. Sci. 2020, 181, 306–323. [Google Scholar] [CrossRef]
- Neuhaus, H.E.; Emes, M.J. Nonphotosynthetic metabolism in plastids. Annu. Rev. Plant Physiol. Plant Mol. Biol. 2000, 51, 111–140. [Google Scholar] [CrossRef]
- Ravi, V.; Khurana, J.P.; Tyagi, A.K.; Khurana, P. An update on chloroplast genomes. Plant Syst. Evol. 2008, 271, 101–122. [Google Scholar] [CrossRef]
- Wicke, S.; Schneeweiss, G.M.; dePamphilis, C.W.; Müller, K.F.; Quandt, D. The evolution of the plastid chromosome in land plants: Gene content, gene order, gene function. Plant Mol. Biol. 2011, 76, 273–297. [Google Scholar] [CrossRef]
- Zhang, S.D.; Jin, J.J.; Chen, S.Y.; Chase, M.W.; Soltis, D.E.; Li, H.T.; Yang, J.B.; Li, D.Z.; Yi, T.S. Diversification of Rosaceae since the Late Cretaceous based on plastid phylogenomics. New Phytol. 2017, 214, 1355–1367. [Google Scholar] [CrossRef]
- Carbonell-Caballero, J.; Alonso, R.; Ibañez, V.; Terol, J.; Talon, M.; Dopazo, J. A phylogenetic analysis of 34 chloroplast genomes elucidates the relationships between wild and domestic species within the genus Citrus. Mol. Biol. Evol. 2015, 32, 2015–2035. [Google Scholar] [CrossRef] [PubMed]
- Krawczyk, K.; Nobis, M.; Myszczyński, K.; Klichowska, E.; Sawicki, J. Plastid super-barcodes as a tool for species discrimination in feather grasses (Poaceae: Stipa). Sci. Rep. 2018, 8, 1924. [Google Scholar] [CrossRef] [PubMed]
- Zhao, F.; Chen, Y.P.; Salmaki, Y.; Drew, B.T.; Wilson, T.C.; Scheen, A.C.; Celep, F.; Bräuchler, C.; Bendiksby, M.; Wang, Q.; et al. An updated tribal classification of Lamiaceae based on plastome phylogenomics. BMC Biol. 2021, 19, 2. [Google Scholar] [CrossRef] [PubMed]
- Wang, M.; Wang, X.; Sun, J.; Wang, Y.; Ge, Y.; Dong, W.; Yuan, Q.; Huang, L. Phylogenomic and evolutionary dynamics of inverted repeats across Angelica plastomes. BMC Plant Biol. 2021, 21, 26. [Google Scholar] [CrossRef] [PubMed]
- Li, J.; Xie, D.F.; Guo, X.L.; Zheng, Z.Y.; He, X.J.; Zhou, S.D. Comparative analysis of the complete plastid genome of five Bupleurum species and new insights into DNA barcoding and phylogenetic relationship. Plants 2020, 9, 543. [Google Scholar] [CrossRef]
- Huang, R.; Xie, X.; Chen, A.; Li, F.; Tian, E.; Chao, Z. The chloroplast genomes of four Bupleurum (Apiaceae) species endemic to Southwestern China, a diversity center of the genus, as well as their evolutionary implications and phylogenetic inferences. BMC Genom. 2021, 22, 714. [Google Scholar] [CrossRef]
- Yang, J.; Yue, M.; Niu, C.; Ma, X.F.; Li, Z.H. Comparative analysis of the complete chloroplast genome of four endangered herbals of Notopterygium. Genes 2017, 8, 124. [Google Scholar] [CrossRef]
- Ren, T.; Li, Z.X.; Xie, D.F.; Gui, L.J.; Peng, C.; Wen, J.; He, X.J. Plastomes of eight Ligusticum species: Characterization, genome evolution, and phylogenetic relationships. BMC Plant Biol. 2020, 20, 519. [Google Scholar] [CrossRef]
- Doyle, J.J.; Doyle, J.L. A rapid DNA isolation procedure from small quantities of fresh leaf tissues. Phytochem. Bull. 1987, 19, 11–15. [Google Scholar]
- Schubert, M.; Lindgreen, S.; Orlando, L. AdapterRemoval v2: Rapid adapter trimming, identification, and read merging. BMC Res. Notes 2016, 9, 88. [Google Scholar] [CrossRef]
- Jin, J.J.; Yu, W.B.; Yang, J.B.; Song, Y.; Depamphilis, C.W.; Yi, T.S.; Li, D.Z. GetOrganelle: A fast and versatile toolkit for accurate de novo assembly of organelle genomes. Genome Biol. 2020, 21, 1–31. [Google Scholar] [CrossRef] [PubMed]
- Tillich, M.; Lehwark, P.; Pellizzer, T.; Ulbricht-Jones, E.S.; Fischer, A.; Bock, R.; Greiner, S. GeSeq-Versatile and accurate annotation of organelle genomes. Nucleic Acids Res. 2017, 45, W6–W11. [Google Scholar] [CrossRef] [PubMed]
- Kearse, M.; Moir, R.; Wilson, A.; Stones-Havas, S.; Cheung, M.; Sturrock, S.; Buxton, S.; Cooper, A.; Markowitz, S.; Duran, C.; et al. Geneious Basic: An integrated and extendable desktop software platform for the organization and analysis of sequence data. Bioinformatics 2012, 28, 1647–1649. [Google Scholar] [CrossRef] [PubMed]
- Greiner, S.; Lehwark, P.; Bock, R. OrganellarGenomeDRAW (OGDRAW) version 1.3.1: Expanded toolkit for the graphical visualization of organellar genomes. Nucleic Acids Res. 2019, 47, W59–W64. [Google Scholar] [CrossRef]
- Tamura, K.; Stecher, G.; Peterson, D.; Filipski, A.; Kumar, S. MEGA6: Molecular evolutionary genetics analysis version 6.0. Mol. Biol. Evol. 2013, 30, 2725–2729. [Google Scholar] [CrossRef]
- Mower, J.P. The PREP suite: Predictive RNA editors for plant mitochondrial genes, chloroplast genes and user-defined alignments. Nucleic Acids Res. 2009, 37, W253–W259. [Google Scholar] [CrossRef]
- Thiel, T.; Michalek, W.; Varshney, R.K.; Graner, A. Exploiting EST databases for the development and characterization of gene-derived SSR-markers in barley (Hordeum vulgare L.). Theor. Appl. Genet. 2003, 106, 411–422. [Google Scholar] [CrossRef]
- Kurtz, S.; Choudhuri, J.V.; Ohlebusch, E.; Schleiermacher, C.; Stoye, J.; Giegerich, R. REPuter: The manifold applications of repeat analysis on a genomic scale. Nucleic Acids Res. 2001, 29, 4633–4642. [Google Scholar] [CrossRef]
- Tan, J.B. The complete chloroplast genome of Melanosciadium pimpinelloideum (Apiaceae), an endemic species of China. Mitochondrial DNA B Resour. 2020, 5, 2371–2372. [Google Scholar] [CrossRef]
- Li, Y.; Geng, M.; Xu, Z.; Wang, Q.; Li, L.; Xu, M.; Li, M. The complete plastome of Peucedanum praeruptorum (Apiaceae). Mitochondrial DNA B Resour. 2019, 4, 3612–3613. [Google Scholar] [CrossRef]
- Li, L.; Geng, M.; Li, Y.; Xu, Z.; Xu, M.; Li, M. Characterization of the complete plastome of Saposhnikovia divaricata (Turcz.) Schischk. Mitochondrial DNA B Resour. 2020, 5, 786–787. [Google Scholar] [CrossRef] [PubMed]
- Samigullin, T.H.; Logacheva, M.D.; Terenteva, E.I.; Degtjareva, G.V.; Vallejo-Roman, C.M. Plastid genome of Seseli montanum: Complete sequence and comparison with plastomes of other members of the Apiaceae family. Biochemistry 2016, 81, 981–985. [Google Scholar] [CrossRef] [PubMed]
- Frazer, K.A.; Pachter, L.; Poliakov, A.; Rubin, E.M.; Dubchak, I. VISTA: Computational tools for comparative genomics. Nucleic Acids Res. 2004, 32, W273–W279. [Google Scholar] [CrossRef] [PubMed]
- Librado, P.; Rozas, J. DnaSP v5: A software for comprehensive analysis of DNA polymorphism data. Bioinformatics 2009, 25, 1451–1452. [Google Scholar] [CrossRef]
- Wang, D.; Zhang, Y.; Zhang, Z.; Zhu, J.; Yu, J. KaKs_Calculator 2.0: A toolkit incorporating gamma-series methods and sliding window strategies. Genom. Proteom. Bioinf. 2010, 8, 77–80. [Google Scholar] [CrossRef]
- Zhang, D.; Gao, F.; Jakovlić, I.; Zou, H.; Zhang, J.; Li, W.X.; Wang, G.T. PhyloSuite: An integrated and scalable desktop platform for streamlined molecular sequence data management and evolutionary phylogenetics studies. Mol. Ecol. Resour. 2020, 20, 348–355. [Google Scholar] [CrossRef]
- Katoh, K.; Standley, D.M. MAFFT multiple sequence alignment software version 7: Improvements in performance and usability. Mol. Biol. Evol. 2013, 30, 772–780. [Google Scholar] [CrossRef]
- Capella-Gutiérrez, S.; Silla-Martínez, J.M.; Gabaldón, T. trimAl: A tool for automated alignment trimming in large-scale phylogenetic analyses. Bioinformatics 2009, 25, 1972–1973. [Google Scholar] [CrossRef]
- Stamatakis, A. RAxML-VI-HPC: Maximum likelihood-based phylogenetic analysis with thousands of taxa and mixed models. Bioinformatics 2006, 22, 2688–2690. [Google Scholar] [CrossRef]
- Ronquist, F.; Teslenko, M.; Van Der Mark, P.; Ayres, D.L.; Darling, A.; Höhna, S.; Larget, B.; Liu, L.; Suchard, M.A.; Huelsenbeck, J.P. MrBayes 3.2: Efficient Bayesian phylogenetic inference and model choice across a large model space. Syst. Biol. 2012, 61, 539–542. [Google Scholar] [CrossRef]
- Posada, D.; Crandall, K.A. Modeltest: Testing the model of DNA substitution. Bioinformatics 1998, 14, 817–818. [Google Scholar] [CrossRef] [PubMed]
- Liao, C.; Downie, S.R.; Yu, Y.; He, X. Historical biogeography of the Angelica group (Apiaceae tribe Selineae) inferred from analyses of nrDNA and cpDNA sequences. J. Syst. Evol. 2012, 50, 206–217. [Google Scholar] [CrossRef]
- Wen, J.; Xie, D.F.; Price, M.; Ren, T.; Deng, Y.Q.; Gui, L.J.; Guo, X.L.; He, X.J. Backbone phylogeny and evolution of Apioideae (Apiaceae): New insights from phylogenomic analyses of plastome data. Mol. Phylogenet. Evol. 2021, 161, 107183. [Google Scholar] [CrossRef] [PubMed]
- Zhou, J.; Peng, H.; Downie, S.R.; Liu, Z.W.; Gong, X. A molecular phylogeny of Chinese Apiaceae subfamily Apioideae inferred from nuclear ribosomal DNA internal transcribed spacer sequences. Taxon 2008, 57, 402–416. [Google Scholar]
- Zhou, J.; Gong, X.; Downie, S.R.; Peng, H. Towards a more robust molecular phylogeny of Chinese Apiaceae subfamily Apioideae: Additional evidence from nrDNA ITS and cpDNA intron (rpl16 and rps16) sequences. Mol. Phylogenet. Evol. 2009, 53, 56–68. [Google Scholar] [CrossRef]
- Palmer, J.D. Comparative organization of chloroplast genomes. Annu. Rev. Genet. 1985, 19, 325–354. [Google Scholar] [CrossRef]
- Schwarz, E.N.; Ruhlman, T.A.; Sabir, J.S.; Hajrah, N.H.; Alharbi, N.S.; Al-Malki, A.L.; Bailey, C.D.; Jansen, R.K. Plastid genome sequences of legumes reveal parallel inversions and multiple losses of rps16 in papilionoids. J. Syst. Evol. 2015, 53, 458–468. [Google Scholar] [CrossRef]
- Ren, T.; Yang, Y.C.; Zhou, T.; Liu, Z.L. Comparative plastid genomes of Primula species: Sequence divergence and phylogenetic relationships. Int. J. Mol. Sci. 2018, 19, 1050. [Google Scholar] [CrossRef]
- Yao, G.; Jin, J.J.; Li, H.T.; Yang, J.B.; Mandala, V.S.; Croley, M.; Mostow, R.; Douglas, N.A.; Chase, M.W.; Christenhusz, M.J.M.; et al. Plastid phylogenomic insights into the evolution of Caryophyllales. Mol. Phylogenet. Evol. 2019, 134, 74–86. [Google Scholar] [CrossRef]
- Mohanta, T.K.; Mishra, A.K.; Khan, A.; Hashem, A.; Abd_Allah, E.F.; Al- Harrasi, A. Gene loss and evolution of the plastome. Genes 2020, 11, 1133. [Google Scholar] [CrossRef]
- Qian, J.; Song, J.Y.; Gao, H.H.; Zhu, Y.J.; Xu, J.; Pang, X.H.; Yao, H.; Sun, C.; Li, X.E.; Li, C.Y.; et al. The complete chloroplast genome sequence of the medicinal plant Salvia miltiorrhiza. PLoS ONE 2013, 8, e57607. [Google Scholar] [CrossRef] [PubMed]
- Akashi, H. Codon bias evolution in Drosophila. Population genetics of mutation-selection drift. Gene 1997, 205, 269–278. [Google Scholar] [CrossRef]
- Chen, S.L.; Lee, W.; Hottes, A.K.; Shapiro, L.; McAdams, H.H. Codon usage between genomes is constrained by genome-wide mutational processes. Proc. Natl. Acad. Sci. USA 2004, 101, 3480–3485. [Google Scholar] [CrossRef] [PubMed]
- Dong, S.; Ying, Z.; Yu, S.; Wang, Q.; Liao, G.; Ge, Y.; Cheng, R. Complete chloroplast genome of Stephania tetrandra (Menispermaceae) from Zhejiang Province: Insights into molecular structures, comparative genome analysis, mutational hotspots and phylogenetic relationships. BMC Genom. 2021, 22, 880. [Google Scholar] [CrossRef]
- Wang, X.; Zhou, T.; Bai, G.; Zhao, Y. Complete chloroplast genome sequence of Fagopyrum dibotrys: Genome features, comparative analysis and phylogenetic relationships. Sci. Rep. 2018, 8, 12379. [Google Scholar] [CrossRef]
- Tian, S.; Lu, P.; Zhang, Z.; Wu, J.Q.; Zhang, H.; Shen, H. Chloroplast genome sequence of Chongming lima bean (Phaseolus lunatus L.) and comparative analyses with other legume chloroplast genomes. BMC Genom. 2021, 22, 194. [Google Scholar] [CrossRef]
- He, P.; Huang, S.; Xiao, G.; Zhang, Y.; Yu, J. Abundant RNA editing sites of chloroplast protein-coding genes in Ginkgo biloba and an evolutionary pattern analysis. BMC Plant Biol. 2016, 16, 257. [Google Scholar] [CrossRef]
- Takenaka, M.; Zehrmann, A.; Verbitskiy, D.; Härtel, B.; Brennicke, A. RNA editing in plants and its evolution. Annu. Rev. Genet. 2013, 47, 335–352. [Google Scholar] [CrossRef]
- Pacheco, T.G.; da Silva, G.M.; de Santana, L.A.; de Oliveira, J.D.; Rogalski, J.M.; Balsanelli, E.; de Souza, E.M.; de Oliveira Pedrosa, F.; Rogalski, M. Phylogenetic and evolutionary features of the plastome of Tropaeolum pentaphyllum Lam. (Tropaeolaceae). Planta 2020, 252, 17. [Google Scholar] [CrossRef]
- de Santana Lopes, A.; Pacheco, T.G.; Nimz, T.; do Nascimento Vieira, L.; Guerra, M.P.; Nodari, R.O.; de Souza, E.M.; de Oliveira Pedrosa, F.; Rogalski, M. The complete plastome of macaw palm [Acrocomia aculeata (Jacq.) Lodd. ex Mart.] and extensive molecular analyses of the evolution of plastid genes in Arecaceae. Planta 2018, 247, 1011–1030. [Google Scholar] [CrossRef]
- Lu, R.S.; Li, P.; Qiu, Y.X. The complete chloroplast genomes of three Cardiocrinum (Liliaceae) species: Comparative genomic and phylogenetic analyses. Front. Plant Sci. 2017, 7, 2054. [Google Scholar] [CrossRef] [PubMed]
- Asaf, S.; Waqas, M.; Khan, A.L.; Khan, M.A.; Kang, S.M.; Imran, Q.M.; Shahzad, R.; Bilal, S.; Yun, B.W.; Lee, I.J. The complete chloroplast genome of wild rice (Oryza minuta) and its comparison to related species. Front. Plant Sci. 2017, 8, 304. [Google Scholar] [CrossRef] [PubMed]
- Kim, K.J.; Lee, H.L. Complete chloroplast genome sequences from Korean ginseng (Panax schinseng Nees) and comparative analysis of sequence evolution among 17 vascular plants. DNA Res. 2004, 11, 247–261. [Google Scholar] [CrossRef] [PubMed]
- Kaila, T.; Chaduvla, P.K.; Saxena, S.; Bahadur, K.; Gahukar, S.J.; Chaudhury, A.; Sharma, T.R.; Singh, N.K.; Gaikwad, K. Chloroplast genome sequence of Pigeonpea (Cajanus cajan (L.) Millspaugh) and Cajanus scarabaeoides (L.) Thouars: Genome organization and comparison with other Legumes. Front. Plant Sci. 2016, 7, 1847. [Google Scholar] [CrossRef]
- He, L.; Qian, J.; Li, X.; Sun, Z.; Xu, X.; Chen, S. Complete chloroplast genome of medicinal plant Lonicera japonica: Genome rearrangement, intron gain and loss, and implications for phylogenetic studies. Molecules 2017, 22, 249. [Google Scholar] [CrossRef]
- Guisinger, M.M.; Kuehl, J.V.; Boore, J.L.; Jansen, R.K. Extreme reconfiguration of plastid genomes in the angiosperm family Geraniaceae: Rearrangements, repeats, and codon usage. Mol. Biol. Evol. 2011, 28, 583–600. [Google Scholar] [CrossRef]
- Sabir, J.; Schwarz, E.; Ellison, N.; Zhang, J.; Baeshen, N.A.; Mutwakil, M.; Jansen, R.; Ruhlman, T. Evolutionary and biotechnology implications of plastid genome variation in the inverted-repeat-lacking clade of legumes. Plant Biotechnol. J. 2014, 12, 743–754. [Google Scholar] [CrossRef]
- Song, Y.; Yu, W.B.; Tan, Y.H.; Liu, B.; Yao, X.; Jin, J.; Michael, P.; Yang, J.B.; Corlett, R.T. Evolutionary comparisons of the chloroplast genome in Lauraceae and insights into loss events in the Magnoliids. Genome Biol. Evol. 2017, 9, 2354–2364. [Google Scholar] [CrossRef]
- Cauz-Santos, L.A.; Da Costa, Z.P.; Callot, C.; Cauet, S.; Zucchi, M.I.; Bergès, H.; Van den Berg, C.; Vieira, M.L.C. A repertory of rearrangements and the loss of an inverted repeat region in Passiflora chloroplast genomes. Genome Biol. Evol. 2020, 12, 1841–1857. [Google Scholar] [CrossRef]
- Yang, Z.; Nielsen, R. Estimating synonymous and nonsynonymous substitution rates under realistic evolutionary models. Mol. Biol. Evol. 2000, 17, 32–43. [Google Scholar] [CrossRef]
- Makalowski, W.; Boguski, M.S. Evolutionary parameters of the transcribed mammalian genome: An analysis of 2820 orthologous rodent and human sequences. Proc. Natl. Acad. Sci. USA 1998, 95, 9407–9412. [Google Scholar] [CrossRef] [PubMed]
- Hao, D.C.; Chen, S.L.; Xiao, P.G. Molecular evolution and positive Darwinian selection of the chloroplast maturase matK. J. Plant Res. 2010, 123, 241–247. [Google Scholar] [CrossRef] [PubMed]
- Allahverdiyeva, Y.; Mamedov, F.; Mäenpää, P.; Vass, I.; Aro, E.M. Modulation of photosynthetic electron transport in the absence of terminal electron acceptors: Characterization of the rbcL deletion mutant of tobacco. Biochim. Biophys. Acta 2005, 1709, 69–83. [Google Scholar] [CrossRef]
- Kikuchi, S.; Bédard, J.; Hirano, M.; Hirabayashi, Y.; Oishi, M.; Imai, M.; Takase, M.; Ide, T.; Nakai, M. Uncovering the protein translocon at the chloroplast inner envelope membrane. Science 2013, 339, 571–574. [Google Scholar] [CrossRef] [PubMed]
- Fan, W.B.; Wu, Y.; Yang, J.; Shahzad, K.; Li, Z.H. Comparative chloroplast genomics of Dipsacales species: Insights into sequence variation, adaptive evolution, and phylogenetic relationships. Front. Plant Sci. 2018, 9, 689. [Google Scholar] [CrossRef]
- Hilu, K.W.; Black, C.M.; Oza, D. Impact of gene molecular evolution on phylogenetic reconstruction: A case study in the rosids (Superorder Rosanae, Angiosperms). PLoS ONE 2014, 9, e99725. [Google Scholar] [CrossRef]
- Dong, W.P.; Xu, C.; Li, C.H.; Sun, J.H.; Zuo, Y.J.; Shi, S.; Cheng, T.; Guo, J.J.; Zhou, S.L. ycf1, the most promising plastid DNA barcode of land plants. Sci. Rep. 2015, 5, 8348. [Google Scholar] [CrossRef]
- Kress, W.J.; Wurdack, K.J.; Zimmer, E.A.; Weigt, L.A.; Janzen, D.H. Use of DNA barcodes to identify flowering plants. Proc. Natl. Acad. Sci. USA 2005, 102, 8369–8374. [Google Scholar] [CrossRef]
- Nock, C.J.; Waters, D.L.; Edwards, M.A.; Bowen, S.G.; Rice, N.; Cordeiro, G.M.; Henry, R.J. Chloroplast genome sequences from total DNA for plant identification. Plant Biotechnol. J. 2011, 9, 328–333. [Google Scholar] [CrossRef]
- Wen, J.; Yu, Y.; Xie, D.F.; Peng, C.; Liu, Q.; Zhou, S.D.; He, X.J. A transcriptome-based study on the phylogeny and evolution of the taxonomically controversial subfamily Apioideae (Apiaceae). Ann. Bot. 2020, 125, 937–953. [Google Scholar] [CrossRef]
- Wolfe, K.H.; Li, W.H.; Sharp, P.M. Rates of nucleotide substitution vary greatly among plant mitochondrial, chloroplast, and nuclear DNAs. Proc. Natl. Acad. Sci. USA 1987, 84, 9054–9058. [Google Scholar] [CrossRef] [PubMed]
Publisher’s Note: MDPI stays neutral with regard to jurisdictional claims in published maps and institutional affiliations. |
© 2022 by the authors. Licensee MDPI, Basel, Switzerland. This article is an open access article distributed under the terms and conditions of the Creative Commons Attribution (CC BY) license (https://creativecommons.org/licenses/by/4.0/).







