Abstract
Remorin genes encode plant-specific and plasma-membrane-associated proteins that play important roles in several plant physiological processes and adaptations to environmental adaptations. However, little is known regarding the remorin gene family in foxtail millet (Setaria italica), a traditional drought-resistant crop that grows in China. In this study, 21 remorin genes in the foxtail millet genome were identified, renamed according to their chromosomal distribution, and classified into four main groups based on their phylogenetic relationships and structural features. Additionally, we found that SiREM gene family expansion was primarily because of whole- genome duplication and segmental duplication events. Evolutionary changes in the remorin family in Poaceae crops were clarified via synteny analyses. Gene expression analyses through RT-PCR and qRT-PCR indicated that SiREM genes influenced millet growth and development, particularly SiREM1, 4, 11, and 12. Concurrently, SiREM genes expression showed inconsistent response to phytohormone treatments and abiotic stresses, suggesting that they are regulated by different signaling pathways. This systematic reanalysis remorin gene family in the foxtail millet provides fundamental information about the biological functions associated with growth, development, and stress tolerance and evolutionary characteristics, thus helping in elucidating the molecular mechanism and improving the agricultural traits of this crop in the future.
1. Introduction
Abiotic stresses are major environmental factors that adversely affect crop growth, productivity, and quality, thereby threatening food security. Examples of abiotic stresses include drought, soil salinity, and low temperatures [1]. The mechanisms mediating plant responses to abiotic stresses are complex and involve the functioning of numerous gene families [2,3,4]. Particularly, genes belonging to the remorin family encode plasma-membrane-associated proteins that are present in all embryophytes, including gymnosperms, angiosperms, pteridophytes, and bryophytes [1]. Remorins contain a conserved C-terminal region with a coiled coil domain that functions as a membrane-anchoring motif and represents the signature feature of these proteins [5]. The S-acylation of cysteine residues in the C-terminal domain facilitates the binding of remorins to the cell membrane [6]. However, the N-terminal region of remorins is highly variable. Based on the structural diversity of the N-terminal, the remorin family members have been categorized into six groups according to their functions [7]. Previous studies have revealed that remorins are widely involved in plant–microbe interactions [4,5]. In Medicago truncatula, MtSYREM1 functions as a symbiotic receptor-binding protein that specifically interacts with three receptor-like kinases (NFP, LYK3, and DMI2) to mediate rhizobial infections and nodule development [8]. Additionally, LjSYMREM1 cloned from Lotus japonicus shows functional similarity with MtSYREM1. LjSYMREM1 overexpression induces increased root nodulation [9]. In soybean, GmREM1.1 and GmREM2.1 exhibit different molecular characteristics; however, both are involved in root nodulation [10]. Moreover, remorins show diverse functions associated with cell-to-cell signaling and plant defense mechanisms against pathogens, including viruses and bacteria [6,8,11]. The potato remorin StREM1.3 reportedly directly binds with the movement protein TGBp1 to impair the intercellular movement of potato virus X through the plasmodesmata [5,9]. Jamann et al. [12] demonstrated that ZmRME6.3, which was mapped to a disease-resistance-related quantitative trait locus on chromosome 1, influences maize resistance to northern leaf blight. S-acylation of the C-terminal domain regulates the function of tobacco remorin NbREM1, which includes the restriction of cell-to-cell virus trafficking. In rice, OsREM1.4, which is homologous to NbREM1, mediates the defense against rice stripe virus [13].
Remorins are crucial for plant growth and development. In rice, S-acylation of its cysteine residues localizes remorin GSD1 in the plasma membrane and plasmodesmata, where it interacts with OsACT1 to regulate photoassimilate translocation [14]. In the gsd1-D rice T-DNA insertion mutant, increases in GSD1 expression decrease the grain-setting rate as well as the carbohydrate and soluble sugar accumulation in leaves and phloem exudates, respectively [15]. Cai et al. [16] confirmed that SlREM1 mediates ethylene and lycopene biosynthesis-related gene expression to further regulate fruit ripening in tomato.
Remorins are also often involved in plant responses to abiotic stress. Transcriptome and proteome analyses revealed that drought, high-salt, and low-temperature conditions induce remorin production in Arabidopsis and rice [17,18,19]. Similarly, the expression of the mulberry remorin gene MiREM is chiefly induced by dehydration and salt stresses. The heterologous expression of MiREM in transgenic Arabidopsis plants enhances drought and salt-stress tolerance during the germination and seedling stages [20]. DaCBF7 from Deschampsia antarctica in transgenic rice plants upregulates remorin gene expression, thus significantly increasing its cold stress tolerance [21]. In the past few decades, numerous studies have reported that the phytohormone abscisic acid (ABA) is essential for the adaptation of plants to abiotic stresses, including drought, high salinity, and low temperatures [22]. Many stress-responsive genes regulated by the ABA signaling pathway contribute to plant stress tolerance [1,17]. SiREM6 expression in foxtail millet (Setaria italica) is induced by high-salt and low-temperature conditions as well as by exogenous ABA. Previous research has indicated that SiARDP, an ABA-responsive DREB-type transcription factor, regulates SiREM6 expression [23]. Transgenic Arabidopsis overexpressing SiREM6 exhibits increased salt tolerance [24]. The rice remorin gene OsREM4.1 is associated with ABA responses and coordinates the antagonistic interaction between ABA and brassinosteroids to regulate rice growth and development [25]. Badawi et al. [26] recently identified 20 different remorins in wheat (Triticum aestivum L.), with roles in cold acclimation that were subsequently clarified. Additionally, the remorin gene family was investigated in various plants, including potato (Solanum tuberosum L.) [27], tobacco (Nicotiana tabacum L.) [28], tomato (Solanum lycopersicum L.) [29], and Medicag truncatula Gaertn. [30].
Foxtail millet is a diploid C4 crop, with biological characteristics that include high water-use efficiency, strong drought tolerance, and a relatively low transpiration coefficient. Moreover, millet has previously been used as a model crop to study plant growth and development as well as the molecular basis of stress responses. Remorin genes are ubiquitous in plants, having crucial functions related to abiotic stress responses. To clarify their functions and the associated mechanisms underlying responses of millet to abiotic stresses, we identified the remorin gene family members and analyzed their structural characteristics, chromosomal distribution, evolution, synteny, and promoter elements. Furthermore, remorin gene expression patterns in several tissues and in response to diverse stresses and hormone treatments were investigated. The results of this study provide valuable insights for future research on the biological functions of the remorin genes associated with stress tolerance in millet.
2. Materials and Methods
2.1. Gene Identification, Chromosomal Location, and Phylogenetic Relationships of SiREM Family Members
The genome sequence of millet was obtained from the Ensembl Plant database (http://plants.ensembl.org/index.html) (accessed on 15 June 2021). The hidden Markov model of the remorin-C and remorin-N domain was downloaded from the Pfam database (http://pfam.sanger.ac.uk/) (accessed on 15 June 2021). Prediction of millet genes containing remorin domains from the genome database was conducted with HMMER 3.1 (http://hmmer.janelia.org) (accessed on 15 June 2021). The default parameters were adopted, and the cutoff value was set to 10−10. The candidate genes were screened against the National Center for Biotechnology databases (https://www.ncbi.nlm.nih.gov/cdd/) (accessed on 16 June 2021) to determine the final 21 genes. The length, molecular weight, and isoelectric point of the remorin proteins were calculated using ExPasy ProtParam (http://web.expasy.org/protparam/) (accessed on 18 June 2021). MapChart software was used to map the chromosomal locations of the genes [31].
The protein sequences of the remorin-domain-containing genes of Arabidopsis, M. truncatula, P. trichocarpa and rice were downloaded from the Ensembl Plant database. We compared the identified SiREM sequences with the amino acid sequences of AtREM, MtREM, PtREM, and OsREM proteins with MEGA X version 7 software [32]. Subsequently, a multiple sequence alignment was used to construct a maximum likelihood phylogenetic tree with MEGA software, with the following parameters: Poisson model, pairwise deletion, and 1000 bootstrap replications.
2.2. Gene Structure and Conserved Sequence Analysis
The location of introns, exons, and untranslated regions in the genes was extracted from the gene-finding format (GFF3) file. Conserved domains of millet remorin proteins were identified using the MEME Suite of sequence analysis tools (http://meme-suite.org/) (accessed on 20 June 2021) [33]. The following parameters were used: the maximum number of motifs was 21, and the optimum width was from 6 to 80. We visualized the obtained gene and domain structures using the Gene Structure View tool of TBtools [34].
2.3. Collinearity Analysis and Gene Duplication
The collinearity of remorin genes between millet and other plant species was examined using the Multiple Collinearity Scan toolkit (MCScanX;) [35], with the default parameters implemented in Python (https://github.com/tanghaibao/jcvi/wiki/MCscan-(Python-version)) (accessed on 28 June 2021). A multiple sequence alignment for the SiREM proteins was generated using the Basic Local Alignment Search Tool (BLAST), with an E value of 1 × 10−5. Intraspecies collinearity was examined with MCScanX software based on the results of a BLASTP search. KaKs_Calculator 2.0 was used to calculate Ka and Ks to detect replication events [36].
2.4. Cis-Acting Element Analysis
The genomic DNA sequence 2000 bp upstream of the translation initiation codon for the SiREM genes was used for cis for cis-acting element analysis. The promoter elements in the sequences were predicted using the PlantCAR database (http://bioinformatics.psb.ugent.be/webtools/plantcare/html/) (accessed on 10 July 2021) [37].
2.5. Plant Materials and Treatments
Millet ‘Yugu1’ was used in this study. Plants were grown in greenhouse and fields in Shenyang, Liaoning province, China. The stress-treated plants were cultivated in 1/4 Hoagland solution at 26 °C with a 16/8 h light/dark photoperiod for 10 days (three-leaf stage) [38]. Then, the seedlings were treated with 100 μM ABA, 100 μM GA, 100 μM MeJA, 200 mM NaCl solution, and 20% PEG6000 for 0, 6, 12, and 24 h, respectively. For low-temperature treatment, plants were placed in 4 °C incubator for 0, 12, and 24 h, respectively. Next, seedlings were collected after treatment and stored in liquid nitrogen. Meanwhile, the tissues of root, stem, leaf, sheath, and immature leaf were collected separately at the sixth mature leaf stages, spikelet was collected at heading date under field condition, mature seeds were collected, and all the collected tissues were immediately stored in liquid for the next stage experiments. Each collected tissue was repeated at least four times with three seedlings in each replicate.
2.6. RNA Extraction, RT-PCR and qRT-PCR Analysis
Total RNA was extracted from each tissue using a plant RNA extraction kit (Accurate Biotechnology Co., Ltd., Hunan, China) in accordance with the instructions of the manufacturer. The cDNA was synthesized from 2 µg total RNA with M-MLV reverse transcriptase (Accurate Biotechnology Co., Ltd.). Semiquantitative PCR was performed using GoTaq Green Master Mix (Promega, Shanghai, China) with specific primers (synthesized by Genewiz, Suzhou, China). The GoTaq qPCR MasterMix kit (Promega) was used for qRT-PCR reactions using a C1000 real-time PCR system (Bio-Rad, Hercules, CA, USA). The relative transcript level was calculated using the 2−ΔΔCt method [39]. The primers used are listed in Table S6.
3. Results
3.1. Identification of the Remorin Genes in Foxtail Millet (Setaria italica) and Determination of Their Chromosomal Distribution
In total, 2 and 21 candidate remorin genes were identified in the foxtail millet genome according to the N-terminal (Pfam ID PF03766) and C-terminal (Pfam ID PF03763) regions of the encoded proteins, respectively. After removing 2 repeated genes, 21 genes were identified on the basis of their remorin domains, 2 of which (SETIT_011049mg and SETIT_037661mg) encoded the N-terminal and C-terminal domains. All 21 genes were mapped to the millet genome and renamed (SiREM1 to SiREM21) according to their order in the genome. Additionally, their characteristics, including gene ID, transcript ID, encoded protein length, protein molecular weight, and protein isoelectric point (pI), were analyzed (Table 1). The remorin protein lengths ranged from 62 (SiREM1) to 924 (SiREM5) amino acids. The molecular weights ranged from 6.9 to 99.2 kDa, and the pI values were between 5.10 (SiREM12) and 11.13 (SiREM17). The remorin genes were unevenly distributed on the chromosomes (Figure S1). More specifically, there were seven remorin genes on chromosome 1; six on chromosome 9; two on chromosomes 2, 7, and 8; and only one on chromosomes 3 and 6. Both chromosomes 4 and 5 lacked remorin genes.
Table 1.
The identification of remorin members in foxtail millet.
3.2. Phylogenetic Analysis and Classification of Remorin Genes
To analyze the phylogenetic relationships among remorins, 66 full-length remorin amino acid sequences from Arabidopsis (5), M. truncatula (10), Populus trichocarpa (6), rice (15), and foxtail millet (23) were used to construct an unrooted phylogenetic tree. The millet remorin family member SiREM9 was excluded from the phylogenetic tree because of its substantial divergence from the other sequences. All of the included sequences were clustered in four main branches, of which one included groups 1, 2, and 3, which were further divided according to their domain features and not their phylogenetic relationships [7]. Among the 66 remorin proteins, 28 belonged to groups 1–3, 10 belonged to group 4, 9 belonged to group 5, and 18 belonged to group 6 (Figure 1). Only one remorin protein (AtREM6.2) was not assigned to any group. Group 2 comprised only four proteins from M. truncatula and P. trichocarpa. The 21 SiREM proteins from millet were divided into five groups on the basis of their structural features and phylogenetic relationships (Figure 2A). FiveSiREM proteins (SiREM4, 7, 12, 17, and 21) belonged to groups 1–3. The N-terminal and C-terminal remorin domains were detected in SiREM12 and 21, which belonged to group 1, whereas only the C-terminal remorin domain was detected in SiREM4, 7, and 17, which belonged to group 3. Four SiREM proteins belonged to group 4, four belonged to group 5, and eight belonged to group 6.
Figure 1.
Phylogenetic relationships of remorin proteins. The phylogenetic tree was constructed from 66 protein sequences from Arabidopsis (13), M. truncatula (10), P. trichocarpa (6), rice (17), and foxtail millet (20), using the maximum likelihood method with 1000 bootstrap replicates. The lines of different colors indicate different groups. Triangles, circles, squares, stars, and check marks represent remorin proteins of Arabidopsis, M. truncatula, P. trichocarpa, rice, and foxtail millet, respectively.
Figure 2.
Phylogenetic relationships, gene structure, and conserved motifs of SiREM proteins. (A). Phylogenetic tree constructed based on the full-length sequences of millet remorin proteins using MEGA 7. (B). Exon–intron structure of millet remorin genes. Blue boxes indicate the 5′ and 3′ untranslated regions; yellow boxes represent exons; and black lines represent introns. (C). Motif composition of millet remorin proteins. The motifs, numbered 1–21, are indicated by different colored boxes.
3.3. SiREM Gene Structures and Encoded Motif Compositions
To further characterize the SiREM genes, their exon–intron structures were revealed, which clarified the evolution of the SiREM family in foxtail millet. There were 1–8 exons in the SiREM genes (Figure 2B), with one exon in SiREM1 and 9; two in SiREM16; three in SiREM3, 4, 14, and 17; four in SiREM6 and 19; five in SiREM10, 12, 15, 20, and 21; six in SiREM7, 13, and 18; seven in SiREM2, 8, and 11; and eight in SiREM5.
The conserved SiREM protein structures were examined using MEME, which resulted in the identification of 21 motifs comprising 6–50 amino acids (Figure 2C and Table S1). Motifs 1, 2, and 7, which were detected in the remorin C-terminal region, were widely distributed among the SiREM proteins. In contrast, motif 21, which was identified in the N-terminal region, was present only in SiREM12 and 21. Twelve remorin proteins included motifs 1, 2, and 7, whereas two proteins contained only motif 2. Additionally, the SiREM proteins in the same group had similar motifs, indicative of conserved functions.
3.4. Analysis of Remorin Gene Synteny
To analyze the expansion of the remorin family, tandem and segmental duplication events were investigated, as previously described by Holub (2001). No tandemly duplicated remorin genes were detected in the millet genome. However, the following seven (33.3%) remorin genes on millet chromosomes were revealed to be the result of segmental duplication events: SiREM18/19, SiREM4/12, and SiREM6/8/11 (Figure 3). These findings indicated that some SiREM genes were the result of segmental duplications. Moreover, segmental duplication events were one of the major genomic changes that expanded the SiREM family. To further elucidate the phylogenetic relationships in the millet SiREM family, we analyzed the synteny between foxtail millet and one dicotyledon (Arabidopsis) and three monocotyledons (rice, maize, and sorghum) (Figure 4). Interestingly, there was no syntenic relationship between the millet and Arabidopsis remorin genes. However, 16 syntenic gene pairs were identified between millet and rice as well as between millet and maize, whereas 17 syntenic gene pairs were detected between millet and sorghum (Table S2). Remorin genes were identified in rice (20 genes), maize (33 genes), and sorghum (21 genes) (Table S3). An examination of the segmental duplications in these plants revealed five, five, and nine remorin gene pairs in rice, sorghum, and maize, respectively. The nonsynonymous (Ka) and synonymous (Ks) substitution rates and the Ka/Ks ratios of the segmentally duplicated gene pairs were calculated to estimate the evolutionary constraints acting on the remorin gene family. Most of the Ka/Ks values were less than 1, indicative of purifying selection. The four gene pairs with Ka/Ks values close to 1 were likely affected by neutral evolutionary processes (Table S4).
Figure 3.
Interchromosomal relationships of millet remorin genes. Red lines represent replicated remorin gene pairs, and other lines represent all common blocks in the millet genome. The chromosome number is marked at the side of each chromosome.
Figure 4.
Synteny analysis of remorin genes between millet and three representative monocots. Gray lines in the background represent collinear blocks in the genomes of millet and the other plant species, and red lines highlight collinear remorin gene pairs.
3.5. Bioinformatics Analysis of SiREM Promoters
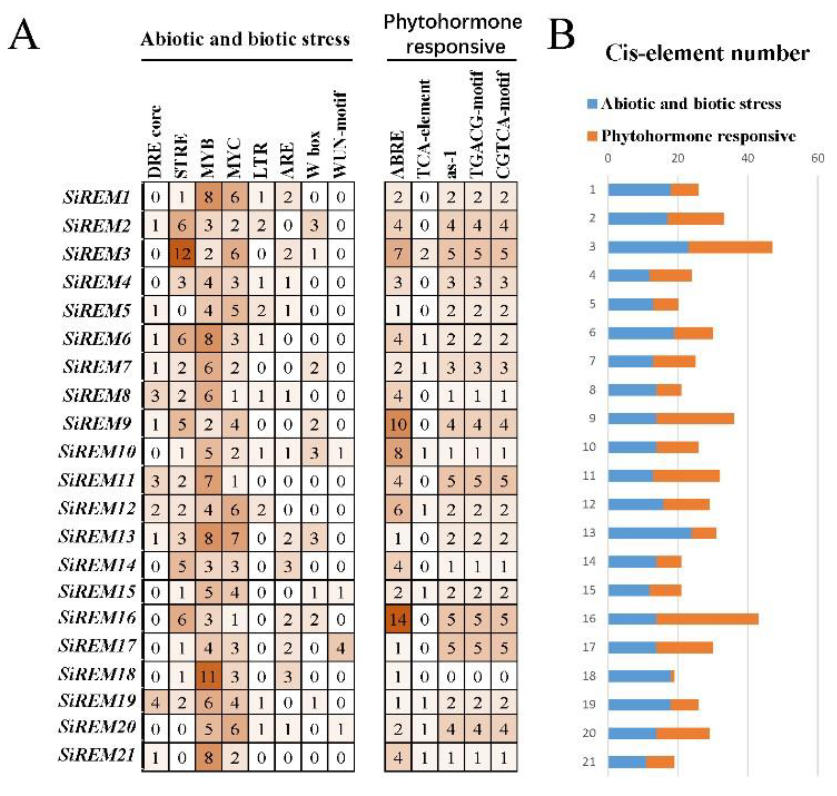
To further analyze the potential mechanisms regulating remorin gene expression, PlantCARE was used to identify the conserved cis-elements in the 2 kb sequences upstream of the 21 remorin genes (Figure 5 and Figure S2 and Table S5). The identified cis-elements were associated with responses to abiotic and biotic stresses and phytohormones. The eight cis-elements responsive to abiotic and biotic stresses were DRE core (drought- and salt-stress-responsive motif), STRE (heat-shock-responsive motif), LTR (low-temperature-responsive motif), ARE (anaerobically induced motif), W-box (wounding-response-related WRKY box), WUN-motif (wound-responsive motif), and MYB and MYC (abiotic- and biotic-stress-responsive motifs). The five hormone-responsive cis-elements were ABRE (ABA-responsive motif), TCA-element (salicylic acid (SA)-responsive motif), as-1 (SA-responsive motif), and CGTCA-motif and TGACG-motif (methyl jasmonate (MeJA)-responsive motifs). Of the stress-responsive cis-elements, both MYB and MYC were present in most of the SiREM promoters, whereas DRE core was detected in the promoter region of only half of the genes. Furthermore, ABRE was a common phytohormone-responsive cis-element in the promoter regions. These elements may play a key regulatory role during remorin gene expression.
Figure 5.
Cis-acting element analysis of the remorin gene family in millet. (A). The number of different promoter elements in the remorin genes indicated by different intensity colors and numbers. (B). Different colors in the histogram represent the number of cis-acting elements in two functional categories.
3.6. Tissue-Specific Expression of SiREM Genes
An RT-PCR analysis was conducted to determine the SiREM expression patterns in the leaf, seed, stem, root, sheath, SAM, immature leaf, and spikelet (Figure S3). The SiREM genes were expressed in diverse tissues. Among the 21 SiREM genes, SiREM1, 4, 11, and 12 were highly expressed in all eight tissues. The SiREM9, 16, and 21 expression levels were also high in all tissues, except for the immature leaf. In contrast, SiREM2, 3, and 17 were expressed at low levels in all examined tissues.
Moreover, SiREM5 was not expressed in the sheath, SiREM6 and 8 were not expressed in the leaf, SiREM7 was not expressed in the leaf and stem, and SiREM19 was not expressed in the immature leaf and spikelet. Both SiREM18 and 20 were highly expressed in the stem and sheath, whereas SiREM15 was highly expressed in the stem and SAM. The SiREM13 and 14 genes were highly expressed only in the sheath, while SiREM10 was highly expressed in the root. Additionally, although there were significant differences in the SiREM expression patterns, the syntenic gene pairs were similarly expressed.
3.7. Expression Patterns of SiREM Genes in Response to Abiotic Stresses and Phytohormone Treatments
Gene expression is regulated by phytohormones during plant responses to various stresses. We used different phytohormone treatments to detect SiREM expression-level changes. The expression of most of the SiREM genes increased following the treatments with ABA, SA, and MeJA, but the phytohormone-induced expression patterns varied among the genes (Figure 6; Table S7). Specifically, SiREM5 expression was down-regulated by the ABA treatment, whereas the SiREM4, 10, and 14 expression levels decreased in response to the MeJA treatment. Moreover, SiREM expression was mainly induced within 12 h of the phytohormone treatment, but the expression levels decreased over time. To investigate the effects of abiotic stresses on SiREM genes, the SiREM expression levels following an exposure to drought, salinity (NaCl), and a low temperature were determined in a qRT-PCR assay (Figure 7; Table S7). Most of the SiREM genes were responsive to the NaCl treatment, with significant increases detected in their expression levels. The expression of four of these genes (SiREM4, 10, 15, and 20) increased continuously, but the expression of the other genes initially increased and then decreased after the NaCl treatment. Under drought conditions, the SiREM1, 2, 6, and 11 expression levels decreased, while the expression levels of the other genes increased. Low-temperature stress up-regulated the expression of the SiREM genes, with the exception of SiREM21.
Figure 6.
Expression profile of SiREM genes under different hormone treatments. Orange bars indicate up-regulation, white bars indicate down-regulation, and the intensity of the color indicates the intensity of expression.
Figure 7.
Expression profile of SiREM genes under different abiotic stress conditions. Orange bars indicate up-regulation, white bars indicate down-regulation, and the intensity of the color indicates the intensity of expression.
4. Discussion
Remorin family genes are important for plant growth and development, plant–microbe interactions, and abiotic stress responses [4,16,23]. In a previous study, 11 remorin genes were identified from the S. italic transcriptome data in Phytozome [24]. In this study, the remorin family members in millet were reidentified using published genome data. Overall, 21 genes were identified at the whole-genome level and renamed as SiREM1–21 based on the chromosomal localization results. Remorin genes were also identified in other grass crops, including Oryza sativa L. (20 genes), sorghum (21 genes), maize (33 genes) (Table S2), and T. aestivum L. (20 genes) [26]. The number of remorin genes was relatively consistent in all grass crops, except for maize. The larger remorin gene family in maize may be associated with the tetraploidization of the maize genome that occurred 5–12 million years ago [40]. The structures and encoded conserved motifs of the SiREM genes were assessed to further elucidate the evolutionary relationships among them. The remorin family genes were structurally diverse (e.g., in terms of the number of exons and introns). However, the genes in the same subgroup encoded proteins with similar motifs. In groups 1–3, the SiREM proteins primarily comprised motifs 1, 2, 7, and 21, which are the basic remorin motifs. Additionally, motifs 1, 2, and 7 were ubiquitous to the SiREM family, suggesting that they have been conserved during evolution, thereby maintaining the basic characteristics of the remorin family. Conversely, the N-terminal of remorins reportedly varies [2], with the N-terminal motifs in the SiREM subgroups exhibiting considerable differences. Motifs 3, 4, and 6 were detected in the remorin proteins of group 6, whereas motifs 3, 5, 8, 11, 12, and 14 were the characteristic domains in group 5. Based on the evolutionary relationships observed, SiREM15, which includes motifs 3 and 12, may be a transitional form between the members of group 5 and 6. The motifs in group 4 were relatively complex. Furthermore, the diversity in the motifs suggested functional differences among the examined proteins. Therefore, the gain or loss of motifs probably induced the functional differentiation of remorins in the various groups. The expansion of gene families is important for the subfunctionalization and neofunctionalization of the genes that enabled flowering plants to adapt to environmental changes during evolution [41]. Whole-genome duplication (WGD) events are critical for gene family expansions [42,43]. As a crop belonging to the Poaceae family, foxtail millet has undergone three rounds of WGD events (i.e., τ-, σ-, and ρ-WGD), of which ρ-WGD was unique to Poaceae and occurred approximately 70 million years ago, before the Panicoideae subfamily (including foxtail millet, sorghum, and maize) split from Pooideae (including rice, wheat, and Brachypodium) [44,45]. The ρ-WGD event is believed to have greatly contributed to the expansion of Poaceae gene families [45]. The remorin gene family expansion in Poaceae crop species was primarily because of the above-mentioned WGD events. However, another WGD event further expanded the maize genome approximately 13 million years ago [40], which explains the reason for the higher number of remorin genes in maize compared with other grass crop species, including millet, rice, and sorghum (Table S3). In addition to the WGD events, tandem and segmental duplications have also played critical roles in expanding the gene families [41,46]. In our study, the tandemly duplicated remorin family genes were not detected in millet; however, 7 of 21 remorin genes formed 5 gene pairs associated with segmental duplications. Remarkably, the sorghum and rice genomes were also modified by the same number of segmental duplication events. The time of divergence of each gene pair was between 45 and 150 million years ago, which is before the spilt of rice, foxtail millet, and sorghum (Table S4). The maize genome includes nine segmentally duplicated gene pairs, three of which diverged after sorghum and maize split, possibly because of the additional WGD event in maize. Moreover, three segmental duplication events involving SiREM6/8, SiREM6/11, and SiREM8/11 indicated that these three genes originated from the same ancestor gene. Specifically, SiREM6 first diverged from the ancestor gene approximately 130 million years ago, and then SiREM8 and SiREM11 diverged about 55 million years ago. Synteny analysis revealed 16, 17, and 16 gene pairs between millet and rice, millet and sorghum, and millet and maize, respectively (Table S2). The syntenic gene pairs between millet and rice were similar to those between millet and sorghum. However, the synteny analysis between millet and maize did not identify syntenic genes for SiREM2, 7, 10, and 11; however, two syntenic maize genes were identified for SiREM5, 6, 12, and 20. This may be associated with the additional WGD event in the maize genome that occurred 13 million years ago as well as with the loss of genes (e.g., ancient genes) during the evolution of the maize genome [45].
Remorin family genes are extensively involved in plant developmental processes [16,47,48]. In our study, most of the examined millet remorin genes were expressed in all or some of the eight analyzed tissues, wherein the encoded proteins might have diverse functions. Segmental duplications are important for the expansion of gene families and the generation of subfunctionalized and neofunctionalized genes [49]. In millet, the similar expression patterns of segmentally duplicated genes may reflect a lack of functional divergence. Moreover, the calculated Ka/Ks values implied that most segmentally duplicated genes had undergone purifying selection, although SiREM8/11 likely underwent neutral evolution. These results indicate the subfunctionalization of these gene pairs during the evolution of foxtail millet.
Phytohormones coordinate gene expression in response to biotic and abiotic stresses. More specifically, ABA, SA, and jasmonic acid are key phytohormones that regulate plant responses to biotic and biotic stresses [50,51,52]. Additionally, cis-elements are crucial for regulating downstream gene transcription that enables plants to cope with environmental changes. In our study, several phytohormone-responsive cis-elements were identified in SiREM promoters. The ABA, SA, and MeJA treatments significantly induced the expression of most of the remorin genes; however, they inhibited the expression of specific genes. The SiREM genes were not only responsive to the exogenous phytohormone treatments but also responsive to abiotic stresses. However, abiotic stresses and ABA treatments differentially affected the expression patterns of certain SiREM genes.
Accordingly, not all the SiREM gene responses to abiotic stresses involved the ABA signaling pathway. These results suggest that remorin family genes often play a role in abiotic and biotic stress responses in foxtail millet.
Overall, in this study, 21 SiREM genes were identified in the foxtail millet genome. The evolutionary relationships, structures, encoded motifs, and stress- and hormone-induced expression patterns of SiREM genes were analyzed. The results indicated that a number of remorin genes were more capable of influencing foxtail millet growth and development, such as SiREM1, 4, 11, and 12, and response to abiotic stress, such as SiREM4, 10, 15, and 20. Therefore, the results of this study provide insights into the potential functions and characteristics of SiREM genes, which will be useful for future investigations on the biological roles of SiREM genes in foxtail millet.
5. Conclusions
This study comprehensively analyzed the characteristics and functions of the remorin gene family in foxtail millet. Twenty-one remorin genes were identified and further classified into four main groups. The phylogenetic relationships, gene structure, protein motif, and gene-duplication events were analyzed to investigate the evolutionary characteristics and predict the potential functions of the remorin gene family in foxtail millet. The gene expression analysis of the remorin genes revealed variations under exogenous hormone treatments and abiotic stresses. The results also elucidated the process of evolutionary divergence and the potential functions of SiREM genes in foxtail millet. This study acts as a valuable basis for further understanding the functional mechanism and roles of remorin genes in foxtail millet.
Supplementary Materials
The following are available online at https://www.mdpi.com/article/10.3390/d14090711/s1, Figure S1: Chromosomal location of putative SiREM genes., Figure S2: Distribution map of cis-acting elements on each gene., Figure S3: Expression profiles of SiREM genes in different tissues of millet., Table S1: Analysis and distribution of conserved motifs in millet remorin proteins, Table S2: Synteny gene pairs between foxtail millet and other three crops, Table S3: The identification of remorin members in rice, sorghum and maize, Table S4: Interchromosomal relationships of remorin genes in sorghum, rice and maize, respectively, Table S5: The distribution of cis-acting elements in the promoter region of millet remorin gene, Table S6: Primers of sequences, Table S7: Expression data.
Author Contributions
Conceptualization, C.L. and J.Y.; methodology, J.L.; software, Y.L.; validation: Y.W., M.L. and J.L.; formal analysis, M.L.; investigation, J.L.; resources, Z.Z.: data curation, J.L.; writing—original draft preparation, Y.W.; writing—review and editing: Y.W.; visualization, Y.L.; supervision, J.Y.; project administration, J.Y.; funding acquisition: C.L. All authors have read and agreed to the published version of the manuscript.
Funding
This work was supported by the National Nature Science Foundation of China (No. 31601233).
Institutional Review Board Statement
Not applicable.
Data Availability Statement
The data and materials obtained in this study are available from the corresponding author on reasonable request.
Conflicts of Interest
The authors declare no conflict of interest.
References
- Gong, Z.; Xiong, L.; Shi, H.; Yang, S.; Zhu, J.K. Plant abiotic stress response and nutrient use efficiency. Sci. China Life Sci. 2020, 63, 635–674. [Google Scholar] [CrossRef] [PubMed]
- Verona, U.D.S.D.; Adami, L.; Vicentini, D.; Ceglie, S. Genome-wide analysis and expression profile of the bZIP transcription factor gene family in grapevine (Vitis vinifera). BMC Genom. 2014, 15, 281. [Google Scholar]
- Xie, T.; Chen, C.; Li, C.; Liu, J.; Liu, C.; He, Y.H. Genome-wide investigation of WRKY gene family in pineapple: Evolution and expression profiles during development and stress. BMC Genom. 2018, 19, 490. [Google Scholar] [CrossRef] [PubMed]
- Cheng, C.; Wang, Y.; Chai, F.; Li, S.H.; Xin, H.P.; Liang, Z.C. Genome-wide identification and characterization of the 14–3-3 family in Vitis vinifera L. during berry development and cold- and heat-stress response. BMC Genom. 2018, 19, 579. [Google Scholar] [CrossRef]
- Perraki, A.; Binaghi, M.; Mecchia, M.A.; Gronnier, J.; German-Retana, S.; Mongrand, S.; Bayer, E.; Zelada, A.M.; Germain, V. StRemorin1.3 hampers Potato virus X TGBp1 ability to increase plasmodesmata permeability, but does not interfere with its silencing suppressor activity. FEBS Lett. 2014, 588, 1699–1705. [Google Scholar] [CrossRef]
- Konrad, S.S.; Popp, C.; Strail, T.F.; Jarsch, I.K.; Thallmair, V.; Folgmann, J.; Marin, M.; Thomas, O. S-acylation anchors remorin proteins to the plasma membrane but does not primarily determine their localization in membrane microdomains. New Phytol. 2014, 203, 758–769. [Google Scholar] [CrossRef]
- Raffaele, S.; Mongrand, S.; Gamas, P.; Niebel, A.; Ott, T. Genome-Wide Annotation of Remorins, a Plant-Specific Protein Family: Evolutionary and Functional Perspectives. Plant Physiol. 2007, 145, 593–600. [Google Scholar] [CrossRef]
- Lefebvre, B.; Timmers, T.; Mbengue, M.; Moreau, S.; Hervé, C.; Toth, K.; Bittencourt-Silvestre, J.; Klaus, D.; Deslandes, L. A remorin protein interacts with symbiotic receptors and regulates bacterial infection. Proc. Natl. Acad. Sci. USA 2010, 107, 2343–2348. [Google Scholar] [CrossRef]
- Tóth, K.; Stratil, T.F.; Madsen, E.B.; Ye, J.; Ott, T. Functional Domain Analysis of the Remorin Protein LjSYMREM1 in Lotus japonicas. PLoS ONE 2012, 7, e30817. [Google Scholar] [CrossRef]
- Son, S.; Oh, C.J.; Bae, J.H.; Lee, H.; An, C. GmREM1.1 and GmREM2.1, which encode the remorin proteins in soybean, have distinct roles during root nodule development. J. Plant Biol. 2014, 58, 17–25. [Google Scholar] [CrossRef]
- Son, S.; Oh, C.J.; An, C.S. Arabidopsis thaliana Remorins interact with SnRK1 and Play a role in susceptibility to Beet Curly Top Virus and Beet Severe Curly Top Virus. Plant Pathol. J. 2014, 30, 269–278. [Google Scholar] [CrossRef] [PubMed]
- Jamann, T.M.; Luo, X.; Morales, L.; Kolkman, J.M.; Chung, C.L.; Nelson, R.J. A remorin gene is implicated in quantitative disease resistance in maize. Theor. Appl. Genet. 2016, 129, 591–602. [Google Scholar] [CrossRef] [PubMed]
- Fu, S.; Xu, Y.; Li, C.; Li, Y.; Wu, J.; Zhou, X. Rice Stripe Virus Interferes with S-acylation of Remorin and Induces Its Autophagic Degradation to Facilitate Virus Infection. Mol. Plant. 2018, 11, 269–287. [Google Scholar] [CrossRef] [PubMed]
- Gui, J.S.; Zheng, S.; Shen, J.H.; Li, L.G. Grain setting defect1 (GSD1) function in rice depends on S-acylation and interacts with actin 1 (OsACT1) at its C-terminal. Front. Plant Sci. 2015, 6, 804. [Google Scholar] [CrossRef]
- Gui, J.; Liu, C.; Shen, J.; Li, L. Grain setting defect1, Encoding a Remorin Protein, Affects the Grain Setting in Rice through Regulating Plasmodesmatal Conductance. Plant Physiol. 2014, 166, 1463–1478. [Google Scholar] [CrossRef]
- Cai, J.; Qin, G.; Chen, T.; Tian, S. The mode of action of remorin1 in regulating fruit ripening at transcriptional and post-tran-scriptional levels. New Phytol. 2018, 219, 1406–1420. [Google Scholar] [CrossRef]
- Bray, E.A. Abscisic acid regulation of gene expression during water-deficit stress in the era of the Arabidopsis genome. Plant Cell. Environ. 2002, 25, 153–161. [Google Scholar] [CrossRef]
- Reddy, A.R.; Ramakrishna, W.; Sekhar, A.C.; Ithal, N.; Babu, P.R.; Bonaldo, M.F.; Soares, M.B.; Bennetzen, J.L. Novel genes are enriched in normalized cDNA libraries from drought-stressed seedlings of rice (Oryza sativa L. subsp. indica cv. Nagina 22). Genome 2002, 45, 204–211. [Google Scholar] [CrossRef]
- Nohzadeh, M.S.; Habibi, R.M.; Heidari, M.; Salekdeh, G.H. Proteomics Reveals New Salt Responsive Proteins Associated with Rice Plasma Membrane. Biosci. Biotechnol. Biochem. 2007, 71, 2144–2154. [Google Scholar] [CrossRef]
- Checker, V.G.; Khurana, P. Molecular and functional characterization of mulberry EST encoding remorin (MiREM) involved in abiotic stress. Plant Cell Rep. 2013, 32, 1729–1741. [Google Scholar] [CrossRef]
- Byun, M.Y.; Lee, J.; Cui, L.H.; Kang, Y.; Oh, T.K.; Park, H.; Lee, H.; Kim, W.T. Constitutive expression of DaCBF7, an Antarctic vascular plant Deschampsia antarctica CBF homolog, resulted in improved cold tolerance in transgenic rice plants. Plant Sci. 2015, 236, 61–74. [Google Scholar] [CrossRef] [PubMed]
- Zhu, J.K. Abiotic Stress Signaling and Responses in Plants. Cell 2016, 167, 313–324. [Google Scholar] [CrossRef] [PubMed]
- Li, C.; Yue, J.; Wu, X.; Xu, C.; Yu, J. An ABA-responsive DRE-binding protein gene from Setaria italica, SiARDP, the target gene of SiAREB, plays a critical role under drought stress. J. Exp. Bot. 2014, 65, 5415–5427. [Google Scholar] [CrossRef] [PubMed]
- Yue, J.; Li, C.; Liu, Y.; Yu, J. A Remorin Gene SiREM6, the Target Gene of SiARDP, from Foxtail Millet (Setaria italica) Promotes High Salt Tolerance in Transgenic Arabidopsis. PLoS ONE 2014, 9, E100772. [Google Scholar] [CrossRef] [PubMed]
- Gui, J.S.; Zheng, S.; Liu, C.; Shen, J.; Li, J.M.; Li, L.G. OsREM4.1 Interacts with OsSERK1 to Coordinate the Interlinking between Abscisic Acid and Brassinosteroid Signaling in Rice. Dev. Cell 2016, 38, 201–213. [Google Scholar] [CrossRef]
- Badawi, M.A.; Agharbaoui, Z.; Zayed, M.; Li, Q.; Byrns, B.; Zou, J.; Fowler, D.B.; Danyluk, J.; Sarhan, F. Genome-Wide Identifi-cation and Characterization of the Wheat Remorin (TaREM) Family during Cold Acclimation. Plant Genome 2019, 12, 180040. [Google Scholar] [CrossRef]
- Jacinto, T.; Farmer, E.E.; Ryan, C.A. Purification of Potato Leaf Plasma Membrane Protein pp34, a Protein Phosphorylated in Response to Oligogalacturonide Signals for Defense and Development. Plant Physiol. 1993, 103, 1393–1397. [Google Scholar] [CrossRef]
- Mongrand, S.; Morel, J.; Larcoche, S.; Claverol, J.P.; Carde, M.A.; Hartmann, M.A.; Simon-Plas, F.; Lessire, R.; Bessoule, J.J. Lipid rafts in higher plant cells: Purification and characterization of Triton X-100-insoluble microdomains from tobacco plasma mem-brane. J. Biol. Chem. 2004, 279, 36277–36286. [Google Scholar] [CrossRef]
- Bariola, P.A.; Retelska, D.; Stasiak, A.; Kammerer, R.; Fleming, A.; Hijri, M.; Frank, S.; Farmer, E. Remorins form a novel family of coiled coil-forming oligomeric and filamentous proteins associated with apical, vascular and embryonic tissues in plants. Plant Mol. Biol. 2004, 55, 579–594. [Google Scholar] [CrossRef]
- Lefebvre, B.; Furt, F.; Hartmann, M.A.; Michaelson, L.V.; Carde, J.P.; Sargueil-Boiron, F.; Rossignol, M.; Napier, J.A.; Cullimore, J.; Bessoule, J.J. Characterization of lipid rafts from Medicago truncatula root plasma membranes: A proteomic study reveals the presence of a raft-associated redox system. Plant Physiol. 2007, 144, 402–418. [Google Scholar] [CrossRef]
- Voorrips, R.E. MapChart: Software for the Graphical Presentation of Linkage Maps and QTLs. J. Hered. 2002, 93, 77–78. [Google Scholar] [CrossRef] [PubMed]
- Kumar, S.; Stecher, G.; Li, M.; Knyaz, C.; Tamura, K. MEGA X: Molecular Evolutionary Genetics Analysis across Computing Platforms. Mol. Biol. Evol. 2018, 35, 1547–1549. [Google Scholar] [CrossRef] [PubMed]
- Bailey, T.L.; Boden, M.; Buske, F.A.; Frith, M.; Grant, C.E.; Clementi, L.; Ren, J.; Li, W.W.; Noble, W.S. MEME SUITE: Tools for motif discovery and searching. Nucleic Acids Res. 2009, 37, W202–W208. [Google Scholar] [CrossRef] [PubMed]
- Chen, C.; Chen, H.; Zhang, Y.; Thomas, H.R.; Frank, M.H.; He, Y.; Xia, R. TBtools: An Integrative Toolkit Developed for Inter-active Analyses of Big Biological Data. Mol. Plant 2020, 13, 1194–1202. [Google Scholar] [CrossRef] [PubMed]
- Wang, Y.; Tang, H.; Debarry, J.D.; Tan, X.; Li, J.; Wang, X.; Lee, T.H.; Jin, H.; Marler, B.; Guo, H.; et al. MCScanX: A toolkit for detection and evolutionary analysis of gene synteny and collinearity. Nucleic Acids Res. 2012, 40, e49. [Google Scholar] [CrossRef]
- Wang, D.; Zhang, Y.; Zhang, Z.; Zhu, J.; Yu, J. KaKs_Calculator 2.0: A Toolkit Incorporating Gamma-Series Methods and Sliding Window Strategies. Genom. Proteom. Bioinform. 2010, 8, 77–80. [Google Scholar] [CrossRef]
- Lescot, M.; Déhais, P.; Thijs, G.; Marchal, K.; Moreau, Y.; Van de Peer, Y.; Rouzé, P.; Rombauts, S. PlantCARE, a database of plant cis-acting regulatory elements and a portal to tools for in silico analysis of promoter sequences. Nucleic Acids Res. 2002, 30, 325–327. [Google Scholar] [CrossRef]
- Hoagland, D.R.; Arnon, D.S. The water culture method for growing plants without soil. Calif. Agric. Exp. Stn. Circ. 1950, 347, 32. [Google Scholar]
- Schmittgen, T.D.; Livak, K.J. Analyzing real-time PCR data by the comparative C(T) method. Nat. Protoc. 2008, 3, 1101–1108. [Google Scholar] [CrossRef]
- Schnable, J.C.; Springer, N.M.; Freeling, M. Differentiation of the maize subgenomes by genome dominance and both ancient and ongoing gene loss. Proc. Natl. Acad. Sci. USA 2011, 108, 4069–4074. [Google Scholar] [CrossRef]
- Cannon, S.B.; Mitra, A.; Baumgarten, A.; Young, N.D.; May, G. The roles of segmental and tandem gene duplication in the evolution of large gene families in Arabidopsis thaliana. BMC Plant Biol. 2004, 4, 10. [Google Scholar] [CrossRef] [PubMed]
- Schranz, M.E.; Mohammadin, S.; Edger, P.P. Ancient whole genome duplications, novelty and diversification: The WGD Radi-ation Lag-Time Model. Curr. Opin. Plant Biol. 2012, 15, 147–153. [Google Scholar] [CrossRef] [PubMed]
- Murat, F.; Armero, A.; Pont, C.; Klopp, C.; Salse, J. Reconstructing the genome of the most recent common ancestor of flowering plants. Nat. Genet. 2017, 49, 490–496. [Google Scholar] [CrossRef] [PubMed]
- Zhang, G.; Liu, X.; Quan, Z.; Cheng, S.F.; Xu, X.; Pan, S.K.; Xie, M.; Zeng, P.; Yue, Z.; Wang, W.L.; et al. Genome sequence of foxtail millet (Setaria italica) provides insights into grass evolution and biofuel potential. Nat. Biotechnol. 2012, 30, 549–554. [Google Scholar] [CrossRef]
- Ma, F.P.; Liu, Y.L.; Jin, G.H.; Liu, J.X.; Wu, H.; He, J.; Guo, Z.H.; Li, D.Z. The Pharus Iatifolius Genome Gridges the Gap of Early Grass Evolution. Plant Cell 2021, 33, 846–864. [Google Scholar] [CrossRef] [PubMed]
- Flagel, L.E.; Wendel, J.F. Gene duplication and evolutionary novelty in plants. New Phytol. 2009, 183, 557–564. [Google Scholar] [CrossRef]
- Lucau-Danila, A.; Laborde, L.; Legrand, S.; Huot, L.; Hot, D.; Lemoine, Y.; Hilbert, J.; Hawkins, S.; Quillet, M.; Hendriks, T.; et al. Identification of novel genes potentially involved in somatic embryogenesis in chicory (Cichorium intybus L.). BMC Plant Biol. 2010, 10, 122. [Google Scholar] [CrossRef]
- Li, S.; Su, X.; Zhang, B.; Huang, Q.; Hu, Z.; Lu, M. Molecular cloning and functional analysis of the Populus deltoides remorin gene PdREM. Tree Physiol. 2013, 33, 1111–1121. [Google Scholar] [CrossRef][Green Version]
- Jain, M.; Tyagi, A.K.; Khurana, J.P. Genome-Wide identification, classification, evolutionary expansion and expression analyses of homeobox genes in rice. FEBS J. 2008, 275, 2845–2861. [Google Scholar] [CrossRef]
- Jones, A.M. A new look at stress: Abscisic acid patterns and dynamics at high-resolution. New Phytol. 2015, 210, 38–44. [Google Scholar] [CrossRef]
- Lilia, C.C.; Peer, M.S.; Paul, G.D. Jasmonic acid signalling and the plant holobiont. Curr. Opin. Microbiol. 2017, 37, 42–47. [Google Scholar]
- Dhirendra, K. Salicylic acid signaling in disease resistance. Plant Sci. 2014, 288, 127–134. [Google Scholar]
Publisher’s Note: MDPI stays neutral with regard to jurisdictional claims in published maps and institutional affiliations. |
© 2022 by the authors. Licensee MDPI, Basel, Switzerland. This article is an open access article distributed under the terms and conditions of the Creative Commons Attribution (CC BY) license (https://creativecommons.org/licenses/by/4.0/).






