Abstract
Fragilaria and Ulnaria are two closely related diatom genera for which the delimitation and circumscription of several species is unclear. We studied strains isolated from Lake Baikal and compared them with the species from freshwater reservoirs in Europe and Asia using phylogenetic and species delimitation methods, microscopy and interclonal crossing experiments. The results of the phylogenetic analyses of the fragments of rbcL and 18S rRNA genes revealed that baikalian F. radians clade was independent from the representatives of the genus from other localities. Among Ulnaria we found the following 18S rRNA phylogenetic tree groups at species level: U. acus, U. ulna and U. danica. Genetic distance between genera varied between 3.9–10.2% substitutions in rbcL gene and 3.2–11.5% in 18S rRNA. The boundary between intraspecies and interspecies polymorphism for studied species of Ulnaria and Fragilaria in these marker genes was around 0.8% substitutions. Morphometric characters of individual strains showed their variability and division into F. radians, U. acus and U. ulna together with U. danica. Strains of U. acus and U. danica from different localities of Europe and Asia were sexually compatible inside the species. Sexual reproduction has never been observed in monoclonal cultures, either between this species or with strains of the Fragilaria.
1. Introduction
There is general agreement that the separation of species and genera Ulnaria and Fragilaria is difficult [1,2,3]. Description of genera and species was based on different criteria, ranging from those given by light microscopy in the 19th century to those provided by modern molecular methods [3]. This has led to inconsistency. The latter, combined with the fact that not all diagnostic characters can be seen in all specimens encountered in routine analysis, is a problem when using diatoms for ecological assessment. There is no clear understanding whether morphological and molecular definitions of the species Ulnaria (Kützing) Compère and Fragilaria Lyngbye are definitely compatible. Their correct identification could contribute to obtaining more precise data on the species diversity of the habitat, which may be important when using diatoms to assess its ecological status.
The possibility of cryptic species or subpopulations is supported by the fact that multiple recognized diatom (morpho)species have been separated by molecular phylogenetic analyses into discrete subgroups [4]. Often these subgroups are difficult to recognize by their morphology. For example, four Atlantic and Pacific populations of Thalassiosira weissflogii (Grunow) G.A. Fryxell & Hasle were shown to be genetically distinct, but morphologically indistinguishable. Although the authors do not formally propose four novel species or subspecies, they suggest that reproductive isolation and the degree of sequence divergence should, at least in theory, be sufficient for such a proposal. They also suggest that the separation of subspecies could be explained by geological events, specifically the closure of Panamanian Isthmus [4]. In another example of cryptic subspecies, a population of Ditylum brightwellii (T. West) Grunow from Puget Sound in the Pacific Northwest appeared to be genetically separated both from broader Pacific populations and from other Puget Sound populations [5]. It has been revealed to have twice the amount of DNA per cell, which implies a polyploidization preventing the cross-breeding between subspecies [6]. Sympatric cryptic subspecies were also described in the genus Pseudo-nitzschia [7], and in Cyclotella meneghiniana Kützing [8]. In the case of Pseudo-nitzschia, subgroups were found to be morphologically distinct, but their characteristic features required meticulous electron microscopy studies to be detected. It is important to note that in most of these examples, the authors did not propose separation of existing species into subspecies or other taxa. However, for the sake of clarity, we use the term “cryptic subspecies” for all genetically distinct groups within existing species, regardless of whether these subspecies have been formally proposed.
Considering these examples, it seems reasonable to suspect that cryptic diversity within morphologically defined species is a rule, not an exception, for currently recognized diatoms. There are some studies showing ecological differences between subspecies [9]. In some cases, the ecological differences are so subtle that they cannot be easily discovered. For experimental biology and genomic studies, the existence of this cryptic diversity could pose a problem. Transcriptomes of T. weissflogii and D. brightwellii (or, more precisely, one of their subspecies) have been sequenced [10]. Any study attempting to use these transcriptomes as a reference for an experiment on, for example, T. weissflogii, has to assume that the differences between the sequenced subspecies and the example they have in a culture are negligible, which may or may not be the case. In the case of species previously referred to as Synedra Ehrenberg from Lake Baikal, these issues are likely to be very pronounced.
Synedra acus Kützing is the only freshwater diatom whose complete genome [11,12,13] and transcriptome [14] have been sequenced from an axenic monoclonal culture. S. acus is one of the major producers in Lake Baikal and a model species for experimental studies [15,16,17,18,19,20]. Baikalian Ulnaria and Fragilaria were originally thought to be a part of the genus Synedra. This genus was created by Ehrenberg [21] and encompassed all marine, brackish and freshwater diatoms featuring lanceolate valves with rows of areolae orthogonal to main cell axis. Skabitschevsky [22] was the first to revise the systematics of baikalian Synedra. Since he preferred the term “subspecies”, rather than “variety”, major Synedra taxa from Lake Baikal became known as Synedra acus Kützing, S. ulna (Nitzsch) Ehrenberg, S. acus subsp. radians (Kützing) Skabichevskii and S. ulna subsp. danica (Kützing) Skabichevskii.
It was previously suggested that the major difference between genera Synedra Ehrenberg and Fragilaria Lyngbye is that the latter forms ribbon-like colonies by binding cells together with spines, while the former is either free-living or forms branching colonies [23,24,25]. However, these two genera are morphologically similar in many respects, leading some authors to claim that they should be merged into a single larger genus [23,26,27]. In the late eighties, Williams and Round performed a revision of genera Synedra and Fragilaria, moving some species from former to the latter [28,29,30]. Other, more recent, revisions of planktonic Fragilaria and Ulnaria Kützing have been performed [31,32]. According to Lange-Bertalot & Ulrich [32], formal nomenclatorial changes in classification do not point any new “cutting edge” characterization which distinguishes Ulnaria from Fragilaria. Molecular-biological investigations arrive at the result that Fragilaria capucina Desmazieres 1825 and Ulnaria ulna have to be observed as “sister” groups. However, presently, just one significant differential characteristic exists between the two genera: copulae of Ulnaria species are closed consistently while Fragilaria species may have open and closed copulae. Synedra acus is now known as Ulnaria acus (Kützing) Aboal [32] for nomenclatural reasons. Genus Ulnaria mostly includes common freshwater species previously placed in genus Synedra [28,33]. Ulnaria ulna (Nitzsch) Compére basionum Bacillaria ulna Nitzsch, 1817, synonym Synedra ulna (Nitzsch) Ehrenberg, Fragilaria ulna (Nitzsch) Lange-Bertalot, 1980) was proposed as type species of Ulnaria. In the absence of type material, epitype Ulnaria ulna was proposed instead [32]. Species previously known as S. acus subsp. radians was moved by Williams and Round to the genus Fragilaria and called Fragilaria radians (Kützing) Williams & Round [29]. S. ulna subsp. danica was moved by Compére and Bukhtiyarova to the genus Ulnaria under a new name: Ulnaria danica (Kützing) Compère & Bukhtiyarova [34].
Araphid pennate diatoms are major players in spring phytoplankton blooms in Lake Baikal, making them a key part of the whole ecosystem. Although their dynamics and distribution in Lake Baikal have been studied [35,36,37,38,39,40,41], we concede that their identification is not necessarily reliable. This is largely explained by shared morphological features, unclear and often overlapping variance of quantitative parameters and the need for scanning electron microscopy for documenting taxonomically significant traits. For example, several recently isolated strains from Lake Baikal were described as novel species (Ulnaria pilum Kulikovsky, Lange-Bertalot and Ulnaria ferefusiformis Kulikovsky, Lange-Bertalot) despite their morphological and molecular similarity to U. acus and U. ulna, respectively [42]. Conditions are optimal when three criteria can be used to delimit species: morphological differences, differences in the sequence of marker genes and reproductive isolation. Recent studies of ecological changes in Lake Baikal, likely caused by warming, have revealed that the complex of Ulnaria and Fragilaria species (previously combined under the name S. acus) is intensively developing each year and that the complex has been dominant in spring phytoplankton for the last fifteen years [41]. However, the life cycles of these different diatoms may not coincide. Recent metabarcoding of V3–V4 18S rRNA amplicons have shown that U. acus and F. radians exhibit both temporal and spatial distribution differences in the pelagic zone of the lake (in press). On the other hand, questions regarding the assessment of the abundance of species, which species is the main player in primary production and what factors contribute to this require clarification to assess the ecological status. The application of methods of delimitation of these species will make it possible to identify their autecological features and improve the quality of monitoring studies. Additional factors in the separation of species may be differences in the life cycle and data on autecology. Meanwhile, according to modern concepts of taxonomy, genetic traits can be used as independent markers for the identification of species in microalgae [43,44] including diatoms. Monophyletic origin based on the similarity of genetic traits is the main criterion of the species [45].
The aim of study is to use genetic and morphological data, as well as analyzing the results of cross-breeding experiments with strains isolated from Lake Baikal and other geographic localities, to delimitate morphological similar taxa Ulnaria and Fragilaria. The delimitation between intra-species, species and genus levels is also studied by estimating and using the genetic variability of 18S rRNA and rbcL marker genes.
2. Materials and Methods
2.1. Sampling and Culturing
Phytoplankton samples, collected at different parts of Lake Baikal in 2017–2018 (Supplementary Tables S1 and S2), were placed in sterile plastic flasks with Diatom Medium (DM) [46] and transported to the laboratory for isolation of Fragilaria and Ulnaria monoclones. Diatom cultures were obtained by isolation of single cells with a micropipette under an inverted light microscope (Axiovert 200; Carl Zeiss, Jena, Germany). Isolated strains were grown in 96-well plates with DM in a mini-incubator at 8 °C and illuminated with 16 μEinstein m–2 s–1 under a 12:12-h light:dark photoperiod. These were then transferred to 100 mL Erlenmeyer flasks for further growth. The strains were grown for three months to produce sufficient biomass for DNA extraction and microscopic studies.
2.2. Studied Strains
We used the cultured strains from Lake Baikal if they were identified as belonging to the genera Fragilaria and Ulnaria for this study, alongside strains from the diatom culture collections of the Limnological Institute SB RAS isolated earlier from Lake Baikal (see the sampling date in Supplementary Table S1). A total of 41 strains and 2 axenic strains were isolated from samples collected at different parts of Lake Baikal. Additionally, 8 strains isolated from the Lake Labynkyr (Yakutia) were taken from the diatom culture collections of the Limnological Institute SB RAS, and 14 strains were taken from the World Ocean Diatoms Collection (WODC) of the Karadag Scientific Station (Feodosia, Russia). We also measured a selection of the 28 strains with LM and SEM of Ulnaria and Fragilaria from the Royal Botanic Garden Edinburgh, RBGE (Edinburgh, UK) and the Thonon Culture Collection, TCC (Thonon-les-Bains, France). For detailed information on the studied strains see Supplementary Table S3 and Kahlert et al. [3].
2.3. DNA Extraction, PCR and Marker Sequencing
DNA was extracted from diatom biomass as described in [20]. rbcL fragment (~1530 bp) was amplified using primer pair rbcL-F ATGTCTCAATCTGTATCAGAACGG and rbcL-R CAACCTTGTGTAAGTCTCACTATTC, as described in [47]. 18S rRNA fragment (~1780 bp) was amplified using primer pair 18S_F AACCTGGTTGATCCTGCCAGT and 18S_R TGATCCTTCTGCAGGTTCACCTACG [48]. Amplification was performed with Taq DNA polymerase (Evrogen, Russia). PCR mixture consisted of 1× Taq Turbo buffer, 0.06 units/µ of Taq DNA polymerase, 0.2 mM dNTP mixture, 2.5 mM total Mg2+, 0.2 μM of each primer and 200 ng DNA. PCR temperature profile was as follows: 4 min initial denaturation at 95 °C, then 35 cycles of (25 s at 95 °C, 25 s at 56 °C, 90 s at 72 °C) and 5 min hold at 72 °C. PCR products were analyzed by electrophoresis in 1% agarose gel and purified with Monarch® PCR & DNA Cleanup Kit (NEB, Ipswich, MA, USA) or Monarch® DNA Gel Extraction Kit (NEB, Ipswich, MA, USA). They were sequenced using the Sanger method by use of BigDye 3.1 (Applied Biosystems, Foster City, MA, USA) and analyzed on 3130XL or 3500XL genetic analyzer (Applied Biosystems, Foster City, MA, USA) in SB RAS Genomics Core Facility (Novosibirsk, Russia).
2.4. Phylogenetic Analysis and Species Delimitation
The dataset rbcL fragment for phylogenetic reconstruction contains the following sequences: 52 monoclonal strains (39 strains from Lake Baikal, 5 strains from Lake Labynkyr, 5 strains from WODC and 3 strains from hybrid) from this study; 43 sequences from dataset of Kahlert et al. [3] (28 strains with morphological characteristic and 15 strains with similar species identifiers to the strains studied in the work); 5 sequences from dataset of Kulikovsky et al. [42]; and 15 sequences from dataset NCBI nr database closest to the studied dataset (Supplementary Table S2). The pooled dataset allows us to cover both intra- and interspecies diversity of diatoms, thus permitting the use of automated species delimitation methods. Alignment was performed in Mafft online aligner (https://mafft.cbrc.jp accessed on 20 December 2021). The validity of sequences’ translations was controlled via EMBOSS Transeq web server (https://ebi.ac.uk/tools/st/emboss_transeq accessed on 22 December 2021).
The IQ-TREE [49] program was used to select the substitution model based on Bayesian information criterion (BIC) and maximum likelihood phylogenetic reconstruction. Ultrafast bootstrap (1000 replicates) was used to assess the reliability of the tree topology. The IQ-TREE program was also used to build a matrix of genetic distances based on the selected substitution model. We compared the results of species delimitation by clustering and genetic distances using three different methods. The distance matrix was applied for species delineation using the automatic barcode gap discovery (ABGD) method [50] with the online service https://bioinfo.mnhn.fr/abi/public/abgd/ accessed on 25 December 2021. The tree reconstructed by the maximum likelihood method was rooted and used to delineate putative species by a Bayesian implementation of the Poisson tree processes (PTP) model [51] using an online service https://species.h-its.org/ accessed on 25 December 2021. The generalized mixed Yule coalescent (GMYC) method [52] from the «splits» package for the R statistical environment was used to select clusters at the species level on the tree and to determine the species delimitation threshold. The ultrametric phylogenetic tree for the GMYC analysis was reconstructed by the Bayesian method in the BEAST v1.10.4 program [53] with uncorrelated relaxed lognormal molecular clock. During phylogenetic reconstruction, the number of generations for Markov chains was 108 to achieve effective sample size (ESS) statistical values greater than 200 units. For calculations in the BEAST software, the online high-performance computing service CIPRES [54] was used. An ultrametric Bayesian phylogenetic consensus tree was used to visualize the results of phylogenetic analysis. Ultrafast bootstrap ML trees were combined with consensus topology of Bayesian tree. This allowed us to estimate the occurrence of nodes of consensus of the Bayesian tree among the ultrafast bootstraps ML trees. Thus, the bootstrap support was calculated for the Bayesian consensus tree. Comparison of trees and calculation of bootstrap support was carried out with the APE package [55] for R statistical environment. This method of calculating bootstraps supports was taken from our previous work [56]. The dataset 18S rRNA fragment for phylogenetic reconstruction consisted of all sequenced 18S rRNA and closest diatom BLAST hits from NCBI nr database for genera Ulnaria and Fragilaria. Alignment of 18S rRNA fragment was performed in T-Coffee online aligner (http://tcoffee.crg.cat/ accessed on 23 December 2021). The IQ-TREE [49] program was used for selection of the substitution model for 18S rRNA fragment based on Bayesian information criterion (BIC) and maximum-likelihood phylogenetic reconstruction. Ultrafast bootstrap (1000 replicates) and the SH-aLRT method was chosen to assess the reliability of the tree topology.
Additionally, a test was conducted for the monophyletic character of the selected groups by comparing the Value of the Bayes coefficient, according to the manual (https://beast.community/model_selection_1#references accessed on 27 December 2021), for evolution scenarios with a predetermined fixed monophyleticity of the tested groups and scenarios without fixing monophyleticity. Calculations of the value of the Bayesian factor were carried out using the choice of the path sampling analysis in the BEAST v1.10.4 program [53].
2.5. Study of Morphological Characteristics
Strains were studied using light microscope (LM) (Axiostar Plus; Carl Zeiss, Jena, Germany) and scanning electron microscope (SEM) (Quanta 200; FEI, Hillsboro, OR, USA). Diatom valves were treated using the standard procedure with 10% HCl and 30% hydrogen peroxide. Cleaned diatom valves for LM were mounted onto glass slides with Naphrax®. For SEM, the air-dried material was placed onto an aluminium stub and coated with gold by a vacuum evaporation device (SD 004 Balzers, Liechtenstein). At least 30 valves of each strain were measured to obtain their morphometric characteristics. Among the studied strains, the distribution of morphological features, including length, width proximally, width distally at the narrowest point below the apices, width distally at apices, striae per 10 μm, areolae per 10 μm, number of areolae in a stria and rimoportulae number was visualized using Principal Component Analysis (PCA). For some strains, only a single measurement of width near the cell end was available. In these cases, missing data were imputed as a dataset-wide average for each parameter. As a comparison, we included data and new analysis of taxonomically close strains of Ulnaria and Fragilaria [3,57] (see Supplementary Table S3). Only a single set of measurements per strain was available in these data. After imputation, each column was scaled to unit variance to avoid the potential effect of varying units of measurements, and finally used as an input for PCA. Strain averages were not added to the matrix used during principal component analysis. Instead, the average of each strain was later calculated (on the scaled data) and converted to the PC coordinates. All calculations were performed in Python 3.6 using scikit-learn [58] for scaling and PCA, and matplotlib. pyplot [59] for visualization.
2.6. Mating Compatibility
Mating experiments were conducted by using exponentially growing clonal cultures of U. acus (Supplementary Table S4) and U. danica (Supplementary Table S5), as described earlier [60]. To maintain exponential growth, cultures were reinoculated weekly. Periodically, strains were inoculated in pairwise combinations with the aim to initiate heterothallic sexual reproduction. The mixtures were examined daily for pairing and auxospore formation using an inverted microscope until the cultures had entered the stationary phase of growth. The initial cells of U. acus resulted from mating of two pairwise combinations of the sexually compatible strains (AxBK280 + 5.0903-A and AxBK280 + 5.0227-F), and were then isolated to establish F1 generation. After several months of growth, the apical cell size of descendants decreased below the critical border that allowed them to enter sexual reproduction. After the cell size reduction, strains were tested for their ability backcrossing ability. Gametogenesis and auxosporulation were observed by light microscopy (LM) using Delta Optical NIB-100 (Chansha, Hunan, China) or Biolar PI (PZO, Warsaw, Poland) microscopes equipped with brightfield or differential interference contrast optics. Strains (populations) were regarded to be sexually compatible if the initial cells from sexual reproduction started to divide.
3. Results
3.1. Phylogeny and Species Delimitation
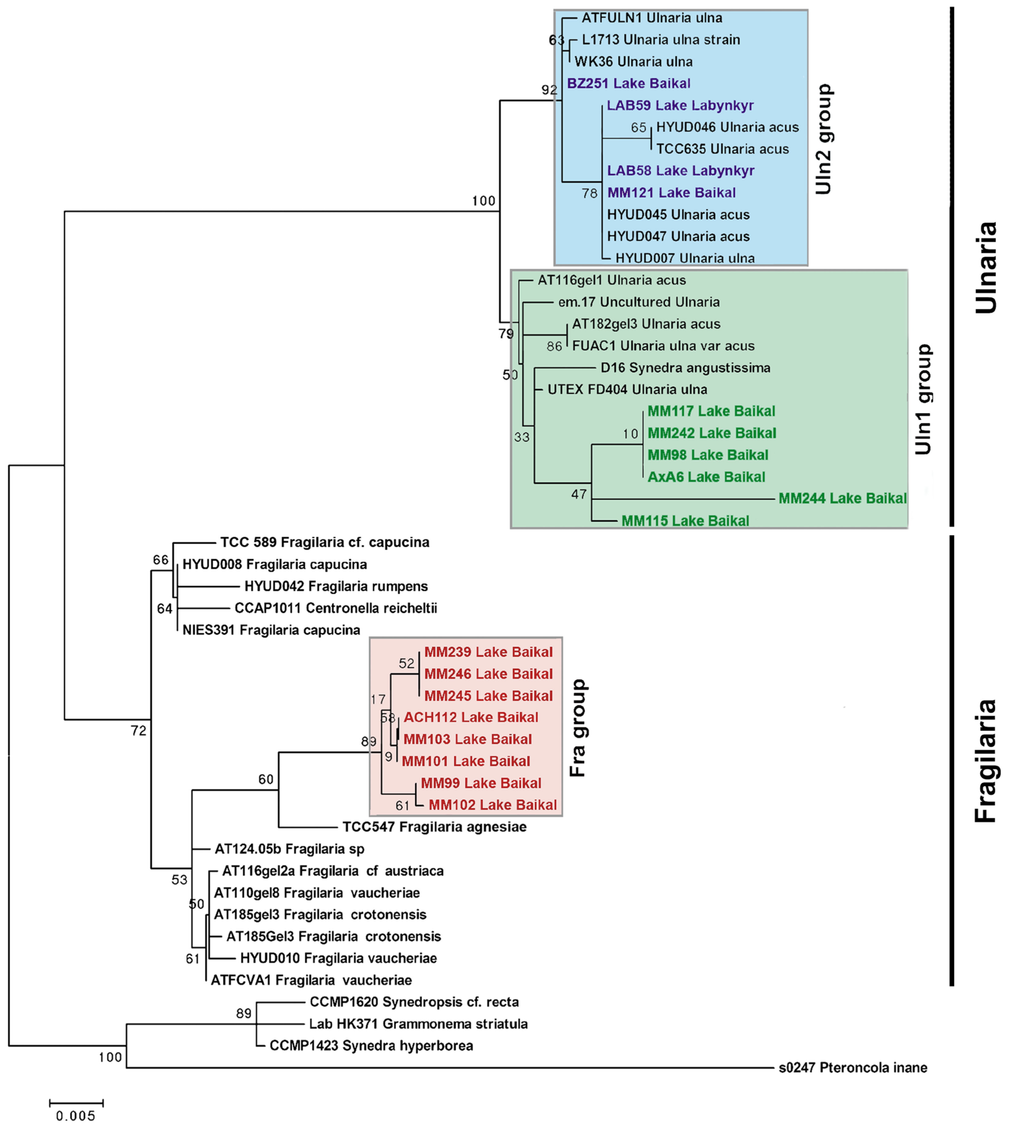
For the dataset rbcL fragment, the GTR+I+G DNA evolution model was selected (lowest value Bayesian information criterion) to calculate genetic distances and phylogenetic reconstructions. As can be seen from the results of the Bayesian reconstruction phylogenetics (Figure 1), the sequences of the rbcL fragment were separated into clades corresponding to genera Ulnaria and Fragilaria. Inside the Fragilaria clade, the Fra group is distinguished, combining 17 sequences of strains isolated from Lake Baikal (Figure 1). In the Ulnaria clade, two groups of sequences are distinguished: Uln1 group and Uln2 group. Uln1 group included sequences of 12 strains from Lake Baikal together with strains U. acus from Lake Matano (Indonesia), Lake Riza (Abkhazia) and Lake Khuvsgul (Mongolia), sequences of the rbcL gene of U. acus from samples gathered on the territory of the British Isles and France [3], three hybrid strains produced for our study (Supplementary Tables S2–S5) and three sequences of U. ferefusiformis, proposed as a novel species [42]. It also included sequences of the axenic strains A × 6 and A × BK280. This group does not contain, within itself, subgroups with reliable supports (more than 90%) that could correspond to subspecies (Figure 1; Supplementary Table S2, Supplementary Aligment_rbcL).
Figure 1.
Bayesian phylogenetic tree reconstructed based on the rbcL genetic marker (BEAST program). The nodes for the key clusters specify ultrafast bootstrap maximum likelihood supports and Bayesian posterior probabilities. Clusters of species-level sequences identified by the results of GMYC delimitation are highlighted in red. Each black branch represents a species represented by one sequence. The results of species delimitation by the ABGD and Bayesian PTP methods are indicated by alternating rectangles (red and green), highlighting the clusters of species-level sequences. The sequences obtained in this study were included in three different groups: Fra (red), Uln1 (green) and Uln2 (Uln2a—fuchsia and Uln2b—blue).
Uln2 group included sequences of 8 strains from Lake Baikal, together with 4 strains from Lake Labynkyr, 23 sequences identified as ubiquitous freshwater diatom U. ulna isolated in the UK, France, and Luxembourg from RBGE and TCC [3] and two baikalian strains proposed as a novel species U. pilum [42]. Inside Uln2 group there were no subgroups with reliable support (more than 90%) that could correspond to subspecies (Figure 1; Supplementary Table S2, Supplementary Aligment_rbcL).
For the dataset 18S rRNA fragment, the HKY+I evolution model was selected (lowest value Bayesian information criterion) to calculate genetic distances and phylogenetic reconstructions. As seen from Figure 2, even though the set of data for 18S rRNA and rbcL did not completely overlap, the clustering had a similar topology for the sequences of both marker genes. The sequences of the studied strains were divided into two clades (ultrafast bootstraps support 100%): Fragilaria and Ulnaria. Inside the Fragilaria clade, the Fra group is distinguished, combining 8 sequences of strains isolated from Lake Baikal (Figure 2). The Ulnaria clade is divided into two groups: Uln1 and Uln2. Uln1 group included sequences of 6 strains from Lake Baikal, while Uln2 group included sequences of 2 strains from Lake Baikal, 2 from Lake Labynkyr and sequences of other strains of Ulnaria from NCBI. Thus, the results of clustering of phylogenetic reconstructions for the strains studied in this work on rbcL and 18S rRNA markers were similar. Three highly-supported clades were distinguished. These were the Fra group, Uln1 group and Uln2 group (Figure 1 and Figure 2). Species delimitation based on rbcL fragment by GMYC method among all sequences involved in the analysis identified 20 species-rank clusters (Figure 1). The hypothesis of there being several species present within a tree was highly supported (p < 0.0001; the hypothesis of intraspecies polymorphism was rejected). According to the results of GMYC, sequences differing by 0.27% substitutions (approximately 4 nucleotide substitutions in the studied fragment) were considered different species. According to ABGD, among all sequences, 14 species-rank clusters were identified with interspecies identity cutoff at 1.21% substitutions (approximately 18 substitutions in the fragment) (Figure 1). Bayesian PTP among all sequences has identified 15 species with cutoff at 1.2% substitutions (17 substitutions).
Figure 2.
Maximum likelihood phylogenetic tree reconstructed based on 18S rRNA genetic marker (IQ-TREE program). The nodes for the key clusters specify ultrafast bootstrap topology support. The sequences obtained in this study were included in three different groups, Fra, Uln1 and Uln2, and highlighted in red, green and blue, respectively.
All three methods of species delimitation (GMYC, ABGD and PTP) demonstrated that, among sequences from Lake Baikal, the three highly supported groups associated with clades Uln1 group, Uln2 group and Fra1 group in phylogenetic tree are distinguished. The result of species delimitation by ABC and PTP methods for these clades completely coincided. Each of the groups allocated by them represents a separate species. The division into a larger number of species, shown by the GMYC method, is not supported by reliable intra-group clustering topology supports.
The GMYC method shows that the Uln2 group clade can potentially be divided into two species. The validity of the existence of these species needs additional verification. These two groups can be designated as the Uln2a group and the Uln2b group (Figure 1). These groups are distinguished based on the analysis of rbcL fragment. According to 18S rRNA fragment there is no clear division into such clusters. The result of the analysis of genetic diversity by fragments of rbcL and 18S rRNA by methods of phylogenetic analysis and methods of species delimitation allowed us to conclude that the strains sequenced in this study from Lake Baikal, Lake Labynkyr, hybrid strains, strains from the work of Kahlert with co-authors [3] and the work of Kulikovsky with co-authors [42] are divided into three or more species-level groups (divided into three or more species). Uln1 group is a species of the genus Ulnaria (found in Europe and Asia, including Lake Baikal). Uln2 group is a group of the genus Ulnaria (found in Europe and Asia, including Lake Baikal), which can be divided into two species of the genus Ulnaria (groups Uln2a group and Uln2b group as independent species). The Fra group is a species of the genus Fragilaria (found only in Lake Baikal).
3.2. Testing the Monophyletic Hypothesis for Uln2a Group and Uln2b Group
To confirm that the results of two different Ulnaria species (Uln2a group and Uln2b group) found by the GMYC delimitation method was correct, we conducted an analysis by calculating Bayes factor values for two hypotheses. The first hypothesis is based on the phylogenetic tree of the Uln2a group and Uln2b group are monophyletic. The second hypothesis is that the topology of the tree with the two monophyletic clade is random. Calculations (path sampling analysis in BEAST v1.10.4 program) have shown that the hypothesis of monophyly can be maintained with the best fidelity. For the hypothesis of monophyly, Bayes factor values (from −2053.381 to −2054.967) were higher than for the hypothesis of lack of monophyly (Bayes factor values from −2080.342 to −2080.974). The analysis allows us to conclude that Uln2a group and Uln2b group are separate species of the genus Ulnaria. Two sites of mutational changes are informative for the separation of Uln2a group and Uln2b group by the rbcL fragment.
3.3. Threshold Values of Genetic Distances at Taxonomic Levels Species and Genera
All the described thresholds of genetic distances (species and genera levels) are summarized in a single scheme and are shown in Figure 3. For the Uln2a cluster, the maximum intraspecific distance, considering the 95% confidence interval for the rbcL marker, was 0.8% of substitutions. For the 18S rRNA marker, this was 0.75% of substitutions. For the Uln2b cluster, the maximum intraspecific distance, considering the 95% confidence interval for the rbcL marker, was 0.8% of substitutions. For the 18S rRNA marker, this was 0.81% of substitutions. For the Uln1 cluster, the maximum intraspecific distance, considering the 95% confidence interval for the rbcL marker, was 0.6% of substitutions. For the 18S rRNA marker, this was 0.8% of substitutions. For cluster F. radians the maximum intraspecific distance, considering the 95% confidence interval for the rbcL marker, was 0.3% of substitutions. For the 18S rRNA marker, this was 0.7% of substitutions. At the level of genera, the maximum distance within the genus Ulnaria, considering the 95% confidence interval for the rbcL marker, was 4.1% of substitutions. For the 18S rRNA marker, this was 2.5% of substitutions (Figure 3). The maximum distance within the genus Fragilaria, considering the 95% confidence interval for the rbcL marker, was 3.0% of substitutions. For the 18S rRNA marker, this was 5.1% of substitutions. If the distance between the two main sequences exceeds the specified thresholds of 4.1% of substitutions for the rbcL marker and 5.1% for the 18S rRNA marker then these sequences belong to different genera of diatoms.
Figure 3.
A general phylogenetic scheme of closely related relationships based on the results of reconstructions based on rbcL and 18S rRNA markers of the diatom species isolated in the work. The reconstruction nodes show 95% confidence intervals of genetic distances (BEAST analysis for rbcL, ultrafast bootstrap analysis in IQ-TREE for 18S rRNA).
3.4. Morphology
Microscopy revealed peculiarities in the valve structure of the strains belonging to each phylogenetic group (Supplementary Table S6). All strains isolated from Lake Baikal represented in the phylogenetic Fra group formed long ribbon-like colonies (2–20 cells) growing in 96-well plates with DM but, when they were transferred to 100 mL Erlenmeyer flasks for further growth, they were easily separated into single cells. Valves are very narrow and long, narrow-lanceolate gradually narrowing toward rounded to weakly protracted or barely visible subcapitate ends (Figure 4). Valve length between 105–331 μm, width proximally between 2–5.2 μm at the centre, distally below the apices 0.8–1.9 μm, at apices 0.8–2.0 μm. The axial area is narrow and linear. The central area, approximately rectangular or sometimes elliptical in shape, is present in most cases. Striae are mostly alternating and sometimes opposite one another. Striae density was 12–22 per 10 μm. No areolae are visible in LM, excluding BK146 strain. SEM revealed (Figure 5) that proximal striae consist of 5–14 areolae, distal striae with 1–4 areolae, areolae in striae 6–14, areola density 60–80 per 10 μm. Areolae are oval. Apical pore fields of the ocellulimbus type with 3–5 transapical rows and 8–11 pervalvar rows were present at each end. Rimoportulae located at both poles, often situated at an angle to the apical axis, internally bilabiate, externally opening as a simple oval hole. Weakly expressed flat marginal spines were located opposite each proximal striae on the valve edges. Apical spines were irregular, with various forms, and were less often missing. 1–6 spines could have both very tiny and large, either rectangular quadratic or round bases, and the tip was often triangle-shaped or sharply bent.
Figure 4.
Valves of strains of Uln1 group (MM117 and 3B357), Uln2 group (BZ264 and CHZ 442), Fra group (BK146 and MM239). LM. Scale bar: 10 μm.
Figure 5.
Valve structure of strains Fra group, strains MM101 (A,D–F,C,J–L) and MM113 (B,G–I). SEM. Three complete valves: (A) inside view; (B) valve with margin spines, outside view; (C) valve without margin spines, outside view; (D) central area detail of (A); (E,F) apex detail of (A) (arrow—ocellulimbus; arrowhead—rimoportula); (G) central area detail of (B) (arrows—marginal spines); (H,I) apex detail of (B) (arrows—apical spines); (J) central area detail of (C); (K,L) apex detail of (C) (arrows—apical spines; arrowheads—holes of rimoportula). Scale bar: (A–C)—10 μm; (D,G–J)—5 μm; (E,F,K,L)—1 μm.
All strains isolated from Lake Baikal represented in the phylogenetic Uln1 group did not form colonies and occurred mostly as single cells. The valves are narrow and long, narrow-lanceolate; the central area has almost parallel margins (Figure 4). The valve gradually tapers towards protracted apices; the valve distal parts are subcapitate or sometimes have elongated straight rounded apices. Valve length is 90–250 μm, and width is proximally 2.2–5.4 μm at centre. Valve width distally below the apices is 0.8–1.9 μm, at apices is 0.9–2.0 μm. The axial area is narrow and linear. The central area is variable usually with ghost striae, and is either rectangular in shape or has an elliptical shape, circumscribed by shortened striae. Striae are located transversely, mostly opposite one another or sometimes alternating with 11–18 striae in 10 µm. Striae are very gentle and areolae are not discernible with LM. According to SEM (Figure 6), proximal striae consist of 5–11 areolae and distal striae have 3–4 areolae. Areola density is 40–70 per 10 µm. Areolae are elliptical, apically elongated, and sometimes oval with flat velum.
Figure 6.
Valve structure of strains Uln1group, strains 3B357 (A,D–F), 3B355 (B,C,F–L,O) and ACH274 (M,N). SEM. Three complete valves: (A) valve without apex spines, outside view; (B) inside view; (C) valve with apex spines, outside view; (D,E) apex detail of (A) (arrow—ocellulimbus); (F) central area detail of (A); (G) central area detail of (A); (H,I) apex detail of (B) (arrowheads—rimoportula); (J) central area detail of (C); (K,L) apex detail of (C) (arrows—apical spines; arrowheads—holes of rimoportula); (M–O) fine structure of areolae and velums on different valve area of different strains (arrowhead—a hole of rimoportula; arrow—flat velum on the areolae). Scale bar: (A–C)—10 μm; (D–O)—1 μm.
Pore fields are ocellulimbus type, located at each pole, situated on the polar margin, composed of 3–5 transapical rows and 8–11 pervalvar rows. Rimoportulae located at both poles, often situated at an angle to the apical axis, internally bilabiate, externally opening as a simple circular or oval hole. At least 2 tiny horn-like spines overhung the ocellulimbus. Marginal spines are absent. Morphological features of the strains from the WODC, TCC and RBGM collections belonging to the Uln1 group were similar and varied within the ranges identified in Baikal strains (see Supplementary Tables S3 and S6). All strains isolated from Lake Baikal belonged to the phylogenetic subgroup Uln2b. These strains were found to build irregular aggregates connected by the cell ends in 96-well plates with DM but, when transferred to 100 mL Erlenmeyer flasks for further growth, they were easily separated into single cells.
Valves are narrow and long, needle-shaped (long cells) or linear (short cells) with almost parallel margins, tapering gradually from the centre to the ends. The distal part of the ends is slightly expanded with subcapitate apices (Figure 4). Valve length between 99–427 μm, width proximally between 3.5–6.3 μm at centre, distally below the apices between 1.4–4.5 μm, at apices 2.4–4.8 μm. The axial area is very narrow and linear. The central area is moderate, distinct, circular or sometimes rectangular. Ghost striae are rare or absent. Striae are located transversely, mostly opposite proximally, sometimes alternating distally, with 9–13 striae per 10 μm. Areolae are not discernible with LM. According to SEM: proximal striae consist of 6–11 areolae, distal striae with 3−4 areolae, and areola density is between 40–50 per 10 μm (Figure 7).
Figure 7.
Valve structure of strains Uln2 group, strain BZ251. SEM. Two complete valves: (A) inside view; (B) outside view; (C)—central area detail of (A); (D,E) apex detail of (A) (arrows—ocellulimbus; arrowheads—rimoprtula); (F) central area detail of (B); (G,H) apex detail of (C) (arrows—apical spines; arrowheads—holes of rimoportula). Scale bar: (A,B)—50 μm; (C–H)—5 μm.
Areola are elliptical, apically elongated, and sometimes rounded. Pore fields of the ocellulimbus type are located at the valve apices, consisting of sets of small pores arranged in regular, closely spaced 6–8 transapical rows and 12–16 pervalvar rows. Rimoportulae are located at both poles at oblique angle relative to axial area. Two apical spines of conical shape, parallel to one another, overhang the valve face margin. Marginal spines are absent. Morphological features of the strains from the Lake Labynkyr belonging to the Uln2a and Uln2b subgroups were similar and varied within the ranges identified in Baikal strains (see Supplementary Tables S3 and S6). The strains from the TCC and RBGM collections belonging to phylogenetic subgroups were morphologically different from the Baikal strains. In general, the valves of the strains are shorter and wider: valve length between 77.1–223.6 μm, width proximally between 5.5–8.9 μm at centre, distally at the apices 1.8–3.3 μm. There are striae per 10 μm range 8–10, striae consist of 3–8 areolae. Areola density is between 25–34 per 10 μm (see Supplementary Table S3).
3.5. Morphometry
PCA of morphometric data of single cells of different strains revealed distinct clusters corresponding, in general, to the groups on the phylogenetic tree (Figure 1), but the clusters are overlapping (Figure 8). Baikalian strains of Fra group form a distinct cluster separate from Fragilaria sampled in other localities. Uln1 group appears to be intermediate between Fra and Uln2, similar to the phylogeny shown at Figure 1. The differences between the three groups are largely explainable by the numbers of areolae and striae per 10 µm, as well as by the cell length. These three characteristics give the clearest distinction between the groups. Uln2a and Uln2b subgroups do not form pronounced (sub)clusters, although they do appear to show some degree of separation. As can be seen from Supplementary Figure S1, all diagnoses overlap greatly, and no parameter can be used to reliably distinguish either the previously described taxa or all three clades found on the phylogenetic tree Figure 1. It should be noted that the diagnoses of U. ferifusiformis and U. pilum overlap with the diagnoses of other species or their synonyms, the parameters of which were used for research, and do not go beyond them. No hiatus can be found.
Figure 8.
Principal component analysis (PCA) of strain morphometry. Each “snowflake” corresponds to a single strain, with the central point being a vector of strain averages for each trait and ray endpoints corresponding to individual cells. The strains are designated according to the name of the strains in Supplementary Table S3. The strains are painted and flashed to the groups in which they entered the phylogenetic reconstruction of the rbcL genetic marker (Figure 1).
3.6. Mating Experiments
None of the strains of the Uln1 group exhibited any signs of sexual activity in monoclonal cultures. We therefore tested these strains for heterothallism by mixing them in pairs. Sexual reproduction was induced in all tested strains of the Uln1 group (Supplementary Table S4). Sexually compatible strains from Lake Baikal, Lake Khuvsgul (Mongolia), Lake Matano (Indonesia) and River Erdre (France) mated successfully within and between the populations. The initial cells formed as a result of heterothallic reproduction (F1 generation) were introduced into monoclonal cultures (Supplementary Figure S2, Supplementary Table S4): 0.0228-YH Hybrid (Supplementary Figure S3), 0.0228-YD Hybrid (Supplementary Figure S4), 0.0319-A Hybrid (Supplementary Figure S5) and 0.0319-YB Hybrid (Supplementary Figure S6). Valves from these hybrid strains were described and included in morphometric analysis alongside other strains (Supplementary Figures S2–S6, Supplementary Tables S4 and S5). The main identified features corresponded to the morphological features of the Uln1 group. In contrast to the parental strains, the obtained descendant cultures had fragile valves that broke under the standard treatment applied to all the strains studied in this work. As seen in Figure 8, the distribution of hybrid strains on the PCA plot does not coincide with their parent strains and they are located along the boundaries of the distribution of points Uln1 group.
In contrast to the Uln1 group, strains in the Uln2 group were able to reproduce homothallically. Homothallic reproduction was sporadic and rare, and not observed in all the strains. Heterothallic reproduction was dominant and usually abundant in cases of favorable culture conditions and proper cell sizes among the parental strains. Mating compatibility was proved for the populations of Lake Baikal, Lake Labynkyr and Lake Khuvsgul (Supplementary Table S5). Our attempts to initiate sexual reproduction, either in monoclonal cultures or in the mixtures of strains of the Fra group, were unsuccessful. No signs of sexual reproduction were observed in the mixtures of strains of Uln1 group with strains of the Uln2 group.
4. Discussion
4.1. Verification of Taxonomic State of Ulnaria and Fragilaria
We believe that our strains from the clade Fra group correspond to the characteristics of the species Fragilaria radians (Kütz.) Williams & Round. Our F. radians strains on the phylogenetic tree are adjacent to a heterogeneous clade, which includes F. crotonensis Kitton, Centronella reicheltii Max Voigt, Fragilaria sp., F. bidens Heiberg, F. tenuistiata as well as with the clade, which includes F. joachimii, F. agnesiae, Fragilaria sp., and F. perminuta (Grunow) Lange-Bertalot. All mentioned species are morphologically different to F. radians strains from the clade Fra group (see Supplementary Table S3). Other needle-shape or narrow-lanceolate Fragilaria species are similar to F. radians strains in shape (F. tenera (W.Smith) Lange-Bertalot, F. saxoplanctonica Lange-Bertalot & S.Ulrich, F. gracilis Ǿstrup, F. longifusiformis (Hains & Sebring). Siver et al., F. grunowii (Pantocsek) F.W. Mills, F. schroeteri (Meister) Lange-Bertalot & S.Ulrich) are less than 2.5 µm wide, 2.6 µm, 4.0 µm, respectively, and most are no more than 170 µm long [32]. Our strains, meanwhile, have larger cells with a width of up to 5.4 µm and a length of up to 331 µm. Additionally, each needle-shape or narrow-lanceolate Fragilaria species has clear individual morphological features that distinguish them from our samples. For example, F. tenera, F. gracilis, F. longifusiformis, F. saxoplanctonica have one rimoportulae per valve, while all studied F. radians strains have two rimoportulae. Even though F. grunowii, F. schroeteri have very long and narrow valves (up to 380 µm and 450 µm, respectively), the striae density in these species is 11–15 in 10 µm, and the areola density is 50–60 in 10 µm.Meanwhile, in our samples the density of striae and areolas was 12–22 and 60–80 per 10 µm, respectively.
The original description of F. radians species as S. radians was made by Kützing [61]. It was subsequently described by Hustedt [62] as a variety of the species S. acus (S. acus var. radians) and was later described by Skabitschevsky [22] as a subspecies of S. acus (S. acus subsp. radians). Williams & Round [29] included S. acus subsp. radians to the genus Fragilaria and named it Fragilaria radians (Kütz.) Williams & Round. S. acus is now known as Ulnaria acus [63], and S. acus var. radians is now known as F. radians. Skabitschevsky [22] described the subspecies radians to have narrowly lanceolate, very long and thin valves, gradually narrowing and ending in weak extensions, being 200–500 µm long, 2–5 µm wide, with 12–18 striae in 10 µm. Skabitschevsky noted that this subspecies was very close to the species and that its morphology was not always clearly distinguished from the latter. The distinguishing features were described as: greater length and smaller width, an elongated-lanceolate form that does not have a section with parallel sides in the middle part (characteristic of the species) and more delicate striae. It should be noted that characteristics such as size, shape and shading are better expressed in large cells and are smoothed out in small ones, which are smoother in these features in comparison to the cells of the species. Thus, according to the early description of subspecies radians, the morphology of this species did not allow the complete separation of this species from S. acus, due to the technical limitations of light microscopy [22]. However, since the subspecies was associated with a different ecology (a truly planktonic way of life), the establishment of a special subspecies was considered reasonable. The species U. acus lives as both plankton and as epiphyte on other plants and can develop massively in an attached form. By using SEM, we found additional morphological features of F. radians, proving the legitimacy of its separation from U. acus into a separate taxon. First, the striae density of 12–22 in 10 µm is higher (Supplementary Tables S3 and S6) than that described for U. acus, which has a striae density of 11.5–13 [32] or 12–15 [63] in 10 µm. Second, the valve ends of U. acus are mostly of a pronounced capitate shape with 2 small, even, horn-shaped spines [63], whereas our strains from the Fra group have mostly elongated flattened ends (Figure 4), sometimes narrowed (Figure 5H,I) and in some cases a slightly noticeable capitation (Figure 5E,F). Between 1 and 6 spines were found at the ends of the valves. The spines have different sizes and irregular shapes (Figure 5K,L; Supplementary Figure S8). Third, previously published illustrations of U. acus never mentioned the presence of small lateral spines as seen in our strains (Figure 5G,H). With the help of these spines, the cells unite into long ribbon-like colonies, which, at the slightest fluctuation of the medium, easily disintegrate into individual cells. Therefore, we can only observe such coloniesin a culture where cells grow in a small volume of the medium (200 µm, in the wells of plastic plates). Thus, the original light microscopy description of F. radians by Kützing [61] and Skabitschevsky [22] was limited to a small set of characteristics, while our extended description provides more morphological data to better recognize this species.
We believe that our strains from the Uln1 group correspond to the species Ulnaria acus (Kützing) Aboal 2003. Our strains from the Uln1 group on the phylogenetic tree are included in the clade, which adjoin the strains U. acus and U. ferefusiformis, and coexist with the clades, which include U. ulna. All Uln1 group strains have a similar morphological identity and several common features with U. acus. These include the same valve shape, similar length and width of the valve and similar striae density (Supplementary Tables S3 and S6) as described in Lange-Bertalot & Ulrich [32]. In the descriptions of other authors, the valves of U. acus have a linear-lanceolate or lanceolate shape, while the length and width of the valve can vary within 90–300 µm and 4.5–5 µm [22], 50–250 µm and 2–9 µm [2], 90–250 µm and 4–5 µm [39], 90–100 µm and 4–6 µm [63], respectively. The striae number, according to various estimates, ranges from 11 to 18 in 10 µm, with an average of 12–14. Though most of our strains are less wide (2.2–5.4 µm), we consider them to correspond the description of U. acus, as all above traits are consistent with the morphometric ranges of the species (Supplementary Table S7). The same can be attributed to strains of U. ferefusiformis, which are in the same clade on the phylogenetic tree and whose morphology is identical with U. acus. The only argument in favor of distinguishing these two species from each other is the shape of the cell, which, according to Kulikovsky et al. [42] in U. ferefusiformis, is fusiform. In their discussion, the authors claimed: “Ulnaria acus differs from U. ferefusiformis sp. nov. mainly by valve outlines which are not fusiform”. In their comparative morphological analysis of three isolated strains with the previously described species S. acus from Lake Baikal, the authors stated: “Drawing given by Skabitschewsky (1960: 86) and TEM pictures from Popovskaya et al. (2002: 56, 1–3) conform to the valve morphology studied by us on the basis valve morphology and quantitative characters (see Table 1)” [42]. As such, it can be concluded that the outline of the valve is the single feature that distinguishes the three strains of U. ferefusiformis from the previously described species S. acus from Lake Baikal.
Our strains of F. radians and U. acus had similar morphological features of valve shape, valve length and width and overlapping ranges of striae density per 10 µm (Supplementary Tables S3 and S6). However, these two species had some differences in the shape of the valve apical ends, as well as the apical and lateral spines, as already described above (Fra group). F. radians and U. acus valves also differed in the areolae density in 10 μm (60–80 and 40–60, respectively) and the numbers of pervalvar rows of apical pore field (5–8 and 8–11, respectively). To prove that our strains are U. acus, we performed mating experiments (Supplementary Table S7) which indicate the reproductive compatibility of U. acus strains from all studied populations (Lake Baikal, Lake Khuvsgul, Lake Matano and River Erdre), in addition to phylogenetic and morphometric analysis. It is important to emphasize that the population of U. acus living in the River Erdre is located close to the area from which the type material was taken to describe this species. The fact that viable offspring was obtained from mating indicates not only the presence of both genetic and physiological similarities between populations but is also direct evidence of their conspecificity. Reproductive isolation is one of the important species criteria in diatoms [64]. Recurrent crosses, demonstrating the absence of postzygotic isolation, support this conclusion. Reproductive compatibility of strains does not necessarily correlate with rDNA sequence similarity. There are examples when compared strains of Pseudo-nitzschia pseudodelicatissima (Hasle) Hasle and P. cuspidata (Hasle) Hasle [7], as well as strains of Nitzschia palea complex [9], showed reproductive isolation despite the presence of identical rDNA sequences. However, it should be emphasized that the emergence of reproductive isolation, which indicates the irreversible species divergence and further species independent evolutionary history, leading to the formation of their own species-specific genotypes, is in no way directly related to the evolution of ribosomal DNA. The mechanisms of reproductive isolation are controlled by genes of another group and are not related to the function of ribosomes. Based on morphological and genetic similarity, as well as the ability to sexually interbreed, we believe that all strains from the Uln1 group represent a separate species of U. acus (Kützing) Aboal (basionum S. acus Küzing) and are not a complex of (pseudo)cryptic organisms.
In the phylogenetic tree, our strains from Lake Baikal were included into the Uln2b group, which comprises strains of U. ulna and U. pilum and is neighboring with the Uln2a group. The latter includes U. ulna strains and two strains from Lake Labynkyr. We believe that characteristics of strains isolated from Lake Baikal belonging to the phylogenetic subgroup Uln2b correspond to those of Ulnaria danica (Kützing) Compère & Bukhtiyarova 2006 (basionym Synedra danica Kützing 1844). U. danica strains from the Uln2b group are characterized by very long and narrow needle-shaped or linear cells with weakly capitates dilated ends. Based on these features of cell shape and length, our strains are similar to the described taxon U. ulna. However, the published data on the morphometric characteristics of U. ulna and our morphometry, or the strains from the TCC and RBGM collections, do not allow us to recognize the complete similarity of this taxon with the U. danica strains we obtained, since they differ in a set of features (Supplementary Table S7). The distal valve parts of the type species U. ulna are noticeably less narrowed subapically, and the ends are slightly attenuated, rather than capitate. In our specimens, the valves are narrower (3.5–6.3 µm) than in the description of the type species (6.3–7.7 µm) [32]. In the descriptions of other authors, the valve width is 3.75–9 µm [22], 5–11 µm [28], 3.5–9 µm [65], 5.1–6.2 µm [66], 5.4–9.3 µm [60], respectively. There are also differences in the areole density, which is higher in our strains (6–11 in a striae, 40–50 in 10 μm) compared to the type species (5–8 in a striae, 40–50 in 10 μm). Additionally, our study revealed that U. ulna strains from the TCC and RBGM collections had morphometric differences from U. danica strains from Lake Baikal and Labynkyr, such as valve width and density of areolae in 10 µm (Figure 8, Supplementary Table S3). According to these data, U. ulna and our U. danica strains are similar but not identical. In the phytoplankton samples taken in the Baikal pelagic zone, it was not possible to detect cells that we could attribute to the species U. ulna. Perhaps, according to Skabitschevsky [22] and Popovskaya et al. [39], the reason is that the species is found mainly among plankton and benthos of shallow areas of Lake Baikal and rivers, while U. ulna is very rare in the pelagic zone. On the other hand, we see that the Uln2b group is separated from the Uln2a group, which includes representatives of U. ulna in phylogenetic reconstruction.
The U. ulna (S. ulna) morphotype is highly variable, and diatoms of this morphotype are widely distributed in freshwater habitats [28]. Several forms are adjacent to this morphotype, undoubtedly arising from it and often associated with it by transitions. Previously, based on the valve shape variation of S. ulna, several varieties were identified, of which Skabitschevsky [22] described and assigned to the subspecies danica, which is mostly a planktonic organism in Lake Baikal. The valves of the subspecies are fusiform and gradually taper towards the ends. The ends are slightly but distinctly capitately expanded. Morphometric characteristics, including the ranges of length (89–480 μm), valve width (4.5–6.4 μm) and striae number (8–11 in 10 μm), correspond to the data obtained for strains from the Uln2 group. According to the description by Skabitschevsky [22], this subspecies is morphologically well separated from the species: “More thin and gentle valve of S. ulna subsp. danica, sharply distinguishes this subspecies from the species S. ulna, and has similarities only by arrangement and density of streae in 10 μm”. Another question is how to distinguish U. danica from U. pilum, which was recently described from two strains isolated from Baikal plankton [42]. According to the authors’ discussions: “Synedra ulna var. danica (syn. U. danica) is similar to U. pilum sp. nov. in terms of valve breadth, but our species differs by having a fewer striae in 10 μm.” Obviously there is some confusion or error here, since according to Skabitschevsky [22] and Popovskaya et al. [39], U. danica has 8–11 and 8–10 striae in 10 µm, respectively, and U. pilum has 10–11.5 striae in 10 µm. This is to say that the number of striae in 10 µm in both species lies in the same range. In all other morphological features, these two species are absolutely identical. Ulnaria delicatissima (W. Smith) Aboal et Silva (syn. Fragilaria delicatissima (W. Smith) Lange–Bertalot) is another species similar in valve shape to strains from the Uln2b group, but has narrower valves (width proximally 4.2–5.1, apically 2–3 µm) with a lower density of areolae (32–35 in 10 µm and 6 in a stria) (Supplementary Tables S3 and S6).
We believe that characteristics of the Uln2b group strains correspond to those of Ulnaria danica (Kützing) Compère & Bukhtiyarova 2006 (basionym Synedra danica Kützing 1844). The shape of U. danica cells, as we have detected in pure cultures, is characterized by variability, primarily concerning the nature of the ends of cells. In each strain, cells appeared in a small number, in which capitate extensions were weakly expressed, and in disintegrated cells were sometimes absent. In this case, the shape of the valve changes, taking on a linear-lanceolate character. The character and frequency of striae are very stable features and are not subject to significant variability, in contrast to the valve width, which can vary from 3.6 to 6.3 µm in cells of the same strain (Supplementary Tables S3 and S6). Accounting for the fact that mating experiments showed the reproductive compatibility of the studied Baikal strains with strains from Lake Khuvsgul and Lake Labynkyr (Supplementary Table S5), it can be argued that they have a single species status, defined as U. danica. Nevertheless, we understand that the Baikal planktonic Ulnaria requires further genetic study, and can also differ in habitat preferences, physiology, life history, and even biogeography [7,67]. The discovery and isolation of new strains from different places of Lake Baikal and their detailed morphological and morphometric analysis, molecular systematics and experiments on reproductive crossing will clarify the determination of the taxonomic status of Ulnaria species.
4.2. Similarity of U. acus and F. radians and Its Implications
Of course, the dataset used in PCA is relatively poor from a morphological point of view (Figure 8). Multiple traits, especially qualitative ones, are either absent completely (any information about apical pore fields or spines) or vastly simplified (for example, striae, areolae and rimoportulae are counted, but their shape and relative positions are not discussed). However, this choice of features is based on an important practical consideration: most routine diatom identification during ecological studies is done with light microscopy. It means that, typically, only cell length, width(s), striae number and overall cell shape are available to the scientist. Therefore, the possibility of reliably measuring the abundance of these species (at least without metabarcoding, which has its own issues) depends on whether they can be distinguished with this small set of traits.
Further, these traits are quantitative, which means that they’re not affected by who is analyzing the samples. While the same cell can be called “linear”, “lanceolate” or “linear-lanceolate” depending on one’s opinion, hard numeric criteria do not have to rely on subjective human judgement. Providing such criteria whenever possible is important to ensure the compatibility of results produced by different scientists, which is essential both for long-term monitoring studies and for meta-analyses of ecological data. For these two reasons, we believe that such an analysis would be important for this work even despite the limited selection of traits.
This PCA plot (Figure 8) shows that there is very little hope for reliably distinguishing these two groups based on morphometric data. As discussed above, this also means that light microscopy is not capable of telling them apart. However, dimensionality reduction methods such as PCA visualize the overall effects of all considered variables, not allowing us to directly consider each one in particular. It is possible (if unlikely) that one of the traits has a bimodal distribution with separate peaks for each species, and thus can be used to distinguish between the two. To find out whether such a trait exists, we have plotted values of each trait separately (Supplementary Figure S1). The same general picture is observed in this plot: U. danica (Uln2b group) is somewhat distinct from U. acus (Uln1 group) and F. radians (Fra group), while the latter two clades are mostly identical morphologically. Not only there is no clear interspecies cut-off in any single parameter, with a possible exception of striae number and areolae in 10 µm, they do not even show distinct peaks.
It is noteworthy that in two species (U. acus and F. radians), according to both the rbcL marker and the 18S rRNA marker, interspecific distances separation with the closest related species exceeds intraspecific distances (Figure 1 and Figure 2, Supplementary Table S9). For the species U. ulna and U. danica, intraspecific and interspecific distances do not clearly differ. According to the rbcL marker, these species share two sites of mutational differences (Supplementary Table S9). The entire clustering of both rbcL and 18S rRNA markers can be represented as a single scheme (Figure 3). Within the described species, all intraspecific distances between sequences overlap with each other within confidence intervals (Figure 3). Based on the analysis of distances, it can be concluded that in the studied closely related group of diatoms of distances, the species separation threshold, taking into account the upper limits of confidence intervals for the rbcL marker, is 0.8% of substitutions and, for the 18S rRNA marker, 0.81% of substitutions. If the distance between the two main sequences exceeds the specified thresholds then these sequences belong to different types of diatoms.
There are several studies showing the possibility of effective use of rbcL and 18S rRNA markers in combination with GMYC, ABGD and PTP methods for distinguishing closely related species in unicellular green algae [68,69,70]. In one study [70], it was shown that the separation distance of species by the rbcL marker is about 1% of substitutions, which is consistent with our data. The study [68] shows that for microalgae of the genus Choricystis, the separation distance of species by marker rbcL is 1.1% substitutions and by marker 18S rRNA is 0.65% substitutions, which is also close to the values we obtained. We did not find studies using similar methods for diatoms evolution.
In both U. acus and U. danica, substitutions have accumulated, which nevertheless do not interfere with the ability of geographically remote conspecific strains to interbreed. In U. acus, U. danica and F. radians, the maximum intraspecific population variability of the studied fragment of the rbcL gene did not exceed 0.8% substitutions. The evaluation of the 18S RNA gene fragment revealed 0.81% substitutions. If we rely on the methods of species delimitation GMYC, ABGD and Bayesian PTP used in this work, which are also used to delimit the species of other organisms, then these values are the species boundary. If the studied sequences of diatoms of these taxonomic groups differ by more than 0.8% of substitutions for the rbcL marker or by more than 0.81% of substitutions for the 18S RNA marker then they can be considered different species. Smaller distances, meanwhile, will relate to intraspecific polymorphism. According to our results, species within the genera Fragilaria and Ulnaria differ by up to 4.1% of substitutions for the rbcL gene and 5.1% of substitutions for the 18S rRNA gene fragment. These genetic distances can be considered the boundary of the separation of these genera. The status of the species names identified in this study is currently accepted taxonomically according to AlgaeBase [71] and corresponds to certain sequences in GenBank. The identification, distribution and ecological preferences of Fragilaria species has been of great interest to researchers recently [3,47,72,73,74,75,76] and further research will help to clarify and expand the range of differentiation between the species.
5. Conclusions
In this work, we studied monoclonal cultures of some morphologically similar representatives of the genera Fragilaria and Ulnaria from Lake Baikal and other Eurasian bodies of water. Genetic, morphological, and cross-briding data of the studied strains were applied for their identification and species delimitation. The results, based on multiple data sources and different analytical approaches, show delimitation of these strains belonging to U. acus, U. ulna, U. danica and F. radians.
Analysis of the genetic diversity of rbcL and 18S rRNA fragments using phylogenetic analysis and species differentiation methods revealed the division of the sequences of the studied strains into four species groups. The separation of U. ulna and U. danica species, found using the GMYC delimitation method, was proved by calculating the Bayes factor values, since it was found that two sites of mutational changes are informative for separating these species with the rbcL fragment. The method of calculating the threshold values of genetic distances at the taxonomic levels of species and genera revealed that these values between the genera Ulnaria and Fragilaria varied within 3.9–10.2% of substitutions in the rbcL gene and 3.2–11.5% in 18S rRNA. This allows us to reliably separate two morphologically similar species: U. acus and F. radians. The boundary between intraspecies and interspecies polymorphism for the studied species, which is about 0.8% of substitutions, demonstrates the separation of the F. radians group from other representatives of the genus Fragilaria.
The PCA plot of the totality of several morphological characters showed that the studied clones were divided into groups according to the established species, but overlapping between some of them was also observed. For some of the strains, we conducted crossbreeding experiments, which are important for the delimitation of species, and obtained hybrid strains by crossing parental monoclonal cultures from Lake Baikal and from different regions of Europe and Asia. The U. acus and U. danica strains were sexually compatible within the species and they did not interbreed either with each other or with F. radians. We hope that the accumulation of genetic data and the development of barcoding methods will soon simplify the identification of these ecologically important freshwater species. For the reliable and rapid identification of species it is necessary to improve our knowledge of the morphology and phylogenetic delimitation of Fragilaria and Ulnaria by analyzing more strains, including comparing morphological characteristics in SEM descriptions with genetic markers in molecular studies.
Supplementary Materials
The following are available online at https://www.mdpi.com/article/10.3390/d15020271/s1, Figure S1: Ranges of morphometric parameters for all measured strains and diagnoses of related taxa, Figure S2: Valve structure of four monoclonal hybrid strains, LM, Figure S3: Hybrid 0.0228-YH, SEM, Figure S4: Hybrid 0.0228-YD, SEM, Figure S5: Hybrid 0.0319-A, SEM, Figure S6: Hybrid 0.0319-YB, SEM, Figure S7: Variety of apical spine morphology of Fra group valves, Table S1: Sampling sites for Fragilaria and Ulnaria strains, isolated from Lake Baikal with associated physical and chemical characteristics, Table S2: Characteristics of nucleotide sequences of rbcL and 18S rRNA genes, Table S3: Morphometric measurements, Table S4: Reproductive compatibility of strains from different populations of Ulnaria acus, Table S5: Reproductive compatibility of strains from different populations of Ulnaria danica, Table S6: Ranges of morphometric measurements, Table S7: Comparison of the morphological characters for identification among some species of Fragilaria and Ulnaria, Table S8: Genetic distances between different taxonomic groups of diatoms. The distance in nucleotides was calculated as the expected number of banners of the full blast length in the studied data sets based on the selected model of DNA evolution, Aligment rbcL: Multiple sequence alignment of rbcL gene fragments, Aligment 18S: Multiple sequence alignment of 18S rRNA gene fragments.
Author Contributions
Conceptualization, Y.Z. and Y.L., methodology, Y.Z.; data preparing, Y.Z., A.M. (Artyom Marchenkov), D.P., Y.B. (Yekaterina Bedoshvili), Y.P., O.D., N.D. and A.B., data analysis, Y.Z., A.M. (Artyom Marchenkov), A.M. (Aleksey Morozov) and M.K., visualization, Y.B. (Yekaterina Bedoshvili), Y.B. (Yurij Bukin) and A.M. (Aleksey Morozov); writing—original draft preparation, Y.Z.; writing—contributed writing the manuscript, Y.Z., A.M. (Artyom Marchenkov), N.D., Y.B. (Yurij Bukin) and A.M. (Aleksey Morozov); writing—review and editing, Y.Z., Y.L., M.K., N.D. and D.P., supervision, Y.L.; project administration, Y.L. All authors have read and agreed to the published version of the manuscript.
Funding
This research was funded by Ministry of Science and Higher Education of Russian Federation, project number 0279-2021-0009 and project number 121032300019-0; the Swedish Agency for Marine and Water Management [dnr 4303-2020].
Data Availability Statement
The sequences obtained in this study were deposited in GenBank of NCBI under the following Accession Numbers: MK492923, MK492924, MK673271, OP169171-OP169194, OP169196-OP169217, OP419760, OP419761, OP419762.
Acknowledgments
This research was initiated by academician Mikhail Grachev and we dedicate this article to his memory. We thank Igor Khanaev and Ivan Nebesnikh from the Limnological Institute for their assistance during the field studies; Marina Maslennikova and Elvira Bayramova for producing samples and SEM images, and Nadezhda Volokitina for diatom cultivation. We thank M. Kulikovskiy and E. Gusev for the samples from Lake Matano. The study was performed using microscopes of the Instrumental Center “Electron Microscopy” (http://www.lin.irk.ru/copp/, accessed on 12 January 2023) of the Shared Research Facilities for Research “Ultramicroanalysis” LIN SB RAS.
Conflicts of Interest
The authors declare no conflict of interest.
References
- Krammer, K.; Lange-Bertalot, H. Bacillariophyceae 3. Teil: Centrales, Fragilariaceae, Eunotiaceae. In Süwasser-Flora von Mitteleuropa 2/3; Ettl, H., Gerloff, J., Heynig, H., Mollenhauer, D., Eds.; Gustav Fisher Verlag: Stuttgart, Germany, 1991. [Google Scholar]
- Hofmann, G.; Lange-Bertalot, H.; Werum, M. Diatomeen Im Su.Wasser-Benthos Von Mitteleuropa, 2nd ed.; Koeltz Scientific Books: Konigstein, Germany, 2011. [Google Scholar]
- Kahlert, M.; Kelly, M.G.; Mann, D.G.; Frederic, R.; Shinya, S.; Bouchez, A.; Keck, F. Connecting the morphological and molecular species concepts to facilitate species identification within the genus Fragilaria (Bacillariophyta). J. Phycol. 2019, 55, 948–970. [Google Scholar] [CrossRef] [PubMed]
- Sorhannus, U.; Ortiz, J.D.; Wolf, M.; Fox, M.G. Microevolution and speciation in Thalassiosira weissflogii (Bacillariophyta). Protist 2010, 161, 237–249. [Google Scholar] [CrossRef] [PubMed]
- Rynearson, T.A.; Armbrust, E.V. Genetic differentiation among populations of the planktonic marine diatom Ditylum brightwellii (Bacillariophyceae). J. Phycol. 2004, 40, 34–43. [Google Scholar] [CrossRef]
- Koester, J.A.; Swalwell, J.E.; von Dassow, P.; Armbrust, E.V. Genome size differentiates co-occurring populations of the planktonic diatom Ditylum brightwellii (Bacillariophyta). BMC Evol. Biol. 2010, 10, 1–11. [Google Scholar] [CrossRef] [PubMed]
- Amato, A.; Kooistra, W.H.; Ghiron, J.H.L.; Mann, D.G.; Pröschold, T.; Montresor, M. Reproductive isolation among sympatric cryptic species in marine diatoms. Protist 2007, 158, 193–207. [Google Scholar] [CrossRef]
- Beszteri, B.; Ács, É.; Medlin, L.K. Ribosomal DNA sequence variation among sympatric strains of the Cyclotella meneghiniana complex (Bacillariophyceae) reveals cryptic diversity. Protist 2005, 156, 317–333. [Google Scholar] [CrossRef]
- Trobajo, R.; Clavero, E.; Chepurnov, V.A.; Sabbe, K.; Mann, D.G.; Ishihara, S.; Cox, E.J. Morphological, genetic and mating diversity within the widespread bioindicator Nitzschia palea (Bacillariophyceae). Phycologia 2009, 48, 443–459. [Google Scholar] [CrossRef]
- Keeling, P.J.; Burki, F.; Wilcox, H.M.; Allam, B.; Allen, E.E.; Amaral-Zettler, L.A.; Armbrust, E.V.; Archibald, J.M.; Bharti, A.K.; Bell, C.J.; et al. The Marine Microbial Eukaryote Transcriptome Sequencing Project (MMETSP): Illuminating the functional diversity of eukaryotic life in the oceans through transcriptome sequencing. PLoS Biol. 2014, 12, e1001889. [Google Scholar] [CrossRef]
- Ravin, N.V.; Galachyants, Y.P.; Mardanov, A.Y.; Beletsky, A.V.; Petrova, D.P.; Sherbakova, T.A.; Zakharova, Y.R.; Likhoshway, Y.V.; Skryabin, K.G.; Grachev, M.A. Complete sequence of the mitochondrial genome of a diatom alga Synedra acus and comparative analysis of diatom mitochondrial genomes. Curr. Genet. 2010, 56, 215–223. [Google Scholar] [CrossRef]
- Galachyants, Y.P.; Morozov, A.A.; Mardanov, A.V.; Beletsky, A.V.; Ravin, N.V.; Petrova, D.P.; Likhoshway, Y.V. Complete chloroplast genome sequence of freshwater araphid pennate diatom alga Synedra acus from Lake Baikal. Int. J. Biol. 2012, 4, 27–35. [Google Scholar] [CrossRef][Green Version]
- Galachyants, Y.P.; Zakharova, Y.R.; Petrova, D.P.; Morozov, A.A.; Sidorov, I.A.; Marchenkov, A.M.; Logacheva, M.D.; Markelov, M.L.; Khabudaev, K.V.; Likhoshway, Y.V.; et al. Sequencing of the complete genome of an araphid pennate diatom Synedra acus subsp. radians from Lake Baikal. Dokl. Biochem. Biophys. 2015, 461, 84–88. [Google Scholar] [CrossRef]
- Galachyants, Y.P.; Zakharova, Y.R.; Volokitina, N.A.; Morozov, A.A.; Likhoshway, Y.V.; Grachev, M.A. De novo transcriptome assembly and analysis of the freshwater araphid diatom Fragilaria radians, Lake Baikal. Sci. Data 2019, 6, 183. [Google Scholar] [CrossRef]
- Grachev, M.; Sherbakova, T.; Masyukova, Y.; Likhoshway, Y.V. A potential zinc-binding motif in silicic acid transport proteins of diatoms. Diatom Res. 2005, 20, 409–411. [Google Scholar] [CrossRef]
- Shishlyannikov, S.M.; Zakharova, Y.R.; Volokitina, N.A.; Mikhailov, I.S.; Petrova, D.P.; Likhoshway, Y.V. A procedure for establishing an axenic culture of the diatom Synedra acus subsp. radians (Kütz.) Skabibitsch. from Lake Baikal. Limnol. Oceanog. Methods 2011, 9, 478–484. [Google Scholar] [CrossRef]
- Zakharova, Y.R.; Kurilkina, M.I.; Likhoshvay, A.V.; Shishlyannikov, S.M.; Kalyuzhnaya, O.V.; Petrova, D.P.; Likhoshway, E.V. Effect of bacteria from the bottom water layer of Lake Baikal on degradation of diatoms. Paleontol. J. 2013, 47, 1030–1034. [Google Scholar] [CrossRef]
- Kharitonenko, K.V.; Bedoshvili, Y.D.; Likhoshway, Y.V. Changes in the micro- and nanostructure of siliceous frustule valves in the diatom Synedra acus under the effect of colchicine treatment at different stages of the cell cycle. J. Struct. Biol. 2015, 190, 73–80. [Google Scholar] [CrossRef]
- Marchenkov, A.M.; Bondar, A.A.; Petrova, D.P.; Habudaev, K.V.; Galachyants, Y.P.; Zakharova, Y.R.; Volokitina, N.A.; Grachev, M.A. Unique configuration of genes of silicon transporter in the freshwater pennate diatom Synedra acus subsp. radians. Dokl. Bioch. Biophys. 2016, 471, 407–409. [Google Scholar] [CrossRef]
- Marchenkov, A.M.; Petrova, D.P.; Morozov, A.A.; Zakharova, Y.R.; Grachev, M.A.; Bondar, A.A. A family of silicon transporter structural genes in a pennate diatom Synedra ulna subsp. danica (Kütz.) Skabitsch. PLoS ONE 2018, 13, e0203161. [Google Scholar] [CrossRef]
- Ehrenberg, C.G. Organisation, Systematik und Geographisches Verhältniss der Infusionsthierchen; Der Druckerei der Königlichen Akademie der Wissenfchaften: Berlin, Germany, 1830. [Google Scholar]
- Skabitschevsky, A.P. Planktonic diatoms of fresh waters of the Soviet Union. In Systematics, Ecology, and Distribution; Publishing House of Moscow State University: Moscow, Russia, 1960. [Google Scholar]
- Lange-Bertalot, H. Zur systematischen Bewertung der bandformigen Kolonien von Navicula und Fragilaria. Kriterien fur die Vereinigung von Synedra (subgen. Synedra) Ehrenberg mit Fragilaria Lyngbye. Nova Hedwigia 1980, 33, 723–787. [Google Scholar]
- Round, F.E. A diatom assemblage living below the surface of intertidal sand flats. Mar. Biol. 1979, 54, 219–223. [Google Scholar] [CrossRef]
- Poulin, M.; Bérard-Therriault, L.; Cardinal, A. Les diatomées benthiques de substrats durs des eaux marines et saumâtres du Québec. 3. Flagilarioideae (Fragilariales, Fragilariaceae). Naturaliste Canad. (Rev. Écol. Syst.) 1984, 111, 349–367. [Google Scholar]
- Patrick, R.; Reimer, C.W. The diatoms of the United States, exclusive of Alaska and Hawaii. In Fragilariaceae, Eunotoniaceae, Achnanthaceae, Naviculaceae; Monographs 13; Academy of Natural Sciences: Philadelphia, PA, USA, 1966; Volume 1. [Google Scholar]
- Poulin, M.; Bérard-Therriault, L.; Cardinal, A. Fragilaria and Synedra (Bacillariophyceae): A morphological and ultrastructural approach. Diatom Res. 1986, 1, 99–112. [Google Scholar] [CrossRef]
- Williams, D.M. Comparative morphology of some species of Synedra Ehrenb. with a new definition of the genus. Diatom Res. 1986, 1, 131–152. [Google Scholar] [CrossRef]
- Williams, D.M.; Round, F.E. Revision of the genus Fragilaria. Diatom Res. 1987, 2, 267–288. [Google Scholar] [CrossRef]
- Round, F.E.; Crawford, R.M.; Mann, D.G. The Diatoms: Biology and Morphology of the Genera; Cambridge University Press: Bath, UK, 1990. [Google Scholar]
- Compère, P. Ulnaria (Kützing) Compere, a new name for Fragilaria subgen. Alterasynedra Lange-Bertalot with comments on the typification of Synedra Ehrenberg. In Lange-Bertalot–Festschrift; Studies on Diatoms Dedicated to Prof. Dr. Dr.h.c. Horst Lange-Bertalot on the Occasion of his 65th Birthday; Jahn, R., Kociolek, J.P., Witkowski, A., Compere, P., Eds.; A.R.G. Gantner: Ruggell, Liechtenstein, 2001; pp. 97–101. [Google Scholar]
- Lange-Bertalot, H.; Ulrich, S. Contributions to the taxonomy of needle–shaped Fragilaria and Ulnaria species. Lauterbornia 2014, 78, 1–73. [Google Scholar]
- Williams, D.M. Synedra, Ulnaria: Definitions and descriptions—A partial resolution. Diatom Res. 2011, 26, 149–153. [Google Scholar] [CrossRef]
- Bukhtiyarova, L.N.; Compère, P. New taxonomical combinations in some genera of Bacillariophyta. Algology 2006, 16, 280–283. [Google Scholar]
- Popovskaya, G.I.; Genkal, S.I. To ecology and morphology of Baikalian Synedra acus subsp. radians (Kütz.) Skabitsch. (Bacillariophyta). Inland Water Biol. 1998, 1, 92–95. [Google Scholar]
- Popovskaya, G.I. Ecological monitoring of phytoplankton in Lake Baikal. Aquat. Ecosyst. Health 2000, 3, 215–225. [Google Scholar] [CrossRef]
- Popovskaya, G.I.; Likhoshway, Y.V.; Genkal, S.I.; Firsova, A.D. The role of endemic diatom algae in the phytoplankton of Lake Baikal. Hydrobiologia 2006, 568, 87–94. [Google Scholar] [CrossRef]
- Popovskaya, G.I.; Usol’tseva, M.V.; Domysheva, V.M.; Sakirko, M.V.; Blinov, V.V.; Khodzher, T.V. The spring phytoplankton in the pelagic zone of Lake Baikal during 2007–2011. Geogr. Nat. Res. 2015, 36, 253–262. [Google Scholar] [CrossRef]
- Popovskaya, G.I.; Genkal, S.I.; Likhoshway, Y.V. Diatoms of the Plankton of Lake Baikal: Atlas and Key; Nauka: Novosibirsk, Russia, 2016. [Google Scholar]
- Pomazkina, G.V.; Belykh, O.I.; Domysheva, V.M.; Sakirko, M.V.; Gnatovsky, R.Y. Structure and dynamics of phytoplankton of Southern Baikal (Russia). Int. J. Algae 2010, 12, 64–79. [Google Scholar] [CrossRef]
- Bondarenko, N.A.; Ozersky, T.; Obolkina, L.A.; Tikhonova, I.V.; Sorokovikova, E.G.; Sakirko, M.V.; Potapov, S.A.; Blinov, V.V.; Zhdanov, A.A.; Belykh, O.I. Recent changes in the spring microplankton of Lake Baikal, Russia. Limnologica 2019, 75, 19–29. [Google Scholar] [CrossRef]
- Kulikovskiy, M.; Lange-Bertalot, H.; Annenkova, N.; Gusev, E.; Kociolek, J.P. Morphological and molecular evidence support description of two new diatom species from the genus Ulnaria in Lake Baikal. Fottea Olomouc 2016, 16, 34–42. [Google Scholar] [CrossRef]
- Alverson, A.J. Molecular systematics and the diatom species. Protist 2008, 159, 339–353. [Google Scholar] [CrossRef]
- Zou, S.; Fei, C.; Wang, C.; Gao, Z.; Bao, Y.; He, M.; Wang, C. How DNA barcoding can be more effective in microalgae identification: A case of cryptic diversity revelation in Scenedesmus (Chlorophyceae). Sci. Rep. 2016, 6, 38824. [Google Scholar] [CrossRef]
- Hey, J. On the failure of modern species concepts. Trends Ecol. Evol. 2006, 21, 447–450. [Google Scholar] [CrossRef]
- Thompson, A.S.; Rhodes, J.C.; Pettman, I. Culture Collection of Algae and Protozoa, Catalogue of Strains; Freshwater Biological Association: Ambleside, UK, 1988. [Google Scholar]
- Zakharova, Y.R.; Bedoshvili, Y.D.; Petrova, D.P.; Marchenkov, A.M.; Volokitina, N.A.; Bashenkhaeva, M.V.; Kopyrina, L.I.; Grachev, M.A.; Likhoshway, Y.V. Morphological description and molecular phylogeny of two diatom strains from the genus Ulnaria (Kützing) Compere isolated from an ultraoligotrophic lake at the Pole of Cold in the Northern Hemisphere, Republic of Sakha (Yakutia), Russia. Cryptogam. Algol. 2020, 41, 37–45. [Google Scholar] [CrossRef]
- Katana, A.; Kwiatowski, J.; Spalik, K.; Zakrys, B.; Szalacha, E.; Szymatska, H. Phylogenetic position of Koliella (Chlorophyta) as inferred from nuclear and chloroplast small subunit rDNA. J. Phycol. 2001, 37, 443–451. [Google Scholar] [CrossRef]
- Nguyen, L.T.; Schmidt, H.A.; von Haeseler, A.; Minh, B.Q. IQ-TREE: A fast and effective stochastic algorithm for estimating maximum-likelihood phylogenies. Mol. Biol. Evol. 2014, 32, 268–274. [Google Scholar] [CrossRef]
- Puillandre, N.; Lambert, A.; Brouillet, S.; Achaz, G. ABGD, Automatic Barcode Gap Discovery for primary species delimitation. Mol. Ecol. 2012, 21, 1864–1877. [Google Scholar] [CrossRef] [PubMed]
- Zhang, J.; Kapli, P.; Pavlidis, P.; Stamatakis, A. A general species delimitation method with applications to phylogenetic placements. Bioinformatics 2013, 29, 2869–2876. [Google Scholar] [CrossRef] [PubMed]
- Fujisawa, T.; Barraclough, T.G. Delimiting species using single-locus data and the Generalized Mixed Yule Coalescent approach: A revised method and evaluation on simulated data sets. Syst. Biol. 2013, 62, 707–724. [Google Scholar] [CrossRef] [PubMed]
- Drummond, A.J.; Rambaut, A. BEAST: Bayesian evolutionary analysis by sampling trees. BMC Evol. Biol. 2007, 7, 214. [Google Scholar] [CrossRef]
- Miller, M.A.; Schwartz, T.; Pickett, B.E.; He, S.; Klem, E.B.; Scheuermann, R.H.; Passarotti, M.; Kaufman, S.; O’Leary, M.A. A RESTful API for access to phylogenetic tools via CIPRES Science Gateway. Evol. Bioinform. 2015, 11, 43–48. [Google Scholar] [CrossRef]
- Paradis, E.; Claude, J.; Strimmer, K. APE: Analyses of phylogenetics and evolution in R language. Bioinformatics 2004, 20, 289–290. [Google Scholar] [CrossRef]
- Temraleeva, A.; Moskalenko, S.; Mincheva, E.; Bukin, Y.; Sinetova, M. Spongiosarcinopsis terrestris gen. et sp. nov. (Chlorophyta, Chlorophyceae): A new genus of green algae from gray forest soil, Russia. Phytotaxa 2018, 376, 291–300. [Google Scholar] [CrossRef]
- Rimet, F.; Gusev, E.; Kahlert, M.; Kelly, M.; Kulikovskiy, M.; Maltsev, Y.; Mann, D.; Pfannkuchen, M.; Trobajo, R.; Vasselon, V.; et al. Diat.barcode, an open-access curated barcode library for diatoms. Sci. Rep. 2019, 9, 15116. [Google Scholar] [CrossRef]
- Pedregosa, F.; Varoquaux, G.; Gramfort, A.; Michel, V.; Thirion, B.; Grisel, O.; Blondel, M.; Prettenhofer, P.; Weiss, R.; Dubourg, V.; et al. Scikit-learn: Machine learning in Python. J. Machine Learn. Res. 2011, 12, 2825–2830. [Google Scholar]
- Hunter, J.D. Matplotlib: A 2D Graphics Environment. Comput. Sci. Eng. 2007, 9, 90–95. [Google Scholar] [CrossRef]
- Podunai, Y.A.; Shorenko, K.I.; Andreeva, S.A.; Davidovich, N.A. Morphological variability of Ulnaria ulna (Bacillariophyceae) from the distant populations of the Eurasian continent. ISS Mod. Algol. 2017, 1, 1–5. Available online: http://algology.ru/1103 (accessed on 21 January 2022).
- Kützing, F.T. Die Kieselschaligen Bacillarien oder Diatomeen; W. Köhne Publishing: Nordhausen, Germany, 1844; pp. 1–152. [Google Scholar] [CrossRef]
- Husted, F. Bacillariophyta (Diatomeae). In Die Süsswasser-Flora Mitteleuropas. Zweite Auflage. Heft 10.; Pascher, A., Ed.; Gustav Fischer: Jena, Germany, 1930. [Google Scholar]
- Williams, D.M.; Blanco, S. Studies on type material from Kützing’s Diatom Collection Ii: Synedra acus Kützing, Synedra arcus Kützing, their morphology, types and nomenclature. Diatom Res. 2019, 34, 237–250. [Google Scholar] [CrossRef]
- Mann, D.G. The species concept in diatoms. Phycologia 1999, 38, 437–495. [Google Scholar] [CrossRef]
- Kulikovskiy, M.S.; Glushchenko, A.M.; Genkal, S.I.; Kuznetsova, L.V. Identification Book of Diatom from Russia; Filigran: Yaroslavl, Russia, 2016. [Google Scholar]
- Kheiri, S.; Solak, C.N.; Edlund, M.B.; Spaulding, S.; Nejadsattari, T.; Asri, Y.; Hamdi, S.M.M. Biodiversity of diatoms in the Karaj River in the Central Alborz, Iran. Diatom Res. 2018, 33, 355–380. [Google Scholar] [CrossRef]
- Godhe, A.; Mcquoid, M.R.; Karunasagar, I.; Rehnstam-Holm, A.S. Comparison of three common molecular tools for distinguishing among geographically separated strains of the diatom Skeletonema marinoi Sarno et Zingone (Bacillariophyceae). J. Phycol. 2006, 42, 280–291. [Google Scholar] [CrossRef]
- Kulakova, N.V.; Kashin, S.A.; Bukin, Y.S. The genetic diversity and phylogeny of green microalgae in the genus Choricystis (Trebouxiophyceae, Chlorophyta) in Lake Baikal. Limnology 2020, 21, 15–24. [Google Scholar] [CrossRef]
- Krivina, E.S.; Temraleeva, A.D.; Bukin, Y.S. Species delimitation and microalgal cryptic diversity analysis of the genus Micractinium (Chlorophyta). Vavilov J. Genetics 2022, 26, 74. [Google Scholar] [CrossRef]
- Zou, S.; Fei, C.; Song, J.; Bao, Y.; He, M.; Wang, C. Combining and comparing coalescent, distance and character-based approaches for barcoding microalgaes: A test with Chlorella-like species (Chlorophyta). PLoS ONE 2016, 11, e0153833. [Google Scholar] [CrossRef]
- Guiry, M.D.; Guiry, G.M. AlgaeBase. World-Wide Electronic Publication, National University of Ireland, Galway. Available online: https://www.algaebase.org (accessed on 4 February 2023).
- Van de Vijver, B.; Williams, D.M. Four new Fragilaria (Fragilariaceae, Bacillariophyta) species in Europe with coarse striae. Nova Hedwigia 2022, 115, 317–347. [Google Scholar] [CrossRef]
- Van de Vijver, B.; Williams, D.M.; Kusber, W.-H.; Cantonati, M.; Hamilton, P.B.; Wetzel, C.E.; Ector, L. Fragilaria radians (Kützing) D.M. Williams et Round, the correct name for F. gracilis (Fragilariaceae, Bacillariophyta): A critical analysis of this species complex in Europe. Fottea Olomouc 2022, 22, 256–291. [Google Scholar] [CrossRef]
- Alexson, E.E.; Reavie, E.D.; Van de Vijver, B.; Wetzel, C.E.; Ector, L.; Kelly, H.A.W.; Aliff, M.N.; Estepp, L.R. Revision of the needle-shaped Fragilaria species (Fragilariaceae, Bacillariophyta) in the Laurentian Great Lakes (United States of America, Canada). J. Great Lakes Res. 2022, 48, 999–1020. [Google Scholar] [CrossRef]
- Morozov, A.; Galachyants, Y.; Marchenkov, A.; Zakharova, Y.; Petrova, D. Revealing the differences in Ulnaria acus and Fragilaria radians distribution in Lake Baikal by analysis of existing metabarcoding data. Diversity 2023, in press. [Google Scholar]
- Grachev, M.; Bukin, Y.; Blinov, V.; Khlystov, O.; Firsova, A.; Bashenkhaeva, M.; Kamshilo, O.; Titova, L.; Bairamova, E.; Bedoshvili, Y.; et al. Is a high abundance of spring diatoms in the photic zone of Lake Baikal in July 2019 due to an upwelling event? Diversity 2021, 13, 504. [Google Scholar] [CrossRef]
Disclaimer/Publisher’s Note: The statements, opinions and data contained in all publications are solely those of the individual author(s) and contributor(s) and not of MDPI and/or the editor(s). MDPI and/or the editor(s) disclaim responsibility for any injury to people or property resulting from any ideas, methods, instructions or products referred to in the content. |
© 2023 by the authors. Licensee MDPI, Basel, Switzerland. This article is an open access article distributed under the terms and conditions of the Creative Commons Attribution (CC BY) license (https://creativecommons.org/licenses/by/4.0/).







