Abstract
Soil moisture (SM) is an important parameter in land surface processes and the global water cycle. Remote sensing technologies are widely used to produce global-scale SM products (e.g., European Space Agency’s Climate Change Initiative (ESA CCI)). However, the current spatial resolutions of such products are low (e.g., >3 km). In recent years, using auxiliary data to downscale the spatial resolutions of SM products has been a hot research topic in the remote sensing research area. A new method, which spatially downscalesan SM product to generate a daily SM dataset at a 16 m spatial resolution based on a spatiotemporal fusion model (STFM) and modified perpendicular drought index (MPDI), was proposed in this paper. (1) First, a daily surface reflectance dataset with a 16 m spatial resolution was produced based on an STFM. (2) Then, a spatial scale conversion factor (SSCF) dataset was obtained by an MPDI dataset, which was calculated based on the dataset fused in the first step. (3) Third, a downscaled daily SM product with a 16 m spatial resolution was generated by combining the SSCF dataset and the original SM product. Five cities in southern Hebei Province were selected as study areas. Two 16 m GF6 images and nine 500 m MOD09GA images were used as auxiliary data to downscale a timeseries 25 km CCI SM dataset for nine dates from May to June 2019. A total of 151 in situ SM observations collected on 1 May, 21 May, 1 June, and 11 June were used for verification. The results indicated that the downscaled SM data with a 16 m spatial resolution had higher correlation coefficients and lower RMSE values compared with the original CCI SM data. The correlation coefficients between the downscaled SM data and in situ data ranged from 0.45 to 0.67 versus 0.33 to 0.54 for the original CCI SM data; the RMSE values ranged from 0.023 to 0.031 cm3/cm3 versus 0.027 to 0.032 cm3/cm3 for the original CCI SM data. The findings described in this paper can ensure effective farmland management and other practical production applications.
1. Introduction
Traditional soil moisture (SM) monitoring schemes are mainly based on data collected at in situ sites. Some techniques have been developed to measure SM with ground instruments, for example, gravimetric methods [1], time domain reflectometry [2], capacitance sensors [3], and electrical resistivity measurements [4]. These data have the advantage of high authenticity. However, the disadvantages of these schemes include high costs and the accuracy can be easily affected by the sites’ distribution. The spatial representativeness of discrete sites are limited to some extent at the regional scale. Remote sensing technologies can effectively compensate for the deficiencies in traditional monitoring methods [5,6,7]. Remotely sensed data have become an important data source for SM monitoring because of their objectivity, low costs, large scopes, and continuity [8,9]. A variety of global-scale SM products (e.g., the Advanced Microwave Scanning Radiometer–EOS (AMSR-E) Land Parameter Retrieval Model (LPRM) [10], advanced scatterometer (ASCAT) [11], Soil Moisture and Ocean Salinity(SMOS) [12], and European Space Agency’s Climate Change Initiative (ESA CCI) SM products [13]) are available to support large-scale applications [6]. However, the low spatial resolutions of these products introduce difficulties in meeting the needs of small- and medium-scale applications. Therefore, a variety of spatially downscaling methods have been proposed [14], such as (1) empirical-model-based or polynomial fitting methods [15,16], which express the high-resolution SM as a polynomial function of land surface temperature (LST), vegetation index, and surface albedo derived from optical/thermal data; (2) physical-model-based or evaporation-based methods [17,18], which are based on the soil evaporation process to link optical and near-surface SM data; and (3) machine-learning-based methods [19,20].
Currently, physical-model-based methods are widely used. The core concept of these methods involves establishing spatial scale conversion factors(SSCFs) between different spatial scales. From the original Merlin method (i.e., disaggregation based on physical and theoretical scale changes (DISPATCH)) [17], conversion factors based on the soil wetness index (University of California at Los Angeles (UCLA)-SWI) [21], vegetation temperature condition index (UCLA-VTCI) [22], and temperature vegetation drought index (Peking University (PKU)-TVDI) [18] have been developed successively. However, the SSCFs mentioned above require surface temperature products as auxiliary parameters (Figure 1A). The low spatial resolutions (e.g., >1 km) of surface temperature data generally limit the degree of spatial refinement that can be achieved by such downscaling methods. The scope of application of remotely sensed SM data will be limited, especially in a complex surface area where small plots are distributed (e.g., <16 m × 16 m). Products obtained in the optical/near-infrared band usually have higher spatial resolutions (e.g., <30 m, such as the Landsat Thematic Mapper (TM) or Gaofen 6 (GF6) products). Additionally, good correlations have been found between some drought indexes constructed by surface reflectance bands (e.g., modified perpendicular drought index (MPDI) values) and the corresponding SM values [23,24]. Therefore, if an SSCF is constructed by using a kind of drought indexes, a spatially downscaled SM product with a higher spatial resolution (e.g., 16 m) is expected as a result. However, a new problem of low temporal resolution might be brought, which may lead to the high-temporal-resolution feature of the original SM data that cannot be maintained, if surface reflectance data are used for downscaling, because the temporal resolutions of surface reflectance data are usually low (e.g., Landsat TM: 16 d). Coupled with frequent cloud disturbances [25], the effective observation frequency of these data is further reduced. In recent years, to solve this “spatiotemporal contradiction”, many spatiotemporal data fusion algorithms have been proposed, including (1) spatial and temporal adaptive reflectance fusion model (STARFM) series algorithms [26,27], (2) unmixing-based algorithms [28,29], (3) sparse representation series algorithms [30,31], and (4) machine learning algorithms [32]. In this paper, the enhanced spatial and temporal adaptive reflectance fusion model (ESTARFM), which is widely used, was selected to construct a surface reflectance dataset with high spatial and temporal resolution (e.g., 16 m, daily). Then, the surface reflectance dataset can be further used to generate an MPDI dataset and an SSCF dataset for downscaling (Figure 1B).
Figure 1.
Overview comparisons between the traditional spatially downscaling method with surface temperature data as auxiliary parameters (A) and the proposed spatially downscaling method with fused surface reflectance data as auxiliary parameters (B).
In summary, this paper proposes the following research ideas for downscaling the original SM products. First, nine 16 m surface reflectance datasets were generated based on the ESTARFM algorithm by fusing two 16 m GF6 images and nine 500 m MOD09GA images. Second, nine 16 m SSCF images were calculated based on an MPDI dataset and an aggregated MPDI dataset, constructed by the surface reflectance dataset. Finally, nine downscaled CCI SM images with a 16 m spatial resolution were obtained based on the SSCF images and the original CCI SM images. This paper took five cities in southern Hebei Province as study areas. Then two GF6 images, nine MOD09GA images, and nine corresponding ESA CCI images in study areas were collected for research data from 1 May to 11 June 2019. A total of 151 in situ SM data were collected on 1 May, 21 May, 1 June, and 11 June, which were used for the quantitative evaluations of the proposed method.
2. Materials and Methods
2.1. Study Area
In this paper, five cities (i.e., Shijiazhuang, Xingtai, Handan, Cangzhou, and Hengshui) in southern Hebei Province were taken as the research area (Figure 2). Hebei Province is a large agricultural province in China. In this region, SM monitoring is critical for predicting agricultural growth and controlling water conservation. The study area belongs to the North China Plain and has a temperate continental monsoon climate with four distinct seasons. The elevation ranges from 0 to 2268 m, the average elevation is 140 m, and the study area is approximately 61,100 km2.
Figure 2.
Geographic location and NIR-red-green composite of a GF image of the study area taken on 3 June 2019.
2.2. Datasets and Preprocessing
2.2.1. GF and MODIS Reflectance
Two 16 m GF6 images and 9500 m MOD09GA images were selected as the ESTARFM algorithm input data (Table 1). GF images were acquired on 2 May and 3 June 2019. MOD09GA images were acquired on 1 May, 2 May, 20 May, 21 May, 22 May, 23 May, 28 May, 1 June, and 11 June 2019. Since each GF reflectance band corresponds to a MODIS band with a similar spectral width, GF and MODIS data products contain 4 corresponding bands. All 4 of these bands (i.e., red, green, blue, and near-infrared) were used in the ESTARFM algorithm, although the MPDI values were only calculated using red and near-infrared bands.
Table 1.
Data used in this research.
2.2.2. ESA CCI SM
The European Space Agency (ESA) released the first multidecade global-scale satellite-derived SM dataset in 2012 as part of the CCI project. The ESA CCI dataset incorporated microwave data and had the longest available SM data series. The ESA CCI SM product (with a spatial resolution of approximately 25 km × 25 km) was established as a daily SM product with global coverage. The combined CCI SM data (Version 4.5) were used for the downscaling process described in this study. Nine CCI SM images were selected with collection times corresponding to those of the MOD09GA product (Table 1).
2.2.3. In Situ SM Data
In situ SM data were collected during the growing period from March to November on the 1st, 11th, and 21st day of each month. In situ SM data, measured by drying–weighting method, were taken at a depth of 10 cm. SM sensors (i.e., TRIME-EZ/IT, IMKO, Ettlingen, Germany), installed at the flux tower, provide daily SM as volumetric moisture content (cm3/cm3) at different depths of 10, 20, 40, 80, and 100 cm. Normally, the SM products provided by microwave remote sensing are considered to represent the surface SM (the top 5–10 cm of the soil). Therefore, the SM measured at 10 cm was used in our study to investigate the performance of satellite-derived SM. Additionally, all the selected sites were in local areas with relatively uniform local feature classifications and conditions. A total of 151 SM monitoring sites were measured on 1 May, 21 May, 1 June, and 11 June. Specifically, 37 sites were sampled on 1 May, 36 sites on 21 May, 37 sites on 1 June, and 41 sites on 11 June.
2.3. Downscaling Approaches
2.3.1. Research Flowchart
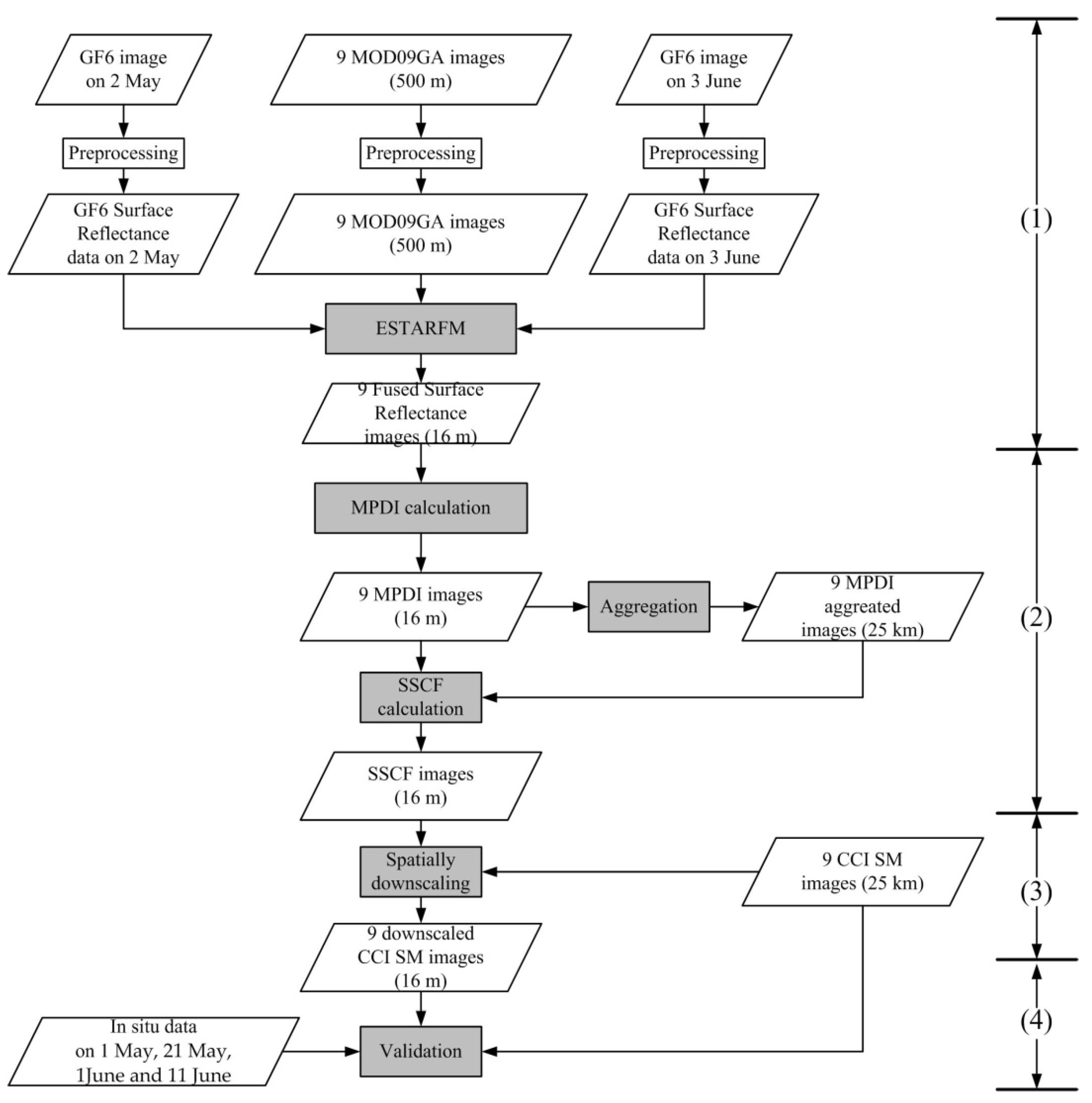
A flowchart displaying the research process proposed in this paper is shown in Figure 3. (1) First, based on the ESTARFM algorithm, a surface reflectance dataset with high spatial and temporal resolution (a total of 9 periods, 16 m spatial resolution) was constructed by fusing 2 GF6 images and 9 MOD09GA images. (2) Second, based on the fused dataset, an MPDI dataset (a total of 9 phases, 16 m spatial resolution) was calculated. Additionally, an SSCF dataset (a total of 9 periods, 16 m spatial resolution) was calculated by the MPDI dataset and the aggregated MPDI dataset (a total of 9 phases, 25 km spatial resolution). (3) Third, the CCI SM dataset was downscaled from 25 km to 16 m (a total of 9 phases) by the SSCF dataset, reference to the spatially downscaling formula described in detail in Section 2.3.2. (4) Finally, the original CCI SM images and in situ SM observations were used to verify the accuracy of the downscaled results.
Figure 3.
Research flowchart of the proposed method.
2.3.2. Core Algorithms
ESTARFM
Gao et al. [26] proposed the STARFM based on Landsat and MODIS data, which can be fused to generate images that are highly consistent with real conditions [26,33]. The results of a few experimental studies confirmed that the STARFM algorithm has a relatively poor synthesis effect when no low-spatial-resolution pure pixels are present in the sliding window for a region with high spatial heterogeneity. The ESTARFM algorithm solves this problem to some extent by introducing the endmember conversion coefficient [27].
For regions with high spatial consistency, most low-spatial-resolution MODIS pixels are mixed pixels. According to the linear spectral mixing model, the reflectance of a mixed pixel is assumed to be equal to the sum of the weights of the reflectance of the ground objects within the pixel range and their corresponding proportion of the pixel area:
where M (xi, yj,tk) and G (xi, yj,tk) indicate the surface reflectance at a given pixel location (xi, yj) in a MODIS image or GF image at tk,ε0 indicates the difference between the MODIS-derived surface reflectance and the GF-derived surface reflectance caused by different bandwidths and solar geometries, fn denotes the proportion of the surface area occupied by the n-th class, and fi stays constant from tk to tl. According to Equations (1) and (2), we can obtain the following formula:
The surface reflectance of the n-th class is assumed to change linearly from tk to tl, as follows:
where rn is the change rate of the surface reflectance of the n-th class. By substituting Equation (4) into Equation (3), the following equation can be obtained:
In Equation (5), the surface reflectance of the n-th class in the GF image can be known at tk and tl, and the following formula can be obtained:
By substituting Equation (6) into Equation (5), the following expression is obtained:
where vn denotes the ratio of the change rate of the n-th class to the change rate of the whole mixed pixel from tk to tl, vn is a constant, and fn and rn are constants. The surface reflectance of the GF image can be obtained from Equation (7) at any time, t0, between tk and tl:
When the algorithm is implemented, the endmember conversion coefficient of the n-th class (i.e., vn) can be calculated using Equation (7) based on the surface reflectance images taken at tk and tl. According to Equation (8), the surface reflectance of the n-th class can be obtained at any time t0 (i.e., Gn (xi, yj, t0)) between tk and t. In consideration of the mixed-pixel effect, land cover and phenological changes, and solar geometry-related bidirectional reflectance distribution function (BRDF), by introducing information representing similar neighboring pixels in a given search window, the unknown Landsat reflectance of the center pixel (xω/2, yω/2) at t0 can be expressed as follows:
where ω indicates the size of the search window, and Wijk indicates the weights of similar neighboring pixels in a given window; Wijk is determined using the following three factors: (1) the spectral distance (Sijk) between the GF and MODIS data at a given location at tk, (2) the spatial distance (Dijk) between a neighboring pixel and the central pixel, and (3) the temporal distance (Tijk) between the input data and the predicted MODIS data [27].
Spatially Downscaling Model Constructed by SSCF
Different scholars have proposed different methods for calculating SSCF by constructing various indexes that are highly correlated with SM. By simplifying the DISPATCH method [17,34], Kim and Hogue proposed the UCLA downscaling method based on the soil wetness index (UCLA-SWI) to construct an SSCF [21]. Peng et al. [22] improved this method by using the vegetation temperature condition index (UCLA-VTCI). Wang et al. [18] proposed a PKU-derived downscaling method based on the temperature vegetation drought index (TVDI). Recently, Wang et al. [35] constructed an SSCF by calculating the reciprocal of the slope between the land surface temperature and net surface shortwave radiation. As suggested in the above-described studies, there is a good correlation between the MPDI and SM [23,24]. This paper, thus, attempts to construct an SSCF based on the MPDI:
where is the average value within the CCI SM grid box with a 25 km spatial resolution. The MPDI was developed by introducing the fractional vegetation cover (FVC) to remove vegetation information from mixed pixels [23] as follows:
where PDI indicates the perpendicular drought index [36]; Rred and Rnir represent the surface reflectance of the red band and near-infrared band, respectively; Rv, red and Rv, nir can be determined as known vegetation constants [23]; M represents the slope of the soil line in the study area; and FVC is calculated using the dimidiate pixel model based on the normalized difference vegetation index (NDVI). The calculation of FVC is expressed as follows:
where NDVIsoil represents the NDVI value of pixels that are completely composed of bare soil, and NDVIveg represents the NDVI value of pixels that are completely covered by vegetation.
Finally, the downscaled CCI SM images could be obtained by the spatially downscaling formula:
where SM is the downscaled CCI SM with a 16 m spatial resolution, and is the original CCI SM at a 25 km spatial resolution. Additionally, in the actual calculation process, the value of MPDI was normalized, according to the maximum and minimum value of the original CCI image, since MPDI and SM had different value ranges.
2.3.3. Evaluation Methods
The downscaled results were verified by the following three methods: (1) the downscaled data on 1 May, 11 May, 21 May, and 1 June were compared with in situ SM observations using the R, RMSE, slope, average absolute difference (AAD),and other statistical indicators; (2) the original CCI SM images were visually compared with the corresponding downscaled SM data to qualitatively analyze the spatial validity of the downscaling method; and (3) the time series of the original CCI SM data and the downscaled SM data representing 8 in situ stations were compared to analyze the temporal validity of the downscaling method.
3. Results
3.1. Comparison of Downscaled CCI SM Data with In Situ Observations
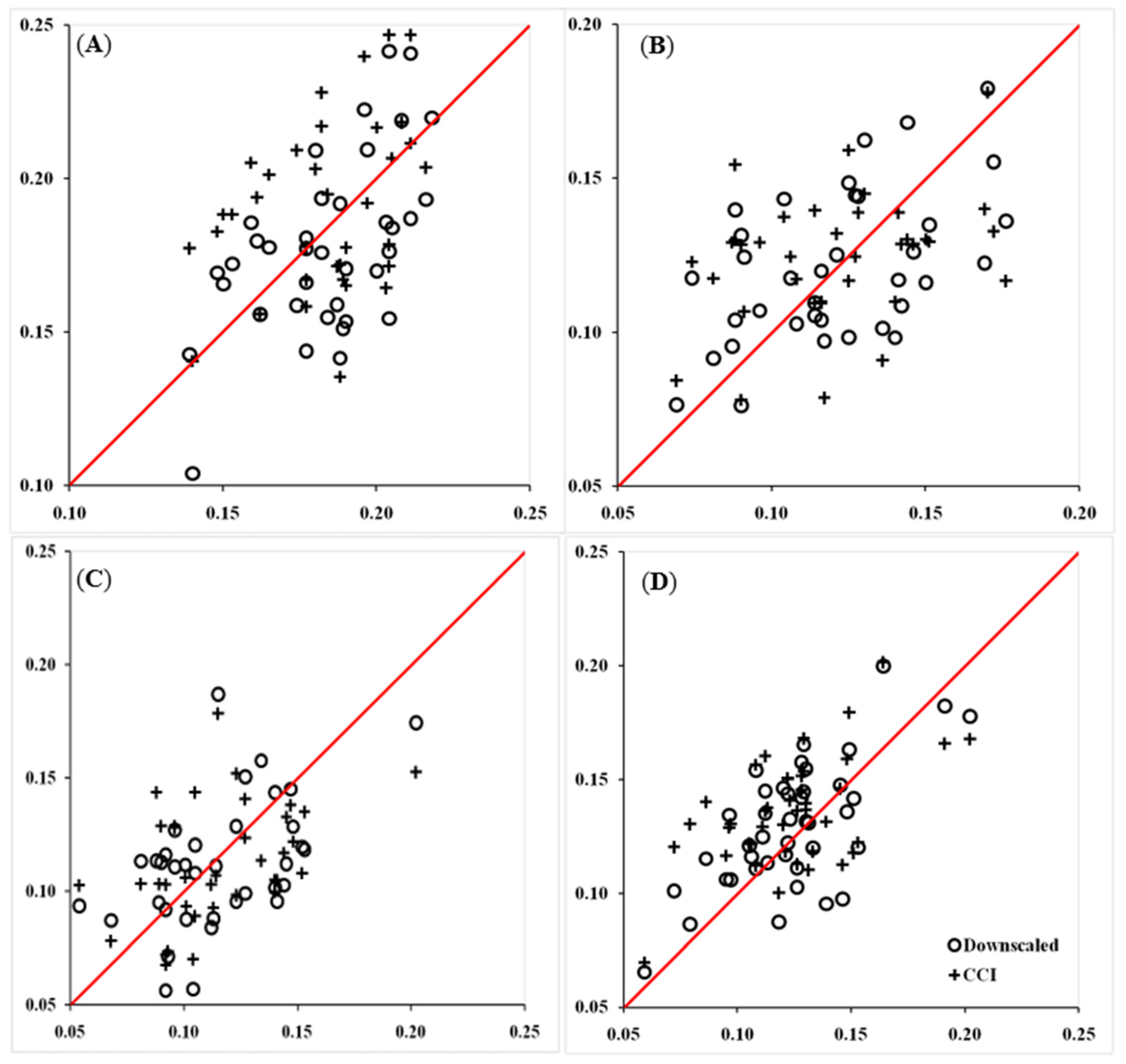
Figure 4 shows the scatterplots of in situ SM observations versus the downscaled SM data or the original CCI SM data. The scatterplots representing all dates were concentrated on both sides of the 1:1 line, indicating good consistency between the downscaled SM data and in situ SM data collected on all dates. Compared with the scatterplots between the original CCI SM and in situ SM data, the scatterplots between the downscaled SM data and in situ SM data were more scattered and mostly had larger maximum values and smaller minimum values on all dates. The statistical values represented by these scatterplots and the comparisons among dates are shown in Table 2. All statistical indicators showed that the downscaled SM data were more relative and accurate to in situ SM data compared with the original CCI SM data. The R values ranged from 0.45 to 0.67 for the downscaled SM data versus 0.33 to 0.54 for the original CCI SM data. The RMSE values ranged from 0.023 to 0.031 cm3/cm3 for the downscaled SM data versus 0.027 to 0.032 cm3/cm3 for the original CCI SM data.
Figure 4.
Scatterplot comparisons of in situ SM data (x-axis, cm3/cm3) versus the downscaled SM data (y-axis, circle-indicated, cm3/cm3) and the original CCI SM data (y-axis, cross-indicated, cm3/cm3) on 1 May (A), 21 May (B), 1 June (C), and 11 June (D).
Table 2.
Statistical comparisons of RMSE, correlation coefficient, and slope indicators between the original CCI SM data or the downscaled CCI SM data and in situ SM data on 1 May, 21 May, 1 June, and 11 June.
3.2. Visual Comparison of the Downscaled CCI SM Data with the Original CCI SM Data
Figure 5 shows maps comparing the original CCI SM images with the downscaled SM images on 1 June and the reflectance NIR-red-green composites of the GF image on 3 June. On the whole, the spatial distribution of SM in both showed a certain correlation with ground objects. Except for a few areas in the central and northeastern regions where the SM was higher due to the presence of vegetation or water bodies, the SM was lower in most areas in the northwestern, eastern, and southeastern regions, where there was less vegetation. However, by comparing the local magnified images, it can be found that the downscaled SM image had clearer outlines, richer textures, higher spatial consistency with the ground objects, and can describe the spatial distribution of SM in more detail, compared with the original CCI SM image. For example, in an area with high SM (Figure 5(A1)), some low-SM-value objects, such as roads and construction areas, can be clearly distinguished from the downscaled SM image (Figure 5(B1)); in an area with low SM (Figure 5(A2)), a small number of areas with high SM can be found from the downscaled SM image (Figure 5(B2)).
Figure 5.
Spatial comparisons of the original CCI SM image (A), the downscaled CCI SM image (B) on 1 June, and the NIR-red-green composite of a GF image taken on 3 June (C) over the study area. The partial magnifications (A1–C1) showed the details of a small area of high SM values. The partial magnifications (A2–C2) showed the details of a small area of low SM values.
3.3. Evaluation of Downscaling Methods Using Time Series In Situ Observations
Figure 6 shows the timeseries curves of the original CCI SM data, the downscaled SM data, and in situ SM at eight different sites (above three valid in situ observations selected). The values of each site decreased gradually with the time during this period. The corresponding original CCI SM curve and the downscaled SM curves were in good agreement with the in situ SM curve on the whole trend (dotted lines in Figure 6). Moreover, compared with the in situ curve, more details in the continuous dynamic changes of SM were described in the original CCI SM curve or the downscaled SM curve at each site, because of the higher observation time frequency (nine values vs. three or four values). At most points of time (e.g., 1 May, 21 May, 1 June, and 11 June in Figure 6B; 1 May and 21 May in Figure 6D), the downscaled SM values were closer to in situ SM values. At a few points of time (e.g., 1 May and1 June in Figure 6G), the original CCI SM values were closer to in situ SM values. However, the quantitative statistical results showed (Table 3) that compared with the original CCI data, the overall error between the downscaled data and in situ data was smaller. The average error of downscaled SM data at almost all points (except point 7) was smaller (Table 3). The average error of downscaled SM data at all four time points was smaller (Table 3). Therefore, more accurately dynamic changes of SM over time could be reflected by the downscaled SM curve.
Figure 6.
Comparisons of the time series curves of the original CCI SM data (cm3/cm3), in situ SM data (cm3/cm3), and downscaled SM data (cm3/cm3) at eight sites (A–H), respectively, above three valid in situ observations selected). The three or four values of in situ SM and the corresponding original CCI SM and the downscaled SM are connected by dotted lines, respectively. The nine values of the original CCI SM and the corresponding downscaled SMare connected by solid lines. The corresponding precipitation values are presented in bar charts.
Table 3.
Statistical comparisons of average absolute difference (AAD) values between the original CCI SM data or the downscaled CCI SM data and in situ SM dataon1 May, 21 May, 1 June, and 11 June. The lower AAD values are noted in bold.
4. Discussion
4.1. Comparison of the Precision of Spatial Downscaling Algorithms
The R and RMSE were the key indexes for evaluating spatially downscaling algorithms. These values were a little different from the results of relevant past research studies [20,22,37,38]. The R values were a little lower than that those in Abowarda et al.’s study [20] and Wei et al.’s study [38], which were, respectively, 0.56 and 0.62. A similar result was shown in a study by Peng et al. [22] (i.e., R ranged from 0.6 to 0.75) and Colliander et al.’s research [37] (i.e., R was about 0.61). This is an interesting phenomenon, which may be related to the spatial resolution ratio between the original CCI SM data and the downscaled SM data. As the ratio increases, the relevance may be less between the downscaled data and in situ data. However, the mean values of the RMSE were significantly lower than that in Abowarda et al.’s study [20] (i.e., RMSE was about 0.07 cm3/cm3); Wei et al.’s study [38] (i.e., RMSE was about 0.08 cm3/cm3); Peng et al.’s study [22], where the RMSDs ranged from 0.07 to 0.1 cm3/cm3); and Colliander et al.’s research [37] (i.e., the RMSD was about 0.05 cm3/cm3). Therefore, considering the same order of magnitude of R values and significantly lower RMSE values, the proposed method had the highest accuracy.
4.2. Spatial and Temporal Improvements for the Original CCI Data
The validation results showed that the accuracy of the downscaled SM data was improved in both spatial and temporal dimensions. Compared with the original CCI SM data, the downscaled SM data could better describe the spatial distribution and temporal dynamic changes of SM. Analysis from the spatial dimension: the original CCI SM reflected the average state of water content of various ground objects within the whole 25 kmpixel area. However, because the downscaled SM pixels were assigned different values according to the characteristics of water content of the ground objects, bigger fluctuations and better spatial correlations with the ground objects were shown exactly (Figure 4), and the spatial details of SM could be expressed more precisely and accurately (Figure 5 and Table 2). Analysis from the temporal dimension: the SM value was the value of dynamic change with time. With a low spatial resolution, the time series fluctuation of original CCI data tended to be “flat” due to the average effect of mixed pixels. The downscaled pixels became relatively “pure”. Therefore, timeseries fluctuations could better reflect the real situation of water content in the pixel (Figure 6 and Table 3).
4.3. Characteristics of the Proposed Method
- (1)
- SSCF constructed by MPDI. Referring to physical model-based methods in principle, the spatially downscaling method proposed in this paper utilized the MPDI, which has a strong correlation with SM, to construct SSCF and subsequently downscale the original SM products. MPDI data have the following two important characteristics: first, its value is calculated from the surface reflectance, which usually has a high spatial resolution, and can show a better correlation with the ground objects; second, its value is closely related to SM, and the fluctuation of MPDI time series can better reflect the dynamic change of SM. The above two characteristics of MPDI data were conducive to the improvement of the original CCI data in spatial and temporal dimensions, which supported the method proposed in this paper, which has the following advantages.
- (2)
- Finer spatial resolution. The various downscaling methods utilized in the past usually require land surface temperature data as input data [21,39]. However, land surface temperature data usually have low spatial resolutions, generally above 1 km [38,40], directly leading to traditional downscaling algorithms having difficulty obtaining downscaled results with a high spatial resolution. However, the proposed method needs only surface reflectance data, which usually have higher spatial resolutions, as the input data, so the proposed method can obtain downscaled results with higher spatial resolutions (e.g., 16 m).
- (3)
- High temporal resolution maintained. Higher spatial resolution is usually at the expense of temporal resolution, because higher spatial resolution data are often acquired by longer intervals and disturbed by more interference of clouds and fog. This “spatiotemporal contradiction” will lead to the low temporal resolution of downscaled data, and then cause a decrease in SM monitoring frequency. To solve this problem, a spatiotemporal data fusion algorithm (e.g., ESTARFM) was introduced in this paper to build a surface reflectance dataset with a high spatial and temporal resolution to ensure that not only the spatial fineness can be improved, but also the high temporal resolution can be maintained, thus better serving practical production applications.
- (4)
- Technical process simple and easy to implement. Some studies have effectively downscaled CCI SM products to a 30 m spatial resolution by combining a spatiotemporal data fusion algorithm with a random forest algorithm [12,32]. However, such methods require more input data than the proposed method. Additionally, their calculation processes are more complex. The technical process followed in this paper was divided into three steps. Further, the calculation process of each step was relatively simple. Compared with other downscaling methods, the proposed method not only requires fewer original data types but also has a relatively simple technical process. Therefore, the method proposed in this paper is easy to implement and has good practicability.
5. Conclusions
SM is an important surface parameter. At present, many global-scale SM products have been created based on remote sensing technologies. However, existing SM products have low spatial resolution. Therefore, it is urgent to develop corresponding spatially downscaling algorithms to improve the spatial resolutions of existing SM products. In this paper, a new spatially downscaling method was proposed. (1) First, a surface reflectance dataset with high spatial and temporal resolution was constructed based on the ESTARFM algorithm. (2) Then, an SSCF dataset was constructed by a MPDI dataset and an aggregated MPDI dataset, both calculated by the surface reflectance dataset. (3) Finally, a downscaled SM dataset was obtained, combining the SSCF dataset and the original SM product.
In this study, five cities in southern Hebei Province were selected as the study area. TwoGF6 images and nine MOD09GA images were used to downscale nine CCI SM images obtained from May to June 2019. A total of 151 in situ SM observations collected from ground-monitoring stations on four dates were used to verify the results. The correlation coefficients between the downscaled SM data and the in situ SM data ranged from 0.45 to 0.67, and the RMSE values ranged from 0.023to 0.031 cm3/cm3. In addition, the spatial fineness of the downscaled SM data was significantly higher than that of the original CCI SM data. Therefore, the proposed method can not only effectively downscale CCI SM products (from 25 km to 16 m spatial resolution) but also maintain a high temporal resolution. In addition, compared with other traditional downscaling methods, the proposed method has the advantages of a higher spatial fineness and an easy implementation process. The research results reported in this paper will be beneficial for obtaining more precise SM data for farmland management.
Author Contributions
Conceptualization, X.L., H.Z., Y.J., Y.H. and W.Z.; data curation, X.L., H.Z., Y.H. and C.Z.; formal analysis, X.L., H.Z. and Y.H.; funding acquisition, H.Z., S.L. and Y.J.; methodology, X.L., Y.H. and W.Z.; project administration, X.L., Z.M. and Z.M.; resources, X.L. and Y.J.; supervision, Z.M., Z.M. and C.Z.; validation, Z.M. and C.Z.; writing—original draft, X.L., Y.H. and W.Z.; writing—review and editing, Y.H. All authors have read and agreed to the published version of the manuscript.
Funding
This research was funded by the National Key Research and Development Program of China (Grant No. 2021YFC3000201, No. 2018YFC0407705); Research on Key Technologies of shoreline extraction based on machine learning (Grant No. 45-33-2069999); Research on Key Technologies of landslide Dam management and comprehensive utilization of barrier lake in Mahu reservoir; Special Project of Basic Scientific Research of China Institute of Water Resources and Hydropower Research (No. WR0145B272016, WR0145B012017).
Institutional Review Board Statement
Not applicable.
Informed Consent Statement
Not applicable.
Data Availability Statement
The GF data used in the research was freely available in the online portal of China Centre For Resources Satellite Data and Application website. The MODIS data was freely available in the online portal of USGS-NASA website. And the CCI data was freely available in the online portal of ESA website.
Conflicts of Interest
The authors declare no conflict of interest.
References
- Robock, A.; Vinnikov, K.Y.; Srinivasan, G.; Entin, J.K.; Hollinger, S.E.; Speranskaya, N.A.; Liu, S.; Namkhai, A. The global soil moisture data bank. Bull. Am. Meteorol. Soc. 2000, 81, 1281–1299. [Google Scholar] [CrossRef] [Green Version]
- Robinson, D.A.; Jones, S.B.; Wraith, J.M.; Or, D.; Friedman, S.P. A review of advances in dielectric and electrical conductivity measurement in soils using time domain reflectometry. Vadose Zone J. 2003, 2, 444–475. [Google Scholar] [CrossRef]
- Bogena, H.R.; Huisman, J.A.; Oberdörster, C.; Vereecken, H. Evaluation of a low-cost soil water content sensor for wireless network applications. J. Hydrol. 2007, 344, 32–42. [Google Scholar] [CrossRef]
- Samouëlian, A.; Cousin, I.; Tabbagh, A.; Bruand, A.; Richard, G. Electrical resistivity survey in soil science: A review. Soil Tillage Res. 2005, 83, 173–193. [Google Scholar] [CrossRef] [Green Version]
- Chen, S.; She, D.; Zhang, L.; Guo, M.; Liu, X. Spatial downscaling methods of soil moisture based on multisource remote sensing data and its application. Water 2019, 11, 1401. [Google Scholar] [CrossRef] [Green Version]
- Pan, N.; Wang, S.; Liu, Y.; Zhao, W.; Fu, B. Advances in soil moisture retrieval from remote sensing. Acta Ecol. Sin. 2019, 39, 1–12. [Google Scholar] [CrossRef]
- Han, Y.; Bai, X.; Shao, W.; Wang, J. Retrieval of soil moisture by integrating sentinel-1A and MODIS data over agricultural fields. Water 2020, 12, 1726. [Google Scholar] [CrossRef]
- Zhang, D.; Zhou, G. Estimation of soil moisture from optical and thermal remote sensing: A review. Sensors 2016, 16, 1308. [Google Scholar] [CrossRef] [PubMed] [Green Version]
- Peng, J.; Loew, A. Recent advances in soil moisture estimation from remote sensing. Water 2017, 9, 530. [Google Scholar] [CrossRef] [Green Version]
- Owe, M.; de Jeu, R.; Holmes, T. Multisensor historical climatology of satellite-derived global land surface moisture. J. Geophys. Res. 2008, 113, F01002. [Google Scholar] [CrossRef]
- Naeimi, V.; Scipal, K.; Bartalis, Z.; Hasenauer, S.; Wagner, W. An improved soil moisture retrieval algorithm for ERS and METOP scatterometer observations. IEEE Trans. Geosci. Remote Sens. 2009, 47, 1999–2013. [Google Scholar] [CrossRef]
- Jacquette, E.; Al Bitar, A.; Mialon, A.; Kerr, Y.; Quesney, A.; Cabot, F.; Richaume, P. SMOS CATDS level 3 global products over land. In Proceedings of the SPIE Remote Sensing for Agriculture, Ecosystems, and Hydrology XII, Toulouse, France, 20–23 September 2010. [Google Scholar] [CrossRef]
- Liu, Y.Y.; Parinussa, R.M.; Dorigo, W.A.; de Jeu, R.A.M.; Wagner, W.; van Dijk, A.I.J.M.; McCabe, M.F.; Evans, J.P. Developing an improved soil moisture dataset by blending passive and active microwave satellite-based retrievals. Hydrol. Earth Syst. Sci. 2011, 15, 425–436. [Google Scholar] [CrossRef] [Green Version]
- Peng, J.; Loew, A.; Merlin, O.; Verhoest, N.E.C. A review of spatial downscaling of satellite remotely sensed soil moisture. Rev. Geophys. 2017, 55, 341–366. [Google Scholar] [CrossRef]
- Zhao, W.; Li, A. A Downscaling method for improving the spatial resolution of AMSR-E derived soil moisture product based on MSG-SEVIRI data. Remote Sens. 2013, 5, 6790–6811. [Google Scholar] [CrossRef] [Green Version]
- Zhao, W.; Li, A.; Jin, H.; Zhang, Z.; Bian, J.; Yin, G. Performance evaluation of the triangle-based empirical soil moisture relationship models based on Landsat-5 TM data and in situ measurements. IEEE Trans. Geosci. Remote Sens. 2017, 55, 2632–2645. [Google Scholar] [CrossRef]
- Merlin, O.; Walker, J.; Chehbouni, A.; Kerr, Y. Towards deterministic downscaling of SMOS soil moisture using MODIS derived soil evaporative efficiency. Remote Sens. Environ. 2008, 112, 3935–3946. [Google Scholar] [CrossRef] [Green Version]
- Wang, J.; Ling, Z.; Wang, Y.; Zeng, H. Improving spatial representation of soil moisture by integration of microwave observations and the temperature–vegetation–drought index derived from MODIS products. ISPRS J. Photogramm. Remote Sens. 2016, 113, 144–154. [Google Scholar] [CrossRef] [Green Version]
- Liu, Y.; Yang, Y.; Jing, W.; Yue, X. Comparison of different machine learning approaches for monthly satellite-based soil moisture downscaling over Northeast China. Remote Sens. 2018, 10, 31. [Google Scholar] [CrossRef] [Green Version]
- Abowarda, A.S.; Bai, L.; Zhang, C.; Long, D.; Li, X.; Huang, Q.; Sun, Z. Generating surface soil moisture at 30 m spatial resolution using both data fusion and machine learning toward better water resources management at the field scale. Remote Sens. Environ. 2021, 255, 112301. [Google Scholar] [CrossRef]
- Kim, J.; Hogue, T.S. Improving spatial soil moisture representation through integration of AMSR-E and MODIS products. IEEE Trans. Geosci. Remote Sens. 2012, 50, 446–460. [Google Scholar] [CrossRef]
- Peng, J.; Loew, A.; Zhang, S.; Wang, J.; Niesel, J. Spatial downscaling of satellite soil moisture data using a vegetation temperature condition index. IEEE Trans. Geosci. Remote Sens. 2016, 54, 558–566. [Google Scholar] [CrossRef]
- Ghulam, A.; Qin, Q.; Teyip, T.; Li, Z.L. Modified perpendicular drought index (MPDI): A real-time drought monitoring method. ISPRS J. Photogramm. Remote Sens. 2007, 62, 150–164. [Google Scholar] [CrossRef]
- Li, Z.; Tan, D. A modified perpendicular drought index in NIR-Red reflectance space. IOP Conf. Ser. Earth Environ. Sci. 2014, 17, 012040. [Google Scholar] [CrossRef]
- Ju, J.; Roy, D.P. The availability of cloud-free Landsat ETM+ data over the conterminous United States and globally. Remote Sens. Environ. 2008, 112, 1196–1211. [Google Scholar] [CrossRef]
- Gao, F.; Masek, J.; Schwaller, M.; Hall, F. On the blending of the Landsat and MODIS surface reflectance: Predicting daily landsat surface reflectance. IEEE Trans. Geosci. Remote Sens. 2006, 44, 2207–2218. [Google Scholar] [CrossRef]
- Zhu, X.; Chen, J.; Gao, F.; Chen, X.; Masek, J.G. An enhanced spatial and temporal adaptive reflectance fusion model for complex heterogeneous regions. Remote Sens. Environ. 2010, 114, 2610–2623. [Google Scholar] [CrossRef]
- Zhang, W.; Li, A.; Jin, H.; Bian, J.; Zhang, Z.; Lei, G.; Qin, Z.; Huang, C. An enhanced spatial and temporal data fusion model for fusing landsat and MODIS surface reflectance to generate high temporal landsat-like data. Remote Sens. 2013, 5, 5346–5368. [Google Scholar] [CrossRef] [Green Version]
- Lu, M.; Chen, J.; Tang, H.; Rao, Y.; Yang, P.; Wu, W. Land cover change detection by integrating object-based data blending model of Landsat and MODIS. Remote Sens. Environ. 2016, 184, 374–386. [Google Scholar] [CrossRef]
- Huang, B.; Song, H. Spatiotemporal reflectance fusion via sparse representation. IEEE Trans. Geosci. Remote Sens. 2012, 50, 3707–3716. [Google Scholar] [CrossRef]
- Zhao, Y.; Huang, B.; Song, H. A robust adaptive spatial and temporal image fusion model for complex land surface changes. Remote Sens. Environ. 2018, 208, 42–62. [Google Scholar] [CrossRef]
- Li, Y.; Li, J.; He, L.; Chen, J.; Plaza, A. A sensor bias-driven spatio-temporal fusion model based on convolutional neural networks. Sci. China Inf. Sci. 2020, 63, 140302. [Google Scholar] [CrossRef] [Green Version]
- Hilker, T.; Wulder, M.A.; Coops, N.C.; Linke, J.; McDermid, G.; Masek, J.G.; Gao, F.; White, J.C. A new data fusion model for high spatial- and temporal-resolution mapping of forest disturbance based on Landsat and MODIS. Remote Sens. Environ. 2009, 113, 1613–1627. [Google Scholar] [CrossRef]
- Merlin, O.; Al Bitar, A.; Walker, J.P.; Kerr, Y. A sequential model for disaggregating near-surface soil moisture observations using multi-resolution thermal sensors. Remote Sens. Environ. 2009, 113, 2275–2284. [Google Scholar] [CrossRef] [Green Version]
- Wang, Y.; Leng, P.; Ma, J.; Peng, J. A method for downscaling satellite soil moisture based on land surface temperature and net surface shortwave radiation. IEEE Geosci. Remote Sens. Lett. 2021, 99, 1–5. [Google Scholar] [CrossRef]
- Ghulam, A.; Qin, Q.; Zhan, Z. Designing of the perpendicular drought index. Environ. Geol. 2007, 52, 1045–1052. [Google Scholar] [CrossRef]
- Colliander, A.; Fisher, J.B.; Halverson, G.; Merlin, O.; Misra, S.; Bindlish, R.; Jackson, T.J.; Yueh, S. Spatial downscaling of SMAP soil moisture using MODIS land surface temperature and NDVI during SMAPVEX15. IEEE Geosci. Remote Sens. Lett. 2017, 14, 2107–2111. [Google Scholar] [CrossRef] [Green Version]
- Wei, Z.; Meng, Y.; Zhang, W.; Peng, J.; Meng, L. Downscaling SMAP soil moisture estimation with gradient boosting decision tree regression over the Tibetan Plateau. Remote Sens. Environ. 2019, 225, 30–44. [Google Scholar] [CrossRef]
- Wen, F.; Zhao, W.; Wang, Q.; Sanchez, N. A value-consistent method for downscaling SMAP passive soil moisture with MODIS products using self-adaptive window. IEEE Trans. Geosci. Remote Sens. 2020, 58, 913–924. [Google Scholar] [CrossRef]
- Long, D.; Bai, L.; Yan, L.; Zhang, C.; Yang, W.; Lei, H.; Quan, J.; Meng, X.; Shi, C. Generation of spatially complete and daily continuous surface soil moisture of high spatial resolution. Remote Sens. Environ. 2019, 233, 111364. [Google Scholar] [CrossRef]
Publisher’s Note: MDPI stays neutral with regard to jurisdictional claims in published maps and institutional affiliations. |
© 2022 by the authors. Licensee MDPI, Basel, Switzerland. This article is an open access article distributed under the terms and conditions of the Creative Commons Attribution (CC BY) license (https://creativecommons.org/licenses/by/4.0/).





