Exclusion from Social Relations in Later Life: Micro- and Macro-Level Patterns and Correlations in a European Perspective
Abstract
:1. Introduction
2. Materials and Methods
2.1. Data
2.2. Dependent Variables
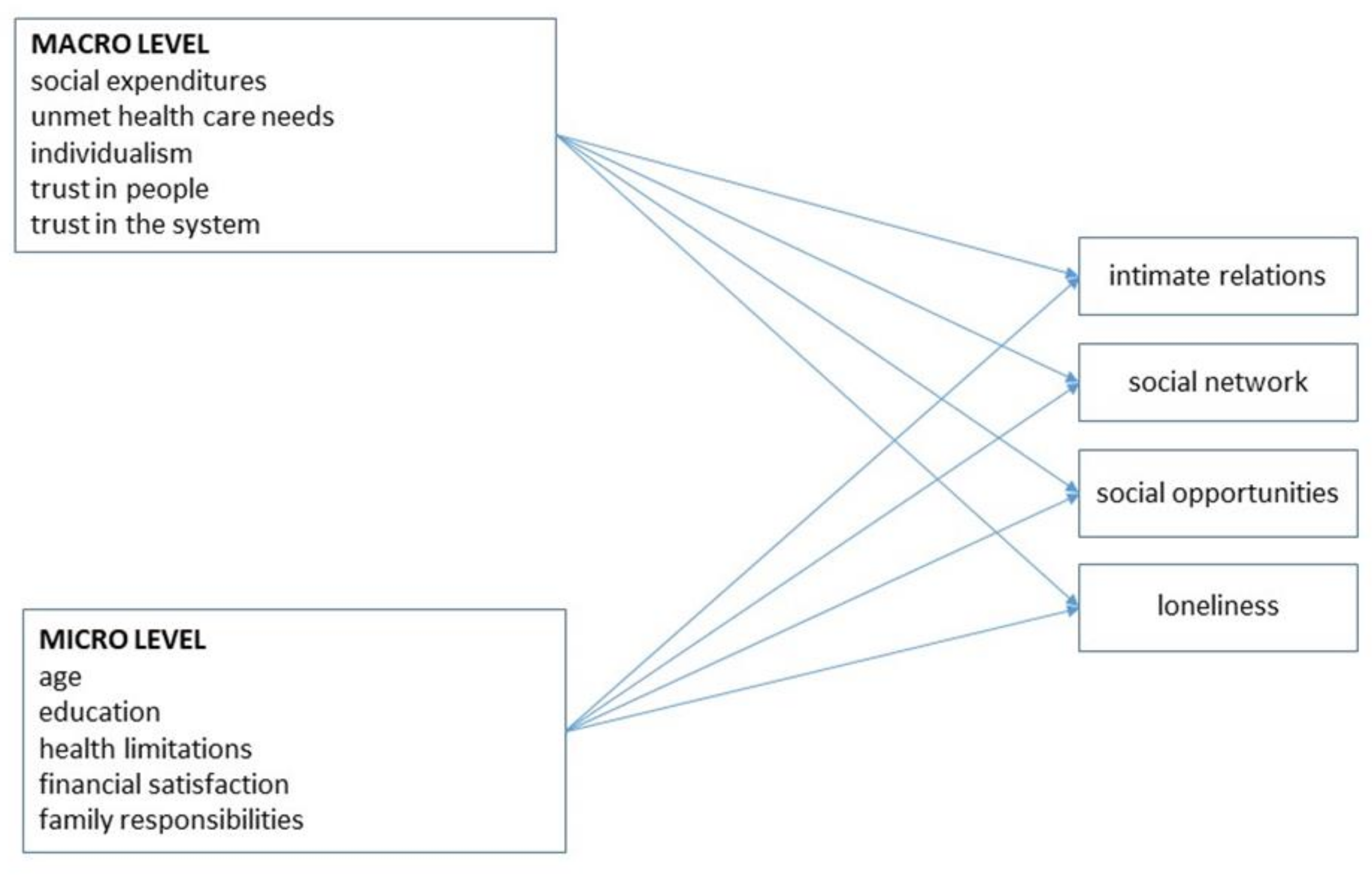
2.3. Independent Variables
2.4. Statistical Analyses
3. Results
4. Discussion
5. Conclusions
Author Contributions
Funding
Institutional Review Board Statement
Informed Consent Statement
Data Availability Statement
Conflicts of Interest
References
- Walsh, K.; Scharf, T.; Keating, N. Social exclusion of older persons: A scoping review and conceptual framework. Eur. J. Ageing 2017, 14, 81–98. [Google Scholar] [CrossRef] [Green Version]
- Burholt, V.; Winter, B.; Aartsen, M.; Constantinou, C.; Dahlberg, L.; Feliciano, V.; Gierveld, J.D.J.; Van Regenmortel, S.; Waldegrave, C. A critical review and development of a conceptual model of exclusion from social relations for older people. Eur. J. Ageing 2019, 17, 3–19. [Google Scholar] [CrossRef] [PubMed] [Green Version]
- Baumeister, R.F.; Leary, M.R. The need to belong: Desire for interpersonal attachments as a fundamental human-motivation. Psychol. Bull. 1995, 117, 497–529. [Google Scholar] [CrossRef] [PubMed]
- Eckhard, J. Indicators of social isolation: A comparison based on survey data from Germany. Soc. Ind. Res. 2018, 139, 963–988. [Google Scholar] [CrossRef]
- Steptoe, A.; Shankar, A.; Demakakos, P.; Wardle, J. Social isolation, loneliness, and all-cause mortality in older men and women. Proc. Nat. Acad. Sci. USA 2013, 110, 5797–5801. [Google Scholar] [CrossRef] [Green Version]
- Holt-Lunstad, J.; Smith, T.B.; Baker, M.; Harris, T.; Stephenson, D. Loneliness and social isolation as risk factors for mortality: A meta-analytic review. Perspect. Psychol. Sci. 2015, 10, 227–237. [Google Scholar] [CrossRef] [PubMed] [Green Version]
- Courtin, E.; Knapp, M. Social isolation, loneliness and health in old age: A scoping review. Health Soc. Care Comm. 2017, 25, 799–812. [Google Scholar] [CrossRef] [PubMed]
- Barnes, M.; Blom, A.G.; Cox, K.; Lessof, C.; Walker, A. The Social Exclusion of Older People: Evidence from the First Wave of the English Longitudinal Study of Ageing (ELSA), Final Report; Office of the Deputy Prime Minister, The Institute for Fiscal Studies: London, UK, 2006. [Google Scholar]
- Barry, B. Social exclusion, social inclusion and the distribution of income. In Understanding Social Exclusion; Hills, J., Le Grand, J., Piachaud, D., Eds.; University Press: Oxford, UK, 2002; pp. 13–29. [Google Scholar]
- Cornwell, B.; Laumann, E.O.; Schumm, L.P. The social connectedness of older adults: A national profile. Am. Soc. Rev. 2008, 73, 185–203. [Google Scholar] [CrossRef] [PubMed] [Green Version]
- Keogh, S.; O’Neill, S.; Walsh, K. Composite measures for assessing multidimensional social exclusion in later life: Conceptual and methodological challenges. Soc. Ind. Res. 2021, 155, 389–410. [Google Scholar] [CrossRef]
- Mathieson, J.; Popay, J.; Enoch, E.; Escorel, S.; Hernandez, M.; Johnston, H.; Rispel, L. Social Exclusion Meaning, measurement and experience and links to health inequalities. Rev. Lit. WHO Soc. Exclusion Knowl. Netw. Backgr. Pap. 2008, 1, 91. [Google Scholar]
- Eurostat, E. Aging Europe. Looking at the Lives of Older People in the EU; Publications Office of the European Union: Luxembourg, 2019. [Google Scholar]
- Kneale, D. Is Social Exclusion Still Important for Older People? International Longevity Centre: London, UK, 2012. [Google Scholar]
- Hansen, T.; Slagsvold, B. Late-Life Loneliness in 11 European Countries: Results from the Generations and Gender Survey. Soc. Ind. Res. 2016, 129, 445–464. [Google Scholar] [CrossRef] [Green Version]
- Petrov, I.C. The elderly in a period of transition: Health, personality, and social aspects of adaptation. Ann. N. Y. Acad. Sci. 2007, 1114, 300–309. [Google Scholar] [CrossRef]
- Mirowsky, J.; Ross, C.E. Life course trajectories of perceived control and their relationship to education. Am. J. Sociol. 2007, 112, 1339–1382. [Google Scholar] [CrossRef]
- Hansen, T.; Slagsvold, B. The East-West divide in late-life depression in Europe. Scand Psychol. 2017, 4, e4. [Google Scholar] [CrossRef]
- Carl, N.; Billari, F.C. Generalized trust and intelligence in the United States. PLoS ONE 2014, 9, e91786. [Google Scholar]
- Rothstein, B.; Stolle, D. The state and social capital: An institutional theory of generalized trust. Compar. Pol. 2008, 40, 441–459. [Google Scholar] [CrossRef]
- Brown, S.L.; Brown, R.M. Selective investment theory: Recasting the functional significance of close relationships. Psychol. Inq. 2006, 17, 1–29. [Google Scholar] [CrossRef]
- Sutcliffe, A.G.; Wang, D.; Dunbar, R.I. Modelling the role of trust in social relationships. ACM Trans Internet Tech. 2015, 15, 1–24. [Google Scholar] [CrossRef]
- Svendsen, L. A Philosophy of Loneliness; Reaktion Books: London, UK, 2017. [Google Scholar]
- Ervasti, H.; Kouvo, A.; Venetoklis, T. Social and institutional trust in times of crisis: Greece, 2002–2011. Soc. Ind. Res. 2019, 141, 1207–1231. [Google Scholar] [CrossRef] [Green Version]
- Delhey, J.; Newton, K. Predicting cross-national levels of social trust: Global pattern or Nordic exceptionalism? Eur. Sociol. Rev. 2005, 21, 311–327. [Google Scholar] [CrossRef]
- Rapolienė, G.; Aartsen, M. Lonely societies: Low trust societies? Further explanations for national variations in loneliness among older Europeans. Eur. J. Ageing 2021, 1, 1–10. [Google Scholar] [CrossRef]
- Reher, D.S. Family ties in western Europe: Persistent contrasts. Pop. Dev. Rev. 1998, 24, 203–234. [Google Scholar] [CrossRef] [Green Version]
- Saraceno, C.; Keck, W. Can we identify intergenerational policy regimes in Europe? Eur. Soc. 2010, 12, 675–696. [Google Scholar] [CrossRef]
- Hofstede, G. Cross-Cultural Analysis. Available online: https://geerthofstede.com/ (accessed on 11 July 2020).
- Jehoel-Gijsbers, G.; Vrooman, C. Social Exclusion of the Elderly: A Comparative Study of Eu Member States. Research Report no. 57, European Network of Economic Policy. 2008. Available online: https://www.ceps.eu/ceps-publications/social-exclusion-elderly-comparative-study-eu-member-states/ (accessed on 2 September 2008).
- Börsch-Supan, A. Survey of Health, Ageing and Retirement in Europe (SHARE) Wave 1. Release Version: 5.0.0. SHARE-ERIC. Data Set. 2017. Available online: https://doi.org/10.6103/SHARE.w1.600 (accessed on 26 June 2020).
- Daatland, S.O.; Fernandez-Ballesteros, R. Age identifications. Geropsychol. Eur. Perspect. Aging World 2007, 1, 31–48. [Google Scholar]
- Gallie, D.; Paugam, S.; Jacobs, S. Unemployment, poverty and social isolation: Is there a vicious circle of social exclusion? Eur. Soc. 2003, 5, 1–32. [Google Scholar] [CrossRef]
- Litwin, H.; Landau, R. Social network type and social support among the old-old. J. Aging Stud. 2000, 14, 213–228. [Google Scholar] [CrossRef]
- Litwin, H.; Stoeckel, K.J. Social network, activity participation, and cognition: A complex relationship. Res. Aging 2016, 38, 76–97. [Google Scholar] [CrossRef] [PubMed]
- Russell, J.A. A circumplex model of affect. J. Pers. Soc. Psych. 1980, 39, 1161–1178. [Google Scholar] [CrossRef]
- Hughes, M.E.; Waite, L.J.; Hawkley, L.C.; Cacioppo, J.T. A short scale for measuring loneliness in large surveys—Results from two population-based studies. Res. Aging 2004, 26, 655–672. [Google Scholar] [CrossRef]
- UNESCO International Standard Classification of Education: ISCED. 1997. Available online: http://www.uis.unesco.org/Library/Documents/isced97-en.pdf (accessed on 3 May 2019).
- van Oyen, H.; Van der Heyden, J.; Perenboom, R.; Jagger, C. Monitoring population disability: Evaluation of a new Global Activity Limitation Indicator (GALI). So/Z Prav. 2006, 51, 153–161. [Google Scholar] [CrossRef]
- Robine, J.M.; Jagger, C.; Euro, R.G. Creating a coherent set of indicators to monitor health across Europe: The Euro-REVES 2 project. Eur. J. Public Health 2003, 13 (Suppl. 3), 6–14. [Google Scholar] [CrossRef] [PubMed] [Green Version]
- Hansen, T.; Slagsvold, B. Feeling the squeeze? The effects of combining work and informal caregiving on psychological well-being. Eur. J. Ageing 2015, 12, 51–60. [Google Scholar] [CrossRef] [PubMed] [Green Version]
- McCutcheon, A.L. Latent Class Analysis (No. 64); Sage: Newbury Park, CA, 1987. [Google Scholar]
- Muthén, L.K.; Muthén, B.O. Mplus User’s Guide; Muthén & Muthén: Los Angeles, CA, USA, 2015. [Google Scholar]
- Li, C.H. Confirmatory factor analysis with ordinal data: Comparing robust maximum likelihood and diagonally weighted least squares. Behav. Res. Methods 2016, 48, 936–949. [Google Scholar] [CrossRef] [Green Version]
- Tomini, F.; Tomini, S.M.; Groot, W. Understanding the value of social networks in life satisfaction of elderly people: A comparative study of 16 European countries using SHARE data. BMC Ger. 2016, 16, 203. [Google Scholar] [CrossRef] [Green Version]
- de-Jong Gierveld, J.; Van Tilburg, T. The De Jong Gierveld short scales for emotional and social loneliness: Tested on data from 7 countries in the UN generations and gender surveys. Eur. J. Ageing 2010, 7, 121–130. [Google Scholar] [CrossRef] [Green Version]
- Lee, M.; Majer, M.; Kim, B. The Social Welfare Service Delivery System to Reinforce Sustainable Social Participation. Soc. Sci. 2019, 8, 258. [Google Scholar] [CrossRef] [Green Version]
- Hansen, T.; Aartsen, M.; Slagsvold, B.; Deindl, C. Dynamics of volunteering and life satisfaction in midlife and old age: Findings from 12 European countries. Soc. Sci. Spec. Issue Act. Aging Wellbeing Adv. Interdiscip. Res. 2018, 7, 78. [Google Scholar]
- Lipsitz, L.A. The Elderly People of Post-Soviet Ukraine: Medical, Social, and Economic Challenges. J. Am. Ger. Soc. 2005, 53, 2216–2220. [Google Scholar] [CrossRef]
- Botev, N. Population ageing in Central and Eastern Europe and its demographic and social context. Eur. J. Ageing 2012, 9, 69–79. [Google Scholar] [CrossRef] [Green Version]
- Johnson, D.; Mullins, L. Growing old and lonely in different societies: Toward a comparative perspective. J. Cross Cult. Geront. 1987, 2, 257–275. [Google Scholar] [CrossRef] [PubMed]
- Rokach, A.; Orzeck, T.; Cripps, J.; Lackovic-Grgin, K.; Penezic, Z. The effects of culture on the meaning of loneliness. Soc. Ind. Res. 2001, 53, 17–31. [Google Scholar] [CrossRef]
- McLaughlin, D.; Vagenas, D.; Pachana, N.A.; Begum, N.; Dobson, A. Gender differences in social network size and satisfaction in adults in their 70s. J. Health Psychol. 2010, 15, 671–679. [Google Scholar] [CrossRef]
- Ajrouch, K.J.; Blandon, A.Y.; Antonucci, T.C. Social networks among men and women: The effects of age and socioeconomic status. J. Geront. Ser. B Psychol. Sci. Soc. Sci. 2005, 60, S311–S317. [Google Scholar] [CrossRef]
- Pinquart, M.; Sörensen, S. Gender differences in caregiver stressors, social resources, and health: An updated meta-analysis. J. Geront. Ser. B Psychol. Sci. Soc. Sci. 2006, 61, P33–P45. [Google Scholar] [CrossRef] [Green Version]
- Ost-Mor, S.; Palgi, Y.; Segel-Karpas, D. Exploring gaps in positive solitude perceptions: Older adults vs. gerontology professionals. Int. Psychoger 2020, 1, 1–11. [Google Scholar] [CrossRef] [PubMed]
- Walsh, K.; Vidovićová, L.; Dahlberg, L.; Conboy, P.; Tiilikainen, E.; Sepannen, M.; Ogg, J.; Myck, M.; Aartsen, M.; Burholt, V. Multidimensional Social Exclusion in Later life: Briefing Paper and a Roadmap for Future Collaborations in Research and Policy. In ROSENET Briefing Paper Series; Walsh, K., Scharf, T., Eds.; Euro Carers: Brussels, Belgium, 2020; Volume 6, pp. 1–19. [Google Scholar]
- Buffel, T.; Rémillard-Boilard, S.; Walsh, K.; McDonald, B.; Smetcoren, A.-S.; De Donder, L. Age-friendly approaches and old-age exclusion: A cross-city analysis. Int. J. Ageing Later Life 2020, 14, 89–117. [Google Scholar] [CrossRef]

| Class | I | II | III | IV |
|---|---|---|---|---|
| Latent class probabilities | 0.29 | 0.42 | 0.17 | 0.12 |
| Network size (0–7) | 0.56 | 2.59 | 3.69 | 5.63 |
| Proximity | 0.01 | 0.85 | 1.16 | 3.45 |
| Contact frequency | 0.03 | 6.19 | 4.62 | 5.26 |
| Satisfaction (0–10) | 8.95 | 9.17 | 8.61 | 9.03 |
| Felt closeness (ref = extremely close) | ||||
| Not very close | −4.39 | −5.37 | −4.38 | −4.98 |
| Somewhat close | −2.87 | −2.32 | −0.67 | −0.86 |
| Very close | −0.35 | 0.55 | 3.06 | 2.48 |
| Proportion family (ref = >50%) | ||||
| No family members | 5.45 | −1.82 | −1.51 | −2.43 |
| Less than 50% family members | 5.47 | −0.89 | 0.07 | −0.19 |
| 1 | 2 | 3 | 4 | 5 | 6 | 7 | 8 | 9 | 10 | 11 | 12 | 13 | 14 | 15 | 16 | ||
|---|---|---|---|---|---|---|---|---|---|---|---|---|---|---|---|---|---|
| 1 | Age | 0.20 | −0.13 | 0.14 | −0.04 | −0.01 | 0.03 | 0.01 | −0.08 | −0.07 | 0.00 | 0.03 | 0.01 | 0.01 | −0.13 | 0.15 | |
| 2 | Low level of education | 0.23 | −0.53 | 0.03 | 0.16 | 0.13 | 0.00 | 0.08 | 0.02 | −0.04 | −0.09 | 0.11 | −0.10 | −0.21 | −0.16 | 0.11 | |
| 3 | Medium level of education | −0.14 | −0.71 | 0.03 | −0.04 | 0.02 | 0.03 | −0.03 | −0.03 | −0.02 | −0.01 | −0.05 | 0.05 | 0.01 | −0.01 | −0.03 | |
| 4 | Health limitations | 0.18 | 0.09 | −0.02 | 0.10 | 0.11 | −0.02 | 0.01 | 0.01 | −0.05 | −0.13 | 0.06 | −0.04 | −0.07 | −0.10 | 0.18 | |
| 5 | Make ends meet with great difficulty | −0.02 | 0.11 | −0.04 | 0.13 | −0.16 | −0.21 | 0.07 | 0.04 | −0.04 | −0.15 | 0.05 | −0.14 | −0.14 | −0.09 | 0.10 | |
| 6 | Make ends meet with some difficulty | 0.01 | 0.10 | −0.01 | 0.11 | −0.25 | −0.21 | 0.07 | 0.04 | −0.04 | −0.26 | 0.10 | −0.16 | −0.19 | −0.12 | 0.11 | |
| 7 | Make ends meet fairly easily | 0.03 | −0.01 | 0.02 | −0.05 | −0.25 | −0.48 | −0.04 | −0.01 | 0.02 | −0.03 | 0.01 | 0.03 | −0.04 | −0.01 | −0.05 | |
| 8 | Family resp. often limits activity | −0.04 | 0.04 | −0.03 | 0.04 | 0.09 | 0.02 | −0.04 | 0.04 | −0.04 | −0.05 | 0.00 | −0.01 | −0.10 | −0.05 | 0.07 | |
| 9 | Family resp. sometimes limits act. | −0.12 | 0.02 | −0.03 | −0.01 | 0.01 | 0.03 | −0.03 | −0.13 | 0.08 | −0.03 | 0.03 | 0.00 | −0.10 | 0.03 | 0.02 | |
| 10 | Family resp. rarely limits activity | −0.10 | 0.00 | −0.03 | −0.03 | −0.03 | 0.00 | 0.03 | −0.14 | −0.24 | 0.08 | −0.02 | 0.04 | 0.04 | 0.08 | −0.04 | |
| 11 | Country level social expenditures | 0.03 | −0.01 | −0.05 | −0.14 | −0.16 | −0.20 | 0.03 | −0.01 | 0.00 | 0.05 | −0.43 | 0.52 | 0.60 | 0.26 | −0.14 | |
| 12 | Unmet healthcare needs (% of pop.) | 0.02 | 0.02 | −0.01 | 0.05 | 0.07 | 0.09 | −0.02 | −0.01 | −0.03 | −0.01 | −0.49 | −0.03 | 0.13 | −0.10 | 0.09 | |
| 13 | Trust in the system | 0.02 | −0.03 | −0.02 | −0.03 | −0.11 | −0.11 | 0.05 | 0.00 | 0.00 | 0.03 | 0.48 | −0.02 | 0.37 | 0.16 | 0.01 | |
| 14 | Trust in other people | 0.06 | −0.24 | 0.11 | −0.08 | −0.14 | −0.16 | 0.03 | −0.06 | −0.10 | 0.00 | 0.49 | 0.17 | 0.34 | 0.20 | −0.12 | |
| 15 | Social activities | −0.17 | −0.16 | −0.01 | −0.17 | −0.08 | −0.10 | 0.00 | −0.01 | 0.00 | 0.07 | 0.24 | −0.09 | 0.13 | 0.19 | −0.12 | |
| 16 | Loneliness | 0.18 | 0.17 | −0.09 | 0.19 | 0.13 | 0.10 | −0.05 | 0.09 | 0.02 | −0.04 | −0.13 | 0.06 | 0.00 | −0.16 | −0.13 |
| Scandinavian | Central Europe | |||||||||||||
|---|---|---|---|---|---|---|---|---|---|---|---|---|---|---|
| Denmark | Sweden | Austria | Belgium | France | Germany | Switzerland | ||||||||
| M | F | M | F | M | F | M | F | M | F | M | F | M | F | |
| N | 480 | 572 | 541 | 685 | 905 | 1238 | 987 | 1236 | 893 | 1241 | 386 | 388 | 810 | 916 |
| Intimate relations (%) | ||||||||||||||
| Partner, no children | 71.0 | 55.0 | 79.4 | 62.6 | 75.3 | 44.8 | 70.3 | 50.7 | 72.5 | 45.6 | 77.6 | 65.2 | 73.3 | 53.9 |
| Partner and children | 0.6 | 0.2 | 0.8 | 0.3 | 1.2 | 0.8 | 1.5 | 0.9 | 0.8 | 0.5 | 0.8 | 0.5 | 2.0 | 0.9 |
| No partner or children | 28.1 | 44.8 | 19.3 | 37.1 | 23.1 | 54.2 | 27.8 | 48.2 | 26.7 | 53.3 | 21.6 | 34.4 | 24.2 | 45.1 |
| Social network (%) | ||||||||||||||
| Type I (very small, no family) | 16.5 | 7.7 | 25.7 | 9.1 | 21.2 | 11.5 | 24.8 | 11.5 | 21.2 | 9.8 | 18.1 | 10.8 | 22.5 | 10.4 |
| Type II (small, freq. contact) | 34.6 | 39.3 | 31.6 | 37.1 | 42.1 | 47.5 | 31.1 | 35.6 | 34.6 | 40.7 | 36.5 | 38.1 | 29.9 | 36.8 |
| Type III (medium, close contacts) | 29.6 | 31.3 | 33.8 | 33.0 | 18.2 | 14.5 | 25.1 | 27.3 | 31.5 | 31.4 | 29.8 | 30.7 | 32.7 | 31.9 |
| Type IV (large, close contacts) | 9.4 | 21.7 | 8.9 | 20.9 | 17.5 | 26.5 | 18.9 | 25.6 | 12.8 | 18.0 | 15.5 | 20.4 | 14.9 | 21.0 |
| Social participation | ||||||||||||||
| No. of activities/week | 0.7 | 0.8 | 0.5 | 0.5 | 0.3 | 0.3 | 0.5 | 0.4 | 0.4 | 0.4 | 0.4 | 0.5 | 0.5 | 0.4 |
| Lonely (mean) | 4.6 | 4.6 | 5.0 | 5.3 | 4.6 | 5.0 | 5.1 | 5.5 | 5.0 | 5.6 | 4.8 | 5.1 | 4.6 | 4.9 |
| Lonely (%) | 8.1 | 7.1 | 13.8 | 22.0 | 7.0 | 13.8 | 16.2 | 23.2 | 16.9 | 26.1 | 10.0 | 11.9 | 8.7 | 13.2 |
| Southern Europe | Eastern Europe | |||||||||||||
| Spain | Italy | Portugal | Czech | Estonia | Poland | Slovenia | ||||||||
| M | F | M | F | M | F | M | F | M | F | M | F | M | F | |
| N | 861 | 1066 | 826 | 953 | 433 | 536 | 1032 | 1542 | 1254 | 2136 | 423 | 540 | 502 | 715 |
| Intimate relations (%) | ||||||||||||||
| Partner, no children | 78.1 | 57.3 | 81.8 | 62.4 | 79.4 | 60.4 | 76.0 | 44.3 | 72.4 | 39.6 | 74.9 | 49.3 | 77.4 | 49.9 |
| Partner and children | 4.1 | 1.7 | 4.1 | 3.6 | 3.0 | 2.4 | 1.8 | 1.3 | 1.9 | 0.8 | 3.9 | 5.2 | 5.6 | 3.6 |
| No partner or children | 17.3 | 40.2 | 13.8 | 33.8 | 17.3 | 36.6 | 22.1 | 54.2 | 25.2 | 59.3 | 21.0 | 44.3 | 17.0 | 45.7 |
| Social network (%) | ||||||||||||||
| Type I (very small, no family) | 25.8 | 13.5 | 35.1 | 18.5 | 27.3 | 20.7 | 32.3 | 17.5 | 36.4 | 13.0 | 38.5 | 18.0 | 38.0 | 16.5 |
| Type II (small, freq. contact) | 53.4 | 60.3 | 48.8 | 62.4 | 52.4 | 58.8 | 45.3 | 53.8 | 38.1 | 54.5 | 41.4 | 60.9 | 45.2 | 60.6 |
| Type III (medium, close contacts) | 8.6 | 8.8 | 8.2 | 8.4 | 10.4 | 5.2 | 14.6 | 14.8 | 19.8 | 19.8 | 15.1 | 11.1 | 9.6 | 9.5 |
| Type IV (large, close contacts) | 12.2 | 17.4 | 7.9 | 10.7 | 9.9 | 15.3 | 7.8 | 13.9 | 5.7 | 12.7 | 5.0 | 10.0 | 7.2 | 13.4 |
| Social participation | ||||||||||||||
| No. of activities/week | 0.1 | 0.1 | 0.2 | 0.1 | 0.2 | 0.2 | 0.2 | 0.2 | 0.1 | 0.2 | 0.0 | 0.0 | 0.2 | 0.3 |
| Lonely (mean) | 4.9 | 5.6 | 5.5 | 6.3 | 5.2 | 6.0 | 5.4 | 5.8 | 5.3 | 5.5 | 5.5 | 5.9 | 4.9 | 5.3 |
| Lonely (%) | 15.4 | 28.8 | 24.8 | 40.6 | 18.7 | 35.1 | 21.5 | 32.5 | 20.8 | 26.4 | 26.3 | 30.1 | 12.3 | 20.1 |
| Intimate Relations (ref = No Partner, No Children) | Network Type (ref = Type IV (Largest Network)) | Social Part. (No. of Act. ≥ Weekly) | Loneliness | |||||||||||
|---|---|---|---|---|---|---|---|---|---|---|---|---|---|---|
| Partner, No Children | Partner and Children | Type I (Very Small) | Type II (Small) | Type III (Medium) | ||||||||||
| M | F | M | F | M | F | M | F | M | F | M | F | M | F | |
| Age | 0.98 ** | 0.92 ** | 0.93 ** | 0.85 ** | 0.99 | 1.03 ** | 1.00 | 1.08 ** | 0.99 | 1.00 | −0.01 ** | −0.01 ** | 0.03 ** | 0.04 ** |
| Education (ref = high) | ||||||||||||||
| Low | 0.72 ** | 1.21 * | 0.89 | 2.94 | 1.59 * | 1.74 ** | 1.59 * | 1.75 ** | 0.81 | 0.81 * | −0.25 ** | −0.30 ** | 0.27 ** | 0.32 ** |
| Medium | 0.87 * | 1.08 | 1.27 | 2.12 | 1.38 * | 1.34 * | 1.38 * | 1.50 ** | 0.94 | 1.03 | −0.14 ** | −0.22 ** | 0.11 * | 0.03 |
| Health limitations (ref = no) | 0.85 ** | 0.98 | 0.73 * | 1.10 | 1.00 | 1.08 | 0.97 | 0.85 ** | 1.07 | 1.04 | −0.05 ** | −0.10 ** | 0.47 ** | 0.47 ** |
| Financial situation (ref = easily) | ||||||||||||||
| Great difficulty | 0.58 ** | 0.34 ** | 1.55 | 0.57 * | 1.00 | 1.31 | 1.02 | 1.33 * | 0.77 | 0.97 | −0.11 ** | −0.10 ** | 0.54 ** | 0.77 ** |
| Some difficulty | 0.82 * | 0.55 ** | 2.29 * | 0.95 | 1.12 | 1.20 | 1.09 | 1.10 | 1.09 | 0.85 | −0.08 ** | −0.09 ** | 0.31 ** | 0.43 ** |
| Fairly easily | 1.04 | 0.75 ** | 2.00 * | 0.98 | 0.82 * | 1.07 | 0.90 | 1.01 | 0.92 | 0.97 | −0.05 * | −0.07 ** | −0.02 | 0.14 * |
| Family responsibilities (ref = never) | ||||||||||||||
| Often | 1.77 ** | 1.45 ** | 1.79 | 3.33 * | 1.05 | 0.97 | 1.27 | 1.06 | 1.05 | 0.93 | −0.04 | 0.02 | 0.39 ** | 0.59 ** |
| Sometimes | 1.87 ** | 1.88 ** | 2.21 * | 2.70 ** | 1.14 | 1.05 | 1.02 | 1.06 | 0.95 | 0.90 | 0.07 ** | 0.01 | 0.08 | 0.20 ** |
| Rarely | 1.72 ** | 1.52 ** | 1.51 | 1.18 | 1.02 | 1.03 | 0.97 | 0.97 | 1.02 | 0.95 | 0.07 ** | 0.07 ** | 0.00 | 0.03 |
| Social expenditures (1000 EUR/capita) | 1.07 ** | 1.06 ** | 1.05 | 1.07 | 0.95 | 1.00 | 0.97 | 0.96 | 1.00 | 1.01 | 0.04 ** | 0.04 ** | −0.04 * | 0.00 |
| Unmet healthcare needs (% of pop.) | 1.04 ** | 1.05 ** | 1.09 * | 1.11 ** | 1.08 ** | 1.01 | 1.05 * | 1.03 * | 1.12 ** | 1.04 * | 0.00 | 0.00 | 0.01 | 0.02 * |
| Individualism (0–100) | 0.75 * | 0.75 * | 0.79 | 0.65 | 0.94 | 0.86 | 0.75 | 0.80 | 1.22 | 0.87 | −0.17 ** | −0.23 ** | −0.08 | −0.18 * |
| Trust in other people (0–10) | 0.97 | 1.02 | 0.79 | 0.69 | 1.16 | 0.83 | 1.28 | 1.01 | 0.97 | 1.19 | 0.13 ** | 0.20 ** | −0.11 * | −0.22 * |
| Trust in the system (0–10) | 0.99 ** | 1.00 * | 0.98 ** | 0.99 | 1.00 | 1.00 | 0.99 | 1.00 | 1.01 | 1.02 ** | 0.00 * | 0.00 ** | 0.02 ** | 0.01 ** |
Publisher’s Note: MDPI stays neutral with regard to jurisdictional claims in published maps and institutional affiliations. |
© 2021 by the authors. Licensee MDPI, Basel, Switzerland. This article is an open access article distributed under the terms and conditions of the Creative Commons Attribution (CC BY) license (https://creativecommons.org/licenses/by/4.0/).
Share and Cite
Hansen, T.; Kafková, M.P.; Katz, R.; Lowenstein, A.; Naim, S.; Pavlidis, G.; Villar, F.; Walsh, K.; Aartsen, M. Exclusion from Social Relations in Later Life: Micro- and Macro-Level Patterns and Correlations in a European Perspective. Int. J. Environ. Res. Public Health 2021, 18, 12418. https://doi.org/10.3390/ijerph182312418
Hansen T, Kafková MP, Katz R, Lowenstein A, Naim S, Pavlidis G, Villar F, Walsh K, Aartsen M. Exclusion from Social Relations in Later Life: Micro- and Macro-Level Patterns and Correlations in a European Perspective. International Journal of Environmental Research and Public Health. 2021; 18(23):12418. https://doi.org/10.3390/ijerph182312418
Chicago/Turabian StyleHansen, Thomas, Marcela Petrová Kafková, Ruth Katz, Ariela Lowenstein, Sigal Naim, George Pavlidis, Feliciano Villar, Kieran Walsh, and Marja Aartsen. 2021. "Exclusion from Social Relations in Later Life: Micro- and Macro-Level Patterns and Correlations in a European Perspective" International Journal of Environmental Research and Public Health 18, no. 23: 12418. https://doi.org/10.3390/ijerph182312418
APA StyleHansen, T., Kafková, M. P., Katz, R., Lowenstein, A., Naim, S., Pavlidis, G., Villar, F., Walsh, K., & Aartsen, M. (2021). Exclusion from Social Relations in Later Life: Micro- and Macro-Level Patterns and Correlations in a European Perspective. International Journal of Environmental Research and Public Health, 18(23), 12418. https://doi.org/10.3390/ijerph182312418

