Assessment of Urban Flood Vulnerability Using the Integrated Framework and Process Analysis: A Case from Nanjing, China
Abstract
1. Introduction
1.1. Literature Review
1.2. Study Area
2. Data and Methodology
2.1. The Urban Flood Vulnerability Model
2.2. Calculation of the Urban Flood Vulnerability
2.2.1. Standardized Flood Indexes
2.2.2. Weighting Procedure
2.2.3. Urban Flood Vulnerability Score
2.3. Impermeable Area
2.4. Fractional Vegetation Cover
2.5. Built-Up Area
3. Results
3.1. Spatial and Temporal Analysis
3.2. Contribution Analysis
Contribution Analysis of the Five Indicators
- (1)
- Vegetation Coverage
- (2)
- Precipitation during the Flood Season
- (3)
- Impermeable Surface Area
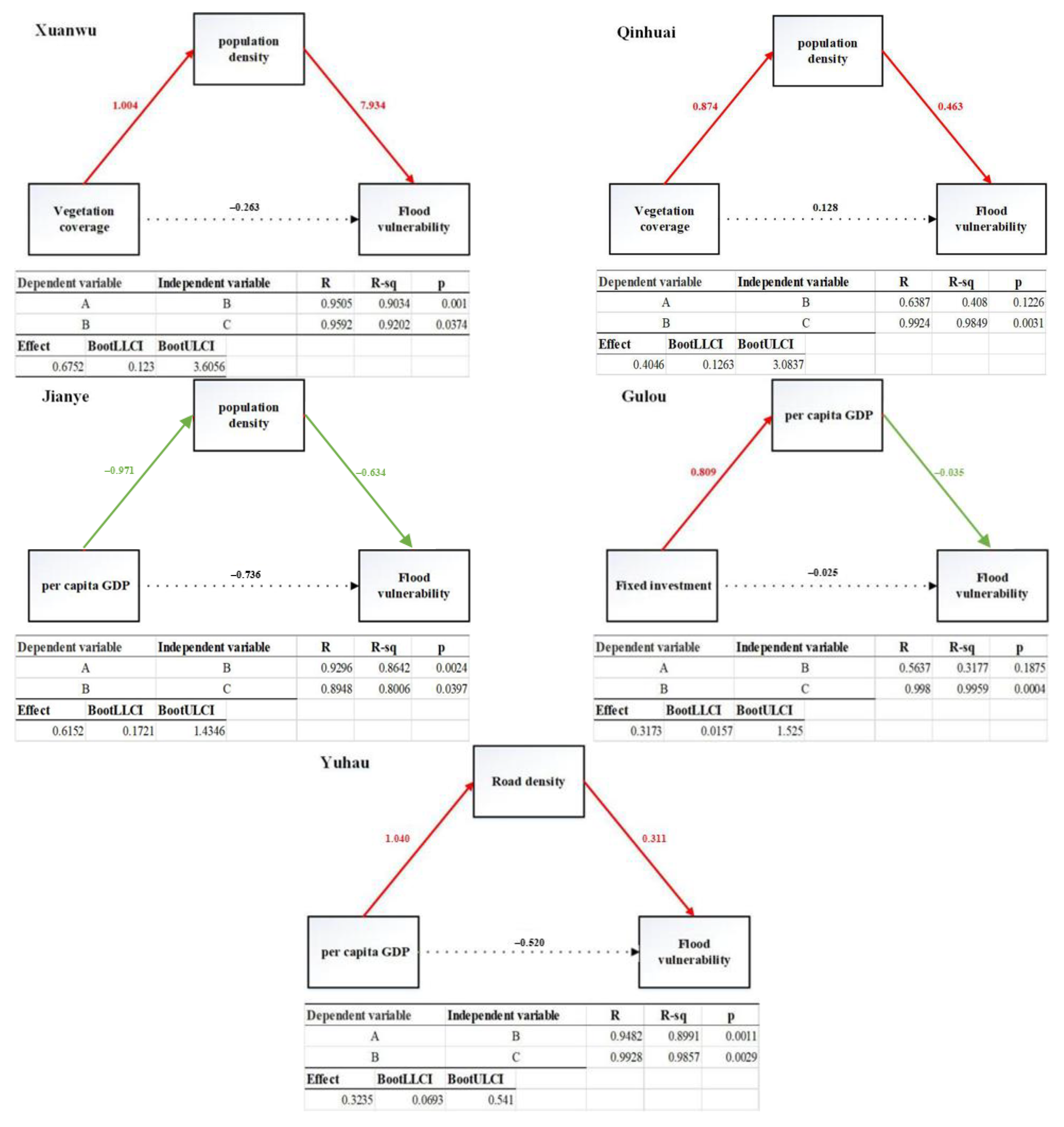
3.3. The Mediating Effect Test
3.3.1. Xuanwu District
3.3.2. Qinhuai District
3.3.3. Yuhua District
3.3.4. Jianye District
3.3.5. Gulou District
3.3.6. By Combining the Paths of the Five Regions, the Comprehensive Path Was Plotted
4. Discussion
5. Conclusions
Author Contributions
Funding
Institutional Review Board Statement
Informed Consent Statement
Data Availability Statement
Conflicts of Interest
References
- Asadi Zarch, M.A.; Sivakumar, B.; Sharma, A. Droughts in a Warming Climate: A Global Assessment of Standardized Precipitation Index (SPI) and Reconnaissance Drought Index (RDI). J. Hydrol. 2015, 526, 183–195. [Google Scholar] [CrossRef]
- Balaguru, K.; Foltz, G.R.; Leung, L.R.; Emanuel, K.A. Global Warming-Induced Upper-Ocean Freshening and the Intensification of Super Typhoons. Nat. Commun. 2016, 7, 13670. [Google Scholar] [CrossRef] [PubMed]
- Arnell, N.W.; Gosling, S.N. The Impacts of Climate Change on River Flood Risk at the Global Scale. Clim. Chang. 2016, 134, 387–401. [Google Scholar] [CrossRef]
- Cannaby, H.; Fach, B.A.; Arkin, S.S.; Salihoglu, B. Climatic Controls on Biophysical Interactions in the Black Sea under Present Day Conditions and a Potential Future (A1B) Climate Scenario. J. Mar. Syst. 2015, 141, 149–166. [Google Scholar] [CrossRef]
- Bell, S. Water and the City: Risk, Resilience and Planning for a Sustainable Future. Int. J. Urban Sustain. Dev. 2011, 3, 134–136. [Google Scholar] [CrossRef]
- Sun, Y.; Chau, P.H.; Wong, M.; Woo, J. Place- and Age-Responsive Disaster Risk Reduction for Hong Kong: Collaborative Place Audit and Social Vulnerability Index for Elders. Int. J. Disaster Risk Sci. 2017, 8, 121–133. [Google Scholar] [CrossRef]
- Doocy, S.; Daniels, A.; Murray, S.; Kirsch, T.D. The Human Impact of Floods: A Historical Review of Events 1980-2009 and Systematic Literature Review. PLoS Curr. 2013, 5, ecurrents.dis.f4deb457904936b07c09daa98ee8171a. [Google Scholar] [CrossRef]
- Mustafa, A.; Bruwier, M.; Archambeau, P.; Erpicum, S.; Pirotton, M.; Dewals, B.; Teller, J. Effects of Spatial Planning on Future Flood Risks in Urban Environments. J. Environ. Manag. 2018, 225, 193–204. [Google Scholar] [CrossRef]
- Du, S.; He, C.; Huang, Q.; Shi, P. How Did the Urban Land in Floodplains Distribute and Expand in China from 1992–2015? Environ. Res. Lett. 2018, 13, 34018. [Google Scholar] [CrossRef]
- Yang, W.; Xu, K.; Lian, J.; Bin, L.; Ma, C. Multiple Flood Vulnerability Assessment Approach Based on Fuzzy Comprehensive Evaluation Method and Coordinated Development Degree Model. J. Environ. Manag. 2018, 213, 440–450. [Google Scholar] [CrossRef]
- Balica, S.F.; Popescu, I.; Beevers, L.; Wright, N.G. Parametric and Physically Based Modelling Techniques for Flood Risk and Vulnerability Assessment: A Comparison. Environ. Model. Softw. 2013, 41, 84–92. [Google Scholar] [CrossRef]
- Nasution, B.I.; Saputra, F.M.; Kurniawan, R.; Ridwan, A.N.; Fudholi, A.; Sumargo, B. Urban Vulnerability to Floods Investigation in Jakarta, Indonesia: A Hybrid Optimized Fuzzy Spatial Clustering and News Media Analysis Approach. Int. J. Disaster Risk Reduct. 2022, 83, 103407. [Google Scholar] [CrossRef]
- Næss, L.O.; Norland, I.T.; Lafferty, W.M.; Aall, C. Data and Processes Linking Vulnerability Assessment to Adaptation Decision-Making on Climate Change in Norway. Glob. Environ. Chang. 2006, 16, 221–233. [Google Scholar] [CrossRef]
- Bouaakkaz, B.; El Morjani, Z.E.A.; Bouchaou, L. Social Vulnerability Assessment to Flood Hazard in Souss Basin, Morocco. J. African Earth Sci. 2023, 198, 104774. [Google Scholar] [CrossRef]
- Huang, D.; Zhang, R.; Huo, Z.; Mao, F.; E, Y.; Zheng, W. An Assessment of Multidimensional Flood Vulnerability at the Provincial Scale in China Based on the DEA Method. Nat. Hazards 2012, 64, 1575–1586. [Google Scholar] [CrossRef]
- Ouyang, M.; Kotsuki, S.; Ito, Y.; Tokunaga, T. Employment of Hydraulic Model and Social Media Data for Flood Hazard Assessment in an Urban City. J. Hydrol. Reg. Stud. 2022, 44, 101261. [Google Scholar] [CrossRef]
- Luo, P.; Luo, M.; Li, F.; Qi, X.; Huo, A.; Wang, Z.; He, B.; Takara, K.; Nover, D.; Wang, Y. Urban Flood Numerical Simulation: Research, Methods and Future Perspectives. Environ. Model. Softw. 2022, 156, 105478. [Google Scholar] [CrossRef]
- Nasiri, H.; Mohd Yusof, M.J.; Mohammad Ali, T.A. An Overview to Flood Vulnerability Assessment Methods. Sustain. Water Resour. Manag. 2016, 2, 331–336. [Google Scholar] [CrossRef]
- Cutter, S.L.; Boruff, B.J.; Shirley, W.L. Social Vulnerability to Environmental Hazards. Soc. Sci. Q. 2003, 84, 242–261. [Google Scholar] [CrossRef]
- Palacio-Aponte, A.G.; Ortíz-Rodríguez, A.J.; Sandoval-Solis, S. Methodological Framework for Territorial Planning of Urban Areas: Analysis of Socio-Economic Vulnerability and Risk Associated with Flash Flood Hazards. Appl. Geogr. 2022, 149, 102809. [Google Scholar] [CrossRef]
- Ouma, Y.O.; Tateishi, R. Urban Flood Vulnerability and Risk Mapping Using Integrated Multi-Parametric AHP and GIS: Methodological Overview and Case Study Assessment. Water 2014, 6, 1515–1545. [Google Scholar] [CrossRef]
- Kablan, M.K.A.; Dongo, K.; Coulibaly, M. Assessment of Social Vulnerability to Flood in Urban Côte d’Ivoire Using the MOVE Framework. Water 2017, 9, 292. [Google Scholar] [CrossRef]
- Van, C.T.; Tuan, N.C.; Son, N.T.; Tri, D.Q.; Anh, L.N.; Tran, D.D. Flood Vulnerability Assessment and Mapping: A Case of Ben Hai-Thach Han River Basin in Vietnam. Int. J. Disaster Risk Reduct. 2022, 75, 102969. [Google Scholar] [CrossRef]
- Kashyap, S.; Mahanta, R. Chapter 27-Socioeconomic Vulnerability to Urban Floods in Guwahati, Northeast India: An Indicator-Based Approach; Academic Press: Cambridge, MA, USA, 2021; pp. 457–475. ISBN 978-0-12-817465-4. [Google Scholar]
- Jonkman, S.N.; Hillen, M.M.; Nicholls, R.J.; Kanning, W.; Ledden, M. van Costs of Adapting Coastal Defences to Sea-Level Rise—New Estimates and Their Implications. J. Coast. Res. 2013, 29, 1212–1226. [Google Scholar] [CrossRef]
- Lasage, R.; Veldkamp, T.I.E.; de Moel, H.; Van, T.C.; Phi, H.L.; Vellinga, P.; Aerts, J.C.J.H. Assessment of the Effectiveness of Flood Adaptation Strategies for HCMC. Nat. Hazards Earth Syst. Sci. 2014, 14, 1441–1457. [Google Scholar] [CrossRef]
- Storch, H.; Downes, N.K. A Scenario-Based Approach to Assess Ho Chi Minh City’s Urban Development Strategies against the Impact of Climate Change. Cities 2011, 28, 517–526. [Google Scholar] [CrossRef]
- Rotzoll, K.; Fletcher, C.H. Assessment of Groundwater Inundation as a Consequence of Sea-Level Rise. Nat. Clim. Chang. 2013, 3, 477–481. [Google Scholar] [CrossRef]
- Chang, H.; Pallathadka, A.; Sauer, J.; Grimm, N.B.; Zimmerman, R.; Cheng, C.; Iwaniec, D.M.; Kim, Y.; Lloyd, R.; McPhearson, T.; et al. Assessment of Urban Flood Vulnerability Using the Social-Ecological-Technological Systems Framework in Six US Cities. Sustain. Cities Soc. 2021, 68, 102786. [Google Scholar] [CrossRef]
- Chen, W.; Wang, X.; Deng, S.; Liu, C.; Xie, H.; Zhu, Y. Integrated Urban Flood Vulnerability Assessment Using Local Spatial Dependence-Based Probabilistic Approach. J. Hydrol. 2019, 575, 454–469. [Google Scholar] [CrossRef]
- Peng, J.; Zhang, J. Urban Flooding Risk Assessment Based on GIS- Game Theory Combination Weight: A Case Study of Zhengzhou City. Int. J. Disaster Risk Reduct. 2022, 77, 103080. [Google Scholar] [CrossRef]
- Duan, Y.; Xiong, J.; Cheng, W.; Wang, N.; He, W.; He, Y.; Liu, J.; Yang, G.; Wang, J.; Yang, J. Assessment and Spatiotemporal Analysis of Global Flood Vulnerability in 2005–2020. Int. J. Disaster Risk Reduct. 2022, 80, 103201. [Google Scholar] [CrossRef]
- Helderop, E.; Grubesic, T.H. Social, Geomorphic, and Climatic Factors Driving U.S. Coastal City Vulnerability to Storm Surge Flooding. Ocean Coast. Manag. 2019, 181, 104902. [Google Scholar] [CrossRef]
- Rana, I.A.; Asim, M.; Aslam, A.B.; Jamshed, A. Disaster Management Cycle and Its Application for Flood Risk Reduction in Urban Areas of Pakistan. Urban Clim. 2021, 38, 100893. [Google Scholar] [CrossRef]
- Nofal, O.M.; van de Lindt, J.W. High-Resolution Approach to Quantify the Impact of Building-Level Flood Risk Mitigation and Adaptation Measures on Flood Losses at the Community-Level. Int. J. Disaster Risk Reduct. 2020, 51, 101903. [Google Scholar] [CrossRef]
- Li, L.; Uyttenhove, P.; Van Eetvelde, V. Planning Green Infrastructure to Mitigate Urban Surface Water Flooding Risk—A Methodology to Identify Priority Areas Applied in the City of Ghent. Landsc. Urban Plan. 2020, 194, 103703. [Google Scholar] [CrossRef]
- Chen, J.; Chen, W.; Huang, G. Assessing Urban Pluvial Flood Resilience Based on a Novel Grid-Based Quantification Method That Considers Human Risk Perceptions. J. Hydrol. 2021, 601, 126601. [Google Scholar] [CrossRef]
- Chuai, X.; Feng, J. High Resolution Carbon Emissions Simulation and Spatial Heterogeneity Analysis Based on Big Data in Nanjing City, China. Sci. Total Environ. 2019, 686, 828–837. [Google Scholar] [CrossRef]
- Wang, C.; Sheng, Y.; Wang, J.; Wang, Y.; Wang, P. Air Pollution and Human Health: Investigating the Moderating Effect of the Built Environment. Remote Sens. 2022, 14, 3703. [Google Scholar] [CrossRef]
- Wang, P.; Yu, P.; Huang, L.; Zhang, Y. An Integrated Technical, Economic, and Environmental Framework for Evaluating the Rooftop Photovoltaic Potential of Old Residential Buildings. J. Environ. Manag. 2022, 317, 115296. [Google Scholar] [CrossRef]
- Liu, J.; Shi, Z.; Wang, D. Measuring and Mapping the Flood Vulnerability Based on Land-Use Patterns: A Case Study of Beijing, China. Nat. Hazards 2016, 83, 1545–1565. [Google Scholar] [CrossRef]
- Sarkodie, S.A.; Strezov, V. Economic, Social and Governance Adaptation Readiness for Mitigation of Climate Change Vulnerability: Evidence from 192 Countries. Sci. Total Environ. 2019, 656, 150–164. [Google Scholar] [CrossRef] [PubMed]
- Tapia, C.; Abajo, B.; Feliu, E.; Mendizabal, M.; Martinez, J.A.; Fernández, J.G.; Laburu, T.; Lejarazu, A. Profiling Urban Vulnerabilities to Climate Change: An Indicator-Based Vulnerability Assessment for European Cities. Ecol. Indic. 2017, 78, 142–155. [Google Scholar] [CrossRef]
- Wang, P.; Yu, P.; Lu, J.; Zhang, Y. The Mediation Effect of Land Surface Temperature in the Relationship between Land Use-Cover Change and Energy Consumption under Seasonal Variations. J. Clean. Prod. 2022, 340, 130804. [Google Scholar] [CrossRef]
- Wang, P.; Li, Y.; Zhang, Y. An Urban System Perspective on Urban Flood Resilience Using SEM: Evidence from Nanjing City, China. Nat. Hazards 2021, 109, 2575–2599. [Google Scholar] [CrossRef]
- Li, C.; Liu, M.; Hu, Y.; Wang, H.; Zhou, R.; Wu, W.; Wang, Y. Spatial Distribution Patterns and Potential Exposure Risks of Urban Floods in Chinese Megacities. J. Hydrol. 2022, 610, 127838. [Google Scholar] [CrossRef]
- Wang, Y.; Li, C.; Liu, M.; Cui, Q.; Wang, H.; LV, J.; Li, B.; Xiong, Z.; Hu, Y. Spatial Characteristics and Driving Factors of Urban Flooding in Chinese Megacities. J. Hydrol. 2022, 613, 128464. [Google Scholar] [CrossRef]
- Wang, B.; Loo, B.P.Y.; Zhen, F.; Xi, G. Urban Resilience from the Lens of Social Media Data: Responses to Urban Flooding in Nanjing, China. Cities 2020, 106, 102884. [Google Scholar] [CrossRef]
- Luo, K.; Zhang, X. Increasing Urban Flood Risk in China over Recent 40 Years Induced by LUCC. Landsc. Urban Plan. 2022, 219, 104317. [Google Scholar] [CrossRef]
- Wang, P.; Li, Y.; Yu, P.; Zhang, Y. The Analysis of Urban Flood Risk Propagation Based on the Modified Susceptible Infected Recovered Model. J. Hydrol. 2021, 603, 127121. [Google Scholar] [CrossRef]
- Wang, J.; Liu, J.; Mei, C.; Wang, H.; Lu, J. A Multi-Objective Optimization Model for Synergistic Effect Analysis of Integrated Green-Gray-Blue Drainage System in Urban Inundation Control. J. Hydrol. 2022, 609, 127725. [Google Scholar] [CrossRef]
- Liu, Y.; Huang, X.; Yang, H. An Integrated Approach to Investigate the Coupling Coordination between Urbanization and Flood Disasters in China. J. Clean. Prod. 2022, 375, 134191. [Google Scholar] [CrossRef]
- Rahman, M.; Ningsheng, C.; Mahmud, G.I.; Islam, M.M.; Pourghasemi, H.R.; Ahmad, H.; Habumugisha, J.M.; Washakh, R.M.A.; Alam, M.; Liu, E.; et al. Flooding and Its Relationship with Land Cover Change, Population Growth, and Road Density. Geosci. Front. 2021, 12, 101224. [Google Scholar] [CrossRef]
- Sarkar, D.; Mondal, P. Flood Vulnerability Mapping Using Frequency Ratio (FR) Model: A Case Study on Kulik River Basin, Indo-Bangladesh Barind Region. Appl. Water Sci. 2020, 10, 17. [Google Scholar] [CrossRef]
- Kalantari, Z.; Nickman, A.; Lyon, S.W.; Olofsson, B.; Folkeson, L. A Method for Mapping Flood Hazard along Roads. J. Environ. Manag. 2014, 133, 69–77. [Google Scholar] [CrossRef] [PubMed]
- Thanvisitthpon, N.; Shrestha, S.; Pal, I.; Ninsawat, S.; Chaowiwat, W. Assessment of Flood Adaptive Capacity of Urban Areas in Thailand. Environ. Impact Assess. Rev. 2020, 81, 106363. [Google Scholar] [CrossRef]
- Moghadas, M.; Asadzadeh, A.; Vafeidis, A.; Fekete, A.; Kötter, T. A Multi-Criteria Approach for Assessing Urban Flood Resilience in Tehran, Iran. Int. J. Disaster Risk Reduct. 2019, 35, 101069. [Google Scholar] [CrossRef]
- Li, P.; Sheng, M.; Yang, D.; Tang, L. Evaluating Flood Regulation Ecosystem Services under Climate, Vegetation and Reservoir Influences. Ecol. Indic. 2019, 107, 105642. [Google Scholar] [CrossRef]
- Sheng, F.; Liu, S.; Zhang, T.; Liu, G.; Liu, Z. Quantitative Assessment of the Impact of Precipitation and Vegetation Variation on Flooding under Discrete and Continuous Rainstorm Conditions. Ecol. Indic. 2022, 144, 109477. [Google Scholar] [CrossRef]
- Luo, Y.; Yang, Y.; Yang, D.; Zhang, S. Quantifying the Impact of Vegetation Changes on Global Terrestrial Runoff Using the Budyko Framework. J. Hydrol. 2020, 590, 125389. [Google Scholar] [CrossRef]
- Li, P.; Yang, D.; Chaubey, I.; Su, X.; Jiang, Y. Evolution of the Freshwater Provisioning Services under Climate Change and Vegetation Restoration Influences. Ecol. Indic. 2022, 143, 109362. [Google Scholar] [CrossRef]
- Sabrin, S.; Karimi, M.; Nazari, R.; Pratt, J.; Bryk, J. Effects of Different Urban-Vegetation Morphology on the Canopy-Level Thermal Comfort and the Cooling Benefits of Shade Trees: Case-Study in Philadelphia. Sustain. Cities Soc. 2021, 66, 102684. [Google Scholar] [CrossRef]
- Kaur, R.; Gupta, K. Blue-Green Infrastructure (BGI) Network in Urban Areas for Sustainable Storm Water Management: A Geospatial Approach. City Environ. Interact. 2022, 16, 100087. [Google Scholar] [CrossRef]
- Chen, W.; Wang, W.; Huang, G.; Wang, Z.; Lai, C.; Yang, Z. The Capacity of Grey Infrastructure in Urban Flood Management: A Comprehensive Analysis of Grey Infrastructure and the Green-Grey Approach. Int. J. Disaster Risk Reduct. 2021, 54, 102045. [Google Scholar] [CrossRef]
- García Sánchez, F.; Govindarajulu, D. Integrating Blue-Green Infrastructure in Urban Planning for Climate Adaptation: Lessons from Chennai and Kochi, India. Land use policy 2023, 124, 106455. [Google Scholar] [CrossRef]
- Battemarco, B.P.; Tardin-Coelho, R.; Veról, A.P.; de Sousa, M.M.; da Fontoura, C.V.T.; Figueiredo-Cunha, J.; Barbedo, J.M.R.; Miguez, M.G. Water Dynamics and Blue-Green Infrastructure (BGI): Towards Risk Management and Strategic Spatial Planning Guidelines. J. Clean. Prod. 2022, 333. [Google Scholar] [CrossRef]
- Tanaka, T.; Kiyohara, K.; Tachikawa, Y. Comparison of Fluvial and Pluvial Flood Risk Curves in Urban Cities Derived from a Large Ensemble Climate Simulation Dataset: A Case Study in Nagoya, Japan. J. Hydrol. 2020, 584, 124706. [Google Scholar] [CrossRef]
- Lin, W.; Sun, Y.; Nijhuis, S.; Wang, Z. Scenario-Based Flood Risk Assessment for Urbanizing Deltas Using Future Land-Use Simulation (FLUS): Guangzhou Metropolitan Area as a Case Study. Sci. Total Environ. 2020, 739, 139899. [Google Scholar] [CrossRef]
- Pallathadka, A.; Sauer, J.; Chang, H.; Grimm, N.B. Full Title: Urban Flood Risk and Green Infrastructure: Who Is Exposed to Risk and Who Benefits from Investment? A Case Study of Three U.S. Cities. Landsc. Urban Plan. 2022, 223, 104417. [Google Scholar] [CrossRef]
- Zhang, K.; Shalehy, M.H.; Ezaz, G.T.; Chakraborty, A.; Mohib, K.M.; Liu, L. An Integrated Flood Risk Assessment Approach Based on Coupled Hydrological-Hydraulic Modeling and Bottom-up Hazard Vulnerability Analysis. Environ. Model. Softw. 2022, 148, 105279. [Google Scholar] [CrossRef]









| Indicator | Category | Source |
|---|---|---|
| Per capita GDP (CNY) | Economic | 2012–2018 statistical yearbook of Nanjing, 2012–2018 Xuanwu almanac, 2012–2018 Jianye almanac, 2012–2018 Yuhua almanac, 2012–2018 Gulou almanac, 2012–2018 Qinhuai almanac, 2012–2013 Xiaguan almanac, 2012–2013 Baixia almanac. |
| Proportion of male and female (%) | People | |
| Population density (person/km2) | People | |
| Government subsidies after disasters (104 CNY) | Political | |
| Number of firefighters | Political | |
| Number of community hospitals | Political | |
| Fixed investment (108/CNY) | Political | |
| Neighborhood committee coverage ability | Community | |
| Number of registered volunteers | Community | |
| Precipitation in flood season (mm) | Nature | |
| Vegetation coverage | Nature | |
| Number of old plots | Physical | |
| Number of protected buildings | Physical | |
| The percentage of impermeable ground (%) | Physical | |
| Built-up area (square meter) | Physical | |
| Road density (km/km2) | Physical | |
| Water area (km2) | Physical | |
| Length of vulnerable road (km) | Physical |
Publisher’s Note: MDPI stays neutral with regard to jurisdictional claims in published maps and institutional affiliations. |
© 2022 by the authors. Licensee MDPI, Basel, Switzerland. This article is an open access article distributed under the terms and conditions of the Creative Commons Attribution (CC BY) license (https://creativecommons.org/licenses/by/4.0/).
Share and Cite
Wang, P.; Zhu, Y.; Yu, P. Assessment of Urban Flood Vulnerability Using the Integrated Framework and Process Analysis: A Case from Nanjing, China. Int. J. Environ. Res. Public Health 2022, 19, 16595. https://doi.org/10.3390/ijerph192416595
Wang P, Zhu Y, Yu P. Assessment of Urban Flood Vulnerability Using the Integrated Framework and Process Analysis: A Case from Nanjing, China. International Journal of Environmental Research and Public Health. 2022; 19(24):16595. https://doi.org/10.3390/ijerph192416595
Chicago/Turabian StyleWang, Peng, Yifan Zhu, and Ping Yu. 2022. "Assessment of Urban Flood Vulnerability Using the Integrated Framework and Process Analysis: A Case from Nanjing, China" International Journal of Environmental Research and Public Health 19, no. 24: 16595. https://doi.org/10.3390/ijerph192416595
APA StyleWang, P., Zhu, Y., & Yu, P. (2022). Assessment of Urban Flood Vulnerability Using the Integrated Framework and Process Analysis: A Case from Nanjing, China. International Journal of Environmental Research and Public Health, 19(24), 16595. https://doi.org/10.3390/ijerph192416595

