Abstract
Background: Physical activity is an element of a healthy lifestyle and is safe in most pregnancies. The aim of this study was to assess the impact of physical activity levels before and during pregnancy on pregnancy outcomes for both the mother and child. Methods: A cross-sectional survey was conducted on a population of Polish women. An anonymous questionnaire was distributed electronically via maternity and parental Facebook groups. Results: The final research group included 961 women. The analysis showed that physical activity 6 months before pregnancy was associated with a lower risk of gestational diabetes mellitus (GDM), but physical activity during pregnancy showed no such association. In all, 37.8% of women with low activity in the first trimester, in comparison to 29.4% of adequately active women, gained an excessive amount of weight during pregnancy (p = 0.0306). The results showed no association between activity level and pregnancy duration, type of delivery or newborn birth weight. Conclusions: Our study indicates that physical activity during the preconception period is crucial to GDM occurrence.
1. Introduction
Physical activity is a crucial element of human health at every stage of life, including during pregnancy. Regular physical activity maintains and improves the cardiovascular and respiratory systems and reduces the risk of obesity. The 2018 update to the U.S. Department of Health and Human Services Physical Activity Guidelines advises that women who were physically active before pregnancy should continue these activities during pregnancy and the postpartum period [1]. The American College of Obstetricians and Gynecologists (ACOG) recommends 20–30 min of moderate-intensity exercise per day on most days of the week [2]. Women in uncomplicated pregnancies with no contraindications to physical activity can perform aerobic and strength conditioning exercises. The benefits of physical exercise during pregnancy for both the mother and the foetus have been reported in the literature. The ACOG recommendation suggests a possible relationship between physical activity and the risk of gestational diabetes mellitus (GDM). Physical inactivity has been recognised as an independent risk factor for maternal obesity and related pregnancy complications, including GDM.
In Poland, the incidence of GDM among pregnant women was estimated to be 4.7% in 2010, 6.9% in 2011 and 7.5% in 2012, with a dynamic upward trend [3]. GDM risk factors are well known; they include unmodifiable factors such as increasing maternal age, family history of diabetes, history of delivering a child with birth weight above 4000 g and previous stillbirth. GDM occurrence is also influenced by modifiable factors, including overweight and obesity. GDM is associated with numerous maternal and foetal complications. The most common complications are maternal hypertension, polyhydramnios, preterm labour, foetal macrosomia, perinatal injuries and intrauterine foetal death. After the delivery, blood glucose levels normalise in the majority of women. However, a history of GDM is a risk factor for type 2 diabetes mellitus (DM2) [4,5]. These women have a 4- to 10-fold increased risk of developing DM2 during their lifetime.
It has been reported in the literature that structured physical exercise during pregnancy reduces the risk of caesarean section by 15% [6]. Today, caesarean section is the most common obstetric surgery. Nevertheless, it should be remembered that caesarean section is still an operation with serious possible complications for both the mother and the foetus. Caesarean section is associated with a 10-fold higher risk of postpartum haemorrhage and thromboembolic complications, which are the leading causes of postpartum death in women in comparison to vaginal delivery [7,8]. In Poland, the caesarean section percentage is one of the highest in Europe, amounting to 43.85% [9].
The study aimed to verify whether physical activity before and during pregnancy can decrease GDM and caesarean section risk in a population of Polish women.
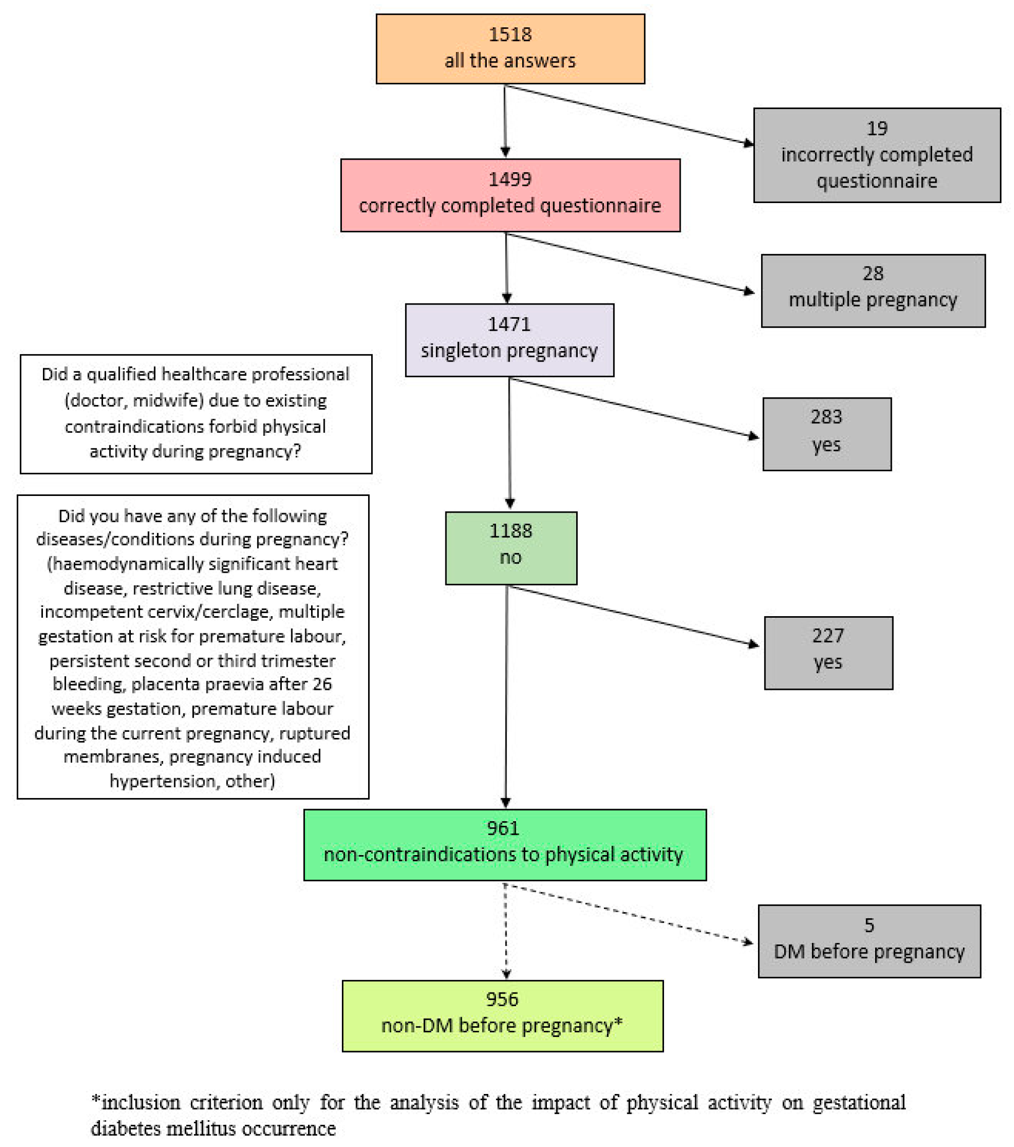
2. Materials and Methods
This was a cross-sectional survey. The analysis involved a sample of women after delivery. The inclusion criteria were the following: correctly completed questionnaire, singleton delivery and no contraindications to physical activity during pregnancy. Additionally, for the analysis of the impact of physical activity on GDM occurrence, participants with diabetes mellitus diagnosed before pregnancy (pregestational diabetes mellitus, PGDM) were excluded (Figure 1). The endpoints included the presence of GDM, weight gain during pregnancy, pregnancy duration and type of delivery. In the analysis of the effect of maternal physical activity on the newborn, the endpoint was the newborn’s birth weight.
Figure 1.
The inclusion criteria.
The survey was self-composed by the authors, and it was prepared in the Polish language. The anonymous questionnaire consisted of single-choice closed, multiple-choice closed and open questions. The survey was voluntary, and it was distributed electronically using Google Forms (Google LLC, Mountain View, CA, USA). The questionnaire is presented in the Supplementary Materials.
The data were collected from December 2021 to January 2022. The questionnaire was distributed via randomly chosen Polish maternity and parental Facebook groups. The final group included 961 women. Five women had diabetes mellitus diagnosed before pregnancy and were excluded from the analysis of the impact of physical activity on GDM occurrence. Respondents were divided into two groups for the purpose of the analysis: less physically active and adequately physically active. Women who were active less than 30 min per week or active 2–3 times for 30 min per week, which corresponds to, at most, 90 min per week, were defined as “less physically active”. Participants who were active 4–5 times for 30 min or more than 5 times for 30 min per week, which corresponds to more than 90 min per week, composed the group of “adequately physically active”.
Prepregnancy body mass index (BMI) was calculated by dividing prepregnancy weight in kilograms by height in metres squared. According to WHO criteria, the following ranges were defined: underweight: <18.5 kg/m2; normal range: 18.5–24.9 kg/m2; overweight: 25.0–29.9 kg/m2; obese: >30.0 kg/m2. According to prepregnancy BMI, gestational weight gain in kilograms was estimated using the recommendations of the Institute of Medicine and the National Research Council of the National Academies (US) [10]. The women were assigned to one of the following categories: insufficient weight gain, adequate weight gain and excessive weight gain. Delivery before 37 completed weeks of gestation was considered a premature birth, after 42 completed weeks of gestation was defined as a post-term delivery and between the 37th and 41st weeks of gestation was considered a term delivery. The delivery methods comprised the vaginal delivery group, a caesarean section due to medical indications group and a caesarean section for undefined or unclear indications group. The vaginal delivery group included spontaneous delivery, forceps delivery and vacuum extractor delivery. The presence or absence of indications for caesarean section was determined by the analysis of answers to the open question about the reason for the caesarean section compared with the Recommendations of the Polish Society of Gynecologists and Obstetricians regarding caesarean sections [11]. Newborn birth weight was divided into three ranges: below 2500 g, between 2500 g and 4000 g and above 4000 g.
The data from the questionnaire were processed in Microsoft Excel (Microsoft Corporation, Redmond, WA, USA) and STATISTICA 13.3 (TIBCO Software Inc., Palo Alto, CA, USA). The data are reported as absolute numbers and percentages. The groups of less physically active and adequately physically active women were compared. The survey data were analysed using Fisher exact tests. p-values of <0.05 were considered statistically significant.
3. Results
Only 27% (n = 259) of women were adequately physically active during the 6 months before conception. The percentage of women in the adequately physically active group changed in each trimester and was the lowest at the end of pregnancy. In the first trimester, 20% (n = 197) of women were adequately physically active; in the second trimester, 24% (n = 227) were adequately physically active; and in the third trimester, 19% (n = 181) were adequately physically active. The main baseline characteristics of less physically active and adequately physically active women during the 6 months before pregnancy are presented in Table 1. Most of the respondents in both groups were women between 26 and 35 years old (median age, 30.5 years old). Compared with less physically active women, adequately physically active women were from a city (population > 500,000; p = 0.0002), with higher education (p = 0.0339) and normal prepregnancy body weight (p = 0.0024). In the group of obese women, the majority (89%) were women with low physical activity (p = 0.0013).
Table 1.
Characteristics of the study group and subgroups according to the level of physical activity in the period of 6 months before pregnancy.
3.1. Gestational Diabetes Mellitus
For the analysis of the impact of physical activity before pregnancy and in each trimester on the risk of GDM occurrence, 956 women were included. Table 2 presents the relationship between physical activity and the occurrence of GDM. Physical activity during the 6 months before pregnancy had a major impact on the occurrence of GDM. Gestational diabetes mellitus occurred in 14.1% of less physically active women and in only 7.0% of adequately physically active women during this period (p = 0.0025). There was no association between exercise during pregnancy and the risk of GDM. Physical activity in any trimester did not reduce the risk of gestational diabetes mellitus.
Table 2.
Presence of GDM according to the level of physical activity during the 6 months before pregnancy and in each trimester.
The results regarding the relationship between physical activity and gestational weight gain, pregnancy duration, the type of delivery and newborn birth weight are presented in Table 3.
Table 3.
Gestational weight gain, pregnancy duration, the type of delivery and newborn birth weight according to the level of physical activity during the 6 months before pregnancy and in each trimester.
3.2. Weight Gain during Pregnancy
Significantly more women from the less physically active group during the 6 months before pregnancy (38.0% vs. 30.9%; p = 0.0413) and in the first trimester (37.8% vs. 29.4%; p = 0.0306) gained an excessive amount of weight during pregnancy. Furthermore, most adequately physically active women did not gain enough weight during pregnancy. Insufficient weight gain was recorded in 36.3% of adequately physically active women before pregnancy and in 40.1% of adequately physically active women in the first trimester, in comparison to 29.9% and 29.5%, respectively, among less physically active women (p = 0.0611 and p = 0.0059).
3.3. Duration of Pregnancy
Post-term delivery was more common in women with low physical activity than in those with adequate activity during the 6 months before pregnancy. Post-term deliveries occurred in 7.0% of the women who were less physically active before pregnancy and in 3.1% of the women who were adequately physically active before pregnancy (p = 0.0213). There was no association between physical activity during any trimester of pregnancy and the pregnancy duration.
3.4. Type of Delivery
No statistically significant association between the type of delivery and physical activity during the 6 months before pregnancy was observed. Caesarean sections due to medical indications were performed at the same frequency in both groups. However, adequate physical activity during the first trimester of pregnancy was associated with a lower risk of caesarean section. Caesarean section due to medical indications was more common in women in the less physically active group than in the adequately physically active group (37.6% vs. 29.4%; p = 0.0373).
3.5. Newborn Birth Weight
The frequency of physical activity before conception and during pregnancy was not associated with newborn birth weight. Newborns with both low and high birth weights were born with similar frequency in both groups.
3.6. Medical Advice for Pregnant Women
Regarding the question of whether they had received advice during their pregnancy from a qualified healthcare professional (doctor/midwife) about optimal pregnancy-related weight gain, half of the respondents (50.3–52.3%) answered that they had not received any advice. Concerning the question of whether they had received advice during their pregnancy from a qualified healthcare professional regarding the recommended physical activity, 63.7% (612) of respondents answered that they had not received any advice about it. In the group of women that had received advice about physical activity, more women were adequately physically active in comparison to the group of women that had not received that advice (p = 0.0002).
4. Discussion
The results of our research show that GDM is more common in women who were less physically active during the 6 months before pregnancy. Research conducted by Dempsey et al. showed that women who participated in any recreational physical activity during the year before pregnancy experienced a 66 per cent reduction in risk of gestational diabetes mellitus [12]. Similar results were presented by Zhang et al. [13]. Their analysis included 21,765 women, and the results showed that prepregnancy physical activity—in particular, increasing vigorous physical activity—was associated with a significantly lower risk of GDM.
Studies concerning the impact of physical activity levels during pregnancy on the incidence of GDM have shown different results. A study conducted by Ehrlich et al. [14] suggested that meeting current recommendations for exercise during the first trimester of pregnancy does not confer reductions in the risks of abnormal screening and GDM. On the other hand, compared with less vigorous activities, exercise intensity that reaches at least 60% of heart rate reserves during pregnancy while gradually increasing physical activity energy expenditure reduces the risk of gestational diabetes mellitus [15]. Oken et al. conducted a study on over 1800 women, and they found that women who engaged in vigorous physical activity before pregnancy and light-to-moderate or vigorous activity during pregnancy had a reduced risk of developing gestational diabetes mellitus [16]. In our analysis, physical activity level during pregnancy was not associated with the incidence of GDM. A systematic review and meta-analysis conducted by Mijatovic-Vukas et al. showed that physical activity is a promising intervention for the prevention of GDM, and engaging in any physical activity, even below the guideline level, suggested a protective association with GDM risk [17].
The present study revealed that women who were adequately physically active during the first trimester of pregnancy had a higher risk of insufficient gestational weight gain, according to the recommendations. We noticed that low physical activity during the previous 6 months and in the first trimester of pregnancy was associated with excessive gestational weight gain. Experts indicate that gestational weight gain is modifiable through diet and physical activity [18]. Barakat et al. conducted a randomised controlled trial wherein pregnant women in the intervention group received standard care and all aspects of a structured and supervised moderate exercise intervention programme, and pregnant women allocated to the control received standard care. The main finding of this review was that the exercise programme reduced the total (mean) maternal weight gain, as well as the cases of excessive weight gain and GDM [19]. However, in a study by Ruifrok et al., it was shown that neither physical activity nor sedentary behaviour was associated with gestational weight gain [20]. A systematic review of interventional trials conducted by Streuling suggested that physical activity during pregnancy might be a successful strategy in restricting gestational weight gain [21].
Our study revealed that physical activity below 90 min per week in the period 6 months before pregnancy was associated with a higher risk of post-term delivery. However, the physical activity level during pregnancy did not appear to impact pregnancy duration. Similar results were presented by Cavalli et al., who found that maternal leisure-time physical activity during pregnancy did not increase the risk of preterm delivery [22]. Hatch et al., in their research, found no adverse effect of maternal exercise during pregnancy on gestational length among live births [23]. On the other hand, Evenson et al. conducted research that showed that vigorous leisure activity during the first and second trimesters of pregnancy was related to a decreased risk of preterm birth, with the relationship being stronger for the second trimester; there was no association with post-term birth incidence [24]. In a paper by Straughen et al. involving 1410 African American women, it was shown that women who participate in leisure-time physical activity during pregnancy have a decreased prevalence of preterm delivery [25].
The results of our study showed no relationship between the occurrence of vaginal delivery and physical activity level during the 6 months before pregnancy or during pregnancy. Caesarean section rates are progressively rising in many parts of the world. One suggested reason for this is increasing requests by women for a caesarean section in the absence of clear medical indications [26]. The results from research by Chen et al. indicate that increasing physical activity in the first two trimesters and decreasing sedentary time in the third trimester could be helpful in increasing the chances of vaginal delivery [27]. In a study by Russo et al. involving 1313 Hispanic women, it was shown that sedentary activity increased the risk of caesarean delivery, and moderate-intensity and household/caregiving physical activity reduced the odds of unplanned caesarean deliveries [28]. A meta-analysis from Domenjoz et al. revealed that structured aerobic or resistance exercise programmes during pregnancy decreased the risk of caesarean delivery by 15% [6]. In our analysis, adequate physical activity (over 90 min per week) in the first trimester was associated with a lower risk of caesarean section due to medical indications, but the same level of activity in the third trimester was associated with a higher risk of caesarean section performed due to undefined indications.
Experts point to the fact that low birth weight and macrosomia are associated with short- and long-term health consequences. A systematic review and meta-analysis of observational studies suggest an inverted U-shaped association between physical activity and birth weight: moderate levels seem to be associated with an increased birth weight, while high levels of physical activity seem to be associated with a decreased birth weight [29]. In the present review, we found that there were no statistically significant differences in newborn birth weight between less and more physically active women.
According to a paper by Santo et al., the majority of pregnant women reported receiving physical activity advice in the context of prenatal care, but at least 25% appeared not to be receiving such advice, particularly multiparous and obese women [30]. A study by Ferrari et al. showed that women commonly reported receiving physical activity advice that was conservative [31]. In our research, approximately 48% of pregnant women received advice from a qualified healthcare professional about optimal gestational weight gain, and only 36% of participants were advised regarding the recommended physical activity during pregnancy. In a study by Findley et al., it was shown that most participants wanted advice that was evidence-based or was from professionals who were trained to know what constitutes safe activity while pregnant [32]. In the present study, pregnant women most often undertook activities such as walking, marching and home gymnastics. The ACOG guidelines reveal that, in general, participation in a wide range of recreational activities appears to be safe [33].
There are several limitations of our survey. The questionnaire was self-composed by the authors and had not been previously validated in a pregnant population. We could not verify all the answers. Some questions were subjective, e.g., women may be led to over- or underestimate their physical activity level. In our study, the level of physical activity was determined by its duration without taking into account the level of activity, which may be a limitation. These limitations might affect the reliability and validity of the questionnaire. The major advantages of our research were the large research group and the fact that 98.7% of the questionnaires were completed correctly. Taking all this into account allowed us to draw reasonable conclusions.
5. Conclusions
Our study indicates a beneficial role of physical activity during the preconception period in decreasing the risk of GDM occurrence. Indications for caesarean section were less likely in pregnant women who were adequately active in the first trimester of pregnancy. The levels of activity in the first trimester of pregnancy and during the 6 months prior had an impact on gestational weight gain. The findings prove that the offspring of a physically active mother is not at risk of prematurity or low birth weight. It seems important to increase the level of information and education about physical activity provided by healthcare professionals to future mothers.
Supplementary Materials
The following are available online at https://www.mdpi.com/article/10.3390/ijerph20043581/s1, Material S1: the questionnaire.
Author Contributions
Conceptualisation, A.K., P.P., E.R.-W. and J.K.-B.; methodology, A.K. and P.P.; software, A.K. and P.P.; investigation, A.K. and P.P.; data curation, A.K. and P.P.; writing—original draft preparation, A.K. and P.P.; writing—review and editing, E.R.-W. and J.K.-B.; visualisation, A.K. and P.P.; supervision, E.R.-W., J.K.-B. and A.D.-R. All authors have read and agreed to the published version of the manuscript.
Funding
This research received no external funding.
Institutional Review Board Statement
The study was conducted according to the guidelines of the Declaration of Helsinki and approved by the ethics committee of the Medical University of Warsaw (AKBE/244/2022).
Informed Consent Statement
Patient consent was waived due to alleged consent resulting from the form of the survey. Patients who were asked to complete the questionnaire were informed about how the collected data would be used, so only patients who agreed to the use of the data in the study completed the questionnaire.
Data Availability Statement
Data are available on request.
Conflicts of Interest
The authors declare no conflict of interest.
References
- U.S. Department of Health and Human Services. Physical Activity Guidelines for Americans, 2nd ed.; DHHS: Washington, DC, USA, 2018. Available online: https://health.gov/paguidelines/second-edition/ (accessed on 18 October 2019).
- Syed, H.; Slayman, T.; Thoma, K.D. ACOG COMMITTEE OPINION Number 804 (Replaces Committee Opinion Number 650, December 2015) Physical Activity and Exercise During Pregnancy and the Postpartum Period. Obstet. Gynecol. 2021, 137, 375–376. [Google Scholar] [CrossRef] [PubMed]
- Wierzba, W.; Śliwczyński, A.; Karnafel, W.; Bojar, I.; Pinkas, J. Gestational diabetes mellitus/hyperglycemia during pregnancy in Poland in the years 2010–2012 based on the data from the National Health Fund. Ginekol. Pol. 2017, 88, 244–248. [Google Scholar] [CrossRef] [PubMed]
- O’Sullivan, J.B. Diabetes Mellitus After GDM. Diabetes 1991, 40 (Suppl. S2), 131–135. [Google Scholar] [CrossRef] [PubMed]
- Coustan, D.R.; Carpenter, M.W.; O’Sullivan, P.S.; Carr, S.R. Gestational diabetes: Predictors of subsequent disordered glucose metabolism. Am. J. Obstet. Gynecol. 1993, 168, 1139–1144; discussion 1144. [Google Scholar] [CrossRef]
- Domenjoz, I.; Kayser, B.; Boulvain, M. Effect of physical activity during pregnancy on mode of delivery. Am. J. Obstet. Gynecol. 2014, 211, 401.e1–401.e11. [Google Scholar] [CrossRef]
- Pallasmaa, N.; Ekblad, U.; Aitokallio-Tallberg, A.; Uotila, J.; Raudaskoski, T.; Ulander, V.M.; Hurme, S. Cesarean delivery in Finland: Maternal complications and obstetric risk factors. Acta Obstet. Gynecol. Scand. 2010, 89, 896–902. [Google Scholar] [CrossRef] [PubMed]
- McClure, J.H.; Cooper, G.M.; Clutton-Brock, T.H.; Centre for Maternal and Child Enquiries. Saving Mothers’ Lives: Reviewing maternal deaths to make motherhood safer: 2006–2008. BJOG Int. J. Obstet. Gynaecol. 2011, 118, 1–203. [Google Scholar] [CrossRef]
- Available online: https://statystyki.nfz.gov.pl (accessed on 5 June 2022).
- IOM. Weight Gain during Pregnancy: Reexamining the Guidelines; National Academies Press: Washington, DC, USA, 2009. [Google Scholar]
- Wielgos, M.; Bomba-Opoń, D.; Breborowicz, G.H.; Czajkowski, K.; Debski, R.; Leszczynska-Gorzelak, B.; Oszukowski, P.; Radowicki, S.; Zimmer, M. Recommendations of the Polish Society of Gynecologists and Obstetricians regarding caesarean sections. Ginekol. Pol. 2018, 89, 644–657. [Google Scholar] [CrossRef]
- Dempsey, J.C.; Sorensen, T.K.; Williams, M.A.; Lee, I.M.; Miller, R.S.; Dashow, E.E.; Luthy, D.A. Prospective study of gestational diabetes mellitus risk in relation to maternal recreational physical activity before and during pregnancy. Am. J. Epidemiol. 2004, 159, 663–670. [Google Scholar] [CrossRef]
- Zhang, C.; Solomon, C.G.; Manson, J.E.; Hu, F.B. A Prospective Study of Pregravid Physical Activity and Sedentary Behaviors in Relation to the Risk for Gestational Diabetes Mellitus. Arch. Intern. Med. 2006, 166, 543–548. [Google Scholar] [CrossRef]
- Ehrlich, S.F.; Ferrara, A.; Hedderson, M.M.; Feng, J.; Neugebauer, R. Exercise during the First Trimester of Pregnancy and the Risks of Abnormal Screening and Gestational Diabetes Mellitus. Diabetes Care 2021, 44, 425–432. [Google Scholar] [CrossRef] [PubMed]
- Zavorsky, G.S.; Longo, L.D. Adding Strength Training, Exercise Intensity, and Caloric Expenditure to Exercise Guidelines in Pregnancy. Obstet. Gynecol. 2011, 117, 1399–1402. [Google Scholar] [CrossRef] [PubMed]
- Oken, E.; Ning, Y.; Rifas-Shiman, S.L.; Radesky, J.S.; Rich-Edwards, J.W.; Gillman, M.W. Associations of physical activity and inactivity before and during pregnancy with glucose tolerance. Obstet. Gynecol. 2006, 108, 1200–1207. [Google Scholar] [CrossRef] [PubMed]
- Mijatovic-Vukas, J.; Capling, L.; Cheng, S.; Stamatakis, E.; Louie, J.; Cheung, N.W.; Markovic, T.; Ross, G.; Senior, A.; Brand-Miller, J.C.; et al. Associations of Diet and Physical Activity with Risk for Gestational Diabetes Mellitus: A Systematic Review and Meta-Analysis. Nutrients 2018, 10, 698. [Google Scholar] [CrossRef] [PubMed]
- Louise, J.; Deussen, A.R.; Dodd, J.M. Gestational Weight Gain-Re-Examining the Current Paradigm. Nutrients 2020, 12, 2314. [Google Scholar] [CrossRef] [PubMed]
- Barakat, R.; Refoyo, I.; Coteron, J.; Franco, E. Exercise during pregnancy has a preventative effect on excessive maternal weight gain and gestational diabetes. A randomized controlled trial. Braz. J. Phys. Ther. 2019, 23, 148–155. [Google Scholar] [CrossRef] [PubMed]
- Ruifrok, A.E.; Althuizen, E.; Oostdam, N.; van Mechelen, W.; Mol, B.W.; de Groot, C.J.M.; van Poppel, M.N.M. The relationship of objectively measured physical activity and sedentary behaviour with gestational weight gain and birth weight. J. Pregnancy 2014, 2014, 567379. [Google Scholar] [CrossRef] [PubMed]
- Streuling, I.; Beyerlein, A.; Rosenfeld, E.; Hofmann, H.; Schulz, T.; Von Kries, R. Physical activity and gestational weight gain: A meta-analysis of intervention trials. BJOG Int. J. Obstet. Gynaecol. 2011, 118, 278–284. [Google Scholar] [CrossRef]
- Cavalli, A.S.; Tanaka, T. Relationship between maternal physical activities and preterm birth. Environ. Health Prev. Med. 2001, 6, 74–81. [Google Scholar] [CrossRef]
- Hatch, M.; Levin, B.; Shu, X.O.; Susser, M. Maternal leisure-time exercise and timely delivery. Am. J. Public Health 1998, 88, 1528–1533. [Google Scholar] [CrossRef]
- Evenson, K.R.; Siega-Riz, A.M.; Savitz, D.A.; Leiferman, J.A.; Thorp, J.M., Jr. Vigorous leisure activity and pregnancy outcome. Epidemiology 2002, 13, 653–659. [Google Scholar] [CrossRef]
- Straughen, J.K.; Sealy-Jefferson, S.; Bazydlo, M.; Helmkamp, L.; Misra, D.P. Physical Activity and Risk of Preterm Birth in a Cohort of African American Women. Women’s Health Issues 2018, 28, 488–494. [Google Scholar] [CrossRef] [PubMed]
- Lavender, T.; Hofmeyr, G.J.; Neilson, J.P.; Kingdon, C.; Gyte, G.M. Caesarean section for non-medical reasons at term. Cochrane Database Syst. Rev. 2012, 3, CD004660. [Google Scholar] [CrossRef]
- Chen, Q.H.; Zhang, C.J.P.; Ming, W.-K.; Wang, Z. The association between objectively-measured physical activity during pregnancy and the risk of cesarean delivery: A prospective study. Ginekol. Pol. 2022, 93, 916–921. [Google Scholar] [CrossRef] [PubMed]
- Russo, L.M.; Harvey, M.W.; Pekow, P.; Chasan-Taber, L. Physical Activity and Risk of Cesarean Delivery in Hispanic Women. J. Phys. Act. Health 2019, 16, 116–124. [Google Scholar] [CrossRef] [PubMed]
- Bisson, M.; Lavoie-Guénette, J.; Tremblay, A.; Marc, I. Physical Activity Volumes during Pregnancy: A Systematic Review and Meta-Analysis of Observational Studies Assessing the Association with Infant’s Birth Weight. Am. J. Perinatol. Rep. 2016, 6, e170–e197. [Google Scholar] [CrossRef]
- Santo, E.C.; Forbes, P.W.; Oken, E.; Belfort, M.B. Determinants of physical activity frequency and provider advice during pregnancy. BMC Pregnancy Childbirth 2017, 17, 286. [Google Scholar] [CrossRef] [PubMed]
- Ferrari, R.M.; Siega-Riz, A.M.; Evenson, K.R.; Moos, M.-K.; Carrier, K.S. A qualitative study of women’s perceptions of provider advice about diet and physical activity during pregnancy. Patient Educ. Couns. 2013, 91, 372–377. [Google Scholar] [CrossRef]
- Findley, A.; Smith, D.M.; Hesketh, K.; Keyworth, C. Exploring womens’ experiences and decision making about physical activity during pregnancy and following birth: A qualitative study. BMC Pregnancy Childbirth 2020, 20, 54. [Google Scholar] [CrossRef]
- Artal, R.; O’Toole, M.; White, S. Guidelines of the American College of Obstetricians and Gynecologists for exercise during pregnancy and the postpartum period. Br. J. Sports Med. 2003, 37, 6–12. [Google Scholar] [CrossRef]
Disclaimer/Publisher’s Note: The statements, opinions and data contained in all publications are solely those of the individual author(s) and contributor(s) and not of MDPI and/or the editor(s). MDPI and/or the editor(s) disclaim responsibility for any injury to people or property resulting from any ideas, methods, instructions or products referred to in the content. |
© 2023 by the authors. Licensee MDPI, Basel, Switzerland. This article is an open access article distributed under the terms and conditions of the Creative Commons Attribution (CC BY) license (https://creativecommons.org/licenses/by/4.0/).
