Abstract
India’s financial inclusion has significantly improved during the last several years. In recent years, there has been a rise in the number of Indians who have bank accounts, with this figure believed to be close to 80% at present. Fintech businesses in India are progressively becoming more noticeable as the Government of India (GoI) continues to strive for expanding financial services to the underbanked sector of the population. To reach the underbanked segments of the population and provide a stable operating environment for fintech businesses, India must seek to increase financial inclusion. In this study, regression and correlation were employed, together with secondary data gathered from the RBI, to analyze this influence. The aim was to determine the impact of fintech and digital financial services on financial inclusion in India. According to the results, fintech businesses have significantly aided financial inclusion in this nation, especially for the middle class. These findings will be helpful for policy-makers working hard to bring every individual in this country into an organized financial system.
1. Introduction
The primary objective of this research was to assess the impact of behavioral intention of people on the use of fintech services. People’s behavioral intention is driven by trust, usability, and social influence. Hence, this research also assessed the impact of these three factors as an important dimension in the use of fintech services for financial inclusion.
India is one of the fastest-growing and one of the most populous countries in the world (Ajzen 1991). However, a significant portion of rural and tribal land is cut off from official banking services, contributing to sluggish economic development and widespread poverty in the region (Oskarsson 2018). The underprivileged have a more difficult time managing their money than anybody else as their income is often unpredictable (Chouhan et al. 2021a). They need simple access to savings (Khan 2012), microcredits (Chang et al. 2020), insurance (Okoye et al. 2017), and payment and transfer services (Gautam and Rawat 2017) to satisfy a wide variety of financial needs. These requirements include the need for an extensive diversity of economic and acceptable financial services. However, due to restricted access to official financial services, they make use of informal networks, which are characterized by lower levels of reliability and security and higher costs than standard services (Haque et al. 2020; Metzger et al. 2019).
Financial technology, often known as fintech, came into existence during the financial crisis between 2007 and 2008 and have since revolutionized the financial services sector by introducing new technologies to the marketplace (Chouhan et al. 2021b; Anagnostopoulos 2018). Technology-based banking has served as the two pillars around which the growth of modern banking has been built (Li et al. 2021). In India, over the course of the last decade, the fast development of mobile networks in previously unserved areas and communities has also served as a major engine for this cause (Chouhan et al. 2021c; Omojolaibi et al. 2019). Payment banks have emerged as an additional alternative to online and mobile banking, contributing to an increase in operational efficiency and a reduction in the expenses associated with providing services to customers located in rural and semiurban areas (Schuetz and Venkatesh 2020; Chouhan et al. 2020).
The establishment of an inclusive financial sector provides two contributions that complement one another (Anagnostopoulos 2018; Cecchetti and Schoenholtz 2020). First, those who are excluded from the market may be connected to economic development via financial inclusion. Second, new people are drawn into the economy and financial system as a result of economic growth (Schuetz and Venkatesh 2020; Mader 2018). Inclusive financial advances can alleviate poverty by funding growth elements, such as increasing people’s access to possibilities for savings mobilization and entrepreneurship, lowering people’s susceptibility to risk, and enhancing their standard of living (Kim et al. 2018; Khan et al. 2014). The mission of expanding access to financial services has led to the development of new kinds of banks, such as small banks, mobile money services, and payment banks catering to individuals who do not have bank accounts (Banna et al. 2021). Financial inclusion has also advanced to include new nonbank fintech businesses that are vying for a more major segment of the banking value chain (Maina et al. 2020; Burns 2018). This is a measure of how far the industry has come. This study investigated the impact of behavioral intention, trust in fintech service, usability of fintech service, and social influence of people on the usage of fintech services for financial inclusion (Nguyen 2022; Chouhan et al. 2021d).
While the Reserve Bank of India’s (RBI) flexible regulatory requirements and the government’s pro-startup policies have aided digital finance startups, conventional institutions have a heritage and established infrastructure that cannot be readily replaced (Davis and Fred 1989). Customers in India, who are already renowned for being cautious in their financial choices, need to feel more confident in fintech businesses (Bagozzi and Yi 1988). Some of the major issues include figuring out how to appeal to their needs and influence financial behavior as well as putting in place a robust and responsive regulatory architecture to keep up with the rate of technological innovation (Dang and Nguyen 2021; Chouhan et al. 2021e).
On the other hand, conventional banking and financial institutions may use their current clientele and implement digital solutions that foster solid business connections while enhancing service effectiveness and expanding access to suit changing requirements. The disruptive potential of fintech companies may spur the urgently required modernization of the conventional industry, thereby lowering costs and increasing the number of bankers in the process.
In response to these changes and difficulties, Startup Village and Federal Bank have cooperated to create cutting-edge financial solutions. The largest bank in the UK, Barclays, is preparing to launch its sixth worldwide fintech innovation center in India, while Goldman Sachs Principal Strategic Investments Group (GSPSI) is interested in funding the fintech startup sector in Bengaluru.
Consequently, given the expanding prospects for technological innovation, traditional institutions and Indian fintech startups may not necessarily have a mutually exclusive relationship (Dang and Nguyen 2021).
The goal of the RBI and concurrent government initiatives has been to promote financial inclusion. This has meant promoting competition and creativity on a more or less level playing field in India’s emerging fintech industry. Due to this, both online and offline solutions have been developed, creating a more secure financial system with open access.
A multidisciplinary committee has just been established by the RBI to investigate the fintech industry in India. The objective is to comprehend the risks involved and the development of new models in order to evaluate how the financial system may adapt and deal with them. The Unified Payments Interface, the Bharat Bill Payments System, digital payments, peer-to-peer lending, and the use of computer algorithms to provide financial advice have all been supported by the RBI so far. Additionally, the RBI has authorized 11 fintech companies to launch payment banks that provide savings, deposit, and remittance services.
Normally, clients are less inclined to accept new technology as they have faith and trust in the existing banking system. New technologies will not be effective unless users are comfortable with security and privacy concerns. Even if it is simpler and less expensive than the old ways, it will still take some time to gain consumer trust.
AePS, Aadhar Pay, remittances, and recharges are just a few of the financial services that the general population can now access more easily due to fintech companies. This has improved online banking accessibility and democratized electronic payments. Therefore, this concept offered the authors of this study the notion that fintech may be a game changer in the effort to fulfil the financial inclusion of rural people and prompted us to investigate its numerous facets.
Fintech companies can help boost competition and accelerate financial inclusion in India by lowering costs and enhancing access to financial services for people in low-income groups, rural areas, and other underserved sectors of the Indian economy. This is achieved by introducing new business models, applications, and innovations. To understand the contribution of fintech in financial inclusion, it is important to know their various perspectives. The exploration of these factors constitute the main aim of this study.
2. Reviews of Literature
The promotion of much-needed financial sector growth was the fundamental reason for the introduction of the concept of microfinance in countries that were still in the process of developing (Duncombe and Boateng 2009; Wry and Zhao 2018; Iqbal et al. 2019; Chavan and Birajdar 2009). Financial inclusion and economic expansion and development are strongly associated with each other (Mia et al. 2018).
Jack and Suri mention that (Jack and Suri 2014) innovations in financial technology may provide solutions that are both more cost-effective and more efficient by lowering the expenses associated with transactions (Black and Babin 2019). This also helps micro and small enterprises increase their sales by minimizing the costs that are associated with alternative payment solutions (Frost et al. 2019).
Aron (2018) carried out an empirical analysis of mobile money and found evidence of the role of mobile money in enhancing risk-sharing. Other noteworthy studies, such as that conducted by Mbiti and Weil (2013) and Wieser et al. (2019), demonstrate that increased use of fintech leads to a reduction in the use of informal methods of savings and an intensification in the number of remittance transactions. These findings support those of Jack and Suri (2014). Other studies in this field have investigated the effects of the digitalization of social support programs for the less fortunate (Ghosh 2020; Masino and Niño-Zarazúa 2018).
It is important to determine all the possibilities and difficulties for each of the different stakeholders (Kim et al. 2018). The majority of Indian financial institutions have an eye on the industry and are attempting to gain knowledge from the experiences of others (Rathod and Arelli 2013). Indian MFIs are about to launch again by embracing fast change and mobile money, while new players are investigating potential alternatives and partnerships. Several institutional shortcomings and other issues contribute to the significant lack of access to financial services in India’s impoverished areas. As a consequence, the economy cannot grow to its full potential as people are not making full use of their own economic opportunities (Singh et al. 2013). As a direct consequence of this, microfinance programs have been launched in industrialized nations, such as India, in order to provide assistance to those living in impoverished areas, such as inner-city neighborhoods (Singh and Singh 2012). Since that time, the majority of the needs of the poor regarding financial services have not been met (Singh and Singh 2012), which has resulted in a boom in the process of financial inclusion in the underdeveloped region of India (Singh and Singh 2012). The table that follows provides an overview of the main constructs, elements, and variables that were employed to study important drivers of financial inclusion.
In order for even older individuals to utilize fintech, financial institutions or fintech companies should design and build more user-friendly fintech products and services. Additionally, governments in developing nations, where individuals are thought to be less financially aware, should focus on customer safety (Nguyen 2022).
By analyzing data from 534 institutions from 24 OIC nations, this research examined whether increased fintech-based financial inclusion (FFI) leads to an increase in risk-taking by banks. The findings show that banks’ risk-taking behavior is controlled to a great extent by FFI. In the period of the Post-Industrial Revolution 4.0, the nexus has become more powerful (Banna et al. 2021).
The study highlights how crucial it is to comprehend blockchain technology as an ecosystem as its potential depends on network acceptance and expansion for the good of the whole community. We may obtain new business prospects by better comprehending the commercial potential of technology and its effects thanks to this study. Given that it enables us to comprehend each ecosystem member, it also acts as a roadmap for future studies. End-users, individuals, private businesses, and governments are at different levels of the ecosystem, and they play a crucial role by outlining their needs for resolving a particular issue, creating a market, and taking part in the development of technology by blockchain alliances (Dang and Nguyen 2021).
3. Research Gap and Objectives
The inability to participate in the formal economic system is increasingly being recognized as a barrier to the eradication of poverty in the future. The stakeholders in the fintech ecosystem are hampered by a variety of cultural and procedural restrictions. There is also a lack of consensus among researchers about whether or not mobile money systems are able to live up to their full growth potential in rural areas (Oskarsson 2018; Okoye et al. 2017). Research on financial inclusion for the bottom of the pyramid (B.O.P.) in Indian society also needs to change, and attention needs to be placed on the creation of technological solutions for populations that have not been reached (Khan 2012; Schuetz and Venkatesh 2020). Therefore, it is currently a critical concern to create innovative means of providing financial services to those who are economically disadvantaged.
The social and cultural contexts in which these technologies are deployed have garnered very insignificant amount of attention from researchers so far as shown in Table 1. In addition, there is a lack of empirical research in the context of India that identifies the most important factor for the success of using technology for the expansion of financial services (Mannan and Pek 2021; Gautam and Rawat 2017). This study intended, in part, to bring to light the lack of research devoted to the inclusion and empowerment of economically disadvantaged people and the necessity for such studies. This research also analyzed the impact of digital technology in creating jobs and alleviating poverty via an empirical examination of entrepreneurial endeavors from economically disadvantaged neighborhoods (Reddy 2021).
Table 1.
Constructs and variables.
There have been few empirical studies connected to developing economies that aim to determine the crucial success element for financial inclusion via the use of mobile technology (Menz et al. 2021; Cecchetti and Schoenholtz 2020; Mader 2018; Kim et al. 2018). These studies seem to have a more contextual approach to the alleviation of poverty in less developed places. It is also important to develop good practices for policy-makers in this complex and constantly evolving market (Schuetz and Venkatesh 2020; Burns 2018). The purpose of this article was to address a gap in the existing body of research on financial inclusion and the role of financial technology in the delivery of financial services. The current study applied an empirical approach to measuring the influence of technology on the promotion of entrepreneurship in underdeveloped regions. It also examined the essential success elements for the future adoption of financial technology in rural areas (Anagnostopoulos 2018; Li et al. 2021). Both qualitative and quantitative methods were used in this study. The qualitative technique was utilized to obtain an understanding of the many different adoption theories and psychological aspects that are associated with the adoption of technology (Omojolaibi et al. 2019; Thomas and Hedrick-Wong 2019). Testing hypotheses using the quantitative technique often involves the use of inferential statistics. Confirmatory factor analysis was used for the purpose of factor identification, and structural equation modeling was utilized in order to quantify the effect fintech has had on the expansion of financial inclusion in rural India. Hence, the model outlined in Figure 1 was proposed.
Figure 1.
Conceptual framework.
4. Research Methodology
The hypotheses were tested using inferential statistics in the quantitative method. It is important to quantify the role that fintech plays in promoting financial inclusion in rural India, thus researchers there are using confirmatory factor analysis to identify the most important contributing factors and structural equation modeling to analyze the data. According to the findings, behavioral intention to utilize technology in India’s rural sector is favorably impacted by elements creating social influence. End-users who are used to using monetary tech services and systems are more likely to follow through on their stated goals.
For this reason, a confirmatory factor analysis was a crucial part of this study’s early phases in order to find variables for the adoption of financial innovations. At this step of the study process, statistical tests were used to determine whether or not the association exists and, if so, how strong it is. Structural equation modeling was the key statistical method used to test the hypotheses and analyze the effect of fintech on financial inclusion via mobile money services.
4.1. Sample Design
Users of financial technology and rural business owners who use mobile money and other services provided by financial technologies made up both the universe of the research as well as the demographic that was the focus of the survey. There are 130 billion people on the planet, and it is impossible to obtain the opinions of the whole population. As a result, the sampling approach was institutionalized. Using a method known as stratified judgmental sampling, the sample frame consisted of respondents from three districts, namely, Gurugram, Hisar, and Jhajjar of Haryana state, who were selected on a random basis. The total number of respondents that participated in the survey was 400. They were given closed-ended questionnaires, and data were collected by one of researchers himself between July 2022 to September 2022 as respondents were not much aware about Google Forms.
4.2. Data Collection Method
Primary information was mainly used in the process of data collecting, including the use of surveys for gathering primary information. The primary data came from the more rural parts of India’s main regions, and it was acquired using stratified sampling methods. Using responses from a pilot study of people who use mobile money and other financial technologies, a structured questionnaire was put through its paces. A Likert rating scale and nominal and rank-order scales were used in the preparation of the questionnaire in order to facilitate data scaling.
4.3. Results
As shown in Table 2, the indicated variables have been coerced. Both CFI and TLI need to be at least 0.90 for the model to be considered valid, and both conditions were met in this study. As shown in Table 3, the values of CFI and TLI were found to be 0.997 and 0.996, respectively.
Table 2.
Model information.
Table 3.
User model versus baseline model.
4.4. Estimates
Table 4 provides the parameter estimations, including the four predictors (behavioral intention, service trust, usability, and social influence) and their impact on financial inclusion due to disruption created by the fintech companies over the last 10 years in particular. It was estimated and observed that service trust (0.3823) was the most prominent factor as it had a significant impact on financial inclusion. This means people do believe that fintech services are trustworthy and they can use them for their financial transactions. Social influence (0.2304) was the second most significant indicator of financial inclusion, although the value was not found to be significant. Behavioral intention of using fintech products was the third prominent reason, and the value was also found to be significant. Usability (0.0839) was also found to be most significant in having an impact on financial inclusion. Except for social influence, the threshold value of all the constructs was found significant.
Table 4.
Parameter estimates.
There are two models that make up a structural equation model, and they are the measurement model and the structural model. The connections between the observable data and the latent variables are modeled by the measuring instruments. The structural model shows how the latent variables are connected. As shown in Table 5, we used the measurement model in this study, where basically the association of latent and observed variables were measured. As far as behavioral intention is concerned, it was found that BI4 (3.030) was strongly associated with the latent observed variable, i.e., behavioral intention, while BI2 (0.814) was found to be the least associated.
Table 5.
Measurement model.
In the case of service trust, ST2 (1.183) was found to be most significant, while ST3 (0.915) was found to have less association. In the case of usability, there were only two variables, and both were found to be associated, although UB1 had stronger association compared to UB2. Social influence was the third latent variable, and SI1 (1.313) was found to be associated with its construct, while SI3 was found to be the most correlated. The last latent variable was fintech for financial inclusion, where FTFI2 was found to be strongly associated, while FTFI was less associated.
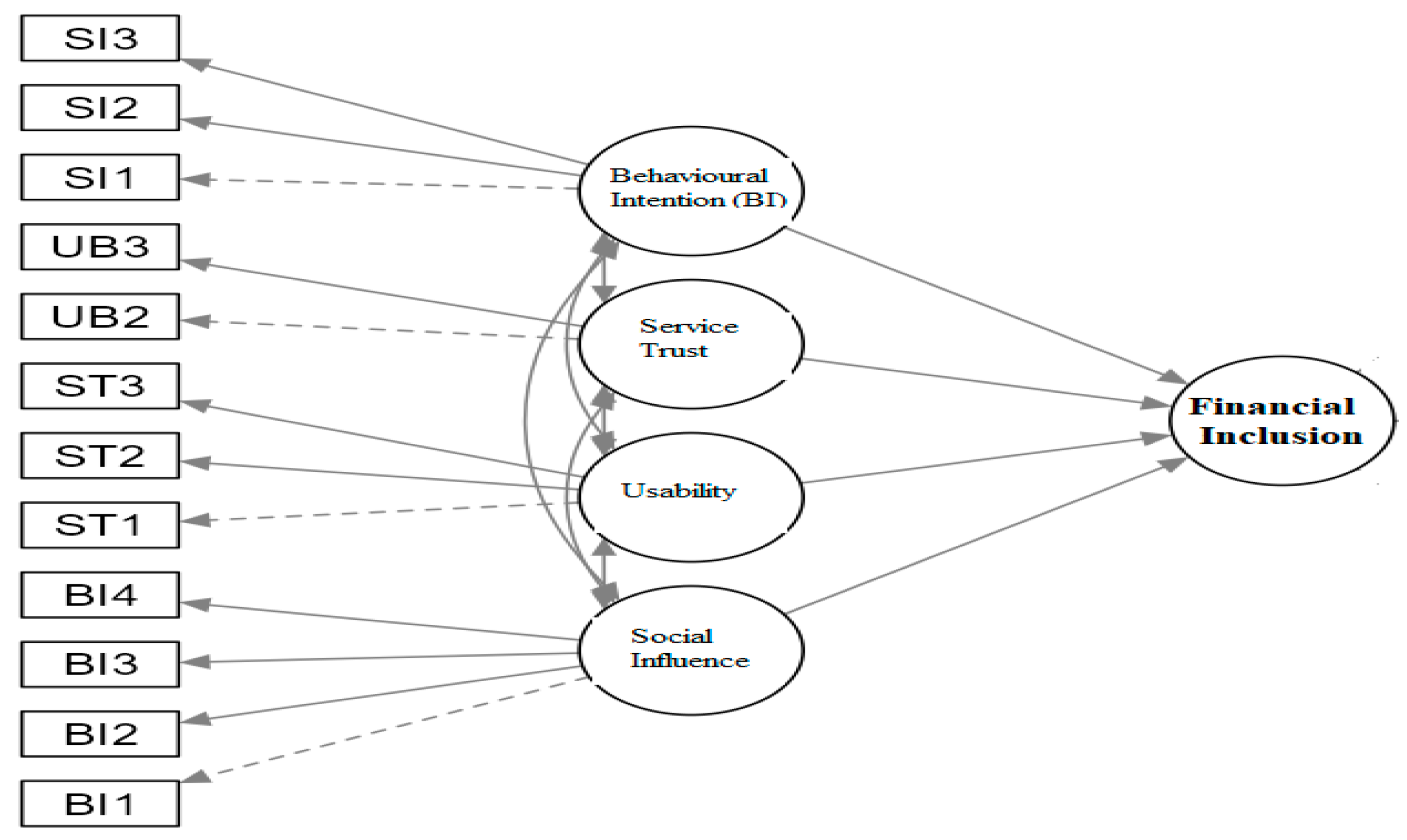
The causal assumptions are shown in the structural equation modeling graphic as shown in Figure 2. One parameter per arrow in the diagram was estimated with the use of a covariance or correlation matrix, provided the parameters of the model were known.
Figure 2.
Estimated framework.
In the path diagram, the four latent variables (behavioral intention, service trust, usability, and social influence) are represented by circles, while the 12 manifest variables are represented by rectangles. As can be seen, not all the latent variables were associated strongly with each other. Social influence and usability of fintech products (0.09) had a low degree of association, although they were still the strongest among all the latent variable relationships. Usability and service trust (0.02) were also associated, but the association was not as strong as the association between social influence and usability variables. The relationship between service trust and behavioral intention (0.01) was found to be the least among all the latent variable relationships, and it was found to be less than the association between social influence and usability and usability and service trust. The association between social influence and behavioral intention was not so significant, although it was stronger than the association between service trust and usability as well as service trust and behavioral intention.
5. Conclusions
It is generally agreed that financial inclusion is necessary for the alleviation of poverty, the promotion of balanced economic growth, and the maintenance of economic stability. In underdeveloped nations, a significant portion of the population do not have access to even the most fundamental banking services. The vast majority of them come from Asian and Middle Eastern countries. The provision of fundamental monetary services, such as banking, is still largely out of reach for millions of individuals, particularly those living in India’s most rural and isolated areas. It is necessary to make use of financial technology and services related to mobile money in order to complete financial transactions and to improve one’s standard of living by investing in the creation of new enterprises or initiatives related to self-employment. The sharing economy, legislation, and information technology are all contributing to the rapid progress that is being made owing to these initiatives. Despite this, research on the field of fintech is still in its infant phases. In most nations that are still developing, policy-makers see financial inclusion as a top objective for development.
This work is a contribution to the body of research that deals with factors associated with using fintech for financial inclusion, particularly for economically disadvantaged people living in rural India. The model that incorporated the input of rural residents into financial decision-making emerged as the most important finding from this empirical investigation. In addition, findings from the structural equation modeling and route analysis led the researchers to the conclusion that customers, who are meant to participate in financial inclusion via the use of fintech services, should always make an effort to conduct transactions using fintech-based mobile services. They have no plans to stop utilizing fintech for financial inclusion, and they like the user-friendly nature of these services. The majority of respondents make regular use of financial inclusion services based on fintech, and they believe that this has increased their profitability and savings, in addition to enabling them to transfer money to anybody in the globe at a reasonable cost (Orlov et al. 2021). People living in rural India feel that fintech can be used to increase rural income and can also be utilized to make financial services more accessible to rural residents. This was also found in an earlier study (Demir et al. 2022).
Rural India believes that fintech is simple and straightforward to grasp. The people around them, particularly those who expect them to employ financial inclusion services based on fintech, have also had an impact on their behavior. A number of users shared the opinion that making use of financial inclusion services offered by companies that specialize in fintech has become second nature. People have the impression that the service fees associated with fintech-based financial inclusion are fair and provide good value for the money spent. They also showed faith in facilitators of circumstances when it came to the provision of fintech services. However, they concur that it is essential to exercise extreme caution when dealing with financial inclusion services that are based on fintech. The results of this research indicate that fintech is playing a significant role in the financial inclusion of rural people in the Indian economy. In reality, behavioral intention, service trust, usability, and social influence have a significant impact on the usage of fintech services (Thomas and Hedrick-Wong 2019).
Trust difficulties are more important in the area of fintech than they are in any other industry. Digital services that manage people’s money are directly tied to their financial welfare. Therefore, trust is crucial, and fintech is delivering it. The results of this study are aligned with earlier literature.
This study was confined to behavioral intention, service trust, usability, and social influence. Government support as a mediating factor could have been discussed as government support has been remarkable for fintech companies in India, particularly since 2014.
6. Implications
The current study offers newly developed best practices for policy-makers, regulators, and investors to use in a setting of shifting financial conditions. It provides empirical data to determine the crucial success component and another growth engine for fintech services. The findings of this research give critical inputs to decision-makers so that they may design a plan to manage the present impediments to inclusive financial development. Taking into account the findings of the research, policy-makers and other industry players may leverage mobile phone technology to develop new service offerings and policies with the goal of enhancing job opportunities, income, and the general wellbeing of citizens. This research contributes to the process of developing a citizen dataset of beneficiaries of financial technology. The findings would be of assistance to the mobile service sector in locating an economy of scope that would allow for the provision of services at reduced costs while maximizing their positive impact on society.
Access to financial resources is seen as a key obstacle to growth by large populations in developing countries, such as India. The results of this research contribute to the betterment of society in two different ways. To begin with, people will be more knowledgeable of financial services that are easily accessible, such as payment and transfer systems, microcredits, insurance, and savings accounts. The second benefit of financial inclusion is that it gives formerly marginalized people access to economic expansion. The creation of an inclusive financial sector offers complementary contributions to the economy by drawing in a greater number of participants, which, in the long run, aids the growth of rural areas. Beyond its importance in the business world, entrepreneurship also has a significant impact on society (Russell 1980). Poverty may be alleviated by the financing of growth drivers, such as the mobilization of savings and the provision of access to services for low-income individuals, as well as through the improvement of social welfare and reduction of vulnerability.
7. Scope of Future Research
Fintech has seen explosive growth in recent years as new businesses and technologies have transformed the way we think about banking and money. The future of fintech, according to experts, will entail even more innovation, with an increasing emphasis on offering seamless, 360-degree financial services and lowering conventional hurdles, such as high fees and onerous regulations. Therefore, in a future perspective, researchers can explore how commercial banks understand their role in creating this fascinating new environment as this transformation takes place. Banks should make sure they stay at the forefront of financial services by collaborating with creative entrepreneurs and using their own resources to adopt technological advancements.
Author Contributions
Conceptualization, M.A. and M.N.K.; investigation, S.T. & S.K.W.; methodology, M.A., F.A. and S.T.; supervision, S.K.W.; writing—original draft, S.T.; writing—review and editing, M.A., S.K.W. and F.A. All authors have read and agreed to submitted version of the manuscript.
Funding
This research received no external funding.
Informed Consent Statement
Informed consent was obtained from the respondents of the survey.
Data Availability Statement
The data used to support the findings of this study are available from the corresponding author upon request.
Conflicts of Interest
The authors declare no conflict of interest.
References
- Ajzen, Icek. 1991. The Theory of Planned Behavior. Organizational Behavior and Human Decision Processes 50: 179–211. [Google Scholar] [CrossRef]
- Anagnostopoulos, Ioannis. 2018. Fintech and Regtech: Impact on Regulators and Banks. Journal of Economics and Business 100: 7–25. [Google Scholar] [CrossRef]
- Aron, Janine. 2018. Mobile Money and the Economy: A Review of the Evidence. The World Bank Research Observer 33: 135–88. [Google Scholar] [CrossRef]
- Bagozzi, Richard P., and Youjae Yi. 1988. On the Evaluation of Structural Equation Models. Journal of the Academy of Marketing Science 16: 74–94. [Google Scholar] [CrossRef]
- Banna, Hasanul, M. Kabir Hassan, and Mamunur Rashid. 2021. Fintech-Based Financial Inclusion and Bank Risk-Taking: Evidence from OIC Countries. Journal of International Financial Markets, Institutions and Money 75: 101447. [Google Scholar] [CrossRef]
- Black, William, and Barry. J. Babin. 2019. Multivariate Data Analysis: Its Approach, Evolution, and Impact. In The Great Facilitator. Berlin/Heidelberg: Springer, pp. 121–30. [Google Scholar] [CrossRef]
- Burns, Scott. 2018. M-Pesa and the ‘Market-Led’ Approach to Financial Inclusion. Economic Affairs 38: 406–21. [Google Scholar] [CrossRef]
- Cecchetti, Stephen G., and Kermit Schoenholtz. 2020. Finance and Technology: What Is Changing and What Is Not. CEPR Discussion Papers 15352: 1–40. [Google Scholar]
- Chang, Victor, Partricia Baudier, Hui Zhang, Qianwen Xu, Jingqi Zhang, and Mitra Arami. 2020. How Blockchain can Impact Financial Services–the Overview, Challenges and Recommendations from Expert Interviewees. Technological Forecasting and Social Change 158: 120–66. [Google Scholar] [CrossRef]
- Chavan, Palavi, and Bhaskar Birajdar. 2009. Micro Finance and Financial Inclusion of Women: An Evaluation. Reserve Bank of India Occasional Papers 30: 109–29. [Google Scholar]
- Chouhan, Vineet, Bibhas Chandra, Pranav Saraswat, and Shubham Goswami. 2020. Developing Sustainable Accounting Framework for Cement Industry: Evidence from India. Finance India 34: 1459–74. [Google Scholar]
- Chouhan, Vineet, Raj Bahadur Sharma, and Shubham Goswami. 2021a. Factor Affecting Audit Quality: A study of the companies listed in Bombay Stock Exchange (BSE.). International Journal of Management 25: 989–99. [Google Scholar]
- Chouhan, Vineet, Raj Bahadur Sharma, and Shubham Goswami. 2021b. Sustainable Reporting: A Case Study of Selected Cement Companies of India. Accounting 7: 151–60. [Google Scholar] [CrossRef]
- Chouhan, Vineet, Raj Bahadur Sharma, Shubham Goswami, and Abdul Wahid Ahmed Hashed. 2021c. Measuring Challenges in Adoption of Sustainable Environmental Technologies in Indian Cement Industry. Accounting 7: 339–48. [Google Scholar] [CrossRef]
- Chouhan, Vineet, Shubham Goswami, and Raj Bahadur Sharma. 2021d. Use of Proactive Spare Parts Inventory Management (PSPIM) Techniques for Material Handling Vis-À-Vis Cement Industry. Materials Today: Proceedings 45: 4383–89. [Google Scholar] [CrossRef]
- Chouhan, Vineet, Shubham Goswami, Manish Dadhich, Pranav Saraswat, and Pushpkant Shakdwipee. 2021e. Chapter 5 Emerging Opportunities for the Application of Blockchain for Energy Efficiency. In Blockchain 3.0 for Sustainable Development. Edited by Deepak Khazanchi, Ajay Kumar Vyas, Kamal Kant Hiran and Sanjeevikumar Padmanaban. Boston: De Gruyter, pp. 63–88. [Google Scholar] [CrossRef]
- Dang, Van Cuong, and Quang Khai Nguyen. 2021. Internal Corporate Governance and Stock Price Crash Risk: Evidence from Vietnam. Journal of Sustainable Finance & Investment. [Google Scholar] [CrossRef]
- Davis, Fred D., and Davis Fred. 1989. Perceived Usefulness, Perceived Ease of Use, and User Acceptance of Information Technology. MIS Quarterly 13: 319. [Google Scholar] [CrossRef]
- Demir, Ayse, Vanesa Pesqué-Cela, Yener Altunbas, and Victor Murinde. 2022. Fintech, Financial Inclusion and Income Inequality: A Quantile Regression Approach. The European Journal of Finance 28: 86–107. [Google Scholar] [CrossRef]
- Duncombe, Richard, and Richard Boateng. 2009. Mobile Phones and Financial Services in Developing Countries: A Review of Concepts, Methods, Issues, Evidence and Future Research Directions. Third World Quarterly 30: 1237–58. [Google Scholar] [CrossRef]
- Frost, Jon, Leonardo Gambacorta, Yi Huang, Hyun Song Shin, and Pablo Zbinden. 2019. BigTech and the Changing Structure of Financial Intermediation. Economic Policy 34: 761–99. [Google Scholar] [CrossRef]
- Gautam, Amit, and Siddhartha Rawat. 2017. Cashless and Digital Economy and its Effect on Financial Inclusion in India. Financial Sector in India 20: 77–85. [Google Scholar]
- Ghosh, Saibal. 2020. Financial Inclusion in India: Does Distance Matter? South Asia Economic Journal 21: 216–38. [Google Scholar] [CrossRef]
- Haque, Sabrina Sharmin, Monica Yanez-Pagans, Yurani Arias-Granada, and George Joseph. 2020. Water and Sanitation in Dhaka Slums: Access, Quality, and Informality in Service Provision. Water International 45: 791–811. [Google Scholar] [CrossRef]
- Iqbal, Sana, Ahmad Nawaz, and Sadaf Ehsan. 2019. Financial Performance and Corporate Governance in Microfinance: Evidence from Asia. Journal of Asian Economics 60: 1–13. [Google Scholar] [CrossRef]
- Jack, William, and Tavneet Suri. 2014. Risk Sharing and Transactions Costs: Evidence from Kenya’s Mobile Money Revolution. American Economic Review 104: 183–223. [Google Scholar] [CrossRef]
- Khan, Harun R. 2012. Issues and Challenges in Financial Inclusion: Policies, Partnerships, Processes and Products. Korea 18: 84–17. [Google Scholar]
- Khan, Shagufta, Vineet Chouhan, Bibhas Chandra, and Shubham Goswami. 2014. Sustainable Accounting Reporting Practices of Indian Cement Industry: An Exploratory Study. Uncertain Supply Chain Management 2: 61–72. [Google Scholar] [CrossRef]
- Kim, Minjin, Hanah Zoo, Heejin Lee, and Juhee Kang. 2018. Mobile Financial Services, Financial Inclusion, and Development: A Systematic Review of Academic Literature. The Electronic Journal of Information Systems in Developing Countries 84: e12044. [Google Scholar] [CrossRef]
- Li, Feng, Hui Lu, Meiqian Hou, Kangle Cui, and Mehdi Darbandi. 2021. Customer Satisfaction with Bank Services: The Role of Cloud Services, Security, E-Learning and Service Quality. Technology in Society 64: 101487. [Google Scholar] [CrossRef]
- Mader, Philip. 2018. Contesting Financial Inclusion. Development and Change 49: 461–83. [Google Scholar] [CrossRef]
- Maina, Enock M., Vineet Chouhan, and Shubham Goswami. 2020. Measuring Behavioral Aspect of IFRS Implementation in India and Kenya. International Journal of Scientific and Technology Research 9: 2045–48. [Google Scholar]
- Mannan, Morshed, and Simon Pek. 2021. Solidarity in the Sharing Economy: The Role of Platform Cooperatives at the Base of the Pyramid. In Sharing Economy at the Base of the Pyramid. Singapore: Springer, pp. 249–79. [Google Scholar] [CrossRef]
- Masino, Serena, and Miguel Niño-Zarazúa. 2018. Improving Financial Inclusion through the Delivery of Cash Transfer Programmes: The Case of Mexico’s Progresa-Oportunidades-Prospera Programme. The Journal of Development Studies 56: 151–68. [Google Scholar] [CrossRef]
- Mbiti, Isaac, and David N. Weil. 2013. The Home Economics of E-Money: Velocity, Cash Management, and Discount Rates of M-Pesa Users. American Economic Review 103: 369–74. [Google Scholar]
- Menz, Markus, Sven Kunisch, Julian Birkinshaw, David J. Collis, Nicolas J. Foss, Robert E. Hoskisson, and John E. Prescott. 2021. Corporate Strategy and the Theory of the Firm in the Digital Age. Journal of Management Studies 58: 1695–720. [Google Scholar] [CrossRef]
- Metzger, Martina, Tim Riedler, and Jennifer Pédussel Wu. 2019. Migrant Remittances: Alternative Money Transfer Channels, Working Paper, No. 127/2019. Berlin: Hochschule für Wirtschaft und Recht Berlin, Institute for International Political Economy (IPE). Available online: https://www.econstor.eu/bitstream/10419/204586/1/1678825786.pdf (accessed on 12 January 2023).
- Mia, Md Aslam, Miao Zhang, Cheng Zhang, and Yoomi Kim. 2018. Are Microfinance Institutions in South-East Asia Pursuing Objectives of Greening the Environment? Journal of the Asia Pacific Economy 23: 229–45. [Google Scholar] [CrossRef]
- Nguyen, Quang Khai. 2022. The effect of FinTech development on financial stability in an emerging market: The role of market discipline. Research in Globalization 5: 100105. [Google Scholar] [CrossRef]
- Okoye, Lawrence Uchenna, Kehinde Adekunle Adetiloye, Olayinka Erin, and Nwanneka Judith. 2017. Financial Inclusion as a Strategy for Enhanced Economic Growth and Development. Journal of Internet Banking and Commerce 22: 1–14. [Google Scholar]
- Omojolaibi, Joseph A., Adaobi Geraldine Okudo, and Deborah A. Shojobi. 2019. Are Women Financially Excluded from Formal Financial Services? Analysis of Some Selected Local Government Areas in Lagos State, Nigeria. Journal of Economic and Social Thought 6: 16–47. [Google Scholar]
- Orlov, Evgeniy Vladimirovi, Tatyana Mikhailo Rogulenko, Oleg Alexandr Smolyakov, Nataliya Vladimiro Oshovskaya, Tatiana Ivan Zvorykina, Victor Grigore Rostanets, and Elena Petrov Dyundik. 2021. Comparative Analysis of the Use of Kanban and Scrum Methodologies in IT Projects. Universal Journal of Accounting and Finance 9: 693–700. [Google Scholar] [CrossRef]
- Oskarsson, Patrik. 2018. Landlock: Paralyzing Dispute over Minerals on Adivasi Land in India. Canberra: Austrialian National University Press, p. 204. [Google Scholar] [CrossRef]
- Rathod, Saikumar, and Shiva Krishna Prasad Arelli. 2013. Aadhaar and Financial Inclusion: A Proposed Framework to Provide Basic Financial Services in Unbanked Rural India. In Driving the Economy through Innovation and Entrepreneurship. New Delhi: Springer New Delhi, pp. 731–44. [Google Scholar] [CrossRef]
- Reddy, Amith Kumar. 2021. Impact of E-Banking on Customer Satisfaction. PalArch’s Journal of Archaeology of Egypt/Egyptology 18: 4220–31. [Google Scholar]
- Russell, James A. 1980. A circumplex model of affect. Journal of Personality and Social Psychology 39: 1161–78. [Google Scholar] [CrossRef]
- Schuetz, Sebastian, and Viswanath Venkatesh. 2020. Blockchain, Adoption, and Financial Inclusion in India: Research Opportunities. International Journal of Information Management 52: 101936. [Google Scholar] [CrossRef]
- Singh, N. Dhaneshwar, and H. Ramananda Singh. 2012. Social Impact of Microfinance on SHG Members: A Case Study of Manipur. Prabandhan: Indian Journal of Management 5: 43–50. [Google Scholar] [CrossRef]
- Singh, Surender, S. K. Goyal, and Supran Kumar Sharma. 2013. Technical Efficiency and its Determinants in Microfinance Institutions in India: A Firm Level Analysis. Journal of Innovation Economics Management 1: 15–31. [Google Scholar] [CrossRef]
- Thomas, Howard, and Yuwa Hedrick-Wong. 2019. How Digital Finance and Fintech Can Improve Financial Inclusion 1. In Inclusive Growth. Bingley: Emerald Publishing Limited, pp. 27–41. [Google Scholar]
- Wieser, Christina, Miriam Bruhn, Johannes Philipp Kinzinger, Christian Simon Ruckteschler, and Soren Heitmann. 2019. The Impact of Mobile Money on Poor Rural Households: Experimental Evidence from Uganda. World Bank Policy Research Working Paper No. 8913. Available online: https://openknowledge.worldbank.org/handle/10986/31978 (accessed on 12 January 2023).
- Wry, Tyler, and Yanfei Zhao. 2018. Taking Trade-offs Seriously: Examining the Contextually Contingent Relationship between Social Outreach Intensity and Financial Sustainability in Global Microfinance. Organization Science 29: 507–28. [Google Scholar] [CrossRef]
Disclaimer/Publisher’s Note: The statements, opinions and data contained in all publications are solely those of the individual author(s) and contributor(s) and not of MDPI and/or the editor(s). MDPI and/or the editor(s) disclaim responsibility for any injury to people or property resulting from any ideas, methods, instructions or products referred to in the content. |
© 2023 by the authors. Licensee MDPI, Basel, Switzerland. This article is an open access article distributed under the terms and conditions of the Creative Commons Attribution (CC BY) license (https://creativecommons.org/licenses/by/4.0/).

