Next Article in Journal
Anti-Competition and Anti-Corruption Controversies in the European Financial Sector: Examining the Anti-ESG Factors with Entropy Weight and TOPSIS Methods
Next Article in Special Issue
Secure and Transparent Banking: Explainable AI-Driven Federated Learning Model for Financial Fraud Detection
Previous Article in Journal
The Impact of Financial Development, Foreign Direct Investment, and Trade Openness on Carbon Dioxide Emissions in Jordan: An ARDL and VECM Analysis Approach
 
 
Font Type:
Arial Georgia Verdana
Font Size:
Aa Aa Aa
Line Spacing:
Column Width:
Background:
Article

Examining Documentation Tools for Audit and Forensic Accounting Investigations

by
Katherine Taken Smith
and
Lawrence Murphy Smith
*
College of Business, Texas A&M University, Corpus Christi, TX 78412, USA
*
Author to whom correspondence should be addressed.
J. Risk Financial Manag. 2024, 17(11), 491; https://doi.org/10.3390/jrfm17110491
Submission received: 6 September 2024 / Revised: 21 October 2024 / Accepted: 28 October 2024 / Published: 31 October 2024
(This article belongs to the Special Issue Corporate Financial Crises and Fraud Detection)

Abstract

This study examines some of the documentation tools and techniques that forensic accountants, internal auditors, external auditors, and others can use to document accounting and financial reporting systems under investigation. While prior research has addressed these items piecemeal, this study is the first to incorporate them, along with current related research and theoretical foundation, and relate them in aggregate to the work of forensic accountants, internal auditors, external auditors, and others. Inputs, processes, and outputs of modern accounting and financial reporting systems are often difficult to fully grasp, with weaknesses obscured by the complexities of the system. These weaknesses make a system vulnerable to fraudsters, embezzlers, hackers, and others who will take advantage of system weaknesses to perpetrate financial fraud, embezzlement, or other financial crimes. Documentation tools and techniques examined in this study will be useful to forensic accountants, internal auditors, external auditors, and others for identifying the components, processes, and potential weaknesses of accounting and financial reporting systems.

1. Introduction

Modern accounting and financial reporting systems often are difficult to fully understand, due to the complexity and intricacy of inputs, processes, and outputs of the systems. Weaknesses in the systems can be obscured or overlooked due to complexities of the systems, rather like hiding problems in plain sight. Weaknesses make a system vulnerable to fraudsters, embezzlers, hackers, and others who will take advantage of those weaknesses for illicit purposes (Smith et al. 2011). Forensic accountants, internal auditors, external auditors, and others must acquire a good understanding of accounting and financial reporting systems to be able to search effectively for perpetrators of financial fraud, malicious hacking, embezzlement, and other financial crimes (cf., Kamyshanskyi et al. 2023; Ritchie 2020; Conway 2004).
Forensic accountants, internal auditors, external auditors, and others face a variety of challenging situations in their investigations of accounting and financial reporting systems (cf., Al-Abbadi et al. 2021; Oladejo and Jack 2020; Houck et al. 2006). Aspects of these systems include data, documents, inputs, processes, outputs, persons within the firm, and external persons. Aspects of some accounting systems, such as payroll processing, usually involve only internal data and people within a firm. On the other hand, an accounting system for accounts receivable updating will involve external data, such as customer payments, and people external to the firm.
Effective documentation facilitates understanding of the inputs, processes, and outputs of a system and identifies where vulnerabilities might exist. A number of system documentation tools and techniques have been developed (cf., Incozi and Rodrigues 2021; Vician and Pierce 2018; Bradford et al. 2007; Smith and Smith 2003). This study examines some of the documentation tools and techniques that forensic accountants, internal auditors, external auditors, and others can use to document the accounting and financial reporting systems that they are investigating. Documentation tools and techniques can be very useful to forensic accountants, internal auditors, external auditors, and others to identify aspects of systems, such as key persons, inputs, processes, outputs, and potential weaknesses. To some extent, prior research has addressed documentation tools and techniques piecemeal; this study is the first to incorporate these items with current related research and theoretical foundation and relate them in aggregate to the work of forensic accountants, internal auditors, external auditors, and others. The tools described in this study offer a quasi-framework in which systems can be documented and studied.
System vulnerabilities can enable perpetrators to commit financial fraud, malicious hacking, embezzlement, and other financial crimes. In particular, the issue of fraud has been defined, examined, and reported over many years (cf., Krambia-Kapardis and Kapardis 2024; Krambia-Kapardis 2015; Trompeter et al. 2013; Dorminey et al. 2012; Matsumura and Tucker 1992). With regard to fraud, it has been a problem going back to the earliest businesses. According to Black’s Law Dictionary, fraud is defined as “any activity that relies on deception in order to achieve a gain. Fraud becomes a crime when it is a ‘knowing misrepresentation of the truth or concealment of a material fact to induce another to act to his or her detriment’ (Black’s Law Dictionary). In other words, if you lie in order to deprive a person or organization of their money or property, you’re committing fraud” (ACFE 2024). While definitions vary somewhat from country to country, “fraud or dishonesty” include “such matters as larceny, theft, embezzlement, forgery, misappropriation, wrongful abstraction, wrongful conversion, willful misapplication, or any other fraudulent or dishonest acts resulting in financial loss” (eCFR 2024).
Fraud is often complicated and difficult to detect. Nevertheless, Krambia-Kapardis (2001) warns that “proficiency in fraud detection is needed if the [auditing] profession is to avoid costly litigation, ever-increasing indemnity insurance, and erosion of the profession’s credibility”. Krambia-Kapardis (2016) examines large-scale business collapses, such as Enron, Lehman Brothers, Parmalat, and Worldcom. These show weaknesses in traditional approaches to fraud prevention. The author shows that auditors can be too focused on micro-level risks and fail to recognize the importance of factors such as corruption, corporate social responsibility, organizational culture, ineffective regulation, lack of transparency, and ethical values (Krambia-Kapardis 2016).
Based on the above, the research question of this study is as follows:
RQ: 
What documentation tools and techniques can be used by forensic accountants, internal auditors, external auditors, and others to document the accounting and financial reporting systems under investigation?

2. Review of Prior Research, Theoretical Foundation, and Methodology

The perpetration of a financial crime can have a significant negative effect on many people, including an organization’s owners, investors, lenders, creditors, employees, customers, and others. A number of prior studies have shown that when a company is the victim of a financial crime, it can have a deleterious effect on a company’s reputation and adversely affect its market value (e.g., Smith et al. 2011, 2019, 2023; Burger et al. 2020). When financial frauds occur, they can cause the public to question the accuracy and reliability of a company’s financial statements. Forensic accounting emerged as a defense against fraud and a means to boost public confidence in financial statements. Forensic accountants are tasked with assessing and authenticating legal and professional reports and records (Perduv et al. 2018). The role of auditors in fraud detection is described in a study by Krambia-Kapardis (2017). She points out that the external auditor’s role to detect fraud has become “more complicated and controversial” (p. 575). She adds: “The responsibility for detecting and preventing fraud and corruption falls on the Board of Directors and the Internal Auditors” (Krambia-Kapardis 2017, p. 575).
The role of external auditors in fraud detection is summarized by Paul Munter, Acting Chief Accountant of the Securities and Exchange Commission, as follows: “Under existing Public Company Accounting Oversight Board (PCAOB) auditing standards, auditors for issuers have a responsibility to consider fraud and to obtain reasonable assurance about whether the financial statements are free of material misstatement, whether caused by fraud or error. When considering materiality, auditors should not assume that even small intentional misstatements in the financial statements are immaterial. Additionally, Section 10A of the Securities Exchange Act of 1934 (“Exchange Act”) imposes requirements on auditors related to the detection of illegal acts during the audit” (Munter 2022). The Acting Chief Accountant also pointed out that “PCAOB auditing standards further require auditors to exercise due professional care, which requires the auditor to exercise appropriate levels of professional skepticism throughout the audit” (Munter 2022).
The history of fraud is extensive, from early cases involving manual systems to modern-day online systems (cf., Kerr et al. 2023; Eden and Smith 2022; Axtell et al. 2017; Mulig et al. 2014; Sarna 2010). One of the largest recent frauds involved the 2022 collapse of FTX, a cryptocurrency exchange based in the Bahamas. Before its collapse, FTX had been one of the biggest cryptocurrency exchanges, having more than a million users (Kerr et al. 2023). Cryptocurrencies are very controversial, with many notable detractors (cf., Pan 2023). Investigating fraud on such a massive scale as FTX, involving numerous investors, is a major challenge to investigators. Good documentation of systems, including key documents and processes regarding cryptocurrencies or other new technologies, would be critically important (cf., Kerr et al. 2023; Cristea 2021).
In a seminal study by Wiggins and Smith (1987), the authors explain the difficulty of gaining the necessary understanding of key controls and control relationships in systems that are complex and in which collusion is suspected. In their study, an audit simulation model was developed to aid auditors in documenting and evaluating the dependability of complicated internal control systems. In the simulation model, the auditor could investigate effects of collusion upon the system’s reliability and upon error amounts (Wiggins and Smith 1987). While the biggest challenge facing auditors and other investigators is the investigation itself, documenting complex systems is an integral part of that challenge (cf., Richardson et al. 2021; Vician and Pierce 2018; Bradford et al. 2007; Smith and Smith 2003).
In efforts to identify the possibility of fraud, auditors, forensic accountants, and other investigators often look for fraud risk indicators, also called red flags. Making use of the red flag approach has been shown to increase auditors’ sensitivity regarding the possibility of fraud (Al-Dhubaibi and Sharaf-Addin 2022). Research has examined the usefulness of the red flags approach (e.g., Krambia-Kapardis and Kapardis 1997), particularly regarding fraudulent financial reporting (e.g., Yucel 2013). Red flags are warning signs associated with fraudsters, but they are not proof that a fraud has occurred. Nevertheless, a red flag does indicate the possibility of fraud to the auditor or other investigator. Consequently, if a red flag is identified, the auditor or other investigator can look further into the situation. A study by Gullkvist and Jokipii (2013) identified the top ten red flags based on a survey of economic crime investigators. The red flags are as follows:
  • Key manager(s) with questionable or criminal background;
  • Dishonest or unethical management;
  • Significant and unusual related-party transactions are present;
  • There is need to cover up an illegal act;
  • Transactions are not recorded accurately and in a timely manner;
  • The company has solvency problems;
  • Key managers live beyond their means;
  • Threat of imminent bankruptcy;
  • Key managers are schemers;
  • Bank accounts or operations in tax-havens (Gullkvist and Jokipii 2013).
While auditing standards require auditors to document a company’s internal controls, the standards do not specify the format of that documentation. Some forms of audit documentation have been examined in prior research. The choice of format may depend on the size and complexity of the company along with the expertise of the auditor (Bierstaker et al. 2007). Auditors have typically used flowcharts and narratives to document a company’s internal control system. Bierstaker and Brody (2001) found that using either flowcharts or narratives did not affect the auditors’ performance. However, auditors tend to utilize one format more than others and this can impact performance. Auditors who continually use a single format tend to overlook important internal control deficits (Bierstaker et al. 2007).
To encourage the use of more detailed workpapers by audit firms, the Public Company Accounting Oversight Board (PCAOB) issued Auditing Standard No. 3 Audit Documentation (AS No. 3) in June 2003. Previously, many auditing firms had been using minimal documentation for some audit tests to increase efficiency (Payne and Ramsay 2008). Memos can be used to document procedures and findings. The style in which a memo is written was found to influence the reader. One study compared memos written in a neutral manner versus a stylized manner that emphasized evidence that was consistent with the auditor’s conclusion. People were found to be less trusting of conclusions written in a stylized manner (Tan and Trotman 2003; Tan and Yip-Ow 2001).
The PCAOB expressed the need for auditors to have a well-organized and detailed approach to documenting the procedures they use, the evidence they gather, and the conclusions they reach (PCAOB 2004). By increasing the level of documentation, the PCAOB felt auditors would be less vulnerable to litigation (McNellis et al. 2021). One study showed that when detailed documentation is provided, as per AS No. 3, the audit is perceived as superior, and legal professionals place less responsibility on the auditor if there is an audit failure (McNellis et al. 2021).
Research has shown that the method of documentation in an audit affects how well the auditor detects errors. Documentation of a system before a fraud or other financial crime occurs enables an auditor to identify weak spots and correct them so that fraud is less likely to occur. If a fraud has been detected, then the auditor’s documentation can lead auditors to the weak points in the system and enable the auditor to determine how the fraud was perpetrated. The time an auditor spends on an assignment is increased when procedures and evidence are documented in detail, which increases cognitive processing by the auditor. Increased cognitive processing enhances error detection and improves the likelihood of identifying fraud. Spending time on detailed documentation can lead auditors to self-review the evidence and recognize patterns that are potentially fraudulent (Payne and Ramsay 2008).
Research suggests that the success of forensic accounting as a means for exposing fraudulent behavior has been hampered by the lack of an appropriate framework, which includes documentation tools (Akinbowale et al. 2020). Documentation tools can be defined as diagrams, instructions, or other materials that describe how a system works (cf., Romney et al. 2021; Michelman et al. 2012; Smith et al. 2003). Examples of documentation tools that can be used in fraud investigations are described below.
The theoretical foundation of this study is systems theory, which provides the basis on which the logic and processes of a system can be understood and described (cf., Hevner and Chatterjee 2010; Gregor 2006; Smith et al. 2003). There is a logical flow in all systems, natural and manmade, and this flow can be modeled using a variety of tools and techniques (cf., Astrom and Murray 2021; Rainer et al. 2020; Smith et al. 2003; Doll and Ahmed 1985). Systems theory is depicted in Figure 1, showing the four key elements: inputs, processes, outputs, and feedback.
To identify the documentation tools and techniques that have and can be used by forensic accountants, internal auditors, external auditors, and others, a thorough review of auditing, forensic accounting, and information systems literature was carried out, including searches via Google Scholar (scholar.google.com) and Google (google.com). Key words, such as documentation, systems documentation, documentation tools, etc., were searched. Usefulness of key word search methodologies have been described in a number of studies (e.g., Gusenbauer and Haddaway 2020; Haddaway et al. 2015; Boeker et al. 2013). In addition to academic journals, practice literature was also reviewed. This methodology identified a number of documentation tools and techniques that have been extensively used by forensic accountants, internal auditors, external auditors, and others. The list of documentation tools and techniques included in this study is not exhaustive, but they are among the most widely reported. To review every documentation tool and technique would fill many books, far beyond the scope of any one journal article. The selected tools and techniques are described below.

3. Documentation Tools and Techniques

A number of documentation tools and techniques that can be used by forensic accountants, internal auditors, external auditors, and others are examined in this section. The documentation of an accounting and financial reporting system can help in identifying inputs, processes, outputs, data, people involved, and other aspects of the system under investigation. A clear understanding of the system is beneficial to investigators and others, as they consider where vulnerabilities might exist, which might be taken advantage of by perpetrators of fraud, embezzlement, and other financial crimes.

3.1. System Flowchart

A system flowchart provides a graphical illustration of the movement of information throughout the accounting system. The system flowchart is generally used in the analysis and the design of the system (cf., Kusna et al. 2020; Ensmenger 2016). Flowlines show the sequence of processes, while other symbols show inputs and outputs of the process. A system flowchart can visually represent the processes, operations, and inputs and outputs connected to an accounting application system, such as sales transaction processing. Using a system flowchart, a forensic accountant, auditor, and others may identify significant control points in which vulnerabilities might be identified. Figure 2 provides an example of a system flowchart.
A forensic accountant or other investigator, based on the system flowchart, can see the files used in the update process, specifically the sales transactions file and the customer master file. An investigator might then check to see that adequate controls were maintained over access to these files. Also, the investigator might be interested in who was authorized to enter the sales order data. Further, the investigator might be concerned about how the data entered was checked to ensure accuracy, completeness, and other aspects of data integrity. In audits, these steps would be part of the auditor’s compliance testing.

3.2. Data Flow Diagram

A data flow diagram depicts the logical movement of information through a system in a pictorial form (cf., Alshareef et al. 2022; Chong and Diamantopoulos 2020). A data flow diagram (DFD) makes use of just four symbols. Thus, a DFD can be easier to prepare than some other documentation types that include a greater number of symbols. The DFD presents the data used and generated by processes of a system. The four basic symbols include:
SymbolRepresents
1.Open-ended rectangleA data collection point (e.g., employee master file)
2.Open-ended rectangle with “horns”An interface between applications (e.g., a payroll processing interface with the treasurer).
3.OvalsA process (e.g., calculate payroll)
4.RectangleProcessing report (e.g., payroll processing report) The data flow diagram enables an investigator to see how data moves through an accounting system, thereby facilitating understanding of that system. Figure 3 shows a data flow diagram of a payroll preparation process.
A forensic accountant or other investigator, based on the DFD, can see the data used in the payroll process, specifically, the timecard data, employee master file, and supervisor time data. In addition, the investigator can see the outputs from the payroll process include an updated employee master file, a payroll process report, and payroll data. The payroll data is sent to the treasurer. An investigator might then check to see that adequate controls were established over access to the various files, particularly the timecard data. Payroll data is sensitive at many firms, so maintaining its security would be very important. Further, the investigator would likely be interested in how timecard data was checked to ensure its accuracy and other aspects of data integrity.

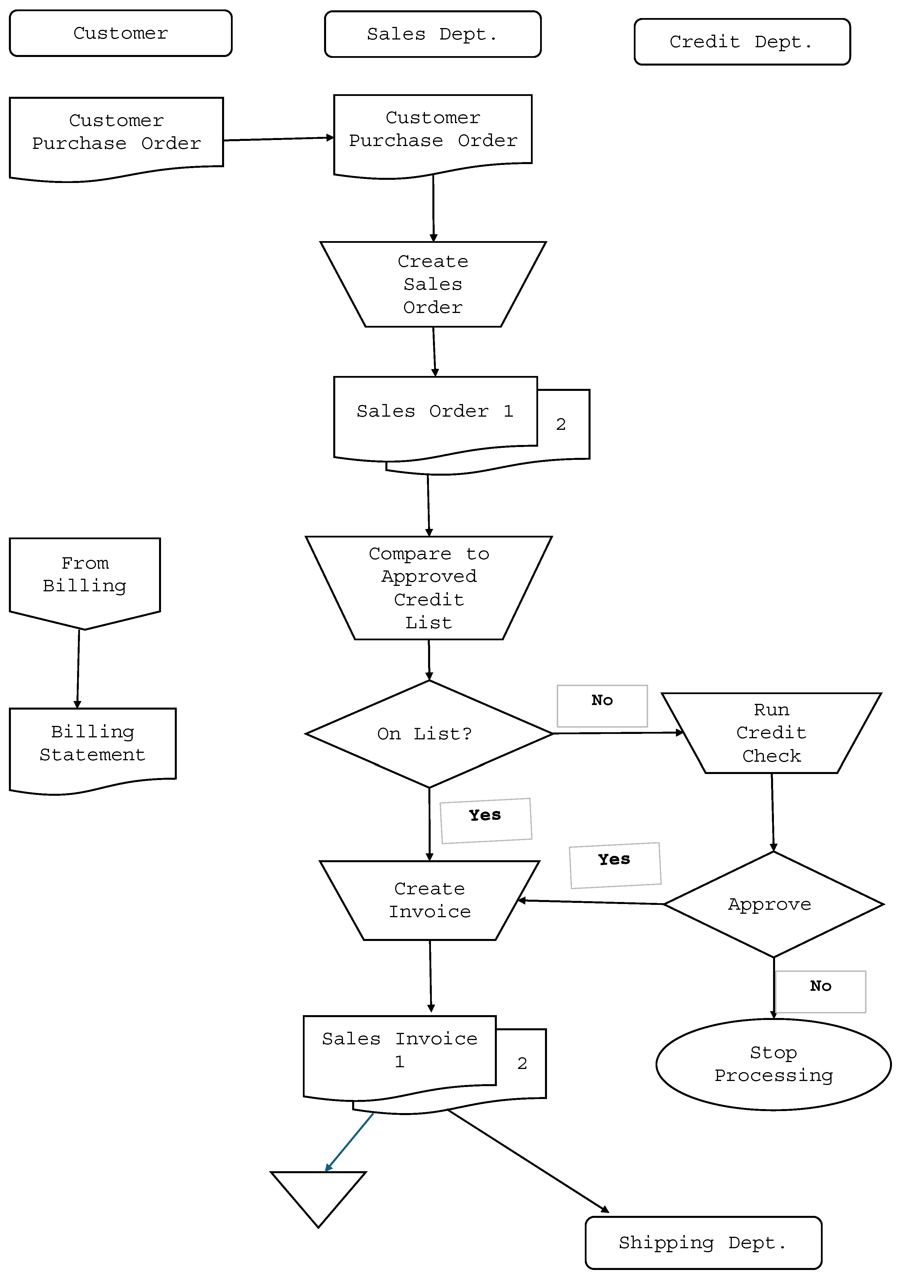
3.3. Document Flowchart

The document flowchart provides a visual representation of how documents flow between organizational units (cf., Locke and Lowe 2013). Typically, a document flowchart consists of several columns. Shown under each column are documents and processes of a specific organizational unit, such as a section, department, or employee. The flowchart shows the flowlines of a document, revealing how it moves within one unit and to other units. Figure 4 shows a document flowchart for sales order processing.

3.4. Prototype

Prototyping can be used to develop a system, such as for accounting and financial reporting applications (cf., Camburn et al. 2017). Figure 5 depicts the basic prototyping process, which involves users and analysts. The steps begin with identifying system needs. The analyst helps users to identify their needs and to estimate costs. After the analyst develops a prototype, it is submitted to users, who determine whether the prototype system meets their needs. If so, the prototype system is implemented. If not, the prototype is sent back to the analyst for modifications. In prototyping information processing systems, such as accounting and financial reporting systems, an emphasis is usually placed on user interfaces such as menu screens, source data, and reporting. Investigators of new prototype systems would likely be concerned that the prototype process includes attention to controls that ensure only authorized persons can use the system and that sensitive data is protected.

3.5. Decision Table

A decision table can help an investigator understand how a system processes a complex task by identifying its core conditions and related actions (cf., Huysmans et al. 2011). The decision table includes four parts, the top two presenting conditions and condition rules, and the bottom two presenting actions and action rules. A key benefit of a decision table is that it can show all specific conditions and their related actions. A basic decision table layout is provided in Figure 6.

3.6. HIPO Chart

A hierarchy plus input, process, output (HIPO) chart is a graphical representation of components of a system (cf., Davis 2019). In Figure 7, at the top of the HIPO chart, the system’s hierarchy is shown, which is a graphical table of contents that shows the modules in the hierarchy, similar to the layout of an organization chart. The bottom part of the HIPO chart presents all the inputs, processes, and outputs. The section can be referred to as “IPO” chart.

3.7. Warnier–Orr Diagram

The Warnier–Orr diagram can be used to identify the key components or modules of a system (cf., Haddad and Davis 2019). Also, the diagram indicates the levels of the modules within a system. Braces indicate each level of the modules. The detail or output module levels are shown on the right-side location of the braces. The higher-level control module level is shown on the left-side location of the braces. Figure 8 shows a Warnier–Orr diagram that represents components of the payroll system.

4. Summary and Conclusions

This study examined documentation tools and techniques that can be used by forensic accountants, internal auditors, external auditors, and others to document accounting and financial reporting systems. Documentation tools can assist in identifying inputs, processes, outputs, data, people involved, and other aspects of systems being investigated.
The study’s research question was posed as: What documentation tools and techniques can be used by forensic accountants, internal auditors, external auditors, and others to document the accounting and financial reporting systems under investigation? In answer to the research question, we identified seven specific documentation tools: system flowcharts, data flow diagrams, document flowcharts, prototyping, decision tables, HIPO charts, and Warnier–Orr diagrams.
The documentation tools and techniques described in this study can assist forensic accountants, internal auditors, external auditors, and others to better understand the systems being examined and help them identify vulnerabilities that might be taken advantage of by perpetrators to commit fraud, embezzlement, and other financial crimes. If a financial crime has been committed, then understanding the accounting and financial reporting system will help investigators determine by whom and how the crime was carried out.

5. Limitations and Future Research

This study was limited by the prior studies examined in the literature review. Future studies could expand the literature review and include additional studies. The current study was limited by the specific documentation tools and techniques examined. Future studies might include additional documentation tools and techniques. Further, future studies might assess usefulness of documentation tools and techniques by interviewing auditors or forensic accountants. This study is limited to an examination of documentation tools and techniques; the study is unable to identify the proportion of fraud cases that might benefit from better documentation. If a future study can acquire adequate proprietary information about fraud cases from business firms, auditors, and others, then a future study might be able to document the proportion of cases that would benefit from better documentation.

Author Contributions

Conceptualization, K.T.S. and L.M.S.; Methodology, K.T.S. and L.M.S.; Software, K.T.S. and L.M.S.; Validation, K.T.S. and L.M.S.; Formal analysis, K.T.S. and L.M.S.; Investigation, K.T.S. and L.M.S.; Resources, K.T.S. and L.M.S.; Data curation, K.T.S. and L.M.S.; Writing—original draft, K.T.S. and L.M.S.; Writing—review & editing, K.T.S. and L.M.S.; Visualization, K.T.S. and L.M.S.; Supervision, K.T.S. and L.M.S.; Project administration, K.T.S. and L.M.S.; Funding acquisition, K.T.S. and L.M.S. All authors have read and agreed to the published version of the manuscript.

Funding

This research received no external funding.

Institutional Review Board Statement

Not applicable.

Informed Consent Statement

Not applicable.

Data Availability Statement

All data used in the study is publicly available.

Conflicts of Interest

The authors declare no conflicts of interest.

References

  1. ACFE. 2024. Fraud 101: What Is Fraud. Association of Certified Fraud Examiners. Available online: https://www.acfe.com/fraud-resources/fraud-101-what-is-fraud (accessed on 2 September 2024).
  2. Akinbowale, Oluwatoyin E., Heinz E. Klingelhöfer, and Mulatu F. Zerihun. 2020. An innovative approach in combating economic crime using forensic accounting techniques. Journal of Financial Crime 27: 1253–71. [Google Scholar] [CrossRef]
  3. Al-Abbadi, Haitham M., Badi Alrawashdeh, Mohammed N. Dabaghia, and Riyad N. Darwazeh. 2021. The challenges of application of forensic accounting in Jordan. Academy of Strategic Management Journal 20: 1–10. [Google Scholar]
  4. Al-Dhubaibi, Ahmed A. S., and Hussein H. H. Sharaf-Addin. 2022. An analysis of external and internal auditors’ use of ISA 240 red flags: The impact of auditors’ estimation of fraud pervasiveness. Cogent Business & Management 9: 2118209. [Google Scholar]
  5. Alshareef, Hanaa, Katja Tuma, Sandro Stucki, Gerardo Schneider, and Riccardo Scandariato. 2022. Precise analysis of purpose limitation in Data Flow Diagrams. Paper presented at the 17th International Conference on Availability, Reliability and Security, Vienna, Austria, August 23; pp. 1–11. [Google Scholar]
  6. Astrom, Karl J., and Richard Murray. 2021. Feedback Systems: An Introduction for Scientists and Engineers. Princeton: Princeton University Press. [Google Scholar]
  7. Axtell, Jennifer, L. Murphy Smith, and Wayne Tervo. 2017. The advent of accounting in business governance: From ancient scribes to modern practitioners. International Journal of Business Governance and Ethics 12: 21–46. [Google Scholar] [CrossRef]
  8. Bierstaker, James, Diane Janvrin, and D. Jordan Lowe. 2007. An examination of factors associated with the type and number of internal control documentation formats. Advances in Accounting 23: 31–48. [Google Scholar] [CrossRef]
  9. Bierstaker, James L., and Richard G. Brody. 2001. Presentation format, relevant experience and task performance. Managerial Auditing Journal 16: 124–28. [Google Scholar] [CrossRef]
  10. Boeker, Martin, Werner Vach, and Edith Motschall. 2013. Google Scholar as replacement for systematic literature searches: Good relative recall and precision are not enough. BMC Medical Research Methodology 13: 1–12. [Google Scholar] [CrossRef]
  11. Bradford, Marianne, Sandra B. Richtermeyer, and Douglas F. Roberts. 2007. System diagramming techniques: An analysis of methods used in accounting education and practice. Journal of Information Systems 21: 173–212. [Google Scholar] [CrossRef]
  12. Burger, Marcus, L. Murphy Smith, and Justin Wood. 2020. Recent Cybercrimes and Cybersecurity Strategies. Internal Auditing 35: 12–19. [Google Scholar]
  13. Camburn, Bradley, Vimal Viswanathan, Julie Linsey, David Anderson, Daniel Jensen, Richard Crawford, Kevin Otto, and Kristin Wood. 2017. Design prototyping methods: State of the art in strategies, techniques, and guidelines. Design Science 3: e13. [Google Scholar] [CrossRef]
  14. Chong, Heap-Yih, and Alexander Diamantopoulos. 2020. Integrating advanced technologies to uphold security of payment: Data flow diagram. Automation in Construction 114: 103158. [Google Scholar] [CrossRef]
  15. Conway, Alice. 2004. Early detection checklist: Searching for the signs of fraud at work. Journal of Investment Compliance 5: 128–32. [Google Scholar] [CrossRef]
  16. Cristea, Lavinia Mihaela. 2021. Romanian Auditors’ Perception Concerning the IT Impact in the Big Data Era. Public Finance Quarterly 66: 68–82. [Google Scholar] [CrossRef]
  17. Davis, William S. 2019. HIPO (hierarchy plus input-process-output). In The Information System Consultant’s Handbook. Boca Raton: CRC Press, pp. 503–10. [Google Scholar]
  18. Doll, William J., and Mesbah U. Ahmed. 1985. Documenting information systems for management: A key to maintaining user satisfaction. Information & Management 8: 221–26. [Google Scholar]
  19. Dorminey, Jack, A. Scott Fleming, Mary-Jo Kranacher, and Richard A. Riley, Jr. 2012. The evolution of fraud theory. Issues in Accounting Education 27: 555–79. [Google Scholar] [CrossRef]
  20. eCFR [Elecronic Code of Federal Regulations]. 2024. Section 453.12 Meaning of Fraud or Dishonesty. Available online: https://www.ecfr.gov/current/title-29/section-453.12 (accessed on 2 September 2024).
  21. Eden, Lorraine, and L. Murphy Smith. 2022. The Ethics of Transfer Pricing: Insights from the Fraud Triangle. Journal of Forensic and Investigative Accounting 4: 360–83. [Google Scholar]
  22. Ensmenger, Nathan. 2016. The multiple meanings of a flowchart. Information & Culture 51: 321–51. [Google Scholar]
  23. Gregor, Shirley. 2006. The nature of theory in information systems. MIS Quarterly 30: 611–42. [Google Scholar] [CrossRef]
  24. Gullkvist, Benita, and Annukka Jokipii. 2013. Perceived importance of red flags across fraud types. Critical Perspectives on Accounting 24: 44–61. [Google Scholar] [CrossRef]
  25. Gusenbauer, Michael, and Neal R. Haddaway. 2020. Which academic search systems are suitable for systematic reviews or meta-analyses? Evaluating retrieval qualities of Google Scholar, PubMed, and 26 other resources. Research Synthesis Methods 11: 181–217. [Google Scholar] [CrossRef]
  26. Haddad, David C., and William S. Davis. 2019. Warnier-orr diagrams. In The Information System Consultant’s Handbook. Boca Raton: CRC Press, pp. 253–58. [Google Scholar]
  27. Haddaway, Neal R., Alexandra M. Collins, Deborah Coughlin, and Stuart Kirk. 2015. The role of Google Scholar in evidence reviews and its applicability to grey literature searching. PLoS ONE 10: e0138237. [Google Scholar] [CrossRef] [PubMed]
  28. Hevner, Alan, and Samir Chatterjee. 2010. Design Research in Information Systems: Theory and Practice. Berlin and Heidelberg: Springer Science & Business Media, vol. 22. [Google Scholar]
  29. Houck, Max M., Mary-Jo Kranacher, Bonnie Morris, and Richard A. Riley, Jr. 2006. Forensic accounting as an investigative tool. The CPA Journal 76: 68. [Google Scholar]
  30. Huysmans, Johan, Karel Dejaeger, Christophe Mues, Jan Vanthienen, and Bart Baesens. 2011. An empirical evaluation of the comprehensibility of decision table, tree and rule based predictive models. Decision Support Systems 51: 141–54. [Google Scholar] [CrossRef]
  31. Incozi, Catarina, and Fernando Rodrigues. 2021. Understanding the role of Information Systems in Accounting. In European Conference on Management, Leadership & Governance. Manchester: Academic Conferences International Limited, pp. 191–201. [Google Scholar]
  32. Kamyshanskyi, Oleksii, Anatolii Dykyi, Anatolii Kryzhanovskyi, Tetiana Baranovska, and Olga Kovalchuk. 2023. Conduct of search actions in the investigation of fraud with financial resources. Cuestiones Políticas 41: 77. [Google Scholar] [CrossRef]
  33. Kerr, David S., Karen A. Loveland, Katherine Taken Smith, and Lawrence Murphy Smith. 2023. Cryptocurrency Risks, Fraud Cases, and Financial Performance. Risks 11: 51. [Google Scholar] [CrossRef]
  34. Krambia-Kapardis, Maria. 2001. Enhancing the Auditor’s Fraud Detection Ability: An Interdisciplinary Approach. Frankfurt: Peter Lang Publications. [Google Scholar]
  35. Krambia-Kapardis, Maria. 2015. Auditor’s Fraud Detection Role: An Elusive Role? In Research Handbook on International Financial Crime. Edited by Barry Rider. Cheltheham: Edward Elgar Publishing Ltd., pp. 612–24. [Google Scholar]
  36. Krambia-Kapardis, Maria. 2016. Corporate Fraud and Corruption: A Holistic Approach to Preventing Financial Crises. New York: Palgrave Macmillan. [Google Scholar]
  37. Krambia-Kapardis, Maria. 2017. Fraud and corruption: Protagonists in creating a financial crisis. Essays in Honour of Nestor Courakis. Ant. N. Sakkoulas Publications L.P. Available online: http://crime-in-crisis.com/en/wp-content/uploads/2017/06/32-KAPARDIS-KOURAKIS-FS_Final_Draft_26.4.17.pdf (accessed on 20 October 2024).
  38. Krambia-Kapardis, Maria, and Andreas Kapardis. 1997. Usefulness of Red Flags Approach: An Australian Empirical Contribution. Paper presented at the 20th European Accounting Association (EAA) Conference, Graz, Austria, April 23–25. [Google Scholar]
  39. Krambia-Kapardis, Maria, and Andreas Kapardis. 2024. Fraud. In Elgar Encyclopedia of Crime and Criminal Justice. Edited by Caeiro Pedro, Gless Sabine, Mitsilegas Valsamis, João Costa Miguel and Georgia Theodorakakou. Cheltenham: Edward Elgar Publishing. [Google Scholar] [CrossRef]
  40. Kusna, Asmaul, Bayu Angga Mahardika, Desi Retno Nugraheni, Deva Eriyani, Nila Octavia Yulindasari, Salsabila Taftania, Vira Maratus Sholihah, and Desi Eri Kusumaningrum. 2020. Chart Application Flowcharts Service as a Marketing Strategy of Education in Vocational Secondary School 2 Salahuddin Malang, Indonesia. In 1st International Conference on Information Technology and Education (ICITE 2020). Amsterdam: Atlantis Press, pp. 424–27. [Google Scholar]
  41. Locke, Joanne, and Alan Lowe. 2013. 5 Process Flowcharts. In Imagining Organizations: Performative Imagery in Business and Beyond. New York: Routledge, vol. 14, p. 99. [Google Scholar]
  42. Matsumura, Ella Mae, and Robert R. Tucker. 1992. Fraud detection: A theoretical foundation. Accounting Review 67: 753–82. [Google Scholar]
  43. McNellis, Casey J., John T. Sweeney, and Kenneth C. Dalton. 2021. The Impact of requiring audit documentation on judgments of audit quality and auditor responsibility. Advances in Accounting Behavioral Research 24: 87–116. [Google Scholar]
  44. Michelman, Jeffrey E., Bobby E. Waldrup, and Melanie R. Gillman. 2012. Internal Control and Accounting Systems Documentation: A Case Study. Journal of Business Case Studies 8: 279. [Google Scholar] [CrossRef][Green Version]
  45. Mulig, Elizabeth, Lawrence M. Smith, and Clyde Stambaugh. 2014. Identity Hack! Is Your Company Next? Strategic Finance 96: 33–39. [Google Scholar]
  46. Munter, Paul. 2022. The Auditor’s Responsibility for Fraud Detection. U.S. Securities and Exchange Commission. Available online: https://www.sec.gov/newsroom/speeches-statements/munter-statement-fraud-detection-101122 (accessed on 27 October 2024).
  47. Oladejo, Musbaudeen Titilope, and Lisa Jack. 2020. Fraud prevention and detection in a blockchain technology environment: Challenges posed to forensic accountants. International Journal of Economics and Accounting 9: 315–35. [Google Scholar] [CrossRef]
  48. Pan, Jing. 2023. Truly a Sham Market. Yahoo! Finance. Available online: https://www.yahoo.com/now/truly-sham-market-jim-cramer-110000759.html (accessed on 13 July 2024).
  49. Payne, Elizabeth A., and Robert J. Ramsay. 2008. Audit documentation methods: A path model of cognitive processing, memory, and performance. Auditing: A Journal of Practice & Theory 27: 151–68. [Google Scholar]
  50. PCAOB (Public Company Accounting Oversight Board). 2004. Audit Documentation and Amendment to Interim Auditing Standards. Auditing Standard No. 3. Release No. 2004-006. Washington, DC: PCAOB, June 9. [Google Scholar]
  51. Perduv, Vedrana Vukovic, Jelena Ceklic, and Blaz Ceklic. 2018. The role of forensic accounting in corporate governance for economic studies. Poslovne Studije, Business Studies 10: 119–31. [Google Scholar]
  52. Rainer, R. Kelly, Brad Prince, Cristobal Sanchez-Rodriguez, Ingrid Splettstoesser-Hogeterp, and Sepideh Ebrahimi. 2020. Introduction to Information Systems. Hoboken: John Wiley & Sons. [Google Scholar]
  53. Richardson, Vernon J., C. Janie Chang, and Rodney Smith. 2021. Accounting Information Systems. New York: McGraw-Hill. [Google Scholar]
  54. Ritchie, Stuart. 2020. Science Fictions: How Fraud, Bias, Negligence, and Hype Undermine the Search for Truth. New York: Metropolitan Books. [Google Scholar]
  55. Romney, Marshall, Paul Steinbart, Scott Summers, and David Wood. 2021. Accounting Information Systems, 15th ed. London: Pearson. [Google Scholar]
  56. Sarna, David. 2010. History of Greed: Financial Fraud from Tulip Mania to Bernie Madoff. Hoboken: John Wiley & Sons. [Google Scholar]
  57. Smith, Katherine Taken, Amie Jones, Leigh Johnson, and Lawrence Murphy Smith. 2019. Examination of Cybercrime and Its Effects on Corporate Stock Value. Journal of Information, Communication & Ethics in Society 17: 42–60. [Google Scholar]
  58. Smith, Katherine Taken, and Lawrence M. Smith. 2003. Tools and techniques for documenting accounting systems. Internal Auditing 18: 38–45. [Google Scholar]
  59. Smith, Katherine Taken, Lawrence M. Smith, and Jacob L. Smith. 2011. Case studies of cybercrime and its impact on marketing activity and shareholder value. Academy of Marketing Studies Journal 15: 67–81. [Google Scholar]
  60. Smith, Katherine Taken, Lawrence Murphy Smith, Marcus Burger, and Erik S. Boyle. 2023. Cyber Terrorism Cases and Stock Market Valuation Effects. Information and Computer Security 31: 385–403. [Google Scholar] [CrossRef]
  61. Smith, Lawrence M., Katherine Taken Smith, and David Kerr. 2003. Accounting Information Systems. Boston: Houghton Mifflin. [Google Scholar]
  62. Tan, Hun-Tong, and Jackson Yip-Ow. 2001. Are reviewers’ judgments influenced by memo structure and conclusions documented in audit workpapers? Contemporary Accounting Research 18: 663–78. [Google Scholar] [CrossRef]
  63. Tan, Hun-Tong, and Ken T. Trotman. 2003. Reviewers’ responses to anticipated stylization attempts by preparers of audit workpapers. The Accounting Review 78: 581–604. [Google Scholar] [CrossRef]
  64. Trompeter, Gregory M., Tina D. Carpenter, Naman Desai, Keith L. Jones, and Richard A. Riley. 2013. A synthesis of fraud-related research. Auditing: A Journal of Practice & Theory 32 S1: 287–321. [Google Scholar]
  65. Vician, Chelley M., and Elizabeth M. Pierce. 2018. Accounting Documentation Software: An Overview of Options and Results from a Lucidchart Software Evaluation. AIS Educator Journal 13: 62–85. [Google Scholar] [CrossRef]
  66. Wiggins, Casper E., Jr., and Lawrence M. Smith. 1987. A generalized audit simulation tool for evaluating the reliability of internal controls. Contemporary Accounting Research 3: 316–37. [Google Scholar] [CrossRef]
  67. Yucel, Elif. 2013. Effectiveness of Red Flags in Detecting Fraudulent Financial Reporting: An Application in Turkey. Journal of Accounting & Finance 60: 139. [Google Scholar]
Figure 1. Components of information systems theory. Adapted from: (Hevner and Chatterjee 2010; Gregor 2006; Smith et al. 2003).
Figure 1. Components of information systems theory. Adapted from: (Hevner and Chatterjee 2010; Gregor 2006; Smith et al. 2003).
Jrfm 17 00491 g001
Figure 2. System flowchart of sales transaction update.
Figure 2. System flowchart of sales transaction update.
Jrfm 17 00491 g002
Figure 3. Data flow diagram of the payroll preparation process.
Figure 3. Data flow diagram of the payroll preparation process.
Jrfm 17 00491 g003
Figure 4. Sales order processing document flowchart.
Figure 4. Sales order processing document flowchart.
Jrfm 17 00491 g004
Figure 5. Prototype approach to system development.
Figure 5. Prototype approach to system development.
Jrfm 17 00491 g005
Figure 6. Decision table.
Figure 6. Decision table.
Jrfm 17 00491 g006
Figure 7. HIPO chart for processing sales transactions.
Figure 7. HIPO chart for processing sales transactions.
Jrfm 17 00491 g007
Figure 8. Warnier–Orr diagram for the payroll cycle.
Figure 8. Warnier–Orr diagram for the payroll cycle.
Jrfm 17 00491 g008
Disclaimer/Publisher’s Note: The statements, opinions and data contained in all publications are solely those of the individual author(s) and contributor(s) and not of MDPI and/or the editor(s). MDPI and/or the editor(s) disclaim responsibility for any injury to people or property resulting from any ideas, methods, instructions or products referred to in the content.

Share and Cite

MDPI and ACS Style

Smith, K.T.; Smith, L.M. Examining Documentation Tools for Audit and Forensic Accounting Investigations. J. Risk Financial Manag. 2024, 17, 491. https://doi.org/10.3390/jrfm17110491

AMA Style

Smith KT, Smith LM. Examining Documentation Tools for Audit and Forensic Accounting Investigations. Journal of Risk and Financial Management. 2024; 17(11):491. https://doi.org/10.3390/jrfm17110491

Chicago/Turabian Style

Smith, Katherine Taken, and Lawrence Murphy Smith. 2024. "Examining Documentation Tools for Audit and Forensic Accounting Investigations" Journal of Risk and Financial Management 17, no. 11: 491. https://doi.org/10.3390/jrfm17110491

APA Style

Smith, K. T., & Smith, L. M. (2024). Examining Documentation Tools for Audit and Forensic Accounting Investigations. Journal of Risk and Financial Management, 17(11), 491. https://doi.org/10.3390/jrfm17110491

Article Metrics

Back to TopTop