Analyzing the Factors That Affect Auditor’s Judgment and Decision Making in Lebanese Audit Firms
Abstract
1. Introduction
2. Theoretical Background
2.1. Motivation Theory
2.2. Social Cognitive Theory
2.3. Attribution Theory
2.4. Goal-Setting Theory
3. Literature Review
3.1. Judgment and Decision Making
3.2. Auditor Personal Factors That Have an Impact on JDM
3.3. Task Factors That Have an Impact on JDM
3.4. Environmental Factors That Have an Impact on JDM
4. Research Method
4.1. Participants and the Data Collection Method
4.2. Sample Selection
4.3. Variables
4.4. Analytical Method
5. Results and Interpretation
5.1. Descriptive Statistics
5.1.1. Participant Demographics
5.1.2. Firm Demographics
5.2. Reliability Measure (Cronbach’s Alpha)
5.3. Exploratory Factor Analysis
5.4. Determining the Number of Factors
5.5. Factor Rotations and Interpretation
5.6. Discussion
- 1.
- Auditor personal factors consist of the following variables:
- 2.
- Task factors consist of the following variables:
- 3.
- Environmental factors consist of the following variables:
6. Conclusions
Author Contributions
Funding
Data Availability Statement
Acknowledgments
Conflicts of Interest
| 1 | Due to the uneven distribution of response times, the sample was separated based on the time of response in a further examination. The initial group comprises individuals who provided a response within the initial two-month period after receiving the link via email and WhatsApp (June–July 2023). The subsequent group encompasses those who responded during the subsequent two-month period (August–September 2023). Lastly, the final group consists of individuals who responded within the last two months following the reminder (October–November 2023). This technique is predicated on the assumption that individuals who reply late exhibit a response behavior that is comparable to those who do not respond at all. The two-tailed t-test is used to compare the outcomes of the initial and final groups. It indicates that out of the 25 variables examined, only two variables exhibit differences in response patterns at a significance level of 5%. Thus, the further examination verifies that the sample does not contain a substanial unit non-response bias. |
References
- Ahlawat, Sunita S. 1999. Order effects and memory for evidence in individual versus group decision making in auditing. Journal of Behavioral Decision Making 12: 71–88. [Google Scholar] [CrossRef]
- Akib, Mulyati, and Tuti Dharmawati. 2022. Quality analysis of financial statement reviews of local government: Study of the impact of variables of time pressure and professional skills. JPPI (Jurnal Penelitian Pendidikan Indonesia) 8: 743–51. [Google Scholar] [CrossRef]
- Anderson, James C., and James A. Narus. 1990. A model of distributor firm and manufacturer firm working partnerships. Journal of Marketing 54: 42–58. [Google Scholar] [CrossRef]
- Anderson, John C., and Jennifer M. Mueller. 2005. The effects of experience and data presentation format on an auditing judgment. Journal of Applied Business Research (JABR) 21: 53–63. [Google Scholar] [CrossRef][Green Version]
- Armstrong, J. Scott, and Terry S. Overton. 1977. Estimating nonresponse bias in mail surveys. Journal of Marketing Research 14: 396–402. [Google Scholar] [CrossRef]
- Arnold, Vicky, Philip A. Collier, Stewart A. Leech, and Steve G. Sutton. 2004. Impact of intelligent decision aids on expert and novice decision-makers’ judgments. Accounting & Finance 44: 1–26. [Google Scholar]
- Asare, Stephen K., and Anna M. Cianci. 2009. The effect of goals on auditors’ judgments and their perceptions of and conformity to other auditors’ judgments. Managerial Auditing Journal 24: 724–42. [Google Scholar] [CrossRef]
- Asare, Stephen K., and Linda S. McDaniel. 1996. The effects of familiarity with the preparer and task complexity on the effectiveness of the audit review process. Accounting Review 71: 139–59. [Google Scholar]
- Astuti, Christina Dwi, Erma Prilyani Sihotang, Lidia Wahyuni, and Shafrani Dizar. 2022. The effect determinant factors of audit judgment in the government sector. Paper presented at 3rd Borobudur International Symposium on Humanities and Social Science, Magelang, Indonesia, December 21; Amsterdam: Atlantis Press, pp. 778–82. [Google Scholar]
- Atmaja, Indah Wiranti, and I. Made Sukartha. 2021. The influence of self efficacy, professional skepticism, and gender of auditors on audit judgment. American Journal of Humanities and Social Sciences Research 5: 643–50. [Google Scholar]
- Bandura, Albert. 1977. Self-efficacy: Toward a unifying theory of behavioral change. Psychological Review 84: 191–215. [Google Scholar] [CrossRef]
- Bhattacharjee, Sudip, Mario J. Maletta, and Kimberly K. Moreno. 2007. The cascading of contrast effects on auditors’ judgments in multiple client audit environments. The Accounting Review 82: 1097–117. [Google Scholar] [CrossRef]
- Bhattacharjee, Sudip, Mario J. Maletta, and Kimberly K. Moreno. 2017. Audit reviewers’ judgments in multiple client audit environments. Behavioral Research in Accounting 29: 1–9. [Google Scholar] [CrossRef]
- Bonner, Sarah E. 1999. Judgment and decision-making research in accounting. Accounting Horizons 13: 385–98. [Google Scholar] [CrossRef]
- Bonner, Sarah E. 2008. Judgment and Decision Making in Accounting. Upper Saddle River: Pearson Prentice Hall, pp. 1–457. [Google Scholar]
- Bonner, Sarah E., Robert Libby, and Mark W. Nelson. 1996. Using decision aids to improve auditors’ conditional probability judgments. Accounting Review 71: 221–40. [Google Scholar]
- Bratten, Brian, Lisa Milici Gaynor, Linda McDaniel, Norma R. Montague, and Gregory E. Sierra. 2013. The audit of fair values and other estimates: The effects of underlying environmental, task, and auditor-specific factors. Auditing: A Journal of Practice & Theory 32: 7–44. [Google Scholar]
- Brown, Clifton E., and Ira Solomon. 1991. Configural information processing in auditing: The role of domain-specific knowledge. Accounting Review 66: 100–19. [Google Scholar]
- Butt, Jane L., and Terry L. Campbell. 1989. The effects of information order and hypothesis-testing strategies on auditors’ judgments. Accounting, Organizations and Society 14: 471–79. [Google Scholar] [CrossRef]
- Cacioppo, John T., Richard E. Petty, and Chuan Feng Kao. 1984. The efficient assessment of need for cognition. Journal of Personality Assessment 48: 306–7. [Google Scholar] [CrossRef]
- Cahyaningrum, Christina Dwi, and Intiyas Utami. 2015. Do obedience pressure and task complexity affect audit decision? Jurnal Akuntansi dan Keuangan Indonesia 12: 92–105. [Google Scholar] [CrossRef]
- Cardinaels, Eddy. 2008. The interplay between cost accounting knowledge and presentation formats in cost-based decision-making. Accounting, Organizations and Society 33: 582–602. [Google Scholar] [CrossRef]
- Compeau, Deborah R., and Christopher A. Higgins. 1995. Computer self-efficacy: Development of a measure and initial test. MIS Quarterly, 189–211. [Google Scholar] [CrossRef]
- Conroy, Ronán M. 2016. The RCSI Sample Size Handbook. A Rough Guide. Available online: https://www.researchgate.net/publication/324571619_The_RCSI_Sample_size_handbook (accessed on 15 December 2023).
- Davis, Fred D., Richard P. Bagozzi, and Paul R. Warshaw. 1992. Extrinsic and intrinsic motivation to use computers in the workplace. Journal of Applied Social Psychology 22: 1111–32. [Google Scholar] [CrossRef]
- Deci, Edward L., Robert J. Vallerand, Luc G. Pelletier, and Richard M. Ryan. 1991. Motivation and education: The self-determination perspective. Educational Psychologist 26: 325–46. [Google Scholar] [CrossRef]
- Dewi, Made Sawitri Kumala, Made Gede Wirakusuma, Ni Ketut Rasmini, and I. Wayan Ramantha. 2020. The effect of professional skepticism, locus of control, and integrity on audit judgment. American Journal of Humanities and Social Sciences Research (AJHSSR) 4: 157–64. [Google Scholar]
- DeZoort, F. Todd, and Steven E. Salterio. 2001. The effects of corporate governance experience and financial-reporting and audit knowledge on audit committee members’ judgments. Auditing: A Journal of Practice & Theory 20: 31–47. [Google Scholar]
- DeZoort, F. Todd, Paul Harrison, and Mark Taylor. 2006. Accountability and auditors’ materiality judgments: The effects of differential pressure strength on conservatism, variability, and effort. Accounting, Organizations and Society 31: 373–90. [Google Scholar] [CrossRef]
- Duh, Rong-Ruey, Janie C. Chang, and Elaine Chen. 2006. Accountability, task characteristics and audit judgments. The International Journal of Accounting Studies, 51–75. [Google Scholar]
- Erlina, and Iskandar Muda. 2018. The effect of self efficacy and professional development on the work quality of internal auditor. International Journal of Civil Engineering and Technology 9: 1292–304. [Google Scholar]
- Ganzach, Yoav. 1997. Theory and configurality in clinical judgments of expert and novice psychologists. Journal of Applied Psychology 82: 954–60. [Google Scholar] [CrossRef]
- Ghani, Erlane K., Harianto Respati, Junianto Tjahjo Darsono, and Mardhiah Mohd Yusoff. 2019. The influence of professional scepticism, self-efficacy and perceived ethical climate on internal auditors’ ethical judgment in public sector management. Polish Journal of Management Studies 19: 155–66. [Google Scholar] [CrossRef]
- Halim, Hazianti Abdul, Hartini Jaafar, Sharul Effendy Janudin, and Pendidikan Sultan Idris. 2018. Factors influencing professional judgment of auditors in Malaysia. International Business Research 11: 119–27. [Google Scholar] [CrossRef][Green Version]
- Hamdam, Adli, Ruzita Jusoh, Yazkhiruni Yahya, Azlina Abdul Jalil, and Nor Hafizah Zainal Abidin. 2021. Auditor judgment and decision-making in big data environment: A proposed research framework. Accounting Research Journal 35: 55–70. [Google Scholar] [CrossRef]
- Hasan, Mudrika Alamsyah, and A. Andreas. 2019. A study of audit judgment in the audit process: Effects of obedience pressures, task complexity, and audit expertise—The case of public accounting firms in Sumatra-Indonesia. International Journal of Scientific & Technology Research 8: 32–37. [Google Scholar]
- Holt, Travis P., and Tina M. Loraas. 2021. A potential unintended consequence of big data: Does information structure lead to suboptimal auditor judgment and decision-making? Accounting Horizons 35: 161–86. [Google Scholar] [CrossRef]
- Hussin, Sayed Alwee Hussnie Sayed, Takiah Mohd Iskandar, Norman Mohd Saleh, and Romlah Jaffar. 2017. Professional skepticism and auditors’ assessment of misstatement risks: The moderating effect of experience and time budget pressure. Economics & Sociology 10: 225–50. [Google Scholar]
- International Auditing and Assurance Standards Board (IAASB). 2021. Handbook of International Quality Control, Auditing, Review, Other Assurance, and Related Services Pronouncements. International Federation of Accountants. Available online: https://www.ifac.org/_flysystem/azure-private/publications/files/IAASB-2021-Handbook-Volume-1.pdf (accessed on 10 November 2023).
- Iskandar, Takiah Mohd, and Zuraidah Mohd Sanusi. 2011. Assessing the effects of self-efficacy and task complexity on internal control audit judgment. Asian Academy of Management Journal of Accounting & Finance 7: 29–52. [Google Scholar]
- Jennings, Marianne Moody, Kurt J. Pany, and Philip M. J. Reckers. 2006. Strong corporate governance and audit firm rotation: Effects on judges’ independence perceptions and litigation judgments. Accounting Horizons 20: 253–70. [Google Scholar] [CrossRef]
- Johari, Razana Juhaida, Zuraidah Mohd Sanusi, Rashidah Abdul Bakar, and Normah Omar. 2012. The influence of knowledge, effort and ethical orientation on audit judgement performance. Journal of Academic Minds 6: 73–90. [Google Scholar]
- Johnson, Eric N. 1995. Effects of information order, group assistance, and experience on auditors’ sequential belief revision. Journal of Economic Psychology 16: 137–60. [Google Scholar] [CrossRef]
- Kadous, Kathryn, and Anne M. Magro. 2001. The effects of exposure to practice risk on tax professionals’ judgments and recommendations. Contemporary Accounting Research 18: 451–75. [Google Scholar] [CrossRef]
- Kadous, Kathryn, Anne M. Magro, and Brian C. Spilker. 2008. Do effects of client preference on accounting professionals’ information search and subsequent judgments persist with high practice risk? The Accounting Review 83: 133–56. [Google Scholar] [CrossRef]
- Kadous, Kathryn, Justin Leiby, and Mark E. Peecher. 2013. How do auditors weight informal contrary advice? The joint influence of advisor social bond and advice justifiability. The Accounting Review 88: 2061–87. [Google Scholar] [CrossRef]
- Kaplan, Steven E. 1988. An examination of the effect of presentation format on auditors’ expected value judgments. Accounting Horizons 2: 90–95. [Google Scholar]
- Kelton, Andrea Seaton, Robin R. Pennington, and Brad M. Tuttle. 2010. The effects of information presentation format on judgment and decision-making: A review of the information systems research. Journal of Information Systems 24: 79–105. [Google Scholar] [CrossRef]
- Kerler III, William A., and Duane M. Brandon. 2010. The effects of trust, client importance, and goal commitment on auditors’ acceptance of client-preferred methods. Advances in Accounting 26: 246–58. [Google Scholar] [CrossRef]
- Kulset, Ellen, and Iris Stuart. 2018. Auditor–client negotiations over disputed accounting issues: Evidence from one of the Norwegian Big 4 firms. International Journal of Auditing 22: 435–48. [Google Scholar] [CrossRef]
- Lee, Shue-Ching, Jau-Ming Su, Sang-Bing Tsai, Tzu-Li Lu, and Weiwei Dong. 2016. A comprehensive survey of government auditors’ self-efficacy and professional development for improving audit quality. SpringerPlus 5: 1263. [Google Scholar] [CrossRef] [PubMed]
- Leung, Patrick W., and Ken T. Trotman. 2008. Effect of different types of feedback on the level of auditors’ configural information processing. Accounting & Finance 48: 301–18. [Google Scholar]
- Lord, Alan T., and F. Todd DeZoort. 2001. The impact of commitment and moral reasoning on auditors’ responses to social influence pressure. Accounting, Organizations and Society 26: 215–35. [Google Scholar] [CrossRef]
- Lowe, D. Jordan, Philip MJ Reckers, and Stacey M. Whitecotton. 2002. The effects of decision-aid use and reliability on jurors’ evaluations of auditor liability. The Accounting Review 77: 185–202. [Google Scholar] [CrossRef]
- Lunenburg, Fred C. 2011. Goal-setting theory of motivation. International Journal of Management, Business, and Administration 15: 1–6. [Google Scholar]
- Mala, Rajni, and Parmod Chand. 2015. Judgment and decision-making research in auditing and accounting: Future research implications of person, task, and environment perspective. Accounting Perspectives 14: 1–50. [Google Scholar] [CrossRef]
- Mala, Rajni, Parmod Chand, and Chris Patel. 2018. Influence of experience and accountability on information use and judgments of accountants. Journal of International Accounting Research 17: 135–51. [Google Scholar] [CrossRef]
- Malhotra, Naresh K. 2010. Marketing Research: An Applied Orientation. Upper Saddle River: Pearson Education, Inc., pp. 1–897. [Google Scholar]
- Mayer, Roger C., and Mark B. Gavin. 2005. Trust in management and performance: Who minds the shop while the employees watch the boss? Academy of Management Journal 48: 874–88. [Google Scholar] [CrossRef]
- Merdekawati, Eka. 2022. The effect of audit experience and audit risk on audit judgment with auditor’s perceptions of the code of ethics of public accountants as moderating variables. Paper presented at E3S Web of Conferences, Krakow, Poland, September 21–23; Les Ulis: EDP Sciences. [Google Scholar]
- Meyer, John P., Natalie J. Allen, and Catherine A. Smith. 1993. Commitment to organizations and occupations: Extension and test of a three-component conceptualization. Journal of Applied Psychology 78: 538–51. [Google Scholar] [CrossRef]
- Mohd-Nassir, Mohd Daniel, Zuraidah Mohd-Sanusi, Erlane K. Ghani, Razana Juhaida Johari, and Mochammad Solichin. 2021. Analysis of audit technology and task structure on fraud-risk judgment performance of government auditors. Academy of Strategic Management Journal 20: 1–14. [Google Scholar]
- Momani, Alaa M., and Mamoun Jamous. 2017. The evolution of technology acceptance theories. International Journal of Contemporary Computer Research (IJCCR) 1: 51–58. [Google Scholar]
- Nasution, Damai, and Ralf Östermark. 2012. The impact of social pressures, locus of control, and professional commitment on auditors’ judgment: Indonesian evidence. Asian Review of Accounting 20: 163–78. [Google Scholar] [CrossRef]
- Nelson, Dawn. 1985. Informal testing as a means of questionnaire development. Journal of Official Statistics 1: 179–88. [Google Scholar]
- Nelson, Mark W. 2009. A model and literature review of professional skepticism in auditing. Auditing: A Journal of Practice & Theory 28: 1–34. [Google Scholar]
- Ng, Terence Bu-Peow, and Hun-Tong Tan. 2003. Effects of authoritative guidance availability and audit committee effectiveness on auditors’ judgments in an auditor-client negotiation context. The Accounting Review 78: 801–18. [Google Scholar] [CrossRef]
- Nugraha, Asa Septa, and Dhini Suryandari. 2018. The effect of experience to the accuracy of giving opinion with audit expertise, professional skepticism, audit judgment as mediators. Accounting Analysis Journal 7: 61–69. [Google Scholar]
- Oktavianto, Dimas Dwi, and Dhini Suryandari. 2018. The factors affecting the audit quality with the understanding on information systems as the moderating variable. Accounting Analysis Journal 7: 168–75. [Google Scholar]
- Pawitra, Dyah Ayu Kanina, and Dwi Suhartini. 2019. The influence of individual behavioral aspects toward audit judgment: The mediating role of self-efficacy. Journal of Economics, Business, & Accountancy Ventura 22: 264–73. [Google Scholar]
- Pratama, Bima Cinintya, and Maulida Nurul Innayah. 2019. Analysis of factors affecting auditor’s judgments: Study of public accounting firm auditors in Yogyakarta. InFestasi 15: 10–22. [Google Scholar] [CrossRef]
- Pratama, Bima Cinintya, Zulfikar Ali Ahmad, and Maulida Nurul Innayah. 2018. Obedience pressure, professional ethics, attitude of skepticism and independence towards audit judgment. Journal of Accounting Science 2: 141–49. [Google Scholar] [CrossRef]
- Pravitasari, Dyah, and Agung Hirmantono. 2020. The effect of auditor experience, obedience pressure, and task complexity on audit judgment. Journal of Industrial Engineering & Management Research 1: 128–35. [Google Scholar]
- Ragab, Mohamed A. F., and Amr Arisha. 2018. Research methodology in business: A starter’s guide. Management and Organizational Studies 5: 1–23. [Google Scholar] [CrossRef]
- Rose, Anna M., Jacob M. Rose, Kerri-Ann Sanderson, and Jay C. Thibodeau. 2017. When should audit firms introduce analyses of Big Data into the audit process? Journal of Information Systems 31: 81–99. [Google Scholar] [CrossRef]
- Rose, Jacob M. 2007. Attention to evidence of aggressive financial reporting and intentional misstatement judgments: Effects of experience and trust. Behavioral Research in Accounting 19: 215–29. [Google Scholar] [CrossRef]
- Ruhnke, Klaus. 2022. Empirical research frameworks in a changing world: The case of audit data analytics. Journal of International Accounting, Auditing and Taxation 51: 100545. [Google Scholar] [CrossRef]
- Santos, Cleston Alexandre dos, and Paulo Roberto da Cunha. 2021. Effect of trust between the time pressure and complexity in judging and decision-making in auditing. Revista de Administração Contemporânea 25: 1–17. [Google Scholar] [CrossRef]
- Sastri, Ida I., Dewa M. Manik, Komang Adi Kurniawan Saputra, and Kadek Dita Dwi Apsari. 2019. Effect of auditor skills, obedience pressure, task complexity, locus of control and knowledge detect errors of audit judgment. International Journal of Advances in Social and Economics 1. [Google Scholar] [CrossRef]
- Saunders, Mark, Philip Lewis, and Adrian Thornhill. 2012. Research Methods for Business Students. Essex: Pearson Education Limited, pp. 1–696. [Google Scholar]
- Sekaran, Uma, and Roger Bougie. 2016. Research Methods for Business: A Skill Building Approach. Chichester: John Wiley & Sons, pp. 1–420. [Google Scholar]
- Setiawan, Wimpie Yustino. 2017. Need for cognition: Does it influence professional judgment? Review of Integrative Business and Economics Research 6: 240–48. [Google Scholar]
- Sila, Mursalim, Bambang Subroto, Zaki Baridwan, and Aulia Fuad Rahman. 2016. The effect of knowledge and experience on professional auditor’s judgment: Study on state auditor in Indonesia. International Journal of Management and Administrative Sciences (IJMAS) 3: 98–106. [Google Scholar]
- Simon, Herbert A. 1973. The structure of ill structured problems. Artificial Intelligence 4: 181–201. [Google Scholar] [CrossRef]
- Siregar, Wardah Muharriyanti, Jumadil Saputra, and Zikri Muhammad. 2019. The effect of audit knowledge, audit document complexity and auditor experience towards audit judgment of internal auditor in west Aceh inspectorate office, Indonesia. Universiti Malaysia Terengganu Journal of Undergraduate Research 1: 111–17. [Google Scholar] [CrossRef]
- Stocks, Morris H., and Adrian Harrell. 1995. The impact of an increase in accounting information level on the judgment quality of individuals and groups. Accounting, Organizations and Society 20: 685–700. [Google Scholar] [CrossRef]
- Soe, Aye Khaing, Beata Gavurova, Judit Oláh, and Morshadul Hasan. 2022. Does auditor’s attributes impact on professional judgement in a financial audit? Empirical evidence from Myanmar SAI. Business: Theory and Practice 23: 218–30. [Google Scholar] [CrossRef]
- Suryarini, Trisni, Agung Yulianto, Shova Shovuro, and Anna Kania Widiatami. 2022. Obedience pressure and audit judgment: Does the auditor personality have a role? Jurnal Kajian Akuntansi 6: 197–210. [Google Scholar] [CrossRef]
- Tandean, Jenny, Gagaring Pagalung, and Syamsuddin. 2022. The effect of self efficacy, time budget pressure and audit experience on audit judgment with task complexity as moderating variable. International Journal of Research and Review 9: 372–77. [Google Scholar] [CrossRef]
- Trotman, Ken T., Hwee C. Tan, and Nicole Ang. 2011. Fifty-year overview of judgment and decision-making research in accounting. Accounting & Finance 51: 278–360. [Google Scholar]
- Tversky, Amos, and Daniel Kahneman. 1974. Judgment under uncertainty: Heuristics and biases: Biases in judgments reveal some heuristics of thinking under uncertainty. Science 185: 1124–31. [Google Scholar] [CrossRef]
- Umar, Muhammad, Shinta Megawati Sitorus, Rika Lusiana Surya, Elvia R. Shauki, and Vera Diyanti. 2017. Pressure, dysfunctional behavior, fraud detection and role of information technology in the audit process. Australasian Accounting, Business and Finance Journal 11: 102–15. [Google Scholar] [CrossRef]
- Wedemeyer, Phil D. 2010. A discussion of auditor judgment as the critical component in audit quality—A practitioner’s perspective. International Journal of Disclosure and Governance 7: 320–33. [Google Scholar] [CrossRef]
- Zelamewani, Ni Kadek Resy, and I. D. G. Dharma Suputra. 2021. The effect of obedience pressure, self-efficacy and complexity task on audit judgment. ” American Journal of Humanities and Social Sciences Research (AJHSSR) 5: 189–96. [Google Scholar]
- Zeynivandnezhad, Fereshteh, Fatemeh Rashed, and Arman Kanooni. 2019. Exploratory factor analysis for TPACK among mathematics teachers: Why, what and how. Anatolian Journal of Education 4: 59–76. [Google Scholar] [CrossRef]

| Variables | Definition | Indicators |
|---|---|---|
| Skills | Refer to skills or abilities that some people have that others may not have (Sastri et al. 2019). | The ability to communicate clearly and effectively with the client. Making an extensive use of audit aid software. Having adequate certification and training (Nugraha and Suryandari 2018). |
| Self-efficacy | Beliefs about a person’s ability to perform a certain task (Bandura 1977). | Confidence in accomplishing difficult tasks. The belief of effort and hard work to perform well on the audit task (Pawitra and Suhartini 2019). |
| Professional Skepticism | Critical thinking and judgment on audit evidence employing public accountant knowledge, skills, and talents (Nelson 2009). | Carrying out the task with a diligent and cautious attitude. Gathering detailed and sufficient audit evidence (Nugraha and Suryandari 2018). |
| Experience | The amount of time spent working as an auditor for the audit firm (Sila et al. 2016). | Having a technical qualification in auditing an industry. Having a lot of knowledge in the field of work done (Nugraha and Suryandari 2018). |
| Trust | The belief that others can do activities that advance the first, including reducing ambiguity in JDM when work colleagues exchange advice (Anderson and Narus 1990). | Allowing my manager to decide on important audit matters. Trusting manager’s professional judgment. My fear of what my immediate superior might do to me at work. Reporting to my managers mistakes I have made even if they could damage my reputation (Mayer and Gavin 2005). |
| Knowledge | A fact or the state of knowing something well, which comes from experience and training (Sastri et al. 2019). | General knowledge of the entity environment. Knowledge about accounting and auditing standards. Passing the Dip IFRS exam (Nugraha and Suryandari 2018). |
| Cognitive Limitations | A person’s tendency to take difficult mental tasks, while limitations by auditing standards’ ambiguity, estimating uncertainty, and other variables (Bratten et al. 2013). | Anticipating and avoiding situations where there is more in-depth thinking about something. Getting the job done without caring how or why it works (Cacioppo et al. 1984; Setiawan 2017). |
| Information processing | Cognitive processes that identify, accumulate, analyze, and derive conclusions from information (Ruhnke 2022). | Using intuitive processing (thinking fast, using automatic and heuristic processes to make decisions). Using deliberative processing (slow thinking engages in more controlled and systematic reasoning) (Rose et al. 2017; Hamdam et al. 2021). |
| Decision aid | Software-intensive systems combine the experience of one or more experts in a decision area (Arnold et al. 2004). | Choosing to rely on the recommendation of decision aids. The absence of audit decision aid. Choosing to override the recommendation of the decision aids (Lowe et al. 2002). |
| Prior belief | People use a heuristic rule of anchoring and adjustment, beginning with an anchor (e.g., past experience) and then adjusting based on new information (Tversky and Kahneman 1974). | Strong prior client knowledge. No prior client knowledge (Bhattacharjee et al. 2007; Bhattacharjee et al. 2017). |
| Familiarity | Related to the user’s familiarity with the task and prior experience with it (Arnold et al. 2004). | Performing similar tasks in the past. Familiarity with the task (Iskandar and Sanusi 2011). |
| Professional Development | Improvement of personal development, auditing skills, work processes, and audit report quality (Erlina and Muda 2018). | Providing opportunities to learn new knowledge from your work. Seeking opportunities to learn rather than wait for the occasion. Holding formal meetings by organization to discuss and share knowledge (Lee et al. 2016). |
| Professional Commitment | Refers to a person’s connection to a profession or its strength, which an individual identified in a profession (Nasution and Östermark 2012). | Proud to be in the accounting profession. Feeling responsibility to the accounting profession to continue in it (Meyer et al. 1993). |
| Locus of Control | The level to which people attribute things that happen in their lives to actions or forces they cannot control (Nasution and Östermark 2012). | Your success depends on your work performance. Fate often gets in doing my audit tasks (Dewi et al. 2020). |
| Task Complexity | Refers to challenges in the process of audit due to limitations in the ability, memory, and analysis of problems (Umar et al. 2017). | The task effort into coming up with the best possible solution. The challenging and demanding nature of the task (Umar et al. 2017). |
| Task Structure | Refers to the degree of task specification (Simon 1973). | My firm provides clear procedures on the required audit tasks and documentation (Duh et al. 2006). |
| Presentation format | Refers to techniques used to provide users with information (Kelton et al. 2010). | Receiving information from clients supported by graphs, tables, or ratios (Kaplan 1988; Anderson and Mueller 2005; Cardinaels 2008). |
| Risk | Risk refers to the possibility of failing to detect mistakes or intentional misrepresentations while examining financial statements (Pratama and Innayah 2019). | High-risk client described as difficult to handle, responding slowly to information, unable to substantiate soft numbers, involved in several lawsuits, and sued its prior accountant (Kadous and Magro 2001; Kadous et al. 2008). |
| Assigned goals | Refers to goals that an organization or person tries to make someone follow (Bonner 2008). | Commitment to achieve audit objectives. Your expectation to achieve audit objectives (Kadous et al. 2008; Kerler III and Brandon 2010). |
| Time pressure | Occurs when the budgeted time to perform an audit program is less than the actual time needed to perform this activity (Hussin et al. 2017). | Having obstacles in completing audit procedures due to limited time. Having obstacles in collecting audit data due to limited time (Umar et al. 2017). |
| Obedience Pressure | Refers to the type of social pressure that happens when people are told directly what to do by other people (Sastri et al. 2019). | Avoiding confrontation with client. Avoiding confrontation with my superior (firm manager, firm partner) and implementing all his recommendations (Hasan and Andreas 2019). |
| Audit Firm Relationships (with outside entities) | Audit companies compete with other audit firms for clients and labor, have official and informal ties with auditees, and use valuation specialists (Bratten et al. 2013). | Audit firms’ relationship with their clients. Audit firms’ relationship with other participants (external valuation specialists) (Bratten et al. 2013). |
| Corporate Governance and Internal Control | Set the tone for the control environment and impact risk judgment (Mala and Chand 2015). | Minimal compliance with regulatory corporate governance requirements. Strong compliance with regulatory corporate governance requirements (Jennings et al. 2006). |
| Accountability | Consists of the fact that decision makers are accountable to investors, management, boards of directors, and regulators, who may have opposing interests (Mala and Chand 2015; Mala et al. 2018). | The absence of clear reporting lines and accountability structure. Receiving explicit formal feedback on my performance. My performance will be or could be reviewed (DeZoort et al. 2006). |
| Group as Opposed to Individual Information Processing | Evaluation of information processing by groups or individuals (Mala and Chand 2015). | Group participation in audit task. Individual participation in audit task (Stocks and Harrell 1995; Mala and Chand 2015). |
| Respondent Profiles | Frequency | % | |
|---|---|---|---|
| Gender | Male | 156 | 50.3% |
| Female | 154 | 49.7% | |
| Total | 310 | 100.0% | |
| Age | 20–34 years | 53 | 17.1% |
| 35–44 years | 111 | 35.8% | |
| 45–54 years | 69 | 22.3% | |
| >55 years | 77 | 24.8% | |
| Total | 310 | 100.0% | |
| Position in auditing firm | Partner | 70 | 22.6% |
| Director | 27 | 8.7% | |
| Audit manager | 48 | 15.5% | |
| Assistant audit manager | 10 | 3.2% | |
| Senior auditor | 34 | 11.0% | |
| Auditor | 93 | 30.0% | |
| Audit trainee | 4 | 1.3% | |
| Others | 24 | 7.7% | |
| Total | 310 | 100.0% | |
| Experience in auditing | 0–5 years | 25 | 8.1% |
| 6–10 years | 46 | 14.8% | |
| 11–15 years | 65 | 21.0% | |
| 16–20 years | 61 | 19.7% | |
| >21 years | 113 | 36.4% | |
| Total | 310 | 100.0% | |
| Level of education | High school | 3 | 1.0% |
| Bachelor’s | 112 | 36.1% | |
| Master’s | 85 | 27.4% | |
| MBA | 94 | 30.3% | |
| PhD | 14 | 4.5% | |
| DBA | 2 | 0.7% | |
| Total | 310 | 100.0% | |
| Certification | US CPA | 26 | 8.4% |
| CMA | 12 | 3.9% | |
| CIA | 4 | 1.3% | |
| CFA | 3 | 1.0% | |
| IFRS DIP | 6 | 1.9% | |
| LACPA | 259 | 83.5% | |
| Total | 310 | 100.0% | |
| Firm Profiles | Frequency | % | |
|---|---|---|---|
| Category of firm | Big four firm | 19 | 6.1% |
| International firm | 35 | 11.3% | |
| Large local | 34 | 11.0% | |
| Medium local | 66 | 21.3% | |
| Small local | 53 | 17.1% | |
| Individual firm | 103 | 33.2% | |
| Total | 310 | 100.0% | |
| Firm age | <10 years | 64 | 20.6% |
| 10–20 years | 76 | 24.5% | |
| 21–30 years | 78 | 25.2% | |
| 31–40 years | 32 | 10.3% | |
| >41 years | 60 | 19.4% | |
| Total | 310 | 100.0% | |
| Size of audit department | 1–4 auditors | 201 | 64.8% |
| 5–9 auditors | 48 | 15.5% | |
| 10–20 auditors | 29 | 9.4% | |
| 21–50 auditors | 10 | 3.2% | |
| >50 auditors | 22 | 7.1% | |
| Total | 310 | 100.0% | |
| Size of audit firm | 1–9 employees | 198 | 63.9% |
| 10–49 employees | 74 | 23.9% | |
| 50–99 employees | 6 | 1.9% | |
| 100–499 employees | 16 | 5.2% | |
| 500–999 employees | 5 | 1.6% | |
| >1000 employees | 11 | 3.5% | |
| Total | 310 | 100.0% | |
| Cronbach’s Alpha | Cronbach’s Alpha Based on Standardized Items | N of Items |
|---|---|---|
| 0.926 | 0.933 | 25 |
| KMO and Bartlett’s Test | ||
|---|---|---|
| Kaiser–Meyer–Olkin Measure of Sampling Adequacy | 0.943 | |
| Bartlett’s Test of Sphericity | Approx. Chi-Square | 4420.930 |
| df | 300 | |
| Sig. | 0.000 | |
| Component | Initial | Extraction |
|---|---|---|
| Skills (Sk) | 1.000 | 0.735 |
| Self-Efficiency (SE) | 1.000 | 0.729 |
| Professional Skepticism (PS) | 1.000 | 0.698 |
| Experience (Exp) | 1.000 | 0.655 |
| Trust (Tr) | 1.000 | 0.554 |
| Knowledge (Kn) | 1.000 | 0.685 |
| Cognitive Limitation (CL) | 1.000 | 0.634 |
| Information Processing (IP) | 1.000 | 0.517 |
| Decision Aid (D-aid) | 1.000 | 0.613 |
| Prior Belief (PB) | 1.000 | 0.485 |
| Familiarity (Fa) | 1.000 | 0.588 |
| Professional Development (PD) | 1.000 | 0.686 |
| Professional Commitment (PC) | 1.000 | 0.639 |
| Locus of Control (LoC) | 1.000 | 0.579 |
| Task Complexity (TC) | 1.000 | 0.672 |
| Task Structure (TS) | 1.000 | 0.625 |
| Presentation Format (PF) | 1.000 | 0.402 |
| Risk (R) | 1.000 | 0.250 |
| Assigned Goals (AG) | 1.000 | 0.650 |
| Time Pressure (TP) | 1.000 | 0.552 |
| Obedience Pressure (OB) | 1.000 | 0.471 |
| Audit Firm Relationships (AFR) | 1.000 | 0.521 |
| Corporate Governance and Internal Control (CG&IC) | 1.000 | 0.540 |
| Accountability (A) | 1.000 | 0.667 |
| Group as Opposed to Individual Information Processing (GvrIIP) | 1.000 | 0.561 |
| Extraction Method: Principal Component Analysis. Ordering Criterion: Variables are ordered by their communalities within each factor (personal, task, environment). | ||
| Component | Eigenvalues | % of Variance | Cumulative % |
|---|---|---|---|
| 1 | 7.949 | 46.756 | 46.756 |
| 2 | 2.222 | 13.068 | 59.824 |
| 3 | 1.082 | 6.367 | 66.192 |
| 4 | 0.656 | 3.857 | 70.049 |
| 5 | 0.648 | 3.814 | 73.862 |
| 6 | 0.565 | 3.321 | 77.183 |
| 7 | 0.552 | 3.248 | 80.432 |
| 8 | 0.513 | 3.020 | 83.451 |
| 9 | 0.434 | 2.553 | 86.004 |
| 10 | 0.416 | 2.447 | 88.451 |
| 11 | 0.370 | 2.177 | 90.628 |
| 12 | 0.320 | 1.880 | 92.508 |
| 13 | 0.304 | 1.789 | 94.297 |
| 14 | 0.286 | 1.682 | 95.979 |
| 15 | 0.254 | 1.491 | 97.471 |
| 16 | 0.228 | 1.343 | 98.813 |
| 17 | 0.202 | 1.187 | 100.000 |
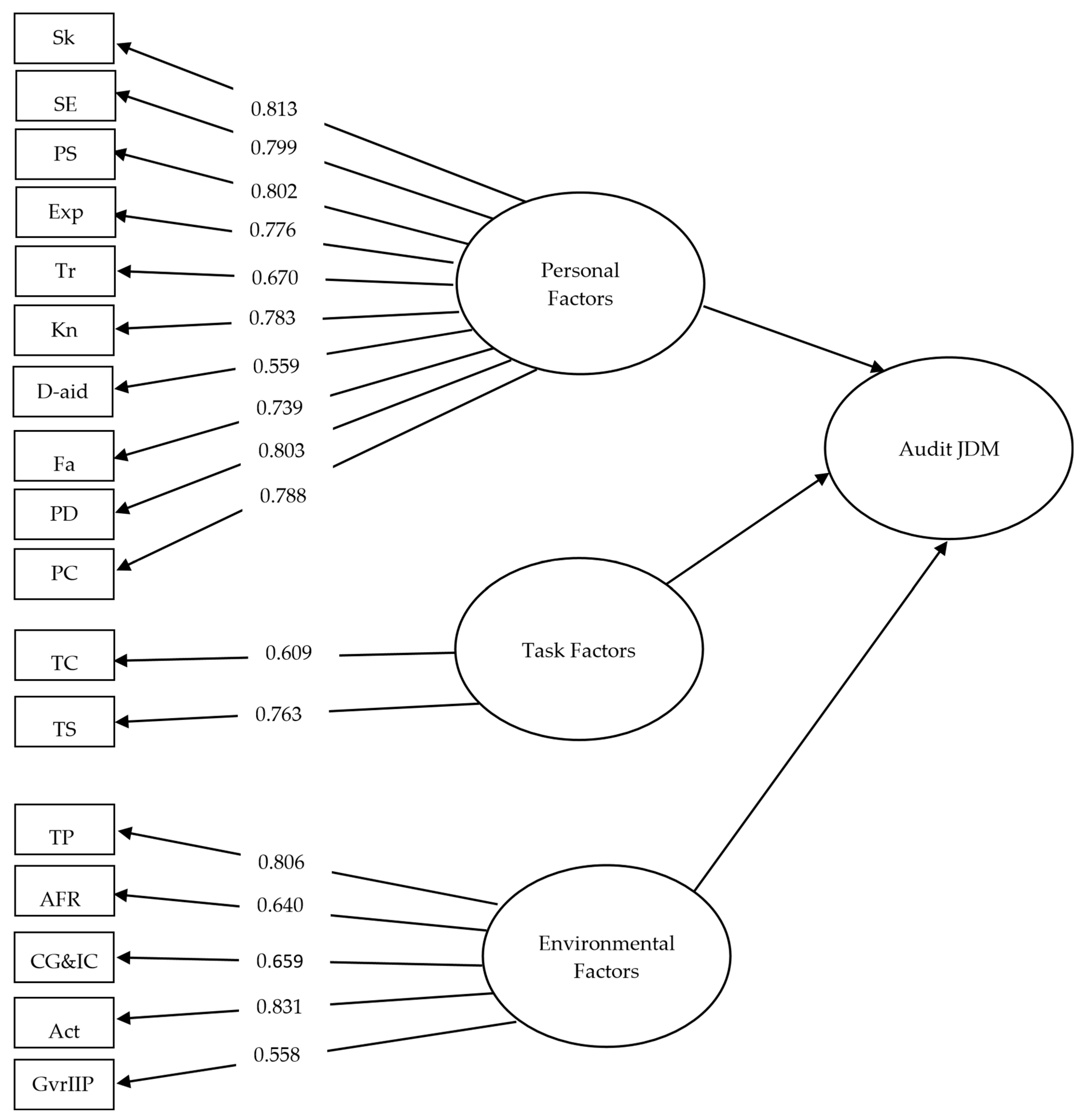
| Component | |||
|---|---|---|---|
| 1 | 2 | 3 | |
| Skills | 0.813 | ||
| Self-Efficiency | 0.799 | ||
| Professional Skepticism | 0.802 | ||
| Experience | 0.776 | ||
| Trust | 0.670 | ||
| Knowledge | 0.783 | ||
| Decision aid | 0.559 | ||
| Familiarity | 0.739 | ||
| Professional Development | 0.803 | ||
| Professional Commitment | 0.788 | ||
| Task Complexity | 0.609 | ||
| Task Structure | 0.763 | ||
| Time Pressure | 0.806 | ||
| Audit Firm Relationships | 0.640 | ||
| Corporate Governance and Internal Control | 0.659 | ||
| Accountability | 0.831 | ||
| Group as Opposed to Individual Information Processing | 0.558 | ||
| Extraction Method: Principal Component Analysis Rotation Method: Varimax with Kaiser Normalization | |||
| a. Rotation converged into 6 iterations Ordering Criterion: Variables are sorted by their loading on each factor/component (personal, task, environment) | |||
Disclaimer/Publisher’s Note: The statements, opinions and data contained in all publications are solely those of the individual author(s) and contributor(s) and not of MDPI and/or the editor(s). MDPI and/or the editor(s) disclaim responsibility for any injury to people or property resulting from any ideas, methods, instructions or products referred to in the content. |
© 2024 by the authors. Licensee MDPI, Basel, Switzerland. This article is an open access article distributed under the terms and conditions of the Creative Commons Attribution (CC BY) license (https://creativecommons.org/licenses/by/4.0/).
Share and Cite
Moustafa Abdallah, B.A.; Ghanem, M.G.; Hijazi, W.H. Analyzing the Factors That Affect Auditor’s Judgment and Decision Making in Lebanese Audit Firms. J. Risk Financial Manag. 2024, 17, 73. https://doi.org/10.3390/jrfm17020073
Moustafa Abdallah BA, Ghanem MG, Hijazi WH. Analyzing the Factors That Affect Auditor’s Judgment and Decision Making in Lebanese Audit Firms. Journal of Risk and Financial Management. 2024; 17(2):73. https://doi.org/10.3390/jrfm17020073
Chicago/Turabian StyleMoustafa Abdallah, Bilal Adel, Mohamed Gaber Ghanem, and Wagdi Hamed Hijazi. 2024. "Analyzing the Factors That Affect Auditor’s Judgment and Decision Making in Lebanese Audit Firms" Journal of Risk and Financial Management 17, no. 2: 73. https://doi.org/10.3390/jrfm17020073
APA StyleMoustafa Abdallah, B. A., Ghanem, M. G., & Hijazi, W. H. (2024). Analyzing the Factors That Affect Auditor’s Judgment and Decision Making in Lebanese Audit Firms. Journal of Risk and Financial Management, 17(2), 73. https://doi.org/10.3390/jrfm17020073
