Abstract
This paper describes the detailed analysis of a reactor application for a power plant to mitigate the voltage rise of a distribution line (DL) caused by the connection of distributed resources (DRs). The maximum capacity of renewable energy generators (REGs) that meets the acceptable voltage rise of a DL and the necessary capacity of the reactor to mitigate that voltage rise according to the different types of REGs are analyzed. The re-coordination of a protection relay and the loss of generation revenue as well as the installation location of a reactor are described. Finally, the ON/OFF conditions of the reactor, such as the magnitudes of the grid voltage and generator voltage, and the duration time of the voltage rise are analyzed. As the voltage rise is mitigated and self-limited in small power plants, it is confirmed that the capacity of the DRs connected to the DL can be increased through a field demonstration.
1. Introduction
The locations of power plants sourced by renewable energy, such as wind or solar power generation, are restricted by the applicable natural conditions. Therefore, it is necessary to consider how and where to connect them to the power grid. While the large-capacity power plants deliver power through a dedicated power line, the small-scale generators, such as distributed resources (DRs), are linked directly to the close distribution line (DL) to decrease the transmission loss and the construction cost. For example, in South Korea, a 10 MW or larger power plant has to be linked through a dedicated line [1]. On the other hand, renewable energy generators (REGs) which are generally smaller than 10 MW are connected to the DL directly. This paper describes what should be considered when connecting the small-scale REGs to the DL directly.
To connect REGs to the DL, a technological understanding of anti-islanding and power quality solutions against the harmonics and line voltage fluctuations, etc., are necessary [2]. When any faults occur in the grid, REGs should stop supplying power to the grid line using the appropriate anti-islanding method. Nevertheless, with the spread of microgrid technologies, the operation of REGs in stand-alone mode in all types of line fault conditions has attracted recent attention [3]. The voltage fluctuations are caused mostly by load variations in the grid, and the application of a static synchronous compensator (STATCOM) has been studied to improve voltage regulation [4,5,6]. Harmonics problems have become more serious with the increased use of power electronics equipment in power utility applications. The harmonic distortion of currents and voltages occurs at the Direct Current/Alternating Current (DC/AC) inverter that feeds power from the REGs and the AC/DC converter that supplies power to the DC load. To reduce these harmonics problems, passive filters are installed conventionally as a simple method, but the active power filter (APF) has also been applied as an improved form of technology [7]. Although the performance of STATCOM and APF is good, the system is expensive and the controller is complicated.
The increase in REG output influences the voltage rise of the DL, and the voltage rise has a direct influence on the load linked to the DL. This voltage rise caused by the interconnection of DRs has been standardized by the IEEE Std. 1547 and there have been many studies aiming to solve grid voltage rise problems [8,9,10,11]. The rate of grid voltage rise related to DRs is limited to 2% in South Korea [1]. The allowable capacity of DRs for connecting to DL can be calculated, but it applies less capacity than the available renewable energy to meet the regulation of the voltage rise. Therefore, to maximize the utilization of renewable energy, it is important to suppress the voltage rise in accordance with the capacity increase of DRs using some technologies.
The grid voltage rise in the DL is dependent on the capacity of DRs, the characteristics of loads, and the line parameters of DL. The voltage rise of DL could be adjusted by controlling the load [12]. This was based on the policy that customers adjust loads themselves according to the voltage of the DL, with DRs to regulate the voltage, and the benefit of electricity charges was given to customers who accepted this policy. However, it was difficult to apply this system in a normal DL because of the separate electricity rate system. Some studies have been performed to mitigate the voltage rise with the tap changer of transformers of DL with DRs [13,14,15,16], but these are not directly applicable to systems that attempt to solve the voltage rise problems inside the power plant. Evaluations of the allowable REG capacities to connect to the DL have been carried out [17,18,19,20,21], but these studies were usually applied to take less capacity than the available energy. Therefore, they could not satisfy the original intention to use the available energy as much as possible.
To mitigate the voltage rise of the DL without downsizing the generating capacity, additional facilities, such as the Static Var Compensator (SVC) [22,23,24], STATCOM [25,26,27,28], and reactors, have been considered for installation in a power plant. The SVC and STATCOM are generally applied in large-capacity power plants over 60 MVA, but their system costs are expensive compared to the construction costs of small-capacity REGs [29,30]. A reactor has been installed in a small-capacity generator system, but a detailed study of the installation capacity, location, and coordination of protection relays has not been performed [31,32]. Therefore, its applications have been very limited in spite of its merits as a simple and cheap method.
This paper describes the detailed analyses of a reactor application of a power plant to mitigate the voltage rise due to the connection to DL of REGs. Firstly, the maximum capacity of REGs that meet the acceptable voltage rise of the DL without a reactor and the necessary capacity of the reactor to mitigate the voltage rise of the DL according to each type of REG is analyzed. Secondly, the installation locations of the reactor are examined by the comparative analysis of the advantages and disadvantages at each location considering the necessity of re-coordination of a protection relay and the loss of generation revenue according to the installation locations. Finally, the ON/OFF conditions of the reactor, such as the magnitude of the grid voltage and the generator output and the duration time of the set values, are investigated.
The effects of installing of the reactor are analyzed through field application tests by comparing the vector diagrams, the daily connection voltage data, and the monthly average grid voltage data before and after the installing the reactor.
2. Considerations for Reactor Installation
The voltage rise of DL with REGs depends on the load condition of DL. Therefore, the no load condition of DL is assumed in this study, which provides the maximum voltage rise with REGs [23].
2.1. Capacity
The capacity of REGs to be installed in DL is dependent on the capacity of the existing DRs in DL, the allowable load capacity of DL, the available voltage rise rate of DL, and the type of generators to be newly added. Figure 1 shows the single line and vector diagrams based on the connection point voltage when a REG is added to DL [5], and the voltage rise rate and DL voltage are described as Equations (1)–(4).
Figure 1.
Grid-connected renewable energy generators (REGs): (a) Single line diagram; (b) vector diagram. : Rated voltage of DL (V); : Connection point voltage (V); : Connection point current (A); DL: Distribution line; : Station voltage (V).
According to Figure 1 and Equation (4), the voltage rise of DL is dependent on the power factor under the given value of the line constants of DL and the voltage and current of REG. The lower the generator lagging power factor, the higher the voltage rise, and the lower the generator leading power factor, the lower the voltage rise. In addition, the power factor of REGs that does not exceed the allowable voltage rise rate in DL can be calculated:
On the other hand, the power factor of REGs is usually fixed excluding the synchronous generator, so it may be possible to calculate the capacity of the reactor to compensate for the power factor, as expressed in Equation (5), where is the capacity of the reactor, is the capacity of REG, is the tuned power factor angle, and is the REG power factor angle.
Figure 2 presents the single line and vector diagrams of DL with the reactor, where the red parts show the changes after installing a reactor. The blue of Figure 2 corresponds to in Equation (5). The limited values of , , and , shown in blue in Figure 2 that do not exceed the allowable voltage rise rate in DL are then derived. If the reactor with the value calculated from Equation (5) is installed, is the same, but and are different from and , such as in the red parts in Figure 2. Therefore, the voltage rise in DL may be higher than the allowable voltage rise. A larger reactor should be installed to cover this additional voltage rise.
Figure 2.
Grid-connected REG with reactor; (a) single line diagram; (b) vector diagram.
2.2. Selection of Reactor Installing Location
In this paper, the installation locations of the reactor are examined by the comparative analysis of the advantages and disadvantages at each location considering the necessity of re-coordination of a protection relay and the loss of generation revenue according to the installation locations. For these analyses, the reactor locations are selected firstly depending on where they are located, before or after CT1 or CT2. Therefore, there are only four locations where reactors can be installed in the plant as shown in Figure 3, and the most suitable place can be chosen among them after considering the coordination of the protective relays and economic issues. Table 1 lists the currents of CT1 and CT2 as the ON/OFF operation of reactor for each different location. The currents through CTs are not the same, so the protection relay must be coordinated differently according to the reactor ON/OFF condition. Figure 4 gives an example of the re-coordination for overcurrent relay (OCR) of CT2, when the reactor is installed at the location of ①, ②, or ③ [33].
Figure 3.
Candidate for location of the reactor.
Table 1.
CT currents according to locations of the reactor.
Figure 4.
Example of re-coordination of overcurrent relay (OCR) due to installing the reactor.
Location ① is between the generator and the generator CT. The reactor is installed to suppress the voltage rise, but the line voltage is decreased too much if the reactor is turned on when the line voltage is not high. Therefore, the reactor should be turned on or off considering the status of line voltage. For a small synchronous generator, CT1 is usually attached close to the generator; it is difficult to install the reactor between the generator and CT1 practically.
Location ② is between the generator CT and the low-voltage side of the transformer. When the reactor is turned on with the generator start-up, protection relay 1 will detect only the generator current but protection relay 2 will perform the summing current of the generator and reactor. Therefore, 51 (overcurrent) and 87 (percent differential) of protection relay 2 should be re-coordinated, considering the two elements carefully.
Location ③ is between the high-voltage side of the transformer and the transformer CT. The re-coordination process should be applied, the same as for location ②. The more serious issue with respect to installing a reactor at this location is that the price of the reactor is about twice as much as that of reactors for locations ① or ②.
Location ④ is at DL side of the transformer CT. If a reactor is installed at this location, then there is no difference at protection relays 1 and 2 as the reactor is in ON/OFF operation. Therefore, it is sufficient to consider the reactor ON/OFF conditions only.
3. Design and Application of Reactors
3.1. Design of Reactor
Figure 5 shows the single line diagram of the application site. Two 1.5-MVA small hydro synchronous generators are connected in the grid, of which the output powers are limited to two-thirds of the rated output power due to the voltage rise. To increase the generator output powers with the accessible voltage rise, two 215-kVA reactor banks are installed at each generator. As mentioned in Section 2, it is recommended to install the reactor at the DL side of the transformer CT (location ④). However, they are installed between the generator CT and the low-voltage side of the transformer (location ②), because there is no space for the reactor to be installed in location ④.
Figure 5.
Single line diagram of application site.
Table 2 lists the voltage rise rate corresponding to the power factor of the generator. As shown in Table 2, the leading power factor to connect the 3-MVA generator to DL should be 0.9385 or less to meet the 2% permissible voltage rise rate in Korea. On the other hand, the leading power factor of the applied generators is 0.99 and the 3.79% voltage rise rate is more than the permissible range. Therefore, it is necessary to install reactors to make the leading power factor less than 0.9385. The required capacity of the reactor can be calculated from Equation (5) and Figure 2, as shown in Table 3. Table 3 shows the voltage rise rates depending on the capacity of the reactor.
Table 2.
Voltage rise rate according to power factor. : voltage rise rate (%).
Table 3.
Voltage rise rate according to reactor capacity.
In Table 3, the reference for all values is the point at which the REG is connected to the DL. A is the case when the synchronous generators are connected without any reactors. The voltage rise rate is 3.78%, so it is necessary to install a reactor. The maximum capacity of the grid-connected synchronous generator to guarantee the permissible voltage rise rate without installing a reactor can be calculated using Equation (4) and 1.55 MVA. B is the case when the 613-kVA reactor calculated using Equation (5) is installed. The voltage rise rate is 2.22%, so the capacity of the reactor should be increased to meet the 2% voltage rise rate. C is this case and a 705-kVA reactor is installed. D is the case for the real implementation in this paper, in which an 860-kVA reactor is installed considering the margin because the power factor of REG is not fixed.
The inductive generator does not have an excitation system and cannot control the power factor. The generator has a fixed leading power factor of approximately 0.9, so the reactor is not necessary, as shown in Table 2. On the other hand, the solar generating system has a fixed unit power factor, so a 1144 kVA reactor calculated from Section 2.1 should be installed for the DL. The maximum capacity of the grid-connected solar generator to guarantee the permissible voltage rise rate without installing a reactor is calculated using Equation (5) and 1.21 MW.
3.2. Operation of Reactor
If the reactor is switched ON–OFF at once, the reactor current flows either fully or not. The grid voltage is then changed considerably and the peripheral equipment may be adversely affected due to the switching surge. Therefore, it would be better to install several small capacity reactors to decrease the abrupt voltage variation. Many divisions allow the system to be controlled linearly but this is not cost-effective. Therefore, it is recommended practically to operate the reactor in two steps. In addition, the duration (DT) must be set to avoid repeating ON and OFF of the reactor in a very short time.
Based on the following information on the generator ON or OFF condition (G = 0 or 1), the number of ON reactors (R = 0 or 1 or 2), the active power of the generator (PG), and the voltage of DL (VCP) are detected to operate the reactor. The reactor is ON only if both conditions of the active power of the generator and the voltage of the DL are met. On the other hand, if one of the conditions is not met after being an ON reactor, the reactor is set to be switched OFF to prevent the voltage of DL becoming worse due to the operation of the reactor. Figure 6 and Figure 7 present the recommended set values for the ON and OFF of the reactor, respectively. The duration should be determined by the control speed of the output. Therefore, it is recommended that the duration of solar or wind with a quick control speed be five minutes, and hydro with the late control speed duration be one minute.
Figure 6.
Voltage set of DL for ON and OFF of reactors.
Figure 7.
Output set of REG for ON and OFF of reactors.
Figure 6 shows the voltage set criteria for the ON and OFF operation of the reactor, which are the permissible maximum (VPMax) and minimum (VPMin) voltages of the DL. The voltage condition (VSTRON), in which two reactors are switched ON is a value obtained by subtracting the permissible voltage rise rate (%VPVRR) from VPMax. The voltage condition (VSORON), in which one reactor is switched ON, is the value obtained by subtracting %VPVRR from VSTRON. The voltage condition for the reactor OFF will be the opposite of the ON condition.
Figure 7 presents the output set criteria of REG for the ON and OFF operation of the reactor. The output condition (PSTRON) in which two reactors are switched ON is 95% of the rated output (Prated) of the REG. Half of the value obtained by subtracting the reactor-free output (PRFree) of REG in Section 3.1 from Prated is subtracted from Prated. This is the output condition (PSORON), in which one reactor is switched ON. The output condition for OFF of the reactor is below 10%Prated of the ON condition.
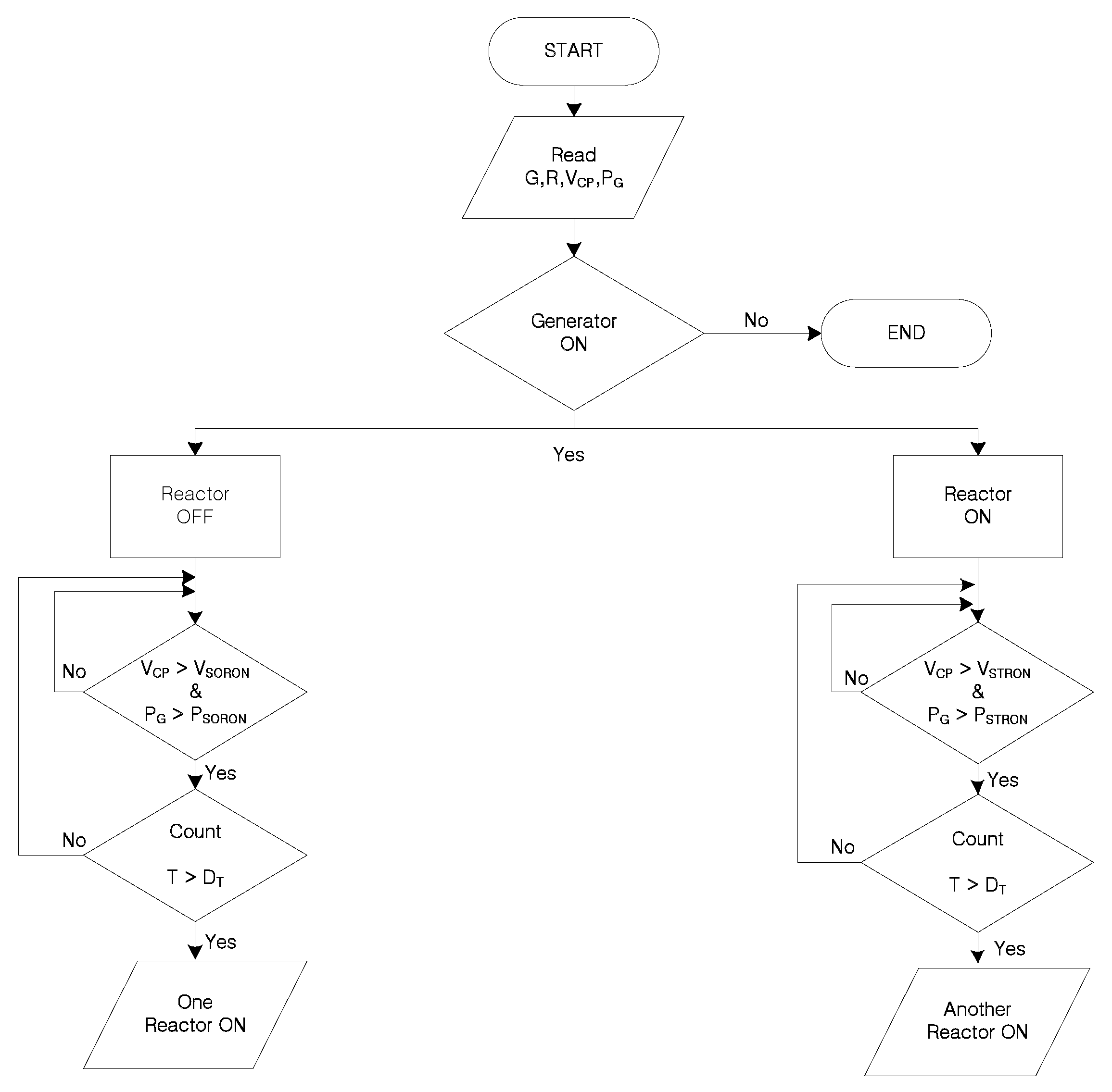
Figure 8 and Figure 9 present the flow chart for the ON and OFF operation of the reactor. If the voltage of DL exceeds VSORON and the generator output exceeds PSORON in the case of reactor OFF state, and if the duration time exceeds the setting value, one reactor is turned ON, as shown in the left part of Figure 8. If the voltage of DL exceeds VSTRON and the generator output exceeds PSTRON in case of one reactor ON state, and if the duration time exceeds the setting value, one reactor is additionally turned ON as shown in the right part of Figure 8. On the other hand, if the voltage of DL is lower than VSOROFF or the generator output is lower than PSOROFF in the case of two reactors in the ON state, and if the duration time exceeds the setting value, one reactor is turned OFF, as shown in the left part of Figure 9. If the voltage of DL is lower than VSTROFF or the generator output is lower than PSTROFF in case of one reactor ON state, and if the duration time exceeds the setting value, the reactors are all turned OFF, as shown in the right part of Figure 9.
Figure 8.
Flow chart for ON operation of reactors.
Figure 9.
Flow chart for OFF operation of reactors.
4. Demonstration and Effectiveness
To demonstrate the research results, the grid-connected synchronous generators shown in Figure 5 are selected. The field application result is different from the result calculated from the theoretical equations. This is because the latter calculation has been done under the assumption of a no-load condition where the voltage rise is maximized by the connection of a generator to the grid, but the no-load condition cannot be provided in a field test. The load condition of the DL before and after installing the reactor cannot be the same because of the frequent variations of the load, DL voltage, and output in grid-connected DRs. Therefore, the effects of field application are analyzed in the following three ways. The first test is conducted in the connection point of REG, but the second and third tests are added in the terminal of generators. The data from the second and third tests are per second from the Supervisory Control and Data Acquisition (SCADA) system.
Firstly, the vector diagram of the no reactor operation and two reactors operation are compared, as shown in Figure 10a–d and Figure 11a–d. Tests are conducted at similar active outputs for a one-day interval to meet the same test conditions as much as possible. The vector diagram shows the phase voltages () and currents () at the connection point of the REG to the DL. Compared to Figure 10, Figure 11 shows that the magnitude and phase angle of the current vector are increased due to the reactor operation. The substation voltage () is calculated because the substation is very far from the power plant. The test results are applied in Equations (1)–(4) and Table 4 lists the effectiveness of the reactor operation. The substation voltages are 22,459 V, 22,449 V, 22,435 V, 22,448 V from Equation (4) and the voltage rises due to the connection of REG in the two reactors OFF state are 539 V, 549 V, 542 V, 548 V, but the reactor is not switched ON because the DL voltage does not satisfy the condition of the reactor ON. The substation voltages are 23,125 V, 23,337 V, 23,324 V, 23,331 V using Equation (4) and the voltage rises due to the connection of REG in two reactors ON state are 1 V, 3 V, 3 V, 6 V. Accordingly, the mitigations of the voltage rise are 538 V, 546 V, 539 V, 536 V with the installation of the reactor under similar test conditions.

Figure 10.
Non-reactor operations (a) first (b) second (c) third (d) fourth.
Figure 11.
Two-reactor operations (a) first (b) second (c) third (d) fourth.
Table 4.
Effectiveness of reactors.
Secondly, the daily connection voltage data before and after installing the reactor are analyzed. To compare the test results before and after installing the reactor, tests are conducted on the daily-maximum generation day in the same season to provide the same condition. The excessive voltage rise occurs when the generator output is connected to the grid without a reactor so that the output-rise can be 1000 kW, which is two-thirds of the rated output. Table 5 and Figure 12a–c present the comparison data of the output active power and the daily grid voltage before and after installing the reactor. The voltage of the connection point increases with increasing the output of REGs. On the other hand, despite the increase in output, the voltage decreased due to the reactor operation. Figure 12a–c show that the generator outputs are increased by 455 kW and 494 kW on average, respectively, but the grid voltage is decreased by 56 V.
Table 5.
Comparison of output active power and daily grid voltage before and after installing reactors.

Figure 12.
Output active power and daily grid voltage before and after installing reactors; locations ②, ③, ④, ⑤, ⑥ are same as in Table 5 (a) first (b) second (c) third.
Thirdly, the monthly average grid voltage data before and after installing the reactor are analyzed. Similar to the second test, the same month is chosen to provide the same test condition. Figure 13a–c shows the monthly average grid voltage before and after installation of the reactor. The average grid voltage without the reactor is 23,279 V on average, whereas it is 23,047 V with the reactor, i.e., the reactor results in the voltage decrease of 233 V.

Figure 13.
Comparison of monthly average grid voltage before and after installing the reactor. (a) first (b) second (c) third.
5. Conclusions
To mitigate the voltage rise caused by the connection of synchronous generators of DRs to DL, the adoption of a reactor of a reactor was studied in this paper. From the vector analysis, it was verified that the capacity of the reactor depends on the power factor of the generator. Therefore, the maximum grid-connected capacity of the DRs without a reactor can be calculated if the power factor and line constant are pre-determined, and the necessary capacity of a reactor to mitigate the voltage rise of the DL can be derived. The advantages and disadvantages at each location considering the necessity of re-coordination of a protection relay and the loss of generation revenue according to the installation locations were analyzed comparatively. Among four candidates for a reactor location, it was verified that the reactor at the grid-connected point did not affect the coordination of the protection relay and no additional protection was necessary. It was found that the ON–OFF switching of the large reactor caused an abrupt rise and fall of the DL voltage. Therefore, dividing the reactor into a couple of small reactors to be switched ON–OFF in two steps was recommended. The adoption of more steps might allow the easy and smooth control of the DL voltage, but it incurs a higher cost. In addition, the reactor should be switched ON in the ‘AND’ condition, satisfying both the grid voltage and the generator output, and be switched OFF in the ‘OR’ condition in the case of not satisfying one of the conditions. Furthermore, the system must be set to avoid the reactor being switched ON–OFF repeatedly in a short time frame.
From the field application data for power plants with voltage rising problems, this study concludes that the generator output could be increased from 1000 kW to 1500 kW, and the daily average voltage and the monthly average voltage at the connection point could be reduced 300 V and 200 V, respectively.
Acknowledgments
This study was supported by the KETEP (Korea Institute of Energy Technology Evaluation and Planning) through the (Development for Microgrid Common Platform Technology, 20141010501870) project.
Author Contributions
Yeonho Ok and Jaewon Lee conceived and designed the tests; Yeonho Ok and Jaeho Choi analyzed the data and wrote the paper.
Conflicts of Interest
The authors declare no conflict of interest.
References
- Korea Electric Power Corporation. The Standard for the Connection of the Distributed Energy Resource in the Distribution Power System; KEPCO: Naju, Korea, 2015. [Google Scholar]
- Barker, P.P.; De Mello, R.W. Determining the impact of distributed generation on power systems: Part 1—Radial distribution systems. In Proceedings of the IEEE Power Engineering Society Summer Meeting, Seattle, WA, USA, 16–20 July 2000; Volume 3, pp. 1645–1656.
- Lasseter, R.H. Smart distribution: Coupled microgrids. Proc. IEEE 2011, 99, 1074–1082. [Google Scholar] [CrossRef]
- Joos, G.; Ooi, B.T.; McGillis, D.; Galiana, F.D.; Marceau, R. The potential of distributed generation to provide ancillary services. In Proceedings of the IEEE Power Engineering Society Summer Meeting, Seattle, WA, USA, 16–20 July 2000; Volume 3, pp. 1762–1767.
- Reed, G.F.; Takeda, M.; Iyoda, I. Improved power quality solutions using advanced solid-state switching and static compensation technologies. In Proceedings of the IEEE Power Engineering Society Winter Meeting, Edmonton, AB, Canada, 31 January–4 February 1999; Volume 2, pp. 1132–1137.
- Sun, J.; Czarkowski, D.; Zabar, Z. Voltage flicker mitigation using PWM-based distribution STATCOM. In Proceedings of the IEEE Power Engineering Society Summer Meeting, Chicago, IL, USA, 21–25 July 2002; Volume 1, pp. 616–621.
- Pogaku, N.; Green, T.C. Harmonic mitigation throughout a distribution system: A distributed-generator-based solution. IEE Proc. Gener. Transm. Distrib. 2006, 153, 350–358. [Google Scholar] [CrossRef]
- Basso, T.S.; De Blasio, R. IEEE 1547 series of standards: Interconnection issues. IEEE Trans. Power Electron. 2004, 19, 1159–1162. [Google Scholar] [CrossRef]
- Carrasco, J.M.; Franquelo, L.G.; Bialasiewicz, J.T.; Galvan, E.; Portillo Guisado, R.C.; Prats, A.M.; Leon, J.I.; Moreno-Alfonso, N. Power-electronic systems for the grid integration of renewable energy sources: A survey. IEEE Trans. Ind. Electron. 2006, 53, 1002–1016. [Google Scholar] [CrossRef]
- Klapp, D.; Vollkommer, H.T. Application of an intelligent static switch to the point of common coupling to satisfy IEEE 1547 compliance. In Proceedings of the IEEE Power Engineering Society General Meeting, Tampa, FL, USA, 24–28 June 2007; pp. 1–4.
- Kroposki, B.; Basso, T.S.; DeBlasio, R. Microgrid standards and technologies. In Proceedings of the IEEE Power and Energy Society General Meeting, Pittsburgh, PA, USA, 20–24 July 2008; pp. 1–4.
- Scott, N.C.; Atkinson, D.J.; Morrell, J.E. Use of load control to regulate voltage on distribution networks with embedded generation. IEEE Trans. Power Syst. 2002, 17, 510–515. [Google Scholar] [CrossRef]
- Liu, X.; Aichhorn, A.; Liu, L.; Li, H. Coordinated control of distributed energy storage system with tap changer transformers for voltage rise mitigation under high photovoltaic penetration. IEEE Trans. Smart Grid 2012, 3, 897–906. [Google Scholar] [CrossRef]
- Choi, J.; Kim, J. Advanced voltage regulation method of power distribution systems interconnected with dispersed storage and generation systems. IEEE Trans. Power Deliv. 2001, 16, 329–334. [Google Scholar] [CrossRef]
- Walling, R.A.; Saint, R.; Dugan, R.C.; Burke, J.; Kojovic, L.A. Summary of distributed resources impact on power delivery systems. IEEE Trans. Power Deliv. 2008, 23, 1636–1644. [Google Scholar] [CrossRef]
- Liu, Y.; Bebic, J.; Kroposki, B.; De Bedout, J.; Ren, W. Distribution system voltage performance analysis for high-penetration PV. In Proceedings of the Energy 2030 Conference, Atlanta, GA, USA, 17–18 November 2008; pp. 1–8.
- Keane, A.; O’Malley, M. Optimal allocation of embedded generation on distribution networks. IEEE Trans. Power Syst. 2005, 20, 1640–1646. [Google Scholar] [CrossRef]
- Liew, S.N.; Strbac, G. Maximizing penetration of wind generation in existing distribution networks. IEE Proc. Gener. Transm. Distrib. 2002, 149, 256–262. [Google Scholar] [CrossRef]
- Singh, R.K.; Goswami, S.K. Optimum allocation of distributed generations based on nodal pricing for profit, loss reduction, and voltage improvement including voltage rise issue. Int. J. Electr. Power Energy Syst. 2010, 32, 637–644. [Google Scholar] [CrossRef]
- Harrison, G.P.; Wallace, A.R. Optimal power flow evaluation of distribution network capacity for the connection of distributed generation. IEE Proc. Gener. Transm. Distrib. 2005, 152, 115–122. [Google Scholar] [CrossRef]
- Ochoa, L.F.; Dent, C.J.; Harrison, G.P. Distribution network capacity assessment: Variable DG and active networks. IEEE Trans. Power Syst. 2010, 25, 87–95. [Google Scholar] [CrossRef]
- Divan, D.M.; Brumsickle, W.E.; Schneider, R.S.; Kranz, B.; Gascoigne, R.W.; Bradshaw, D.T.; Ingram, M.; Grant, I.S. A distributed static series compensator system for realizing active power flow control on existing power lines. IEEE Trans. Power Deliv. 2007, 22, 642–649. [Google Scholar] [CrossRef]
- Lee, S.Y.; Wu, C.J.; Chang, W.N. A compact control algorithm for reactive power compensation and load balancing with static Var compensator. Electr. Power Syst. Res. 2001, 58, 63–70. [Google Scholar] [CrossRef]
- Thukaram, D.; Lomi, A. Selection of static VAR compensator location and size for system voltage stability improvement. Electr. Power Syst. Res. 2000, 54, 139–150. [Google Scholar] [CrossRef]
- Singh, B.; Saha, R.; Chandra, A.; Al-Haddad, K. Static synchronous compensators (STATCOM): A review. IET Power Electron. 2009, 2, 297–324. [Google Scholar] [CrossRef]
- Giroux, P.; Sybille, G.; Le-Huy, H. Modeling and simulation of a distribution STATCOM using simulink’s power system blockset. In Proceedings of the the 27th Annual Conference of the IEEE, Denver, CO, USA, 29 November–2 December 2001; Volume 2, pp. 990–994.
- Chen, W.L.; Hsu, Y.Y. Direct output voltage control of a static synchronous compensator using current sensorless dq vector-based power balancing scheme. In Proceedings of the Transmission and Distribution Conference and Exposition, Dallas, TX, USA, 7–12 September 2003; Volume 2, pp. 545–549.
- Freitas, W.; Morelato, A.; Xu, W.; Sato, F. Impacts of AC generators and DSTATCOM devices on the dynamic performance of distribution systems. IEEE Trans. Power Deliv. 2005, 20, 1493–1501. [Google Scholar] [CrossRef]
- Xu, L.; Yao, L.; Sasse, C. Comparison of using SVC and STATCOM for wind farm integration. In Proceedings of the IEEE 2006 International Conference on Power System Technology, Chongqing, China, 22–26 October 2006; pp. 1–7.
- El-Shimy, M.; Badr, M.L.; Rassem, O.M. Impact of large scale wind power on power system stability. In Proceedings of the Power System Conference, (IEEE MEPCON 2008), Aswan, Egypt, 12–15 March 2008; pp. 630–636.
- Repo, S.; Laaksonen, H.; Jarventausta, P.; Huhtala, O.; Mickelsson, M. A case study of a voltage rise problem due to a large amount of distributed generation on a weak distribution network. In Proceedings of the IEEE Power Tech Conference, Bologna, Italy, 23–26 June 2003; Volume 4, pp. 1–6.
- Ok, Y.; Choi, J.; Shin, M.; Choi, Y. Analysis of voltage rise phenomenon in distribution lines associated with grid-connected renewable energy system. In Proceedings of the IEEE International Conference on Power Electronics and ECCE Asia (ICPE-ECCE), Seoul, Korea, 1–5 June 2015; pp. 1790–1795.
- Ok, Y.; Lee, J.; Choi, J. Analysis and Solution for Operations of Overcurrent Relay in Wind Power System. Energies 2016, 9, 458. [Google Scholar] [CrossRef]
© 2017 by the authors. Licensee MDPI, Basel, Switzerland. This article is an open access article distributed under the terms and conditions of the Creative Commons Attribution (CC BY) license ( http://creativecommons.org/licenses/by/4.0/).















