Abstract
The aim of the research is to identify and quantify the direct sustainable effects resulting from the improved road infrastructure in the local urban-port transport system. This case study considers the city port of Szczecin (Poland). The effects are identified for the local road transport system by comparing freight road transport performance in two options: with the investment and without the investment. The sustainable effects are quantified in terms of money and physical units. Sustainable economic, social, and environmental effects concern generalized freight road transport cost, i.e., truck operating costs and costs of truck drivers’ working time, as well as freight transit time, energy consumption, greenhouse gas emissions, and environmental savings. To capture effects, the forecast of truck traffic demand, as well as unit vehicle operating costs, values of time, and air pollution and climate change, values are elaborated and revealed in freight road transport. The investigations show that the primary effect of investment is the reduced traffic congestion, which enhance the velocity of trucks in the transport system. The increased trucks′ speed affect freight road traffic performance, time of delivery, and environmental externalities.
1. Introduction
Relations between city and port are a dynamically evolving area of multifaceted studies. After analyzing megatrends in the development of cities and seaports, the competitiveness of port cities, and management of interactions at the interface between cities and ports [1,2], studies have focused on the relations between road freight transport, facility location, logistics, and urban form [3], as well as the interactions between seaports and urban logistics [4].
The interactions between ports and their cities are subject to significant and dynamic changes. It is no longer evident that well-functioning ports have a net positive impact on the port–city interface [5]. The rapid growth of international trade (and resulting container traffic) has imposed tremendous pressure on the intermodal transportation system. The bottleneck of such intermodal chains has shifted from the ship–port interface to the port–city interface [6]. New areas of tension in the relationship between ports and cities have emerged as a result of conflicts over the environment, congestion, pollution, and other impacts resulting from port-related traffic [7]. Transport congestion in port cities is a crucial problem and results both from port-related cargo traffic and from the fast-economic development of such cities [8]. The concentration and combination of port-related and city-related traffic flows result in considerable congestion at port–city interfaces.
City-related road traffic includes passenger transport and freight traffic supplying goods and serving businesses operating in the city and its surroundings, while goods traffic is generated by seaports located in urban spaces. As a result, the urban road system must cope with mixed passenger-freight traffic of high intensity and general road congestion.
From a port perspective, road congestion raises travel times and fuel costs, lowers the reliability of commercial truck operations, increases the risk of missed schedules, and hinders efficient usage of port assets. From a city perspective, traffic congestion results in reduced population mobility, loss of working time, and increased environmental costs, which, overall, have a negative impact on social welfare [2].
The hinterland traffic of most ports is dominated by trucks, and it is truck traffic that causes most of the congestion in and around port areas and generates most external costs [9].
There are numerous quantitative methods of evaluation for public projects, such as cost assessment analysis, standard cost model, cost-effectiveness analysis (ACE), cost–benefit analysis (CBA), risk assessment, risk-risk analysis, and multi-criterion analysis (MCA). To assess the sustainability of transport infrastructure projects, new integrated methods of sustainability appraisal have been proposed [10], while the approach defined as sustainability assessment with an incorporated set of predefined sustainable indicators is emerging [11].
However, in the transport sector, cost–benefit analysis (CBA) and multi-criterion analysis (MCA) predominate; the former is an advanced and standardized analytical tool widely applied for social and economic appraisal of transport (road) infrastructure projects [12].
A historical and cross-cutting review of the concept of sustainability [13] proves that this is a multifaceted and still advancing phenomenon, although it was originally developed based on the three pillars of social, economic, and environmental (or ecological) aspects and is commonly represented by three intersecting circles with overall sustainability at the center. In the absence of theoretical descriptions of the three pillars and solid foundations of conception, the operationalization of sustainability and the distinction of social, economic, and environmental aspects is the subject of pragmatic approaches and various solutions applied by scholars and politicians.
In the transport sector, these three dimensions (pillars) of sustainability, namely economic, environmental, and social, are the subject of elaboration in an overall economic appraisal of transport intervention. Rigorous elaboration of transport appraisal practice and advances in economic, environmental, and social impacts of transport sustainability are presented in research [14,15,16]. Quantified sustainable effects are assigned a monetary value and included in the cost–benefit analysis of transport investment projects. However, these three dimensions of sustainability are mutually dependent and overlap each other. Therefore, in the transport sector, the common distinction between economic, environmental, and social aspects is as follows. Economic effects are investigated through the transport user and transport operator benefits and changes in transport operating costs and travel times. Environmental effects relate typically to environmental externalities such as transport-related air pollution and greenhouse emission. The social dimension is mostly streamlined to issues of transport congestion, traffic noise, and transport accidents.
Reviews on methodologies and measurements of the transport economics sustainable effects are found in several studies [17,18,19,20], while issues of environmental and social transport developments are extensively elaborated in [21,22,23,24].
These effects can be expressed in monetary terms and/or measured in physical units. However, there are monetary values that allow for the coherent and consistently comprehensive appraisal of intervention and comparable assessment of magnitude and structure of sustainable effects and hence evaluation of sustainable gains of the intervention. The latter is of the utmost importance for policymakers in their decisions for public funding. While making decisions, public agents must take into consideration a proper balance between economic, social, and environmental outcomes of intervention. Additionally, they must consider transport policy strategies goals and recommendations for limiting the effects of global warming and reduction of emissions in the transport sector, sustainable development of freight transport, socially fair transition towards low-emission, competitive, and connected mobility [25,26,27,28]. While considering interrelations between seaports and cities from the sustainability viewpoint, it is underlined [29] that seaports have a considerable impact on surrounding cities. There is an urgent need for cooperation between ports and cities in all sustainable aspects, especially in the mitigation of road congestion [30,31].
Empirical findings on port-related road traffic flow developments are scarce. In [32], some aspects of the relationship between road accessibility and port performance are analyzed and the opportunities for freight flows bundling for neighboring EU ports and their hinterland regions are investigated. For each transport mode, academics calculated the generalized costs and focused on business models to identify bundling projects that would lower the direct, generalized, and environmental costs of the contestable hinterlands’ connectivity.
In [33], a social cost–benefit research framework was developed for a large road project to improve the hinterland links of the port of Zeebruges. The study presents findings on economic benefits to the port region and the hinterland, and analysis concerned contestable, long-distance markets, road transport, and feasible modal shifts induced by enhanced hinterland access to the port.
The relations between road investment and the local urban-port road transport performance have not been sufficiently investigated. Additionally, the effects of investment in the port-captive hinterland have not been adequately addressed. There is a lack of evidence on the sustainable effects of intervention in the port–city interface.
This manuscript fills these research gaps and elaborates the link between the provision of road infrastructure and the sustainable effects in the port-related freight road traffic. With the use of the cost–benefit concept, economic, environmental, and social sustainable effects are measured in monetary terms and in absolute, physical units.
The main research problem addressed by this study is as follows.
What are the economic, environmental, and social effects in monetary and non-monetary terms induced by the enhanced capacity of the port-urban road system?
Our study elaborates on the local urban-port road transport system in the (Baltic) port city of Szczecin (Poland), and it concentrates on the captive market (first–last mile urban-port road system) and the road freight traffic. The empirical analysis is performed with the bottom-up approach. With the use of primary traffic measures, the long-term freight road traffic forecast is elaborated in terms of interaction with other traffic types. The effects of investment are identified by comparing transport performance in two scenarios—with the investment and without the investment—while the analysis addresses freight road transport performance as a result of the increased truck traffic velocity in the reconstructed road transport. Next, as results of congestion mitigation in the local road transport system, savings are quantified in terms of generalized freight road transport costs, in freight transit time and in externalities.
This manuscript is structured as follows. Section 2 briefly outlines the case study. Section 3 presents the materials and data used. Section 4 describes the research framework, while in Section 5, inputs and parameters are presented. Section 6 and Section 7 contain measurements and results. Section 8 draws conclusions and discusses research limitations as well as further research avenues.
2. Brief Outline of Port–City Interface
Szczecin is a city covering an area of 300.6 km2, located in northwestern Poland in the West Pomeranian Province. At the end of 2017, the population of Szczecin was 403.9 thousand, and the average population density of the city was 1347 inhabitants per km2. The Odra River separates the city into two parts, namely the Left and the Right Banks. The basic transport routes in Szczecin are determined by the bisected layout of the city centers on the Left and the Right Banks, which are connected by State Road No. 10 (DK10). Due to the location of industry (jobs) and schools on the Left Bank of Szczecin, and the numerous housing estates on the Right Bank, there is a massive flow of people daily on the east–west axis. The urban transport system with a marked course of DK 10 is shown in Figure 1.
Figure 1.
State Road DK10 and port areas in the city of Szczecin. Source: Own study based on www.openstreetmap.org (accessed on 22 June 2021).
The urban transport system is based on the main collector State Road No. 10 with an aggregate of high-intensity traffic, mainly comprising (1) intra-city passenger traffic, predominantly individual cars supported by public transport (buses, streetcars); (2) passenger cars and bus traffic connected with tourist transit; (3) truck traffic between Szczecin’s port and its hinterland; and (4) truck traffic serving the needs of the city and businesses based on the Left (western) Bank of the Odra River. Simultaneously, the DK10 is the main road linking with the A6 freeway and the S3 expressway used by long-distance truck traffic to and from the city and the port hinterland. All entry roads to the port reloading areas are interconnected with the urban section of the DK10.
The port of Szczecin is located 65 km south of the Baltic Sea and is connected to it by a waterway and located in the city. It is a universal port and the cargo volume of 9 million tons per year qualifies it as a minor Baltic seaport. Poor maritime accessibility is the main deficiency of the port. Recently, investments are being made to improve nautical access to the port. This will enable the port to handle larger vessels and will also increase the cargo handling capacity.
The subject of research is 17 roads and road sections in the local transport system, with a total length of 9.812 km. The investment project consists of the reconstruction of the infrastructure in the existing urban-port system of roads. The length of the roads will remain unchanged, but they will be resurfaced, their axle load will be increased, some sections of road will be widened, entrance/exit lanes will be reconstructed, the road curvature will be reduced, entrance/exit ramps will be reconstructed, intersections will be reconstructed or built, and, lastly, the number of parking spaces for trucks will be increased. In Figure 2, the critical components of the urban-port road system planned for reconstruction are displayed.
Figure 2.
Scope of intervention in urban-port road system. Source: own study based on www.openstreetmap.org (accessed on 24 June 2021).
The modernized road system is scheduled to be operational from 2024, and the effects of its improved capacity have been set for 20 years (between 2024 and 2043).
3. Materials and Data Used
Primary road traffic flow measurements in the urban-port road system in the port city of Szczecin were made in line with the General Directorate for National Roads and Motorways methodology [34], and motor vehicles included cars, vans, light vehicles, trucks with and with out trailers, and buses.
Annual Average Daily Traffic (AADT) is the average number of vehicles passing a given section of a road per day. It is calculated according to the formula:
where:
- AADTi—Annual Average Daily Traffic of motor vehicles at the i-th road;
- MRi—Annual Average Daily Traffic on working days (from Monday till Friday between 6 a.m. and 10 p.m.) on the i-th road;
- 0.85·MRi—Annual Average Daily Traffic on Saturdays and days before holidays (between 6 a.m. and 10 p.m.) on the i-th road;
- MNi—Annual Average Daily Traffic on Sundays and holidays (between 6 a.m. and 10 p.m.) on the i-th road;
- RNi—Annual Average Traffic in the night (between 10 p.m. and 6 a.m.) on the i-th road;
- N1—the number of working days within a year (in 2016, 252);
- N2—the number of Saturdays and days just before holidays (in 2016, 53);
- N3—the number of Sundays and holiday days within a year (in 2016, 61); and
- N—the total number of days in a year (in 2016, 366).
The Average Annual Traffic (AAT) is a product of AADT multiplied by 365 days.
When calculating the individual transport effects, the engineering relations between the speed and traffic flow were applied. The engineering relationships between speed and (road) traffic flow was derived from the “Instruction for Assessing the Economic Efficiency of Road and Bridge Projects—Verification of the Research Method According to EU Recommendations and Update of Unit Prices as of 2007, Part II, Tables of Speed” [35].
The relationships include the vehicle traffic speed depending on the type of roads (urban double or single carriageways), their cross-section (width of the road), and their traffic flows measured by the number of vehicles passing urban road section per hour (Figure 3 and Figure 4).
Figure 3.
Speed-traffic flow curves for urban single carriageways. Source: Adapted from “Instruction for assessing the economic efficiency of road and bridge projects 2008”.
Figure 4.
Speed-traffic flow curves for urban double carriageways. Source: Adapted from “Instruction for assessing the economic efficiency of road and bridge projects 2008”.
In the city-port transport system, the speeds of trucks were measured on a road with a high level of technical wear and tear. The truck speed was measured on three road sections: the 396.5 m long section No. 1, the 280.5 m long section No. 2, and the 394.5 m long section No, 3. A total of 34 truck transit time measurements were made, and then the average truck speed was calculated. The estimated average truck speed was 15.58 km/h, which corresponds to the speed on roads with a high degree of technical wear and tear.
As shown in the traffic flow tables (Table A1 and Table A2), the average speed of vehicles on the roads in good technical conditions was 35.4 km/h. By comparing vehicle speed measured on roads with a high degree of wear and tear (15.58 km/h) with the average speed of vehicles derived form the traffic flow tables (35.4 km/h), the speed correction index (44.0%) was calculated for roads with high degree of technical wear and tear. The speed correction indices for medium and low levels of road technical wear and tear were obtained by enlarging the basic speed reduction index by 1/3 and 2/3, respectively, of the remaining part that completed the index to 100%. The values of truck speed correction indices depending on the degree of technical road wear and tear are depicted in Table 1.
Table 1.
Truck speed correction indices depending on technical road wear and tear.
Additionally, degree of wear and tear for each of the road/road section within the city-port local transport system was estimated with corresponding truck speed correction indices (Table 2).
Table 2.
Degree of roads wear and tear estimation with corresponding speed correction indices.
In the forecasting works, we used GDP forecasts of the Ministry of Development and Finance recommended for the Polish transport sector (Table A3). The GDP forecast for 2019–2043 is expressed in the annual average constant prices as growth indicators (calculated year-on-year, previous year = 100) and in corresponding values; however, the economic impact of the COVID-19 pandemic is not considered. The GDP forecast was applied for predicting truck traffic flow in the system.
Both the developed traffic forecasts’ values of inputs and coefficients refer to the year 2019 as a base year for calculations. The sustainability effects are calculated for 20 years (2024–2043). Accounts are made with a discount rate of 4.5%, with fixed prices from the base year and without considering inflation in the analysis time horizon. Unit values of monetized benefits are presented in net terms (excluding VAT).
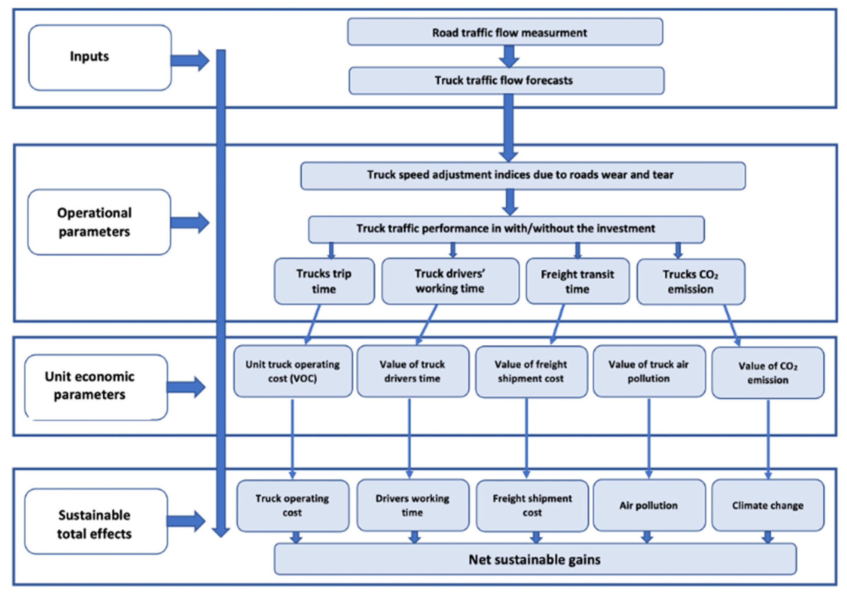
4. Research Framework
The research framework of the sustainable effects induced by the capacity improvement in the urban-port road system is depicted in Figure 5.
Figure 5.
Research framework. Source: own study.
The analysis was carried out using the incremental method by calculating the net difference in transport effects that appear in the two options: with the reconstruction of the urban-port transport system (hereafter WI) and without the rebuilding of the urban-port transport system (hereafter W0), i.e., in the incremental calculus (WI-W0). This approach is commonly used when assessing the impacts of transport infrastructure projects [36,37,38,39].
The study concentrates on direct effects in the transport system as a consequence of intervention [40,41,42]. Road infrastructure investments reduce distances, travel time, and/or congestion. Direct benefits for transport operators and shippers are related to time (time savings and reliability) and vehicles’ operating costs. Savings in operating and time costs and thereafter in related externalities increase the surplus of consumers and hence the welfare.
The main input in the research is the elaborated long-term demand for capacity services of the local road transport system. With the use of traffic primary surveys, the freight road traffic forecast is related to the growth of GDP, and prediction is made for truck flow, i.e., trucks/day passing in the urban-port road system.
The average truck speed, shown in the traffic flow tables for the WI option, varies depending on the road type and the change in traffic flow volume in each year of the analysis. Thus, the average speed of trucks in the W0 option in individual years of the analyzed period varies as well. Here, the average truck speed in option WI is multiplied by the speed correction index selected depending on the degree of technical road wear and tear.
Considering the interaction between different types of road users, traffic flow intensity, and technical wear and tear of roads, traffic congestion relief has been translated into an increase in trucks’ speed.
Increases in trucks′ speeds affect traffic performance in terms of truck trip time (vehicle-hours, v-hs), truck drivers’ working time (working hours, w-hs), road transport time (tonnes-hours, t-hs).
In the economic calculus, we applied the notion of transport generalized cost, which is widely elaborated in transport economics [43,44,45,46,47,48]. Limited to the main components and related to freight road transport, the generalized transport costs are the sum of the vehicle operating costs (VOC) and the value of time (VOT), which is limited to the value of drivers’ working time. Additionally, the valuation of externalities in terms of money has been accounted for, but it is limited to climate change and air pollution costs.
To capture economic effects, values of time and truck operating costs, as well as marginal external costs, have been validated in freight road transport. Next, as results of congestion mitigation in the local road transport system, savings in net terms (WI-W0) are quantified for trucks operating costs, drivers working time, freight transit time, and externalities.
5. Inputs and Parameters
5.1. Forecasted Truck Traffic
Road traffic forecasting has been a subject of numerous investigations. As per the literature [49,50,51,52], the main forecasting aspects relate to prediction methods (parametric or non-parametric), prediction horizon, prediction scale (single location, road segment, whole or part of network), prediction context (urban, rural, freeway), predicted variables as traffic flow (vehicles/hour), traffic density (vehicles/km), average speed, and travel time [53]. It was concluded that there is no universal method that fits every situation better than the rest [54]. In the context of our cost–benefit analysis, the freight road traffic forecast is related to the growth of GDP and prediction is made for truck flow, i.e., trucks/day passing in the urban-port road system. The long-term freight traffic forecast was elaborated since investments made in road infrastructure have a long economic lifetime and a long pay-back period.
The benefits of adding capacity to the road system may be reduced by the induced traffic of passenger cars and freight transit. Determining this effect of road capacity expansion is a complex problem and is concerned with interrelated system components: transportation supply system, land use, accessibility, and travel demand. Based on a review of the literature [55], we conclude that there are no empirical indications that added capacity to the road system generates a significant volume of induced traffic. Additionally, the benefits to port-related traffic may outweigh the negative effects of the induced commuters and freight transit traffic [56]. Because of the complexity of the problem, the trip-inducing effect of added road capacity is disregarded in the standard travel demand forecasting procedure [57,58].
Estimated Annual Average Daily Traffic (AADT) on road sections was a basis for a long-term prognosis of AADTs up to the year 2043. Forecasts of AADT were developed in the reference period for each road segment separately according to the following equation [59]:
where:
- AADTki,t—Annual Average Daily Traffic for k-th category of vehicle in year t;
- GDPt, GDPt+1—Gross Domestic Product in year t and t + 1 in constant prices from base period, wherein represents a relative increase in GDP in year t + 1 compared to year t (dynamics indicator); and
- Ek (GDP)—elasticity coefficient for k-th vehicle category.
The annual average truck traffic forecast (AAT) was made as below:
where:
- AADTi,t—Annual Average Daily Truck Traffic; traffic flow on the i-th road section in year t of forecast.
When analyzing the relationship between road freight transport demand and economic activity variables such as Gross Domestic Product, Gross Final Expenditure, index of industrial production, as well as commodity sectors are under investigation [60]. For the elasticity of freight transport demand in the UK with respect to the aggregate commodity sector, values in the range from 0.72 to 1.49 were found [61], while in another study [62], elasticity of freight road demand related to GDP was estimated at 0.66. In the research [63], the elasticity of road haulage with respect to the index of GDP (for 11 EU countries for the period from 1970–2010) amounted to between 1.0 and 1.2. As recommended [64], the elasticity coefficient of GDP for trucks with trailers for Poland amounts to 1.00, and this elasticity coefficient was used when predicting the truck traffic in the urban transport system.
The long-term prediction of truck traffic was made for every year in the forecasting period and for each road out of a total of 17 roads and sections of road in the transport system. Forecasting results limited to the first and last year of the prediction horizon are depicted in Table 3.
Table 3.
Forecasted truck traffic on roads in urban-port road transport system in the selected years of the forecasting period (no. of trucks).
5.2. Unit Truck Operating Costs (VOC)
Vehicle Operating Cost (VOC) of trucks includes the following costs:
- Fuel costs: being a function of the road alignment and traffic conditions,
- Other costs: road quality affects the wear and tear of vehicles, including costs of oil, tires, and vehicle maintenance, as well as its depreciation.
VOC for trucks depends on travel speed, differentiating the type of terrain (flat, rolling, and mountainous) and road condition (pavement after reconstruction/rehabilitation or deteriorated pavement) and is estimated as the sum of fuel costs plus other costs. Applications of the calculation of unit truck operating costs are presented in Table A4.
It is assumed that there will not be any real increase in unit VOC over time as a potential increase in energy prices would be compensated by improved efficiency of vehicles [64].
5.3. Values of Travel Time (VOT) in Freight Road Transport
5.3.1. Unit Value of Truck Drivers’ Time
The unit value of truck drivers′ time corresponds to the marginal gross cost of labor, including labor-related overhead of commercial drivers in Poland. Evolution over time is based on Polish GDP per capita growth, with an elasticity of 0.5 [65]. Therefore, unit values applied in research of truck drivers′ working time increase over time. In the base year of 2019, it amounts to EUR 21.83, while in the last year of calculation 2043, increases to EUR 30.93. Vehicle occupancy for trucks is assumed as equal to one driver.
5.3.2. Unit Value of Freight Shipments Time
The unit time values applied in the study come from the estimations made for the Netherlands [19,20] with the measure of willingness-to-pay (WTP) for freight time savings. In our calculations, converted into Polish values and indexed for 2019, the value of time for the average shipment in freight road transport amounts to EUR 0.88 per tonne-hour [65]. The time value of shipment is subject to escalation over time, with an elasticity of 0.5 to Polish GDP per capita growth, and in the last year of calculation, 2043, it increases to EUR 1.25.
5.4. Unit Costs of Trucks Air Pollution
The most important air pollutants related to transport are dust (PM10, PM2.5), nitrogen oxides (NOx), sulphur dioxide (SO2), volatile organic compounds (VOCs), and ozone (O3) as an indirect pollutant.
Costs of air pollution depend on speed, vehicle category, as well as condition, slope, and location (urban or non-urban area) of the road. Unit values of air pollution for trucks are based on the emissions evaluation method [65]. Applied in the calculation are unit trucks’ air pollution costs, as presented in Table A5. Unit air pollution costs’ evolution over time is based on GDP per capita growth with an elasticity of 0.8.
5.5. Unit Costs of Climate Change
The calculation method is in line with the approach described in the European Investment Bank Carbon Footprint Methodology [66].
Greenhouse gas emission (GHG), converted into emission factors of equivalent tonnes of CO2 (tCO2) depend on fuel consumption and therefore on the speed, on the vehicle category as well as on the pavement condition and geometry of the road, and these volumes of emissions are presented in Table A6. These emission factors are multiplied by a unit cost of CO2, i.e., the economic (“shadow”) cost of equivalent emission tonne of CO2. In 2010 the unit costs of GHG emission amounted to EUR 25.0 [66], while the growth of CO2 value applied in the calculation in the reference period are presented in Table A7.
6. Sustainable Effects Measured in Monetary Terms
6.1. Cost Savings as Result of Reduced Truck Operating Costs
Truck operating costs are represented by total operating costs of all trucks travelling in the relevant road system whereas costs savings are calculated for each option (W0 and WI) and each year throughout the entire reference period as in the formula:
where:
- VOCt—annual vehicle operating costs in EUR;
- AADTti—annual average daily traffic on the i-th road section in vehicles/day;
- Li—length of the i-th road section in km;
- ct (V,S,P)—unit operating costs in the function of travel speed V, slope of terrain S, and technical condition of pavement P in EUR/veh km.
The total nominal cost savings of trucks operating costs for the period of 2024–2043 will amount to EUR million 8.31.
6.2. Cost Savings as Result of Reduced Truck Drivers’ Working Time
The cost savings of drivers’ working time are calculated for each option (W0 and WI), and each year throughout the entire reference period according to formula:
where:
- CoTt—annual cost of truck drivers’ working time in EUR;
- Li—length of the i-th road section in km;
- AADTti—annual average daily traffic on the i-th road section in vehicles/day;
- utct—unit value of truck drivers’ working time in EUR/h;
- Vi—travelling speed on the i-th road section in km/h.
The total nominal cost savings of truck drivers’ working time for the period of 2024–2043 will amount to EUR million 78.3.
6.3. Cost Savings as Result of Reduced Freight Shipment Time
Costs of freight shipment time are calculated for scenarios with and without the investment for each year of the reference period as follows:
where:
- CoFST—annual cost of freight shipment time in EUR;
- FSlj—forecasted annual freight shipment on the i-th road section in tonnes;
- Li—length of the i-th road section in km;
- Vi—travelling speed on the i-th road section in km/h.cofstt—unit cost of freight shipment time in EUR/t km.
As a result of the investment, the total cost savings in freight shipment time in the years 2024–2043 will amount to EUR million 30.4.
6.4. Cost Savings as Result of Reduced Air Pollution
The costs savings of air pollution are calculated for each option (W0 and WI) and each year throughout the entire reference period according to formula
where:
- APCt—annual air pollution costs in EUR;
- apct(V,S,P)—unit air pollution costs in the function of travel speed V, slope of terrain S and technical condition of pavement P in EUR/veh km;
- AADTti—annual average daily traffic on the i-th road section in vehicles/day;
- Li—length of i-th road section in km.
As a result of the investment, the total cost savings in air pollutions in the years 2024–2043 will amount to EUR million 20.4.
6.5. Cost Savings as Result of Reduced Climate Change
Savings in greenhouse gas (GHG) emissions (equivalent to CO2) are calculated for each option (W0 and WI), and each year throughout the entire reference period according to the formula:
where:
- GGEt—annual greenhouse gas emission in tonnes of CO2;
- AADTti—annual average daily traffic on the i-th road section in vehicle/day;
- Li—length of the i-th road section in the urban-port road system in km;
- gge—unit greenhouse gas emission in tonnes of CO2/t km.
Savings in costs of climate change are calculated following the formula below.
where:
- CCCt—annual climate change costs in EUR;
- cccti (V,S,P)—unit climate change costs in the function of travel speed Vj, slope of terrain S and technical condition of pavement P of i-th road sections in the urban-port road system in EUR/veh km;
- AADTti—annual average daily traffic on the i-th road section in vehicle/day;
- Li—length of i-th road section in km.
The total cost reduction resulting from the climate change will amount to EUR 1.85 million.
Total and discounted (with a discount rate of 4.5%) sustainable monetized effects induced by the investment are summarized in Table 4.
Table 4.
Total and discounted sustainable monetized effects induced by the investment in 2024–2043.
Effects of the road infrastructure rehabilitation in the urban-port local market relates for the most to the savings in drivers working time as well as to savings in freight shipment time, and together they constitute 77.0% of the total discounted sustainable effects. Reduced truck operating costs amounts to 6.29%, while reduced environmental externalities (climate change and air pollution) constitutes 16.68% of the total sustainable monetized result of the investment.
The structure of monetized sustainable gains resulting from the reconstruction of the urban-port local road system is depicted in Figure 6.
Figure 6.
Structure of sustainable gains resulting from the reconstruction of the urban-port local road system. Source: own study.
7. Sustainable Effects Measured in Absolute Units
Applying the rearranged formulas from the former chapter, the results of the calculation for the transport and traffic performance induced by the intervention and accumulated in 2024–2043 are depicted in Table 5.
Table 5.
Transport and traffic performance effects induced by the reconstruction of the urban-port road system.
Because the forecast of truck traffic is an exogenous variable and the length of roads in the system remains unchanged, the projected in-service operation of trucks (measured in truck kilometers) in the port-city transport system will grow at the same rate regardless of investment options, and thus incrementally, the in-service operation of trucks will be 0.
However, improvement of the technical state of roads and the reconstruction or construction of new intersections, exit/entrance ramps, and lanes will increase the speed of trucks and reduce vehicle maneuvers. This leads to a reduction in trucks’ trip time (measured in truck-hours) and truck drivers’ working time (expressed in working hours). Since the number of trucks and the number of drivers is the same (1 truck = 1 driver), savings in travel time of trucks and in working time of truck drivers are the same in physical terms (i.e., 2,777,287 units). However, in economic terms, these quantities are different. In the former, there are the vehicle kilometers, while in the latter there are working hours of truck drivers. The monetary values of vehicle kilometers and the drivers’ working hours vary, and this is reflected in the reduced vehicle operating and labor costs incurred by road transport operators. As a result of the increase in truck speed and smoother traffic flow, trucks’ freight transit time will be reduced by 26,665,909 tonne-hours.
Savings in greenhouse gas (GHG) emissions (equivalent to CO2 emissions) are calculated for each option (W0 and WI), and each year throughout the entire reference period according to formula:
where:
- GGEt—annual greenhouse gas emission in tonnes of CO2;
- AADTti—annual average daily traffic on the i-th road section in vehicle/day;
- Li—length of the i-th road section in the urban-port road system in km;
- gge—unit greenhouse gas emission in tonnes of CO2/t km.
Results of calculations of trucks’ emission in equivalent tonnes of CO2 in 2024–2043 are presented in Table 6.
Table 6.
Trucks’ traffic savings in the emission of CO2 (in equivalent tonnes tCO2).
Savings in equivalent CO2 emissions in 2024–2043 will amount to 31,599 tonnes.
If one tonne of diesel produces 2.63 tonnes of CO2 [67,68], gains in the consumption of fuel (diesel) will account for 12,014.8 tonnes or 14.1 million liters.
8. Conclusions
In this manuscript, the cost–benefit research concept has been applied to investigate the possible sustainable effects of the capacity improvement in the local urban-port road system. The sustainable effects are quantified in money terms and in physical units. Considering the interaction between different types of road users, traffic flow intensity and technical wear and tear of roads, traffic congestion release has been translated into an increase in trucks′ speed. The primary effect of investment is the reduced traffic congestion, which enhances the velocity of trucks in the transport system. The increased trucks′ speed affects freight road traffic performance, time of deliveries, and environmental externalities.
The investigated sustainable effects of the urban-port road system reconstruction are as follows.
Effects of economic sustainability; truck travel time in the system is reduced by 2,777,287 vehicle-hours, and the truck drivers’ working time is reduced by 2,777,287 h. In terms of money, this corresponds to a reduction in generalized freight road transport costs: vehicles operating costs and drivers working time by EUR 4.33 and 38.24 million, respectively. The efficiency of resource use will increase, and cheaper transport services will be offered by the total EUR million 42.57, and it will be to the benefits of haulage operators and consumers.
Effects of social sustainability; the time of road freight shipments will be reduced by 26,665,909 tonne-hours, while monetized savings of time reduced deliveries by EUR 14.80 million. Time-efficient and reliable deliveries ensure better accessibility of consumers to goods and enable better availability of goods at lower costs/prices. These benefits will go to exporters and importers, as well as consumers. Social benefits originate from the reduced congestion in the urban-port road system.
Effects of environmental sustainability, in physical terms, corresponds to reduced emission of CO2 with the total amount of 31,599 tonnes and savings in the consumption of fuel (diesel) of 12,014.8 tonnes. In monetary terms, it relates to a reduction in air pollution by EUR 10.55 million and greenhouse gases emission (GHG) by EUR 0.94 million. Through the reduction of truck-related GHG emissions and air pollution, the quality of societal well-being and health will be improved. The final beneficiary of these effects will be the community.
Research results are consistent with findings of intervention aimed at capacity expansion in the road infrastructure [12,39], where the prime effect is the release of traffic congestion. Transport congestion in transport is regarded as a socially sustainable effect and in freight transport, it enhances consumers availability of goods and reliability of deliveries/shipments. Furthermore, less congestion leads to time savings and reduction in transport generalized costs, which translates into a substantial increase in efficiency of transport services, the main economic sustainable effect of intervention. Reduced congestion impacts other social sustainable dimensions through the increased safety of transport users and reduced annoyance of transport noise. Increased velocity of vehicles in the road system and smoother traffic leads to savings in terms of fuel consumption, which in turn diminishes pollution and reduces a release of greenhouse gases. It is reflected in environmentally sustainable effects of intervention, limited air pollution, and reduced adverse climate change.
In this research, the sustainable impact of road capacity expansion is limited to the direct effects which occur in the road transportation system.
Moreover, because of a lack of data, the social effects related to the safety of transport users and noise annoyance nuisance are not specified.
Furthermore, research results depend heavily on forecasted truck traffic. Historical elasticities between truck traffic development and Polish GDP used in our research may change in the future with unknown magnitude and directions. Therefore, the question of the elaborated truck traffic forecasts’ reliability, as well as estimated values of sustainable effects, remains valid.
The proposed further research relates to the extension of social and environmental effects to be incorporated in the evaluation of intervention in the transport sector. The recent advances [22] aimed at inclusion in appraisal such effects as well-to-tank emissions, habitat damage, soil and water pollution, externalities in sensitive areas, and separations in urban regions are of great importance.
Another research avenue is the elaboration of sustainable evaluation methods of intervention in the transport sector. In [69,70], the application of monetary methods (cost–benefit analysis) and the non-monetary method (multicriteria analysis) in the evaluation of intervention in transport (road) infrastructure is contemplated and validated.
Author Contributions
D.B., Conceptualization, Writing—original draft, Methodology; C.L., Data curation, Formal analysis, Review and editing; D.B. and C.L., Investigation and Resources. All authors have read and agreed to the published version of the manuscript.
Funding
This research was financed from a subsidy of the Polish Ministry of Science and Higher Education for statutory activities; Transport 4.0: 1/S/KGMiST/21 and Economics and Finance 503-0001-230000-ZS13.
Institutional Review Board Statement
Not applicable.
Informed Consent Statement
Not applicable.
Data Availability Statement
Not applicable.
Conflicts of Interest
The authors declare no conflict of interest.
Definitions and Abbreviations
AADT, Average Annual Daily Traffic—the number of motor vehicles travelling through a given road cross-section within 24 consecutive hours; annual average is expressed in terms of the actual number of vehicles per day calculated according to relevant guidelines.
CUPT, The Centre for EU Transport Projects supports beneficiaries in the preparation and implementation of transport investments co-financed by the European Union.
Transport work—product of the number of kilometers travelled (the length of roads) and the number of vehicles (expressed in vehicle kilometers [veh km]) or product of the number of vehicles and the travel time (expressed in vehicle-hours [veh-h]).
Traffic Flow Capacity—the greatest number of units (vehicles) that can pass through a road section (street, intersection entry) during a given unit of time. Traffic flow capacity is expressed in terms of actual vehicles per hour [veh/h].
Road in flat terrain—a road on which the gradient is less than or equal to 2%. Road in rolling terrain—a road on which the gradient is between 2% and 6%.
Road in mountainous terrain—a road on which the gradient is bigger than 6%.
JASPERS, Joint Assistance to Support Projects in European Regions is an initiative operating within the structures of the European Investment Bank and aimed at improving the preparation of projects, including transport projects, by applying for EU funding.
Port hinterland presents the inland area surrounding a port from which the goods are either distributed or at which they are collected for shipping to other ports.
Captive hinterlands consist of all regions where one port has a substantial competitive advantage because of lower generalized transport costs to these regions. Consequently, this port handles most of all cargoes to/from these regions.
Contestable hinterlands consist of all regions where there is no single port with a clear cost advantage over competing ports. Therefore, various ports will have a share of the market.
Appendix A
Table A1.
Vehicle travel speed (km/h) on urban dual carriageways depending on vehicle traffic flow N1 (vehicles/hour).
Table A1.
Vehicle travel speed (km/h) on urban dual carriageways depending on vehicle traffic flow N1 (vehicles/hour).
| N1 No of Vehicles/Hour | Urban Dual Carriageway and Width of Way | ||
|---|---|---|---|
| 2 × 10.50 m | 2 × 7.50 m | 2 × 7.00 m | |
| 1000 | 62.4 | 65.1 * | 61.8 |
| 1100 | 62.2 | 63.3 * | 60.1 |
| 1200 | 62.0 | 62.2 * | 59.1 |
| 1300 | 62.0 | 61.5 | 58.4 |
| 1400 | 62.0 | 61.1 | 58.1 |
| 1500 | 62.0 | 60.9 | 57.9 |
| 1600 | 61.9 | 60.8 | 57.7 |
| 1700 | 61.8 | 60.6 | 57.5 |
| 1800 | 61.6 | 60.3 | 57.3 |
| 1900 | 61.3 | 60.0 | 57.0 |
| 2000 | 60.9 | 59.5 | 56.5 |
| 2100 | 60.5 | 58.9 | 56.0 |
| 2200 | 60.0 | 58.3 | 55.3 |
| 2300 | 59.4 | 57.5 | 54.6 |
| 2400 | 58.7 | 56.6 | 53.7 |
| 2500 | 58.0 | 55.6 | 52.8 |
| 2600 | 57.2 | 54.4 | 51.7 |
| 2700 | 56.4 | 53.1 | 50.5 |
| 2800 | 55.5 | 51.6 | 49.0 |
| 2900 | 54.6 | 49.7 | 47.2 |
| 3000 | 53.6 | 47.3 | 45.0 |
| 3100 | 52.5 | 44.4 | 42.2 |
| 3200 | 51.3 | 40.6 | 38.6 |
| 3300 | 49.9 | 35.8 | 34.0 |
| 3400 | 48.3 | 29.6 | 28.1 |
| 3500 | 46.5 | 21.6 | 20.6 |
| 3600 | 44.4 | 11.6 | 11.0 |
| 3700 | 41.8 | 10.0 | 10.0 |
| 3800 | 38.7 | ||
| 3900 | 35.0 | ||
| 4000 | 30.6 | ||
| 4100 | 25.2 | ||
| 4200 | 18.7 | ||
| 4300 | 10.9 | ||
| 4400 | 10.0 | ||
| 4500 | |||
Source: Instruction for assessing the economic efficiency of roads and bridges (2008, 84–86). * Unknown measurement errors.
Table A2.
Vehicle travel speed (km/h) on urban single carriageways depending on vehicle traffic flow N1 (vehicles/hour).
Table A2.
Vehicle travel speed (km/h) on urban single carriageways depending on vehicle traffic flow N1 (vehicles/hour).
| N1 Number of Vehicles/hr. | Urban Single Carriageways | ||||
|---|---|---|---|---|---|
| ≥7.50 m | 7.00–7.40 m | 6.50–6.90 m | 6.00–6.40 m | 5.50–5.90 m | |
| 20 | 45.4 | 43.1 | 36.5 | 31.2 | 26.3 |
| 40 | 45.2 | 43.0 | 35.9 | 30.6 | 26.1 |
| 60 | 45.1 | 42.8 | 35.6 | 30.2 | 26.1 |
| 80 | 45.0 | 42.7 | 35.4 | 29.9 | 26.0 |
| 100 | 44.9 | 42.7 | 35.3 | 29.8 | 26.0 |
| 120 | 44.9 | 42.6 | 35.2 | 29.8 | 25.9 |
| 140 | 44.8 | 42.6 | 35.2 | 29.8 | 25.8 |
| 160 | 44.8 | 42.6 | 35.2 | 29.8 | 25.6 |
| 180 | 44.8 | 42.5 | 35.2 | 29.7 | 25.4 |
| 200 | 44.7 | 42.5 | 35.1 | 29.7 | 25.0 |
| 220 | 44.7 | 42.5 | 35.0 | 29.6 | 24.6 |
| 240 | 44.7 | 42.4 | 34.9 | 29.5 | 24.0 |
| 260 | 44.6 | 42.4 | 34.7 | 29.3 | 23.2 |
| 280 | 44.5 | 42.3 | 34.4 | 29.1 | 22.1 |
| 300 | 44.5 | 42.3 | 34.1 | 28.8 | 20.6 |
| 320 | 44.4 | 42.2 | 33.7 | 28.5 | 18.5 |
| 340 | 44.3 | 42.1 | 33.3 | 28.2 | 15.7 |
| 360 | 44.2 | 42.0 | 32.9 | 27.9 | 11.8 |
| 380 | 44.0 | 41.8 | 32.4 | 27.5 | 10.0 |
| 400 | 43.9 | 41.7 | 31.9 | 27.0 | |
| 420 | 43.7 | 41.5 | 31.5 | 26.6 | |
| 440 | 43.5 | 41.4 | 30.9 | 26.0 | |
| 460 | 43.3 | 41.2 | 30.4 | 25.4 | |
| 480 | 43.1 | 40.9 | 29.9 | 24.6 | |
| 500 | 42.8 | 40.7 | 29.3 | 23.6 | |
| 520 | 42.5 | 40.4 | 28.6 | 22.4 | |
| 540 | 42.2 | 40.1 | 27.9 | 21.0 | |
| 560 | 41.8 | 39.7 | 27.1 | 19.1 | |
| 580 | 41.4 | 39.3 | 26.1 | 16.8 | |
| 600 | 40.9 | 38.8 | 24.9 | 13.9 | |
| 620 | 40.3 | 38.3 | 23.5 | 10.0 | |
| 640 | 39.7 | 37.7 | 21.7 | ||
| 660 | 39.0 | 37.0 | 19.5 | ||
| 680 | 38.2 | 36.3 | 16.8 | ||
| 700 | 37.2 | 35.4 | 13.6 | ||
| 720 | 36.2 | 34.4 | 10.0 | ||
| 740 | 35.0 | 33.3 | |||
| 760 | 33.6 | 32.0 | |||
| 780 | 32.1 | 30.5 | |||
| 800 | 30.4 | 28.8 | |||
| 820 | 28.4 | 27.0 | |||
| 840 | 26.2 | 24.9 | |||
| 860 | 23.7 | 22.5 | |||
| 880 | 20.8 | 19.8 | |||
| 900 | 17.7 | 16.8 | |||
| 920 | 14.1 | 13.4 | |||
| 940 | 10.0 | 10.0 | |||
Source: Instruction for assessing the economic efficiency of roads and bridges (2008, 84–86).
Table A3.
GDP growth forecast for 2019–2043 (selected years only) expressed in GDP growth indicators (calculated year-on-year, previous year = 100) and in million PLN in constant annual average prices.
Table A3.
GDP growth forecast for 2019–2043 (selected years only) expressed in GDP growth indicators (calculated year-on-year, previous year = 100) and in million PLN in constant annual average prices.
| Year | Change in Polish GDP (In Annual Average Constant Prices) | Polish GDP Forecast (In Annual Average Constant Prices in PLN Millions) |
|---|---|---|
| 2019 | 104.0 | 2,273,556.0 |
| 2020 | 103.7 | 2,357,677.6 |
| 2025 | 103.0 | 2,754,472.2 |
| 2030 | 102.7 | 3,165,373.7 |
| 2035 | 102.2 | 3,563,877.0 |
| 2040 | 102.0 | 3,946,388.7 |
| 2043 | 101.9 | 4,179,731.6 |
Source: Polish Ministry of Development and Finance; macroeconomic forecasts of May 2019.
Table A4.
Unit truck operating costs (EUR/veh km), prices 2019.
Table A4.
Unit truck operating costs (EUR/veh km), prices 2019.
| Speed (veh/km) | Flat Terrain (Pavement after Rehabilitation/Construction) | Flat Terrain (Deteriorated Pavement) |
|---|---|---|
| 0–10 | 0.530 | 0.630 |
| 11–20 | 0.506 | 0.588 |
| 21–30 | 0,487 | 0.556 |
| 31–40 | 0.474 | 0.532 |
| 41–50 | 0.467 | 0.517 |
| 51–60 | 0.465 | 0.511 |
| 61–70 | 0.468 | 0.514 |
| 71–80 | 0.477 | 0.526 |
| 81–90 | 0.492 | 0.547 |
| 91–100 | 0.512 | 0.576 |
| 101–110 | 0.538 | 0.614 |
| 111–120 | 0.538 | 0.614 |
| 121–130 | 0.538 | 0.614 |
| 131–140 | 0.538 | 0.614 |
Source: Tables of unit costs to use in cost–benefit analyses, July 2019, CUPT, www.cupt.gov.pl (accessed on 13 June 2021).
Table A5.
Unit costs of truck air pollution (EUR/veh km), prices 2019.
Table A5.
Unit costs of truck air pollution (EUR/veh km), prices 2019.
| Speed (veh/km) | Flat Terrain (Pavement after Rehabilitation/Construction) | Flat Terrain (Deteriorated Pavement) |
|---|---|---|
| 0–10 | 0.495 | 0.695 |
| 11–20 | 0.447 | 0.612 |
| 21–30 | 0.409 | 0.547 |
| 31–40 | 0.382 | 0.499 |
| 41–50 | 0.366 | 0.469 |
| 51–60 | 0.362 | 0.456 |
| 61–70 | 0.368 | 0.461 |
Source: Own study based on Blue Book. Road Infrastructure, Jaspers, July 2015, and materials from Research Institute of Roads and Bridges (IBDiM).
Table A6.
Climate change unit emission factors tCO2/vehicle km, flat terrain: road surface after reconstruction/construction and degraded road surface.
Table A6.
Climate change unit emission factors tCO2/vehicle km, flat terrain: road surface after reconstruction/construction and degraded road surface.
| Vehicle Travel Speed (km/h) | Climate Change Unit Emission Factors—tCO2/Vehicle km—Road Surface after Reconstruction/Construction | Climate Change Unit Emission Factors—tCO2/Vehicle km—Degraded Road Surface |
|---|---|---|
| Heavy Goods Vehicles (HGV) | ||
| 0–10 | 0.000,999 | 0.001,399 |
| 11–20 | 0.000,900 | 0.001,232 |
| 21–30 | 0.000,825 | 0.001,101 |
| 31–40 | 0.000,772 | 0.001,006 |
| 41–50 | 0.000,741 | 0.000,946 |
| 51–60 | 0.000,732 | 0.000,921 |
| 61–70 | 0.000,746 | 0.000,933 |
| 71–80 | 0.000,783 | 0.000,980 |
| 81–90 | 0.000,842 | 0.001,063 |
| 91–100 | 0.000,923 | 0.001,181 |
| 101–110 | 0.001,027 | 0.001,335 |
| 111–120 | 0.001,154 | |
Source: Blue Book. Road Infrastructure, Jaspers, July 2015 and based on materials from the Institute of Roads and Bridges (IBDiM).
Table A7.
Unit value of tCO2 emission (EUR/tCO2).
Table A7.
Unit value of tCO2 emission (EUR/tCO2).
| Years | Value of tCO2 (EUR/tCO2) |
|---|---|
| 2019 | 40.63 |
| 2020 | 41.82 |
| 2021 | 43.02 |
| 2022 | 44.21 |
| 2023 | 45.41 |
| 2024 | 46.60 |
| 2025 | 47.80 |
| 2026 | 48.99 |
| 2027 | 50.19 |
| 2028 | 51.38 |
| 2029 | 52.58 |
| 2030 | 53.77 |
| 2031 | 54.97 |
| 2032 | 56.16 |
| 2033 | 57.36 |
| 2034 | 58.55 |
| 2035 | 59,75 |
| 2036 | 60.94 |
| 2037 | 62.13 |
| 2038 | 63.33 |
| 2039 | 64.52 |
| 2040 | 65.72 |
| 2041 | 66.91 |
| 2042 | 68.11 |
| 2043 | 69.30 |
Source: Tables of unit costs to use in cost–benefit analyses, July 2019, CUPT, www.cupt.gov.pl (accessed on 13 June 2021).
References
- Merk, O. The Competitiveness of Global Port-Cities: Synthesis Report; OECD Publishing: Paris, France, 2014. [Google Scholar]
- AIVP. Port-City Governance; Sefacil Foundation: Le Havre, France; AIVP: Le Havre, France, 2014. [Google Scholar]
- Allen, J.; Browne, M.; Cherrett, T. Investigating relationships between road freight transport, facility location, logistics management and urban form. J. Transp. Geogr. 2012, 24, 45–57. [Google Scholar] [CrossRef]
- Browne, M.; Woxenius, J.; Dablanc, L.; Cherrett, T.; Morganti, E. Port cities and urban logistics. In Proceedings of the 22nd Annual Conference of The Chartered Institute of Logistics and Transport, Logistics Research Network (LRN), Southampton, UK, 6–8 September 2017. [Google Scholar]
- Merk, O.; Dang, T.-T. The Effectiveness of Port-City Policies: A Comparative Approach; OECD Regional Development Working Papers; OECD Publishing: Paris, France, 2013. [Google Scholar]
- Heaver, T.D. The evolution and challenges of port economics. In Port Economics. Research in Transportation Economics; Cullinane, K., Talley, W., Eds.; Elsevier JAI Press: Oxford, UK, 2006; Volume 16. [Google Scholar]
- Hall, P. Traffic Planning in Port-Cities; Discussion Paper; International Transport Forum: Paris, France, 2018. [Google Scholar]
- Thompson, R.G.; Taniguchi, E. City logistics and freight transport. In Handbook of Logistics and Supply-Chain Management; Brewer, A.M., Button, K.J., Hensher, D.A., Eds.; Emerald Publishing Group: Bingley, UK, 2008; Volume 2, pp. 393–405. [Google Scholar]
- Merk, O.; Notteboom, T. Port Hinterland Connectivity; Discussion Paper No 2015-13; International Transport Forum: Paris, France; OECD Publishing: Paris, France, 2015. [Google Scholar]
- Sierra, L.A.; Pellicer, E.; Yepes, V. Method for estimating the social sustainability of infrastructure projects. Environ. Impact Assess. Rev. 2017, 65, 41–53. [Google Scholar] [CrossRef]
- Suprayoga, G.B.; Bakker, M.; Witte, P.; Spit, T. A systematic review of indicators to assess the sustainability of road infrastructure projects. Eur. Transp. Res. Rev. 2020, 12, 19. [Google Scholar] [CrossRef]
- Henke, I.; Cartenì, A.; Molitierno, C.; Errico, A. Decision-making in the transport sector: A sustainable evaluation method for road infrastructure. Sustainability 2020, 12, 764. [Google Scholar] [CrossRef]
- Purvis, B.; Mao, Y.; Robinson, D. Three pillars of sustainability: In search of conceptual origins. Sustain. Sci. 2018, 14, 681–695. [Google Scholar] [CrossRef]
- Pearce, D.; Atkinson, G.; Mourato, S. Cost-Benefit Analysis and the Environment. Recent Developments; OECD Publishing: Paris, France, 2006. [Google Scholar]
- Geurs, K.T.; Boon, W.; Van Wee, B. Social impacts of transport: Literature review and the state of the practice of transport appraisal in the Netherlands and the United Kingdom. Transp. Rev. 2009, 29, 69–90. [Google Scholar] [CrossRef]
- Mardsen, G.R.; Kimble, M.; Nellthorp, J.; Kelly, C. Sustainability appraisal: The definition deficit. Int. J. Sustain. Transp. 2009, 4, 189–211. [Google Scholar]
- Lautso, K.; Spiekermann, K.; Wegener, M.; Sheppard, L.; Steadman, P.; Martino, A.; Domingo, R.; Gayda, S. PROPOLIS. Planning and Research of Policies for Land Use and Transport for Increasing Urban Sustainability. 2004. Available online: http://www.spiekermann-wegener.de/pro/pdf/PROPOLIS_Final_Report.pdf (accessed on 20 June 2021).
- Bickel, P.; Friedrich, R.; Burgess, A.; Fagiani, P.; Hunt, A.; De Jong, G.; Laird, J.; Lieb, C.; Lindberg, G.; Mackie, P.; et al. Developing Harmonised European Approaches for Transport Costing and Project Assessment (HEATCO). Deliverable 5: Proposal for Harmonised Guidelines. 2006. Available online: https://www.putevisrbije.rs/images/pdf/strategija/HEATCO_D5_eng.pdf (accessed on 3 October 2021).
- de Jong, G.; Kouwenhoven, M.; Bates, J.; Koster, P.; Verhoef, E.; Tavasszy, L.; Warffemius, P. New SP-values of time and reliability for freight transport in The Netherlands. Transp. Res. Part E Logist. Transp. Rev. 2014, 64, 71–87. [Google Scholar] [CrossRef]
- Significance. Values of Time and Reliability in Passenger and Freight Transport in The Netherlands; Report for the Ministry of Infrastructure and the Environment; VU University of Amsterdam: Amsterdam, The Netherlands, 2012. [Google Scholar]
- Brons, M.; Christidis, P. External Cost Calculator for Marco Polo Freight Transport Project Proposals. 2013. Available online: https://op.europa.eu/en/publication-detail/-/publication/fb01b58c-96a5-4b00-a2b3-b4d234c954bf/language-en/format-PDF (accessed on 24 June 2021).
- Schroten, A.H.; van Essen, L.; van Wijngaarden, D.; Sutter, R.; Parolin, D.; Fiorello, M.; Brambilla, S.; Mai, K.; Beyrouty, F.; Fermi, F.; et al. Handbook on the External Costs of Transport; European Union: Brussels, Belgium, 2019. [Google Scholar]
- Korzhenevych, A.; Dehnen, N.; Bröcker, J.; Holtkamp, M.; Meier, H.; Gibson, G.; Varma, A.; Cox, V. Update of the Handbook on External Costs of Transport. 2014. Available online: http://ec.europa.eu/transport/themes/sustainable/studies/doc/2014-handbook-external-costs-transport.pdf (accessed on 30 June 2021).
- Maibach, M.; Schreyer, C.; Sutter, D.; Essen, H.P.; Boon, B.H.; Smokers, R.; Schroten, A.; Doll, C.; Pawlowska, B.; Bak, M. Handbook on Estimation of External Cost in the Transport Sector. 2008. Available online: https://ec.europa.eu/transport/sites/transport/files/themes/sustainable/doc/2008_costs_handbook.pdf (accessed on 2 July 2021).
- European Union. The European Green Deal; COM(2019) 640 Final; European Union: Brussels, Belgium, 2019. [Google Scholar]
- European Commission. A European Strategy for Low-Emission Mobility; European Commission: Brussels, Belgium, 2016. Available online: https://eur-lex.europa.eu/resource.html?uri=cellar:e44d3c21-531e-11e6-89bd-01aa75ed71a1.0002.02/DOC_1&format=PDF (accessed on 3 July 2021).
- ERTRAC. Long Distance Freight Transport: A Roadmap for System Integration of Road Transport; ERTRAC: Brussels, Belgium, 2019; Available online: https://www.ertrac.org/uploads/documentsearch/id56/ERTRAC-Long-duty-Freight-Transport-Roadmap-2019.pdf (accessed on 4 July 2021).
- European Commission. Europe on the Move. An Agenda for a Socially Fair Transition towards Clean, Competitive and Connected Mobility for All; 31.5.2017 COM(2017) 283 Final; European Commission: Brussels, Belgium, 2017; Available online: https://eur-lex.europa.eu/legal-content/EN/TXT/?uri=CELEX:52017DC0283 (accessed on 7 June 2021).
- Kotowska, I.; Mańkowska, M.; Pluciński, M. Inland shipping to serve the hinterland: The challenge for seaport authorities. Sustainability 2018, 10, 3468. [Google Scholar] [CrossRef]
- Kotowska, I.; Mańkowska, M.; Pluciński, M. Socio-economic costs and benefits of seaport infrastructure development for a local environment. The case of the port and the city of Świnoujście. In European Port Cities in Transition. Strategies for Sustainability; Carpenter, A., Lozano, R., Eds.; Springer: Cham, Switzerland, 2020; pp. 327–345. [Google Scholar]
- Fenton, P. Port-city redevelopment and sustainable development. In European Port Cities in Transition. Strategies for Sustainability; Carpenter, A., Lozano, R., Eds.; Springer: Cham, Switzerland, 2020; pp. 19–36. [Google Scholar]
- Hintjens, J.; Van Hassel, E.; Vanelslander, T.; Van De Voorde, E. Port cooperation and bundling: A way to reduce the external costs of hinterland transport. Sustainability 2020, 12, 9983. [Google Scholar] [CrossRef]
- Sys, C.; Vanelslander, T. Port hinterland relations: Lessons to be learned from a cost-benefit analysis of a large investment project. In Ports and networks. Strategies, Operations and Perspectives; Geerlings, H., Kuipers, B., Zuidwijk, R., Eds.; Routledge: London, UK, 2018. [Google Scholar]
- General Directorate for National Roads and Motorways. Method of Carrying out the General Traffic Measurement in 2015; GTM 2015 Guidelines, attachment B.; General Directorate for National Roads and Motorways: Warsaw, Poland, 2015. [Google Scholar]
- Instytut Badawczy Dróg i Mostów. Instruction for Assessing the Economic Efficiency of Road and Bridge Projects—Verification of the Research Method according to EU Recommendations and Update of Unit Prices as of 2007; Part II, Tables of Speed; Instytut Badawczy Dróg i Mostów: Warsaw, Poland, 2008; pp. 84–86. (In Polish) [Google Scholar]
- Dekker, S.; Verhaeghe, R.J.; Pols, A.A.J. Economic impacts and public financing of port capacity investments: The case of rotterdam port expansion. Transp. Res. Rec. J. Transp. Res. Board 2003, 1820, 55–61. [Google Scholar] [CrossRef]
- Directorate-General for Regional and Urban Policy. Guide to Cost-Benefit Analysis of Investment Projects. Economic Appraisal Tool for Cohesion Policy 2014–2020; European Commission: Brussels, Belgium, 2014. [Google Scholar]
- van Exel, J.; Rienstra, S.; Gommers, M.; Pearman, A.; Tsamboulas, D. EU involvement in TEN development: Network effects and European value added. Transp. Policy 2002, 9, 299–311. [Google Scholar] [CrossRef]
- De Langhe, K.; Sys, C.; Van de Voorde, E.; Vaneslander, T. Analysis of a Cost-Benefit Study: Lessons to be Learned for Large Investment Projects in Port Areas; Association for European Transport: Glasgow, UK, 2012. [Google Scholar]
- Lakshmanan, T.R.; William, P. Transportation Infrastructure, Freight Services Sector and Economic Growth; U.S. Department of Transportation Federal Highway Administration: Washington, DC, USA, 2002; pp. 43–44. Available online: http://www.ncgia.ucsb.edu/stella/meetings/20020115/Lakshmanan.pdf (accessed on 11 July 2021).
- Mackie, P.; Graham, D.; Laird, J. The direct and wider impacts of transport projects: A review. In A Handbook of Transport Economics; De Palma, A., Lindsey, R., Quinet, E., Vickerman, R., Eds.; Edward Elgar Publishing: Cheltenham, UK, 2013; pp. 501–527. [Google Scholar]
- Borkowski, P. Bezpośrednie efekty ekonomiczne-podejście metodologiczne. In Infrastruktura Transportu a Konkurencyjność Regionów w Unii Europejskiej; Pawłowska, B., Ed.; Gdańsk University Press: Gdańsk, Poland, 2015; pp. 160–166. [Google Scholar]
- Van Hassel, E.; Meersman, H.; Van De Voorde, E.; Vanelslander, T. Impact of scale increase of container ships on the generalised chain cost. Marit. Policy Manag. 2016, 43, 192–208. [Google Scholar] [CrossRef]
- Button, K. Transport Economics; Edward Elgar Publishing: Cheltenham, UK, 2010; pp. 145–146. [Google Scholar]
- Combes, P.-P.; Lafourcade, M. Transport costs: Measures, determinants, and regional policy implications for France. J. Econ. Geogr. 2005, 5, 319–349. [Google Scholar] [CrossRef]
- Mackie, P.; Nellthorp, J. Cost-Benefit analysis in transport. In Handbook of Transport Systems and Traffic Control; Button, K.J., Hensher, D.A., Eds.; Emerald Group Publishing: Bingley, UK, 2009; p. 149. [Google Scholar]
- Teodorovic, D.; Janic, M. Transportation Engineering. Theory, Practice, and Modeling; Elsevier: Amsterdam, The Netherlands, 2017; p. 642. [Google Scholar]
- Hanssen, T.-E.S.; Mathisen, T.A.; Jørgensen, F. Generalized transport costs in intermodal freight transport. Procedia-Soc. Behav. Sci. 2012, 54, 189–200. [Google Scholar] [CrossRef]
- van Arem, B.; Kirby, H.R.; Van Der Vlist, M.J.; Whittaker, J.C. Recent advances and applications in the field of short-term traffic forecasting. Int. J. Forecast. 1997, 13, 1–12. [Google Scholar] [CrossRef]
- Vlahogianni, E.; Golias, J.C.; Karlaftis, M.G. Short-term traffic forecasting: Overview of objectives and methods. Transp. Rev. 2004, 24, 533–557. [Google Scholar] [CrossRef]
- Vlahogianni, E.I.; Karlaftis, M.G.; Golias, J.C. Short-term traffic forecasting: Where we are and where we are going. Transp. Res. Part C Emerg. Technol. 2014, 43, 3–19. [Google Scholar] [CrossRef]
- Hinsbergen, C.J.; van Lint, J.W.; Sanders, F.M. Short-term traffic prediction models. In Proceedings of the 14th World Congress on Intelligent Transportation Systems, Beijing, China, 9–13 October 2007. [Google Scholar]
- Lana, I.; Del Ser, J.; Velez, M.; Vlahogianni, E.I. Road traffic forecasting: Recent advances and new challenges. IEEE Intell. Transp. Syst. Mag. 2018, 10, 93–109. [Google Scholar] [CrossRef]
- van Lint, H.; Hinsbergen, C. Short-term and travel time prediction models. Artif. Intell. Appl. Crit. Transp. Issues 2012, 22, 22–41. [Google Scholar]
- Kitamura, R. The effects of added transportation capacity on travel: A review of theoretical and empirical results. Transportation 2009, 36, 745–762. [Google Scholar] [CrossRef][Green Version]
- De Borger, B.; Proost, S.; Van Dender, K. Congestion and tax competition in a parallel network. Eur. Econ. Rev. 2005, 49, 2013–2040. [Google Scholar] [CrossRef]
- Rothengatter, W. Evaluation of infrastructure investments in Germany. Transp. Policy 2000, 7, 17–25. [Google Scholar] [CrossRef]
- Naess, P.; Nicolaisen, M.S.; Strand, A. Traffic forecasts ignoring induced demand: A shaky fundament for costs-benefit analyses. Eur. J. Transp. Infrastruct. Res. 2012, 12, 291–309. [Google Scholar] [CrossRef]
- Bernacki, D.; Lis, C. Statistical estimation and prediction of Annual Average Daily Traffic (AADT) on the first/last mile road sections in the Port of Szczecin. Ekon. Probl. Usług 2017, 128, 67–80. [Google Scholar] [CrossRef]
- Dunkerley, F.; Rohr, C.; Daly, A. Road Traffic Demand Elasticities. A Rapid Evidence Assessment; Final report; Rand Europe: Cambridge, UK, 2014. [Google Scholar]
- Shen, S.; Fowkes, T.; Whiteing, T.; Johnson, D. Econometric modelling and forecasting of freight transport demand in Great Britain. In Proceedings of the European Transport Conference, Noordwijkerhout, The Netherlands, 5–7 October 2009. [Google Scholar]
- Agnolucci, P.; Bonilla, D. UK freight demand elasticities and decoupling. J. Transp. Econ. Policy 2009, 43, 317–344. [Google Scholar]
- Meersman, H.; Van de Voorde, E. The relationship between economic activity and freight transport. In Developments in Transport Modelling. Lessons for the Freight Sector; Ben Akiva, M., Meersman, H., Van de Voorde, E., Eds.; Emerald Publishing: Bingley, UK, 2013; pp. 15–43. [Google Scholar]
- JASPERS. Blue Book. Road Infrastructure; Joint Assistance to Support Projects in European Regions—JASPERS: Warsaw, Poland, 2015. [Google Scholar]
- CUPT. The Centre for EU Transport Projects. 2019. Available online: www.cupt.gov.pl (accessed on 13 June 2021).
- European Investment Bank. The Economic Appraisal of Investment Projects at the EIB; European Investment Bank: Luxemburg, 2013. [Google Scholar]
- Mańkowska, M.; Pluciński, M.; Kotowska, I. Biomass sea-based supply chains and the secondary ports in the era of decarbonization. Energies 2021, 14, 1796. [Google Scholar] [CrossRef]
- CEFIC. Guidelines for Measuring and Managing CO2 Emission from Freight Transport Operations; CEFIC: Brussels, Belgium, 2011. [Google Scholar]
- Mouter, N.; Dean, M.; Koopmans, C.; Vassallo, J.M. Comparing cost-benefit analysis and multi-criteria analysis. Adv. Transp. Policy Plan. 2020, 6, 225–254. [Google Scholar] [CrossRef]
- Beria, P.; Maltese, I.; Mariotti, I. Multicriteria versus Cost Benefit Analysis: A comparative perspective in the assessment of sustainable mobility. Eur. Transp. Res. Rev. 2012, 4, 137–152. [Google Scholar] [CrossRef]
Publisher’s Note: MDPI stays neutral with regard to jurisdictional claims in published maps and institutional affiliations. |
© 2021 by the authors. Licensee MDPI, Basel, Switzerland. This article is an open access article distributed under the terms and conditions of the Creative Commons Attribution (CC BY) license (https://creativecommons.org/licenses/by/4.0/).





