Abstract
Circular economy is a tool based on the inclusion of environmental, social, and governance performance (ESG) in decision-making to achieve sustainable development goals (SDG). In recent years, it has become clear that business-as-usual has nothing to do with sustainability, and alternative business models, primarily on technological grounds, must be implemented to mitigate the damage caused by significant and unpredictable effects of climate change. The current situation requires unprecedented and urgent changes to policies and business development models. The current research aimed to target on industrial symbiosis as one of the business models of the circular economy. It evaluated the benefits of symbiosis and the fostering of cooperation between industries and, consequently, has a major impact on resource efficiency ratios. The research is based on quantitative and qualitative research methods, including a literature review, assessment, and application of the triangulation method. As a result of this research, the authors realized a matrix for the development of regional or cross-country industrial symbiosis that can be used by policymakers to foster the development of symbiotic interconnections on a wide scale. The authors also recommend the development of the Baltic University Program (BUP) network center of excellence and methodological justification for industries to engage in industrial symbiosis (IS).
1. Introduction
Sustainable development objectives and main principles have been at the core of European policymaking for a long time, being firmly anchored in a range of European Treaties and put forward in key projects, initiatives, and sectoral policies [1,2]. Combining the tasks of socio-economic development and environmental conservation through the priority development of green technologies and considering social, environmental, and economic factors constitute the aim of implementing the concept of sustainable development. Institutional impact with the goal of introducing innovative transformations that minimize the impact on nature and compensate for the weakness of the market for the development of activities for the transition to sustainable development includes the following universal areas: public financing; environmental taxation; improvement of legislation; development of international cooperation in the field of rational environmental management.
During the last decade, a very ambitious policy has begun in Europe to minimize the amount of waste to be disposed of by rethinking the process of waste disposal and improving recycling, recovery, reuse [3,4,5,6]. For these countries, industrial symbiosis could become a good mid-term solution to save resources and move towards a circular economy on a landfill basis [7,8].
The COVID-19 pandemic, which began in 2020 is likely to have a negative impact on all European Union (EU) member states and the EU’s overall progress towards achieving the SDG goals [9,10]. On the other hand, this situation has been a motivator for economies to reconsider their further development and in some cases even to foster the development of circular economy strategies or guiding documents.
The circular economy is of particular value to the energy sector for a range of reasons. Basically, all EU and a range of non-EU countries have set already very ambitious targets towards net-zero, and this means that not only business as usual is obsolete, but also our daily habits as a society will have to be reshaped. The energy transition has also become a crucial issue especially in 2022 for the EU countries.
In addition to that, energy transition will be underpinned by a boost in recycling capacities, fostering the market for recycled materials (as it thus becomes possible to conserve primary critical resources). The net-zero itself will also require the boost of clean technologies. Last, but not least, the use of renewable energy means that a solution will have to be found on recycling or reuse of earliest generation renewables (solar, wind turbines) and new technologies are required to make the new renewables more durable and recyclable.
Taking into account the current vulnerable times and the simultaneous necessity for a prompt action to foster transition to the circular economy, the authors have undertaken research to assess the possibility of implementation of regional or cross-country industrial symbiosis (IS), to identify current obstacles and develop a methodology that could be used by policy makers or practitioners in order to successfully implement industrial symbiosis.
1.1. The Essence of Circular Economy
It seems that “circular economy” has recently become the most important and discussed topic, especially within the European Union member states. The circular economy appeared in the literature through three main activities-the so-called 3R principles, namely: reduction, reuse, and recycle [10,11,12,13]. In addition, the basic principles of the circular economy include the following: rational environmental management through stock optimization, counteracting negative environmental externalities; circulation of natural resources along ecological and technical material flows; non-waste organic production; adaptability to external conditions by using the optimal business model; circular design when creating new products at the development stage with the improvement of the composition and technology of the product.
Ensuring a sustainable production cycle, considering existing resources, is directly related to economic development, which in the circular economy model increasingly depends on the consumption of these resources [14].
When analyzing existing research on the circular economy, the leader is obviously China with over 40 case studies. This is logically explained by the fact that the country continuously faces huge environmental, human health, and social problems. This is the first country so far, having in force a circular economy law. In contrast, the European Union is paying significant attention to this issue but so far, the circular economy has been seen as a recommendation and not mandatory.
As explained by Heck (2006) [15] circular economy (CE) means reducing resource use and reducing the load on natural sinks. The CE concept is a central part of the environmental economy and industrial ecology (IE) which is expected to lead to more sustainable development [16,17,18,19].
Sustainable development is made possible by adhering to its principles of recycling and reuse (circular economy), the use of renewable materials or their joint consumption (sharing economy), the reduction of carbon dioxide emissions, and the use of renewable raw materials of plant origin (low carbon economy) [20,21,22].
As emphasized by George et.al. (2015), recycling is considered to be a significant aspect of most developed economies. It is also an important objective of policy, so the concept of the circular economy has to be incorporated into theoretical considerations [23].
The circular economy is a concept for changing and adopting new habits and completely new systems for the use of primary resources and raw materials [24,25,26].
The circular economy model is mainly associated with waste disposal, which has the following relationships: production of products from waste; recycling; regeneration; and recovery. Moreover, the key advantages of CE are namely: the transition to the cyclical nature of value chains capable of continuous reproduction; increasing the eco-efficiency of production and more environmentally friendly products through the technological process; and service products through sharing models [27].
1.2. Green Deal and Sustainable Finances
The European Union has created the Green Deal as a green growth program, and such requires behavioral changes in citizens (as consumers), businesses, and decision-makers, both with the EU and beyond its borders. Nowadays, sustainability is one of the most challenging global issues, affecting not only individuals but also organizations, both of those operating in the financial and non-financial sector, from small- and medium-sized enterprises (SMEs) to large commercial companies and governmental institutions [28]. The keys to ensure the long-term competitiveness of the EU wide economy are sustainability and the transition to a more resource-efficient, low-carbon circular economy, which increases the well-being of the population due to social justice, on the one hand, and the reduction of anthropogenic impact on nature and the depletion of natural resources [29]. The main aspects and essence of the implementation of the CE in socio-economic development are competition, increase in jobs, poverty alleviation, resource efficiency.
The implementation of green technologies (especially by business entities) should not be “greenwashing” as a type of environmental marketing, since misleading information about sustainable development is of growing interest from consumers and investors. It is important to develop the level of corporate, social, and environmental responsibility of business entities depending on the results of their economic activities, that is, the volume of profitability and its level as indicators of economic efficiency and sustainable management. Sustainable development, first of all, is a process of harmonious development of a person and an ecosystem, with the help of which public welfare is improved, negative externalities are minimized, conditions are created for the introduction of resource-saving technologies, economic growth is observed along with the preservation of the natural environment. Currently, these trends are supported by most developed countries, they are a guide for the further development of the socio-economic system and contribute to an increase in investment in environmental projects and innovations. The creation of resource-saving technologies, on the one hand, is capital-intensive, however, in the long run, it has improved efficiency and reduces risks for business, society, and the state. More often, sustainable development is a combination of the natural environment and automated innovation systems that, if properly used, have a sufficiently long lifespan and are capable of modernization. Becoming the first climate-neutral continent by 2050 requires significant investment from both the public and the private sector. Public finance needs to lead the way, private actors need to provide the scale [30].
The ambitions are high, the goals are challenging, but the question is–how will member states and in particular how businesses be able to meet these targets? A substantial shift in business models as well as in business thinking and consumer behavior is required and moreover support from the state and the EU in terms of funding is essential.
This is why the EU has already been working since 1997 in order to develop a range of documents covering sustainable development, the circular economy, and now green deal aspects [31,32]. Sustainable finance involves investing and making financial decisions that take into account the consequences and impact of investments on the environment. Socially responsible investment helps to reduce the negative impact of the activities of an organization that meets the principles of sustainable development.
Therefore, the transition to a circular economy is possible thanks to the financing and insurance of companies in this area, as well as on the basis of a strategy for sustainable financing, which is based on the inclusion of environmental, social, and governance performance (ESG) in decision-making to ensure sustainable development.
The transition to a policy of managing the rational use of resources and optimizing consumer behavior requires a balance, considering the necessary conditions for the development of the economic system as a backbone element. In this regard, the concept of “Earth Overshoot Day” has gained popularity, the introduction of which was associated with a response to an increasing anthropogenic impact (for example, emissions of carbon dioxide waste into the atmosphere) on natural resources with the impossibility of their full recovery over a certain period against the backdrop of aggressive consumer behavior. As a result, there is an ecological deficit associated with an exaggeration of the ecological footprint over the biocapacity of the territory (Figure 1).
Figure 1.
Ecological Footprint vs Biocapacity (gha per person): (a) The ratio of Ecological Footprint and Biocapacity in European countries; (b) The ratio of Ecological Footprint and Biocapacity in the World [33,34,35].
A distinctive feature of the ecological footprint and biocapacity is the level of ecological deficit (decrease in ecological assets or increase in waste) and ecological reserve (excess of the biocapacity of the region over the ecological footprint). The ecological footprint is characterized by the biocapacity of the region’s environmental assets in the production process using natural resources and the resulting waste (carbon emissions) from these activities. In turn, the biocapacity of a region is determined by the productivity of its environmental assets for waste absorption and the ability of ecosystems to recover. Ecological footprint and biocapacity are measured in global hectares (with average global productivity). Figure 1 shows the values (gha per person) for more than 50 years, where in the World (b) since 1961 more than 1.7 times the resources were required, and before 2000 this figure reached more than 2 times. In Europe (a), the opposite is observed, where the ratio peaked in 1980 by almost 3 times and decreased to the world average only by 2017.
The calculation of the ecological footprint can be represented by the following formula [36]:
Biocapacity is calculated in terms of constant gha as follows [37]:
where Ai represents the bioproductive area, and YFi, and EQFi, are the country-specific yield factor, the world average intertemporal yield factor, and the equivalence factor for each product “i”.
Earth Overshoot Day characterizes the level of overspending of resources and leads to the need to use the concept of sustainable development, considering the specific features of the economic system and the need to increase the ecological reserve, which is necessary in industrial regions where its biocapacity does not exceed the ecological footprint [38]. The concept of sustainable development is aimed at achieving balance and coherence, uniting all transformational processes in the social sphere (Goals 1–6), the economic sphere (Goals 7–12), and the environmental sphere (Goals 13–17). At the same time, meeting the conditions for sustainable development is possible when implementing appropriate models of sustainable development, the main one of which is to ensure a balance between the economy and the environment and responsibility. In our opinion, as already stated above, the paradigm of sustainable development of the system in the future should consider specific features and should be based on the current level of development of productive forces. At the same time, a model of the circular economy is being formed with the ability to take into account the transformation of production factors and the value chain focused on sustainable development.
2. Methodology
The research is based on quantitative and qualitative research methods, including a literature review and assessment on the circular economy and industrial symbiosis. The methodology includes conceptual research including analysis of normative, jurisprudence, doctrinal, theoretical, and scientific sources. It reflects on different theories of change relating to ethical behavior, social responsibility, and sustainability transformations. According to Mileva (2018), the method of triangulation (also known as qualitative-quantitative method) was applied to ensure the validity of the study. Meaning that the data obtained from seven industrial symbiosis cases from literature reviews, empirical data, and empirical data were assessed from articles with interviews of those who work with the practical aspects of IS. A theoretical framework which stemmed from the literature review on IS, frameworks the data collection and assessment in all parts of the study [39].
Various methods have been used to measure the actuality of the topic. In this case, we used the current keywords and their application over time, see Figure 2. The Google Ngram Viewer demonstrates how user-selected words or phrases (Ngrams) have appeared in a corpus in a graph over the selected years 1990–2019. It is easily and transparently perceived because the graph on the x-axis shows the year in which the selection group was published, while the y-axis shows the frequency with which the searched keyword was found in the publications.
Figure 2.
The frequency of using the terms “industrial symbiosis”, “green deal”, “circular economy”, “eco-innovation” (Ngram Viewer). Reprinted from Ngram Viewer [40].
A search for the term “industrial symbiosis” revealed that the number of publications was rising moderately since 1992 until a significant surge began in 2006 but since 2018 onwards a decline was observed.
Observing the frequency of the term “green deal”, in a separate graph, it can be concluded that the insignificant increase was from the mid-1990s until 2005, when it rose sharply, to 0.000000300% in 2013, followed by a slight decline and a rise again, starting with the year 2016. Unfortunately, due to the scale, it does not stand out significantly in the overall schedule.
In describing the frequencies of the term “circular economy”, the term has been used moderately but dynamically since 2001 but has been growing rapidly since 2012. A clear increase starts in 2013 when it reaches 0.0000350% in 2019.
Surprised by the graphic representation with the search for “eco-innovation”, the frequency of the term has been increasing moderately from 1992 to 2004. Since 2006 there has been a sharp increase to 0.00000400% in 2012, then a decrease again until 2015, when the frequency increases again, to 0 00000550% in 2019.
Ngrams showed a dynamic development in publications, according to the search term “sustainability”. This is not included in the graph, as it differs sharply from the ones described above—from 0.00024% in 1990 to 0.0140% in 2019. After identifying keywords and the evolution of domains of the literature, the authors analyzed articles and relevant documents. The analysis determined the application of the keywords based on their relevance to the research topic. Results were used to build a theoretical framework and identify a research problem statement, which has created the basis for the critical literature review [40,41,42].
The main purpose for the authors was to assess the Baltic University Program member-countries and on a benchmark of the European members, to develop a set of recommendations for development and improvement possibilities within SDGs (in particular focusing on SDG No. 8, 9, 11, and 12) and circular economy for the BUP non-EU member countries.
The research was focused on benchmarking the following countries: Czech Republic, Estonia, Finland, Germany, Latvia, Lithuania, Poland, Slovakia, and Sweden. Figure 3 depicts the theoretical framework that served as a basis for the research. Nowadays the EU produces more and more ambitious documents and the business-as-usual path will no longer be valid, sooner than one could have imagined some five years ago.
Figure 3.
The theoretical framework of the research.
This is why businesses, as well as entire country economies, must look for ways to adapt to changes more efficiently. Common projects by region of industrial symbiosis in the EU are presented in Table 1.
Table 1.
Common projects by regions of industrial symbiosis in EU.
The development of industrial symbiosis is associated with risks that can be caused both at the national and cross-country levels, which are associated with the impact on the competitiveness of its participants as well as on the state of the environment (Table 2).
Table 2.
Risk assessment and mitigation for industrial symbiosis establishment.
Despite the systematic development of industrial symbiosis, policy and economic are identified as the most influential risks and the main obstacles (Table 3).
Table 3.
Obstacles for development of industrial symbiosis.
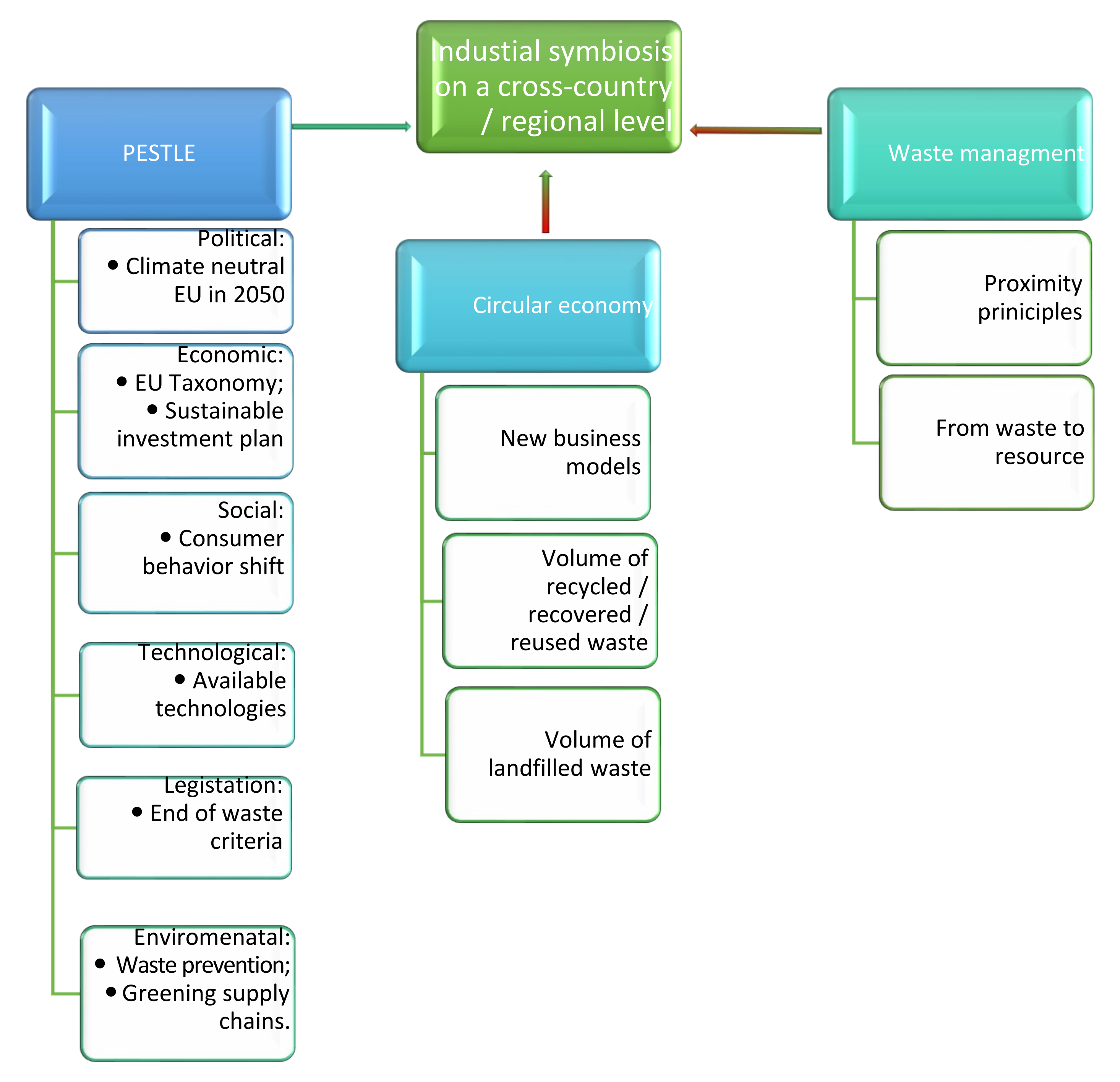
After an extensive literature research, analysis of existing case studies and relevant information, including PESTLE, the authors developed the dependent variable “Industrial symbiosis on a cross country/regional level”. The independent variables are namely: PESTLE, Circular economy, and Waste management. The Circular Economy here includes as well national or regional strategies and supply chains [43]. The Waste management independent variable focuses on waste prevention and waste management proximity principles as well as on the idea to re-capture all the valuable resources from waste.
The Authors developed the following research questions:
RQ1. Can industrial symbiosis on a cross-country level improve the resource consumption ratios?
RQ2. What are the main obstacles to the implementation of industrial symbiosis on a regional and cross-country level?
The design of the theoretical framework also leads to the definition of a research gap: lack of a harmonized method towards reaching a circular economy approach through IS. This gap is identified both on cross-country and even regional level within one country and leads to a significant obstacle for transition towards circular economy on the EU scale.
In the subsequent sections of the research the authors provide an overview of the conducted research, revealing the main results and findings as well as the most significant conclusions.
3. Results
The assessment of development and sustainable development by EU Member States is carried out using the Eco-Innovation Index (Eco-IS), the results of which allow a comprehensive approach to the use of the benefits of eco-innovation and processes [44,45,46].
Stimulation of sustainable development based on the country’s Eco-IS can be distinguished by certain factors (Figure 4) [47,48,49]. The economic system is posed to extract as much value from given resources as possible [50] and the key point here is to make this process as much eco-efficient as possible and to enhance regional cooperation where possible. However, at the same time, the main barriers to regional cooperation in the field of eco-innovation are namely: institutional barriers; fiscal restrictions; imbalance between the technosphere and the biosphere associated with regional differences in the industrial sector.
Figure 4.
Eco-innovation index of BUP EU-Member States. Reprinted with permission from [51].
Solving the problem of climate change mitigation in the direction of counteracting carbon dioxide emissions and rational environmental management is possible thanks to the development of climate-regulated ecosystems and the mechanism for ensuring the development of a circular economy at the state and regional levels. This is because at the regional level, local authorities form the demand for waste processing products (for example, secondary processing or biogas) and track the carbon footprint in urban areas.
In any case, business models of the circular economy are local because of the following: products for recycling (e.g., waste) are predominantly generated in a certain area (the need to reduce their transportation costs and reduce CO2 emissions); sharing mainly uses products that are locally located due to the impracticality of their delivery (the same costs, emissions, and additional waiting time for delivery) from other regions. The above indicates that the development of a circular economy is possible with the ability of regional cooperation (organs of local government, business, and the population). The clusters help understand the status of eco-innovation in EU countries and identify possible cooperation partners.
As the authors chose to analyze only the BUP EU member states, represented in Figure 4, they can be clustered as follows:
- Cluster 1: Eco-Is 59-73-Poland, Slovakia, Estonia;
- Cluster 2: Eco-Is 82-96-Lithuania, Latvia, Czech Republic
- Cluster 3: Eco-Is 123-143-Germany, Finland, Sweden.
Here it is necessary to mention that the EU-28 average Eco-innovation index is 109 (based on the ratio over the time frame 2021–2021), meaning that we have Cluster 2 with the Eco-Is reaching the EU average and Cluster 3 with three countries which significantly over performed the average figures and which thus can be motivators for others to catch up.
Further on, when turning to industrial symbiosis, it is necessary to assess one of the Eco-IS composing indicators, i.e., resource efficiency. Eco-innovation is expected to have a positive influence on resource efficiency in two ways: it can boost the economic value, and lead to a decrease in the pressure on the environment [44].
It is notable that the resource indicator is also covered by the circular economy indicators and the demand for material extractions due to consumption in the public sector, households, and businesses in the EU [44,52,53]. Figure 5 gathers three indicators and shows that the leader in resource productivity in terms of Eur/kg is Germany, followed by Sweden.
Figure 5.
Material Footprint of BUP EU-Member States [44,52,53].
The concept of sustainable competitiveness is to find a compromise approach in order to balance economic growth, environmental issues, and the sustainability of society [54,55].
The efficiency of the development of the country and its industries is mainly expressed in terms of economic production, but for a deeper analysis, indices are used that allow a balanced approach to assess the competitiveness of the national economy (Figure 6). The countries are grouped because it is the BUP of the EU-Member States for which the analysis is being carried out. In this regard, it is rational to use a competitiveness model based on the sustainable competitiveness index, which allows for a more comprehensive coverage of all indicators and an assessment of the effectiveness of economic development (the root) (Figure 7) [56].
Figure 6.
Indicators of economic efficiency in sustainable development of BUP EU-Member States [44,52,53].
Figure 7.
Sustainable Competitiveness Index 2020 of BUP EU-Member States [44,52,53].
Industrial symbiosis is not only a technological or logistical system; it transcends the boundaries of various systems, and it is also a social system [39]. Businesses that have successfully shifted to sustainability have encouraged participation in industrial symbiosis [57]. Industrial symbiosis allows businesses to maximize the use of resources by recycling [58] and in particular by diverting waste from landfills, reducing its generation, and seeking alternative application to production residuals or by-products, which will lead to increased efficiency of resource use and reducing greenhouse gas emissions in industries [59].
It is quite notable that according to research carried out by Domenech et al. (2019) [57], the mapping of industrial symbiosis in Europe revealed the absence of any type of network in parts of the countries analyzed in the present research. In particular it tackles such countries as the Czech Republic, Poland, Lithuania, Latvia, and Estonia. This is why the authors consider it even more evident that such networks need to be developed in the near future (Figure 8).
Figure 8.
Benefits of cross-country industrial symbiosis and potential funding sources.
Sustainability and value creation are significant challenges for businesses’ analysis of IS on a regional basis [58]. According to recent research [57,59], there were no industrial symbiosis networks reported in Slovakia, Poland, Lithuania, Latvia, or Estonia in 2018. It has to be noted that in Poland and Slovakia there have been some attempts, but mostly short-term, using H2020, Interreg or other European, national, or regional financing and they did not manage to commercialize after the termination of the projects.
It is vital to mention that the lack or the availability of industrial symbiosis networks is surely also dependent on a range of issues like political will, cooperation of the countries on a range of other issues, availability of resources, the willingness of the industries to undertake such start-up projects, and the willingness to continue any grant-based projects in order to develop them in the long-run. Another important aspect is the geographic location of different facilities and distances between them, as geographic proximity is said to be a key characteristic of resource reuse and recycling practices in terms of industrial symbiosis.
3.1. Existing IS Projects on a Cross-Country Level
The functioning of ecosystems due to industrial symbiosis can be represented as an eco-network in which materials circulate, the economic value of which increases, and the economic activity itself is directed towards zero waste and, as a result, reduces the anthropogenic impact. Industrial symbiosis in different countries pursues the same goal related to the realization of not only economic benefits but also environmental benefits through the circular exchange of resources, but also, in recent times, through smart specialization.
Smart specialization is being developed by the European Commission as one of the strategies for achieving the SDGs based on the methodologies of combining science, technology, and innovation. The key to the implementation of industrial symbioses is public–private partnership for the sustainable development of production in the transition to a circular economy based on the use of recycled materials in production and the use of green technologies in value chains that use fewer natural resources. It is in industrial symbiosis ecosystems that efficiency depends on the optimal use of resources (locating on the same production site; sharing production infrastructure; use of waste or by-products) and at the same time producing less waste and CO2, which allows the parties involved to receive additional income by reducing production costs and reducing environmental taxes [59,60,61].
The main projects by region are presented in Table 1. The authors decided to limit the projects to the EU, as according to recent research [62], the EU is leading in number of publications and practical projects in the field—with 48 studies published (Table 1), followed by China with 12 and the USA only 5. In developing countries, the potential for involving secondary resources in the industrial symbiosis of enterprises is not fully used, which is associated with the capacities of the production infrastructure.
3.2. Main Risks Associated with Industrial Symbiosis
Based on the undertaken research of the current successful industrial symbiosis projects (Table 1) and the literature review performed under the Methodology and Result sections, the authors developed a risk assessment matrix for the establishment of cross-country IS (Table 2).
This matrix was developed from the perspective of a company that would like to analyze the possibilities for shifting to symbiotic exchange creation with potential cooperation of companies.
Based on the data in Table 2 the authors performed a risk calculation, applying risk severity from 1 to 5 points and the likelihood of risk from 1 to 5. Further on, gathering the results, a ranking of risks was undertaken, which is depicted in Figure 9.
Figure 9.
Risk calculation for establishment of IS.
It was concluded that the main risks for the establishment of cross-country IS are transportation, lack of end of waste criteria, and environmental taxes. The authors see that the current development tendencies are tending to decrease these risks, as countries currently are actively seeking different circular economy elements, to boost national economies and to foster the transition to circular economy [63,64]. In this respect it is recommended at state level to actively monitor the best practices of IS as well as to focus on the establishment of national and cross-country IS, thus also developing not only the urban, but also the rural areas, offering more green jobs and developing regional infrastructure [65,66].
In addition to the risk assessment from a company’s perspective, the authors have also identified a range of obstacles in the development of industrial symbiosis that stem from the PEST analysis. Basically, here the authors have chosen the PEST analysis, substituting technology for geography. Table 3 below depicts the results of the evaluation.
4. Discussion
The next section of the research article is devoted to result description and discussion. It summarizes the most critical research findings and discusses how they relate to two essential topics, well-being and risk awareness. During the research the authors analyzed different approaches to industrial symbiosis (based on the theory of CE, SD, and IE) and what could be considered of utmost importance, in developing the above depicted matrix, which reveals the cooperation possibilities between main stakeholders–clients, government, partners, society, and financial stakeholders (Figure 10).
Figure 10.
Matrix for development of regional or cross-country IS.
The matrix depicts the main areas of interest of each of the stakeholders and their impact on potential regional/cross-country industrial symbiosis. The matrix also incorporates the undertaken risk assessments and reveals the cooperation matrix involving all of the stakeholders. Basically, this matrix can be used as a tool for country policymakers to develop a national IS strategy framework and to reveal all the benefits for each of the stakeholders while it is also a crucial tool in the potential development of the BUP level cross-country IS cooperation platform. Integration of industrial systems to achieve the goals and principles of sustainable development achieves an effect in the case where there is an interaction of all participants in industrial symbiosis and in elements of the external environment.
However, the role of the government remains unchanged within the framework of IS, since it is based on the model of public-private partnership, where the state reflects the guarantor of economic security and invests, while in turn, the private sector actively attracts other stakeholders. However, only in the joint and mutual deepening of the processes of creation and exchange of knowledge between the stakeholders of industrial symbiosis in the context of their transition to a circular economy can it help them implement policies to achieve SDGs [67].
The implementation of IS at the regional level should be harmonized with the main municipal policies and programs aimed at increasing the value of residual resources with reference to urban systems based on recursive organic modernization and eco-innovation, which is the basis of sustainable economic development. Regional features of interaction between enterprises located in the same territory determine the possibilities for the development of a circular economy in the future due to geographical, environmental, socio-economic, and natural conditions [68,69,70].
5. Conclusions
Climate change poses unprecedented challenges for the world’s socio-economic and ethical issues of responsibility towards mitigating these impacts. While science is warning of the need to act urgently on climate change (e.g., IPCC AR6 WGII), societies are also responding to global challenges. The United Nations’ Sustainable Goals have addressed the whole spectrum of health, poverty/economy, environment, and peace/cooperation. The authors concluded that currently there is a range of risks associated with the implementation of industrial symbiosis. A wise national strategy alongside cooperation with neighboring countries, in particular BUP member states, can result in development of a unified approach to solving the resource efficiency issues as well as to improvement of sustainable competitiveness, material footprint, and also as a consequence, the eco-innovation index.
It is obvious that the circular economy is becoming the new normal and a change in social mindset is crucial, as well as transformation of national legislation that will focus on keeping the existing resources within the economic cycles for as long as possible and avoiding them to become waste. The authors conclude that BUP is a very successful cooperation program which has been developed in the field of education, but it is worth considering the possibility to foster its development and broaden the cooperation fields by, for instance, including a pilot project of industrial symbiosis cooperation.
The matrix for the development of regional or cross-country IS is considered to be a very useful tool for policy makers as well as for potential centers of excellence as it can be applied as a roadmap for decision-making and to facilitate certain practical aspects of regional or cross-country IS development. In future research, the authors plan to provide the developed matrix for approbation in one of Latvia’s planning regions in order to analyze its practical application. The authors have developed a range of recommendations based on research that could be analyzed more in-depth within future research namely: development of a cross-country center of excellence on industrial symbiosis and thus summarizing a range of recommendations for policy-makers in order to foster symbiotic exchange at regional and cross-country levels; gathering currently existing best practices of regional industrial symbiosis cases that would form the basis for a comprehensive methodology, so that all the involved stakeholders would be able to see tangible benefits from this business model and become economically engaged in fostering its implementation.
Author Contributions
Conceptualization, D.A., N.C.-P. and M.P.; methodology, D.A.; software, M.P.; validation, D.A., V.K. and O.T.; formal analysis, P.N.; investigation, O.T., D.A. and M.P.; resources, D.A.; data curation, V.K.; writing—original draft preparation, N.C.-P., D.A. and V.K.; writing—review and editing, V.K.; visualization, N.C.-P., D.A., M.P. and P.N.; supervision, M.P.; project administration, D.A., N.C.-P. and M.P.; funding acquisition, D.A. All authors have read and agreed to the published version of the manuscript.
Funding
This research has been published with the support of Latvian Council of Science (Latvia), a research project “Quadruple Helix Concept (QHC) as base of the next generation PPP model” (no. lzp-2020/1-0062).
Institutional Review Board Statement
Not applicable.
Informed Consent Statement
Informed consent was obtained from all subjects involved in the study.
Data Availability Statement
Data available upon request.
Acknowledgments
The authors are grateful for the long-term cooperation with the Baltic University Program and the initiative to study the situation in the Member States in depth.
Conflicts of Interest
The authors declare no conflict of interest.
References
- Eurostat. Sustainable Development in the European Union. Monitoring Report on Progress towards the SDGs in an EU Context; Publications Office of the European Union: Luxembourg, 2020. [Google Scholar]
- Degirmenci, K.; Desouza, K.C.; Fieuw, W.; Watson, R.T.; Yigitcanlar, T. Understanding policy and technology responses in mitigating urban heat islands: A literature review and directions for future research. Sustain. Cities Soc. 2021, 70, 102873. [Google Scholar] [CrossRef]
- Wilson, D.C. Acting alone to partnerships—Strategic approach for sustainable municipal waste management. In Proceedings of the UN-Commission for Sustainable Development (CSD) Intersessional Conference on Building Partnerships for Moving towards Zero Waste, Tokyo, Japan, 16–18 February 2011; Available online: http://www.uncrd.or.jp/env/110216csd19.htm (accessed on 12 March 2022).
- Zaman, A.U. Identification of key assessment indicators of the zero-waste management systems. Ecol. Indic. 2014, 36, 682–693. [Google Scholar] [CrossRef]
- Zotos, G.; Karagiannidis, A.; Zampetoglou, S.; Malamakis, A.; Antonopoulos, I.S.; Kontogianni, S.; Tchobanoglous, G. Developing a holistic strategy for integrated waste management within municipal planning: Challenges, policies, solutions, and perspectives for Hellenic municipalities in the zero-waste, low-cost direction. Waste Manag. 2009, 29, 1686–1692. [Google Scholar] [CrossRef] [PubMed]
- Chen, M.; Ogunseitan, O.A. Zero E-waste: Regulatory impediments and blockchain imperatives. Front. Environ. Sci. Eng. 2021, 15, 114. [Google Scholar] [CrossRef]
- European Commission. Joint Research Centre. Circular Economy Perspectives in the EU Textile Sector: Final Report; Publications Office of the European Union: Luxembourg, 2021. [Google Scholar] [CrossRef]
- Cudecka-Purina, N. Ensuring Municipal Waste Management Sustainability by Administration of Waste Management Companies. Ph.D. Thesis, RISEBA University of Business, Arts and Technology, Riga, Latvia, 2018. [Google Scholar]
- Kuzmina, J.; Atstāja, D.; Dambe, G.; Kichuk, Y.; Bykhovchenko, V. Well-Being in the Work Environment as Foundation to Achieve Sustainable Development Goal. E3S Web Conf. 2021, 255, 01023. [Google Scholar] [CrossRef]
- Sakai, S.; Yoshida, H.; Hirai, Y.; Asari, M.; Takigami, H.; Takahashi, S.; Tomoda, K.; Peeler, M.V.; Wejchert, J.; Schmidt-Unterseh, T.; et al. International comparative study of 3R and waste management policy developments. J. Mater. Cycles Waste Manag. 2011, 13, 86–102. [Google Scholar] [CrossRef] [Green Version]
- Feng, Z.; Yan, N. Putting a circular economy into practice in China. Sustain. Sci. 2007, 2, 95–101. [Google Scholar]
- Ren, Y. The circular economy in China. J. Mater. Cycles Waste Manag. 2007, 9, 121–129. [Google Scholar]
- Preston, F.; A Global Redesign? Shaping the Circular Economy. Briefing Paper. 2012. Available online: http://www.chathamhouse.org/sites/default/files/public/Research/ (accessed on 9 September 2021).
- Hotta, Y. 3R Policy Indicator Factsheets—Discussion Paper; Hotta, Y., Ed.; Asia Resource Circulation Policy Research Group, Institute for Global Environmental Strategies (IGES): Kanagawa, Japan, 2014; Available online: http://pub.iges.or.jp/modules/envirolib/upload/4977/attach/3RIndicator_B5report_web.pdf (accessed on 9 September 2021).
- Heck, P. Circular Economy Related International Practices and Policy Trends: Current Situation and Practices on Sustainable Production and Consumption and International Circular Economy Development Policy Summary and Analysis; Institute for Applied Material Flow Management (IfaS), Environmental Campus Birkenfeldm: Birkenfeld, Germany, 2006. [Google Scholar]
- Geng, Y.; Doberstein, B. Developing the circular economy in China: Challenges and opportunities for achieving “leapfrog development”. Int. J. Sustain. Dev. World Ecol. 2008, 15, 231–239. [Google Scholar] [CrossRef] [Green Version]
- Ness, D. Sustainable urban infrastructure in China: Towards a factor 10 improvement in resource productivity through integrated infrastructure system. Int. J. Sustain. Dev. World Ecol. 2008, 15, 288–301. [Google Scholar]
- Mathews, J.A.; Tan, H. Progress towards a circular economy: The drivers and inhibitors of eco-industrial initiative. J. Ind. Ecol. 2011, 15, 435–457. [Google Scholar] [CrossRef]
- Europesworld. The Circular Economy Is the Basis of a New Industrial Policy. 2014. Available online: https://www.friendsofeurope.org/insights/the-circular-economy-is-the-basis-of-a-new-eu-industrial-policy/ (accessed on 12 October 2021).
- Lett, L.A. Las amenazas globales, el reciclaje de residuos y el concepto de economia circular. Riv. Argent. Microbiol. 2014, 46, 1–2. [Google Scholar] [CrossRef] [Green Version]
- Velenturf, A.P.M.; Purnell, P. Principles for a sustainable circular economy. Sustain. Prod. Consum. 2021, 27, 1437–1457. [Google Scholar] [CrossRef]
- Olabode, E.O.; Temitope, E.; William, S. Contributions of the circular economy to the UN sustainable development goals through sustainable construction. Resour. Conserv. Recycl. 2022, 178, 106023. [Google Scholar] [CrossRef]
- George, D.A.R.; Chi-ang, L.B.; Chen, Y.A. circular economy model of economic growth. Environ. Model. Softw. 2015, 73, 60–63. [Google Scholar] [CrossRef]
- European Commission. Growth, Competitiveness, and Employment. Challenges and the Ways forward into the 21st Century. White Paper Parts A and B. COM(93) 700; European Commission: Brussels, Belgium, 1993. [Google Scholar]
- Geissdoerfer, M.; Savaget, P.; Bocken, N.M.P.; Hultink, E.J. The Circular Economy—A new sustainability paradigm? J. Clean. Prod. 2017, 143, 757–768. [Google Scholar] [CrossRef] [Green Version]
- Zając, P.; Avdiushchenko, A. The impact of converting waste into resources on the regional economy, evidence from Poland. Ecol. Model. 2020, 437, 109299. [Google Scholar] [CrossRef]
- Kalmykova, Y.; Sadagopan, M.; Rosado, L. Circular economy—From review of theories and practices to development of implementation tools. Resour. Conserv. Recycl. 2018, 135, 190–201. [Google Scholar] [CrossRef]
- Ferrarini, G.; Siri, M.; Zhu, S. The EU Sustainable Governance Consultation and the Missing Link to Soft Law, 2021. European Corporate Governance Institute—Law Working Paper No. 576/2021. 2021. Available online: https://ssrn.com/abstract=3823186 (accessed on 16 March 2022).
- European Commission. Communication from the Commission. Action Plan: Financing Sustainable Growth, 2018; European Commission: Brussels, Belgium, 2018. [Google Scholar]
- European Union. Investing in a Climate-Neutral and Circular Economy. The European Green Deal. 2020. Available online: https://ec.europa.eu/commission/presscorner/detail/en/fs_20_40 (accessed on 10 October 2021).
- European Commission. Communication from the Commission to the European Parliament, the Council, the European Economic and Social Committee, and the Committee of the Regions. Sustainable Europe Investment Plan. European Green Deal Investment Plan, 2020; European Commission: Brussels, Belgium, 2020. [Google Scholar]
- European Commission. Europe 2020—A Strategy for Smart, Sustainable and Inclusive Growth, 2020. European Commission: Brussels, Belgium, 2020. [Google Scholar]
- National Footprint and Biocapacity Accounts. 2017. Available online: https://www.footprintnetwork.org/licenses/public-data-package-free/ (accessed on 10 November 2021).
- The World Bank. Open Data. Available online: https://data.worldbank.org/ (accessed on 15 November 2021).
- United Nations Food and Agriculture Organization. Population. Open Data. 2020. Available online: https://www.fao.org/statistics/en/ (accessed on 16 December 2021).
- Galli, A.; Kitzes, J.; Wermer, P.; Wackernagel, M.; Niccolucci, V.; Tiezzi, E. An exploration of the mathematics behind the Ecological Footprint. Int. J. Ecodyn. 2007, 2, 250–257. [Google Scholar] [CrossRef] [Green Version]
- Hild, P.; Schmitt, B.; Decoville, A.; Mey, M.; Welfring, J. The Ecological Footprint of Luxembourg—Technical Report. 2010. Available online: https://csdd.public.lu/fr/myfootprint.html (accessed on 16 December 2021).
- European Commission. Next Steps for a Sustainable European Future: European Action for Sustainability; European Commission: Brussels, Belgium, 2016. [Google Scholar]
- Mileva-Boshkoska, B.; Rončević, B.; Uršič, E.D. Modeling and Evaluation of the Possibilities of Forming a Regional Industrial Symbiosis Networks. Soc. Sci. 2018, 7, 13. [Google Scholar] [CrossRef] [Green Version]
- Ngram Viewer. 2020. Available online: https://books.google.com/ngrams (accessed on 30 March 2022).
- Ibn-Mohammed, T.; Mustapha, K.B.; Godsell, J.M.; Adamu, Z.; Babatunde, K.A.; Akintade, D.D.; Koh, S.C.L. A critical review of the impacts of COVID-19 on the global economy and ecosystems and opportunities for circular economy strategies. Resour. Conserv. Recycl. 2020, 164, 105169. [Google Scholar] [CrossRef] [PubMed]
- Belmonte-Ureña, L.J.; Plaza-Úbeda, J.A.; Vazquez-Brust, D.; Yakovleva, N. Circular economy, degrowth and green growth as pathways for research on sustainable development goals: A global analysis and future agenda. Ecol. Econ. 2021, 185, 107050. [Google Scholar] [CrossRef]
- Blumberga, A. System Dynamics for Environmental Engineering Students; Riga Technical University: Riga, Latvia, 2011. [Google Scholar]
- European Commission. Circular Economy Indicators. 2021. Available online: https://ec.europa.eu/environment/ecoap/indicators/circular-economy-indicators_en (accessed on 15 March 2022).
- ASEM SMEs Eco-Innovation Center. Comparing Eco-innovation Indices: ASEM Eco-Innovation Index (ASEI) & Eco-Innovation Scoreboard (Eco-IS); ASEM SMEs Eco—Innovation Center (ASEIC): Gyeonggido, Korea; Institute for Sustainable Resources, University College London: London, UK, 2016. [Google Scholar]
- Tsai, K.; Liao, Y. Sustainability strategy and eco-innovation: A moderation model. Bus. Strategy Environ. 2017, 26, 426–437. [Google Scholar] [CrossRef]
- Park, M.; Bleischwitz, R.; Han, K.; Jang, E.; Joo, J. Eco-Innovation Indices as Tools for Measuring Eco-Innovation. Sustainability 2017, 9, 2206. [Google Scholar] [CrossRef] [Green Version]
- Jang, E.K.; Park, M.S.; Roh, T.W.; Han, K.J. Policy instruments for eco-innovation in Asian countries. Sustainability 2015, 7, 12586–12614. [Google Scholar] [CrossRef] [Green Version]
- Gilijum, S.; Lieber, M.; Doranova, A. EU Eco-Innovation Index 2016; European Commission: Brussels, Belgium, 2016. [Google Scholar]
- Mitrovic, D.; Veselinov, M. Measuring Countries Competitiveness in Circular Economy—Composite Index Approach. In Quantitative Models in Economics; University of Belgrade, Faculty of Economics Publishing Centre: Belgrade, Serbia, 2017; pp. 417–436. [Google Scholar]
- Eurostat. Database. 2022. Available online: https://ec.europa.eu/eurostat/data/database?node_code=t2020_rt200 (accessed on 3 April 2022).
- Vogtländer, J.; Peck, D.; Kurowicka, D. The eco-costs of material scarcity, a resource indicator for LCA, derived from a statistical analysis on excessive price peaks. Sustainability 2019, 11, 2446. [Google Scholar] [CrossRef] [Green Version]
- Franklin-Johnson, E.; Figge, F.; Canning, L. Resource duration as a managerial indicator for Circular Economy performance. J. Clean. Prod. 2016, 133, 589–598. [Google Scholar] [CrossRef]
- Herciu, M.; Ogrean, C. An Overview on European Union Sustainable Competitiveness. Procedia Econ. Financ. 2014, 16, 651–656. [Google Scholar] [CrossRef] [Green Version]
- Popescu, G.H.; Sima, V.; Nica, E.; Gheorghe, I.G. Measuring sustainable competitiveness in contemporary economies—Insights from European economy. Sustainability 2017, 9, 1230. [Google Scholar] [CrossRef] [Green Version]
- Solability. The Global Sustainable Competitiveness Index. The Sustainable Competitiveness Report, 9th edition. 2019. Available online: https://solability.com/the-global-sustainable-competitiveness-index/the-index (accessed on 3 April 2022).
- Domenech, T.; Davies, M. Structure and Morphology of Industrial Symbiosis Networks: The Case of Kalundborg. Proced. Soc. Behav. Sci. 2011, 10, 79–89. [Google Scholar] [CrossRef] [Green Version]
- Angren, J.; Arnoldsson, J.; Arvidsson, J.; Baumgarten, S.; Dijkstra, S.; Högström, C.; Mårtensson, C.; Nilsson, M.; Pettersson, D.; Rehn, S.; et al. Exploring the Industrial Symbiosis in Lidköping; University of Linköping: Linköping, Sweden, 2012. [Google Scholar]
- Sun, L.; Li, H.; Dong, L.; Fang, K.; Ren, J.; Geng, Y.; Fujii, M.; Zhang, W.; Zhang, N.; Liu, Z. Eco-Benefits Assessment on Urban Industrial Symbiosis Based on Material Flows Analysis and Emergy Evaluation Approach: A Case of Liuzhou City, China. Resour. Conserv. Recycl. 2017, 119, 78–88. [Google Scholar] [CrossRef] [Green Version]
- Haq, H.; Välisuo, P.; Kumpulainen, L.; Tuomi, V.; Niemi, S. A Preliminary Assessment of Industrial Symbiosis in Sodankylä. Curr. Res. Environ. Sustain. 2020, 2, 100018. [Google Scholar] [CrossRef]
- Artola, I.; Doranova, A.; Domenech, T.; Roman, L.; Smith, M. Cooperation Fostering Industrial Symbiosis: Market Potential, Good Practice and Policy Actions: Final Report; European Commission, Publications Office: Brussels, Belgium, 2018; Available online: https://data.europa.eu/doi/10.2873/346873 (accessed on 12 March 2022).
- Leventon, J.; Abson, D.J.; Lang, D.J. Leverage points for sustainability transformations: Nine guiding questions for sustainability science and practice. Sustain. Sci. 2021, 16, 721–726. [Google Scholar] [CrossRef]
- Borodina, O.; Kryshtal, H.; Hakova, M.; Neboha, T.; Olczak, P.; Koval, V. A conceptual analytical model for the decentralized energy-efficiency management of the national economy. Energy Policy J. 2022, 25, 5–22. [Google Scholar]
- Neves, A.; Godina, R.; Azevedo, S.G.; Pimentel, C.; Matias, J.C.O. The Potential of Industrial Symbiosis: Case Analysis and Main Drivers and Barriers to Its Implementation. Sustainability 2019, 11, 7095. [Google Scholar] [CrossRef] [Green Version]
- Atstaja, D.; Cudecka-Purina, N.; Hrinchenko, R.; Koval, V.; Grasis, J.; Vesere, R. Alignment of Circular Economy Business Models for Framing National Sustainable Economic Development. Acta Innov. 2022, 42, 5–14. [Google Scholar] [CrossRef]
- Markevych, K.; Maistro, S.; Koval, V.; Paliukh, V. Mining Sustainability and Circular Economy in the Context of Economic Security in Ukraine. Min. Miner. Depos. 2022, 16, 101–113. [Google Scholar] [CrossRef]
- Laktionova, O.; Harbar, Z.; Melikhov, A.; Slobodianiuk, O.; Gevko, V.; Desiatskyi, S. Financing the Greening of Enterprises in Industrial Regions of Ukraine in the Context of Sustainable Development. Manage.Theory Stud. Rural Bus. Infrastruct. Dev. 2021, 43, 574–584. [Google Scholar] [CrossRef]
- Iermakova, O.A. Economic effeciency of clusters functioning: Estimation and analysis of their impact on region’s competitiveness. Actual Probl. Econ. 2012, 137, 174–180. [Google Scholar]
- Latysheva, O.; Rovenska, V.; Smyrnova, I.; Nitsenko, V.; Balezentis, T.; Streimikiene, D. Management of the Sustainable Development of Machine-Building Enterprises: A Sustainable Development Space Approach. J. Enterp. Inf. Manag. 2020, 34, 328–342. [Google Scholar] [CrossRef]
- Zhen, L.; Huang, L.; Wang, W. Green and sustainable closed-loop supply chain network design under uncertainty. J. Clean. Prod. 2019, 227, 1195–1209. [Google Scholar] [CrossRef]
Publisher’s Note: MDPI stays neutral with regard to jurisdictional claims in published maps and institutional affiliations. |
© 2022 by the authors. Licensee MDPI, Basel, Switzerland. This article is an open access article distributed under the terms and conditions of the Creative Commons Attribution (CC BY) license (https://creativecommons.org/licenses/by/4.0/).









