Abstract
Due to the population’s growing need for energy and the increasing impact of the phenomena of global warming and climate change on a global level, it becomes imperative to diminish energy consumption worldwide. For this reason, a deeper understanding of factors that encourage energy-saving habits and overall lifestyle is required. This research examined the factors that hold an impact on the adoption of energy-saving habits in Romania. It used eight constructs that were checked to see if they influence the individuals’ intentions to save energy. The research used a quantitative analysis approach, with primary data assembled through a survey of the population from six developed counties in Romania. In order to investigate and assess the data, structural equation modeling (SEM) was used. The results show that environmental awareness, perceived consumer effectiveness and a collectivistic perspective affect individuals in implementing energy-saving habits (in their life) in a significant and positive way. However, resistance to change and perceived costs were identified as having a negative and significant impact on the individuals’ implementation of such habits within their households. The outcomes of this research play a part in raising awareness of what could determine a more energy-saving lifestyle, and therefore it is essential that stakeholders within the energy sector in Romania consider the aspects of environmental awareness, perception of consumer effectiveness, perceived costs, collectivism and resistance to change during the development of programs of energy efficiency.
1. Introduction
The availability of energy has changed the course of humanity over the last few centuries. Various sources of energy have been put to use—first fossil fuels, followed by diversification to nuclear, hydropower and renewable technologies. Moreover, the quantity of energy that the population can produce and consume grew over time, and this triggered environmental problems on an international scale such as global warming and climate change. Simultaneously, the worldwide energy demand has increased because of the economic progress but also due to the growth of the global population. If this increased demand is not offset by improvements in energy efficiency, then the global energy consumption will continue to grow year on year [1,2].
Following the EU’s ratification and joining of the Paris Agreement and with the EU 2030 climate and energy framework, the Union has taken a leading role in the fight against climate change by five dimensions: energy safety, decarbonization, energy efficiency, the energy internal market, and research, innovation and competitiveness. In order to meet this commitment, the European Union has established energy and climate targets for 2030 as follows:
- The target of at least 40% domestic reduction in greenhouse gas emissions by 2030, compared to 1990;
- The target of 32% renewable energy consumption in 2030;
- The target of 32.5% for improvements in energy efficiency in 2030;
- The 15% electricity interconnection target by 2030.
Romania’s 2021–2030 Integrated National Energy and Climate (ENCP) Plan is a ten-year integrated document mandated by the European Union in order for the EU to meet its overall greenhouse gas emissions targets [3], and it addresses all five dimensions of the EU Energy Union [4]. Understanding the human dimensions of a sustainable energy transition is one of the first steps to take in this complex process. Since a large proportion of energy in Romania is used by households, determining them to lower their use can benefit society and bring solutions to the environmental problems, especially since Romania is a country that has the potential to achieve energy independence.
In order to cut down on energy consumption in households, the population should adopt energy-saving habits and try to lower general energy (electricity) consumption in their home routines [5,6]. Illustrations of these kinds of actions and habits involve conservation and efficiency behaviors on the part of the consumers within their own homes. These behaviors are characterized by tendencies to conserve energy such as turning off the lights if they are not necessary at that specific moment or downsizing the use of different devices and gadgets [7,8]. Efficiency behaviors assume implementing structural changes that involve financing and expenses, which lead to sustainable energy-saving effects. Patterns of efficiency behaviors suppose buying and installing energy-efficient equipment, for example, LED light bulbs, smart windows, learning thermostats or energy usage monitoring apps [9]. This article incorporates conservation and efficiency behavioral tendencies toward energy within the general concept of energy-saving behavior. The preoccupation for such a study intersects with the 2021 increase in wholesale energy prices all over Europe which naturally prompted the Romanian government as well (similarly to many other European countries) to put into effect initiatives in order to shield consumers from the immediate and personal impact of climbing prices (such as different laws destined for vulnerable consumers or compensation and protections schemes) [10].
Since energy conservation is important for helping the environment, prolonging the existence of fossil fuels and saving money, this research concentrated on the potential factors with impact on creating energy-saving habits within the framework of households. Therefore, the article emphasizes the main research question: “Which factors are determining citizens’ energy-saving habits in households?”
2. Literature Review and Creation of Conceptual Model and Hypotheses
In the effort to discover what prompts citizens to develop energy-saving habits and, in the end, a general lifestyle, it is fundamental to recognize which factors and theoretical models could enhance or, on the contrary, lower it. Past studies have applied various stimuli and agents to reveal energy-conservation habits. These studies are commented on within this section as understanding the energy-saving habits of citizens could provide an important reference for predicting their future energy-saving behavior. This is particularly important for economic and social development, as well as for the potential improvement in the quality of life in all countries.
First of all, for ordinary people to diminish their energy consumption within their household, their perceptions, habits and eventually lifestyles have to evolve in a certain direction. Throughout history, various technologies that are practically and economically suitable in a certain situation could not be effectively applied due to social resistance. Resistance to change can affect the degree of energy-saving habits within domestic establishments [11]. The background behind resistance to change is that people feel a personal fear of a loss of quality of life and they connect energy-saving habits with abandoning a comfortable lifestyle [12]. A substantial amount of energy in households is spent on lifestyle or luxury gadgets—cooling and heating equipment (air conditioning, central heating furnace), water heater, lighting, washer and dryer, refrigerator, digital cable or satellite DVRs, computers (laptops use more energy than desktops), printers, routers, modems, phones, gaming consoles (keeping multiple consoles plugged in still costs), TVs (the larger the screen, the more energy used). Perceptions of comfort in the home are frequently associated with consumption related to thermal and air conditioning systems, household appliances and especially electronic (entertainment) devices [13]. When considering an energy-saving mindset, if a change appears and it disrupts the perceived comfort, individuals will respond with a behavior that inclines them to re-establish that comfort [14]. This reinstatement of comfort could lead to backfire effects or resistance to change altogether, which could impact the energy-saving habits of citizens in a negative way. These insights lead us to the formulation of:
Hypothesis 1:
Resistance to change is negatively related to developing energy-saving habits in the citizens’ households.
So that people become involved in actions such as saving energy in their domestic establishments to tackle environmental problems, the extent to which people believe in scientists and in environmental changes and evolution could influence their intent to save energy. Many research studies from the scientific community showed that if the public became more knowledgeable about the issues behind global warming, climate change and energy consumption, people would cultivate points of view similar to those of scientific specialists [15]. Science is not just for the few; on the contrary, it is for everyone and can be used by anyone. Believing in science was important throughout history in order to connect the practice and use of science, to inform and shape society, the countries and the world overall [16].
Trust in science is a factor often regarded and highlighted in research as necessary for stimulating an energy-saving behavior and promoting successfully renewable energy projects [17]. A study carried out by Mezger et al. [18] developed a model that helped explain the switching behavior of private consumers toward green electricity suppliers and strengthen an energy-saving behavior. The respective model was focused on factors such as trust in scientific information and perceived environmental impact. Liu, Bouman, Perlaviciute and Steg [19] connected the public’s trust in information to successful actions of mitigating climate change, saving energy through different methods and enforcing renewable energy sources for society. The study showed how the implementation of renewable energy projects and getting used to an energy conservation routine around the house as a citizen largely depend on public acceptability and belief in technology and science. As expected, higher trust and belief in scientists and research overall not only in the energy domain led to higher acceptability and understanding that energy-saving habits are needed. These views are concluded in the formulation of:
Hypothesis 2:
Belief in science is positively related to energy-saving habits within the household.
An aspect recognized in multiple studies confirmed that fundamental for determining better methods and policies to conserve energy is the fact that individual habits and perceptions of energy usage need to be taken into account. One such consideration is a household’s perception of energy usage habits and the perceived consumer effectiveness, a notion that can be outlined as an individual’s assumption that his or her capabilities could enrich and upgrade solutions for environmental and social problems [20,21]. Kim et al. [22] showed that people with more evolved perceived consumer effectiveness were more inclined to get involved in ecological consumption compared to those with a less developed degree for the same indicator, and this could be interpreted that individuals are more predisposed to act if they discern that their actions can influence a context or a conjuncture.
Lee et al. [23] also settled that perceived consumer effectiveness is favorably linked to environmental activism, which can lead to a higher energy-saving behavior within households. Consistently, Yang et al. [24] recognized that consumer effectiveness works as an arbitrator between information and the aspiration to act in a more energy-saving way. These assumptions enumerated above lead to phrasing:
Hypothesis 3:
Perceived consumer effectiveness has a positive influence on enhancing energy-saving habits in domestic establishments.
Another essential element influencing consumer adoption of energy-saving habits deals with awareness. Lately, more and more scholars recognize the importance of reducing energy consumption in terms of people’s energy-saving awareness and behavioral perspective [25]. Within this article, the term awareness encompasses aspects that are connected to people’s energy choices, such as familiarity with environmental information and news, consciousness of the repercussions of people’s activities on the environment or judgments about greenhouse gases and effects, fossil fuels, ecosystems or ecology overall [26]. Even though the citizens’ perception and appreciation of environmental problems are generally moderate, several studies asserted that an advanced degree of awareness makes it possible for people to decide attentively in a more environmentally friendly way [27]. It was revealed that being knowledgeable of environmental trends can change individual energy-related choices and that citizens would attempt to cut down on the use of gas and electricity at home in reaction to the menace of the environmental impact of the energy industry [28]. At the same time, attention to the side effects caused by pollution and resource depletion has been shown to motivate individuals to accept the use of an electric vehicle [29] or to shorten their regular energy consumption [30].
Another study carried out on students from a less developed country—Nigeria—concluded that the level of awareness of energy-saving measures of electricity end users was very low and consequently a lot of energy could be wasted. This analysis concluded that the energy-saving potential of students could be boosted if national or local authorities in higher education try to raise the awareness of all stakeholders by implementing energy efficiency awareness programs that could help universities to become sustainable from an energy point of view and reduce waste [31].
Hypothesis 4:
Environmental awareness positively affects consumer adoption of energy-saving habits.
The cost of adopting an energy-saving lifestyle plays the role of another noteworthy aspect that affects the consumers’ decision of implementing energy-saving habits in their daily routine. This variable puts forward a more complex discussion because even though energy saving is broadly regarded to be cost-effective and many times described as a low-cost method to contribute to energy efficiency within the community, the cost-efficiency aspect appears during a certain period of time—longer or shorter depending on the case [32]. This fifth variable of our model deserves particular consideration on the background of the first months of 2022 when Europe is facing continued volatility in its wholesale gas markets, prompting concerns across the region since the energy price could affect the economy altogether. It is worth briefly mentioning a few causes for the 2022 surge in wholesale power and gas prices, which are: low gas storage levels, high European Union carbon prices, fewer liquefied natural gas tanker deliveries due to higher demand from Asia, lower than normal Russian gas supplies and infrastructure outages [33]. Gaglia et al. [34] remarked that decreasing energy use in households helps people cut costs in time, increase the energy security of their home and lower the level of pollution that is released from non-renewable sources, but there are ways to reduce the consumed energy that suppose a particular investment at first. Various studies put forward different methods that can successfully reduce electricity use in homes such as energy-efficient products and appliances, such as light bulbs, windows, smart thermostats, etc., energy-efficient space heating and cooling systems, electric water heating, and reducing the “always-on” appliances, and some of these upgrades can range from low-cost to high-cost [35]. We should acknowledge the fact that in Romania’s case (uniformly with many other European countries), until the second half of 2021, energy prices were rather low, and therefore many consumers were not feeling motivated to take energy efficiency measures. Such various measures (apart from the behavioral ones) suppose a certain financial effort from the consumers who are already discontented and even confused about the soaring energy bills [36].
Hypothesis 5:
The perceived cost of becoming more energy-efficient influences the final decision of consumers to adopt energy-saving habits within their daily routine and their domestic establishments.
There are many studies that took into consideration the protection motivation theory when researching energy-saving behavior. This theory advances the idea that people protect themselves on the basis of two criteria: threat appraisal and coping appraisal. If threat appraisal weighs the austerity of the context and investigates how severe it is, coping appraisal represents how a person reacts to a specific context. From this perspective, the protection motivation theory accounts for how individuals discern their expectations of their own potential environmentally friendly habits regarding the costs and rewards involved in showing a pro-environmental behavior [37]. The theory has the underlying assumption that two cognitive processes impact protection motivation in reaction to a threat such as climate change [38].
These two processes, as can be deduced from above, are named in many publications as “threat and coping”. Threat appraisals—frequently associated with “worry”, “concern” or “perceived seriousness”—have been given extensive research regard, relating to the examination of people’s perceptions of energy efficiency [39]. Individuals assess and decide their threat and coping for energy efficiency and determine if an action is necessary or not. For threat, they judge if environmental problems are too intense and challenging and if they think they can be personally and directly compromised by the damaging effects of these environmental problems. For coping, we can refer to the individuals’ points of view and capability of keeping themselves away from the threat by performing (recommended) actions [40]. Another study by Hanss and Böhm [41] is particularly meaningful because it emphasized that the capacity of people to cope with environmental problems could lead to persuading and motivating other people to do the same. Therefore, the individuals’ beliefs on threat and coping can generate certain habits or patterns of actual attitudes and/or behavior.
For ecological issues such as climate change, green gas emissions or the decline of nuclear plants in different countries, citizens not only feel threatened by unfavorable or pessimistic news about environmental changes but also by the likelihood of readjustment of their own lives as well [42,43]. It is underlined in previous research that the significance of people’s perceptions of ecological change is related to the threat and coping appraisals concerning habit change. In these ways, the theory mentioned above suggests that threat and coping processes shape the approach that an individual can consider their position regarding environmental problems and might accordingly persuade and induce energy-saving habits in the household. Therefore the following hypotheses can be formulated:
Hypothesis 6:
The recognized threat (seriousness andacuteness) represents a precursory element of enhancing energy-saving habits within domestic establishments.
Hypothesis 7:
The recognized coping (self-efficacy and response handling) is positively linked to the enhancement of energy-saving habits within domestic establishments.
Alongside people’s judgment that they could correct their behavior, it is necessary to investigate if citizens are distinct in their energy-saving customs when they take into consideration the society/community’s points of view or their own beliefs. In this sense, some people could think that their actions might not be a remedy for noteworthy environmental problems, but other individuals who hold a wider view of collectivism could integrate into their daily routine more pro-environmental habits [44]. People who hold a more collectivistic worldview think that the community’s and even humanity’s concerns and benefits should overthrow the individual ones, and simultaneously, the central point of collectivism falls on mutual dependence, majority opinion, general agreement and emphasizing group objectives over individual aspirations [45]. This element was given attention because various research has distinguished that being oriented toward individualism or collectivism has consequences on multiple public or civil attitudes; there is a recognized straight effect of a collectivistic view on civic canons, and thus it is anticipated that the more elevated the standing of society’s collectivism is, the deeper the preoccupation and worry for the environment will be [46]. Citizens who hold a collectivistic world perspective are more predisposed to concern themselves with environmental degradation and the risk of emission of greenhouse gases while those who predominantly account from an individualistic angle tend to be more mistrusting of environmental threats. The quality of the environment is looked upon as a joint or public good that can only be maintained if citizens combine forces for this collective resource [47].
If the results of energy-saving behaviors are expected to be helpful for society as a whole more than for the individual, collectivism could represent a relevant trigger for pro-environmental behaviors and energy-saving habits incorporated in the daily routine [48,49]. Xiang et al. [50] showed that community-focused individuals reflect more on the impact of their actions and behaviors on society, which makes them more connected to an environmental perspective. Collectivism-oriented people are more predisposed to take part in pro-environmental activities as a result of them being more supportive and more inclined to cooperate with others and highlight collective purposes compared to personal ones [22,51]. Considering that environmental issues embody risks for the whole world, concentrating on joint objectives could influence the degree of energy-saving in domestic establishments.
Hypothesis 8:
A collectivistic perspective of society is positively related to developing energy-saving habits within households.
A summary of all hypotheses is provided in Figure 1 below.
Figure 1.
Overview of the hypotheses including the determinants with influence on the adoption of energy-saving habits by Romanian citizens.
3. Description of Research Methods
Research Tools, Data Selection and Data Investigation
Energy efficiency has enormous potential in Romania, where most existing buildings were built before the 1990s and have energy losses 2–3 times higher than modern buildings. Simple energy efficiency measures can reduce a building’s energy consumption by up to 40% [52]. Therefore an investigation of Romanian consumers’ inclination to integrate energy-saving habits into their daily routine is necessary. In order to obtain data from respondents, a structured and closed-ended questionnaire was implemented with respondents coming from six important counties in Romania: (Munic.) Bucharest, Iași, Cluj, Timiș, Brașov and Constanța. These counties were chosen as they are developed and among those with the largest consumers of residential electricity. The data were gathered between September 2021 and February 2022. Convenient random sampling was applied to settle on the participants in this study. In total, 884 filled-in questionnaires were collected, but after polishing the data, only 647 responses were used for the study.
The demographic details covered questions about the participants’ age, gender, degree of education, occupation and household size. Afterward, the partakers of the study had to provide information about various constructs. More specifically, eight different constructs were appraised: resistance to change, belief in science, perceived consumer effectiveness, environmental awareness, perceived cost of change, threat of and coping with environmental problems and collectivistic perspective of society. To measure the constructs of our model, most scales used a five-point Likert-type scale spanning from (1) “Strongly disagree” to (5) “Strongly agree”. For the “energy-saving habits” construct (the dependent variable), a five-point Likert scale ranging from (1) “Never” to (5) “Always” was applied. The first step was to assess the data by performing descriptive statistics of the demographic features of the participants of the study. The next action was to evaluate the reliability and validity of the data with procedures such as Cronbach’s alpha, average variance extracted (AVE) and convergent reliability (CR). Included in the statistical analyses that were conducted was confirmatory factor analysis (CFA) which assessed the model fitness. Afterward, in order to review the hypotheses of the research, the technique of structural equation modeling (SEM) was used to illustrate the correspondence between the constructs. The investigation was carried out applying the software AMOS version 26 and SPSS version 23.
4. Results and Examination
4.1. Descriptive Statistics of Participants
Table 1 shows the information about the participants’ demographics. As mentioned before, the total sample contained 884 participants, but partial or deficient answers were removed, and the final sample consisted of 647 participants. The participants were: 339 females (52.4%) and 308 males (47.6%) between the ages of 18 and 71. The age category with the biggest spread within the sample was 30–41 years counting for 314 participants (48.5%) followed by the 42–53 years old category (29.2%). It is also worth mentioning that all respondents were of Romanian nationality. When it comes to their education level, 22 (3.4%) had completed high school, 406 (62.7%) had graduated with a bachelor’s degree, 199 (30.8%) with a master’s degree, and 20 (3.1%) held a Ph.D. A total of 593 participants had a full-time job (91.7%), 43 participants had a part-time job (6.6%), and 11 were retired from activity (1.7%).
Table 1.
Demographic details of the participants.
In total, 480 (74.2%) mentioned they were employed within a company (273 (42.2%) in the private environment, 207 (32%) in the public environment), while 156 (24.1%) were self-employed, and the 11 mentioned previously were retired (1.7%). Moreover, 77.4% of the participants had a domicile in the urban environment while 22.6% were rural residents. Regarding the household size, the most numerous category was the one of three persons (253 participants—39.1%), followed by the one of two persons (234 participants—36.1%).
4.2. Assessing the Model Fitness
In order to move on to the step of performing the concrete statistical investigation to test the hypotheses, the fitness of the advanced model was assessed. Therefore, assessment of the reliability and validity, on one hand, and confirmatory factor analysis, on the other hand, were used. The two tools to measure the reliability were Cronbach’s alpha and convergent reliability (CR), and the validity of the model was assessed with the average variance extracted (AVE). The CFA scores exposed the significance of the model given by the chi-square statistic (χ2 [859] = 958.35, p < 0.01), examining the minimum discrepancy function divided by degrees of freedom (CMIN/df); the value recorded was 2.218, and it was regarded as good since a CMIN/df value lower than 3 indicates an acceptable fit between a hypothetical model and sample data [53], with a CMIN/df value lower than 5 indicating a reasonable fit [54]. To confirm the significance of the model, supplementary indices were calculated: the normed fit index (NFI) valued at 0.857, also called the Bentler–Bonett index (the NFI ranges from 0 to 1, where 1 is a perfect fit) and the root mean squared error approximation (RMSEA) valued at 0.026 (in general, threshold values of less than 0.01, 0.05 and 0.08 for RMSEA indicate an excellent, good or mediocre fit, respectively) [55].
To show the reliability or the internal consistency of the model, the constructs with all factor loadings of their items can be observed in Table 2 together with the composite reliability (CR) and the Cronbach’s alpha of all the constructs. The CR and Cronbach’s alpha outputs of all the advanced constructs were higher than the recommended threshold of 0.7 [56]: CR values extended from 0.85 to 0.96 while Cronbach’s alpha spanned from 0.805 to 0.983. The (discriminant) validity of the model’s constructs was assessed by applying average variance extracted (AVE), which reached values between 0.561 and 0.664, and for adequate convergent, an AVE of at least 0.50 is highly recommended [57]. It is also necessary to mention that factor loading is essentially the correlation coefficient for the variable and factor or that factor loading shows the variance explained by the variable on that particular factor [58]. In the SEM approach, as a rule of thumb, a factor loading of 0.7 or higher represents that the factor extracts sufficient variance from that variable [59], and this is valid for our model as well (as can be seen below in Table 2).
Table 2.
Reliability and validity analysis of the hypotheses.
4.3. Structural Equation Modeling
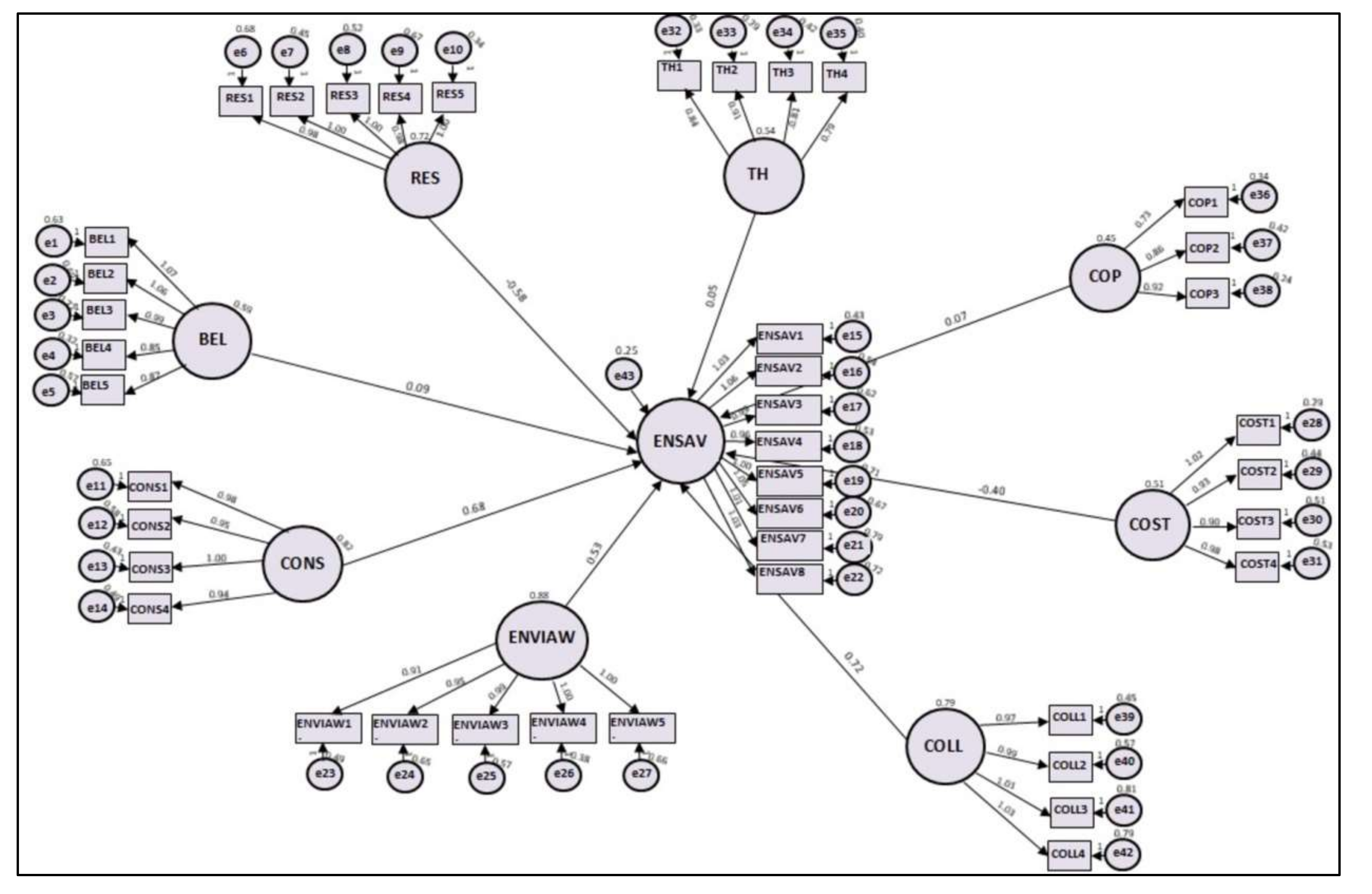
In order to assess the eight hypotheses of this research, structural equation modeling (SEM) was applied, and it gave a clearer representation of the links between variables of the study. The SEM method was applied as it is similar but more powerful than regression analyses, and it gives the chance to examine linear causal relationships among variables, while simultaneously accounting for measurement error [59]. The computation of the SEM model is presented in Figure 2 with the constructs (the latent variables) indicated with ovals and the items of the constructs (the observed variables) shown in rectangles. Residuals and variances are drawn as single arrows and a circle {(for each item (observed variable)}.
Figure 2.
Assessment of the SEM model.
The fitness of the SEM model was weighed as mentioned before on page 9 of this article, and the outcomes of the chi-square statistic (χ2), CMIN/df ratio, NFI and RMSEA reached values that proved that the model fitted strongly with the data and corroborated to the decision that the model was adequate to move on to testing the research’s hypotheses. The results of the path analysis for the hypothesized model are reviewed in Table 3 and within the text below where a detailed explanation of the path coefficients encountered in Figure 2 is given (the numbers appearing above the arrows between each item and the construct to which it belongs to).
Table 3.
Appraisal of the research hypotheses.
The generally agreed interpretation of standardized path coefficient (β) acknowledges that standardized path coefficients with absolute values less than 0.10 may indicate a “small” effect, values around 0.30 indicate a “medium” effect, while values greater than 0.50 indicate a “large” effect [60]. Hence, the results unveil that five hypotheses (their path coefficient is highlighted in the table with ***) were accepted as follows: The path coefficients of “Resistance of change (RES)” H1 (β = −0.584, p < 0.01)—line 1 of Table 3—demonstrated that the way individuals face change negatively and significantly influences the incorporation of energy-saving habits for Romanian residents. Consequently, H1 was accepted. Similarly, the path coefficients for “Perceived consumer effectiveness (CONS)” H3 (β = 0.682, p < 0.01)—line 3 of Table 3—showed that individuals perceiving that they are able to save energy in their households influences positively and significantly the incorporation of energy-saving habits in their lifestyle in Romania, and this conclusion led to the acceptance of H3. This research accepted H4 as well on the basis of the results for the path coefficients of “Environmental Awareness (ENVIAW)” (β = 0.527, p < 0.01)—line 4 of Table 3—meaning that awareness of environmental problems positively and significantly influences the incorporation of energy-saving habits in the individuals’ lifestyle in Romania. The path coefficients for “Perceived cost (COST)” of saving energy (β = −0.401, p < 0.01)—line 4 of Table 3—negatively and significantly influences the incorporation of energy-saving habits in Romania, and this resulted in the acceptance of H5. At the same time, the path coefficients of “Collectivistic perspective (COLL)” H8 (β = 0.721, p < 0.01)—line 8 of Table 3—denoted that individuals’ collectivistic perspective positively and significantly influences the incorporation of energy-saving habits in Romania.
Nevertheless, three hypotheses were not accepted because the values of their respective path coefficients were not significant: “Belief in science (BEL)” H2 (β = 0.089, p > 0.01), “Threat (TH)” H6 (β = 0.054, p > 0.01) and “Coping (COP)” H7 (β =0.073, p > 0.01)—lines 2, 6 and 7 of Table 3. Subsequently, we can conclude that the belief in science, the perceived threat of environmental problems and the perceived capacity of coping with environmental problems do not significantly influence the incorporation of energy-saving habits in the lifestyle of individuals in Romania.
5. Debates
5.1. Relationship between Resistance to Change and Individuals’ Incorporation of Energy-Saving Habits in Their Lifestyle
This study’s results reveal a significant and negative association between resistance to change and developing energy-saving habits within the households of Romanian citizens. This suggests that all sub-factors—“looking upon changes like they are a negative thing”, “developing a stable and steady routine in the home”, “getting stressed out when informed of a change of plans”, “feeling uncomfortable when pressured to change something even if that could benefit” and “having a consistent perspective and a vision”—influenced Romanian individuals’ decision to incorporate energy-saving habits in their lifestyle. These findings are in line with the results of the study developed by Sovacool [61] which investigated the cultural barriers to energy efficiency technologies and devices in the United States and showed that the psychological resistance of American citizens constitutes a major cause for them not to fully embrace energy-saving or efficiency measures.
5.2. Relationship between Belief in Science and Individuals’ Incorporation of Energy-Saving Habits in Their Lifestyle
This research’s outcomes showed a positive but non-significant association between belief in science and the development of energy-saving habits within the homes of Romanian citizens. The background of the COVID-19 pandemic could have contributed as well to diminishing trust in public authorities, institutions, politics and science overall in Romania due to an ensemble of fake news, conspiracy theories and uncertainty about the future of the country [62], which, in our opinion, provided a weaker role for the variable “belief in science” to exert influence over the dependent variable in our study as well. Based on the personal viewpoint of the authors, it is not unexpected to obtain these results on the background of the confluence of mixed messaging, misinformation and increasing politicization in Romania which created a convenient setting for eroding trust in science [63].
5.3. Relationship between Perceived Consumer Effectiveness and Individuals’ Incorporation of Energy-Saving Habits in Their Lifestyle
This study found a positive and significant influence of perceived consumer effectiveness on the Romanian citizens’ intention to incorporate energy-saving habits in their daily routine. It shows that the items of this construct included in this study, namely “contributing to the improvement of natural resources problems by saving energy and water”, “deciding on purchases of products by taking into consideration the energy efficiency labels on them as a way to protect the environment”, “willingness to recommend environmentally friendly products as a way to protect the environment” and “interest in buying energy-saving appliances”, all have an effect on adopting energy-saving habits by Romanian citizens in their lifestyle. It reinforces the idea that the perception of the effectiveness of individual action to protect the environment determines the assimilation of various pro-environmental habits. These results concur with the research developed by Arias and Trujillo [64] whose findings indicate that perceived consumer effectiveness influences the adoption of recycling behavior. This stands in line also with a more “classical” paper on the subject developed by Ellen, Wiener and Cobb-Walgren [65] who underlined the importance of perceived consumer effectiveness in stimulating environmentally conscious behaviors.
5.4. Relationship between Environmental Awareness and Individuals’ Incorporation of Energy-Saving Habits in Their Lifestyle
Environmental awareness was also identified as positively and significantly influencing the Romanian citizens’ intention to incorporate energy-saving habits in their daily routine. This confirms the findings of Otto et al. [66] which accentuate that attention and consideration for the environment should be cultivated at an early age so that children develop awareness and a capability to refine certain environmental values, hence channeling pro-environmental behaviors. These results are reinforced by those of Nikitha et al. [67] who indicated that environmental awareness and values contribute in a decisive way in predicting energy-saving behavior.
5.5. Relationship between Perceived Cost of Saving Energy and Individuals’ Incorporation of Energy-Saving Habits in Their Lifestyle
This research found a negative and significant effect of the perceived cost of energy-saving habits on the real situation of actually adopting such habits, and these results attest to the 2022 context when, among all the determinates mentioned above, the costs related to energy consumption are one of the most concerned determinates in relevant empirical studies [68]. This study’s relevance of the cost perceived by individuals when it comes to adopting energy-saving habits corroborates the findings of Boukkaz et al. [69] which state that an optimal energy strategy directed to the consumers for the current context of substantial increases in energy prices should include: on one hand, collective measures applied by public institutions from the sector but, on the other hand, also individual changes made by each citizen. These changes are taking place because the individuals’ interest and willingness for energy efficiency measures and avoiding large costs are continuously increasing. It is also becoming a powerful motivation for lifestyle change but also for investment in order to reduce consumption in the long run. The increasing impact of monetary reasons over a more energy-saving lifestyle is based on our personal observations but also on the study of Keller et al. [70] or the one of Quaranta et al. [71] which address the fact that the rising problems caused by climate change have a cost that needs to be covered by changes within the energy consumption behavior of citizens around Europe.
5.6. Relationship between Threat of and Coping with Environmental Problems and Individuals’ Incorporation of Energy-Saving Habits in Their Lifestyle
A positive but non-significant association was found between the threat of environmental issues and developing energy-saving habits for Romanian citizens. This indicates that a higher threat level does not induce a higher level of energy-saving habits. In addition to that, a positive but also non-significant association was identified between coping with environmental issues and energy-saving habits. This indicates that a higher feeling of coping with environmental issues does not translate into higher expectations of more energy-saving habits for Romanian individuals.
5.7. Relationship between a Collectivistic Perspective and Individuals’ Incorporation of Energy-Saving Habits in Their Lifestyle
A positive and significant relationship was found between a collectivistic perspective and the intention of adopting energy-saving habits by Romanian individuals. This denotes that the higher the feeling of collectivism is, the more energy-saving lifestyle can be expected, and it asserts that the willingness to take action against environmental problems may be shaped by cultural orientations. It corresponds with the conclusions drawn by Shi, Visschers and Siegrist [72] who stressed the relevance of knowledge and cultural worldview for the public perception of climate change.
6. Conclusions and Recommendations
Many academic studies have debated energy-related issues, especially on human behavior changes, as these can help smooth the effects of major environmental problems. Therefore the objective of this study was to explore the factors influencing the individuals’ adoption of energy-saving habits in their daily routine in Romania. A series of different variables were analyzed to evaluate those that hold a positive/negative and significant impact on the individuals’ incorporation of energy-saving habits in their routine and those with an insignificant impact. This research incorporated various theories, and the final variables taken into account to be investigated were: resistance to change, belief in science, perceived consumer effectiveness, environmental awareness, perceived cost of becoming more energy-efficient, recognized threat of and coping with environmental problems and collectivistic perspective of society.
This research applied a quantitative analysis, and the data were gathered from six developed cities in Romania. The methods of CFA and SEM were used to analyze the data. The outcomes of this research showed that perceived consumer effectiveness, environmental awareness and a collectivistic perspective have a significant and positive effect on people’s intention to incorporate energy-saving habits in their lifestyle while resistance to change a significant and negative effect. The perceived cost of becoming more energy efficient was identified to have a negative and also significant influence on individuals’ incorporation of energy-saving habits in their routine, while belief in science, the recognized threat of and the recognized capacity to cope with environmental problems were detected to have a positive but non-significant influence on individuals’ incorporation of energy-saving habits in their routine.
6.1. Implications
This research offers notable knowledge about the incorporation of energy-saving habits in the citizens’ lifestyle which could be useful for different stakeholders, government agencies, institutions and NGOs that are interested and involved in the topic of energy efficiency. Parties of interest should put more emphasis on the aspects of resistance to change, perceived costs of more energy-saving habits, perceived consumer effectiveness, environmental awareness and collectivistic perspective when developing intervention strategies or running campaigns to forward the benefits of an energy-saving behavior in Romania. Unfortunately, until 2022, for decades in a row, the expenses with energy were not high for household consumers, and as a consequence, few domestic establishments were preoccupied with energy conservation. However, in 2022, the clean energy transition, the volatility of the gas and electricity markets, the liberalization of the Romanian energy market and the escalation of the Russo-Ukrainian war are all factors that affected the energy prices for the Romanian consumers. This paper acknowledges that improving energy efficiency is a key priority of the national energy policy, and it provides a glimpse into the factors that can change Romanian citizens’ lifestyle into one that could bring more benefits to the environment, as well as for the preservation of non-renewable resources.
6.2. Policy Suggestions
Reckoning with the results of this study, and relating to the context of energy efficiency in Romania, a few policy suggestions can be formulated. Energy use is a leading catalyst for environmental challenges, such as global warming, climate change and greenhouse gas emissions. To tackle these problems, it is going to take a global commitment, and every single individual needs to contribute while businesses will also have to commit. At the same time, governments and concerned stakeholders will have to invest time, money and effort to increase the population’s consciousness of the danger and risks emerging from too much energy consumption and/or consumption of energy originating from non-environment-friendly sources. A few examples can be provided: to seek mechanisms to evaluate the levels of environmental awareness among the population, to allow energy interventions, to effectively use tools such as social marketing, to organize community-based media campaigns that could raise energy awareness, to establish platforms that allow the public to communicate face to face with various stakeholders (educators, building industry professionals and energy specialists). Another policy recommendation could be formulated in the sense that environmental awareness should be reinforced through appropriate educational programs at all three primary, secondary and higher education levels. This would foster and encourage a favorable attitude toward consuming and conserving less energy and a willingness from homeowners to make small changes that, even if they seem non-significant, can make a difference and change the levels of energy consumption of the population as a whole.
6.3. Limitations of the Research
Some limitations of the study can be mentioned here. First of all, this research was conducted in Romania, taking into account Romania’s social and cultural characteristics. These aspects are not similar to those from other states, and consequently, exploiting the results in other geographical areas should be done carefully. Another limitation is that the study omitted the inclusion of some variables which would have made the model richer and more interesting such as the political orientation of the respondents (because we wanted to keep the study more focused on behavioral/psychological and economic factors and because previous studies carried out by the authors showed that questions related to politics can be perceived as sensitive by some respondents) or the perception of the benefits coming from energy conservation. We will look at involving these variables in further studies. Furthermore, this research was conducted less in rural areas, the final proportionality favoring the participants from urban areas, participants from villages not being so easy to target, on one hand, and not being sufficiently informed about the topic, on the other hand. However, future research should be developed to involve more energy users from rural communities and the factors that may impact their incorporation of energy-saving habits.
Author Contributions
All authors have contributed substantially to the entire work reported. Conceptualization, V.M.D. and Z.N.-B.; methodology, V.M.D., M.B. and Z.N.-B. writing—drafting, V.M.D. and M.B.; writing—input, all authors; writing—reviewing and editing, V.M.D. All authors have read and agreed to the published version of the manuscript.
Funding
This research received no external funding.
Institutional Review Board Statement
Not applicable.
Informed Consent Statement
Informed consent was obtained from all subjects involved in the study.
Data Availability Statement
Not applicable.
Conflicts of Interest
The authors declare no conflict of interest.
References
- Monteiro, A.; Santos, S. Sustainable Approach to Weed Management: The Role of Precision Weed Management. Agronomy 2022, 12, 118. [Google Scholar] [CrossRef]
- Dincă, V.M. Factors with impact on the knowledge management practices within shared service centers. In Proceedings of the International Conference on Business Excellence, Bucharest, Romania, 11–12 June 2020. [Google Scholar] [CrossRef]
- The 2021–2030 Integrated National Energy and Climate Plan April 2020. Available online: https://ec.europa.eu/energy/sites/ener/files/documents/ro_final_necp_main_en.pdf (accessed on 2 November 2020).
- Dincă, V.M.; Bogdan, A.; Vasiliu, C.; Zamfir, F. The Influence of Romanian Mobile Commerce Companies on Developing Green Innovation. Sustainability 2021, 13, 10075. [Google Scholar] [CrossRef]
- Mannan, M.; Al-Ghamdi, S.G. Water Consumption and Environmental Impact of Multifamily Residential Buildings: A Life Cycle Assessment Study. Buildings 2022, 12, 48. [Google Scholar] [CrossRef]
- Rahman, M.M. Environmental degradation: The role of electricity consumption, economic growth and globalization. J. Environ. Manag. 2020, 253, 109742. [Google Scholar] [CrossRef]
- Zeiske, N.; Venhoeven, L.; Steg, L.; Van der Werff, E. The Normative Route to a Sustainable Future: Examining Children’s Environmental Values, Identity and Personal Norms to Conserve Energy. Environ. Behav. 2020, 53, 1118–1139. [Google Scholar] [CrossRef]
- Bohdanowicz, Z.; Łopaciuk-Gonczaryk, B.; Kowalski, J.; Biele, C. Households’ Electrical Energy Conservation and Management: An Ecological Break-Through, or the Same Old Consumption-Growth Path? Energies 2021, 14, 6829. [Google Scholar] [CrossRef]
- Geelen, D.; Mugge, R.; Silvester, S. The use of apps to promote energy saving: A study of smart meter–related feedback in the Netherlands. Energy Effic. 2019, 12, 1635–1660. [Google Scholar] [CrossRef] [Green Version]
- Sgaravatti, G.; Tagliapietra, S.; Zachmann, G. National Policies to Shield Consumers from Rising Energy Prices. Bruegel Datasets. 2022. Available online: https://www.bruegel.org/publications/datasets/national-policies-to-shield-consumers-from-rising-energy-prices (accessed on 9 February 2022).
- Laumer, S.; Eckhardt, A. Why do People Reject Technologies?—Towards an Understanding of Resistance to IT-induced Organizational Change. In Proceedings of the International Conference on Information Systems, ICIS 2010, Saint Louis, MO, USA, 12–15 December 2010. [Google Scholar]
- Boso, A.; Garrido, J.; Alvarez, B.; Oltra, C.; Hofflinger, A.; Galvez, G. Narratives of resistance to technological change: Drawing lessons for urban energy transitions in southern Chile. Energy Res. Soc. Sci. 2020, 65, 101473. [Google Scholar] [CrossRef]
- Cuerdo-Vilches, T.; Navas-Martín, M.Á.; Oteiza, I. Behavior Patterns, Energy Consumption and Comfort during COVID-19 Lockdown Related to Home Features, Socioeconomic Factors and Energy Poverty in Madrid. Sustainability 2021, 13, 5949. [Google Scholar] [CrossRef]
- Stankovic, L.; Stankovic, V.; Liao, J.; Wilson, C. Measuring the energy intensity of domestic activities from smart meter data. Appl. Energ. 2016, 183, 1565–1580. [Google Scholar] [CrossRef] [Green Version]
- Krause, N.M.; Brossard, D.; Scheufele, D.A.; Xenos, M.A.; Franke, K. Trends—Americans’ Trust in Science and Scientists. Public. Opin. Quart. 2019, 83, 817–836. [Google Scholar] [CrossRef]
- Meng, Y.S. Public trust in science: Climate, energy and public health. MRS Energy Sustain. 2021, 8, 41. [Google Scholar] [CrossRef]
- Hill, D.; Connelly, S. Community energies: Exploring the socio-political spatiality of energy transitions through the Clean Energy for Eternity campaign in New South Wales Australia. Energy Res. Soc. Sci. 2018, 36, 138–145. [Google Scholar] [CrossRef]
- Mezger, A.; Cabanelas, P.; López-Miguens, M.J.; Cabiddu, F.; Rüdiger, K. Sustainable development and consumption: The role of trust for switching towards green energy. Bus. Strategy Environ. 2020, 29, 3598–3610. [Google Scholar] [CrossRef]
- Liu, L.; Bouman, T.; Perlaviciute, G.; Steg, L. Effects of trust and public participation on acceptability of renewable energy projects in the Netherlands and China. Energy Res. Soc. Sci. 2019, 53, 137–144. [Google Scholar] [CrossRef]
- Barry, N.A.; Harper, C.M.; Berryman, C.; Farley, C. Role of Self-Efficacy in Reducing Residential Energy Usage. J. Archit. Eng. 2016, 22, 196. [Google Scholar] [CrossRef]
- Wang, J.; Nguyen, N.; Bu, X. Exploring the Roles of Green Food Consumption and Social Trust in the Relationship between Perceived Consumer Effectiveness and Psychological Wellbeing. Int. J. Environ. Res. Public Health 2020, 17, 4676. [Google Scholar] [CrossRef]
- Kim, K.; Lee, H.; Jang, H.; Park, C.; Choi, C. Energy-saving performance of light shelves under the application of user-awareness technology and light-dimming control. Sustain. Cities Soc. 2019, 44, 582–596. [Google Scholar] [CrossRef]
- Lee, Y.-J.; Haley, E.; Yang, K. The Role of Organizational Perception, Perceived Consumer Effectiveness and Self-efficacy in Recycling Advocacy Advertising Effectiveness. Environ. Commun. 2019, 13, 239–254. [Google Scholar] [CrossRef]
- Yang, R.; Yue, C.; Li, J.; Zhu, J.; Chen, H.; Wei, J. The influence of information intervention cognition on college students’ energy-saving behavior intentions. Int. J. Environ. Res. Public Health 2020, 17, 1659. [Google Scholar] [CrossRef] [Green Version]
- Zhao, S.; Song, Q.; Wang, C. Characterizing the Energy-Saving Behaviors, Attitudes and Awareness of University Students in Macau. Sustainability 2019, 11, 6341. [Google Scholar] [CrossRef] [Green Version]
- Rousseau, S.; Deschacht, N. Public Awareness of Nature and the Environment during the COVID-19 Crisis. Environ. Resour. Econ. 2020, 76, 1149–1159. [Google Scholar] [CrossRef] [PubMed]
- Han, M.S.; Cudjoe, D. Determinants of energy-saving behavior of urban residents: Evidence from Myanmar. Energy Policy 2020, 140, 111405. [Google Scholar] [CrossRef]
- Whitmarsh, L.; Capstick, S.; Moore, I.; Köhler, J.; Le Quéré, C. Use of aviation by climate change researchers: Structural influences, personal attitudes, and information provision. Global Environ. Change 2020, 65, 102184. [Google Scholar] [CrossRef]
- Bockarjova, M.; Steg, L. Can protection motivation theory predict pro-environmental behavior? Explaining the adoption of electric vehicles in the Netherlands. Global Environ. Change 2014, 28, 276–288. [Google Scholar] [CrossRef]
- Van der Werff, E.; Steg, L. One model to predict them all: Predicting energy behaviours with the norm activation model. Energy Res. Soc. Sci. 2015, 6, 8–14. [Google Scholar] [CrossRef]
- Olanipekun, E.A.; Iyiola, C.O. A Study of Awareness and Electricity Use Behaviour of On-campus Residence Students in Nigeria. Int. J. Sci. Basic Appl. Res. 2020, 54, 19–43. [Google Scholar]
- Andor, M.A.; Gerster, A.; Peters, J.; Schmidt, C.M. Social Norms and Energy Conservation Beyond the US. J. Environ. Econ. Manag. 2020, 103, 102351. [Google Scholar] [CrossRef]
- Chestney, N. Explainer: Why Europe Faces Climbing Energy Bills. 2022. Available online: https://www.reuters.com/business/energy/why-europe-faces-climbing-energy-bills-2022-02-03 (accessed on 20 February 2022).
- Gaglia, A.G.; Dialynas, E.N.; Argiriou, A.A.; Kostopoulou, E.; Tsiamitros, D.; Stimoniaris, D.; Laskos, K.M. Energy performance of European residential buildings: Energy use, technical and environmental characteristics of the Greek residential sector—Energy conservation and CO₂ reduction. Energy Build. 2019, 183, 86–104. [Google Scholar] [CrossRef]
- Shi, D.; Wang, L.; Wang, Z. What affects individual energy conservation behavior: Personal habits, external conditions or values? An empirical study based on a survey of college students. Energy Policy 2019, 128, 150–161. [Google Scholar] [CrossRef]
- The Economist. Europe’s Energy Crisis Will Trigger Its Worst Neuroses. 2022. Available online: https://www.economist.com/europe/2022/01/15/europes-energy-crisis-will-trigger-its-worst-neuroses (accessed on 15 February 2022).
- Shafiei, A.; Maleksaeidi, H. Pro-environmental behaviour of university students: Application of protection motivation theory. Global Ecol. Conserv. 2020, 22, e00908. [Google Scholar] [CrossRef]
- Van Valkengoed, A.M.; Steg, L. Meta-analyses of factors motivating climate change adaptation behaviour. Nat. Clim. Chang. 2019, 9, 158–163. [Google Scholar] [CrossRef]
- Van der Linden, S. Determinants and measurement of climate change risk perception, worry, and concern. In The Oxford Encyclopedia of Climate Change Communication; Nisbet, M.C., Markowitz, E., Ho, S., O’Neill, S., Thaker, J., Eds.; Oxford University Press: Oxford, UK, 2017. [Google Scholar]
- Rainear, A.M.; Christensen, J.L. Protection Motivation Theory as an Explanatory Framework for Proenvironmental Behavioural Intentions. Commun. Res. Rep. 2017, 34, 239–248. [Google Scholar] [CrossRef]
- Hanss, D.; Böhm, G. Can I make a difference? The role of general and domain-specific self-efficacy in sustainable consumption decisions. Umweltpsychologie 2010, 14, 46–74. [Google Scholar]
- Bagagnan, A.R.; Ouedraogo, I.; Fonta, W.M.; Sowe, M.; Wallis, A. Can Protection Motivation Theory Explain Farmers’ Adaptation to Climate Change Decision Making in The Gambia? Climate 2019, 7, 13. [Google Scholar] [CrossRef] [Green Version]
- Helm, S.V.; Politt, A.; Barnett, M.A.; Curran, M.A.; Craig, Z.R. Differentiating environmental concern in the context of psychological adaption to climate change. Global Environ. Change 2018, 48, 158–167. [Google Scholar] [CrossRef]
- Dai, M.; Chen, T. They Are Just Light Bulbs, Right? The Personality Antecedents of Household Energy-Saving Behavioral Intentions among Young Millennials and Gen Z. Int. J. Environ. Res. Public Health 2021, 18, 13104. [Google Scholar] [CrossRef] [PubMed]
- Cho, Y.; Thyroff, A.; Rapert, M.I.; Park, S.; Lee, H.J. To be or not to be green: Exploring individualism and collectivism as antecedents of environmental behavior. J. Bus. Res. 2013, 66, 1052–1059. [Google Scholar] [CrossRef]
- Haustein, S.; Jensen, A.F. Factors of electric vehicle adoption: A comparison of conventional and electric car users based on an extended theory of planned behavior. Int. J. Sustain. Transp. 2018, 12, 484–496. [Google Scholar] [CrossRef] [Green Version]
- Higueras-Castillo, E.; Liébana-Cabanillas, F.J.; Muñoz-Leiva, F.; Molinillo, S. The role of collectivism in modeling the adoption of renewable energies: A cross-cultural approach. Int. J. Environ. Sci. Technol. 2019, 16, 2143–2160. [Google Scholar] [CrossRef]
- Pang, S.M.; Tan, B.C.; Lau, T.C. Antecedents of Consumers’ Purchase Intention towards Organic Food: Integration of Theory of Planned Behavior and Protection Motivation Theory. Sustainability 2021, 13, 5218. [Google Scholar] [CrossRef]
- Goncalo, J.A.; Staw, B.M. Individualism–collectivism and group creativity. Organ. Behav. Hum. Dec. 2006, 100, 96–109. [Google Scholar] [CrossRef] [Green Version]
- Xiang, P.; Zhang, H.; Geng, L.; Zhou, K.; Wu, Y. Individualist–collectivist differences in climate change inaction: The role of perceived intractability. Front. Psychol. 2019, 10, 187. [Google Scholar] [CrossRef] [PubMed] [Green Version]
- Xia, D.; Li, Y.; He, Y.; Zhang, T.; Wang, Y.; Gu, J. Exploring the role of cultural individualism and collectivism on public acceptance of nuclear energy. Energy Policy 2019, 132, 208–215. [Google Scholar] [CrossRef]
- Romania Eficienta Program. Available online: https://www.romania-eficienta.ro/consumam-eficienta (accessed on 11 December 2020).
- Kline, R. Principles and Practice of Structural Equation Modeling; Guilford Press: New York, NY, USA, 1998; pp. 102–111. [Google Scholar]
- Marsh, H.W.; Hocevar, D. Application of confirmatory factor analysis to the study of self-concept: First-and higher order factor models and their invariance across groups. Psychol. Bull. 1985, 97, 562–582. [Google Scholar] [CrossRef]
- MacCallum, R.C.; Browne, M.W.; Sugawara, H.M. Power analysis and determination of sample size for covariance structure modeling. Psychol. Methods 1996, 1, 130–149. [Google Scholar] [CrossRef]
- Fornell, C.; Larcker, D.F. Evaluating structural equation models with unobservable variables and measurement error. J. Mark. Res. 1981, 18, 39–50. [Google Scholar] [CrossRef]
- Henseler, J.; Ringle, C.M.; Sarstedt, M. A new criterion for assessing discriminant validity in variance-based structural equation modeling. J. Acad. Mark. Sci. 2014, 43, 115–135. [Google Scholar] [CrossRef] [Green Version]
- Fabrigar, L.R.; Wegener, D.T.; MacCallum, R.C.; Strahan, E.J. Evaluating the use of exploratory factor analysis in psychological research. Psychol. Methods 1999, 4, 272–299. [Google Scholar] [CrossRef]
- Dunteman, G.H. Principal Components Analysis; Sage Publications: Newbury Park, CA, USA, 1989; pp. 147–159. [Google Scholar]
- Kaplan, D. Structural Equation Modeling: Foundations and Extensions, 2nd ed.; Sage Publications: Newbury Park, CA, USA, 2008; pp. 124–133. [Google Scholar]
- Sovacool, B.K. The cultural barriers to renewable energy and energy efficiency in the United States. Technol. Soc. 2009, 31, 365–373. [Google Scholar] [CrossRef]
- Bârgăoanu, A.; Corbu, N.; Buturoiu, R.; Durach, F. Managing the COVID-19 pandemic: Predictors of trust in institutions in Romania. Kybernetes 2021. ahead-of-print. [Google Scholar] [CrossRef]
- Popescu, V.D.; Pop, M.I.; Rozylowicz, L. Trophy hunting undermines public trust. Science 2021, 372, 1049. [Google Scholar] [CrossRef] [PubMed]
- Arias, C.; Trujillo, C.A. Perceived Consumer Effectiveness as A Trigger of Behavioral Spillover Effects: A path towards Recycling. Sustainability 2020, 12, 4348. [Google Scholar] [CrossRef]
- Ellen, P.S.; Wiener, J.L.; Cobb-Walgren, C. The Role of Perceived Consumer Effectiveness in Motivating Environmentally Conscious Behaviors. J. Pub. Policy Mark. 1991, 10, 102–117. [Google Scholar] [CrossRef]
- Otto, S.; Evans, G.W.; Moon, M.J.; Kaiser, F.G. The development of children’s environmental attitude and behavior. Glob. Environ. Change 2019, 58, 101947. [Google Scholar] [CrossRef]
- Nikitha, A.P.; Basha, M.M.J.; Vijayakumar, M.N.; Archana, M.S. Efficient Utilization of Home Energy during Pandemic—A Case Study. Intelligent Manufacturing and Energy. Smart Innov. Syst. Technol. 2021, 213, 529–538. [Google Scholar] [CrossRef]
- Sun, X.; Jia, M.; Xu, Z.; Liu, Z.; Liu, X.; Liu, Q. An investigation of the determinants of energy intensity in emerging market countries. Energy Strat. Rev. 2022, 39, 100790. [Google Scholar] [CrossRef]
- Boukkaz, A.; Gil-Mena, A.J.; Haddad, S.; Ferrari, M.L. Efficient energy scheduling considering cost reduction and energy saving in hybrid energy system with energy storage. J. Energy Storage 2021, 33, 101887. [Google Scholar] [CrossRef]
- Keller, L.; Riede, M.; Link, S.; Hüfner, K.; Stötter, J. Can Education Save Money, Energy, and the Climate?—Assessing the Potential Impacts of Climate Change Education on Energy Literacy and Energy Consumption in the Light of the EU Energy Efficiency Directive and the Austrian Energy Efficiency Act. Energies 2022, 15, 1118. [Google Scholar] [CrossRef]
- Quaranta, E.; Dorati, C.; Pistocchi, A. Water, energy and climate benefits of urban greening throughout Europe under different climatic scenarios. Sci. Rep. 2021, 11, 12163. [Google Scholar] [CrossRef]
- Shi, J.; Visschers, V.H.M.; Siegrist, M. Public perception of climate change: The importance of knowledge and cultural worldviews. Risk Anal. 2015, 35, 2183–2201. [Google Scholar] [CrossRef] [PubMed]
Publisher’s Note: MDPI stays neutral with regard to jurisdictional claims in published maps and institutional affiliations. |
© 2022 by the authors. Licensee MDPI, Basel, Switzerland. This article is an open access article distributed under the terms and conditions of the Creative Commons Attribution (CC BY) license (https://creativecommons.org/licenses/by/4.0/).

