Abstract
In this study, exergy and thermoeconomic analyses were performed on a Carnot battery system (CBS) comprising an air heat pump and steam turbine. The Carnot battery technology employed in this study stored electricity as heat for 10 h during night-time, when electricity prices were low, and generated electricity for 10 h with power output of 500 MW during the day, when electricity prices were relatively high. The roundtrip efficiency and the energy density of the CBS were approximately 0.37, and 150.0 MJ/m3, respectively. When the unit cost of electricity supplied to the heat pump system was approximately 23.0 USD/GJ, that of electricity produced by the steam turbine was approximately 70.8 USD/GJ. The thermoeconomic results indicate that the changes in electricity cost flow rate relative to the reference value can be used as an indicator to make purchasing, replacement, and research and development decisions for specific components of the CBS.
1. Introduction
Various electric energy storage (EES) technologies have been proposed and developed to balance the mismatch between energy supply and demand [1,2]. The EES technologies play an important role in uncontrollable and intermittent renewable energy. The EES can also help in reducing inefficient part-loads or transient operation in power plants. For example, the surplus thermal energy from the concentrated solar power systems [3] and the surplus power from wind turbines [4] or solar power plants [3] can be stored as thermal energy and converted into electricity when required. Thermodynamic modeling and experimental validation of the small-scale compressed air storage (CAS) system was performed by Cheayb et al. [5]. The roundtrip efficiency of the tested system was approximately 15.6%. The main disadvantage of the conventional CAS systems was the low roundtrip efficiency. A feasibility study of a hybrid pumped hydro energy storage (PHES) using abandoned coal mine goafs combined with wind and solar power generation was carried out by Jinyang et al. [6]. Additionally, PHES [1] and compressed air storage (CAS) [7,8] are mature and established energy storage technologies. However, both PHES and CAS, which are geographically constrained, have limited deployment [9].
Pumped thermal electric storage (PTES) or thermos-electrical energy storage (TEES) has been proposed to overcome the geographic constraints [10,11]. The PTES is a technology that stores electrical energy as heat through a heat pump or refrigeration cycle and converts it into electricity with heat engines. McTigue et al. [12] performed cycle analysis and optimization of a PTES system based on a reciprocating Joule cycle of an argon working fluid with hot and cold packed-bed storages. The conceptual design and cycle analysis of a PTES system utilizing a hot water and ice storages and a supercritical CO2 cycle were performed by Morandin et al. [10], Mercangoz et al. [11] and Kim et al. [13] to achieve higher roundtrip efficiency and storage density. Integrated systems of PETS with organic Rankine cycle (ORC), PETS-ORC, also known as compressed thermal energy storage (CHEST), can be designed to reach higher roundtrip efficiencies [14,15]. A multicriteria analysis of PTES system with low-grade thermal energy integration was performed by Frate et al. [16]. The technological possibility of PTES as a sector-coupling technology for heat and electricity through low temperature heat integration was proposed by Steinmann et al. [15].
PTES with hot and cold storages is considered as a Carnot battery system (CBS) [11]. The Carnot battery technology is a technology that converts surplus power into thermal energy, stores it at high temperature, and operates a power plant using the stored thermal energy. High-temperature and high-pressure air can be stored by Brayton heat pumps and, the Brayton heat engines can generate electricity using the stored hot air [17]. Thess [18] theoretically obtained the round-trip efficiency of PHES. Guo et al. [19] analytically estimated the round-trip efficiency and power output according to the temperature of air stored in a Brayton pumped-type thermal storage system. This implementation of the Carnot battery technology is rapidly emerging as a long-term EES technology.
Carnot battery system are expected to play an important role in uncontrollable and intermittent renewable energy in terms of cost, efficiency, and sustainability. Various R&D efforts will be required continuously to increase the capacity of the Carnot battery system and the efficiency of key components. The Carnot battery technology utilized in this study stores electricity as heat during night-time when electricity prices are low in Korea (23 USD/GJ) and produces electricity when the prices are relatively high (80 USD/GJ). In the system studied herein, electricity was stored as heat in molten salt using an air heat pump and electric heater, and electricity was produced in a steam turbine using the stored heat.
Exergy analysis enables the estimation of the work lost by entropy generation in each component of a thermal system. Thermoeconomic analysis provides a tool to properly estimate the unit cost of a product. Modified production structure analysis (MOPSA) combines the exergy and thermoeconomic analysis methods [20]. In MOPSA, the exergy balance equations for thermal system components can be obtained from the first and second laws of thermodynamics. Therefore, if necessary, the unit cost of, ‘heat’ can be calculated according to the unit cost of input power in the cost balance equation by expressing the exergy balance equation in terms of enthalpy or exergy flow [21].
In this study, detailed thermodynamic, exergetic and thermoeconomic analyses of a Carnot battery system comprising an air heat pump and a 500 MW steam turbine were performed to find the economic feasibility of the system. When converting electricity into heat in the air heat pump, a coefficient of performance (COP) of about 1.0 and a heat unit cost of 25.2 USD/GJ (0.091 USD/kWh) were obtained. The unit cost of electricity produced by a steam turbine system was approximately 70.8 USD/GJ (0.255 USD/kWh), which is three times the electricity purchased for heat storage. Since the unit cost of electricity produced by steam turbines is lower than the current Korea’s SMP value (0.320 USD/kWh), economic effect of the CBS can be expected. In addition, in this study, the investment limit required to increase the efficiency of specific components in order to lower the unit cost of electricity produced by CBS was studied through thermoeconomic analysis. Our study reveals that it is economically feasible to require USD 200 and USD 100 million to increase the isentropic efficiency of a compressor and steam turbine by 10% and 5%, respectively.
2. Materials and Methods
2.1. Carnot Battery System Comprising an Air Heat Pump and Steam Turbine
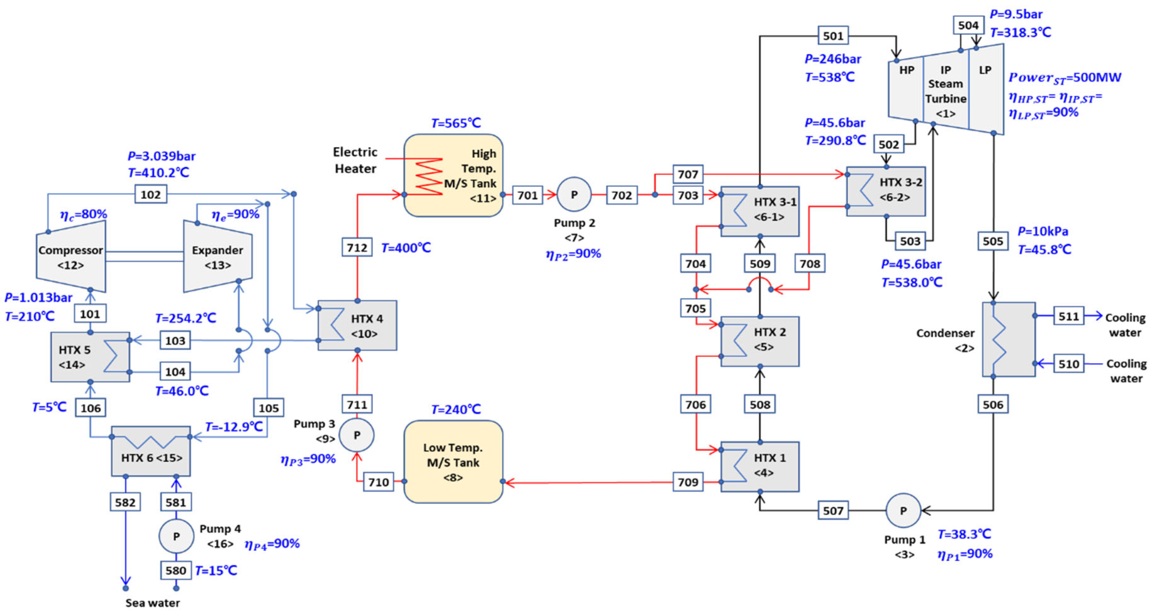
A Carnot battery system that connects a heat pump using low-cost molten salt and a steam turbine power generation system was selected as an analysis target. Various configurations are being researched and commercialized as a sector coupling technology that converts surplus power into high-temperature heat and stores it to secure flexibility and stability of the power system and generate electricity using a steam turbine when necessary. The left side of Figure 1 illustrates a schematic of an air heat pump system. This system consists of nine components, namely an air compressor <12>, heat exchanger (HTX4) <10>, expander <13>, HTX 5 <14>, HTX 6 <15>, pump 3 <9>, high-temperature molten salt tank <11>, pump 4 <16>, and low-temperature molten salt tank <8>. The numbers written within ‘< >’ indicate each component. As shown in Figure 1, the molten salt stored in the low-temperature storage tank at 240 °C was heated to 400 °C through HTX 4; it then flowed into the high-temperature storage tank, where it was heated to 565 °C by an electric heater. The air cooled in the expander is again cooled to 5 °C in the HTX 6 by the flow of water, flows into the HTX 5 (106) and is heated there to 210 °C (101). Heated air from compressor (102) flows to HTX 4 where it heats the molten salt.
Figure 1.
Schematic of Carnot battery system with air heat pump system and steam turbine systems.
The temperatures in states 101, 106, 706, 708 and 701 of the air heat pump system are assumed to be the values given in the figure. However, the temperature and pressure in state 102 were obtained using the given isentropic efficiency (80%) and the compression ratio of the compressor (~3). The temperatures in states 103 and 104 were obtained from the energy conservation equations for HTX 4 and 5, respectively, assuming proper efficiency of the HTX and heat transfer rate between the streams in the HTX. The data on the thermodynamic properties of CBS considered in this study were taken from the R&D project of Korea Institute of Energy Research; ‘Korea-UK Pre-Joint Study on Development of Core Technologies of a Carnot Battery for 24 h Renewables Power Generation’.
In contrast, when power was required, the steam turbine was operated by converting the condensed water at 38.3 °C into steam at 538 °C and 246 bar using various heat exchangers and a pump using the molten salt stored in the high-temperature storage tank at 565 °C. The right side of Figure 1 presents a schematic of a steam turbine system. This system consists of eight components, namely a steam turbine <1>, condenser <2>, pump 1 <3>, HTX 1 <4>, HTX 2 <5>, HTX 3-1 <6-1>, HTX 3-2 <6-2>, and pump 2 <7>. Molten salt stream (701) from the hot molten salt tank vaporizes and heats water stream (506) from HTX 2 and heats vapor stream (502) from HP turbine. The molten salt stream (708) from HTX 3-2 was merged into the molten salt stream (704). The molten salt stream from HTX 2 (706) heats the water stream from condenser. Most of the heat of the molten salt was transferred to the water in HTX 3-1, where water evaporation occurred.
The turbine outlet condition was obtained assuming the isentropic efficiency of turbines, given the turbine inlet condition of 501. When the steam turbine inlet temperature, pressure, and turbine efficiency are 538 °C, 246 bar, and 90%, respectively, the mass flow rate of steam entering the turbine must be 380 kg/s for the turbine to produce approximately 500 MW of power. Based on the steam flow to the turbine, the estimated mass flow rate for molten salt with a molecular weight and specific heat of 91.44 kg/kmol and 1.54 kJ/kgK, respectively, was approximately 2700 kg/s, and the corresponding air flow rate was approximately 4200 kg/s.
2.2. Energy, Exergy, Exergy-Balance, and Exergy Cost-Balance Equations
The mass and energy must be conserved, and the exergy and exergy costs must be balanced across all components of the Carnot battery system. The detailed conservation and balance equations are given below.
2.2.1. Mass and Energy Conservation
Mass flow into and out of each device must satisfy the following mass and energy conservation equations.
Mass conservation:
Energy conservation:
In Equation (2) and h denotes the enthalpy per unit mass; is the heat transfer interaction between a component and the environment; and is the power produced or required.
2.2.2. Exergy, Exergy-Balance, and Cost-Balance Equations
An exergy stream may be decomposed into its thermal and mechanical exergies, which include the exergy lost owing to heat transfer through a non-adiabatic component. A general exergy-balance equation obtained from the first and second laws of thermodynamics may be expressed as [22]:
The fourth term in Equation (3) represents the negative value of the rate of work lost owing to entropy generation, which can be obtained from the second law of thermodynamics for the steady-state flow process [23], given as
The term in Equation (3) denotes the rate of the exergy flow of the fuel. Moreover, , where s denotes the entropy per mass and To is the ambient temperature. Superscripts CHE, T, and P in Equation (3) denote the chemical, thermal, and mechanical exergies, respectively, and the superscript W denotes work or electricity.
If the exergy flow of the material stream is not divided into thermal exergy and mechanical exergies, Equation (3) can be written as follows:
The exergy flow of a material stream in Equation (5) can be defined as
Or
Exergy can be decomposed into thermal and mechanical exergies such as [24]. Subscript ‘o’ in Equation (7) denotes the reference state point, which was taken as the ambient state in this study. By substituting Equation (6) into the exergy-balance equation given in Equation (5), gives the energy conservation equation given in Equation (2) can be obtained. Using Equations (5) and (6), the exergy balance equation given in Equation (3) can be rewritten as an exergy-balance equation for some material flows and energy-balance equation for a particular flow as follows:
The exergy-balance equation above can be used to obtain the cost balance equation.
MOPSA [20] is a thermoeconomic method that can be used to obtain an exergy cost-balance by allocating different unit costs according to the type of exergy to the exergy-balance equation given in Equation (8). Accordingly, if Co, CT, CP, CS, CQ, and CW denote the fuel cost, thermal exergy unit cost, mechanical exergy unit cost, lost work unit cost, heat energy unit cost, and work or electricity unit cost, the following general exergy cost-balance equation can be obtained from Equation (8).
In the cost-balance equation, is the capital cost flow per unit time, including the initial investment cost and operating cost of the i-th component, which can be obtained by the following equation [25]:
In Equation (10), and denote the maintenance cost factor and annual operating hours, respectively, and represents the annualized cost of the i-th component, which can be given as follows.
In Equation (11), is the initial investment cost of the i-th component, SV is the salvage value after n years of life of the component, and PWF and CRF denote the present worth factor and capital recovery factor, respectively.
2.3. Exergy and Cost-Balance Equations for the Air Heat Pump System
The following exergy-balance equations can be obtained by applying the general exergy-balance and energy-balance equations given in Equation (5) to each component in the air heat pump system.
2.3.1. Exergy-Balance Equation for the Air Heat Pump System
In the expression of exergy, , the first digit in the subscript indicates a specific fluid stream, i.e., 1, 5, and 7 for air, water, and molten salt, respectively. The second and third digits denote a digital number that represents the inlet or outlet state points in the components.
- Compressor <12>
- HTX 4 <10>
- Expander <13>
- HTX 5 <14>
- HTX 6 <15>
- Pump 3 <9>
- High-temperature molten salt tank <11>
- Pump 4 <16>
- Low temperature molten salt tank <8>
2.3.2. Cost-Balance Equations for the Air Pump System
Using the exergy cost-balance equation given in Equation (9) for each component of the air pump system, the following exergy cost-balance equations are obtained. In the cost-balance equation, a new unit cost may be assigned to the unit cost of the product representing the device characteristics. For example, because the compressor is a component that increases the pressure of air, a new unit cost, i.e., C12P, is given to the mechanical exergy of air, which is expressed in gothic style.
- 1.
- Compressor <12>
In Equation (21), and denote the unit cost of electricity and the power in the discharge process, respectively. Therefore, the last parenthesis in Equation (21) represents the input cost flow rate to the air compressor including electricity cost.
- 2.
- HTX 4 <10>
In Equation (22), the exergy term for the molten salt stream is replaced by the energy term, and CQ is the unit cost of heat transferred from the air stream to the molten salt.
- 3.
- Expander <13>
The last term in Equation (23) is the cost flow for electricity generated by the turbine. Because this cost flow indicates a production cost rather than an input cost, the amount of power supplied to the air heat pump system was reduced by this amount.
- 4.
- HTX 5 <14>
- 5.
- HTX 6 <15>
- 6.
- Pump 3 <9>
- 7.
- High-temperature salt tank <11>
- 8.
- Pump 4 <16>
The electricity required to heat the molten salt in the high-temperature molten salt tank was calculated by assuming that the efficiency of the electric heater was 98%. The low-temperature molten salt storage tank did not play a significant role because the state of incoming and outgoing molten salt did not significantly differ; therefore, only the capital flow rate in the component was treated as a ‘boundary’.
Eight cost-balance equations were obtained from eight components. However, the aforementioned cost-balance equations contain 11 unknowns, namely C12P, C10Q, C13T, C14T, C15T, C9P, C11Q, C16P, CT, CP, and CS. To find these unknowns, three more auxiliary equations were required, which were obtained at the junction of thermal and mechanical exergies and the boundary conditions for each exergy flow, as follows:
Thermal exergy junction
Mechanical exergy junction
System boundary
Using Equations (29)–(31), and adding Equations (21)–(28), the following cost-balance equation for the air heat pump system can be obtained.
However, the unit cost of heat from the airflow (C10Q) and electric heater (C11Q) cannot be obtained using Equation (32). Therefore, these unit costs can be obtained by solving Equations (21)–(31), simultaneously. The superscript WC in the work rate represents the supplied electricity supplied to the air heat pump system.
2.4. Exergy-Balance and Cost-Balance Equations for the Steam Turbine System
Using the same procedure employed for the air heat pump system, the exergy-balance, and exergy cost-balance equations can be obtained.
2.4.1. Exergy-Balance Equation for the Steam Turbine
The exergy-balance equation for each device of the steam turbine system can be given as follows:
- Steam turbine <1>
- Condenser <2>
- Pump 1 <3>
- HTX 1 <4>
- HTX 2 <5>
- HTX 3 <6>
- HTX 3B <7>
- Pump 2 <8>
The exergy cost-balance equation corresponding to the exergy-balance equation of the steam turbine system given from Equations (33)–(40) is given below. In the following cost-balance equations, CWD denote the unit cost of electricity produced by the steam turbine and CQ denotes the average unit cost of heat obtained from the air heat pump system. In the exergy-balance equations for HTX1, HTX2, HTX3, and HTX3B, the exergy term for the molten salt stream is replaced by the energy term in the cost balance equation for those components as shown in Equation (8). This is because the molten salt stream is the fuel steam for turbine system.
2.4.2. Cost-Balance Equation for the Steam Turbine System
- Steam turbine <1>
- Condenser <2>
- Pump 1 <3>
- HTX 1 <4>
- HTX 2 <5>
- HTX 3-1 <6>
- HTX 3-2 <7>
- Pump 2 <8>
Eight exergy cost-balance equations were obtained for the eight components of the steam turbine systems as presented in Equations (41)–(48); however, twelve unknowns remained, namely C1WD, C2T, C3P, C4T, C5T, C6T, C6BT, C7P, CT, CP, CWD and CS. Therefore, four more exergy cost-balance equations must be obtained to solve the exergy cost equation; these equations can be obtained from thermal exergy, mechanical exergy, work exergy junctions, and ‘system boundary’.
Thermal exergy junction
Mechanical exergy junction
Work exergy junction
System boundary
By solving Equations (41)–(52), the unit cost of electricity, CWD produced in the steam turbine was obtained. The superscript WD in the work rate represents the electricity produced by the steam turbine.
2.5. Evaluation of Carnot Battery System
The evaluation criterion for Carnot battery systems includes the roundtrip efficiency, which is defined as:
Pumped hydro energy storage systems have a roundtrip efficiency of 75–85%. The roundtrip efficiency of a pumped heat electric storage system with a hot reservoir of Th/To=3 where To is the ambient temperature is approximately 0.56 [18].
Another evaluation criterion is the change in the cost flow rate of product compared to the reference value, which is described as:
The value of cost flow rate of the product is expected to change with improvements in the performance of any one device in the CBS. When the efficiency of a particular component is increased, the unit cost of the product can either increase or decrease owing to additional capital investment in equipment. Using this indicator, the capital investment required to improve the efficiency of a device to ensure the maximum benefits of the CBS can be determined. Furthermore, the cost flow rate of products can be used as an indicator for making purchasing, replacement and research and development decisions for specific components in the CBS.
The energy density of the CBS may be defined as [12]
The isentropic efficiencies of the compressor and the expander or the steam turbine are obtained by the following equations [26] in this study.
3. Results and Discussion
3.1. Calculation Results for Heat Pump System
Table 1 lists the estimated values of mass flow rate, temperature, and pressure, along with the calculated values of enthalpy, entropy, and exergy flow rate at various state points of the air heat pump system.
Table 1.
Property values and thermal, and mechanical exergy flows and entropy flow rates at various state points in the air heat pump system.
Table 2 lists the heat balance for each component of the air heat pump system and shows that a certain amount of heat is lost in the heat exchanger. Table 3 lists various exergy flows for each component, which were obtained from exergy-balance equations, i.e., Equations (12)–(20). The isentropic efficiencies of the compressor and expander were taken as 0.80 and 0.90, respectively. The sum of exergy flows for each component is zero, implying that the exergy-balance equation is satisfied. As evident from this table, the air compressor requires 888.8 MW of electricity to run the air heat pump system, whereas the turbine only supplies 293.4 MW of electricity to the compressor. The total power required to operate the air heat pump system per year is approximately 2.173 TWh. In addition, in order to raise the temperature of the molten salt to 565 °C in the high-temperature molten salt tank, the electric heater requires approximately 695.5 MW of power. The heat gain in molten salt from the air flow in the air heat pump system and that in electric heater in the high-temperature molten salt tank are approximately 657.8 [H(712)-H(711)] and 681.6 MW, respectively. Therefore, the COPs for the air heat pump and the hot molten salt tank are 1.10 and 0.98, respectively.
Table 2.
Energy balance for each component in the air heat pump system.
Table 3.
Exergy balance for each component in the air heat pump system.
Table 4 lists the initial investment cost, annualized cost, and cost flow rate for each component of the air heat pump system. The total annualized cost of the air heat pump system is approximately 37,600,824 USD. Table 5 lists the cost flow rates for various exergies of each component obtained by solving 11 exergy cost-balance equations, i.e., Equations (21)–(31) simultaneously. The results obtained for the unit cost of various exergies are shown in Table 6. If the sum of the exergy cost flow rates for each component equals zero, it means that the exergy cost flow is balanced. As evident from Table 5, the cost flow of heat in HTX 4 is 16.55 USD/s and dividing this by the difference in enthalpy flow between the state points of 712 and 711 given in Table 1, gives the unit cost of heat obtained by the air heat pump can be determined, which is approximately 25.2 USD/GJ (C10Q). However, the cost flow rate of heat obtained from the high-temperature molten salt tank is approximately 16.80 USD/s; dividing this by the heat obtained from the tank, gives the unit cost of heat obtained from the tank, can be determined, which is approximately 24.6 USD/GJ (C11Q) as shown in Table 6. Thus, the average heat unit cost of an air heat pump system is approximately 24.9 USD/GJ (CQ), which serves as the fuel unit cost of steam turbine systems. The total cost lost in the air heat pump system per year is approximately USD 7.23 million. It was confirmed that 83% of the lost cost occurs in the HTX 4 and the high-temperature molten salt tank. The calculated unit cost of heat using the levelized cost of energy (LCOE) method is approximately 24.9 USD/GJ. However, the LCOE method does not provide the unit cost of various exergies. In essence, the LCOE method produces the same unit cost of product as Moran’s method [25].
Table 4.
Initial investments, annualized costs and corresponding monetary flow rates of each component in air heat pump system.
Table 5.
Cost flow rates of various exergies and lost cost flow rate of each component in air heat pump system.
Table 6.
Unit cost of various exergies in the cost-balance equations for the heat pump system. (Unit is USD/GJ).
3.2. Calculation Results for Steam Turbine
To operate a steam turbine for approximately 10 h a day with a power generation of 508 MW, molten salt at 565 °C must be stored for 10 h at a mass flow rate of 2700 kg/s; thus, a total of 97,200 tons of molten salt needs to be stored. If the density of the molten salt is 1620 kg/m3, the volume of the hot or cold molten salt tank must be at least 60,000 m3. Therefore, the energy density of the CBS system is about 150.0 MJ/m3.
A condenser and several heat exchangers are required to provide steam at 538 °C from water at 38.3 °C using molten salt at 565 °C in a hot storage tank at a mass flow rate of 2700 kg/s. The mass flow rate of water required to produce 500 MW of electricity in a steam turbine with an isentropic efficiency of 90% is approximately 380 kg/s. Table 7 lists the molar flow rates, temperatures, and pressures of various devices constituting the steam turbine system, along with the enthalpy, entropy, and exergy flow rates calculated using these thermodynamic properties. Table 8 lists the heat balance for each component of the steam turbine system, which is very important to verify the normal operation of the heat exchangers. For a heat exchanger, the inlet enthalpy must be greater than the outlet enthalpy.
Table 7.
Property values and thermal, and mechanical exergy flows and entropy flow rates at various state points in the steam turbine system.
Table 8.
Energy balance for each component in the steam turbine system.
The values obtained from the exergy-balance equation for the steam turbine system are listed in Table 9; it can be observed that the amount of electricity generated by the steam turbine is approximately 508.5 MW so that the total electricity generated per year is approximately 1.856 TWh. Table 10 summarizes the initial investment cost for each component of the steam turbine system, along with the annualized cost and the cost flow rate. The total annual cost of the steam turbine system is 18,683,484 USD. Table 11 presents the results calculated by solving the exergy cost-balance equations, i.e., Equations (41)–(52) simultaneously. The results obtained for the unit cost of various exergies are shown in Table 12. The unit cost of electricity produced by the steam turbine is 70.8 USD/GJ (CWD), which can also be obtained by dividing the cost flow rate of electricity (35.993 USD/s) by the amount of electricity produced in the steam turbine (508.5 MW). The total cost lost in the steam turbine system per year is approximately USD 1.43 million, significantly less than USD 7.24 million in the air heat pump system. The LCOE method produces an electricity unit cost of about 70.8 USD/GJ, which is the same as our calculation result. The electricity unit cost evaluated by the MOPSA or LCOE method is lower than the recent domestic average of SMP 88 USD/GJ, the economic effect of the Carnot battery system in this project can be expected.
Table 9.
Exergy balance for each component in the steam turbine system.
Table 10.
Initial investments, annualized costs and corresponding monetary flow rates of each component in the steam turbine system.
Table 11.
Cost flow rates of various exergies and lost cost flow rate of each component in steam turbine system.
Table 12.
Unit cost of various exergies in the cost-balance equations for the steam turbine system. (Unit is USD/GJ).
Table 13 shows the decrease in the unit cost of electricity and annual electricity production cost flow rate according to the increase in isentropic efficiency of components in the CBS system. To increase the isentropic efficiency of a particular component in the CBS system, a random investment of half to several times the initial investment was allocated. The third column in Table 13 lists the possible investment required to increase the isentropic efficiency of the compressor, expander, or steam turbine of the CBS. An increase in the efficiency of a compressor or expander does not affect the mass flow rate of molten salt in air heat pump systems and water in steam turbine systems. However, as the efficiency of a steam turbine increases, the mass flow rate of water (360 kg/s) decreases to produce a similar amount of electricity in the turbine, thereby decreasing the mass flow rate of the molten salt (2500 kg/s). In this case, the unit cost of heat is also slightly reduced to 24.84 USD/GJ.
Table 13.
Amount of power produced or consumed, the lost work rate, the unit cost of power generated by the steam turbine, and the decrease or increase in the cost flow rate of the Carnot battery system owing to the increase in isentropic efficiency and the consequent possible increase in investment.
3.3. Discussion
Table 14 shows the temperature and pressure at the compressor outlet, the calculated enthalpy and entropy flow rates at the outlet, and the lost work rate in the compressor. In addition, this table shows the unit cost of heat obtained by the air heat pump. Among all components of CBS, the efficiency of the compressor has the greatest influence on the efficiency of the system and the cost of electricity produced by the steam turbine. When the isentropic efficiency of the compressor increases to 0.85, 0.90, and 0.93, respectively, the COP of the air heat pump increases to 1.22, 1.34, and 1.42, respectively. Therefore, with this increase in compressor efficiency, the unit cost of heat from the air heat pump will decrease to 23.3, 21.6 and 20.5 USD/GJ and the unit cost of the heat pump system will decrease to 24.0, 23.1 and 22.6 USD/GJ, respectively. As a result, a reduction in the heat unit cost of the heat pump system reduces the electrical unit cost of the steam turbine in CBS. A detailed description of the relationship between component efficiency and capital requirements follows.
Table 14.
Temperature, pressure, and flow rate of enthalpy and entropy at the compressor outlet, lost work in the compressor, and unit cost of heat.
As the isentropic efficiency of the compressor approaches 0.94, its lost work rate and thus the loss cost flow rate are greatly reduced as shown in Table 14, which can be seen as a technical limitation of compressor development. A similar trend can be observed in the expander and steam turbine. It is impossible to develop a thermodynamic component in which the lost work rate vanishes completely. The technical limitations of component development are similar to the concept of ‘unavoidable exergy destruction’ proposed by Tsatsaronis and Park [27]. The estimation of investment required to achieve a specific isentropic efficiency in a component is unreliable at present. Careful studies are required to properly estimate the investment for a specific increase in isentropic efficiency for a specific component. The third column in Table 13 lists the possible investment required to achieve specific isentropic efficiencies. The fifth column in Table 13 shows that the unit cost of electricity produced in the steam turbine increases as the investment increases at the same isentropic efficiency of a specific component. Further, as the investment increases, the value given by Equation (54), i.e., the change in cost flow for annual generation, decreases, and becomes negative when the investment is above a certain value. A small value of Equation (54) indicates the limit of investment for improving the isentropic efficiency. For example, an investment of more than USD 300 million is not allowed economically to increase the isentropic efficiency of a steam turbine by 5%. These results show that exergy and thermoeconomic analyses can provide guidelines for rational decision-making of R&D investment for Carnot battery systems.
As reported in the literature, all types of CAS and PTES have a roundtrip efficiency about 60% [9]. However, the CBS considered in this study has round trip efficiency of 37% at best, which may be due to the low COP of the air heat pump system and low efficiency of the steam turbine. However, the energy density of CBS considered in this study is about 150 MJ/m3, which is 2–5 times higher than that of CBS reported [9].
4. Conclusions
In this study, the Carnot battery system comprising air heat pumps and steam turbines was analyzed in detail based on exergy and thermoeconomic analyses. The Carnot battery system (CBS) was designed to provide 500 MW of power from the steam turbine for ten hours per day. A total of 86,400 tons of molten salt stored electrically at 545 °C provided heat to run the steam turbine. The roundtrip efficiency and the energy density of the Carnot battery system were approximately 0.37 and 150.0 MJ/m3, respectively. The unit cost of electricity produced in the steam turbine was approximately 70.8 USD/GJ (250 KRW/kWh) when that of electricity purchased for heat storage was approximately 23.0 USD/GJ (83 KRW/kWh). Thermoeconomic study reveals that it is economically feasible to require USD 200 and USD 100 million to increase the isentropic efficiency of a compressor and steam turbine by 10% and 5%, respectively. The results of the thermoeconomic analysis indicate that the change in the flow rate of electricity ratio can be used as an indicator to support decision making such as the verification and investment of R&D targets for Carnot battery systems.
Further developments will be driven by more attractive policies and technological advances in energy conversion, efficiency, and storage. Future research will include: (1) the study of methods such as procedures to induce rational and acceptable R&D activities, (2) confirming the applicability of R&D strategies in the field of energy sector coupling. Exergy and thermoeconomic analyses can be useful indicators for designing R&D strategies and incentives for energy policies to simulate new technology development.
Author Contributions
Conceptualization, S.-D.O. and J.C.; Investigation and original draft preparation, K.-J.L., Methodology and formal analysis, H.-Y.K., Software and data curation, S.-H.S., Writing, revision and editing, H.-Y.K. and S.-O.C., Funding acquisition, J.C., Project administration, S.-D.O. All authors have read and agreed to the published version of the manuscript.
Funding
This research received no external funding.
Informed Consent Statement
Not applicable.
Acknowledgments
The system data of the Carnot battery system considered in the Korea Institute of Energy Research’s R&D project (KIER C1-2606, Korea-UK Pre-Joint Study on Development of Core Technologies of a Carnot Battery for 24 h Renewables Power Generation) were used in this work.
Conflicts of Interest
Not applicable.
Nomenclature
| unit cost | |
| annualized cost | |
| initial investment cost | |
| unit cost of fuel | |
| exergy per unit mass | |
| exergy flow rate | |
| enthalpy per unit mass | |
| enthalpy flow rate | |
| mass flow rate | |
| heat flow rate | |
| entropy per unit mass | |
| entropy flow rate | |
| entropy generation rate | |
| ambient temperature | |
| work flow rate | |
| capital cost flow rate | |
| Greek letters | |
| annual operating hours | |
| maintenance cost factor | |
| energy density | |
| round trip efficiency | |
| Superscripts | |
| chemical | |
| fuel | |
| exergy destruction | |
| mechanical | |
| thermal | |
| work | |
| electricity consumed during charge | |
| electricity produced during discharge | |
| Subscripts | |
| reference point | |
| mechanical | |
| entropy | |
| thermal | |
| work or electricity | |
| cooling water | |
| Abbreviations | |
| CAS | compressed air storage |
| CBS | Carnot battery system |
| CHEST | compressed heat energy storage |
| EES | electric energy storage |
| LCOE | levelized cost of energy |
| MOPSA | modified productive structure analysis |
| ORC | organic Rankine cycle |
| PHES | hydro energy storage |
| PTES | pumped electric storage |
| PWF | present worth factor |
| SMP | system marginal price |
| SV | salvage value |
| TEES | thermo electrical storage |
References
- Dumont, O.; Frate, G.F.; Pillai, A.; Lecompte, S.; de Paepe, M.; Lemort, V. Carnot battery technology: A state-of-the-art review. J. Energy Storage 2020, 32, 101756. [Google Scholar] [CrossRef]
- Argyrou, M.C.; Christodoulides, P.; Kalogirou, S.A. Energy storage for electricity generation and related processes: Technologies appraisal and grid scale application. Renew. Sustain. Energy Rev. 2018, 94, 804–821. [Google Scholar] [CrossRef]
- Pelay, U.; Luo, L.; Fan, Y.; Stitou, D.; Rood, M. Thermal energy storage system for concentrated solar power plants. Renew. Sustain. Energy Rev. 2017, 79, 82–100. [Google Scholar] [CrossRef]
- Okazaki, T.; Shirai, Y.; Nakamura, T. Concept study of wind power utilizing direct thermal energy conversion and thermal energy storage. Renew. Energy 2015, 83, 332–338. [Google Scholar] [CrossRef]
- Cheayb, M.; Gallego, M.; Tazerout, M.; Poncet, S. Modeling and experimental validation of a small-scale trigenerative compressed air storage system. Appl. Energy 2019, 239, 1371–1384. [Google Scholar] [CrossRef]
- Jinyang, F.; Heping, X.; Jie, C.; Deyi, J.; Cunbao, L.; Tiedeu, W.N.; Ambre, J. Preliminary feasibility analysis of a hybrid pumped-hydro energy storage system using abandoned coal mine goafs. Appl. Energy 2020, 258, 114007. [Google Scholar]
- Najjar, Y.S.H.; Zaamout, M.S. Performance analysis of compressed air energy storage (CAES) plant for dry regions. J. Energy Convers. Manag. 1998, 39, 1503.e11. [Google Scholar] [CrossRef]
- Lund, H.; Salgi, G.; Elmegaard, B.; Andersen, A.N. Optimal operation strategies of compressed air energy storage (CAES) on electricity spot markets with fluctuating prices. Appl. Thermal Eng. 2009, 29, 799–804. [Google Scholar] [CrossRef]
- Olympios, A.V.; McTigue, J.D.; Farres-Antunez, P.; Tafone, A.; Romagnoli, A.; Li, Y.; Ding, Y.; Steinmann, W.-S.; Wang, L.; Chen, H. Progress and prospects of thermos-mechanical energy storage-a critical review. Progress Energy 2021, 3, 022001. [Google Scholar] [CrossRef]
- Morandin, M.; Marechal, F.; Mercangoz, M.; Buchter, F. Conceptional design of a themo-electrical energy storage system based on heat integration of thermodynamic cycles-Part A: Methodology and base case. Energy 2012, 45, 375–385. [Google Scholar] [CrossRef]
- Mercangöz, M.; Hemrle, J.; Kaufmann, L.; Z’Graggen, A.; Ohler, C. Electrothermal energy storage with transcritical CO2 cycles. Energy 2012, 45, 407–415. [Google Scholar] [CrossRef]
- McTigue, J.D.; White, A.J.; Markides, C.N. Parametric studies and optimization of pumped thermal electricity storage. Appl. Energy 2015, 137, 800–811. [Google Scholar] [CrossRef]
- Kim, Y.-M.; Shin, D.-G.; Lee, S.-Y.; Favrat, D. Isothermal transcritical CO2 cycles with TES (thermal energy storage) for electricity storage. Energy 2013, 49, 484–501. [Google Scholar] [CrossRef]
- Jockenhöfer, H.; Steinmann, W.-D.; Bauer, D. Detailed numerical investigation of a pumped thermal energy storage with low temperature heat integration. Energy 2018, 145, 665–676. [Google Scholar] [CrossRef]
- Steinmann, W.-D.; Bauer, D.; Jockenhöfer, H.; Johnson, M. Pumped thermal energy storage (PTES) as smart sector-coupling technology for heat and electricity. Energy 2019, 183, 185–190. [Google Scholar] [CrossRef]
- Frate, G.F.; Ferrari, L.; Desideri, U. Multi-criteria investigation of a pumped thermal electricity storage (PTES) system with thermal integration and sensible heat storage. Energy Convers. Manag. 2020, 208, 112530. [Google Scholar] [CrossRef]
- Steinmann, W.-D. Thermo-mechanical concepts for bulk energy storage. Renew. Sustain. Energy Rev. 2017, 75, 205–219. [Google Scholar] [CrossRef]
- Thess, A. Thermodynamic efficiency of pumped heat electricity storage. Phys. Rev. Lett. 2013, 111, 110602. [Google Scholar] [CrossRef]
- Guo, J.; Cai, L.; Chen, J.; Zhou, Y. Performance evaluation and parametric choice criteria of a Brayton pumped thermal electricity storage system. Energy 2018, 113, 693–701. [Google Scholar] [CrossRef]
- Kwak, H.-Y.; Kim, D.-J.; Jeon, J.-S. Exergetic and thermoeconomic analyses of power plants. Energy 2003, 28, 343–360. [Google Scholar] [CrossRef]
- Seo, S.-H.; Oh, S.-D.; Kwak, H.-Y. Thermodynamic, exergetic and thermoeconomic analyses of double effect LiBr-water absorption refrigeration systems with a 5-kW high temperature PEMFC as heat source for data center applications. Energies 2022, 15, 3101. [Google Scholar] [CrossRef]
- Oh, S.-D.; Pang, H.-S.; Kim, S.-M.; Kwak, H.-Y. Exergy analysis for a gas turbine cogeneration system. J. Eng. Gas Turbines Power 1996, 118, 782–791. [Google Scholar] [CrossRef]
- Bejan, A. Advanced Engineering Thermodynamics; John Wiley & Sons: New York, NY, USA, 1997. [Google Scholar]
- Kotas, T.J. The Exergy Methods of Thermal Plant Analysis; Krieger Publishing Co.: New York, NY, USA, 1995. [Google Scholar]
- Moran, J. Availability Analysis: A Guide to Efficient Energy Use; Prentice-Hall: New York, NY, USA, 1982. [Google Scholar]
- Borgnakke, C.; Sonntag, R.E. Fundamentals of Thermodynamics, 8th ed.; John Wiley & Sons: New York, NY, USA, 2009. [Google Scholar]
- Tsatsaronis, G.; Park, M.-H. On avoidable and unavoidable exergy destructions and investment costs in thermal systems. Energy Convers. Manag. 2002, 43, 1259–1270. [Google Scholar] [CrossRef]
Publisher’s Note: MDPI stays neutral with regard to jurisdictional claims in published maps and institutional affiliations. |
© 2022 by the authors. Licensee MDPI, Basel, Switzerland. This article is an open access article distributed under the terms and conditions of the Creative Commons Attribution (CC BY) license (https://creativecommons.org/licenses/by/4.0/).
