Abstract
An amalgamation of Green Distributed Generation (GDG) with Distribution Networks (DNs) was developed because its performance became more efficient and sustainable. It increased the challenges in the design and operation of the protection scheme and changed the short circuit current (SCC), voltage profile, power losses, and power flow direction after the GDG penetration. These changes rely on the number, size, location, and environmental influence according to the GDG type. Therefore, many researchers have discussed protection system challenges and presented types of protection approaches to find a robust protection layout for DNs integrated with GDGs to prevent the electrical equipment from being destroyed during abnormal conditions. This paper represents an exhaustive survey of GDG integration with DNs and its effects on protection design challenges. Furthermore, this paper summarizes the modern protection methods and detection technologies, along with their important aspects that have been accessed. One of the important and reliable methods is resetting and coordinating between protection devices (PDs) that operate in the same distribution feeder. This methodology focuses on restricting the main variables and parameters used in the PDs setting after the GDG is embedded to recalculate the suitable setting and coordination. Optimization techniques should be used to find the best setting or location of the protection system in the DNs, in addition to calculating the optimal GDG scale and location. However, international standards are used to specify the suitable equations that satisfy high protection system characteristics to ensure the DNs’ reliability.
1. Introduction
The radial design of electrical distribution systems is traditional, and these systems have a main power-generating centralized source. Therefore, the protection plan for such a network is not complicated [1]. For the time being, the continuous increase in electrical power demand has produced several new power plants, built to accommodate the expansion in demand. Ordinary power generation stations include many detrimental aspects, such as carbon dioxide emissions, high power losses, low-efficiency percentages, long construction times with high costs, low reliability, and high fuel costs [2].
Distributed generations (DGs) are defined as different types of electrical generation energy sources directly integrated into a distribution grid. These generation energies consist of renewable and non-renewable energy. Renewable resources appropriate for GDG are wind, solar, biomass, etc., while appropriate non-renewable resources are fuel cells, gas turbines, and microturbines [3]. These systems are also called dispersed, penetrated, and embedded generation units installed worldwide, ranging from systems for households with a few kW to systems with several hundreds of MW [4]. The classification of GDG inverter coupled is illustrated in Figure 1 [5,6].
Figure 1.
Classification of GDG inverter coupled.
The utilization of GDG plants presents a viable alternative to traditional power plants, offering significant potential to meet the ever-increasing demand for power [7]. This is primarily due to the simplicity of installation and operational capabilities associated with renewable energy sources (RES) such as photovoltaic (PV), wind turbine (WT), and hybrid wind-solar systems [8]. They may also be connected directly to loads as small-scale power generation units [9], which have gained popularity in industry and utilities to reduce the impact of environmental problems that are becoming an extensive concern around the world, like climate change and global warming [10].
GDG penetration within a radial distribution network (RDN) impacts the power flow direction, grid resilience, power quality, harmonics, regulation of the voltage profile, and short circuit calculations [11,12]. These effects can be either positive or negative, depending on the GDG type, size, number, and location, in addition to the specifications of the distribution systems [13]. The plurality of GDGs connected to the DNs is garnered from PV panels and WTs.
Over the years, the integration of GDG has employed various optimization techniques. Therefore, these strategies are changing regularly and have been addressed recently in new types of research, such as differential evolution (DE), particle swarm optimization (PSO) methods, genetic algorithms (GAs), etc. [9,14].
However, various benefits of using GDG can be listed as follows [3,4]:
- -
- Reduction in power loss because of generation and load proximity.
- -
- Significant decrement in fossil fuel (coal, oil, and natural gas) consumption.
- -
- Greenhouse gas reduction.
- -
- Reduction in transmission line expansion expenditure.
- -
- Improvement of power system efficiency.
- -
- Power quality (PQ) development through GDG inverter-based processes.
- -
- Flexibility of energy supply for consumers.
- -
- Reduction of voltage drop and improvement of the voltage profile.
- -
- Increasing the reliability of the power system.
Moreover, as a consequence of the fault conditions and sudden increase in loads, GDG may cause a change in the direction and amplitude of the distribution feeders current, thus creating an important challenge by changing the protection setting and the PDs coordination in DNs [15]. Figure 2 explains a schematic diagram of a grid-connected GDG [16].
Figure 2.
A schematic diagram of a grid-connected GDG.
In this comprehensive review paper, a systematic exploration is undertaken to investigate the challenges and solutions associated with the integration of GDG into DNs. Following the foundational introduction, Section 2 is dedicated to an in-depth examination of the challenges posed by GDG integration. Section 3 offers a comprehensive analysis of protective methodologies and detection approaches, encompassing a detailed tabulation summarizing the proposed protective systems and a categorization of the pertinent literature. Section 4 shifts its focus to adaptive protection measures, accompanied by a tabular summary of research findings.
The topics of different GDGs incorporated into DNs from microgrids (µGs) and PV energy to wind turbines are covered in Section 5. The optimization methods used to establish the ideal GDG location, size, and quantity are covered in detail in Section 6. Important details about the main international standards and regulations controlling protection strategies in DNs with GDGs are given in Section 7. Some of the aspects of future development trends are laid out in Section 8. In the end, Section 9 presents the review’s findings together with recommendations for more studies in this field.
2. Protection Scheme Challenges with GDG Existence
According to the new configuration of DNs, the protection system must be changed. The PDs connection must be designated in a suitable location and with optimal coordination to discriminate permanent faults from temporary faults. Predominantly, the protection design should primarily prioritize safety, reliability, and selectivity. This includes both primary and backup protection, aligned with the standard coordination time interval (CTI) and tailored to the power feeder sources, network connection type, and voltage level. In the presence of GDGs embedded in radial distribution networks (RDNs), conventional arrangements may not operate accurately due to some obstacles, such as in [6,10]:
2.1. Changes in Fault Currents and Short Circuit Level
There are two modes of operation in GDGs integrated with DNs, with the first designated by the islanded mode with a low fault current from the only source from the GDGs in the grid. The grid-connected mode has a high fault current because it consists of both injected currents from the GDGs and utility sources.
However, the GDG type, number, location, and capacity influence the contributed fault current directly [17]. For example, the fault current contributed by the inverter feed of a GDG from a small-scale PV system besides the DN has a fault current supplement up to 2 or 3 times its rated current, which should take its effect on the fault current into account [18]. During the electrical distribution planning process, the selection of PDs to protect different electrical equipment is established on this short circuit level [8], so a fault current increase leads to the short circuit level being excessive. Consequently, that will affect the setting and coordination of the PDs because the short circuit level represents the maximum fault current.
2.2. Bidirectional Power Flow
Embedded GDGs make a change in the DNs topologies, where a radial configuration with switches is modified for contiguous electrical feeder reliability from a bidirectional power flow. However, reconfiguration of the distribution network will modify the current flow direction and short circuit level, which directly influences the protection system. Therefore, adjustments in the PD settings are essential to absorb network disturbances. Failing to do so could lead to an increased PD operating time, potentially causing selectivity losses and miscoordination in the protection performance of embedded GDGs [19,20].
2.3. Unsynchronized Reclosing
The purpose of reclosing is to eliminate temporary faults in electrical networks that cause irrelevant perpetual blackouts. Nevertheless, GDG integration with a DN will increase the contribution of the fault current and affect the coordination performance between the primary and secondary PDs, so that the coordination will be missed [21]. A loss of PDs recloses the sync ability because the fault current level increases the effect of protection reliability.
2.4. Undesirable Network Islanding
A major problem associated with GDGs is the possibility of supplying part of the network that can be powered even if it is not connected, creating an unintended island. These can be detected using frequency-dependent characteristics [22]. This is built into the inverter interfaces of GDGs, available as a mandatory feature. UF/OF and UV/OV islanding detection have no impact on power quality, with cost-effectiveness [20].
In the case of an islanding operation system, resynchronization problems may occur, even in a short time. Then, the GDGs can be switched off to avoid device damage due to automatic reconnection without synchronization [23,24]. For personal safety assurance during grid maintenance, the anti-islanding protection method is used to justify the utility grid’s operational performance and to prevent reclosing in case of asynchrony.
2.5. Blinding and Maloperation of Undesired Tripping of PDs in the Protection System
When a large GDG is connected to a DN, the fault current seen by the feeder PD may change, followed by inaccurate or unavailable intelligent electronic device (IED) operation, which is called under-reach or blinding protection [25].
Meanwhile, the sensitivity of the PD decreases, and the wrong trip command occurs, leading to a blind in the protection system. So, the maloperation PD sends an undesired trip command as a faulty feeder, but the actual fault has a tack placed on another feeder at the same time [7]. Therefore, an overall protection agenda using an active adaptive protection system should be suggested to avoid PDs maloperations, such as protection coordination mismatch after a GDG is embedded within a DN.
2.6. Loss of Main (LOM)
Figure 3 represents a disconnection between the utility grid and the GDG. However, the connection between the GDG and the load remains. The CB maloperation problem is a normal result of non-robust PD operation and fault occurrence on the supply side.
Figure 3.
Loss of main (LOM).
In this situation, part of the grid is still in operation, and the islanding mode is undetected by the PDs. Accordingly, a dangerous stage is reached before clearing the faults. Therefore, if the synchronism is not taken into account when connecting the GDG and the utility grid, it can lead to severe damage to the GDG and sensitive equipment in the DN [8]. Furthermore, this process can result in an uncontrolled voltage and frequency in the island network. It poses risks to the equipment and may cause unsynchronized reconnections, potentially leading to damage to customer equipment and measuring devices [2].
2.7. Topological Changes in the Power System
The location and bidirectional fault currents are changed by the size, type, number, and location of the GDGs. Nevertheless, topological changes in the operating mode (grid-connected to islanded and contrariwise) can significantly cripple the involved PDs setting [26]. Optimization algorithms are used to specify the optimal location, number, capacity, and GDG type with appropriate connections. The objective function concentrates on many criteria, such as power loss reduction, voltage level, and short circuit level.
2.8. Intermittent Nature According to the Environmental Effect on GDGs
The intermittent GDG’s power causes fluctuations in the injected power within the DN. This unpredictability arises from the randomly scattered cloud cover and changes in solar irradiation, leading to intermittent PV power generation, especially on cloudy days. The irregular changes in solar power during day hours cause power fluctuations and voltage variations. Therefore, making PD adjustments is a difficult task [27].
On the other hand, the definite generation technology in the WT model contains the entrail parts that regulate the short-circuit analysis with fault current contributions. Since the fixed speed type of a WT’s induction generator is connected directly to the DN, the machine has a suitable performance. These types of WTs, after connecting to the DN, are like providing large motor loads [28]. At a constant speed, WT power fluctuations and voltage flickers are the main problems for the grid.
In contrast, variable speed WTs produce a much more consistent output power with a stable bus voltage and power loss reduction. However, an extensive problem with WTs is that the stated net capacity is less than the rated capacity due to energy consumption and intermittent generation at the power plant [29]. Developing a key distribution system that balances stringent security and reliability with minimal hardware demands and manageable communication overhead is of paramount importance within the realm of wireless sensor networks (WSNs) [30].
Hence, there is a need to develop an economical, practical, and reliable protection layout for different types of GDGs (PV and WT) whose effectiveness does not depend on the type of GDG, type of fault, type of system (AC or DC), or the mode of operation, etc.
3. Protection Methodology with Detection Methods
The presence of GDGs with DNs leads to the breakdown of the ordinary protection design [31]. When the number of GDGs in the distribution power systems increases, the utility contribution fault current from the network substation will decrease [32]. Embedding a GDG leads to significant protection problems for electrical networks, such as increased PD sensitivity and inappropriate protection coordination [33]. Therefore, during the last two decades, the authors discussed some protection models to find proper methods with different technologies. Some protection frameworks are illustrated below.
3.1. Multi-Agent System (MAS)
The suggested protection measures established the concept of more than one stage to exchange the information of protection networks using a communication platform. Collecting information from the elements of the power grid and performing computational operations are processes performed by an electronic device called an agent. This device can communicate with other agents using a communication network [34].
The structure of a MAS attempts to determine the exact operation of relay agents based on the network data of the protection system. A bi-level protection system in the relay uses the generation agents to mitigate their dependence through the information collected from the network by the central controller. The proposed system increased the reliability of the protection system and reduced the time required to collect the network data necessary to update the protection setting [25]. The effect of the capacity and type of GDG on the proposed clarification was neglected in this study. An adaptive protection protocol and multi-agent-based integration with the SHS were discussed to minimize the adverse impacts of a GDG on a DN. A negotiation strategy was employed to increase the load area to be recovered. Also, the SAPMS approach provided a new setting to the relays with a six-time shorter interval period than a short-term interruption defined according to the IEC 50160 standard [15]. This approach does not investigate GDG penetration with an environmental performance influence.
Furthermore, a hierarchical protection system (HPS), as a complementary protection strategy for a multi-agent system (MAS), can manage the generated power of the GDGs to limit the protection system coordination impact on the DNs. Consequently, using MAS technology with a distributed structure of (point-to-point) communication and quick decisions independently in a flat state can be useful.
A reduction in the number of agents is the main advantage of the proposed scheme since only relay agents are used, and no communication with the above layers of the MAS is required [35]. To avoid a communication failure, the agents will respond to the failure condition by using the available data for similar conditions. Therefore, protection coordination between the primary and secondary PDs happens by alternating the data between the relay agents to modify the relay’s time of operation [36]. The main drawback of this study was choosing the WTG location, size, and number without using optimization strategies to specify their effect precisely. The architecture for the multi-agent system developed for adaptive PDs comprises three levels, namely, the device level, the substation level, and the system level, as shown in Figure 4 [2,8].
Figure 4.
Architecture for the multi-agent system.
3.2. Fault Current Limiter (FCL)
Conventional, radial, and mesh networks are protected by coordinated overcurrent relays, reclosers, or fuses, depending on the voltage level and the load type. GDG penetration will change the protection plan and the need to improve the PD model with different protection systems. The use of fault current limiters (FCLs) with electrical power systems represents an applicable procedure for reducing the level of SCC. During faults, a FCL is used to boost the impedance against the fault current path. Utilizing a FCL integrated with power systems offers numerous advantages, including a reduction in the voltage drop and SCC during faults. It also enhances the overall reliability and stability of the power system, while their high cost is the main disadvantage of using FCLs. Therefore, to get a very high performance from FCLs, the optimal numbers and locations of these devices should be studied carefully [37]. Table 1 explains the proposed methods for the protection architecture using FCL.
Table 1.
Almost all the proposed arrangements for protection initiatives using FCLs.
The authors in [9,35,36] above neglected the effects of the optimal location, number, size, and environmental effects of GDGs on the proposed protection mechanisms. In previous studies, FCLs and SFCLs have been used to reduce the fault current and maintain protection coordination. However, FCLs cause additional power loss due to an everlasting connection in the distributed system (DS). Moreover, a FCL can decrease fault currents by a percentage between 20% and 50% within the first electrical cycle, utilizing impedance values ranging from 0.2 to 0.4 per unit [47]. A SFCL was used to eliminate this loss due to its zero-resistance characteristics in normal operation, but because of its high cost, it is not recommended [48].
3.3. Overcurrent Relay and Earth Fault
The most familiar PDs used with DSs are overcurrent relays since traditional distribution systems are designed for radial operation. Overcurrent relays are used as the primary protection for distribution feeders. They are essential backup protection in a DS and should have a specific sequence of operation, i.e., they must be coordinated or selective since any failure of a protective device can cause damage to the equipment [49]. An appropriately synchronized protective schedule should guarantee that the protective device situated near the fault location is the first to act upon fault detection. In cases where it fails to respond on time due to deviations in its operating time, a backup protection mechanism should then be initiated to isolate the fault [50]. To coordinate the PDs, traditional DN protection systems should provide graded overcurrent protection (OC) and ground fault protection (GF) [51]. However, a selective structure of overcurrent protection relays in ring or mesh DNs is almost impossible. To ensure adequate protection of these network configurations, a directional element must be added to the overcurrent relay to cope with bi-directional fault currents.
Conventional centralized power sources inject SCC characteristics, which are then utilized to configure the operating characteristics of the OCRs in the DNs. These OCRs initiate a process whereby they send a trip signal to the relevant CB when the SCC exceeds its preset threshold, isolating the faulty section from the rest of the electrical feeder. However, due to the reverse direction of the fault current in most of today’s DNs with GDG penetration, the fault current injected by GDGs has completely different aspects. The main disadvantage of this disturbance situation is OCR malfunction, which causes damage to expensive power equipment on both sides of the energy sources.
Furthermore, IGBT power modules commonly serve as crucial components for interrupting circuits in power systems. Their applications extend to a wide range of systems, including solid-state DC circuit breakers, hybrid DC circuit breakers, and power transmission systems [52]. Table 2 discusses a taxonomy of reviewed papers on the effects of GDGs on over-current and earth fault PDs.
Table 2.
A taxonomy of reviewed papers discussing the effects of GDGs on OC and EF.
3.4. Recloser
A recloser is a type of circuit breaker with independent controls to detect overcurrents and open in the event of a fault, either instantly or with a time delay. Reclosers can be programmed to activate automatic circuit reconnection at variable intervals if the fault persists and possibly hangs. Reclosers are used because their cost is usually lower than that of conventional circuit breakers and separate relays [72]. The automatic reclosing concept should not be applied in cases of transformer or cable protection because this will lead to equipment damage and personal risks when applied with permanent faults. In addition, reclosers should only be applied to overhead distribution systems [73]. The extensive integration of inverter-based DERs within the system can lead to a decrease in the operating reach of reclosers, an extension of fuse operating times, and potentially detrimental effects on fuse-saving mechanisms [74].
3.5. Fuse
The fuse represents the most accepted protection model in the DNs protection sector. Fuse operation time coordinates with other PDs in the network, such as relays or reclosers, which is necessary to avert the fuse blowing amid temporary faults. The main benefit of fuses is to minimize power blackouts and prevent unnecessary electric network outages [4,75]. Fuses disconnect the faulty circuit if the current reaches a preset value. High speed and low cost are the main merits of fuses, but the main disadvantage is that they cannot be reset by themselves and must be replaced after each operation. The fuse rating must be higher than the maximum continuous load current at which the fuse operates [62]. For the process to be successful, it is necessary to carry out the closing operation before the main fuses start to blow. In addition, the reclosing operation of the relay or recloser as backup protection should be coordinated according to the fuse characteristics. To achieve this coordination, the minimum melting (MM) and total clearing (TC) curves of all of the fuses are reserved in backup PDs to determine the best circuit breaker disconnection time with different types of faults [76]. A significant challenge in protection after GDG integration with DNs is due to the increased use of power electronics represented by rectifiers and inverters, which require high speed PDs. For that, ultra-fast fuses with a presumed ratio of the largest to smallest section of the fuse element must be designed to obtain a wide range of ordinary protection blueprints [77]. This approach needs to use technological programs to satisfy the need for less time for analyses.
3.6. Coordination of PDs
Coordination is the selectivity in the PD setting to separate the abnormal part of the system only. Moreover, the development of a carefully considered design of basic elements in the protection systems of electrical DNs is critical to many industrial, healthcare, and continuous process systems. For this reason, coordination is an essential component of a complex electrical distribution protection system design [78]. The goal of protection coordination in DNs is discrimination to prevent degradation of the consistency of the RDS [79]. Generally, it involves fuses, reclosers, and overcurrent relays PDs. Proper coordination among these PDs means that there is no malfunction or duplication of their operation [80]. The immediate isolation of unhealthy parts of a DN altered by various permanent electric faults means the protection coordination system operated appropriately. Protection relay basic requirements are specifically defined as selectivity, speed, sensitivity, and reliability [81]. The typical coordination procedures between the circuit breaker (CB) with an overcurrent relay, recloser, and fuse at medium voltage 11 kV are illustrated in the model below, which shows RDNs. Figure 5 shows empirical examples of different cases.
Figure 5.
Medium voltage 11 kV model in RDNs.
3.6.1. Over-Current Relay-Recloser-Fuse Coordination (without GDG)
The overcurrent relay setting should be precise and perfect to ensure fault sensitivity with high-reliability networks. Relay operation must be coordinated to achieve the desired selectivity and to minimize disruption to the operation when the fault is isolated. Coordination requires the adjustment of two important settings, the pickup current (Ip) and TDS [39]. According to the IEC standard, the operating time of an inverse time OCR and the fast and slow mode of a recloser can be calculated according to the following Equation (1):
where is the relay operating time, M is the ratio of the fault current depending on the relay type of standard, and L is a constant. The pickup set current or Ip can be calculated with respect to the maximum load sensitivity by the relay as in (2) below:
The time characteristics of overcurrent relays are generally nonlinear. This period may consider several factors, including CB trip time, tolerances for both CB and relay, maintenance processes, and CT slight saturation, whereas the permanent faults can be cleared by the fuses as primary protection. The familiar curve of the fuse characteristics is explained in (3) [56,82]:
where is the operating time of the fuse, is the fault current passing through the fuse, and and b represent fuse constants. The operating time of the fuse is high depending on the b constant value.
Firstly, when the GDG does not connect, the OCR must be set and coordinated to operate conditionally on the location and magnitude of the fault. Therefore, short circuit analysis should be calculated to limit the main coordination conditions represented by the maximum and minimum fault levels. The PDs operate depending on some factors like the reliability of customer service, types of PDs used in the networks and their settings, voltage level, network configuration, and the level of different fault types. If the fault happens after the fuse (LOAD 2) network, all the PDs are sensitive to that fault, but the fuse will clear the fault at first because it is the nearest device to the fault location.
Figure 6 represents the coordination curves using IDMT characteristics between the OCR, recloser, and fuse at 11 kV-MVN. During network disturbances, the recloser fast curve, fuse, and the OCR sense the fault or a sudden increase in a load more than the load current (300 A). The delay time between the fast and slow recloser curves causes the fuse to complete its arcing time and clears that fault as primary protection.
Figure 6.
Coordination curves using IDMT characteristics between the OCR, recloser, and fuse.
For the fuse-saving mode, there is a delay time between the fast and slow recloser curves to avoid a temporary fault because more than 70% of DNs are temporary faults [48]. Also, the recloser will operate as the first backup protection with a permanent fault when the fuse does not operate for any reason and clear the fault before the OCR operates.
Finally, the OCR operates as a secondary backup when both the primary and first backup protections fail to clear the disturbances in the RDN. In this scenario, the coordination of protective devices (PDs) is highly reliable and sensitive, ensuring the protection of electrical equipment. This sensitivity is particularly important during high short-circuit currents exceeding 1 kA, as it triggers the activation of the instantaneous feature.
Furthermore, if a fault occurs in the section of the feeder before the fuse location and after the recloser, a different scenario unfolds. In this situation, the coordination between the OCR and the recloser plays a crucial role in ensuring that the recloser clears the fault before the OCR comes into operation as the primary protection. Accordingly, the OCR operates as backup protection if the recloser slackens. Sometimes, the fault happens on the feeder section between the main CB and recloser (near LOAD 1), and in this case, the OCR will operate only to clear that fault within a specific set time.
3.6.2. Over-Current Relay-Recloser-Fuse Coordination (with a GDG)
Major protection problems related to the introduction of a GDG into DNs consist of protection blindness, false tripping, miscoordination of fuse reclosing, interfuse coordination failure, and failed automatic reclosing [63]. Connecting a GDG to the radial feeders containing such PDs causes several protection problems at once. The fault current detection by the recloser is controlled by the GDG and can lead to a detection problem at first. Secondly, the coordination setting between the relay and recloser or fuse and recloser can be lost, leading to selectivity problems [5]. Implemented in load changes, system topology, or generation level are used for the new relay settings to obtain optimal coordination. The objective function uses the sum of the TDS of primary relays [83,84]. Therefore, when PVs are connected to the same radial feeder as in Figure 7, the power flow will be in the opposite direction as well, and the fault current level and direction will be changed. For the same fault locations discussed before in the previous section (Section 3.6.1), the coordination curves need to be re-coordinated to ensure that all PDs will be operating.
Figure 7.
Medium voltage 11 kV model in RDNs with PV solar.
Figure 8 illustrates the mal coordination between the relay, recloser, and fuse after connecting PV solar with the distribution feeder. Therefore, PDs should be re-coordinated to absorb the PV effect on the fault level during the network disturbance. The main implication is that the currents flowing through the relay, recloser, and fuse do not have the same characteristics when a fault occurs. The fault current may be increased or decreased depending on the fault current contribution from the GDG and the fault location and type, i.e., (4):
Figure 8.
Coordination curves using IDMT characteristics between the OCR, recloser, and fuse with connected PV solar.
The protective system is structured to ensure that, when a fault occurs, a primary relay is designated to initiate isolation, and a supplementary group of backup relays is poised to act should the primary relay falter. The relay settings must be meticulously configured to prevent the backup relays from activating before the primary relay [85]. The use of inverters for feeding renewable energy is generated mainly by direct current like PV solar, and these inverters have internal protection so that protection against overload is provided by the control of current routing, and protection against short circuits is provided by fuses (internal).
This protection must be supplemented by external PDs to avoid damage to the inverter by the energy supplied by the grid (for AC) and by the source (for AC and DC) [77]. The integration of a GDG with this feeder type causes many protection problems. Firstly, the recloser fault current detection is influenced by the new power generation and may cause a fault detection problem. Secondly, it loses the coordination between reclosers or the fuse and recloser, which causes discrimination issues [86].
It is necessary to investigate the influences of GDG penetration into DNs to calculate the minimum operating time and determine coordination problems. These influences are derived from situations of both increases and decreases in the fault current [75].
It is necessary to maintain protection coordination when considering the future installation of PV systems with any penetration level and various locations in conjunction with the distribution power supply. Therefore, using the proposed strategies with offline calculations does not require communication links [60]. The authors in [87] improved the Protection Coordination Index (PCI) on interconnected DNs using the time–current–voltage feature set and dual configuration in DOCRs. IEEE 14- and 30-bus systems are used to illustrate the selectivity of overcurrent relays, which are imperative in active distribution systems with an increasing penetration level of GDGs.
Meanwhile, the same solution was used in [58], where the results show that a GDG connection with a mesh distribution system reduces the overall relay operating time by using a specific strategy. Substantiating an innovative dynamic and hybrid tripping approach designed to minimize tripping delays and enhance the coordination performance of OCR and EF relays was discussed in [88].
An optimization strategy was developed to minimize the TDS, FCT, and starting current for relay configuration by the Particle Swarm Optimization (PSO) algorithm. The analyses and assessment of the IEEE 14-bus system, compared with existing methods, showed the best validity of the minimum response time for the current transformer (CT) configuration. Therefore, it decreases the operating times of the relay and keeps the protection coordination between the OCRs applicable [37]. The DNs protection coordination problem with DOCRs was classified as a nonlinear mixed-intergeneration level programming problem (MINLP) and was solved using the well-established DE algorithm.
Using a sample system, the feasibility and effectiveness of the proposed method have been approved [81]. The time lapse between the operation of primary and backup protective devices is known as the CTI. It is calculated as the difference between the moment circuit breakers trip due to the primary protection and the operating time of the backup protection. A typical CTI is restricted between 0.2 to 0.5 s in practical applications concerning many factors like PDs over travel, CT faults and calibration, and fault current DC components [89]. Furthermore, for better understanding, a brief comparison of CTIs is provided in Table 3.
Table 3.
CTIs for main and backup for different combinations of PDs [73,80].
The installation of a GDG can perturb the coordination of the protection system and therefore either some coordination changes or exhaustive replacement should be carried out of the PDs. The planning etiquette in existing distribution systems must be reviewed to consider the size, location, and penetration levels of DGs [21]. The SCC calculations for DNs containing renewable PV solar energy are proposed in [90].
The IEC60909 standard provides a convenient method for calculating short-circuit currents (SCC) in a standardized manner. Subsequently, the coordination process, based on the IEEE242 standard, is implemented when configuring the design and coordination of protection relays. All analyzed assessments are carried out in ETAP by simulating a short-circuit situation. An embedded GDG with RDN changes the topology to a multi-loop DN. Therefore, breakpoints are applied to the initial relays to find the OCR settings to regulate the starting point and defer conflicting constraints that reduce the CPU time [91].
4. Protection Scheme Adaptive
The main result of increased GDG installation on DNs is disturbances in the protection system because of the fault current level variation. New adaptive protection strategies have proposed the coordination of PDs with fault location. For example, using a radial basis function neural network (RBFNN) with a two-stage backtracking algorithm can automate the fault location method. The first stage calculates the fault location distance from each power source, whereas the second stage identifies the exact fault line [92]. Table 4 illustrates some of the research with the advantages and drawbacks of the proposed adaptive layouts.
Table 4.
Some of the research with the advantages and drawbacks of the proposed adaptive protection strategy.
5. Types of GDGs Integrated with DNs
In general, a GDG is a clean electrical production unit directly connected to the loads or the consumer side. The integrated or dispersed generators are represented by the concept of their connection with DNs and discrimination from centralized types, respectively. Presently, many power generation technologies are used or under improvement. These technologies consist of PV solar, wind, biomass, bioenergy, hydroelectric, geothermal, ocean, and hydrogen fuel energy, with different capacities, as shown in Table 5 [3,9].
Table 5.
GDG types depend on the rating.
5.1. Microgrid Topology
The integration between electrical distribution systems and different scale sizes of RES independently or in combination with other small power resources is called the microgrid (µG). The µG represents a method of interconnecting various low-voltage RESs and loads to the distribution system. It is designed to function independently of or in parallel to the grid. It is used as a measure to ensure reliable and affordable energy [103,104]. Due to the heightened energy demand and growing concerns related to climate change, µGs have emerged as a viable remedy for these challenges [105]. However, PV solar and WT represent the main GDG penetration within DNs, representing the µG.
Figure 9 illustrates the structure of µG. Furthermore, the µG utilizing the main advantages of the electrical power system can be explained as follows [106]:
Figure 9.
Structure of a µG.
- Improving the electrical power reliability using its ability of two modes of operation.
- Reducing line power losses, investment costs, and environmental impacts.
- Managing the uninterrupted energy and fluctuations caused by the load demand.
- Integrating with a wide range of various power sources and managing peak loads.
- Injecting the energy generated into the public grid as a source of income with high efficiency.
This analysis will assess the pros and cons of current microgrid protection measures, focusing on critical issues and potential directions for future research. This evaluation is rooted in the comprehensive investigation presented in a recent specialized study [107], although this section will provide an overview of some of the author’s previous works concerning power protection schemes that involve the implementation of external devices. To face the challenge of a fault level increase when a µG operates in connected mode instead of island mode, a protection proposal should be discussed. The DOCR in a hybrid microgrid should detect changes in the fault currents during changing conditions from grid-connected operation to island operation [108]. Therefore, a differential scalable algorithm is proposed to determine the optimal configuration for DOCRs to minimize and delay the impact of inadequate coordination on the protection design [72]. In [109], the black start strategy was used with a high uncontrollable GDG embedded and loads in the island mode of network restoration. Also, with the association of ESS and fuel generation units, the combination can be operated in both on-grid and off-grid modes. However, reactive power sharing and voltage stability are not considered.
Nonetheless, individuals engaged in a small-scale µG are expected to adopt a more proactive role, earning them the title of “prosumers.” The growing prosumer population naturally necessitates the establishment of a decentralized energy trading system, eliminating the need for centralized oversight [110]. On the other hand, the connection of a GDG with a µG to the medium voltage in a distribution system may be called a multi-microgrid (MµG). Various coordination strategies and protection plans have been developed to address the challenges that come from GDG penetration. Time classification strategies are slow in operation compared with communication-based coordination strategies. Furthermore, the most effective scheme is voltage-based versus internal and external faults, but nevertheless, symmetrical and high impedance faults cannot be detected [111]. Therefore, it is necessary to modify the protection scheme in µG.
5.2. PV Energy
The general shape of a PV solar unit is a square cell, but sometimes it will be round, and both shapes are made from silicon crystals. When PV cells are gathered, they form a panel module, which forms a matrix when grouped to generate the appropriate power. Figure 10 shows a grid-connected PV system hardware structure [21,28].
Figure 10.
A grid-connected photovoltaic system hardware structure.
The output power of photovoltage modules will be enlarged after being equipped with maximum power point tracking (MPPT) systems, which change the operating point concerning solar irradiance [29]. Also, the performance of PV modules is influenced by various factors, including the semiconductor area exposed to solar radiation, mosaic areas of the PV modules, ambient temperature, and the characteristics of the PV cells. These factors are assessed under the test conditions specified in industrial solar radiation standards. Therefore, the PPV output power can be calculated by (5):
where ηpv is the instantaneous PV module generator efficiency, Npv is the number of modules, Am is the area of a single module used in a system, and Gt is the global incident irradiance on a flat surface [112]. The inclusion of these modules with other electrical components represents one of the widespread solar energy technologies necessary to convert solar energy to electricity. Nowadays, PV energy covers around 4.5% of the total electricity generated in the world, and over the past two decades, the PV sector has increased gradually. Furthermore, PV solar is installed in open areas with different range systems, such as large ground-mounted solar parks in the desert and along coastlines, as well as small mounted and integrated systems on buildings’ rooftops. PV has significantly increased, with estimates indicating a doubling of the global installed capacity expected every two years [113].
PV systems generate direct voltage and then transform it into alternating current using inverters. The inverter size should be greater than the total watts of instruments by 25–30%. Two general designs are commonly used, with and without battery storage [114]. The fault current level increases appreciably due to the presence of a PV when a fault occurs to make the PDs operate beyond their protective zone [115]. The cloud passing effect of intermittent solar irradiance during sunny and cloudy days was investigated in [116], which found the influence of different PV integration levels on the voltage profile focused on short-term voltage drop analysis with the Open DSS tool.
5.3. Wind Turbines
Converting the kinetic energy of the wind into electricity is achieved by a power-generating device called a WT. There is a vertical and horizontal axis of a WT. As in PV solar energy, WTs neither require fuel costs nor produce emissions. However, the main challenges are that they have unpredictable and intermittent performances [117]. Some WT systems generate AC power and are then converted by an AC-DC converter to connect with a DC microgrid [6]. Figure 11 shows a simplified WT system block diagram [89].
Figure 11.
A simplified WT system block diagram.
The main advantages of WT penetration are the short time needed for their design and installation, low emissions, and various modular sizes. Furthermore, the main disadvantages are limited site resources for wind, visibility, and loud noise, and less availability during peak power demand periods [114]. One of the major problems of embedding a wind farm in electrical distribution substations or DNs is increasing the short circuit level for any faults occurring on it, which causes the PDs to malfunction and experience mal-coordination.
Therefore, a short circuit analysis was performed twice using ETAP software to simulate 13 and 30 IEEE test systems under the ANSI/IEEE and IEC methods. The results demonstrated that wind power generation has a powerful impact on SCC [118]. However, the authors used manual wind DG location in the study analysis and disregarded the optimization method.
For detecting fault effect events, the Wind Fault Index (WFI) is used by the proposed protection algorithm (PA) with output to produce a separate wavelet transform. Also, for analyzing current signals using the Wigner distribution function, the Stockwell Transform (ST) established an approach in terms of the estimation time of fault and noise effects [119].
6. Optimization Technique
In engineering applications, the meta-heuristic optimization algorithms become very familiar because they do not require gradient information and can avert the local optimum. In addition, they are based on concepts that are much simpler with easy implementation in different types of problems, including various disciplines according to [120]. The authors presented a simulation derived from humpback whale behaviors called the Whale Optimization Algorithm (WOA). Meanwhile, the authors in [121] used the teaching learning-based optimization process (TLBO) with the IEEE 5-bus and IEEE 30-bus test systems. Therefore, they present the solution to the DOCR coordination problem with a new methodology compared with PSO and GA as another type of optimization approach. To solve the protection coordination issues synchronously, a new hybrid method has been proposed with the limitation level of PDs. It is related to the placement of new equipment and existing devices using genetic algorithms, with linear programming by a MATLAB software simulation [122].
Moreover, a composite optimization approach known as the Firefly Algorithm and linear programming hybrid (FA-LP) was utilized. It serves to extend the exploration domain by linearizing the coordination equations of directional overcurrent relays (DOCR), ultimately aiding in the attainment of an optimal solution [123]. Furthermore, within the work referenced as [108], the authors introduced a proficient hybrid optimization methodology amalgamating the adapted Firefly Algorithm with the Genetic Algorithm to attain an enhanced solution. In [124], the optimization models presented in this context sought to determine an arrangement of PMU positions with the fewest devices that was capable of detecting any fault occurrence within a transmission power network.
The National Renewable Energy Laboratory (NREL) has enhanced the Hybrid Optimization for Renewable Electric Energy (HOMER) software. This optimization tool is designed for the analysis of hybrid systems, whether they are grid-connected or independent, and it generates a list of economically viable systems based on user-defined criteria [114]. The penetration of GDG units will affect DNs by their location, number, and capacity. Therefore, this problem was investigated with different optimization approaches, with, for example, the hybrid GA-OPF, the Immunogenic algorithm (IGA), and the Small-World Optimization algorithm (SWOA) [117].
This simulation involves assessing the optimal penetration level of PV systems into the distribution networks using various methodological cases in ETAP. This assessment considers both the reduction in energy losses and the cost of protection miscoordination, aimed at enhancing the utility of the electricity distribution company (EDC) [125]. Throughout the optimization procedure, the allocation of devices, their placement within the system, and the determination of their quantity are systematically addressed. The Multi-objective Gray Wolf Optimization technology is employed to attain the optimal distribution of eco-friendly distributed generation resources, achieving the most substantial reduction in the scrutinized parameters [126].
For obtaining the amount of active power loss reduction and voltage reflections because of the hybrid system (PV and WT based on ESS) embedded in DNs, the PSO algorithm and manta ray foraging optimization (OFDM) were proposed in [127]. It was more beneficial with less energy and voltage deviation compared with other methods. Besides enhancing the reliability of DN and reducing active power losses [128], it employs a customized unbalanced RDN based on the IEEE 13-bus system as a testbed.
That study utilized the PSO progress to optimize critical parameters such as the location, capacity, and quantity of DG units. These optimization experiments were performed in ETAP software version 19.0.1, with the PSO algorithm integrated into the MATLAB R2018a environment.
Furthermore, in [129], PSO-based on the Fuzzy-C means cluster algorithm was used to modify the optimization of multiple objectives with PVGD penetration. PSO is the most popular algorithm developed by Kennedy and Eberhart. It is suggestive of the social behaviors of flocks of birds flying in the search space and uses a series of particles (Best filters). Meanwhile, they all plot the best solution in their path [130]. In other words, the particles reflect their own best result, in addition to the swarm, which comes up with the best solution.
7. Main Related Standards
The international standards (IS) are constructed by different international organizations to coincide with the technical specifications for different electrical, electronic, and related technologies. Planning and operation processes for various kinds of equipment activities are explained in the IS. The International Electrotechnical Commission (IEC) is one of the famous IS that deals with electrotechnical standardizations and works as a group with other national organizations in the same field. Examples of these standard-setting bodies include the BSI in the United Kingdom, ANSI in the United States, CENELEC in Europe, and JSI in Japan. Additionally, electrotechnical organizations like the IEE, IEEE, VDE, and JES have contributed their technical expertise and insights to international documents and standards [131].
7.1. IEC 60255
One of the main standards illustrates the relay protection blueprint and the current/time-tripping for IDMTs of OCRs characteristics that are varied depending on other PDs used in the same protected zone. As in Equation (1) above, IEC 60255-3 [132] defines many of the standard coefficient attributes as follows in Table 6 [133,134,135], compared with the IEEE standard in [26].
Table 6.
IEC 60255-3 with IEEE standards define several standard characteristics for IDMTs of OCRs.
On the other hand, IEC 60255-4 explains the three types of inverse time OCRs, ITG7200, ITG7300, and ITG7400, which represent inverse, very inverse, and extremely inverse relays, respectively. Moreover, the OCR series, including RMS700, RMS7000, RMST7000, and RMSA7000, are digital multi-curve relays equipped with a highly stable timer circuit. This feature is designed to minimize the operating time between two connected relays to safeguard the same protection zone, known as the grading interval [136]. Some solid-state relays operate under this standard characteristic up to twenty times of PSM, then follow a constant time characteristic above this current level [137].
7.2. IEC 60909 Purpose and Equivalents
The short circuit calculation in three-phase AC system guidelines and standards [138] was improved to produce uniformity and iteration of the results so that they are accurate enough to satisfy their intended objective. They were derived from the German Verband Deutscher Electrotechniker (VDE) 0102 Standard [139]. According to the IEC60909 standard, there are four categories of short circuits, including L-L-L, L-L, L-L-G, and L-G. This regular standard, applicable to all radial and mesh electrical systems, 50 or 60 Hz and up to 550 kV, is extraordinarily precise and traditional. A daunting task is to calculate the SCCs at different points when installation complicates a DN. Therefore, the use of specialized software will speed up the calculations quickly [140].
7.3. IEEE Standard 1547
According to the action of DSs integrated with GDGs against the different kinds of abnormal conditions or faults, the IEEE 1547-2018 standard [141] consists of different control methods [4,142]. It is the modern version of IEEE 1547-2003 for interconnecting distributed generation with electrical power systems. The general operational performance of DNs interconnected with various levels of GDG development are illustrated in IEEE 1547a [143] to adapt to abnormal working conditions with more flexibility [8], whereas the conducting distribution impact guide research for the DER embedded standard is IEEE 1547.7 [144]. Although this standard consists of a series of issuances to specify the interconnection protection requirements, each utility company and/or region can define it according to their requirements.
7.4. IEC 61850 Standard Protocols
In this protocol [145], the data are received with multiple times of transition in an oriented manner. Therefore, IEC61850 is used for applications of automation substations to connect intelligent electronic devices (IEDs). Moreover, this standard can be used with a fast protection plan for time-critical applications [20,146]. This version was improved by the IEC61850-7-420 protocol for DGs from the suggested protection scheme with centralized criteria explained by the data and attributes as variables [147,148]. Furthermore, in the distribution feeder, IEC 61850 was proposed to illustrate the fault location depending on the voltage/current phasors.
7.5. IEC 60038 for Voltage Bands [149]
IEC 60038 provides standardized voltages and the bandwidth or allowable voltage range for certain voltage levels. For example, for a three-phase system (230/400) volts, the voltage bandwidth is specified as ΔUmax < ±10% × Un, where Un refers to the nominal system voltage and ΔUmax means the maximum voltage allowed, whereas the Australian Standard (AS60038) states that the voltage must be between + 10% and −6% of the Un. Therefore, the upper voltage tolerance should always be considered less than or equal to the highest voltage for the electrical equipment [150,151]. The voltage unbalance was limited in international standards to protect the electrical equipment operating in the system, as the ANSI standard recommends that the voltage unbalance should not be higher than 3% under a steady-state condition [152].
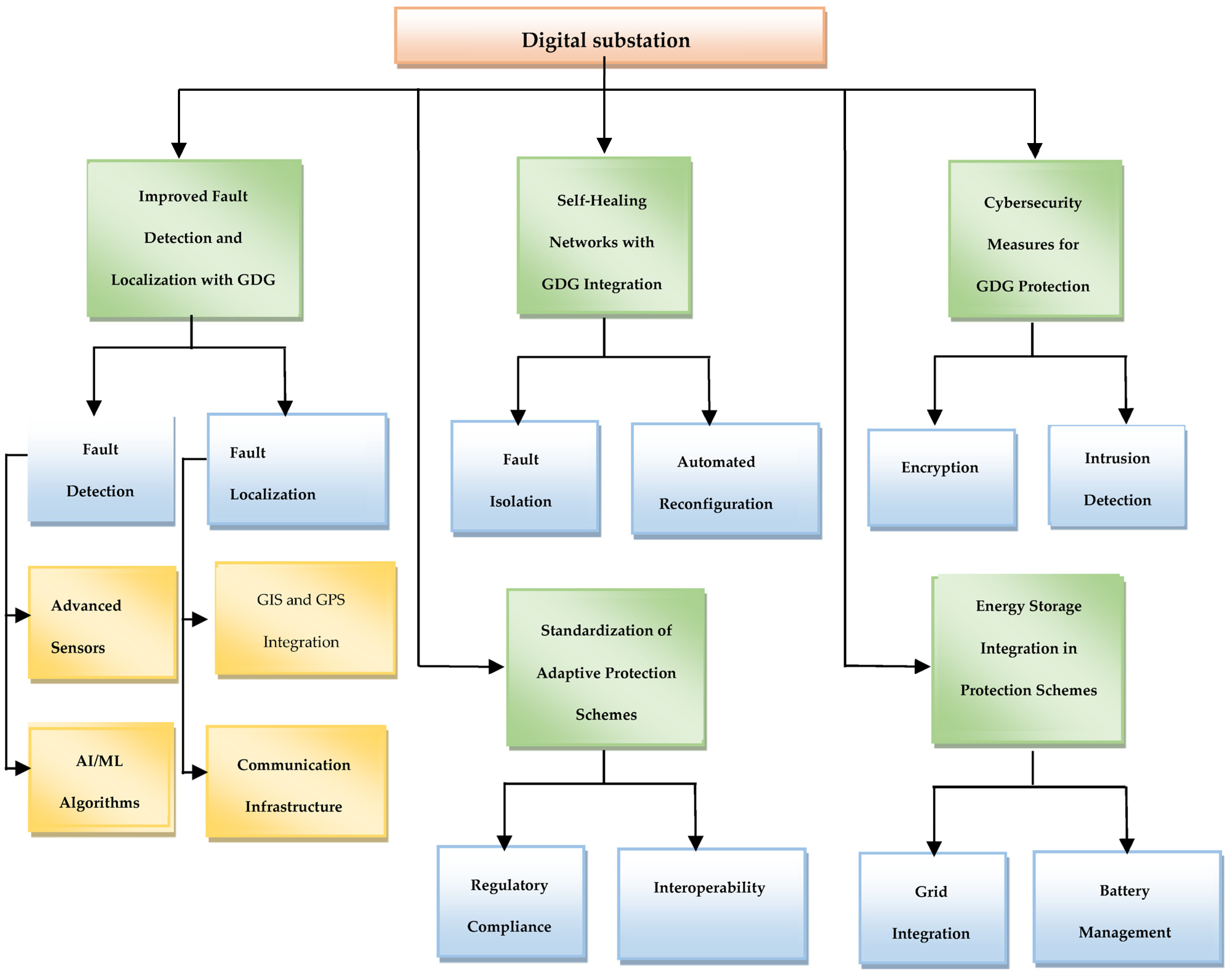
8. Aspects to Be Considered in Future Development
Future development trends in electrical DNs with GDG encompass several key areas, as illustrated in Figure 12. To identify defects quickly and precisely, it is first necessary to increase fault detection and localization procedures through advanced sensor placement, signal processing, and improved communication systems [153]. Concurrently, investigating self-healing grid ideas that make use of GDGs is essential for automatically reconfiguring networks after malfunctions, hence reducing downtime. Adaptive protection techniques that work with dynamic GDG systems are also crucial. To improve system resilience and reliability, they need to quickly restore service and redirect electricity [154]. It is important to have a strong cybersecurity integration that includes technology for secure ledgers, secure communication protocols, and intrusion detection [155]. It is advisable to consider standardized frameworks for adaptable GDG protection schemes as well as the function of international standards organizations in guaranteeing uniformity and compatibility throughout the sector. Finally, by developing ESS control algorithms and coordinating them with protective devices, a smooth integration of ESS with GDGs can improve the system dependability and response times [156].
Figure 12.
A block diagram of future development trends in electrical DNs with GDGs.
9. Conclusions and Future Work
The penetration of GDGs into DNs with different voltage levels has a lot of effects on the performance of these networks. This paper provides a comprehensive survey of the main protection system challenges arising from GDGs embedded in DNs. Furthermore, it describes how to plan and design a power protection scheme with highly robust characteristics before and after different levels of GDGs are connected. In addition to the effect of GDG type, the number, size, and location should be studied using suitable optimization techniques.
Although there are many protection challenges shared between GDG effects and non-renewable resources, their intermittent nature due to environmental effects represents the most critical protection challenges facing researchers. Moreover, this survey paper presents some of the novelties used as a protection framework with various categories of fault detection methods and protection approach possibilities to restore or maintain the network’s reliability. However, ordinary OCRs and directional performance represent a splendid solution to reduce the side effects of GDG connection. A protection coordination adaptive facility can be used to reset the operation characteristics between OCRs and other PDs in the same protection zone. Using suitable coordination and a wide range of PD performance settings according to international standards makes the electrical equipment operate under the manufacturer’s design. This protection design has high reliability for protection engineering on-site to observe the GDG effects on the DNs with different generation levels and weather changes without the need to replace the existing PDs. One of the important future works for GDG penetration of DNs should modify a progressive intelligent protection protocol to improve the robustness of the coordination between the main and backup PDs.
Author Contributions
Conceptualization, A.A.M. and M.A.; methodology, A.A.M. and M.A.; Writing—original draft preparation, A.A.M.; Writing—review and editing, A.A.M. and M.A.; supervision, M.A. and A.A.; project administration, M.A.; Discussing Contents and Revisions, A.A.M. and M.A., A.S.A. and A.A. All authors have read and agreed to the published version of the manuscript.
Funding
The first two authors, A.A. Majeed and A.S. Altaie, have received a Ph.D. scholarship from the Iraqi Ministry of Electricity. M. Abderrahim receives funding for his research activities from RoboCity2030-DIH-CM, Madrid Robotics Digital Innovation Hub, S2018/NMT-4331, funded by “The Community of Madrid and the European Social Funds”, and through the Strategic Action on Intelligent Robotic Systems and Automation 2012/00605/003 funded by the University Carlos III of Madrid.
Conflicts of Interest
The authors declare that there is no conflict of interest.
Abbreviations
| CHP | Combined heat and power |
| CPU | Central processing unit |
| DOCR | Directional overcurrent relay |
| DDOCR | Digital directional overcurrent relay |
| DER | Energy distributed resource |
| DigSILENT | Digital simulation and electrical network calculation program |
| DE | Differential evolution |
| EMTDC | Electromagnetic transients including DC |
| ESS | Energy storage system |
| µCHP | Micro heat and power |
| MVN | Medium voltage network |
| PSCAD | Power system computer-aided design |
| RDS | Radial distribution system |
| RSCAD | Real-time simulation computer design |
| RTDS | Real-time digital simulation |
| SAPMS | Self-healing and adaptive protection multi-agent system |
| SG | Synchronous generator |
| SHS | Self-healing system |
| UF/OF | Under frequency/Over Frequency |
| UV/OV | Under voltage/Over voltage |
| WTG | Wind turbine generation |
References
- Javadian, S.A.M.; Haghifam, M.R.; Bathaee, S.M.T.; Fotuhi Firoozabad, M. Adaptive Centralized Protection Scheme for Distribution Systems with DG Using Risk Analysis for Protective Devices Placement. Int. J. Electr. Power Energy Syst. 2013, 44, 337–345. [Google Scholar] [CrossRef]
- Brearley, B.J.; Prabu, R.R. A Review on Issues and Approaches for Microgrid Protection. Renew. Sustain. Energy Rev. 2017, 67, 988–997. [Google Scholar] [CrossRef]
- Majeed, A.A. Optimal Distributed Generation Allocation and Protection Coordination of a Distribution Network in Iraq. Master’s Thesis, University of Technology, Baghdad, Iraq, 2016. [Google Scholar]
- Manditereza, P.T.; Bansal, R. Renewable Distributed Generation: The Hidden Challenges—A Review from the Protection Perspective. Renew. Sustain. Energy Rev. 2016, 58, 1457–1465. [Google Scholar] [CrossRef]
- Coster, E.J. Distribution Grid Operation Including Distributed Generation. Ph.D. Thesis, Eindhoven University of Technology, Eindhoven, The Netherlands, 2010. [Google Scholar]
- Ahmed, A.J.; Alkhafaji, M.H.; Mahdi, A.J. Performance Enhancement of a Low-Voltage Microgrid by Measuring the Optimal Size and Location of Distributed Generation. Acta IMEKO 2022, 11, 1–8. [Google Scholar] [CrossRef]
- Razavi, S.; Rahimi, E.; Sadegh, M.; Esmaeel, A. Impact of Distributed Generation on Protection and Voltage Regulation of Distribution Systems: A Review. Renew. Sustain. Energy Rev. 2019, 105, 157–167. [Google Scholar] [CrossRef]
- Dagar, A.; Gupta, P.; Niranjan, V. Microgrid Protection: A Comprehensive Review. Renew. Sustain. Energy Rev. 2021, 149, 111401. [Google Scholar] [CrossRef]
- Hassan, A.S.; Sun, Y.; Wang, Z. Optimization Techniques Applied for Optimal Planning and Integration of Renewable Energy Sources Based on Distributed Generation: Recent Trends. Cogent Eng. 2020, 7, 1766394. [Google Scholar] [CrossRef]
- Barra, P.H.A.; Coury, D.V.; Fernandes, R.A.S. A Survey on Adaptive Protection of Microgrids and Distribution Systems with Distributed Generators. Renew. Sustain. Energy Rev. 2020, 118, 109524. [Google Scholar] [CrossRef]
- Abdel-Salam, M.; Abdallah, A.; Kamel, R.; Hashem, M. Improvement of Protection Coordination for a Distribution System Connected to a Microgrid Using Unidirectional Fault Current Limiter. Ain Shams Eng. J. 2017, 8, 405–414. [Google Scholar] [CrossRef][Green Version]
- Tonini, L.G.R.; Ferraz, R.S.F.; Batista, O.E. Load Flow and Short-Circuit Methods for Grids Dominated by Inverter-Based Distributed Generation. Energies 2022, 15, 4732. [Google Scholar] [CrossRef]
- Sa, J.A.; Favuzza, S.; Ippolito, M.G.; Massaro, F.; Palermo, U. Investigating the Effect of Distributed Generators on Traditional Protection in Radial Distribution Systems. In Proceedings of the 2013 IEEE Grenoble Conference, Grenoble, France, 16–20 June 2013; pp. 1–6. [Google Scholar]
- Khan, M.H.; Ulasyar, A.; Khattak, A.; Zad, H.S.; Alsharef, M.; Alahmadi, A.A.; Ullah, N. Optimal Sizing and Allocation of Distributed Generation in the Radial Power Distribution System Using Honey Badger Algorithm. Energies 2022, 15, 5891. [Google Scholar] [CrossRef]
- Fayazi, H.; Fani, B.; Moazzami, M.; Shahgholian, G. An Offline Three-Level Protection Coordination Scheme for Distribution Systems Considering Transient Stability of Synchronous Distributed Generation. Int. J. Electr. Power Energy Syst. 2021, 131, 107069. [Google Scholar] [CrossRef]
- Khasanov, M.; Al-durra, A.; Kamel, S.; Rahmann, C.; Hasanien, H.M. Optimal Distributed Generation and Battery Energy Storage Units Integration in Distribution Systems Considering Power Generation Uncertainty. J. Individ. Differ. 2021, 15, 3400–3422. [Google Scholar] [CrossRef]
- Sorrentino, E.; Rodríguez, J.V. Effects of Fault Type and Pre-Fault Load Flow on Optimal Coordination of Directional Overcurrent Protections. Electr. Power Syst. Res. 2022, 213, 108685. [Google Scholar] [CrossRef]
- Fani, B.; Bisheh, H.; Karami-horestani, A. An Offline Penetration-Free Protection Scheme for PV-Dominated Distribution Systems. Electr. Power Syst. Res. 2018, 157, 1–9. [Google Scholar] [CrossRef]
- Sampaio, F.C.; Leão, R.P.S.; Sampaio, R.F.; Melo, L.S.; Barroso, G.C. A Multi-Agent-Based Integrated Self-Healing and Adaptive Protection System for Power Distribution Systems with Distributed Generation. Electr. Power Syst. Res. 2020, 188, 106525. [Google Scholar] [CrossRef]
- Beheshtaein, S.; Cuzner, R.; Savaghebi, M.; Guerrero, J.M. Review on Microgrids Protection. IET Gener. Transm. Distrib. 2019, 13, 743–759. [Google Scholar] [CrossRef]
- Abdel-Galil, T.K.; Ahmed, E.B.; Abu-Elanien, E.; El-Saadany, E.F.; Girgis, A.; Mohamed, Y.A.-R.I.; Salama, M.M.A.; Zeineldin, H.H.M. Protection Coordination Planning with Distributed Generation; Canmet Energy Technology Centre: Ottawa, QC, Canada, 2007. [Google Scholar]
- Rebollal, D.; Carpintero-rentería, M.; Santos-martín, D.; Chinchilla, M. Microgrid and Distributed Energy Resources Standards and Guidelines Review: Grid Connection and Operation Technical Requirements. Energies 2021, 14, 523. [Google Scholar] [CrossRef]
- Lazarou, S.; Vita, V.; Ekonomou, L. Protection Schemes of Meshed Distribution Networks for Smart Grids and Electric Vehicles. Energies 2018, 11, 3106. [Google Scholar] [CrossRef]
- Larik, N.A.; Li, M.S.; Jamali, J.A.; Wu, Q.H.; Ahmed, T. Islanding Issues, Consequences, and a Robust Detection Method for Hybrid Distributed Generation Based Power Systems. Eng. Technol. Appl. Sci. Res. 2023, 13, 11484–11489. [Google Scholar] [CrossRef]
- Antonova, G.; Nardi, M.; Power, D.E.; Pesin, M. Distributed Generation and Its Impact on Power Grids and Microgrids Protection. In Proceedings of the 2012 65th Annual Conference for Protective Relay Engineers, College Station, TX, USA, 2–5 April 2012. [Google Scholar]
- Chandra, A.; Singh, G.K.; Pant, V. Protection of AC Microgrid Integrated with Renewable Energy Sources—A Research Review and Future Trends. Electr. Power Syst. Res. 2021, 193, 107036. [Google Scholar] [CrossRef]
- Mohammadi, P. Protection Challenges of Distributed Energy Resources Integration in Power Systems. Ph.D. Thesis, Louisiana State University, Baton Rouge, LA, USA, 2017. [Google Scholar]
- Ekanayake, J.; Strbac, G.; Jenkins, N. Distributed Generation; The Institution of Engineering and Technology: London, UK, 2010; ISBN 9780863419584. [Google Scholar]
- Chowdhury, S.; Chowdhury, S.P.; Crossley, P. Microgrids and Active Distribution Networks; The Institution of Engineering and Technology: London, UK, 2009; ISBN 9781849191029. [Google Scholar]
- Cheng, Y.; Liu, Y.; Zhang, Z.; Li, Y. An Asymmetric Encryption-Based Key Distribution Method for Wireless Sensor Networks. Sensors 2023, 23, 6460. [Google Scholar] [CrossRef] [PubMed]
- Abbaspour, E.; Fani, B.; Heydarian-Forushani, E. A Bi-Level Multi Agent Based Protection Scheme for Distribution Networks with Distributed Generation. Int. J. Electr. Power Energy Syst. 2019, 112, 209–220. [Google Scholar] [CrossRef]
- Tejeswini, M.V.; Jacob Raglend, I.; Yuvaraja, T.; Radha, B.N. An Advanced Protection Coordination Technique for Solar In-Feed Distribution Systems. Ain Shams Eng. J. 2019, 10, 379–388. [Google Scholar] [CrossRef]
- Yousaf, M.; Muttaqi, K.M.; Sutanto, D. Assessment of Protective Device Sensitivity with Increasing Penetration of Distributed Energy Resources. In Proceedings of the Australasian Universities Power Engineering Conference, AUPEC 2018, Auckland, New Zealand, 27–30 November 2018; pp. 1–6. [Google Scholar]
- Stennikov, V.; Barakhtenko, E.; Mayorov, G.; Sokolov, D.; Zhou, B. Coordinated Management of Centralized and Distributed Generation in an Integrated Energy System Using a Multi-Agent Approach. Appl. Energy 2022, 309, 118487. [Google Scholar] [CrossRef]
- Abbaspour, E.; Fani, B.; Sadeghkhani, I.; Alhelou, H.H. Multi-Agent System-Based Hierarchical Protection Scheme for Distribution Networks With High Penetration of Electronically-Coupled DGs. IEEE Access 2021, 9, 102998–103018. [Google Scholar] [CrossRef]
- Hojjaty, M.; Fani, B.; Sadeghkhani, I. Intelligent Protection Coordination Restoration Strategy for Active Distribution Networks. IET Gener. Transm. Distrib. 2021, 16, 397–413. [Google Scholar] [CrossRef]
- Ghanbari, M.; Gandomkar, M.; Nikoukar, J. Protection Coordination of Bidirectional Overcurrent Relays Using Developed Particle Swarm Optimi- Zation Approach Considering Distribution Generation Penetration and Fault Current Limiter Placement Coordination de La Protection Des Relais de Surintensité. IEEE Can. J. Electr. Comput. Eng. 2021, 44, 143–155. [Google Scholar] [CrossRef]
- Mohammadi, R.; Ghotbi, M.; Mousavi, S.M. Comprehensive Coordination of Radial Distribution Network Protection in the Presence of Synchronous Distributed Generation Using Fault Current Limiter. Electr. Power Energy Syst. 2018, 99, 214–224. [Google Scholar] [CrossRef]
- Hatata, A.Y.; Ebeid, A.S.; El-Saadawi, M.M. Application of Resistive Super Conductor Fault Current Limiter for Protection of Grid-Connected DGs. Alexandria Eng. J. 2018, 57, 4229–4241. [Google Scholar] [CrossRef]
- Farzinfar, M.; Jazaeri, M. A Novel Methodology in Optimal Setting of Directional Fault Current Limiter and Protection of the MG. Electr. Power Energy Syst. 2020, 116, 105564. [Google Scholar] [CrossRef]
- Dehghanpour, E.; Karegar, H.K.; Kheirollahi, R.; Soleymani, T. Optimal Coordination of Directional Overcurrent Relays in Microgrids by Using Cuckoo-Linear Optimization Algorithm and Fault Current Limiter. IEEE Trans. Smart Grid 2018, 9, 1365–1375. [Google Scholar] [CrossRef]
- Yoosefian, D.; Mohammadi Chabanloo, R. Protection of Distribution Network Considering Fault Ride through Requirements of Wind Parks. Electr. Power Syst. Res. 2020, 178, 106019. [Google Scholar] [CrossRef]
- Najy, W.K.A.; Zeineldin, H.H.; Woon, W.L. Optimal Protection Coordination for Microgrids With Grid-Connected and Islanded Capability. IEEE Trans. Ind. Electron. 2013, 60, 1668–1677. [Google Scholar] [CrossRef]
- Hatata, A.Y.; Ebeid, A.S.; El-Saadawi, M.M. Optimal Restoration of Directional Overcurrent Protection Coordination for Meshed Distribution System Integrated with DGs Based on FCLs and Adaptive Relays. Electr. Power Syst. Res. 2022, 205, 107738. [Google Scholar] [CrossRef]
- Shad, H.; Gandomkar, M.; Nikoukar, J. An Improved Optimal Protection Coordination for Directional Overcurrent Relays in Meshed Distribution Networks with DG Using a Novel Truth Table. J. Oper. Autom. Power Eng. 2023, 11, 151–161. [Google Scholar] [CrossRef]
- Park, M.K.; Lim, S.H. Study on Malfunction of OCR Due to Penetration of DER into Power Distribution System with SFCL. Energies 2023, 16, 6137. [Google Scholar] [CrossRef]
- Sahebi, A.; Askarian-Abyaneh, H.; Sadeghi, S.H.H.; Samet, H.; Malik, O.P. Efficient Practical Method for Differential Protection of Power Transformer in the Presence of the Fault Current Limiters. IET Gener. Transm. Distrib. 2023, 17, 3861–3871. [Google Scholar] [CrossRef]
- Rizwan, M.; Hong, L.; Waseem, M.; Shu, W. Sustainable Protection Coordination in Presence of Distributed Generation with Distributed Network. Int. Trans. Electr. Energy Syst. 2020, 30, 1–23. [Google Scholar] [CrossRef]
- Hatata, A.; Kaddah, S.; Abdraboh, H.; Frahat, M. Optimal Directional Overcurrent Relay Coordination Using Artificial Immune Algorithm. Bull. Fac. Eng. Mansoura Univ. 2014, 39, 9–18. [Google Scholar] [CrossRef]
- Esobinenwu, C.S. Performance Evaluation of Overcurrent Relay in a Distribution Substation For Improved Protection and Coordination. SADI Int. J. Sci. Eng. Technol. 2023, 10, 12–24. [Google Scholar]
- Kennedy, J.; Ciufo, P.; Agalgaonkar, A. A Review of Protection Systems for Distribution Networks Embedded with Renewable Generation. Renew. Sustain. Energy Rev. 2016, 58, 1308–1317. [Google Scholar] [CrossRef]
- Xu, L.; Li, K.; Yang, Z.; Jiang, X. Analysis of Discharge Failure Mechanism of IGBT Power Modules. Energies 2023, 16, 6001. [Google Scholar] [CrossRef]
- He, L.; Rong, S.; Liu, C. An Intelligent Overcurrent Protection Algorithm of Distribution Systems with Inverter Based Distributed Energy Resources. In Proceedings of the ECCE 2020—IEEE Energy Conversion Congress and Exposition, Detroit, MI, USA, 11–15 October 2020; pp. 2746–2751. [Google Scholar]
- Ramli, S.P.; Mokhlis, H.; Wong, W.R.; Muhammad, M.A.; Mansor, N.N.; Hussain, M.H. Optimal Coordination of Directional Overcurrent Relay Based on Combination of Improved Particle Swarm Optimization and Linear Programming Considering Multiple Characteristics Curve. Turkish J. Electr. Eng. Comput. Sci. 2021, 29, 1765–1780. [Google Scholar] [CrossRef]
- Meskin, M.; Iyer, P.; Domijan, A. Impact of PV Sources on the Overcurrent Relays in Medium Voltage Distribution Networks. In Proceedings of the 2017 Ninth Annual IEEE Green Technologies Conference (GreenTech), Denver, CO, USA, 29–31 March 2017; pp. 271–275. [Google Scholar]
- Farkhani, J.S.; Zareein, M.; Soroushmehr, H.; Sieee, H.M. Coordination of Directional Overcurrent Protection Relay for Distribution Network With Embedded DG. In Proceedings of the 2019 5th Conference on Knowledge Based Engineering and Innovation (KBEI), Tehran, Iran, 28 February –1 March 2019; pp. 281–286. [Google Scholar]
- Hong, L.; Rizwan, M.; Wasif, M.; Ahmad, S.; Zaindin, M.; Firdausi, M. User-Defined Dual Setting Directional Overcurrent Relays with Hybrid Time Current-Voltage Characteristics-Based Protection Coordination for Active Distribution Network. IEEE Access 2021, 9, 62752–62769. [Google Scholar] [CrossRef]
- Sharaf, H.M.; Zeineldin, H.H.; Ibrahim, D.K.; Essam, E.L. A Proposed Coordination Strategy for Meshed Distribution Systems with DG Considering User-Defined Characteristics of Directional Inverse Time Overcurrent Relays. Int. J. Electr. Power Energy Syst. 2015, 65, 49–58. [Google Scholar] [CrossRef]
- Sasan, P.; Shahi, H.H.; Reza, M.; Zadeh, A.; Naderipour, A. Security-Constrained Optimal Protection Coordination for Dual-Setting Digital Directional Overcurrent Relays in the Distribution Network Including Non- Renewable/Renewable Synchronous Distributed Generation. Res. Sq. 2021, 1–22, preprint. [Google Scholar] [CrossRef]
- Fani, B.; Bisheh, H.; Sadeghkhani, I. Protection Coordination Scheme for Distribution Networks with High Penetration of Photovoltaic Generators. IET Gener. Transm. Distrib. 2018, 12, 1802–1814. [Google Scholar] [CrossRef]
- Yousaf, M.; Muttaqi, K.M.; Sutanto, D. Hidden Protection Challenges of Unbalanced Distributed Networks for Higher Concentration of Distributed Energy Resources. In Proceedings of the IEEE Power and Energy Society General Meeting, Montreal, QC, Canada, 2–6 August 2020; Volume 2020-Augus, pp. 4–9. [Google Scholar]
- Han, Z. Protection Coordination in Networks with Renewable Energy Sources. Master’s Thesis, University of Manchester, Manchester, UK, 2014. [Google Scholar]
- Saad, S.M.; El Naily, N.; Wafi, J.; Hussein, T.; Mohamed, F.A. An Optimized Proactive Over-Current Protection Scheme for Modern Distribution Grids Integrated with Distributed Generation Units. In Proceedings of the 2018 9th International Renewable Energy Congress (IREC), Hammamet, Tunisia, 20–22 March 2018; pp. 1–6. [Google Scholar]
- Joel, K.; Ciufo, P.; Agalgaonkar, A. Protection Analysis Tool for Distribution Networks with a High Embedded Generation Penetration. Int. J. Electr. Power Energy Syst. 2019, 107, 605–614. [Google Scholar] [CrossRef]
- Wang, Y.; Wei, G.; Yang, H.; Chen, H.; Ouyang, Z. Novel Protection Scheme of Single-Phase Earth Fault for Radial Distribution Systems with Distributed Generators. IEEE Trans. Power Deliv. 2018, 33, 541–548. [Google Scholar] [CrossRef]
- Chen, X.; Liu, J.; Deng, Z.; Song, S.; Ouyang, S. IGBT Open-Circuit Fault Diagnosis for Modular Multilevel Converter with Reduced-Number of Voltage Sensor Measuring Technique. In Proceedings of the 2019 IEEE 10th International Symposium on Power Electronics for Distributed Generation Systems (PEDG), Xi’an, China, 3–6 June 2019; pp. 47–50. [Google Scholar] [CrossRef]
- Shen, Y.; Wang, T.; Amirat, Y.; Chen, G. Igbt Open-Circuit Fault Diagnosis for Mmc Submodules Based on Weighted-Amplitude Permutation Entropy and Ds Evidence Fusion Theory. Machines 2021, 9, 317. [Google Scholar] [CrossRef]
- Assouak, A.; Benabid, R.; Ladjici, A.A. Optimal Coordination of Directional Overcurrent Relays with Non-Standard Multi-Characteristics for Power Systems Transient Instability Protection. Electr. Eng. 2022, 104, 3697–3715. [Google Scholar] [CrossRef]
- Alasali, F.; El-Naily, N.; Saidi, A.S.; Itradat, A.; Holderbaum, W.; Mohamed, F.A. Highly Sensitive Multifunction Protection Coordination Scheme for Improved Reliability of Power Systems with Distributed Generation (PVs). IET Renew. Power Gener. 2023, 17, 3025–3048. [Google Scholar] [CrossRef]
- Alexopoulos, T.A.; Manousakis, N.M.; Korres, G.N. Fault Location Observability Using Phasor Measurements Units via Semidefinite Programming. IEEE Access 2016, 4, 5187–5195. [Google Scholar] [CrossRef]
- Dua, G.S.; Tyagi, B.; Kumar, V. Fault Detection Technique for Distribution Networks and Microgrids Using Synchrophasor Data. IEEE Trans. Ind. Appl. 2023, 1–14, preprint. [Google Scholar] [CrossRef]
- Schneider Electric. Protection Relays Guide 2012; Schneider Electric: Rueil-Malmaison, France, 2012. [Google Scholar]
- Department of the Army. Coordinated Power Systems Protection 1991; Department of the Army: Arlington County, VA, USA, 1991. [Google Scholar]
- Ninad, N.; Natural, C.; Canada, R.; Turcotte, D.; Canada, N.R. DER Penetration Level Impact on the Protection of Distribution Systems. In Proceedings of the 2023 CIGRE Canada Conference & Exhibition, Vancouver, BC, Canada, 25–28 September 2023. [Google Scholar]
- Fern, A. Impact of Distributed Generation on Distribution System. Master’s Thesis, Aalborg University, Arlington, TX, USA, 2011. [Google Scholar]
- Gers, J.M.; Holmes, E.J. Protection of Electricity Distribution Networks; Institution of Electrical Engineers: London, UK, 2005. [Google Scholar]
- Gómez, J.C.; Vaschetti, J.; Piumetto, M.; Arcurio, J.; Coyos, C. Protection of Power Semiconductors in Inverters, Using Fuses and Their Coordination with the Protection Schemes of the Distribution System. In Proceedings of the 19th International Conference on Renewable Energies and Power Quality (ICREPQ’21), Almeria, Spain, 28–30 July 2021. [Google Scholar]
- Al Talaq, M.; Al-Muhaini, M. Chapter 5—Optimal Coordination of Time Delay Overcurrent Relays for Power Systems with Integrated Renewable Energy Sources. In Power System Protection in Future Smart Grids; Uwstun, T.S., Ed.; Academic Press: Cambridge, MA, USA, 2023; pp. 81–107. ISBN 978-0-323-91780-3. [Google Scholar]
- Al Talaq, M.; Al-Muhaini, M. Optimal Coordination of Time Delay Overcurrent Relays for Power Systems with Integrated Renewable Energy Sources. Energies 2022, 15, 6749. [Google Scholar] [CrossRef]
- Industrial and Commercial Power Systems Standards Development Committee. IEEE Recommended Practice for Protection and Coordination of Industrial and Commercial Power Systems; IEEE: New York City, NY, USA, 2001; ISBN 0-7381-2844-9. [Google Scholar]
- Yang, H.; Wen, F.; Ledwich, G. Optimal Coordination of Overcurrent Relays in Distribution Systems with Distributed Generators Based on Differential Evolution Algorithm. Eur. Trans. Electr. Power 2011, 23, 1–12. [Google Scholar] [CrossRef]
- Elbaset, A.A.; Mohamed, A.F.A.; El-Zahab, E.A.; Hassan, M.A.M. Recloser-Fuse Settings in Distribution Systems with Optimizing Multiple Distributed Generation Considering Technical Aspects. Indones. J. Electr. Eng. Comput. Sci. 2019, 17, 1135–1149. [Google Scholar] [CrossRef]
- Abdelaziz, A.Y.; Talaat, H.E.A.; Nosseir, A.I.; Hajjar, A.A. An Adaptive Protection Scheme for Optimal Coordination of Overcurrent Relays. Electr. Power Syst. Res. 2002, 61, 1–9. [Google Scholar] [CrossRef]
- Nikolaidis, V.C.; Desiniotis, D.; Papaspiliotopoulos, V.A.; Tsimtsios, A.M.; Korres, G.N. Optimal Recloser-Fuse and Distribution Network Protection Coordination Including Distributed Generation Relays. In Proceedings of the 2022 International Conference on Smart Energy Systems and Technologies (SEST), Eindhoven, The Netherlands, 5–7 September 2022. [Google Scholar] [CrossRef]
- Guimarães, M.M.; Takahashi, R.H.C.; Costa, M.H.; Moia, C.H.U.; Carrano, E.G. Robust Coordination of Overcurrent Relays for Several Simultaneous Faults in Wind Power Generation Systems. Appl. Soft Comput. 2023, 147, 110795. [Google Scholar] [CrossRef]
- Coster, E. Effect of DG on Distribution Grid Protection. In Distributed Generation; Eindhoven University of Technology: Eindhoven, The Netherlands, 2010; pp. 95–118. [Google Scholar]
- Dadfar, S.; Gandomkar, M. Augmenting Protection Coordination Index in Interconnected Distribution Electrical Grids: Optimal Dual Characteristic Using Numerical Relays. Int. J. Electr. Power Energy Syst. 2021, 131, 107107. [Google Scholar] [CrossRef]
- Alasali, F.; Saidi, A.S.; El-Naily, N.; Alnaser, S.W.; Holderbaum, W.; Saad, S.M.; Gamaleldin, M. Advanced Coordination Method for Overcurrent Protection Relays Using New Hybrid and Dynamic Tripping Characteristics for Microgrid. IEEE Access 2022, 10, 127377–127396. [Google Scholar] [CrossRef]
- Glover, D.; Sarma, M.; Overbye, T. Power System Analysis and Design; Wadsworth/Thomson Learning: Belmont, CA, USA, 2012; Volume 53, ISBN 978-1-111-42579-1. [Google Scholar]
- Khattijit, N.; Oranpiroj, K.; Muangjai, W. The Evaluation of Short Circuit Current to Achieve Optimal Design and Protection for Elements in Power Network with Renewable Energy. In Proceedings of the 2018 International Electrical Engineering Congress (iEECON), Krabi, Thailand, 7–9 March 2018; pp. 1–4. [Google Scholar]
- Meskin, M.; Domijan, A.; Grinberg, I. Optimal Co-Ordination of Overcurrent Relays in the Interconnected Power Systems Using Break Points. Electr. Power Syst. Res. 2017, 127, 53–63. [Google Scholar] [CrossRef]
- Zayandehroodi, H.; Mohamed, A.; Shareef, H.; Farhoodnea, M. A Novel Neural Network and Backtracking Based Protection Coordination Scheme for Distribution System with Distributed Generation. Int. J. Electr. Power Energy Syst. 2012, 43, 868–879. [Google Scholar] [CrossRef]
- Theodorakatos, N.P. Fault Location Observability Using Phasor Measurement Units in a Power Network Through Deterministic and Stochastic Algorithms. Electr. Power Components Syst. 2019, 47, 212–229. [Google Scholar] [CrossRef]
- Akmal, M.; Al-Naemi, F.; Iqbal, N.; Al-Tarabsheh, A.; Meegahapola, L. Impact of Distributed PV Generation on Relay Coordination and Power Quality. In Proceedings of the 2019 IEEE Milan PowerTech, Milan, Italy, 23–27 June 2019; pp. 1–6. [Google Scholar]
- Tejeswini, M.V.; Jacob Raglend, I.; Karthikeyan, S.P. Protection Algorithm for PV Based Distribution Network. In Proceedings of the 2019 Innovations in Power and Advanced Computing Technologies, i-PACT 2019, Vellore, India, 22–23 March 2019; pp. 1–5. [Google Scholar]
- Ahman, R.S.; Aburub, H.; Moghaddami, M.; Sarwat, A.I. Reverse Power Flow Protection in Grid Connected PV Systems. In Proceedings of the SoutheastCon 2018, St. Petersburg, FL, USA, 9–22 April 2018; pp. 1–5. [Google Scholar]
- Nkhasi, N.I. Real-Time Modelling And Simulation Of Distribution System Protection with and without Renewable Distributed Generation. Master’s Thesis, University of Kwazulu, Durban, South Africa, 2017. [Google Scholar]
- Abdel-Ghany, H.A.; Azmy, A.M.; Elkalashy, N.I.; Rashad, E.M. Optimizing DG Penetration in Distribution Networks Concerning Protection Schemes and Technical Impact. Electr. Power Syst. Res. 2015, 128, 113–122. [Google Scholar] [CrossRef]
- Sampaio, F.C.; Tofoli, F.L.; Melo, L.S.; Barroso, G.C.; Sampaio, R.F.; Leão, R.P.S. Adaptive Fuzzy Directional Bat Algorithm for the Optimal Coordination of Protection Systems Based on Directional Overcurrent Relays. Electr. Power Syst. Res. 2022, 211, 1–13. [Google Scholar] [CrossRef]
- Gómez-Luna, E.; Candelo-Becerra, J.E.; Vasquez, J.C. A New Digital Twins-Based Overcurrent Protection Distribution Networks. Energies 2023, 16, 5545. [Google Scholar] [CrossRef]
- Sarwagya, K.; Nayak, P.K.; Ranjan, S. Adaptive Coordination of Directional Overcurrent Relays for Meshed Distribution Networks with Distributed Generations Using Dragonfly Algorithm. Electr. Eng. 2023, 105, 3511–3532. [Google Scholar] [CrossRef]
- Aljarrah, R.; Marzooghi, H.; Terzija, V. Mitigating the Impact of Fault Level Shortfall in Future Power Systems with High Penetration of Converter-Interfaced Renewable Energy Sources. Int. J. Electr. Power Energy Syst. 2023, 149, 109058. [Google Scholar] [CrossRef]
- MaWnohar, M.; Koley, E.; Ghosh, S. A Reliable Fault Detection and Clacification Scheme Scheme Based on Wavelet Transform and Ensemble of SVM for Microgrid Protection. In Proceedings of the 2017 3rd International Conference on Applied and Theoretical Computing and Communication Technology (iCATccT), Tumkur, India, 21–23 December 2017; pp. 24–28. [Google Scholar]
- Gayathri, G.S.; Annapeachi, V. A Generalized Framework for a Cost Optimization Scheme in a MicroGrid. Indian J. Sci. Technol. 2019, 12, 1–6. [Google Scholar] [CrossRef]
- Hamanah, W.M.; Hossain, M.I.; Shafiullah, M.; Abido, M.A. AC Microgrid Protection Schemes: A Comprehensive Review. IEEE Access 2023, 11, 76842–76868. [Google Scholar] [CrossRef]
- Damanjani, A.; Abardeh, M.H.; Azarfar, A.; Hojjat, M. A Statistics-Based Review of Microgrid Protection with a Concentration on Adaptive Protection. Int. Rev. Appl. Sci. Eng. 2021, 12, 312–323. [Google Scholar] [CrossRef]
- Alasali, F.; Saad, S.M.; Saidi, A.S.; Itradat, A.; Holderbaum, W.; El-Naily, N.; Elkuwafi, F.F. Powering up Microgrids: A Comprehensive Review of Innovative and Intelligent Protection Approaches for Enhanced Reliability. Energy Rep. 2023, 10, 1899–1924. [Google Scholar] [CrossRef]
- Alam, M.N.; Chakrabarti, S.; Pradhan, A.K. Protection of Networked Microgrids Using Relays with Multiple Setting Groups. IEEE Trans. Ind. Inform. 2022, 18, 3713–3723. [Google Scholar] [CrossRef]
- Armstorfer, A.; Biechl, H.; Rosin, A. Analysis of Black Start Strategies for Microgrids with Renewable Distributed Generation. In Proceedings of the IECON 2019—45th Annual Conference of the IEEE Industrial Electronics Society, Lisbon, Portugal, 14–17 October 2019; pp. 2121–2125. [Google Scholar] [CrossRef]
- Li, Z.; Xu, H.; Zhai, F.; Zhao, B.; Xu, M.; Guo, Z. A Privacy-Preserving, Two-Party, Secure Computation Mechanism for Consensus-Based Peer-to-Peer Energy Trading in the Smart Grid. Sensors 2022, 22, 9020. [Google Scholar] [CrossRef] [PubMed]
- Gopalan, S.A.; Sreeram, V.; Iu, H.H.C. A Review of Coordination Strategies and Protection Schemes for Microgrids. Renew. Sustain. Energy Rev. 2014, 32, 222–228. [Google Scholar] [CrossRef]
- Hung, D.Q.; Mithulananthan, N.; Lee, Y.H. Determining PV Penetration for Distribution Systems with Time-Varying Load Models; IEEE: New York City, NY, USA, 2014. [Google Scholar]
- Chudnovsky, B.H. Transmission, Distribution, and Renewable Energy Generation Power Equipment, 2nd ed.; CRC Press: Boca Raton, FL, USA, 2017; ISBN 9781498754750. [Google Scholar]
- Gharehpetian, G.B.; Mousavi Agah, S.M. Distributed Generation Systems: Design, Operation and Grid Integration; Elsevier Science: Amsterdam, The Netherlands, 2017; ISBN 978-0-12-804208-3. [Google Scholar]
- Shah, R.; Goli, P.; Shireen, W. Adaptive Protection Scheme for a Microgrid with High Levels of Renewable Energy Generation. In Proceedings of the Clemson University Power Systems Conference, PSC, Charleston, SC, USA, 4–7 September 2018; pp. 1–7. [Google Scholar]
- Lau, C.Y.; Gan, C.K.; Tie, C.H.; Baharin, K.A. Passing-Cloud Effects of Solar Photovoltaic System on Distribution Network Voltages. Appl. Mech. Mater. 2015, 785, 551–555. [Google Scholar] [CrossRef]
- Mithulananthan, N.; Hung, D.Q.; Lee, K.Y. Intelligent Network Integration of Distributed Renewable Generation; Springer: Berlin/Heidelberg, Germany, 2017; ISBN 978-3-319-49270-4. [Google Scholar]
- Afifi, S.N. Impact of Hybrid Distributed Generation Allocation on Short Circuit Currents in Distribution Systems. Ph.D. Thesis, Brunel University, London, UK, 2017. [Google Scholar]
- Mahela, O.P.; Bhati, V.S.; Ahmad, G.; Khan, B.; Sanjeevikumar, P.; Garg, A.R.; Mahla, R. A Protection Scheme for Distribution Utility Grid with Wind Energy Penetration. Comput. Electr. Eng. 2021, 94, 107324. [Google Scholar] [CrossRef]
- Mirjalili, S.; Lewis, A. The Whale Optimization Algorithm. Adv. Eng. Softw. 2016, 95, 51–67. [Google Scholar] [CrossRef]
- Roy, S.; Perli, S.B.; Babu, N.V.P. Intelligent Coordination of Overcurrent and Distance Relays Using Meta Heuristic Algorithms. Int. J. Electr. Eng. Inform. 2018, 10, 675–703. [Google Scholar] [CrossRef]
- Safari, M.; Haghifam, M.; Zangiabadi, M. A Hybrid Method for Recloser and Sectionalizer Placement in Distribution Networks Considering Protection Coordination, Fault type and equipment malfunction. IET Inst. Eng. Technol. 2021, 15, 2176–2190. [Google Scholar] [CrossRef]
- Ramli, S.P.; Mokhlis, H.; Wong, W.R.; Muhammad, M.A.; Mansor, N.N. Optimal Coordination of Directional Overcurrent Relay Based on Combination of Firefly Algorithm and Linear Programming. Ain Shams Eng. J. 2022, 13, 101777. [Google Scholar] [CrossRef]
- Theodorakatos, N.P.; Lytras, M.D.; Kantoutsis, K.T.; Moschoudis, A.P.; Theodoridis, C.A. Optimization-Based Optimal PMU Placement for Power State Estimation and Fault Observability. AIP Conf. Proc. 2023, 2872, 120033. [Google Scholar]
- Najafabadi, S.R.K.; Fani, B.; Sadeghkhani, I. Short Papers Optimal Determination of Photovoltaic Penetration Level Considering. EEE Syst. J. 2021, 16, 2121–2124. [Google Scholar]
- Azeredo, L.F.S.; Yahyaoui, I.; Fiorotti, R.; Fardin, J.F.; Garcia-Pereira, H.; Rocha, H.R.O. Study of Reducing Losses, Short-Circuit Currents and Harmonics by Allocation of Distributed Generation, Capacitor Banks and Fault Current Limiters in Distribution Grids. Appl. Energy 2023, 350, 121760. [Google Scholar] [CrossRef]
- Aliabadi, M.; Radmehr, M. Optimization of Hybrid Renewable Energy System in Radial Distribution Networks Considering Uncertainty Using Meta_heuristic Crow Search Algorithm. Appl. Soft Comput. J. 2021, 107, 107384. [Google Scholar] [CrossRef]
- Salam, I.U.; Yousif, M.; Numan, M.; Zeb, K.; Billah, M. Optimizing Distributed Generation Placement and Sizing in Distribution Systems: A Multi-Objective Analysis of Power Losses, Reliability, and Operational Constraints. Energies 2023, 16, 5907. [Google Scholar] [CrossRef]
- Li, L.; Zhou, D.; Zhang, J.; Dai, J.; Zhou, Z.; Feng, W.; Sun, J.; Chen, P.; Chen, J.; Yang, S. Partical Swarm Optimization Based on Fuzzy C-Means Cluster for Day-Ahead Allocation Planof Multiple Photovoltic Distributed Generation. In Proceedings of the 2020 IEEE 4th Conference on Energy Internet and Energy System Integration (EI2), Wuhan, China, 30 October–1 November 2020; pp. 63–67. [Google Scholar]
- Torreglosa, J.P.; Jurado, F. Optimised Operation of Power Sources of a PV / Battery / Hydrogen-Powered Hybrid Charging Station for Electric and Fuel Cell Vehicles. IET Renew. Power Gener. 2019, 13, 3022–3032. [Google Scholar] [CrossRef]
- Johns, A.T.; Warne, D.F. Short-Circuit Currents; The Institution of Engineering and Technology: London, UK, 2008; ISBN 987-86341-514-2. [Google Scholar]
- International Electrotechnical Commission. IEC 60255-3_ Single Input Energizing Quantity Measuring Relays with Dependent or Independent Time; International Electrotechnical Commission: Geneva, Switzerland, 1989. [Google Scholar]
- Ramli, S.P.I.L.; Usama, M.; Mokhlis, H.; Wong, W.R. Optimal Directional Overcurrent Relay Coordination Based on Computational Intelligence Technique: A Review. Turk. J. Electr. Eng. Comput. Sci. 2021, 29, 1284–1307. [Google Scholar] [CrossRef]
- Maleki, M.G.; Chabanloo, R.M.; Taheri, M.R. Mixed-Integer Linear Programming Method for Coordination of Overcurrent and Distance Relays Incorporating Overcurrent Relays Characteristic Selection. Electr. Power Energy Syst. 2019, 110, 246–257. [Google Scholar] [CrossRef]
- Rajput, V.N.; Pandya, K.S. Coordination of Directional Overcurrent Relays in the Interconnected Power Systems Using Effective Tuning of Harmony Search Algorithm. Sustain. Comput. Inform. Syst. 2017, 15, 1–15. [Google Scholar] [CrossRef]
- Cee Relays Ltd. Application Guide for the Choice of Protective Relays; Cee Relays Ltd.: Slough, UK, 1951. [Google Scholar]
- Bayliss, C.; Hardy, B. Transmission and Distribution Electrical Engineering, 4th ed.; Elsevier: Amsterdam, The Netherlands, 2003; ISBN 0 7506 4059 6. [Google Scholar]
- Tleis, N.D. Power Systems Modelling and Fault Analysis; Elsevier: Amsterdam, The Netherlands, 2008; ISBN 9780750680745. [Google Scholar]
- Schneider Electric. Electrical Network Protection Guide; Schneider Electric: Rueil-Malmaison, France, 2008. [Google Scholar]
- International Electrotechnical Commission. IEC 60909-0_Short-Circuit Currents in Three-Phase a.c. Systems—Calculation of Currents; International Electrotechnical Commission: Geneva, Switzerland, 2016. [Google Scholar]
- IEEE Std. 1547-2018; Standard for Interconnection and Interoperability of Distributed Energy Resources with Associated Electric Power Systems Interfaces. IEEE: Piscataway, NJ, USA, 2018; ISBN 9781504446396.
- Newaz, A.; Ospina, J.; Faroque, M.O. Controller Hardware-In-the-Loop Validation of Coordinated Voltage Control Scheme for Distribution Systems Containing Inverter-Based Distributed Generation. IEEE J. Emerg. Sel. Top. Ind. Electron. 2021, 3, 332–341. [Google Scholar] [CrossRef]
- Verma, A.; Verma, P.P.; Eluvathiangal, A.V.; Swarup, K.S. An Intelligent Methodology to Improve Distribution System Operational Parameters Utilising Smart Inverter Functionalities of PV Sources. J. Eng. 2019, 2019, 4799–4803. [Google Scholar] [CrossRef]
- Tzartzev, R.; MacK Grady, W.; Patel, J. Impact of High-Penetration PV on Distribution Feeders. In Proceedings of the 2012 3rd IEEE PES Innovative Smart Grid Technologies Europe (ISGT Europe), Berlin, Germany, 14–17 October 2012; pp. 10–15. [Google Scholar] [CrossRef]
- International Electrotechnical Commission. IEC 61850-1_Communication Networks and Systems for Power Utility Automation; International Electrotechnical Commission: Geneva, Switzerland, 2013. [Google Scholar]
- Monadi, M.; Zamani, M.A.; Candela, J.I.; Luna, A.; Rodriguez, P. Protection of AC and DC Distribution Systems Embedding Distributed Energy Resources: A Comparative Review and Analysis. Renew. Sustain. Energy Rev. 2015, 51, 1578–1593. [Google Scholar] [CrossRef]
- Ustun, T.S.; Ozansoy, C.; Zayegh, A. Modeling of a Centralized Microgrid Protection System and Distributed Energy Resources According to IEC 61850-7-420. IEEE Trans. Power Syst. 2012, 27, 1560–1567. [Google Scholar] [CrossRef]
- Colmenar-Santos, A.; Rosales-Asensio, E.; Borge-Diez, D. (Eds.) Distributed Wind Energy Generation; Nova Science Publishers: Hauppauge, NY, USA, 2019; ISBN 9780415475976. [Google Scholar]
- International Electrotechnical Commission. IEC 60038—Standard Voltages; International Electrotechnical Commission: Geneva, Switzerland, 2009. [Google Scholar]
- And, J.S.; Rofalski, K.-H. Power System Engineering; Tata McGraw-Hill: Noida, India, 2008; ISBN 9780470027424. [Google Scholar]
- Rahman, O.; Muttaqi, K.M.; Sutanto, D. Three Phase Power Flow Analysis of Distribution Network Performance with High Penetration of Single Phase PV Units Integrated with Energy Storage System. In Proceedings of the 2018 Australasian Universities Power Engineering Conference (AUPEC), Auckland, New Zealand, 27–30 November 2018; pp. 1–6. [Google Scholar] [CrossRef]
- Qu, Y.; Liu, C.C.; Xu, J.; Sun, Y.; Liao, S.; Ke, D. A Global Optimum Flow Pattern for Feeder Reconfiguration to Minimize Power Losses of Unbalanced Distribution Systems. Int. J. Electr. Power Energy Syst. 2021, 131, 107071. [Google Scholar] [CrossRef]
- Bindi, M.; Piccirilli, M.C.; Luchetta, A.; Grasso, F. A Comprehensive Review of Fault Diagnosis and Prognosis. Energies 2023, 16, 7317. [Google Scholar] [CrossRef]
- Wadie, F.; Abdulgawad, E.; Mousa Abd-Allah, A. Adaptive Real-Time Protection Scheme for Distribution Networks with High Penetration Levels of Renewable Energy Resources. Ain Shams Eng. J. 2023, 14, 102005. [Google Scholar] [CrossRef]
- Vodapally, S.N.; Ali, M.H. Overview of Intelligent Inverters and Associated Cybersecurity Issues for a Grid-Connected Solar Photovoltaic System. Energies 2023, 16, 5904. [Google Scholar] [CrossRef]
- Kaczorowska, D.; Rezmer, J.; Suresh, V.; Sikorski, T. Smart Management of Energy Storage in Microgrid: Adapting the Control Algorithm to Specific Industrial Facility Conditions. Sustainability 2023, 15, 15576. [Google Scholar] [CrossRef]
Disclaimer/Publisher’s Note: The statements, opinions and data contained in all publications are solely those of the individual author(s) and contributor(s) and not of MDPI and/or the editor(s). MDPI and/or the editor(s) disclaim responsibility for any injury to people or property resulting from any ideas, methods, instructions or products referred to in the content. |
© 2023 by the authors. Licensee MDPI, Basel, Switzerland. This article is an open access article distributed under the terms and conditions of the Creative Commons Attribution (CC BY) license (https://creativecommons.org/licenses/by/4.0/).











