Abstract
Given the concern for maintaining voltage stability in power systems integrated with renewable power systems due to a mismatch in generation and demand, there remains a need to invoke flexible alternating current transmission system (FACTS) devices in the distribution network. The present paper deals with identifying the locations of placement of a static var compensator in an experimental IEEE 14-bus system; the voltage drop in different buses in an IEEE 14-bus system is calculated by the standard formula. The total voltage drop in the network (TVDN) is also calculated as a reference. The ranking of buses in order of decreasing voltage drop is made, and the weak buses are identified as those showing the maximum or near-maximum voltage drop for the installation of a Static Var Compensator (SVC). The optimum usable size is calculated using a Genetic Algorithm approach to optimize the installation cost. After size optimization, installing a 2 MW solar generator is considered for the weak and most potential bus, which suffers from voltage drops or power loss. Based on the generator at the weakest bus, the total power loss in the network is calculated and compared with a similar method to assess the efficiency of the proposed model. Thus, the voltage stability enhancement problem is solved by applying a Genetic algorithm (GA) to optimize SVC size and using the Total Voltage Drop in Network (TVDN) method to identify weak buses in the systems. It is found that the performance of the proposed system is comparable with another existing system. It is further observed that a gain in power loss to 6.56% is achievable by adopting the proposed strategy, and the gain is better than the other system.
1. Introduction
Amidst the stiff global competition, electrical-power-producing companies have taken the drive to modernize the setups regarding technology and the flexibility of operation in the integration with renewable energy sources to minimize costs at higher system performances. The cost factor of both actual and reactive power transmission has assumed greater importance for the economic functioning of the power system and for its sustenance [1]. The stability of voltage is the most crucial among the various power quality problems. It is needed to maintain the voltage profile within the desirable limits using the adjustment of the reactive power components. To change the reactive power suitably, numerous studies have been conducted to find the strategies for selecting the ideal place of installation of Flexible alternating current transmission system (FACTS) devices. In most cases, meta-heuristic and mathematical optimization methodologies are employed [2].
FACTS devices can control power systems and improve system stability. These devices are highly reliable electronic controllers capable of improving power system performance [3,4,5]. By adjusting the firing delay angles of thyristors, FACTS devices may provide or absorb reactive power quite rapidly [6,7]. Of the available FACTS devices, the SVC is known to respond faster and with higher reliability in comparison with the existing mechanically switched capacitor banks [8]. It is a challenge to ensure the operation of power systems at a secure, efficient, and affordable cost. This emphasizes the reduction in the price of power plants and the enhancement of operational efficiency. Controlling the generation, consumption, and distribution of reactive power throughout the network aids in optimizing the voltage profile. Minimizing the flow of reactive power with the aid of FACTS devices, it is possible to avoid system losses [9].
The problem of tuning the parameters of power system stabilizers could be converted into an optimization issue. The problem is reportedly solved using a genetic algorithm (GA) and sequential quadratic programming method. The hybrid GA-SQP could result in a considerable improvement in the damping of power systems in a combined Genetic algorithm; moreover, the optimal parameters of the PSS obtained from the experiments could exhibit superior performance in handling the tuning problem [10].
The problem of the coordinated design of a power system stabilizer and thyristor-controlled capacitor in a multi-power system environment has been visualized as a multi-objective optimization problem. It is reported that upon using the gravitational search algorithm as the optimization tool, the coordinated controller ensures excellent damping of low-frequency oscillations’ damping capacity [11].
On the contrary, working on the coordinated design problem of the power system stabilizer (PSS) and static VAR compensator (SVC) as the damping controller, X et al. combined the theory of chaos with particle swarm optimization (CPSO) to convert the problem into a multi-objective optimization task. They demonstrated that the optimal solution to the design problem could ensure an excellent damping ability for low-frequency oscillations in the case of a multi-machine power system [12].
CPSO was also tried as an optimization technique for parametric tuning of the PSS-SVC-based damping controller. It was claimed that the damping capability of power oscillations had been excellent for the case of the above-coordinated design PSS-SVC controller [13]. Notably, the damping of low-frequency power oscillation was excellent.
A similar problem of the coordinated design of the PSS-SVC-based controller was also posed as an optimization problem (M4), and proposing the combination of the pattern search method with the chaotic sine cosine algorithm (CSCA) as a probable optimization tool, it was demonstrated that this novel approach could outperform many of the standard techniques in respect of providing a suitable damping ability for electromechanical oscillations [14]. Elegant work on optimizing the size and location of SVC placement in an IEEE 30-bus system was carried out with the aid of GA to standardize and fix the voltage performance method. Likewise, the location of the SVC on the IEEE 68-bus system was also optimized using a hybrid PSO-GA algorithm. Moreover, a novel way of using GA was proposed to optimize the location of FACTS devices on an IEEE 30-bus system to minimize the overall cost of generation and installation [15]. It was reported that the implementation of GA as an optimizing tool for both IEEE 14-bus and IEEE 30-bus systems concerning the optimization of size and location of SVCs yielded consistent results. It was also reported that the GA technique helps optimize the voltage profile and loadability in an IEEE 57-Bus System. A similar approach was applied to fix the optimal location and size of SVCs to solve a multi-objective problem such as voltage deviation and loss in active power [15,16,17,18,19,20]. Moreover, there are reports on the use of the Grey Wolf algorithm on the IEEE 30-bus system for optimization of the location of the SVC to achieve the optimum reduction in fuel cost and power flow of the Grey Wolf algorithm on the IEEE 30 bus [21]. Metaheuristic algorithms have been successfully employed for minimizing the total cost of the generation system; the competitive performance of the use of the Success-history-based Differential Evolution algorithm in combination with the superiority of the feasible solution (SF) for cost minimization was elegantly demonstrated in comparison with other metaheuristic algorithms employed for a similar study [22].
There are reports of using the Particle Swarm Optimization (PSO) method to find a suitable location for the placement of Static Var Compensators (SVCs) to boost the voltage stability in the case of emergency [23]. To minimize power loss and maintain the desirable voltage profile, the GA (Genetic Algorithm) is reported to have been employed to help fix the ideal locations to install the SVCs [16]. The use of the Artificial Bee Colony (ABC) algorithm to enhance voltage stability in a power system through optimization of the rating of the Static Var compensator is reported elsewhere [24].
Electric power networks are in demand for finding ways to handle the voltage deviation concern. This necessitates utilizing suitable methods for analyzing and identifying the crucial or vulnerable area of concern for system voltage stability. Voltage stability measures the capacity of power systems to sustain a practical and constant voltage level at all system buses, both under normal and disrupted situations [25,26].
Flexible alternating current transmission system (FACTS) devices can enhance the control capacity in a network power system and increase its transmission capacity [27]. Some examples of common FACTS devices are The Static VAR Compensator (SVC), Static Compensator (STATCOM), Series-Controlled Thyristor Controlled Series Compensator (TCSC), Static Synchronous Series Compensator (SSSC), and Shunt-Series Controlled Unified Power Flow Controller. Because of the exceptional qualities of the shunt-controlled SVC in respect of desirable voltage stabilization in weaker zones, the increased transmission capacity with the most minor power loss, the decreased need for new line installation, and better transient stability limits with increased damping capability even for low disturbances, it is taken into consideration for implementation in the presently proposed model system. As mentioned, a properly built SVC can create or absorb reactive power to maintain the necessary voltage profile [28,29]. SVCs have high installation costs but low maintenance costs because they do not have any moving components and, hence, they have minor requirements for repairs [30]. Reports of applying various techniques for fixing suitable SVCs in network power systems are well documented in the literature. The Genetic Algorithm (GA), Artificial Immune System (AIS), Particle Swarm Optimization (PSO), and Simulated Annealing (SA) are already reported in previous works [31]. GA is thought to implement just one SVC in the specified network to reduce voltage fluctuation, line losses, and installation costs [32]. To increase the system stability margin, GA is used to pinpoint the SVC’s setup and placement [33].
The fixation of an ideal placement site and optimization of the size of SVCs are the major objectives of the present study, as it aims to enhance the voltage profile and minimize losses. A shunt FACTS device called the SVC is intended to keep the power system’s voltage profile constant under normal and emergency circumstances. The SVC is expected to increase the stability of the voltage profile at the more sensitive buses [18,34,35].
Having noted that the GA approach is elegantly used as an optimizing tool with or without the combination of other evolutionary algorithms for fixing the optimum size and location of the SVC in the IEEE network system, an attempt is to make use of a modified strategy to cut down the cost in the act of optimum power flow in a network. Optimization of the location of SVCs and their sizes for the cases of larger systems such as IEEE 30-, IEEE 57-, and even IEEE 80-bus systems have proved useful. However, the report on the TVDN approach to fix the probable locations of SVCs and the implementation of GA for SVC size optimization is limited. Moreover, the method of ranking the weaker buses in the IEEE network power system regarding their potential of acting as the probable SVC locations is documented in the literature. Similarly, a report on installing a solar power system in one of the weaker buses to ensure improved power flow in a network power system is scarce in the literature. Thus, the authors have proposed to examine if the above approach can be a competitive strategy to achieve the desired efficiency in the optimal power flow in a network. The authors have considered experimenting with a smaller system such as an IEEE 14-bus system as a modest approach to judge the technical feasibility of supplying quality power at a reduced cost.
In light of the above information, the primary objectives of the current investigation are:
- (a)
- To formulate a mathematical framework for minimization of the total voltage drop in the network (TVDN), to identify the weak buses in the IEEE 14-bus system, and to solve this problem by GA. Further, the optimization suggests the size of the SVC on specified weak locations.
- (b)
- To develop a model and calculate the total installation cost for SVC devices, and the price of the SVC in KVAR.
- (c)
- To study the effect of the insertion of a 2 MW solar panel on the weakest bus and to examine the profile of minimization in power losses and voltage drop after the installation of SVCs for IEEE 14-bus systems.
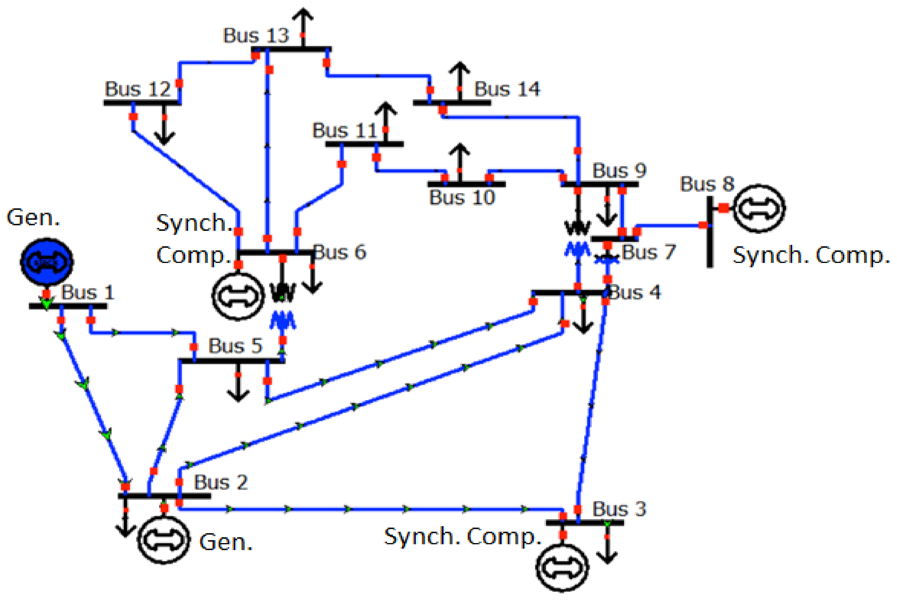
Contribution: As stated earlier, maintaining voltage stability at a low cost is a present-day challenge in power system management. The problem is twofold: the enhancement of voltage stability and the optimization of the cost of installation of FACTS devices. This paper has contributed to the issues of applying the genetic algorithm (GA) approach with the incorporation of a SVC. The proposed method is tested on an IEEE 14-bus system containing 14 buses (Figure 1). The total voltage drop in network approach (TVDN) is used for ranking buses regarding the voltage drop. The genetic algorithm approach is used to handle the problem of voltage stability enhancement; GA is used to optimize the size of the SVC. The primary purpose of optimization is to minimize the TVDN. The proposed approach is tested on IEEE 14-bus systems with different total voltage drops. The Objective Cost function consists of the investment cost of SVC devices and the generation cost. To emphasize the possibility of integrating renewable energy and demonstrating its effectiveness, a 2 MW solar generation system is installed at one of the weakest buses of the IEEE 14-bus system, improving the voltage profile.
Figure 1.
Line diagram of IEEE 14-bus system.
2. Static Var Compensator
This Static Var Compensator can exchange reactive power by absorption or generation, as and when demanded by the network power system, for maintaining the bus voltage within desirable limits [36].
The current drawn Isvc from and the reactive power Qsvc injected in the SVC for the ith bus of the IEEE 14 system can be expressed, respectively, as [3,37]
where:
Isvc = injected current of SVC;
Bsvc = susceptance of SVC;
Qsvc = injected reactive power of SVC (Mvar);
V = bus voltage (p.u.).
The SVC either operates in a capacitive state by generating reactive power and injecting it into the network, or in an inductive state where the SVC absorbs reactive energy from the network [33].
3. Optimization Problem
The following steps are followed to accomplish the optimization work vis-à-vis the reduction in total cost:
- Step 1
- Take the base voltage on the IEEE 14-bus system as a starting point for the IEEE 14-bus system.
- Step 2
- Determine the voltage drop of buses that are not connected to a synchronous generator or compensator by increasing the load (for j = 1 and j = 2).
- Step 3
- Calculate the total voltage drop (Vt) on each bus.
- Step 4
- Rank the buses based on total voltage drop (Vt); rank them in order of decreasing voltage drop.
- Step 5
- Determine the total voltage drop in the network (Vn) after installation of SVCs on weak buses as per step 4 (bus numbers 14, 4, 10, and 9).
- Step 6
- Choose an operating range of SVCs per the criteria of total voltage drop in the network on weak buses.
- Step 7
- Use Genetic Algorithm in the MATLAB platform to optimize the size of SVCs.
- Step 8
- Calculate network losses after SVCs installation as in step 6 and for the case when the sizes of optimized SVCs are installed at the exact locations. Confirm if GA-dictated optimum locations match the prediction made by the TVDN approach.
- Step 9
- Calculate the gain in power loss (i.e., difference in losses for SVCs installation as per step 6 and that for SVCs as optimized by GA following step 7).
- Step 10
- Calculate the total capital saving (for one year).
- Step 11
- Determine payback period based on the total cost of SVCs (optimum sizes as determined by GA) and total capital savings.
- Step 12
- Find the weak bus with connectivity with other weak buses; select this bus to install a 2 MW solar generation system.
- Step 13
- Repeat the experiments with the installation of the 2 MW solar generation system on bus 9 (as per selection in step 12).
To identify the weak buses of the IEEE 14-bus system’s total voltage, a drop in the network (TVDN) is chosen as the stability indicator. When the value of TVDN becomes high for high reactive loading, the system is on the verge of collapse. Applying SVCs on the identified weak buses is the supposed step to solve such a problem. The optimum size of SVCs is obtained using a Genetic algorithm in the case of the IEEE 14-bus systems.
The total drop in voltage over the entire network (TVDN) for a change in load at all steps can be calculated using the following formula, which essentially deals with the minimization of TVDN, a concern of the present investigation.
Minimization of TVDN:
The percentage of voltage drop in any bus is calculated as follows:
where ‘n’ denotes the number of buses connected to loads (without having a generator or compensator); ‘m’ represents the number of steps to increase network loads; Vi,j denotes the amplitude of the voltage at the ith bus in the jth step upon increasing the loads; Vi,0 denotes the voltage amplitude of the ith bus in the base case. While fixing the placement sites of SVCs, we discard the consideration of those buses where synchronous generator compensators are already added in an IEEE 14-bus system on the presumption that those buses must not have any concerning voltage drop.
The total voltage drop (TVD) on any bus for the network load change is used for establishing a ranking list of IEEE 14 buses; this is based on the order of decreasing TVD values; accordingly, the candidate buses are selected. The power overflow result of the IEEE 14-bus system is obtained by the calculation and shown in Table 1.
Table 1.
Power flow result of IEEE 14-bus system (NA shows the buses without generator connection).
Table 2 shows the total voltage drops in buses not connected with compensators (Figure 1 regarding IEEE 14-bus system). This result enables the ranking of buses in order of decreasing TVD; it is evident from Table 2 that Bus 14 suffers the maximum TVD (4.67%), followed by Bus 4 (4.24%), Bus 10 (4.23%), and Bus 9 (4.12%). It is presumed that as an experimental strategy, the first four weak buses (ranked in order of decreasing voltage drop) may be integrated with SVCs. The effect of putting the four weak buses is shown in Figure 2. Network losses and the SVC-injected reactive power for j = 2 are given in Table 3.
Table 2.
Total Voltage drop (Vt) and ranking buses.
Figure 2.
Total voltage drop in network Vn (for j = 1 and j = 2) after SVC installation at buses 14, 4, 10, and 9.
Table 3.
Network losses and reactive power injected by SVC, j = 2.
4. Optimization Algorithms
The optimization algorithm GA aims to develop solutions through crossover, mutation, and selection according to how well they fit the particular optimization issue. It can handle problems with non-linear restrictions, numerous objectives, and dynamic components that commonly emerge in real-world situations. Multi-objective optimization is doable at ease by this algorithm; heuristic techniques may be utilized in this field of computation to resolve combinatorial optimization issues. As the algorithm applies principles similar to those a human uses to reason, these heuristic approaches are called the ‘intelligent’ approach. The main benefit of a heuristic approach is that it is not constrained by limiting assumptions about the search space, such as continuity and the presence of an objective function derivative. The Tabu Search method (TS), Simulated Annealing (SA), Genetic Algorithms (GAs), and Particle Swarm Optimization (PSO) algorithms are just a few examples of heuristic techniques. This research suggests an approach based on GA to obtain size-optimized SVC allocation.
Genetic Algorithm
Complex optimization issues can sometimes be resolved using heuristic approaches. As a result, they can provide an effective solution to a specific problem in a reasonable amount of time. Still, they need to guarantee that they will attain the global optimum. GA is a global search strategy that simultaneously searches for several potential answers based on genetics and natural selection principles. The GA starts with a randomly generated starting population and produces further people through selection, crossover, and mutation until the best population is discovered. GA is an effective algorithmic means by which extensive searches among several potential solutions are possible. The technique can obtain information during the search process to learn about the search space and adaptively manipulate the search process for optimization. Those solutions can produce ‘offspring’, that is, new solutions. The procedure is iterated until a specified target is met.
The genetic algorithm functions in the following sequential steps:
- Step 1
- [Start] Select a chromosomal population randomly but within a moderate range.
- Step 2
- [Fitness] Determine the fitness of the people for each chromosome.
- Step 3
- [Generate new population] The subsequent stages repeat until a new population is created.
- (i)
- [Selection] Choose two parent chromosomes.
- (ii)
- [Crossover] The parents with a potential crossover need to create new offspring or children. If there is no crossover, a replica of the parents is retained.
- (iii)
- [Mutation] Create a new mutant at each locus with the potential for further mutation.
- (iv)
- [Accepting] Add additional offspring to the existing population.
- Step 4
- [Replace] Use the Newly created population in the subsequent run.
- Step 5
- [Test] If the end condition is met, stop the process.
- Step 6
- [Loop] Step 2 is next.
The performance of GA is influenced considerably by the crossover and mutation process.
In general, GA needs a fitness function created by regression or multivariate analysis or even by the artificial neural network—essentially, a disclosed input–output relationship that is supposedly highly nonlinear. The chromosomal input parameter is utilized in the fitness function for the computation of the fitness values of each chromosome.
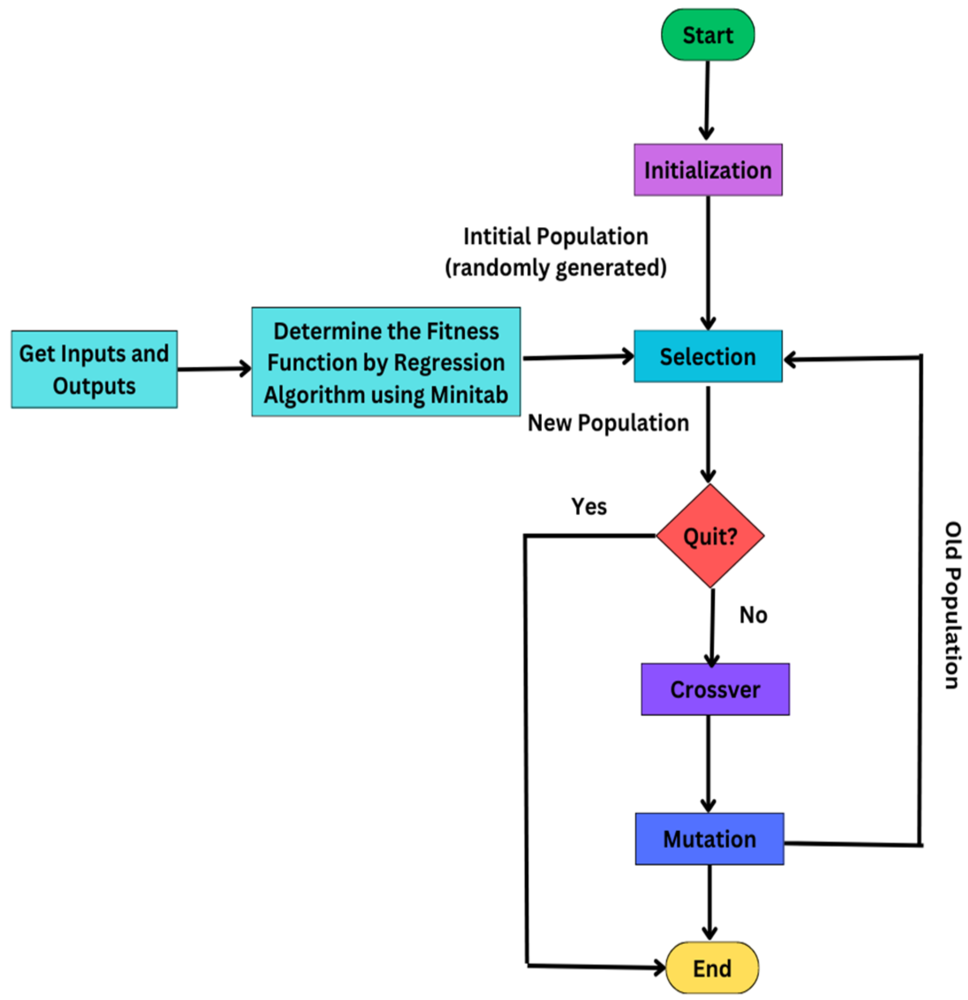
The fitness function is generated by the regression equation in Minitab statistical software 2019 version, where the Matlab 2014b version is used to optimize and validate experimental data through the genetic algorithm. The flowchart of the GA implementation is shown in Figure 3. The results of the GA output in terms of Generation, Score Histogram, and Pareto front driving for the attainment of optimal solutions are presented in Figure 4.
function [y] = obj (x)
Figure 3.
Fundamental flowchart of GA.
Figure 4.
(a) Average distance between individual and generation, (b) Score histogram, (c) Pareto front for optimal solutions between the optimal size of SVC and bus number.
Objective Function for Optimal Size of SVC:
y(1) = (0.1363 + 0.002086 × x(1) − 0.03657 × x(2) + 0.009236 × x(3))
Objective Function for Bus Number:
where input variables are as follows:
y(2) = −(−49.91 − 4.339 × x(1) + 30.42 × x(2) − 2.105 × x(3))
x(1) = Total voltage drop in the network (TVDN);
x(2) = Total voltage drop (Vt);
x(3) = |Q_SVC| (Mvar).
GA parameters used in the present investigation are given below:
Generation: 200;
Population size: 50;
Crossover: 1.0;
Mutation: 0.5;
Migration: Fraction method, size 0.2;
Selection: Tournament method, size 2.
5. Cost Minimization Model under Constraints
It is known that the voltage stability in the IEEE 14 power system may be improved by optimal positioning of the SVC and reduction in the total cost such that active power losses and distortion in voltage profile can be minimized.
5.1. Cost Reduction Approach
The cost reduction can be obtained by using the following formula
where:
TC = Reduction in the total cost of five years in Rs.
PL2 = Loss in active power with SVC in MW.
PL1 = Loss in active power without SVC in MW.
Df = Depreciation factor (0.1).
Uc = Unit power cost~Rs. 7.50.
IC = Installation cost of one SVC (INR).
s = No of SVC devices proposed = 4.
I = 1, 2,…….s.
5.2. Mathematical Model of SVC Cost
The installation cost of SVC devices has been mathematically formulated and is given by the following equation [1,38]:
where Csvs is the cost function of SVCs in INR/KVAR:
1 USD = 82.27 INR
ΔQ = Operating range of SVCs in MVAR.
Q1 = Reactive power flow through the branch after SVCs (MVAR).
Q2 = Reactive power flow through the branch after installation of SVCs optimized by GA (MVAR).
The average value of installation cost for the five years is given as
where:
Icav = Average value of installation cost for five years (INR/Hr).
IcT = Total installation cost of SVC devices (INR).
5.3. Equality Constraints
Equality constraints equations are given below [39]:
where:
i = 1,2,… n (number of buses).
j = 1,2,… n (number of buses).
PGi = Real Power of generators (MW).
QGi = Reactive Power of generators (Mvar).
PDi = Active load.
QGi = Reactive load.
Gij = Conductance between node i and j.
Bij = Susceptance between node i and j.
5.4. Inequality Constraints
The inequality constraints are as follows:
- Bus voltage constraint
The bus voltage should be maintained around the nominal voltage.
Susceptance constraint
The thermal limit of the line or transformer in steady-state operation:
6. Implementation of Cost Model on IEEE 14-Bus System
The convergence curve GA for the optimal size of SVCs is given in Figure 5; it appears from Figure 5 that the convergence is satisfactory. Thus, the predicted optimum values are reliable to ensure the optimum power flow in a network power system.
Figure 5.
Convergence Curve GA for optimal size of SVCs.
6.1. Total Cost Reduction
Total cost reduction is obtainable in the following way
The optimal size of SVCs obtained by GA is shown in Table 4. According to the size, the cost of SVC devices is calculated in INR for the IEEE 14-test-bus system [40]. Table 5 shows the network losses after SVC installation and optimization by GA for loss minimization for the IEEE 14-test-bus system. The gain in losses with SVC installation and optimization by GA is shown in Table 6.
Table 4.
The Optimum Size of SVC (as determined by GA) and its installation cost for the IEEE 14-bus system.
Table 5.
Minimization of network loss for IEEE 14-Test-Bus Systems (after SVC installation).
Table 6.
The gain in network losses for capital saving for IEEE 14-Test-Bus Systems.
Total Capital Saving (For 1 Year) = Unit cost (INR) × Total Energy Saving in 1 year (in KWhr) = 7.50 × 5.47 × 8760 × 1000 = 359,379,000 INR
Total Cost of SVCs (optimum sizes as determined by GA) = 551,208,766.30 INR
Cost Recovery and Payback Period: The cost of Sis is recovered by energy savings within 1.5 years.
6.2. Results and Discussion
TVDN has been used for power flow in the IEEE 14-bus system in these proposed methods. GA is used for handling the optimization problem using MATLAB 2014a. This IEEE 14-bus system has 14 buses, 5 generators, and 9 load buses. After the optimization, the SVC at bus 9 is the best location for the considered power system. For implementing the GA in this problem, the population size of 50 is taken, and the maximum number of generations is taken as 200. The voltage profile improvement is shown in Figure 6. Somehow, the research has been limited to the IEEE 14-bus system; admittedly, the experimental design is not very large. The selection of a larger system is opted out of because the research question is to examine whether the proposed strategy can be competitive with those reported by others. It is intended to probe if the TVDN concept to identify the weak buses integrated with SVC size optimization by GA and coupled with the provision of power sources at the weakest bus is workable to minimize the network power loss to a desirable extent. It is important to note that the newly proposed strategy can yield a comparable output.
Figure 6.
Volage profile of IEEE 14-bus system.
7. Solar Panel in IEEE 14-Bus System
Four SVCs are put in four weak buses, and bus 9 is given to be connected to the 2 MW solar power system. Real power losses are better reduced as a consequence. It appears from Figure 1 that bus 9 is associated with other weak buses; moreover, bus 9 has the lowest voltage drop among the selected weak buses and, hence, it can supply power to other buses whose avenues are authenticated by the direct connectivity (Figure 1). Therefore, in line with the previous report, we choose bus 9 for connecting the solar generator (SG). Hence, compared to its linkages to buses 10 and 14 (the ones having a higher voltage drop), bus 9 is selected as the site for installing solar power (for the above reasons). The power demand is satisfied more effectively, especially in the area more likely to experience a voltage collapse. Table 7 illustrates the importance of solar power by showing how the voltage profile significantly improves with less voltage variance. Therefore, there is a more significant chance that a few more solar panels may be added, even on weaker buses, which will ultimately result in a considerable reduction in the requirement of reactive power as, in such cases, the load demand can be met locally.
Table 7.
Comparison of results with and without Solar Panels of 2 MW.
The effect of connecting a 2 MW solar generation system is shown in Table 7 and Table 8 and shows the SVC installation cost after the optimization of its sizes. By the measures of SVC size, the cost of SVC devices is calculated in INR for the IEEE 14-test-bus system [40]. Table 9 shows the network losses after SVC installation without 2 MW solar generation and after SVCs optimized by GA with 2 MW solar generation for the IEEE 14-test-bus system. The gain in losses after SVC installation and optimization with 2 MW solar generation is shown in Table 10; savings in energy and capital cost are decided using the data of differential losses in the network.
Table 8.
Optimal Size of SVCs (determined by GA) for IEEE 14-test-bus system with 2 MW solar generation.
Table 9.
Network loss minimization for IEEE 14-Test-Bus Systems with 2 MW solar generation.
Table 10.
The difference in network losses for IEEE 14-Test-Bus Systems with 2 MW solar generation.
Total Capital Saving for GA (For 1 Year) = Unit cost (INR) × Total Energy Saving in 1 year (In KWHr) = 7.50 × 7.72 × 8760 × 1000 = 507,204,000 INR.
Total Cost of SVCs optimized by GA (system with 2 MW solar generation) = 540,242,590.70 INR.
Cost Recovery and Payback Period: The cost of SVCs is recovered by energy savings within 1 year.
Results and Discussion
The variation in voltage profile with bus number for the IEEE 14-bus system with 2 MW solar generation is shown in Figure 7. The optimal location and size are obtained using the TVD and GA, respectively. It is observed that the voltage profile is improved with 2 MW solar generation on bus 9, and the payback period is around one year.
Figure 7.
Voltage profile on IEEE 14-bus system with 2 MW solar generation.
It may be noted that the two steps of load consider the load ability of the IEEE 14-bus system. An amount of 10% of the base load is assumed to have been increased, and the variation in voltage drop is monitored. After the second-stage loading, the overall voltage determines the TVDN. Once the TVDN for all buses at enhanced load is determined based on existing physical knowledge, the results enable us to rank the buses in order of potential weakness regarding voltage drop. There is no denying that the choice of locations for taking corrective actions (putting SVC) will depend upon how much voltage drop a bus suffers; the more significant the drop, the more attention is required for taking corrective measures. To decrease TVDN, weak buses are ranked, and the first four vulnerable buses are tentatively selected as SVC locations. The reported results show that the chosen buses as SVC selection sites are 14, 4, 1, 0, and 9. The input values could be generated based on these as the selection sites. GA is applied to optimize the sizes of SVCs; during the course of this exercise, the selection of buses is also the same as the desired output. The GA results yield the same site selection as suggested by the TVDN task; thus, it may not be unwise to conjecture that the present hybrid option is an implementable proposition for optimizing the size of SVCs to ensure optimum power flow in a network at the least possible price, which can be verified by the Pareto front as provided in Figure 4c.
The results of the present experiments are compared with previously reported results. The results of such a comparison are shown in Table 11. In our case, TVDN is used to identify and rank the weak buses, compared to a different protocol, viz., the previous investigators that used a fast Voltage Stability Index (FVSI) and Gravitational Search Algorithm. In the proposed strategy, a Genetic algorithm is used to optimize the size of the SVC and 2 MW solar-generating system integrated with bus 9 in the IEEE 14-bus system to improve the voltage profile. It is apparent from Table 11 that the results of the present study are comparable to those of others.
Table 11.
Comparative results for the IEEE 14-bus system.
The current approach of calculating the TVDN in a classical IEEE 14-bus system enables us to identify and rank the weak buses in order of decreasing voltage drop. Thus, buses 14, 4, 10, and 9 demand being integrated with SVCs of the smallest possible size. The final results show that GA implantation with the data obtained by TVDN analysis yields the optimum dimensions of SVCs. The optimized locations corroborate with physical modeling. It is apparent from the results in Table 11 that our approach can give rise to comparable results with those reported by others. A different method of combining physical knowledge with optimization by using GA is demonstrated in the present investigation. Unlike previous research confined to the optimization of SVC location and size, the current study analyzes the scope for further improvement in optimized power flow. A 2 MW solar generator system is attached to bus 9 to overcome the voltage drop problem in the network. Bus 9 has the lowest power drop among the four identified weak buses. At first glance, the selection of bus 9 being provided the input of renewable energy appears conspicuous; but looking at the configurational arrangement of buses in a typical IEEE 14-bus system, as found in Figure 1, it can be noticed that bus 9 is directly connected to buses 14 and 10. In contrast, it connects to bus 4 with a transfer. Logically, meeting the smallest power needed (smallest voltage drop), the power source can supply ample power to buses 14 and 10 to handle the voltage drop across these buses. On the other hand, power input to bus 4 with a transformer may eradicate the TVDN problem globally. However, the sanctity and usefulness of the current approach in more extensive systems can only be justified once the study is conducted with an IEEE 57-bus or a still-comprehensive bus system. Nevertheless, the model study demonstrates that the results obtained in the present work may be comparable with those of others, significantly benefitting the installation of a 2 MW solar power source to ensure optimum power flow across all the buses in the IEEE 14-bus system.
It is seen that SVC installation reduces the voltage drop in either case; in respect of power losses, it is observed that the percentage gain in power loss is ~3% in the previous report, whereas the presently utilized protocol yields an increase in power loss to the tune of 6.56% before installation of the 2 MW solar power generator and 9.27% in the event the solar power supply is ensured in bus 9. It is further observed that the installation cost of SVCs is compatible; however, the cost comparison between the two cases is handicapped by the unpredictable price difference, especially for the steep price hike in the post-pandemic era. Nevertheless, it is indicative that the proposed method is comparable to the others as it is noted that the payback time is only marginally higher for the present scenario. This could be due to lower capital savings in our case. However, the nonlinear price change of machinery poses doubt about the rationality of the cost comparison between the two cases of 2014 and 2023. The impact of putting in a 2 MW solar generator is also worth noting.
8. Conclusions
The authors conclude that using TVDN to identify buses is a valuable means; moreover, when SVC size is optimized with the help of the genetic algorithm, GA, a comparable result with those of previous reports is achievable. It is further concluded that the TVDN protocol, combined with GA for SVC size optimization, can reasonably control the potential power loss in a network power system. Integrating the power system with a 2 MW solar power generator in bus 9 of the IEEE 14-bus system gives rise to a better gain in the quantum of power loss in a networked power system. Due to the benefit of the reduction in voltage drops in respect of lowering the power loss in the presently proposed method, a positive impact on the return on investment can be noted in terms of a low payback period coupled with continued savings in electric power, which happens to be one of the primary global concerns. A gain in a power loss of around 9.2% is achievable by implementing the proposed method with the corresponding renewable power source in the network power system. However, the study is limited to a smaller system such as the IEEE 14-bus system. Hence, the experimental observation and the following conclusions will only have value once the method is applied to a much more significant one. There are reports of compatible results of the studies with the IEEE 14-bus system and IEEE 30-bus system, which certainly encourages the authors to the extent that the novelty of the proposition within all its limitations is claimable.
The novelty of the approach may be logically claimed even with the presently available results.
Author Contributions
Conceptualization, A.D. and M.K.G.; methodology, M.K.B.; software, M.K.G.; validation, A.D.; formal analysis, M.K.G.; investigation, M.K.B.; resources, A.D.; data curation, S.K.S.; writing—original draft preparation, M.K.B.; writing—review and editing, D.D., B.Đ. and N.K.; visualization, S.K.S.; supervision, A.D. and M.K.G.; project administration, S.K.S.; funding acquisition, B.Đ. All authors have read and agreed to the published version of the manuscript.
Funding
This research received no external funding.
Data Availability Statement
All data are available upon reasonable request to the corresponding authors.
Conflicts of Interest
The authors declare no conflict of interest.
References
- Sharma, A.K.; Saxena, A.; Tiwari, R. Optimal Placement of SVC Incorporating Installation Cost. Int. J. Hybrid Inf. Technol. 2016, 9, 289–302. [Google Scholar] [CrossRef]
- Vanishree, J.; Ramesh, V. Optimization of Size and Cost of Static VAR Compensator using Dragonfly Algorithm for Voltage Profile Improvement in Power Transmission Systems. Int. J. Renew. Energy Res. 2018, 8, 56–66. [Google Scholar]
- Merah, H.; Gacem, A.; Ben Attous, D.; Lashab, A.; Jurado, F.; Sameh, M.A. Sizing and Sitting of Static VAR Compensator (SVC) Using Hybrid Optimization of Combined Cuckoo Search (CS) and Antlion Optimization (ALO) Algorithms. Energies 2022, 15, 4852. [Google Scholar] [CrossRef]
- Canizares, C.A.; Faur, Z.T. Analysis of SVC and TCSC Controllers in Voltage Collapse. IEEE Trans. Power Syst. 1999, 14, 158–165. [Google Scholar] [CrossRef]
- Gyugui, L. Dynamic Compensation of AC Transmission Lines by Solid-State Synchronous Voltage Converters. IEEE Trans. Power Deliv. 1994, 9, 904–911. [Google Scholar] [CrossRef]
- Chen, J.H.; Lee, W.J.; Chen, M.S. Using a Static Var Compensator to Balance a Distribution System. IEEE Trans. Ind. Appl. 1999, 35, 298–304. [Google Scholar] [CrossRef]
- Pires, R.C. Unbalanced Phase-to-Phase Voltage Compensators Applied to Radial Distribution Feeders. IEEE Trans. Power Deliv. 2004, 19, 806–812. [Google Scholar] [CrossRef]
- Swarnalatha, K.P.; Amaresh, K. Optimal Location of Static VAR Compensator in Power System Using GA. In Proceedings of the National Conference on Electrical Sciences (NCES-12), Andhra Pradesh, India, 7–8 September 2012; ISBN 978-93-81583-72-2. [Google Scholar]
- Sekhar, B.C.; Visali, N. Optimal Placement of SVC with Cost Effective Function Using Particle Swarm Optimization. Int. J. Emerg. Trends Eng. Res. 2013, 1, 41–45. [Google Scholar]
- Eslami, M.; Shareef, H.; Mohamed, A.; Khajehzadeh, M. Damping Controller Design for Power System Oscillations Using Hybrid GA-SQP. Int. Rev. Electr. Eng. IREE 2011, 6, 888–896. [Google Scholar]
- Eslamia, M.; Shareef, H.; Mohamed, A.; Khajehzadeh, M. PSS and TCSC Damping Controller Coordinated Design Using GSA. Energy Procedia 2012, 14, 763–769. [Google Scholar] [CrossRef]
- Eslami, M.; Shareef, H.; Mohamed, A. Optimization and Coordination of Damping Controls for Optimal Oscillations Damping in Multi-Machine Power System. Int. Rev. Electr. Eng. IREE 2011, 6, 1984–1993. [Google Scholar]
- Eslami, M.; Shareef, H.; Mohamed, A.; Khajehzadehe, M. Particle Swarm Optimization for Simultaneous Tuning of Static Var Compensator and Power System Stabilizer. Prz. Elektrotech. 2011, 87, 343–347. [Google Scholar]
- Eslami, M.; Neshat, M.; Khalid, S.A. A Novel Hybrid Sine Cosine Algorithm and Pattern Search for Optimal Coordination of Power System Damping Controllers. Sustainability 2022, 14, 541. [Google Scholar] [CrossRef]
- Tiwari, P.K.; Sood, Y.R. Optimal location of FACTS devices in power system using Genetic Algorithm. In Proceedings of the 2009 World Congress on Nature & Biologically Inspired Computing (NaBIC), Coimbatore, India, 9–11 December 2009; pp. 1034–1040. [Google Scholar] [CrossRef]
- Dixit, S.; Srivastava, L.; Agnihotri, G. Optimal placement of SVC for minimizing power loss and improving voltage profile using GA. In Proceedings of the 2014 International Conference on Issues and Challenges in Intelligent Computing Techniques (ICICT), Ghaziabad, India, 7–8 February 2014; pp. 123–129. [Google Scholar] [CrossRef]
- Mohammadi, A.; Jazaeri, M. A hybrid particle swarm optimization-genetic algorithm for optimal location of svc devices in power system planning. In Proceedings of the 2007 42nd International Universities Power Engineering Conference, Brighton, UK, 4–6 September 2007; pp. 1175–1181. [Google Scholar] [CrossRef]
- Skaria, N.A.; Baby, S.; Anumodu, D.M. Genetic algorithm based optimal location of SVC in power system for voltage stability enhancement. In Proceedings of the 2014 Annual International Conference on Emerging Research Areas: Magnetics, Machines and Drives (AICERA/iCMMD), Kottayam, India, 24–26 July 2014; pp. 1–6. [Google Scholar] [CrossRef]
- Najafi, S.R.; Abedi, M.; Hosseini, S.H. A Novel Approach to Optimal Allocation of SVC using Genetic Algorithms and Continuation Power Flow. In Proceedings of the 2006 IEEE International Power and Energy Conference, Putra Jaya, Malaysia, 28–29 November 2006; pp. 202–206. [Google Scholar] [CrossRef]
- Dixit, S.; Srivastava, L.; Agnihotri, G. Minimization of Power Loss and Voltage Deviation by SVC Placement Using GA. Int. J. Control Autom. 2014, 7, 95–108. [Google Scholar] [CrossRef]
- Rambabu, M.; Kumar, G.V.N.; Sivanagaraju, S. An intermittent contingency approach with optimal placement of static VAR compensator in a renewable-integrated power systems. Int. J. Ambient Energy 2021, 42, 1551–1561. [Google Scholar] [CrossRef]
- Biswas, P.P.; Arora, P.; Mallipeddi, R.; Suganthan, P.N.; Panigrahi, B.K. Optimal placement and sizing of FACTS devices for optimal power flow in a wind power integrated electrical network. Neural Comput. Appl. 2021, 33, 6753–6774. [Google Scholar] [CrossRef]
- Sakthivel, S.; Mary, D.; Vetrivel, R.; Kannan, V.S. Optimal location of SVC for voltage stability enhancement under contingency condition through PSO algorithm. Int. J. Comput. Appl. 2011, 20, 30–36. [Google Scholar]
- Balachennaiah, P.; Reddy, P.H.; Raju, U.N.K. A novel algorithm for voltage stability augmentation through optimal placement and sizing of SVC. In Proceedings of the IEEE International Conference on Signal Processing Informatics Communication and Energy Systems (SPICES), Kozhikode, India, 19–21 February 2015; pp. 1–5. [Google Scholar]
- Kundur, P. Power System Stability and Control; Mc. Graw-Hill: New York, NY, USA, 1994; ISBN 13 9780070635159. [Google Scholar]
- Nagendra, P. An innovative technique to evaluate network equivalent for voltage stability assessment in a widespread sub-grid system. Electr. Power Energy Syst. 2011, 33, 737–744. [Google Scholar] [CrossRef]
- Kang, T.; Yao, J.; Duong, T.; Yang, S.; Zhu, X. A hybrid approach for power system security enhancement via optimal installation of flexible AC transmission system (FACTS) devices. Energies 2017, 10, 1305. [Google Scholar] [CrossRef]
- Saravanan, M.; Slochanal, S.M.R.; Venkatesh, P.; Stephen, P.; Abraham, J. Application of particle swarm optimization technique for optimal location of FACTS devices considering cost of installation and system loadability. Electr. Power Syst. Res. 2007, 77, 276–283. [Google Scholar] [CrossRef]
- Galiana, G.D. Assessment and Control of the Impact of FACTS devices on Power System Performance. IEEE Trans. Power Syst. 1996, 11, 1931–1936. [Google Scholar] [CrossRef]
- Minguez, R.; Milano, F.; Zarate-Minano, R.; Conejo, A.J. Optimal Network Placement of SVC Devices. IEEE Trans. Power Syst. 2007, 22, 1851–1860. [Google Scholar] [CrossRef]
- Zhang, X.P.; Rehtanz, C.; Pal, B.; Flexible, A.C. Transmission Systems: Modelling and Control; Springer: Berlin/Heidelberg, Germany, 2006; p. 1. [Google Scholar]
- Hsiao, Y.T.; Liu, C.C.; Chiang, H.D. A new approach for optimal VAR sources planning in large scale electric power systems. IEEE Trans. Power Syst. 1993, 8, 988–996. [Google Scholar] [CrossRef]
- Pisica, I.; Bulac, C.; Toma, L.; Eremia, M. Optimal SVC Placement in Electric Power Systems using a Genetic Algorithms Based Method. In Proceedings of the IEEE Bucharest Power Tech Conference, Bucharest, Romania, 28 June–2 July 2009; pp. 1–6. [Google Scholar]
- Ray, B. PG&E Stabilizes Network During Peak Loads. Transm. Distrib. World 2003, 55, 58–63. [Google Scholar]
- Hingorani, N.G.; Gyugyi, L. Understanding FACTS: Concept and Technology of Flexible AC Transmission Systems; IEEE Press: New York, NY, USA, 2000; p. 18. [Google Scholar]
- Acha, E.; Fuerte-Esquivel, C.R.; Ambriz-Pérez, H.; Angeles-Camacho, C. FACTS: Modelling and Simulation in Power Networks; John Wiley & Sons, Ltd.: Hoboken, NJ, USA, 2004. [Google Scholar]
- Sirjani, R.; Mohamed, A.; Shareef, H. Optimal placement and sizing of Static Var Compensators in power systems using Improved Harmony Search Algorithm. Electr. Rev. 2011, 87, 214–218. [Google Scholar]
- Saravanan, M. Application of PSO Technique for Optimal Location of FACTS Devices Considering System Loadability and Cost of Installation. In Proceedings of the 2005 International Power Engineering Conference, Singapore, 29 November–2 December 2005; pp. 716–721. [Google Scholar] [CrossRef]
- Purwoharjono, A.; Muhammad, P.; Ontoseno, S. Optimal Placement of TCSC Using Linear Decreasing Inertia Weight Gravitational Search Algorithm. J. Theor. Appl. Inf. Technol. 2013, 47, 460–470. [Google Scholar]
- Amroune, M. Static Voltage Stability Margin Enhancement Using SVC and TCSC. Int. J. Electr. Comput. Energetic Electron. Commun. Eng. 2013, 7, 900–905. [Google Scholar]
Disclaimer/Publisher’s Note: The statements, opinions and data contained in all publications are solely those of the individual author(s) and contributor(s) and not of MDPI and/or the editor(s). MDPI and/or the editor(s) disclaim responsibility for any injury to people or property resulting from any ideas, methods, instructions or products referred to in the content. |
© 2023 by the authors. Licensee MDPI, Basel, Switzerland. This article is an open access article distributed under the terms and conditions of the Creative Commons Attribution (CC BY) license (https://creativecommons.org/licenses/by/4.0/).






