Abstract
This work mainly focuses on the energy and exergy analysis of a single-effect absorption cooling system operating with the couple H2O-LiBr, under different climatic conditions in Senegal and France. A simulation model was developed, using the Engineering Equation Solver V10 (EES) software. Results indicate that the system can achieve a maximum COP of 0.76 and an exergy efficiency of 56%, which decreases as the generator temperature increases. Increasing the generator temperature from 87 to 95 °C significantly improves COP, but gains become marginal beyond 100 °C. The highest exergy destruction occurs in the generator, followed by the absorber, condenser, and evaporator. A temperature difference above 44 °C between the generator and the absorber is required to maintain H2O-LiBr solution stability. Optimal temperatures for hot climates like Senegal are 90 °C (generator), 42 °C (absorber/condenser), and 7 °C (evaporator), while maximum exergy efficiency (56%) is reached at 81 °C, typical of moderate climates (France). Evaporator exergy efficiency increases from 16 to 52% with rising ambient temperature, while absorber and condenser efficiencies drop. Increasing the cooling water flow rate from 0.2 to 1.4 kg/s reduces exergy losses in the absorber and the condenser by up to 36%. The solution heat exchanger (SHE) optimal effectiveness of 0.75 reduces exergy consumption in the absorber and the generator.
1. Introduction
With environmental challenges intensifying worldwide, the need for sustainable energy solutions has never been more urgent [1,2].
Heatwaves in Europe have already caused nearly 90,000 fatalities since 1980 [3]. Excessive urban heat causes residents to rely on electricity for cooling, resulting in high energy use, pollution, and economic strain, all of which being unsustainable.
In France, cooling demand in residential areas is limited to short periods during heat waves but cooling needs for the residential sector are expected to increase in the future [4]. There is a large demand for cooling in developing countries where there is no reliable electricity supply and fuels are difficult or too expensive to obtain [5]. In Senegal, a significant part of energy demand is dedicated to cooling, as ambient temperatures can reach over 43 °C in some areas. The three main areas in which there is a demand for cooling are vaccine storage, food preservation, and air conditioning. In addition, Senegal is commonly known as a good country for energy transitions with a high solar density area with 1600 to 1800 kWh/m2 per year of direct irradiation and appears to be an ideal candidate for solar applications. It was also stated that the photovoltaic solar system components (batteries, inverters, regulators) efficiency depends strongly on the ambient temperature and need to be cooled in this country to increase their lifespan [4]. In response to the challenges posed by building energy consumption, numerous research efforts are currently underway to enhance the energy performance of buildings [6].
Solar refrigeration technologies have the advantage of consuming less energy and using environmentally friendly fluids. One of these systems related to cooling and air conditioning is the absorption chiller. Instead of using shaft work, a heat source provides the energy to produce cooling in absorption chillers. Solar absorption cooling systems provide a viable option for reducing energy consumption, but their performance varies across different climatic conditions [7]. In recent years, many studies concerning these technologies have been reported.
Ketfi et al. [8] studied the performance of a Single Effect Solar Absorption Cooling System (LiBr-H2O). The results showed a better COP with the increase in the generator and evaporator temperatures, and a lower one with the increase in the absorber and condenser temperatures.
Chen et al. [9] experimented an air-cooled single effect absorption chiller with a cooling capacity of about 6 kW. Under design conditions, the ambient temperature significantly affected the performance of the chiller. The COP decreased from 0.68 to 0.6 with the ambient temperature rising from 28 to 35 °C. Boukholda et al. [10] investigated a commercial absorption chiller using natural refrigerant R717 and powered by a Fresnel solar collector. Experimental results show that the temperature of the heat source fluid can reach 190 °C with the chilled water leaving the evaporator at −7.8 °C. The average coefficient of performance of the chiller is about 0.65. Pop et al. [11] operated a single effect ammonia-water absorption chiller with solar parabolic trough collectors for cold storage and the freezing of meat in a cold storage warehouse. The values of the COP were found higher when the refrigeration plant operates in the refrigeration regime in comparison to the freezing regime.
The configuration of absorption chillers depends on the particular demands of every system [12]. The efficiency of these systems increases with the effects number [11]. Absorption chillers could be found in single, double, and triple effect configurations. Generally, the configurations with a higher number of effects present higher coefficient of performance (COP) values, though their driving temperature levels are higher, as more effects are considered and the conversion of low or medium temperature heat sources is more efficient [13].
Most single effect absorption systems use flat or vacuum solar collectors [13]. In single effect absorption technology, a peak COP of around 0.7 is obtainable and the heat input temperature is in the range of 90–120 °C [14]. Double and triple effect chillers require driving temperatures of around 180–240 °C and can reach COPs of up to 1.4 and 1.8, respectively [15]. The multiples-effects absorption systems available on the market with higher temperatures than simple-effect ones can be obtained by concentrated solar collectors. The main factors affecting the performance of an absorption system are external temperature, solar irradiance, solar collector performance, cooling load scheduling, the system configurations, control logic of the whole system, and operational conditions [16,17,18,19].
Although the potential of solar-powered absorption chillers is well established, assessments under contrasting climatic conditions remain limited. This study addresses that gap by conducting a detailed energy and exergy analysis of a single-effect H2O-LiBr absorption chiller operating in two distinct environments: France and Senegal, by simulating realistic conditions including ambient temperature, solar irradiation, cooling water availability, and heat rejection potential. This work evaluates how the local climate influences system performance. The comparison is grounded in a technical feasibility perspective, highlighting the operational constraints and opportunities in each context. Particular attention is given to the main components, whose performance strongly depends on external conditions. The findings aim to support the optimal design and deployment of solar thermal cooling technologies in both developed and developing countries, reinforcing their adaptability and practical relevance across diverse climatic scenarios.
2. Materials and Methods
2.1. System Configuration
The components of the studied solar installation, shown in Figure 1, are listed in Table 1. The solar tank, the absorption machine, and the hydraulic network allowing the fluid circulation, are installed in the technical local situated near the solar collector. A 2-pipe hot water/chilled water supply network is situated between the technical local and the fan coils installed in the building.
Figure 1.
Schematic diagram of solar air conditioning installation.
Table 1.
Components of the overall absorption cooling system.
Solar irradiation is transformed into heat by solar thermal collectors and transported by a heat transfer fluid (monopropylene glycol) to a hot water tank placed between the solar collectors and the generator inlet of the absorption cooling system. This tank serves as a buffer tank, allowing the continuous operation of the installation, even during a cloudy period.
The solar circuit is self-draining. It includes a safety device that limits the risk of overheating. When the temperature in the solar tank is over a limit imposed value, the solar primary pump is stopped. Solar collectors drain themselves by the action of gravity. The heat transfer fluid is then collected in the self-draining tank. The pump can then only be restarted when the temperature of the solar tank has dropped significantly.
The absorption cooling system uses the solar heat as an energy source and supplies the cooling load to the building. The operation of the absorption cooling system depends on the temperature levels of the heat exchangers. To operate, the system must be supplied with hot water at a temperature between 70 and 90 °C. The return from the air conditioning circuit must be bigger than 12 °C and intermediate cooling (Dry cooler) must be carried out between 20 and 35 °C.
The control and regulation of the air conditioning equipment is handled by a central controller, connected to the Ethernet network, having a user interface with remote access. The automaton also acts as a remote controller and logs are programmed.
The principles of regulating the solar production part are as follows. The solar primary pump which allows the circulation of fluid in the collectors, is activated according to a sunshine threshold. Anti-overheating safety is activated when the temperature at the top of the solar hot tank exceeds 95 °C.
The generator circuit pump is activated if the temperature at the top of the solar hot tank is higher than a set value of about 80 °C, allowing the absorption cooling system to operate with correct performance. As the generator circuit pump ensures the transfer of energy to the cooling system, it is only stopped when the temperature at the top of the solar hot tank is less than or equal to the minimum temperature necessary for the operation of the absorption cooling system.
2.2. Characteristics of Solar Thermal Collectors
The solar thermal collectors installed at the University of Paris Nanterre (Figure 2) connected to the absorption system (Figure 3) are evacuated tube collectors of the heat pipe type, certified with a valid CSTB Technical Approval and Solar Keymark certificate covered by a ten-year “good performance” guarantee. They are heating pipe vacuum tube types with a selectively coated metal absorber with a dry type of collector/heat pipe connection and a copper collector (1 inlet/1 outlet) on either side of the sensor, installed on supports inclined at 30° from the terrace roof. The characteristics of each collector are η0 = 0.683 (optical efficiency), a1 = 1.37 W/m2. K (first-order heat loss coefficient), a2 = 0.0041 W/m2. K2 (second-order heat loss coefficient) for an entrance surface of 3.26 m2. The efficiency can then be estimated using the following expression where is the average fluid temperature in the collector, refers to the ambient temperature and represents global solar irradiance on the collector surface.
Figure 2.
Photograph of the thermal solar field installed at the University of Paris Nanterre.
Figure 3.
Photograph of the solar powered absorption system.
This equation allows for the estimation of thermal efficiency under variable climate and operating conditions.
2.3. Comparative Study (France vs. Senegal)
A comparative simulation study was conducted using the TRANSOL Pro 3.1 software to evaluate the thermal performance of the solar collector field currently installed in France against an identical system hypothetically installed in Senegal. The objective was to assess the impact of local climatic conditions, particularly solar irradiance and ambient temperature on the annual thermal energy output, collector efficiency, and overall system performance. Both configurations were modeled using the same collector specifications, orientation, tilt angle, and system design parameters to ensure a consistent basis for comparison.
The simulation results, summarized in Table 2, highlight the differences in solar energy availability and thermal yield between a temperate climate (France) and a hot, sunny climate (Senegal), providing insights into the system’s potential for enhanced productivity under higher solar resource conditions
Table 2.
Evacuated tube solar collectors’ performance: France vs. Senegal.
As expected, the solar collector efficiency would be higher under the climatic conditions in Senegal than in France, depending on the ambient temperature, the solar irradiation, and the daily duration of the irradiation. The inclination angle of the collector greatly affects natural convection and heat transfer. Thus, the recommended inclination angle in Senegal is 20° with an incoming mean daily irradiance of about 550 W/m2, while in France, the recommended inclination is 40° with the mean incoming daily irradiance equaling about 339 W/m2.
3. Thermodynamic Analysis of the Absorption Cooling System
3.1. Method and Assumption
The method developed in this study is based on the energy and exergy analysis including the following steps:
- The studied system is divided into several sections (control volumes), depending on the depth of details and the desired understanding of the analysis.
- The mass, energy, entropy, and exergy balances are established on each section.
- The results are analysed to draw conclusions and make appropriate recommendations regarding the design and operation conditions of the system upgrades.
The analysis based on the first and second laws of thermodynamics applied to the single-effect H2O-LiBr absorption cycle with a solution heat exchanger is carried out under the following assumptions and conditions:
- ➢
- The system operates under steady-state conditions.
- ➢
- The temperatures within the heat exchangers (generator, condenser, evaporator, and absorber) are assumed to be uniform throughout their respective volumes.
- ➢
- The rich solution leaving the absorber is considered as saturated liquid at the corresponding absorber temperature and concentration.
- ➢
- The poor solution exiting the generator is assumed to have a concentration in thermodynamic equilibrium with the generator’s pressure and temperature.
- ➢
- The refrigerant leaving the condenser is taken as saturated liquid at the corresponding temperature and pressure.
- ➢
- The refrigerant at the evaporator outlet is considered as saturated vapour at the low pressure and temperature of the evaporator.
- ➢
- Expansion processes (through throttling valves) are considered isenthalpic.
- ➢
- Pressure drops throughout the system are assumed to be negligible.
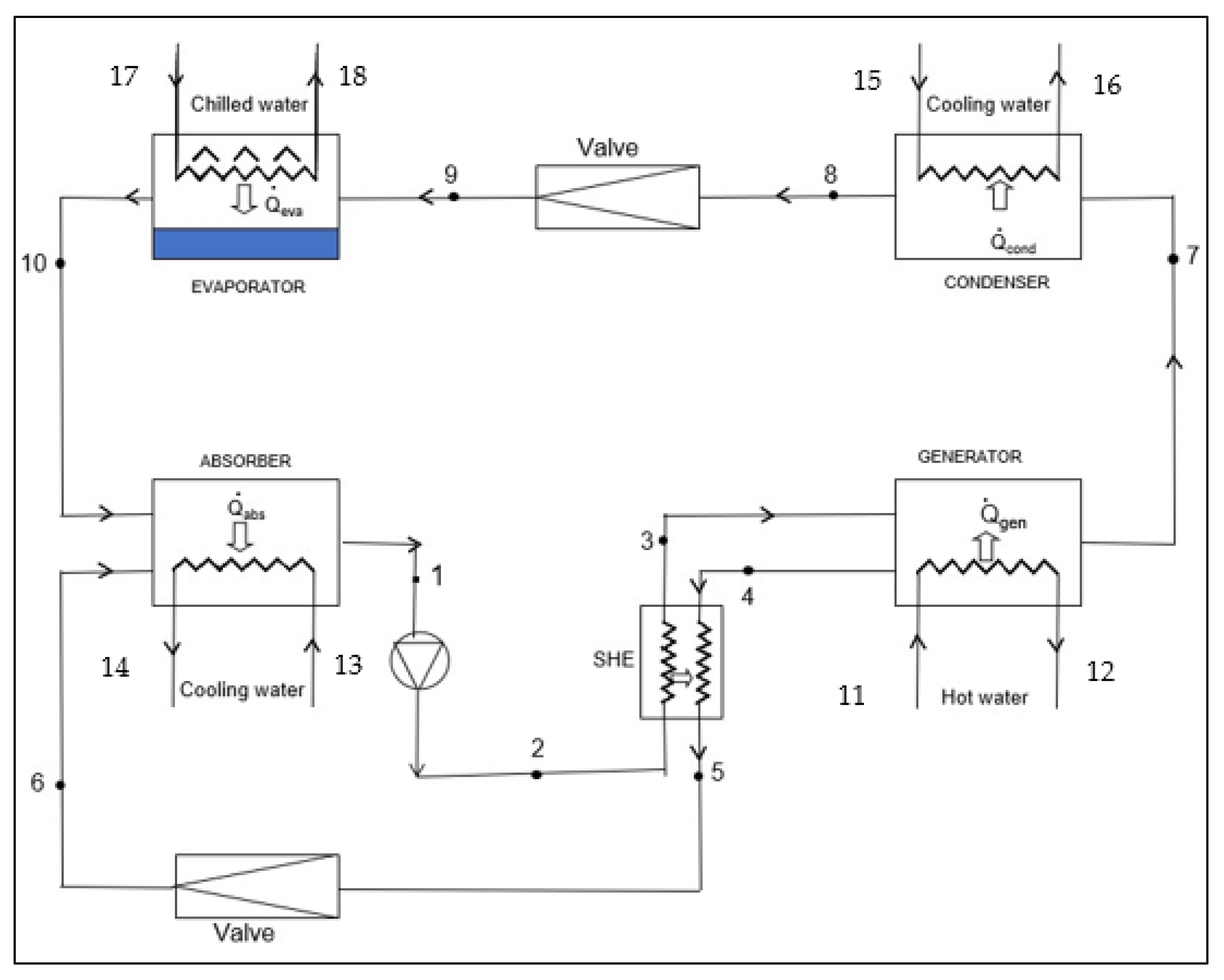
Each of these aspects and the solution adopted in this work are presented below. The operating thermodynamic states of the absorption cycle are shown in Figure 4.
Figure 4.
Schematic of the absorption cycle with operating thermodynamic states (from 1 to 18).
3.2. Energy and Mass Balances
The model of the absorption cooling system was built according to mass and energy balances, considering each of the components (generator, condenser, evaporator, solution heat exchanger, and absorber) as a control volume.
The energy balance is evaluated from the general following equation:
The following hypotheses were considered:
- The regime is permanent.
- The variation in kinetic and potential energies is insignificant.
Therefore, Equation (1) becomes:
The mass conservation law is applied as follows:
In addition, the regime being considered permanent, following this equation is obtained:
These mass and energy balances are written for each component of the absorption machine.
- Absorber
In the absorber, the refrigerant (H2O) is absorbed by the rich in LiBr solution during an exothermic process.
where f is the solution circulation ratio, defined by the ratio of the mass flow rate of the rich solution to the mass flow rate of the refrigerant.
- Generator
The role of the generator is to separate the refrigerant (H2O) from the poor in LiBr solution (diluted solution) during an endothermic process. Required heat energy is provided by the solar panels. The poor in LiBr solution enters in the generator, releases the refrigerant, and returns to the absorber concentrated in LiBr.
- Condenser
In the condenser, the refrigerant transfers the heat energy to the cooling fluid. Mass and energy balances are written as follows:
- Evaporator
The role of the evaporator is to remove heat from an external fluid (chilled water). Mass and energy balances are written as follows:
- Solution heat exchanger
At the solution heat exchanger, thermal equilibrium is assumed to be obtained and the heat flow released by the rich solution is assumed to be entirely received by the poor solution. Thus, the following equations are obtained:
The coefficient of performance (COP) of the absorption machine is defined by the ratio of the power absorbed by the evaporator to the power supplied to the generator to which is added the power of the solution pump:
3.3. Exergy Analysis
If the energy analysis states the way the energy is converted from a form to another during a process, the exergy analysis provides information on the degradation of energy during the process.
Exergy analysis is based both on the first and second principles of thermodynamics. Every component is studied from an exergetic point of view, and so, for every component, the following elements are associated: a fuel (the exergetic resource supplied or the exergetic potential at the beginning of the process), a product (what the component offers from an exergetic point of view), and the irreversibility, meaning the exergy consumed (named also exergy destruction).
Thus, exergy analysis is used to estimate the exergy consumption (destructions) to point out the malfunctions occurring in each component of the system.
An exergy analysis, similar to a previous study conducted by [16,17,18,19] is carried out with the following parameters considered as the reference state conditions: and in France, in Senegal.
The exergy balance is written as follows:
where the index 0 represents the reference state. The terms and are, respectively, the specific exergies at the inlet and the exit of a component which are defined as the sum of thermo-mechanical and chemical specific exergies:
For a state i, the thermo-mechanical exergy can be expressed by the following equation:
where the parameters with subscript “0” represent the H2O-LiBr solution with the same chemical concentration as the one at the considered state, but in a thermo-mechanical equilibrium with the environment (P0, T0).
Thus, its corresponding exergy flow is expressed as:
Considering a permanent regime, the exergy balance becomes:
where represents the irreversibility flow (corresponding to the flow of the exergy consumption), the terms et are the exergy flows of the fluids entering and leaving the studied volume, the term represents the exergy flows associated with the heat transfer, and is the mechanical power exchanged by the studied volume.
The exergy fuel (F), the exergy product (Pr), and the exergy consumed () of each component of the system are given as follows.
- Evaporator
- Condenser
- Generator
- Absorber
- Solution Heat Exchanger (SHE)
Thus, the exergy efficiency of the entire absorption cooling system (ACS) can be expresses as follows:
With the following fuel and the product:
The maximum improvement in the exergy efficiency of a system is obtained for minimum internal and external irreversibilities. As a result, it is useful to employ the concept of exergy improvement potential when analysing different processes in a system. The improvement potential of a component is an avoidable part of the exergy destruction rate through the technological (design) improvement of the component. This potential for improvement in the form of a rate denoted (ε) is equal to:
4. Results and Discussions
Table 3 presents the key thermodynamic properties at each state point of the solar-driven LiBr-H2O absorption cooling system, including temperature, pressure, specific enthalpy, specific entropy, and lithium bromide mass concentration (x [%]). These values correspond to the steady-state conditions defined for a representative operating case, based on selected generator, condenser, and evaporator temperatures. They serve as a basis for energy and entropy balance calculations and for identifying major sources of irreversibility within the cycle.
Table 3.
Thermodynamic properties at cycle state points.
To validate the present model, the simulation results obtained in this work were compared with data reported in the literature.
Table 4 compares the heat loads of the main components and the COP with the literature data under identical operating conditions, with the evaporator cooling capacity fixed at 10 kW. The strong alignment observed confirms the validity of the proposed model.
Table 4.
Energy flows through the main components.
Table 5 presents the exergy consumption rates of each component in the system, comparing the results obtained in this study with those reported by other researchers. This comparison highlights the consistency of the model and demonstrates its reliability for exergy analysis in absorption cooling systems.
Table 5.
Simulation results of exergy consumption rate in [kW].
The comparison reveals only minor discrepancies, primarily in the generator and absorber, which can be attributed to slight differences in modeling assumptions. Overall, the distribution of exergy destruction is consistent with trends reported in the literature. As shown in Table 5, the generator accounts for the highest exergy consumption, followed by the absorber and the condenser. These similarities confirm the validity and reliability of the present model for exergy analysis.
COP variation in the absorption cooling system is shown in Figure 5 as a function of the generator operating temperature. Assuming the absorption and condensation temperature is 42 °C, it is observed that the minimum generator temperature required to operate the system cannot be less than 87 °C, which is the cut off temperature. In addition, the required minimum generator temperature increases with the increase in condenser and absorber temperatures. This can be explained by the increase in the mass concentration of LiBr into the solution, leading to an increase in the heat demand at the generator for the same refrigeration load. For an absorption machine, crystallization may occur in a high solution concentration.
Figure 5.
COP variation in the system function of the generator temperature.
It is also noticed that the COP of the system increases from 0.43 to 0.76 with the generator temperature increasing from 87 to 95 °C and then after, a very negligible variation is observed.
The system does not operate at generator and absorber temperature differences below 44 °C as the solution at the entrance to the absorber approaches crystallization conditions at different lower temperatures for the generator and the absorber.
Enthalpy of superheated refrigerant steam marginally increases with generator temperature while enthalpy of weak and strong solution increases rapidly, hence lowering generator heat load. However, there is not much benefit from operating at generator temperatures above 100 °C because this leads to an increase in the global cost of the system versus a very small increase in the value of the COP.
To prevent the risk of crystallization, the generator temperature of the single-effect chiller is considered to vary from 70 to 100 °C.
Figure 6 shows the heat load variation in the main components with the absorption temperature increasing.
Figure 6.
Main component heat loads variation with absorption temperature.
Raising the absorption temperature while the desorption temperature is kept constant leads to a significant increase in the circulation ratio (which means a significant solution concentration). With the generator temperature equal to 90 °C, it is imperative to not increase the absorption temperature to over 43 °C to avoid the risk of possible crystallization conditions. Furthermore, it could be observed that the condenser and evaporator heat loads are less than those of the generator and the absorber.
Figure 7 and Figure 8 show COP and circulation ratio (f) variations as a function of the absorption temperature. An increase in the circulation ration (f) was observed, resulting from the increase in the mass flow rate of the solution and the decrease in the weak solution concentration in the absorber, during the absorber temperature elevating from 27 to 45 °C. Consequently, this leads to a decrease in the COP of the system from 0.835 to 0.56.
Figure 7.
Effect of the absorption temperature on COP of the absorption cooling system.
Figure 8.
Circulation ratio variation with the absorption temperature.
The increase in the condenser operating temperature while the vaporization temperature is kept constant leads to a decrease in the concentration of the weak solution leaving the absorber to the generator. This results in an increase in the circulation ratio as is shown in Figure 9, and in the heat required in the generator to separate the refrigerant from the absorbent. Consequently, the COP decreases. It can be observed that the rise in the condenser operating temperature from 27 to 45 °C reduces the COP of the system by 19%.
Figure 9.
Effect of the condenser operating temperature on COP.
According to Figure 10, the performance of the system grows by increasing the evaporator temperature, contrary to the quality of energy effect which decreases the temperature, leading to a diminution of the exergy efficiency of the system (Figure 11). Figure 11 highlights that the increase in the evaporator temperature strictly decreases the exergy efficiency in the system. In other words, the useful effect (in terms of exergy) decreases in comparison with the input exergy flow in the generator.
Figure 10.
COP versus the evaporator temperature.
Figure 11.
Exergy efficiency vs. evaporator temperature.
In Figure 12, it can be observed that the COP climb rapidly from 0.73 to 0.86 and then converge to a constant value of about 0.85. At the same conditions, exergy efficiency drops from 56 to 25% due to the exergy flow increasing in the generator. This can also be explained by the increase in the mass concentration of LiBr into the solution (Figure 13).
Figure 12.
COP and exergy efficiency versus generator temperature for .
Figure 13.
Concentration of weak and strong solutions as a function of the generator operating temperature.
It should be noted that for a constant cooling load, the reduction in the thermal load of the generator leads to an initial increase in the COP. In this case, the optimum generator operating temperature is 86 °C corresponding to the maximum exergy efficiency.
Figure 14 shows the variation in the exergy efficiency of the main components as a function of the ambient temperature considering the following conditions: .
Figure 14.
Exergy efficiencies of the main components versus the ambient temperature.
The exergy consumption is well distributed and is not negligible in any of the components. When the ambient temperature increases, the exergy consumption of the absorber and the condenser increases; thus, the exergy efficiency of these components decreases. In addition, the exergy consumed by the evaporator decreases significantly (exergy efficiency increases). It remains almost constant for the generator and the solution exchanger.
According to Figure 14, the evaporator exergy efficiency increases from 16 to 52% with the increasing ambient temperature from 40 to 48 °C. The reason is that with the increase in the ambient temperature, the difference between the ambient temperature and the evaporator operating temperature increases which means that the produced exergy flow of the chilled water is higher. Furthermore, the exergy efficiency of the system increases significantly, as is seen in Figure 15.
Figure 15.
Exergy efficiency of the system versus the ambient temperature.
The absorber and condenser exergy efficiency decreasing implies an increasing in the potential of these components to improve their designs. Rising absorber and condenser cooling flow is therefore required. To improve the performance of the system, special attention must be paid to reduce the irreversibility that exists in the absorber, in addition to the generator.
The performance of the system can be improved by minimizing irreversibilities so that the entropy generation rate in the absorber and the generator is decreased. A solution heat exchanger is suitable as well as an accurate control of the cooling water flow in the absorber and the condenser. Figure 16 shows the variation in the exergy destruction in the absorber and the condenser versus the mass flow rate of the cooling water.
Figure 16.
Absorber and condenser exergy consumption versus cooling water flow rate.
As absorption and condensation are exothermic processes, it is imperative to correctly evacuate the heat released during these processes. A low cooling water mass flow rate implies high irreversibility of the absorber, so the cooling flow should be automatically adjusted when the ambient temperature increases.
For this simulation, the absorber and the condenser are cooled with the same cooling water flow rate.
It was observed that when the cooling water flow rate increases from 0.2 to 1.4 kg/s, the exergy consumption of the two components is reduced by 36% due to the decrease in the temperature pinch.
The solution heat exchanger helps to increase the temperature in the weak solution, which leaves the absorber, before entering the generator, thus reducing the temperature of the strong solution leaving the generator before entering the absorber. Further analyses were conducted to better understand what happens in the absorber and the generator when the effectiveness of the solution heat exchanger varies. As is shown in Figure 17, a solution heat exchanger having an efficiency of about 0.75 seems suitable to reduce the exergy consumption in both the generator and the absorber.
Figure 17.
Impact of the effectiveness of the SHE on the absorber and generator exergy consumption.
With equal absorber and condenser operating temperatures, the system seems to have higher performances, hence, it is important to control the cooling water flow to assume the operating temperature of these two components.
Based on the analysis presented in Figure 17, several design improvements can be considered to enhance the overall performance and stability of the absorption cooling system. One key recommendation is the implementation of a generator equipped with advanced heat transfer surfaces, which can significantly improve thermal efficiency by enhancing the heat exchange between the heat source and the working fluid. Additionally, the adoption of hybrid cooling systems for the absorber is proposed to optimize heat rejection, especially under fluctuating ambient conditions. These enhancements contribute to a more robust and efficient absorption chiller design suitable for real-world operating conditions.
5. Conclusions
This study conducted a comprehensive energy and exergy analysis of a single-effect H2O-LiBr absorption chiller, operating under two contrasting climatic conditions: France (temperate) and Senegal (hot), using simulation data from EES software.
The results show that system performance is highly sensitive to component operating temperatures. The Coefficient of Performance (COP) increased from 0.672 to 0.776 with a generator temperature increasing from 85 to 95 °C, and by approximately 12.4% and 11.2% with absorber and condenser temperature reductions of 5 °C, respectively. The maximum COP reached was 0.802 in France versus 0.761 in Senegal, under identical generator and evaporator settings.
From the exergy perspective, the generator accounted for the largest share of exergy consumption (47.8%), followed by the absorber (27.4%), condenser (15.1%), and evaporator (9.7%). The total exergy destruction was higher in Senegal, mainly due to elevated ambient and cooling water temperatures, which impair heat rejection.
Cooling water mass flow rate played a critical role: increasing from 0.08 to 1.2 kg/s reduced absorber and condenser temperatures and improving exergy efficiency from 29.9 to 38.5%. Furthermore, raising the ambient temperature from 25 to 45 °C, while maintaining controlled flow conditions, resulted in a net exergy efficiency gain, due to the increase in chilled water exergy.
The analysis also demonstrated that optimal operating temperatures of system components are climate dependent. In France, lower ambient temperatures allowed absorber and condenser operation at more favorable setpoints (e.g., absorber at 27–35 °C vs. 35–43 °C in Senegal), leading to better system performance.
These results underscore the importance of adaptive thermal management strategies, including the automated control of flow rates and operating temperatures, to ensure efficient and flexible operation under varying environmental conditions.
Dynamic simulations considering economic factors are reserved for future investigation, following on from this evaluation of the feasibility and thermodynamic performances of the system, under steady-state conditions within a local context.
Author Contributions
Conceptualization, methodology, software, resources, investigation L.G. and M.S.; validation, L.G.; formal analysis, L.G.; writing—original draft preparation, M.S.; writing—review and editing, L.G.; supervision, L.G. All authors have read and agreed to the published version of the manuscript.
Funding
This research received no external funding.
Data Availability Statement
The original contributions presented in the study are included in the article, further inquiries can be directed to the corresponding author.
Conflicts of Interest
The authors declare no conflicts of interest.
Abbreviations
The following abbreviations are used in this manuscript:
| ACS | Absorption Cooling System |
| EES | Engineering Equation Solver |
Nomenclature
| Symbols | |
| Conduction heat loss coefficient, W·m−2·K−1 | |
| Convection heat loss coefficient, W·m−2·K−2 | |
| COP | Coefficient of Performance, - |
| E | total energy, J |
| Ex | exergy, J |
| ex | specific exergy, J·kg−1 |
| exergy flow, W | |
| f | circulation factor, - |
| F | exergy fuel, W |
| h | specific enthalpy, J·kg−1 |
| irreversibility, W | |
| m | mass, kg |
| mass flow rate, kg | |
| P | pressure, Pa |
| Pr | exergy product, W |
| q | specific heat, J |
| heat flow rate, W | |
| s | specific entropy, J·kg−1·K−1 |
| T | temperature, °C |
| t | time, s |
| mechanical power, W | |
| X | fraction of LiBr in the solution, % |
| Greek symbols | |
| exergy efficiency, - | |
| optical efficiency, - | |
| ε | improvement potential, - |
| Subscripts | |
| abs | absorber |
| amb | ambient |
| comp | component |
| cond | condenser |
| e | exit |
| eva | evaporator |
| gen | generator |
| i | inlet |
| p | poor in LiBr (solution) |
| r | rich in LiBr (solution) |
| ref | refrigerant |
| s | solution |
| SHE | solution heat exchanger |
References
- Praveenkumar, S.; Kumar, A. Thermodynamic, environmental and economic analysis of solar photovoltaic panels using aluminium reflectors and latent heat storage units: An experimental investigation using passive cooling approach. J. Energy Storage 2025, 112, 115487. [Google Scholar] [CrossRef]
- Alwan, N.T.; Majeed, M.H.; Shcheklein, S.E.; Ali, O.M.; PraveenKumar, S. Experimental Study of a Tilt Single Slope Solar Still Integrated with Aluminum Condensate Plate. Inventions 2021, 6, 77. [Google Scholar] [CrossRef]
- Saikia, P.; Corcoran, L.; Ugalde-Loo, C.E.; Abeysekera, M. A cooling demand estimator for housing communities in a warming world. Appl. Energy 2025, 377, 124597. [Google Scholar] [CrossRef]
- Patureau, R.; Tran, C.T.; Gavan, V.; Stabat, P. The new generation of District heating & cooling networks and their potential development in France. Energy 2021, 236, 121477. [Google Scholar] [CrossRef]
- Metcalf, S.J.; Tamainot-Telto, Z.; Critoph, R.E. Application of a compact sorption generator to solar refrigeration: Case study of Dakar (Senegal). Appl. Therm. Eng. 2011, 31, 2197–2204. [Google Scholar] [CrossRef]
- Babaharra, O.; Choukairy, K.; Faraji, H.; Khallaki, K.; Hamdaoui, S.; Bahammou, Y. Thermal performance analysis of hollow bricks integrated phase change materials for various climate zones. Heat Transf. 2024, 53, 2148–2172. [Google Scholar] [CrossRef]
- González, R.C.; Díaz, A.J.; Rojas, O.D.; Sarmiento-Laurel, C. Assessing solar absorption chillers for data center cooling across diverse climatic conditions. Energy Build. 2025, 331, 115376. [Google Scholar] [CrossRef]
- Ketfi, O.; Merzouk, M.; Merzouk, N.K.; Metenani, S.E. Performance of a Single Effect Solar Absorption Cooling System (Libr-H2O). Energy Procedia 2015, 74, 130–138. [Google Scholar] [CrossRef]
- Chen, J.F.; Dai, Y.J.; Wang, R.Z. Experimental and analytical study on an air-cooled single effect LiBr-H2O absorption chiller driven by evacuated glass tube solar collector for cooling application in residential buildings. Sol. Energy 2017, 151, 110–118. [Google Scholar] [CrossRef]
- Boukholda, I.; Ezzine, N.B.; Bellagi, A. Experimental investigation and simulation of commercial absorption chiller using natural refrigerant r717 and powered by Fresnel solar collector. Int. J. Thermofluids 2025, 27, 101213. [Google Scholar] [CrossRef]
- Pop, O.G.; Dobrovicescu, A.; Serban, A.; Ciocan, M.; Zaaoumi, A.; Hiris, D.P.; Balan, M.C. Analytical modelling of food storage cooling with solar ammonia-water absorption system, powered by parabolic trough collectors. Method. MethodsX 2023, 10, 102013. [Google Scholar] [CrossRef]
- Petersen, S.; Hausherr, C.; Hüls, W.; Paitazoglou, R.; Albers, J. Efficient absorption cooling for low district heating return temperatures. Energy Rep. 2021, 7, 88–96. [Google Scholar] [CrossRef]
- Lubis, A.; Jeong, J.; Saito, K.; Giannetti, N.; Yabase, H.; Alhamid, M.I.; Nasruddin. Solar-assisted single-double-effect absorption chiller for use in Asian tropical climates. Renew. Energy 2016, 99, 825–835. [Google Scholar] [CrossRef]
- Grossman, G. Solar-powered systems for cooling, dehumidification and air-conditioning. Sol. Energy 2002, 72, 53–62. [Google Scholar] [CrossRef]
- Bataineh, K.; Taamneh, Y. Review and recent improvements of solar sorption cooling systems. Energy Build. 2016, 128, 22–37. [Google Scholar] [CrossRef]
- Borge, D.; Colmenar, A.; Castro, M.; Martín, S.; Sancristobal, E. Exergy efficiency analysis in buildings climatized with LiCl–H2O solar cooling systems that use swimming pools as heat sinks. Energy Build. 2011, 43, 3161–3172. [Google Scholar] [CrossRef]
- Avanessian, T.; Ameri, M. Energy, exergy, and economic analysis of single and double effect LiBr–H2O absorption chillers. Energy Build. 2014, 73, 26–36. [Google Scholar] [CrossRef]
- Gomri, R. Investigation of the potential of application of single effect and multiple effect absorption cooling systems. Energy Convers. Manag. 2010, 51, 1629–1636. [Google Scholar] [CrossRef]
- Grosu, L.; Dobrovicescu, A.; Untea, A. Energy and exergy analyses of a solar-driven absorption cooling system. Int. J. Exergy 2014, 15, 308–327. [Google Scholar] [CrossRef]
- Florides, G.A.; Kalogirou, S.A.; Tassou, S.A.; Wrobel, L.C. Design and construction of a LiBr–water absorption machine. Energy Convers. Manag. 2003, 44, 2483–2508. [Google Scholar] [CrossRef]
- Marashli, A.; Alfanatseh, E.; Shalby, M.; Gomaa, M.R. Modelling single-effect of Lithium Bromide-Water (LiBr–H2O) driven by an evacuated solar tube collector in Ma’an city (Jordan) case study. Case Stud. Therm. Eng. 2022, 37, 102239. [Google Scholar] [CrossRef]
- Blanco-Marigorta, A.M.; Marcos, J.D. Key issues on the exergetic analysis of H2O/LiBr absorption cooling systems. Case Stud. Therm. Eng. 2021, 28, 101568. [Google Scholar] [CrossRef]
- Palacios-Bereche, R.; Gonzales, R.; Nebra, S.A. Exergy calculation of lithium bromide–water solution and its application in the exergetic evaluation of absorption refrigeration systems LiBr-H2O. Int. J. Energy Res. 2012, 36, 166–181. [Google Scholar] [CrossRef]
- Koehler, W.J.; Ibele, W.E.; Soltes, J.; Winter, E.R. Availability simulation of a lithium bromide absorption heat pump. Heat Recovery Syst. CHP 1988, 8, 157–171. [Google Scholar] [CrossRef]
- de Oliveira, S.; Le Goff, P. Analyse exergétique des processus de séparation et de mélangeage: Application aux thermotransformateurs. Rev. Générale Therm. 1994, 33, 385. [Google Scholar]
Disclaimer/Publisher’s Note: The statements, opinions and data contained in all publications are solely those of the individual author(s) and contributor(s) and not of MDPI and/or the editor(s). MDPI and/or the editor(s) disclaim responsibility for any injury to people or property resulting from any ideas, methods, instructions or products referred to in the content. |
© 2025 by the authors. Licensee MDPI, Basel, Switzerland. This article is an open access article distributed under the terms and conditions of the Creative Commons Attribution (CC BY) license (https://creativecommons.org/licenses/by/4.0/).
















