Predicting the Compressive Strength of Sustainable Portland Cement–Fly Ash Mortar Using Explainable Boosting Machine Learning Techniques
Abstract
1. Introduction
2. Machine Learning Techniques
2.1. Gradient Boosting Regressor (GBR)
2.2. Light Gradient Boosting Machine (LGBM)
2.3. Ada-Boost Regressor (ABR)
2.4. Other Commonly Used Machine Learning Approaches
2.5. SHapley Additive exPlanations (SHAP)
3. Model Development
3.1. Pretreatment of Data
3.2. Cross-Validation Accuracy
3.3. Hyperparameter Tuning
3.4. Performance Evaluation of the Models
4. Database
4.1. Data Collection
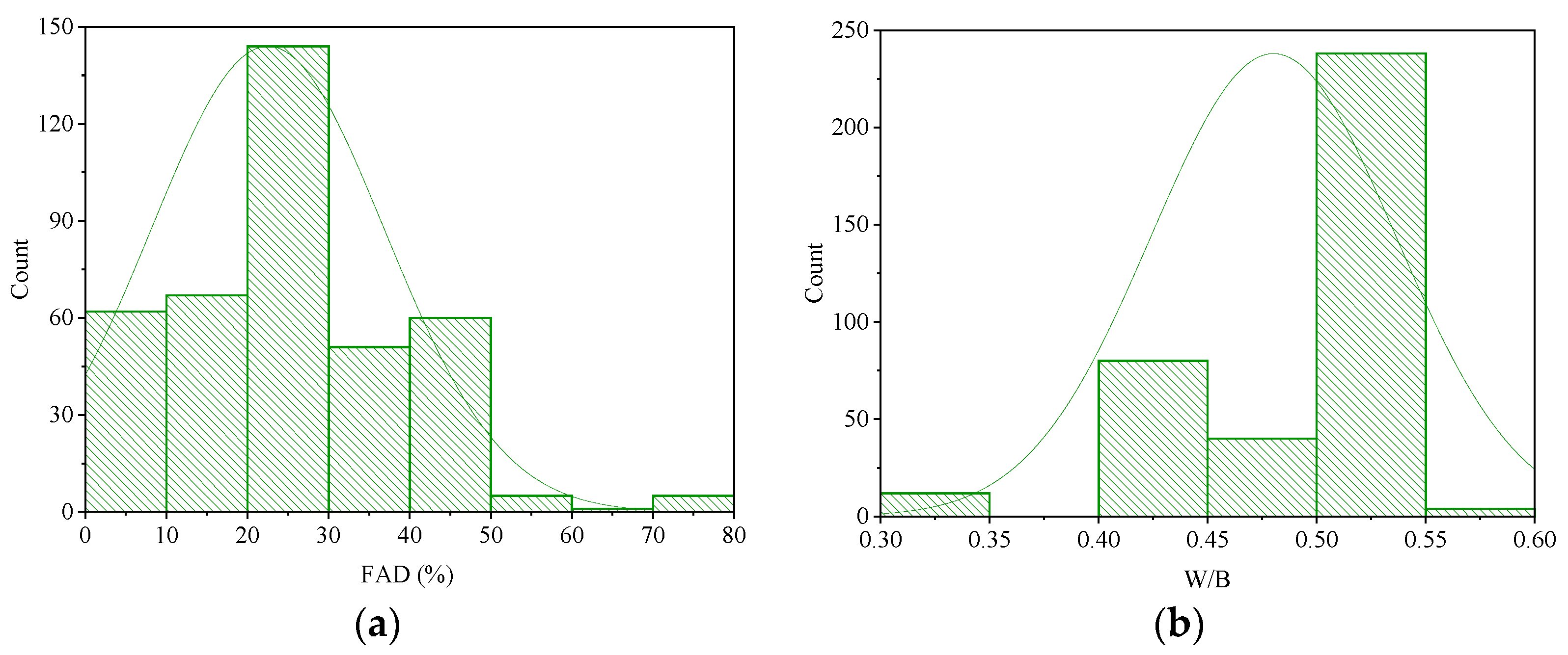
4.2. Statistical Analysis
5. Results and Discussion
5.1. Hyperparameter Tuning and 10-Fold Cross-Validation
5.2. Comparison of the Performances of the Different Models
5.3. Residual Analysis
6. Interpretability and Feature Importance Analysis
7. Comparison with Other Commonly Used Machine Learning Models
8. Conclusions
- (1)
- The GBR model performed better than the LGBM and ABR models and could be the best boosting machine learning model for predicting the UCS of CFAM.
- (2)
- Compared to the other ten commonly used machine learning models, the GBR model exhibited significant accuracy in predicting the UCS of CFAM.
- (3)
- The SHAP interpretations indicate that curing time (T) is the most important feature. The chemical composition of fly ash, especially Al2O3, is a more important effect parameter than fly-ash dosage (FAD) and water-to-binder ratio (W/B). The increase in T results in an increase in the UCS, while increases in Al2O3, FAD, and Fe2O3 cause the UCS to decrease.
Author Contributions
Funding
Institutional Review Board Statement
Informed Consent Statement
Data Availability Statement
Conflicts of Interest
References
- Zentar, R.; Wang, H.; Wang, D. Comparative study of stabilization/solidification of dredged sediments with ordinary Portland cement and calcium sulfo-aluminate cement in the framework of valorization in road construction material. Constr. Build. Mater. 2021, 279, 122447. [Google Scholar] [CrossRef]
- Wang, H.; Zentar, R.; Wang, D.; Ouendi, F. New Applications of Ordinary Portland and Calcium Sulfoaluminate Composite Binder for Recycling Dredged Marine Sediments as Road Materials. Int. J. Geomech. 2022, 22, 04022068. [Google Scholar] [CrossRef]
- Wang, D.; Wang, H.; Larsson, S.; Benzerzour, M.; Maherzi, W.; Amar, M. Effect of basalt fiber inclusion on the mechanical properties and microstructure of cement-solidified kaolinite. Constr. Build. Mater. 2020, 241, 118085. [Google Scholar] [CrossRef]
- Wang, D.; Wang, Z.; Wang, H. Feasibility and performance assessment of novel framework for soil stabilization using multiple industrial wastes. Constr. Build. Mater. 2024, 449, 138228. [Google Scholar] [CrossRef]
- Jiang, D.B.; Li, X.G.; Lv, Y.; Zhou, M.K.; He, C.H.; Jiang, W.G.; Liu, Z.L.; Li, C.J. Utilization of limestone powder and fly ash in blended cement: Rheology, strength and hydration characteristics. Constr. Build. Mater. 2020, 232, 117228. [Google Scholar] [CrossRef]
- Damtoft, J.S.; Lukasik, J.; Herfort, D.; Sorrentino, D.; Gartner, E.M. Sustainable development and climate change initiatives. Cem. Concr. Res. 2008, 38, 115–127. [Google Scholar] [CrossRef]
- Poudyal, L.; Adhikari, K. Environmental sustainability in cement industry: An integrated approach for green and economical cement production. Resour. Environ. Sustain. 2021, 4, 100024. [Google Scholar] [CrossRef]
- De Weerdt, K.; Kjellsen, K.O.; Sellevold, E.; Justnes, H. Synergy between fly ash and limestone powder in ternary cements. Cem. Concr. Compos. 2011, 33, 30–38. [Google Scholar] [CrossRef]
- Shi, Y.; Li, Y.; Wang, H. Eco-friendly solid waste-based cementitious material containing a large amount of phosphogypsum: Performance optimization, micro-mechanisms, and environmental properties. J. Clean. Prod. 2024, 471, 143335. [Google Scholar] [CrossRef]
- Adesina, A. Performance and sustainability overview of sodium carbonate activated slag materials cured at ambient temperature. Resour. Environ. Sustain. 2021, 3, 100016. [Google Scholar] [CrossRef]
- Cho, Y.K.; Jung, S.H.; Choi, Y.C. Effects of chemical composition of fly ash on compressive strength of fly ash cement mortar. Constr. Build. Mater. 2019, 204, 255–264. [Google Scholar] [CrossRef]
- Wang, A.Q.; Zhang, C.Z.; Sun, W. Fly ash effects—II. The active effect of fly ash. Cem. Concr. Res. 2004, 34, 2057–2060. [Google Scholar] [CrossRef]
- Hijazi, D.A.; BiBi, A.; Al-Ghouti, M.A. Sustainable waste utilization: Geopolymeric fly ash waste as an effective phenol adsorbent for environmental remediation. Resour. Environ. Sustain. 2024, 15, 100142. [Google Scholar] [CrossRef]
- Ahmaruzzaman, M. A review on the utilization of fly ash. Prog. Energy Combust. Sci. 2010, 36, 327–363. [Google Scholar] [CrossRef]
- Sotiriou, V.; Michas, G.; Xiong, L.; Drosos, M.; Vlachostergios, D.; Papadaki, M.; Mihalakakou, G.; Kargiotidou, A.; Tziouvalekas, M.; Salachas, G.; et al. Effects of heavy metal ions on white clover (Trifolium repens L.) growth in Cd, Pb and Zn contaminated soils using zeolite. Soil. Sci. Environ. 2023, 2, 4. [Google Scholar] [CrossRef]
- Sakai, E.; Miyahara, S.; Ohsawa, S.; Lee, S.H.; Daimon, M. Hydration of fly ash cement. Cem. Concr. Res. 2005, 35, 1135–1140. [Google Scholar] [CrossRef]
- Antiohos, S.; Tsimas, S. Investigating the role of reactive silica in the hydration mechanisms of high-calcium fly ash/cement systems. Cem. Concr. Compos. 2005, 27, 171–181. [Google Scholar] [CrossRef]
- ASTM C618; Standard Specification for Coal Ash and Raw or Calcined Natural Pozzolan for Use in Concrete. ASTM International: West Conshohocken, PA, USA, 2023.
- Sengul, O.; Tasdemir, C.; Tasdemir, M.A. Mechanical properties and rapid chloride permeability of concretes with ground fly ash. ACI Mater. J. 2005, 102, 414–421. [Google Scholar]
- Ogawa, Y.; Uji, K.; Ueno, A.; Kawai, K. Contribution of fly ash to the strength development of mortars cured at different temperatures. Constr. Build. Mater. 2021, 276, 117228. [Google Scholar] [CrossRef]
- Cyr, M.; Lawrence, P.; Ringot, E. Efficiency of mineral admixtures in mortars: Quantification of the physical and chemical effects of fine admixtures in relation with compressive strength. Cem. Concr. Res. 2006, 36, 264–277. [Google Scholar] [CrossRef]
- Qadir, W.; Ghafor, K.; Mohammed, A. Characterizing and Modeling the Mechanical Properties of the Cement Mortar Modified with Fly Ash for Various Water-to-Cement Ratios and Curing Times. Adv. Civ. Eng. 2019, 2019, 7013908. [Google Scholar] [CrossRef]
- Kahraman, E.; Hosseini, S.; Taiwo, B.O.; Fissha, Y.; Jebutu, V.A.; Akinlabi, A.A.; Adachi, T. Fostering sustainable mining practices in rock blasting: Assessment of blast toe volume prediction using comparative analysis of hybrid ensemble machine learning techniques. J. Saf. Sustain. 2024, 1, 75–88. [Google Scholar] [CrossRef]
- Hu, P.; Tanchak, R.; Wang, Q. Developing risk assessment framework for wildfire in the United States—A deep learning approach to safety and sustainability. J. Saf. Sustain. 2024, 1, 26–41. [Google Scholar] [CrossRef]
- Dong, L.; Wang, J. Intelligent Safety Ergonomics: A Cleaner Research Direction for Ergonomics in the Era of Big Data. Int. J. Environ. Res. Public Health 2023, 20, 423. [Google Scholar] [CrossRef]
- Dong, L.-J.; Wang, J.; Wang, J.-C.; Wang, H.-W. Safe and intelligent mining: Some explorations and challenges in the era of big data. J. Cent. South Univ. 2023, 30, 1900–1914. [Google Scholar] [CrossRef]
- Munir, M.J.; Kazmi, S.M.S.; Wu, Y.F.; Lin, X.S.; Ahmad, M.R. Development of novel design strength model for sustainable concrete columns: A new machine learning-based approach. J. Clean. Prod. 2022, 357, 131988. [Google Scholar] [CrossRef]
- Azimi-Pour, M.; Eskandari-Naddaf, H. ANN and GEP prediction for simultaneous effect of nano and micro silica on the compressive and flexural strength of cement mortar. Constr. Build. Mater. 2018, 189, 978–992. [Google Scholar] [CrossRef]
- Nguyen, H.; Vu, T.; Vo, T.P.; Thai, H.T. Efficient machine learning models for prediction of concrete strengths. Constr. Build. Mater. 2021, 266, 120950. [Google Scholar] [CrossRef]
- Salehi, H.; Burgueno, R. Emerging artificial intelligence methods in structural engineering. Eng. Struct. 2018, 171, 170–189. [Google Scholar] [CrossRef]
- Mohammed, A.; Rafiq, S.; Sihag, P.; Kurda, R.; Mahmood, W.; Ghafor, K.; Sarwar, W. ANN, M5P-tree and nonlinear regression approaches with statistical evaluations to predict the compressive strength of cement-based mortar modified with fly ash. J. Mater. Res. Technol. 2020, 9, 12416–12427. [Google Scholar] [CrossRef]
- Feng, D.C.; Liu, Z.T.; Wang, X.D.; Chen, Y.; Chang, J.Q.; Wei, D.F.; Jiang, Z.M. Machine learning-based compressive strength prediction for concrete: An adaptive boosting approach. Constr. Build. Mater. 2020, 230, 117000. [Google Scholar] [CrossRef]
- Zhou, Z.-H. Ensemble learning. In Machine Learning; Springer: Singapore, 2021; pp. 181–210. [Google Scholar]
- Gonzalez-Recio, O.; Jimenez-Montero, J.A.; Alenda, R. The gradient boosting algorithm and random boosting for genome-assisted evaluation in large data sets. J. Dairy Sci. 2013, 96, 614–624. [Google Scholar] [CrossRef] [PubMed]
- Ghafouri-Kesbi, F.; Rahimi-Mianji, G.; Honarvar, M.; Nejati-Javaremi, A. Predictive ability of Random Forests, Boosting, Support Vector Machines and Genomic Best Linear Unbiased Prediction in different scenarios of genomic evaluation. Anim. Prod. Sci. 2017, 57, 229–236. [Google Scholar] [CrossRef]
- Bui, X.N.; Nguyen, H.; Le, H.A.; Bui, H.B.; Do, N.H. Prediction of Blast-induced Air Over-pressure in Open-Pit Mine: Assessment of Different Artificial Intelligence Techniques. Nat. Resour. Res. 2020, 29, 571–591. [Google Scholar] [CrossRef]
- Song, H.W.; Ahmad, A.; Farooq, F.; Ostrowski, K.A.; Maslak, M.; Czarnecki, S.; Aslam, F. Predicting the compressive strength of concrete with fly ash admixture using machine learning algorithms. Constr. Build. Mater. 2021, 308, 125021. [Google Scholar] [CrossRef]
- Rathakrishnan, V.; Beddu, S.B.; Ahmed, A.N. Predicting compressive strength of high-performance concrete with high volume ground granulated blast-furnace slag replacement using boosting machine learning algorithms. Sci. Rep. 2022, 12, 9539. [Google Scholar] [CrossRef]
- Feng, D.C.; Wang, W.J.; Mangalathu, S.; Taciroglu, E. Interpretable XGBoost-SHAP Machine-Learning Model for Shear Strength Prediction of Squat RC Walls. J. Struct. Eng. 2021, 147, 04021173. [Google Scholar] [CrossRef]
- Mangalathu, S.; Hwang, S.H.; Jeon, J.S. Failure mode and effects analysis of RC members based on machine-learning-based SHapley Additive exPlanations (SHAP) approach. Eng. Struct. 2020, 219, 110927. [Google Scholar] [CrossRef]
- Friedman, J.H. Greedy function approximation: A gradient boosting machine. Ann. Stat. 2001, 29, 1189–1232. [Google Scholar] [CrossRef]
- Friedman, J.H. Stochastic gradient boosting. Comput. Stat. Data 2002, 38, 367–378. [Google Scholar] [CrossRef]
- Ke, G.; Meng, Q.; Finley, T.; Wang, T.; Chen, W.; Ma, W.; Ye, Q.; Liu, T.-Y. Lightgbm: A highly efficient gradient boosting decision tree. Adv. Neural Inf. Process. Syst. 2017, 30, 3149–3157. [Google Scholar]
- Ju, Y.; Sun, G.; Chen, Q.; Zhang, M.; Zhu, H.; Rehman, M.U. A model combining convolutional neural network and LightGBM algorithm for ultra-short-term wind power forecasting. IEEE Access 2019, 7, 28309–28318. [Google Scholar] [CrossRef]
- Zhou, B.; Xu, J.; Han, F.; Yan, F.Z.; Peng, S.J.; Li, Q.X.; Jiao, F. Pressure of different gases injected into large-scale coal matrix: Analysis of time-space dependence and prediction using light gradient boosting machine. Fuel 2020, 279, 118448. [Google Scholar] [CrossRef]
- Cai, W.; Wei, R.; Xu, L.; Ding, X. A method for modelling greenhouse temperature using gradient boost decision tree. Inf. Process. Agric. 2022, 9, 343–354. [Google Scholar] [CrossRef]
- Freund, Y.; Schapire, R.E. A decision-theoretic generalization of on-line learning and an application to boosting. J. Comput. Syst. Sci. 1997, 55, 119–139. [Google Scholar] [CrossRef]
- Kang, M.C.; Yoo, D.Y.; Gupta, R. Machine learning-based prediction for compressive and flexural strengths of steel fiber-reinforced concrete. Constr. Build. Mater. 2021, 266, 121117. [Google Scholar] [CrossRef]
- Scott, M.; Su-In, L. A unified approach to interpreting model predictions. In Proceedings of the 31st Conference on Neural Information Processing Systems (NIPS 2017), Long Beach, CA, USA, 4–9 December 2017. [Google Scholar]
- Ahmad, A.; Ahmad, W.; Aslam, F.; Joyklad, P. Compressive strength prediction of fly ash-based geopolymer concrete via advanced machine learning techniques. Case Stud. Constr. Mat. 2022, 16, e00840. [Google Scholar] [CrossRef]
- Moon, G.D.; Oh, S.; Choi, Y.C. Effects of the physicochemical properties of fly ash on the compressive strength of high-volume fly ash mortar. Constr. Build. Mater. 2016, 124, 1072–1080. [Google Scholar] [CrossRef]
- Yerramala, A.; Desai, B. Influence of fly ash replacement on strength properties of cement mortar. Int. J. Eng. Sci. Technol. 2012, 4, 3657–3665. [Google Scholar]
- Supit, S.W.M.; Shaikh, F.U.A.; Sarker, P.K. Effect of ultrafine fly ash on mechanical properties of high volume fly ash mortar. Constr. Build. Mater. 2014, 51, 278–286. [Google Scholar] [CrossRef]
- Maltais, Y.; Marchand, J. Influence of curing temperature on cement hydration and mechanical strength development of fly ash mortars. Cem. Concr. Res. 1997, 27, 1009–1020. [Google Scholar] [CrossRef]
- Rais, M.S.; Shariq, M.; Masood, A.; Umar, A.; Alam, M.M. An experimental and analytical investigation into age-dependent strength of fly ash mortar at elevated temperature. Constr. Build. Mater. 2019, 222, 300–311. [Google Scholar] [CrossRef]
- Thongsanitgarn, P.; Wongkeo, W.; Chaipanich, A. Hydration and Compressive Strength of Blended Cement Containing Fly Ash and Limestone as Cement Replacement. J. Mater. Civ. Eng. 2014, 26, 040140. [Google Scholar] [CrossRef]
- Chindaprasirt, P.; Kanchanda, P.; Sathonsaowaphak, A.; Cao, H.T. Sulfate resistance of blended cements containing fly ash and rice husk ash. Constr. Build. Mater. 2007, 21, 1356–1361. [Google Scholar] [CrossRef]
- Han, F.H.; Wang, Q.; Feng, J.J. The differences among the roles of ground fly ash in the paste, mortar and concrete. Constr. Build. Mater. 2015, 93, 172–179. [Google Scholar]
- Tangpagasit, J.; Cheerarot, R.; Jaturapitakkul, C.; Kiattikomol, K. Packing effect and pozzolanic reaction of fly ash in mortar. Cem. Concr. Res. 2005, 35, 1145–1151. [Google Scholar] [CrossRef]
- Chindaprasirt, P.; Rukzon, S. Strength, porosity and corrosion resistance of ternary blend Portland cement, rice husk ash and fly ash mortar. Constr. Build. Mater. 2008, 22, 1601–1606. [Google Scholar] [CrossRef]
- Paya, J.; Monzo, J.; Borrachero, M.V.; Peris-Mora, E.; Amahjour, F. Mechanical treatment of fly ashes Part IV. Strength development of ground fly ash-cement mortars cured at different temperatures. Cem. Concr. Res. 2000, 30, 543–551. [Google Scholar]
- Atis, C.D.; Kilic, A.; Sevim, U.K. Strength and shrinkage properties of mortar containing a nonstandard high-calcium fly ash. Cem. Concr. Res. 2004, 34, 99–102. [Google Scholar] [CrossRef]
- Mardani-Aghabaglou, A.; Sezer, G.I.; Ramyar, K. Comparison of fly ash, silica fume and metakaolin from mechanical properties and durability performance of mortar mixtures view point. Constr. Build. Mater. 2014, 70, 17–25. [Google Scholar] [CrossRef]
- Arenas-Piedrahita, J.C.; Montes-Garcia, P.; Mendoza-Rangel, J.M.; Calvo, H.Z.L.; Valdez-Tamez, P.L.; Martinez-Reyes, J. Mechanical and durability properties of mortars prepared with untreated sugarcane bagasse ash and untreated fly ash. Constr. Build. Mater. 2016, 105, 69–81. [Google Scholar] [CrossRef]
- Feng, J.J.; Sun, J.W.; Yan, P.Y. The Influence of Ground Fly Ash on Cement Hydration and Mechanical Property of Mortar. Adv. Civ. Eng. 2018, 2018, 4023178. [Google Scholar] [CrossRef]
- Elkhadiri, I.; Diouri, A.; Boukhari, A.; Aride, J.; Puertas, F. Mechanical behaviour of various mortars made by combined fly ash and limestone in Moroccan Portland cement. Cem. Concr. Res. 2002, 32, 1597–1603. [Google Scholar] [CrossRef]
- Celik, O.; Damei, E.; Piskin, S. Characterization of fly ash and it effects on the compressive strength properties of Portland cement. Indian J. Eng. Mater. Sci. 2008, 15, 433–440. [Google Scholar]
- Wang, H.W.; Zentar, R.; Wang, D.X. Predicting the compaction parameters of solidified dredged fine sediments with statistical approach. Mar. Georesour. Geotechnol. 2023, 41, 195–210. [Google Scholar] [CrossRef]
- Jain, R.; Ganesan, R.A. Reliable sleep staging of unseen subjects with fusion of multiple EEG features and RUSBoost. Biomed. Signal Process. Control. 2021, 70, 1746–8094. [Google Scholar] [CrossRef]
- Baumann, D.; Baumann, K. Reliable estimation of prediction errors for QSAR models under model uncertainty using double cross-validation. J. Cheminform. 2014, 6, 1758–2946. [Google Scholar] [CrossRef]


















| No. | FAD | W/B | S/B | T | CaO | SiO2 | Al2O3 | Fe2O3 | UCS | Reference |
|---|---|---|---|---|---|---|---|---|---|---|
| % | d | % | % | % | % | MPa | ||||
| 1 | 0–30 | 0.50 | 3.00 | 3–28 | 9.37 | 46.70 | 19.21 | 7.55 | 15.52–53.27 | [5] |
| 2 | 0–35 | 0.50 | 3.00 | 1–140 | 6.30 | 50.00 | 23.90 | 6.00 | 12.30–62.30 | [8] |
| 3 | 25 | 0.50 | 3.00 | 28–91 | 2.54–6.17 | 52.20–62.60 | 17.70–23.00 | 8.85–6.15 | 41.10–69.50 | [11] |
| 4 | 42–44 | 0.50 | 3.00 | 3–365 | 3.10–6.49 | 48.30–62.70 | 21.20–25.50 | 6.34–8.5 | 21.10–71.50 | [51] |
| 5 | 5–25 | 0.50 | 3.00 | 7–180 | 2.00 | 58.30 | 31.70 | 5.90 | 10.40–33.00 | [52] |
| 6 | 40–70 | 0.40 | 2.75 | 7–28 | 1.61 | 51.80 | 26.40 | 13.20 | 7.50–36.00 | [53] |
| 7 | 10–30 | 0.50 | 2.50 | 3–28 | 18.10 | 46.25 | 46.25 | 5.60 | 9.00–41.10 | [54] |
| 8 | 10–50 | 0.42–0.44 | 3.00 | 7–90 | 0.98 | 60.02 | 29.77 | 6.68 | 8.31–53.93 | [55] |
| 9 | 0–30 | 0.50 | 3.00 | 1–28 | 20.17 | 36.19 | 19.67 | 14.96 | 6.88–49.75 | [56] |
| 10 | 0–40 | 0.51–0.55 | 2.75 | 7–180 | 13.00 | 44.40 | 23.50 | 10.20 | 29.00–77.00 | [57] |
| 11 | 0–40 | 0.30–0.40 | 3.00 | 3–90 | 2.86 | 53.33 | 27.65 | 6.04 | 21.36–80.38 | [58] |
| 12 | 20 | 0.49 | 2.75 | 3–90 | 13.20–63.80 | 20.20–43.20 | 5.40–21.50 | 2.90–12.10 | 15.00–44.50 | [59] |
| 13 | 0–40 | 0.50 | 2.75 | 7–90 | 14.40–65.40 | 20.90–41.10 | 4.80–21.60 | 3.40–11.30 | 33.00–63.50 | [60] |
| 14 | 0–30 | 0.44 | 3.00 | 3–28 | 6.10–62.87 | 20.21–41.40 | 4.94–26.20 | 2.85–16.00 | 15.91–46.25 | [61] |
| 15 | 0–40 | 0.40 | 2.00 | 1–28 | 51.29–61.87 | 18.95–20.65 | 5.60–7.53 | 3.82–4.13 | 11.20–44.90 | [62] |
| 16 | 0–10 | 0.49 | 2.75 | 7–300 | 39.69–61.00 | 23.84–32.80 | 4.20–13.77 | 3.40–4.78 | 29.42–66.92 | [63] |
| 17 | 0–20 | 0.60 | 3.50 | 3–180 | 1.68–66.40 | 16.70–64.45 | 3.97–24.83 | 2.46–4.67 | 24.37–43.85 | [64] |
| 18 | 0–25 | 0.40 | 3.00 | 1–360 | 3.87–62.83 | 21.56–57.60 | 4.44–21.90 | 2.70–2.78 | 7.00–74.95 | [65] |
| 19 | 10–30 | 0.50 | 3.00 | 2–90 | 8.11 | 47.26 | 27.63 | 4.35 | 12.70–57.00 | [66] |
| 20 | 15–35 | 0.50 | 3.00 | 2–90 | 2.99–25.72 | 36.56–57.39 | 10.00–23.20 | 4.20–9.65 | 10.60–61.10 | [67] |
| Mean | Median | Standard Deviation | Min | Max | Sum | |
|---|---|---|---|---|---|---|
| FAD (%) | 22.49 | 20.00 | 14.39 | 0.00 | 70.00 | 8883.00 |
| W/B | 0.48 | 0.50 | 0.06 | 0.30 | 0.60 | 189.68 |
| S/B | 2.92 | 3.00 | 0.28 | 2.00 | 3.50 | 1151.50 |
| T (d) | 50.07 | 28.00 | 65.97 | 1.00 | 365.00 | 19,776.00 |
| CaO (%) | 15.08 | 6.30 | 19.10 | 0.98 | 66.40 | 5956.44 |
| SiO2 (%) | 46.81 | 50.00 | 12.90 | 16.70 | 64.45 | 18,489.05 |
| Al2O3 (%) | 21.39 | 21.90 | 8.57 | 3.97 | 46.25 | 8449.17 |
| Fe2O3 (%) | 7.01 | 6.22 | 3.02 | 2.46 | 16.00 | 2770.45 |
| UCS (MPa) | 39.14 | 39.30 | 16.26 | 6.88 | 80.38 | 15,459.61 |
| Hyperparameter | Models | ||
|---|---|---|---|
| GBR | LGBM | ADA | |
| n Estimator | 170 | 120 | 220 |
| Learning rate | 0.05 | 0.3 | 0.3 |
| Max depth | 11 | −1 | - |
| Subsample | 0.3 | 1.0 | - |
| Models | MAE | RMSE | R2 | MAPE | MSE | |
|---|---|---|---|---|---|---|
| GBR | Mean | 2.813 | 3.857 | 0.941 | 0.094 | 15.303 |
| SD | 0.380 | 0.652 | 0.016 | 0.028 | 5.144 | |
| LGBM | Mean | 3.397 | 4.474 | 0.921 | 0.108 | 20.805 |
| SD | 0.546 | 0.889 | 0.026 | 0.027 | 8.422 | |
| ABR | Mean | 5.793 | 7.192 | 0.796 | 0.203 | 52.588 |
| SD | 0.837 | 0.929 | 0.041 | 0.054 | 12.466 |
| No. | Model | MAE | RMSE | R2 | MAPE | MSE |
|---|---|---|---|---|---|---|
| 1 | Best GBR | 3.423 | 4.594 | 0.917 | 0.113 | 21.720 |
| 2 | Extra Trees Regressor | 4.118 | 5.562 | 0.877 | 0.126 | 31.575 |
| 3 | Random Forest Regressor | 4.260 | 5.759 | 0.868 | 0.135 | 33.667 |
| 4 | Decision Tree Regressor | 5.668 | 7.802 | 0.754 | 0.172 | 63.521 |
| 5 | K Neighbors Regressor | 7.916 | 10.011 | 0.606 | 0.288 | 102.230 |
| 6 | Bayesian Ridge | 10.259 | 12.298 | 0.404 | 0.375 | 153.298 |
| 7 | Ridge Regression | 10.249 | 12.296 | 0.404 | 0.373 | 153.248 |
| 8 | Linear Regression | 10.248 | 12.297 | 0.403 | 0.373 | 153.279 |
| 9 | Least Angle Regression | 10.248 | 12.297 | 0.403 | 0.373 | 153.279 |
| 10 | Huber Regressor | 10.282 | 12.374 | 0.394 | 0.372 | 155.150 |
| 11 | Lasso Regression | 10.558 | 12.610 | 0.374 | 0.393 | 161.729 |
Disclaimer/Publisher’s Note: The statements, opinions and data contained in all publications are solely those of the individual author(s) and contributor(s) and not of MDPI and/or the editor(s). MDPI and/or the editor(s) disclaim responsibility for any injury to people or property resulting from any ideas, methods, instructions or products referred to in the content. |
© 2024 by the authors. Licensee MDPI, Basel, Switzerland. This article is an open access article distributed under the terms and conditions of the Creative Commons Attribution (CC BY) license (https://creativecommons.org/licenses/by/4.0/).
Share and Cite
Wang, H.; Ding, Y.; Kong, Y.; Sun, D.; Shi, Y.; Cai, X. Predicting the Compressive Strength of Sustainable Portland Cement–Fly Ash Mortar Using Explainable Boosting Machine Learning Techniques. Materials 2024, 17, 4744. https://doi.org/10.3390/ma17194744
Wang H, Ding Y, Kong Y, Sun D, Shi Y, Cai X. Predicting the Compressive Strength of Sustainable Portland Cement–Fly Ash Mortar Using Explainable Boosting Machine Learning Techniques. Materials. 2024; 17(19):4744. https://doi.org/10.3390/ma17194744
Chicago/Turabian StyleWang, Hongwei, Yuanbo Ding, Yu Kong, Daoyuan Sun, Ying Shi, and Xin Cai. 2024. "Predicting the Compressive Strength of Sustainable Portland Cement–Fly Ash Mortar Using Explainable Boosting Machine Learning Techniques" Materials 17, no. 19: 4744. https://doi.org/10.3390/ma17194744
APA StyleWang, H., Ding, Y., Kong, Y., Sun, D., Shi, Y., & Cai, X. (2024). Predicting the Compressive Strength of Sustainable Portland Cement–Fly Ash Mortar Using Explainable Boosting Machine Learning Techniques. Materials, 17(19), 4744. https://doi.org/10.3390/ma17194744

