Abstract
This study presents a novel application of Non-Linear Electrochemical Impedance Spectroscopy (NLEIS) in galvanostatic mode for the rapid, non-destructive assessment of metal degradation. By using galvanostatic mode instead of traditional potentiostatic methods, polarization-related challenges are mitigated, enabling more accurate and reliable analysis. The technique allows for the determination of corrosion rates (corrosion current) and material susceptibility to oxidation (Tafel coefficient) through a single measurement with a modulated AC perturbation signal. Theoretical assumptions of the method were validated through tests on both a non-linear model system and an experimental system. The proposed research methodology is highly effective for monitoring the condition of metallic materials in various environments, covering both anodic and cathodic processes.
1. Introduction
The degradation of metallic materials is a primary cause of various failures in structures and industrial equipment. The global cost associated with this phenomenon exceeds 3% of the global GDP [1]. Solutions involving the appropriate selection of materials and protective techniques are not always feasible due to technological or economic constraints.
In such cases, the most effective approach is the preventive monitoring of material degradation. The deterioration of metallic materials is predominantly related to electrochemical corrosion [2]. Consequently, electrochemical techniques based on current–voltage relationships are commonly used to analyze and monitor the progression of this process [3]:
where: ΔI—the response of the generated current [A], icorr—corrosion current [A], ∆E = E − Ecorr—polarization (difference of the actual (E) potential and the corrosion potential (Ecorr) [V], , , βa—Tafel slope coefficient of the anodic partial process, βc—Tafel slope coefficient of the cathodic partial process.
The simplest technique for determining the corrosion rate (icorr) and analyzing the anodic (βa) and cathodic (βc) processes is the Tafel analysis [4].
However, the deep polarization applied in this method (approximately ±250 mV) leads to irreversible changes in the material, preventing ongoing degradation monitoring. Using low polarization for linear current–voltage characteristic analysis (polarization resistance technique) avoids material damage but provides only indirect information [5,6].
These limitations are overcome by methods that use variable excitation signals, with sinusoidal perturbation being the most widely used.
Among the aforementioned methods we can distinguish:
- A method utilizing single sinusoidal excitation in the form of harmonic analysis (HA) proposed by Meszarosz et al. [7,8]. This technique has been applied in various corrosion studies [9,10,11].
- A method employing dual-frequency excitation, known as Electrochemical Frequency Modulation (EFM) [12,13,14].
- A method utilizing multiple frequency signals, generated either sequentially [15,16] or simultaneously [17,18,19].
The variable current method that provides the most comprehensive information about metal degradation is Non-Linear Electrochemical Impedance Spectroscopy (NLEIS) [20]. Its limitations related to long measurement time have recently been addressed through appropriately modified excitation signals [21,22].
Virtually all corrosion monitoring methods used to date operate in potentiostatic mode, assuming constant potential during electrochemical degradation. However, the decay of metallic materials is a non-stationary process where the corrosion potential undergoes significant fluctuations. A better alternative is the use of a method operating in galvanostatic mode.
In this paper, the authors introduce a novel approach to investigating corrosion processes by employing Non-Linear Electrochemical Impedance Spectroscopy in the current mode. This method is proposed as a promising approach for corrosion monitoring and a viable alternative to conventional techniques, offering a unique and valuable perspective on corrosion phenomena. By utilizing current perturbation signals, this approach facilitates a more nuanced and dynamic analysis of corrosion processes, which is crucial for advancing the field of materials science. The potential impact of this method on industrial and research applications is considerable, offering enhanced precision in corrosion monitoring and contributing to the development of more robust materials.
2. Method Description
The main problem, which occurs in corrosion analysis for measurements obtained in galvanostatic mode is the relation, which easily connects the voltage response signal with the current perturbation signal. Equation (1), which presents relation ∆I = f (∆E) could not be directly transformed into the form ∆E = f (∆I). The solution requires the introduction of one of three assumptions:
- :
- :
- :
The first solution pertains to situations in which the Tafel coefficients, both anodic and cathodic, are exactly the same. In practice, such cases are rather rare. The next solution concerns corrosion processes controlled by the anodic reaction. Such a situation, for example, occurs with materials that undergo passivation. The third case describes the corrosion process in which the rate of the phenomenon is determined by the cathodic reaction. This is the most commonly occurring form of the corrosion process and, for this reason, it has been chosen for further description.
2.1. Galvanostatic NLEIS for Cathodic Control Processes
If the current perturbation signal of Equation (4) will be changed to an AC signal in the form:
where: IDC = 0—conditions of general corrosion.
The polyharmonic voltage response signal will take the form, described in Equation (6):
where the amplitudes ΔEn of successive harmonics will be a function of the parameters ba, icorr, and ΔI0 (Equation (7a–c)):
The EIS technique is based only on the analysis of the fundamental harmonics of the response signal described by Equation (7a). Higher harmonics were not analyzed in the presented work. Based on this equation, the dependence of the Faradaic resistance Rct as a function of the amplitude of the perturbation signal ΔI0 can be described as Equation (8a,b):
The presented Equation (8b) indicates that the Faradaic resistance of the corrosion system, controlled by the cathodic process, depends on the amplitude of the current perturbation signal used in galvanostatic mode. The higher the value of the perturbation amplitude used, the higher the value of the Faradaic resistance Rct that will be obtained. This dependency can be used to determine the values of the corrosion parameters, such as the corrosion current and the anodic process Tafel slope coefficient. For this purpose, an analysis of the dependency between the Faradaic resistance and the amplitude of the perturbation signal , based on at least the first two terms of the polynomial Equation (8b) should be carried out.
2.2. Galvanostatic NLEIS for Model System
The verification of the correctness of research methods and measurement systems often relies on measurements using model systems. For impedance measurements of linear systems, dummy cells are commonly used, consisting of a resistor (in series) connected to a capacitor and resistor connected in parallel, as shown in Figure 1a [23].
Figure 1.
(a) Dummy cell with a resistor connected to a capacitor and resistor connected in parallel. (b) Dummy cell with a diode.
In the case of simulating non-linear systems, the resistor is replaced with a diode, which is an element with a non-linear characteristic, as shown in Figure 1b [24]. The current–voltage relationship for a diode can be represented by a modification of the Shockley diode equation, which closely resembles the current–voltage behavior of an electrochemical system (Equations (9) and (10)):
where: is—saturation current, bd—Tafel slope coefficient for diode.
In this context, is is the equivalent of the corrosion current, while bd corresponds to the inverse of the Tafel slope.
In the case of current excitation with a variable nature (Equation (5)), the amplitude of the voltage response for the fundamental harmonic can be described by a polynomial (Equation (11)):
The above expression can be used to determine the diode resistance as a function of: excitation amplitude, current bias and voltage coefficient (Equation (12)):
It should be noted that the above equation is remarkably similar to Equation (8b) describing a corroding system under cathodic control conditions. This means that a substitute circuit based on the non-linear element, such as a diode, serves as an ideal means of validating the presented method.
3. Experimental
In the research, a dummy cell was used, consisting of a signal switching diode (part number: 1N414) connected in parallel with a 3.3 μF nominal value foil capacitor, with both components connected in series with a 10 Ω resistor. The current–voltage characteristic of the diode was determined through a linear voltage scan in the range of 0 to 0.7 V.
The measurements of the corrosion system under cathodic control were carried out in a 1M KCl solution (Sigma Aldrich, St. Louis, MO, USA) at a temperature of 32 °C stabilized by a LT ecocool 150 thermostat (Shepreth, Cambridgeshire, UK). Electrochemical measurements were made after conditioning the testing system for 24 h at the working temperature. The working electrode was composed of carbon steel (Fe 99.29% Mn 0.49% Ni 0.07% Cu 0.06% Cr 0.02%) in the form of a disk with a surface area of 1 cm2. The elemental analysis was performed by a Bruker (Brillerica, MA, USA) handheld XRF spectrometer (S1 Titan 600). The sample was immobilized in epoxy resin. Before measurements were taken, the surface was wet ground using a set of silicon carbide abrasive papers with a gradation from 400 up to 2500 grit, washed with deionized water, dried out and placed in an electrochemical cell. The reference electrode was a saturated calomel electrode (SCE) and the counter electrode was a platinum mesh.
The same card was used to record the total voltage and current signals from the investigated system. Dedicated software was developed using the LabView 2020 SP1 graphical programming environment by Emerson to control the measurement process, including signal generation, acquisition, signal recording, and subsequent analysis of the obtained impedance data.
The current–voltage characteristic, which served for the comparative determination of the corrosion current and Tafel coefficient βɑ, was obtained through linear polarization of the working electrode in the range of ±150 mV vs. Eoc at a scan rate of 1 mV/s (Figure 2).
Figure 2.
Current–voltage characteristics for determining corrosion current and Tafel coefficient via linear polarization at ±150 mV vs. Eoc with a 1 mV/s scan rate.
Impedance measurements were conducted using a signal composed of elementary sinusoids with linearly varying amplitudes (Figure 3).
Figure 3.
Scheme of generation of an AC signal perturbation.
Impedance measurements for the non-linear model system were conducted at ten frequencies ranging from 1.5 kHz to 3 Hz. A constant current excitation amplitude of 32 µA was used, along with a linear continuously changing perturbation amplitude ranging from 0 µA to 15 µA at the rate of 1 µA/s. Variable current measurements for the corrosion system were performed at nine frequencies in the range of 100 Hz to 30 mHz, with a linear continuously changing perturbation amplitude ranging from 0 µA to 50 µA at the rate of 50 nA/s. The DC component, IDC, was set to 0 A (measured at the corrosion potential). Both the memory effects and hysteresis do not occur in this case.
4. Results and Discussion
4.1. Model System-Verification of the Method
The impedance of the equivalent circuit obtained at a constant current IDC = 32 μA and with variable components’ amplitudes, ranging from 0 to 15 μA is presented in Figure 4.
Figure 4.
Changes in the impedance of the model system as a function of the amplitude of variable current excitation.
The individual spectra exhibit semicircular shapes, which gradually enlarge as the amplitude of the variable excitation signal increases. The most significant changes in impedance are observed in the range of the lowest analyzed frequencies. By analyzing the individual impedance spectra using the Randles circuit R (CR), the variation in the diode resistance as a function of amplitude was obtained (Figure 5).
Figure 5.
Changes in diode resistance as a function of the amplitude of variable current excitation.
An increase in the variable current excitation from 0 µA to 15 µA results in an exponential increase in the obtained diode resistance, from approximately 1100 Ω to around 1160 Ω. This means that, according to Equation (12), by increasing the current amplitude of the variable excitation, we increase resistance values obtained based on impedance changes.
Based on the obtained current-resistance relationships, a non-linear regression was performed using the first two and the first three terms of Equation (12). The fitting results are presented in the table below.
The experimental values (Table 1), both in the case of the polarization current and the diode voltage coefficient, are close to the real values. The magnitude of the error, which is approximately 5% in the case of fitting to the first two polynomial terms and around 10% in the case of fitting to three polynomial terms, largely depends on the range of amplitudes of the variable signal used for impedance measurement. In the analyzed case, the range of changes in the variable current single frequency amplitude was a maximum of 30 µA peak to peak (Figure 6).
Table 1.
Comparison of real values to experimentally obtained values.
Figure 6.
Current–Voltage characteristic of the diode used in the non-linear system model.
The maximum voltage response generated as a result of the lowest single frequency is less than 37 mV peak to peak, a value which, in many impedance measurements, is considered as the linear range.
4.2. Cathodic Control-Real System
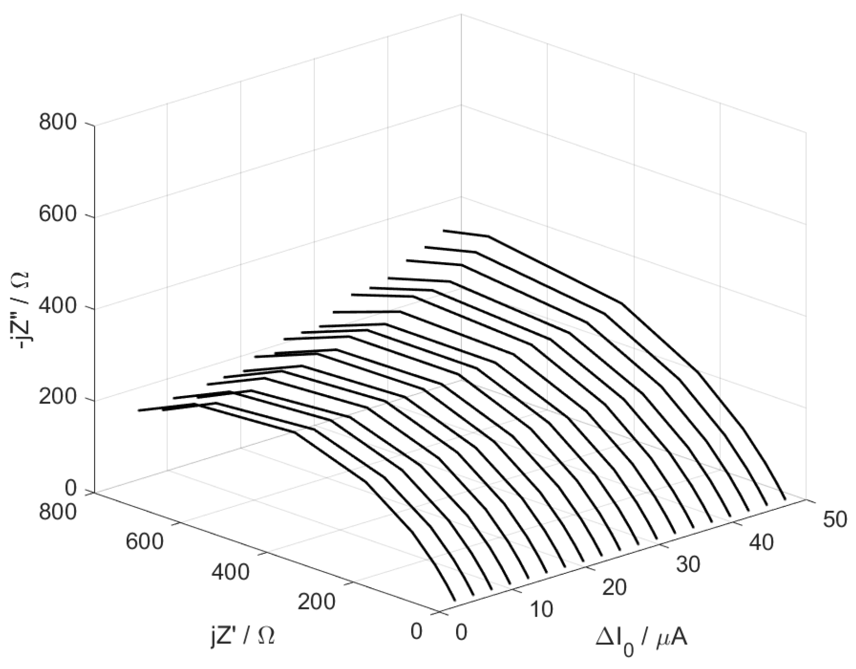
The impedance changes for current perturbation amplitudes ΔI0 in the corrosion system under cathode control are presented in Figure 7. The current amplitude excitation was varied linearly from 0 μA to 50 μA. The individual spectra have the typical shape of a fragmentary semicircle. There is a marked increase in impedance as the amplitude of the variable excitation increases.
Figure 7.
Impedance changes as a function of current perturbation amplitude ΔI0 for corrosion system under cathodic control.
In order to use Equation (8a) to determine the corrosion current and anodic Tafel coefficient, it must be kept in mind that the Rct value is the ratio of the effective amplitude of the first harmonic appearing on the Faradaic element ΔEef to the current perturbation signal flowing through the element ΔIf. In the tested system, an electrical double layer Zc and an electrolyte resistance Re can also be distinguished. An electrical equivalent circuit showing this dependency is shown in Figure 8.
Figure 8.
Electrical equivalent circuit, dependency of current distribution and dependency of the potential distribution of the tested system.
In the first element, the resistance of the electrolyte (Re) of the electrical equivalent circuit influences the value of the voltage response signal on the Faradaic element Rct. In the second element, capacitance Cdl, according to Kirchhoff’s law, influences the real value of the current perturbation signal on the Faradaic element Rct. Such a situation strongly implies harmonic analysis measurements when a single sinusoidal perturbation is used. In the case of using spectral measurements, the analysis of the obtained impedance spectrum gives the result in the form of the Rct value, not under the influence of the Faraday current. Only in the case of significant influence of the electrolyte Re, when its value is close to the value of the Rct, should an appropriate correction of the values be included [21,24,25,26,27,28]
The spectra shown in Figure 9 display slightly flattened semicircles instead of ideal ones. Therefore, to determine the Faradaic resistance (Rct), a simple three-element equivalent circuit R (QR) was employed. A constant phase element was used instead of capacitance due to both the energetic heterogeneity of the surface, as the material under investigation is an iron alloy containing additional elements, and the geometric irregularities resulting from the surface preparation, which does not produce a perfectly flat surface. Detailed information regarding surface distribution related to this phenomenon has been explained by Hirschorn et al. [29].
Figure 9.
Characteristic of faradaic element Rct values changes in a function of amplitude changes of the current perturbation signal: (●)—experimental data (—)—fitting to the 2-term polynomial of Equation (11b) (- -)—fitting to the 3-term polynomial of Equation (11b).
The obtained characteristic of Rct changes in a function of perturbation amplitude changes Rct = f (∆I0) is shown in Figure 7. In line with the earlier expectations, the course of the changes has the character of an increasing function.
To determine the corrosion parameters values from obtained data, such as corrosion current (icorr) and anodic Tafel coefficient (βa), it is required to perform a non-linear regression based on at least two terms of Equation (8b). Corrosion parameters were determined using the first two and the first three terms of the polynomial presented by Equation (8b). The results, along with the values obtained from classical polarization measurement are presented in Table 2.
Table 2.
Extrapolated corrosion rates and anodic Tafel slope for NLEIS and classic Tafel extrapolation for corrosion system under cathodic control.
The values obtained by the NLEIS technique in the galvanostatic mode are similar to the values obtained in the classical Tafel extrapolation technique (see Table 2). The slight differences are probably the result of very low AC current perturbation Figure 10.
Figure 10.
Amplitude-response signal relationship.
The current perturbation amplitude signals generate a small variable voltage response with an amplitude of less than 40 mV peak to peak. Such conditions mean that the results obtained by the polarization method relate to the measured sample significantly deviate from the equilibrium state.
5. Conclusions
Numerous electrochemical techniques exist for monitoring corrosion rates, but achieving reliable measurements while minimizing impact on the system remains challenging. Direct measurements of corrosion current often cause irreversible alterations or are skewed by electrical double layers and electrolyte resistance. Non-destructive methods usually provide only indirect, hard to correlate, results.
To address these limitations, the novel application of Non-Linear Electrochemical Impedance Spectroscopy (NLEIS) in galvanostatic mode offers a promising solution. This approach enables real-time, detailed insights into corrosion processes, making it a powerful tool for advancing the understanding and management of corrosion-related challenges. The use of NLEIS with current perturbation signals provides a unique and valuable perspective on corrosion phenomena. Moreover, the application of galvanostatic NLEIS with amplitude modulation shows great potential in scenarios where rapid changes in corrosion rates or non-stationarity of corrosion potential are critical factors. The adaptability and precision of this method make it an attractive option for researchers and practitioners seeking robust corrosion monitoring solutions. The proposed method represents a significant advancement in the field of corrosion science and technology, offering a novel approach that could lead to more accurate and reliable corrosion monitoring systems. By contributing to a deeper understanding of the relationships between material structure, properties, and functions, this technique aligns with the broader goals of materials research, facilitating the development of more durable and resistant materials across various applications.
Author Contributions
Conceptualization, P.S. and L.G.; methodology, P.S.; software, P.S.; validation, L.G., H.G. and D.P.; formal analysis, L.G.; investigation, P.S., D.P. and H.G.; resources, P.S. and L.G.; data curation, D.P.; writing—original draft preparation, P.S., L.G. and D.P.; writing—review and editing, H.G.; visualization, P.S., L.G. and D.P.; supervision, P.S. and L.G. All authors have read and agreed to the published version of the manuscript.
Funding
This research received no external funding.
Data Availability Statement
The raw data supporting the conclusions of this article will be made available by the authors on request.
Conflicts of Interest
The authors declare no conflicts of interest.
References
- Kania, H. Corrosion and Anticorrosion of Alloys/Metals: The Important Global Issue. Coatings 2023, 13, 216. [Google Scholar] [CrossRef]
- Revie, R.W. (Ed.) Uhlig’s Corrosion Handbook; John Wiley & Sons: Hoboken, NJ, USA, 2011. [Google Scholar]
- Marcus, P.; Oudar, J. (Eds.) Corrosion Mechanisms in Theory and Practice; Marcel Dekker: New York, NY, USA, 2002; pp. 243–286. [Google Scholar]
- ASTM Standard G3-14(2019); Standard Practice for Conventions Applicable to Electrochemical Measurements in Corrosion Testing. Annual Book of ASTM Standards. ASTM International: West Conshohocken, PA, USA, 2019; Volume 3.02, p. 9.
- ASTM Standard G102-89(2015)e1; Standard Practice for Calculation of Corrosion Rates and Related Information from Electrochemical Measurements. Annual Book of ASTM Standards. ASTM International: West Conshohocken, PA, USA, 2015; Volume 3.02, p. 7.
- ASTM Standard G59-97(2020); Standard Test Method for Conducting Potentiodynamic Polarization Resistance Measurements. ASTM International: West Conshohocken, PA, USA, 2020; Volume 3.02, p. 4.
- Mészáros, L.; Lengyel, B.; Janászik, F. Study of the rate of underpaint corrosion by a faradaic distortion method. Mater. Chem. 1982, 7, 165–182. [Google Scholar] [CrossRef]
- Mészáros, L.; Mészáros, G.; Lengyel, B. Application of harmonic analysis in the measuring technique of corrosion. J. Electrochem. Soc. 1994, 141, 2068. [Google Scholar] [CrossRef]
- Dong, Z.; Torbati-Sarraf, H.; Poursaee, A. Determining the optimal frequency and perturbation amplitude for AC electrical resistance measurements of cement-based materials using harmonic analysis. Adv. Civ. Eng. Mater. 2022, 11, 339–353. [Google Scholar] [CrossRef]
- Zhang, X.; Moosbauer, D. Application of Harmonic and Total Harmonic Distortion Instrumentation in Corrosion. In Advances in Electrochemical Techniques for Corrosion Monitoring and Laboratory Corrosion Measurements; ASTM International: West Conshohocken, PA, USA, 2019; pp. 160–179. [Google Scholar] [CrossRef]
- Burczyk, L.; Darowicki, K. Determination of local corrosion current from individual harmonic components. J. Electrochem. Soc. 2017, 164, C796. [Google Scholar] [CrossRef]
- Bosch, R.W.; Hubrecht, J.; Bogaerts, W.F.; Syrett, B.C. Electrochemical frequency modulation: A new electrochemical technique for online corrosion monitoring. Corrosion 2001, 57, 60–70. [Google Scholar] [CrossRef]
- Belkheiri, A.; Dahmani, K.; Aribou, Z.; Kharbouch, O.; Nordine, E.; Allah, A.E.M.A.; Galai, M.; Touhami, M.E.; Al-Sadoon, M.K.; Al-Maswari, B.M. In-depth study of a newly synthesized imidazole derivative as an eco-friendly corrosion inhibitor for mild steel in 1 M HCl: Theoretical, electrochemical, and surface analysis perspectives. Int. J. Electrochem. Sci. 2024, 19, 100768. [Google Scholar] [CrossRef]
- Al Jahdaly, B.A. Electrochemical and DFT insights into 2-amino-4-(4-hydroxy-3-methoxyphenyl)-7-methyl-4 H-chromene-3-carbonitrile: An innovative strategy for antibacterial activity and corrosion protection of carbon steel. RSC Adv. 2024, 14, 24039–24054. [Google Scholar] [CrossRef] [PubMed]
- Lasia, A. Electrochemical Impedance Spectroscopy and Its Applications. In Modern Aspects of Electrochemistry; Springer: Boston, MA, USA, 2002; pp. 143–248. [Google Scholar] [CrossRef]
- Wang, S.; Zhang, J.; Gharbi, O.; Vivier, V.; Gao, M.; Orazem, M.E. Electrochemical impedance spectroscopy. Nat. Rev. Methods Primers 2021, 1, 41. [Google Scholar] [CrossRef]
- Koster, D.; Du, G.; Battistel, A.; La Mantia, F. Dynamic impedance spectroscopy using dynamic multi-frequency analysis: A theoretical and experimental investigation. Electrochim. Acta 2017, 246, 553–563. [Google Scholar] [CrossRef]
- Darowicki, K.; Krakowiak, S.; Ślepski, P. Evaluation of pitting corrosion by means of dynamic electrochemical impedance spectroscopy. Electrochim. Acta 2004, 49, 2909–2918. [Google Scholar] [CrossRef]
- Bolat, G.; Mareci, D.; Iacoban, S.; Cimpoesu, N.; Munteanu, C. The estimation of corrosion behavior of NiTi and NiTiNb alloys using dynamic electrochemical impedance spectroscopy. J. Spectrosc. 2013, 2013, 714920. [Google Scholar] [CrossRef]
- Fasmin, F.; Srinivasan, R. Review—Nonlinear Electrochemical Impedance Spectroscopy. J. Electrochem. Soc. 2017, 164, H443–H455. [Google Scholar] [CrossRef]
- Slepski, P.; Szocinski, M.; Lentka, G.; Darowicki, K. Novel Fast Non-Linear Electrochemical Impedance Method for Corrosion Investigations. Measurement 2021, 173, 108667. [Google Scholar] [CrossRef]
- Katırcı, G.; Zabara, M.A.; Ülgüt, B. Methods—Unexpected Effects in Galvanostatic EIS of Randles’ Cells: Initial Transients and Harmonics Generated. J. Electrochem. Soc. 2022, 169, 030527. [Google Scholar] [CrossRef]
- Slepski, P.; Szocinski, M.; Majcherczak, J.; Gerengi, H.; Darowicki, K. New Method of Non-Linear Electrochemical Impedance Spectroscopy with an Amplitude-Modulated Perturbation Signal. J. Electrochem. Soc. 2019, 166, C559–C563. [Google Scholar] [CrossRef]
- Battistel, A.; La Mantia, F. Nonlinear Analysis: The Intermodulated Differential Immittance Spectroscopy. Anal. Chem. 2013, 85, 6799–6805. [Google Scholar] [CrossRef] [PubMed]
- Darowicki, K.; Majewska, J. Harmonic Analysis Of Electrochemical and Corrosion Systems—A Review. Corros. Rev. 1999, 17, 383–400. [Google Scholar] [CrossRef]
- Diard, J.-P.; Le Gorrec, B.; Montella, C. Deviation from the Polarization Resistance Due to Non-Linearity I—Theoretical Formulation. J. Electroanal. Chem. 1997, 432, 27–39. [Google Scholar] [CrossRef]
- Diard, J.-P.; Le Gorrec, B.; Montella, C. Deviation of the Polarization Resistance Due to Non-Linearity II. Application to Electrochemical Reactions. J. Electroanal. Chem. 1997, 432, 41–52. [Google Scholar] [CrossRef]
- Diard, J.-P.; Le Gorrec, B.; Montella, C. Deviation of the Polarization Resistance Due to Non-Linearity. III—Polarization Resistance Determination from Non-Linear Impedance Measurements. J. Electroanal. Chem. 1997, 432, 53–62. [Google Scholar] [CrossRef]
- Hirschorn, B.; Orazem, M.E.; Tribollet, B.; Vivier, V.; Frateur, I.; Musiani, M. Determination of effective capacitance and film thickness from constant-phase-element parameters. Electrochim. Acta 2010, 55, 6218–6227. [Google Scholar] [CrossRef]
Disclaimer/Publisher’s Note: The statements, opinions and data contained in all publications are solely those of the individual author(s) and contributor(s) and not of MDPI and/or the editor(s). MDPI and/or the editor(s) disclaim responsibility for any injury to people or property resulting from any ideas, methods, instructions or products referred to in the content. |
© 2024 by the authors. Licensee MDPI, Basel, Switzerland. This article is an open access article distributed under the terms and conditions of the Creative Commons Attribution (CC BY) license (https://creativecommons.org/licenses/by/4.0/).









