Abstract
Gleditsia sinensis Lam. (Fam. Leguminosae; Gen.: Gleditsia) has various uses, including for medicinal, edible, chemical, and material purposes, and is widely distributed in China. However, the extent of graft compatibility and its impact on growth when using different Gleditsia species as rootstocks for grafting G. sinensis scions is not yet clear. This study examined homologous and heterologous grafting between different Gleditsia species, measuring the survival rate, morphology, photosynthesis, physiology, and hormones of the grafted plants. The results showed that G. sinensis and other Gleditsia seedlings have survival rates of over 86%. The more distant the genetic relationship between species, the lower the grafting survival rate. The grafting of fast-growing G. fera as a rootstock increased the accumulation of photosynthetic products in the grafted plants, while the grafting of slow-growing G. microphylla as a rootstock slowed down the growth rate of the longitudinal extension of the leaves of the grafted plants. Heterografted rootstocks increased the contents of IPA, PP333, ACC, and DZ but decreased the levels of GA4, iP, and SA hormones. Some hormone levels that can be highly expressed in seedlings were used as rootstocks, and the corresponding hormone levels in the grafted seedlings were still highly expressed. This study lays a material and theoretical basis for the development of new resources for the breeding and rootstock selection of G. sinensis.
1. Introduction
The Gleditsia genus (Fam.: Leguminosae) is mainly distributed in Asia and America [1]. In China, G. sinensis is the most-used species of Gleditsia in China; it is widely distributed and has various traditional medicinal and culinary applications [2,3,4]. The endosperm of the seeds is edible, while the thorns of G. sinensis can be used as medicine [5], and the pods can be used as a detergent. G. sinensis flowers are polygamous [6], and male plants do not produce fruit, resulting in unstable yields for industries that rely on fruit as the primary harvest. Grafting is often used as a breeding technique to promote dwarfing or trellising, early flowering, a higher yield, and disease resistance [7,8,9].
Grafting can be depicted using a specific symbol that resembles a forward slash. There are three types of grafting based on the source: self-root grafting (using a scion and rootstock from the same plant), homografting (using a scion and rootstock from different plants of the same species), and heterografting (using a scion and rootstock from different species). The rootstock influences the resistance of the grafted plant. Grafted plants have resistance to stress when grafting is performed using rootstocks with specific resistances. Grafting plants can lead to changes in root characteristics, the communication between the scion and rootstock, and the morphophysiology of the scion [10]. Selecting a drought-tolerant rootstock for grafting can enhance the drought resistance of the grafted plants [11,12,13]. There are six species and two varieties of Gleditsia in China [14,15]. Different species of Gleditsia trees have varying fruit characteristics, yields, and growth characteristics. In previous studies, it was found that, G. fera exhibits fast-growing characteristics, while G. microphylla demonstrates slow growth traits. The cultivation process of G. sinensis is plagued by issues such as mixed varieties, low yield, and poor quality [16]. Moreover, the extent of graft compatibility and its impact on growth when using different Gleditsia species as rootstocks for grafting G. sinensis scions are not yet clear. The premise of graft compatibility is based on the taxonomic relationship between plants, and grafts within the same species and between different species are usually compatible [17]. Incompatibility between a rootstock and scion is believed to be due to physiological and structural differences caused by variations in their genetic relationship or transportation barriers [18,19]. Self-grafts show stronger compatibility, while compatibility is weaker for heterografts [20]. Using a rational combination of different species with grafting dominance is an effective way to fully exploit the plants’ traits and productivity.
Although extensive research has been conducted on grafting in various economic crop plants, studies on grafting G. sinensis and its effects are still limited. The grafting of mature male G. sinensis trees and low-yielding female G. sinensis trees is a necessary approach to increasing pod production. However, the selection of suitable rootstocks remains a critical issue, and the compatibility of interspecific grafting serves as a guarantee for improvements in cross-species grafting. In this study, the grafting success rate, morphology, physiology, photosynthesis, and endogenous hormones of different graft combinations were measured to demonstrate the impact of different rootstocks on the scion growth and development of Gleditsia plants. This research contributes to the foundation of knowledge on rootstock–scion compatibility and assists in improving grafting techniques for Gleditsia.
2. Materials and Methods
2.1. Experimental Materials
Various species of Gleditsia seeds and leaves were collected, including G. delavayi (Xinyi, Guizhou Province), G. fera (Ceheng, Guizhou Province), G. japonica (Xinmin, Liaoning Province), G. microphylla (Nanyang, Henan Province), G. sinensis (Guiyang, Guizhou Province), and G. velutina (Changsha, Hunan Province). To obtain the genetic distances between the collected species, the Gymnocladus chinensis (Gen.: Gymnocladus) (Duyun, Guizhou Province) and Gymnocladus dioicus (Gen.: Gymnocladus) (Beijing, China) were collected as outgroup species. After a seed germination treatment, all seeds were planted in a greenhouse at Guizhou University, and regular irrigation was employed during the cultivation process.
2.2. Analyzing Genetic Relationships Based on Super Genotyping by Sequencing (Super-GBS) and Intersimple Sequence Repeats (ISSRs)
For the Super-GBS analysis, the CTAB (cetyl trimethylammonium bromide) method [21] was used to extract the genomic DNA of new leaves from various species. Agarose gel electrophoresis and a NanoDrop 2000 UV-vis spectrophotometer (Thermo Scientific, Waltham, MA, USA) were used to check the quality of the DNA. After the DNA was successfully extracted and its quality was inspected, a Qubit 2.0 Fluorometer (Thermo Fisher Scientific, USA) was used to measure the concentrations of DNA libraries [22]. Sequencing was performed using the Illumina Hiseq Xten platform with paired-end 150 bp reads. Raw reads were subjected to quality control using the fastp v0.20.1 software [23] to obtain clean reads. The clean reads were then processed using the software Stacks v2.5 [24] for clustering, and genome assembly and variant detection were accomplished using programs such as cstacks, sstacks, tsv2bam, and gstacks. The clean reads were aligned against the Super-GBS reference genome using bowtie2 v2.3.5.1 software [25]. The software vcftools v0.1.16 [26] was used for filtering and SNP calling. A phylogenetic tree was constructed using the poppr v2.9.4 R package [27]. The genepop v1.2.2 R package was utilized to calculate parameters such as the Hardy–Weinberg equilibrium (HWE) and genetic differentiation coefficient (Fst) of the samples.
For the ISSR experiment, a UBC primer set of ISSR universal primers (UBC801-UBC896, University of British Columbia, Vancouver, Canada) was used for amplification. The PCR products were electrophoresed in 1 × TAE buffer for 50 min, and the gel images were observed via a UV light and photographed using a gel documentation system. Polymorphic ISSR markers were scored as binary data, either a presence (1) or absence (0), and the alleles were scored based on their relative migration positions. The genetic diversity data matrix was analyzed using POPGENE32 software [28].
2.3. Determination of Graft Survival Rate and Morphological Indicators
The seedlings that sprouted 15 days later were chosen as experimental subjects. The grafting method employed was cleft grafting, and 0.25–0.35 mm grafting clips were used to secure the graft. Once the grafting was successful, the clips were removed. The criterion for successful grafting was a firm connection between the scion and the rootstock, with the leaves of the grafted plant maintaining a green color for at least two weeks. After 3 months of grafting, G. sinensis seedlings, homografted seedlings (G. sinensis/G. sinensis, G. japonica/G. japonica, G. microphylla/G. microphylla, G. delavayi/G. delavayi, and G. fera/G. fera), heterografted seedlings that were grafted with different rootstocks (G. sinensis/G. japonica, G. sinensis/G. microphylla, G. sinensis/G. delavayi, and G. sinensis/G. fera), and heterografted seedlings that grafted with different scions (G. japonica/G. sinensis, G. microphylla/G. sinensis, G. delavayi/G. sinensis, and G. fera/G. sinensis) were taken as experimental materials. The Gleditsia chloroplast genomes were downloaded from the NCBI database (https://www.ncbi.nlm.nih.gov/, accessed on 1 June 2023) (accession: OP722579-OP722582), and the interspecies chloroplast genome sequence relative genetic distance was calculated using the software MEGA v11.0.13 (https://www.megasoftware.net, accessed on 1 June 2023) [29] with computed pairwise distances. The correlation between genetic distance and graft survival rate was analyzed using a Pearson correlation analysis. The growth of the grafted plants was observed and recorded at 1.5 and 3 months after successful grafting (corresponding to 2 and 3.5 months of seedling age, respectively). Over 30 different individual plants from each group were selected and their morphological indicators were measured, including the plant height (Ph), ground diameter, fresh weight (Fw), maximum root length (Rl), the longest leaf (Ll), the number of leaflets (Nl), the number of branches (Bn), the plant height/root length ratio (Rhr), the leaf number (Ln), the leaf width (Lw), the leaf length (Ll), the leaf length/width ratio, and the total number of leaves on the Ll. A hand-held SPAD-502 chlorophyll meter (Konica Minolta, Tokyo, Japan) was used to obtain the soil plant analysis development (SPAD) values of the leaves. The chlorophyll contents (chlorophyll a (Chla), chlorophyll b (Chlb), the Chla/Chlb ratio (Chla/b), and the total chlorophyll content (Chl(a + b))) and carotenoid (Car) concentrations were measured using an ultraviolet–visible spectrophotometer [30]. Monitoring-PAM (Heinz Walz GmbH, Effeltrich, Germany) equipment was used to measure the chlorophyll fluorescence parameters. A Li-6800 portable photosynthesis system (Li-COR Corp., Lincoln, NE, USA) was used to measure the transpiration rate (Tr), net photosynthetic rate (Pn), and intracellular CO2 concentration (Ci). The physiological characteristics of the grafted plants were measured, focusing on the malondialdehyde (MDA) contents [31], soluble protein contents [32], soluble sugar contents [33], and hydrogen peroxide (H2O2) concentrations [34] in both the leaves and roots.
2.4. Determination of Hormone Contents
The levels of IAA, IBA, IPA, NAA, tZR, iP, DZ, Z, SA, MeSA, JA, ABA, ACC, GA3, and PP333 in the stem tips (each measuring about 1 cm) of the 3.5-month-old seedlings (G. sinensis) and 3-month-old grafted plants (G. sinensis/G. sinensis, G. japonica/G. japonica, G. microphylla/G. microphylla, G. delavayi/G. delavayi, G. fera/G. fera, G. sinensis/G. japonica, G. sinensis/G. microphylla, G. sinensis/G. delavayi, and G. sinensis/G. fera) were quantified via tandem mass spectrometry combined with liquid chromatography (LC-MS/MS). The workflow and methodology used to conduct the LC-MS/MS analyses were based on a previous report [35].
2.5. Data Analysis
R v4.2.3 software [36] was used to conduct statistical and visual data analyses. The ggpmisc v0.5.2 R package [37] was used for the visually annotation of a correlation analysis. The ggplot2 v3.4.2 R package [38] was used to draw the plots. A least-significant-differences test (LSD) was performed to test the significance difference using the agricolae v1.3.5 R package [39]. To assess the effect of grafting, trait performance values were used to calculate the effect size of each grafting procedure. Specifically, the average trait performances of the grafted seedlings were compared to those of the nongrafted seedlings to determine the effect size caused by grafting. The effect size of grafting (Ges) was calculated as follows: Ges = (homograft performance value − non-grafted performance value)/non-grafted performance value. The effect size of heterologous rootstock grafting (Herges) was calculated as follows: Herges = (heterograft rootstock performance value − scion non-grafted performance value)/scion non-grafted performance value. The effect size of heterologous scion grafting (Hersgev) was calculated as follows: Hersgev = (heterograft scion performance value − rootstock non-grafted performance value)/rootstock non-grafted performance value. The rootstock impact value (Riv) was calculated as follows: Riv = (Herges − Ges). The scion impact value (Siv) was calculated as follows: Siv = (Hersgev − Ges). The graft selection effect size (Gses) was calculated as follows: Gses = (Riv − Siv).
3. Results
3.1. Genetic Analysis of the SNPs and ISSRs in Gleditsia
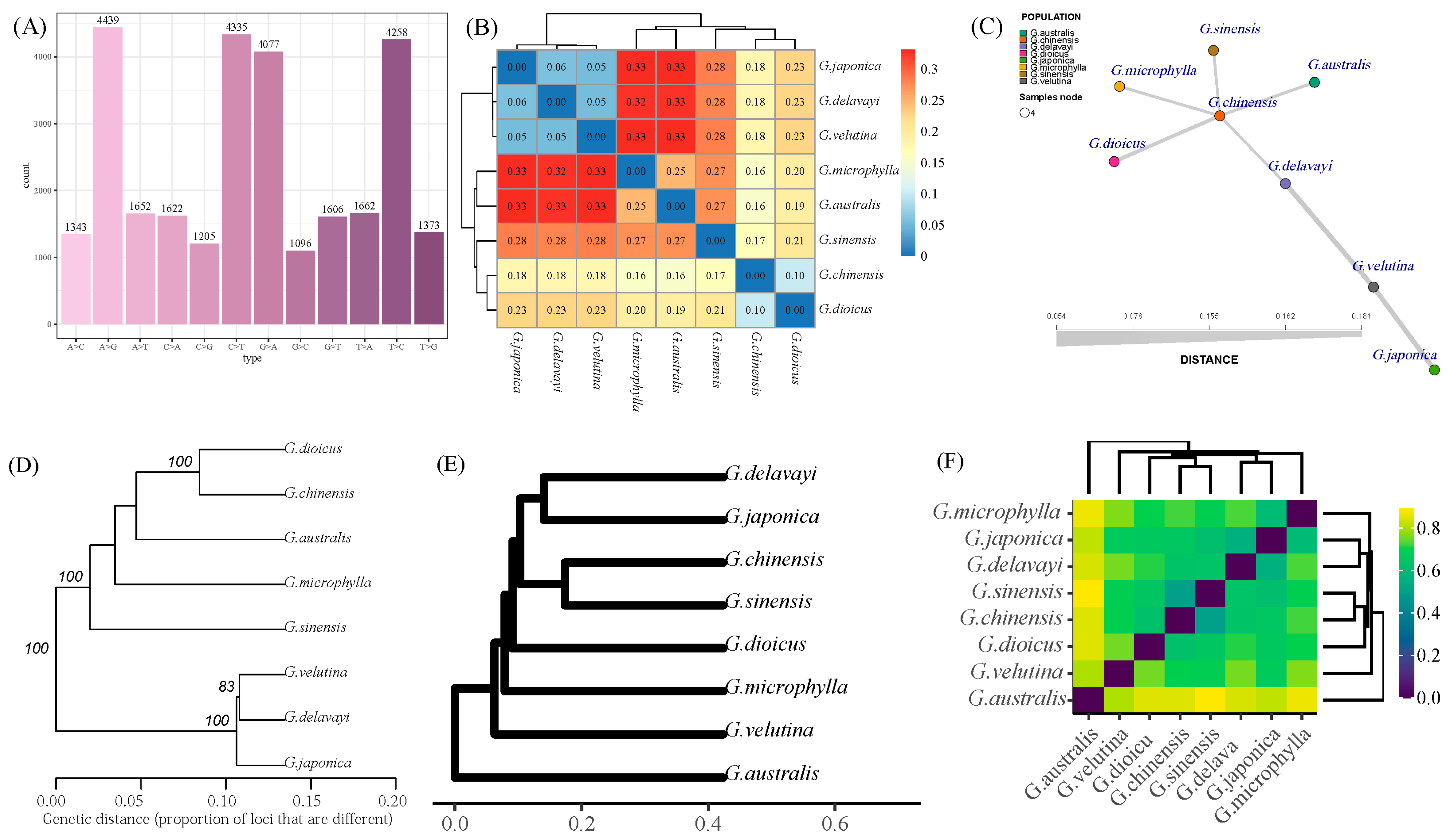
Six species of Gleditsia (G. sinensis, G. australis, G. delavayi, G. japonica, G. microphylla, and G. velutina) and two species of Gymnocladus (Gymnocladus chinensis and Gymnocladus dioicus) were sequenced via Super-GBS. A total of 283,798 contigs were assembled, and the average sequencing depth was 42.01×. A statistical analysis of SNPs revealed that the numbers of transitions and transversions were 17,109, 115,59, respectively (Figure 1A). A genetic distance heatmap analysis (Figure 1B) and a phylogenetic tree construction (Figure 1C,D) were performed. G. delavayi, G. japonica, and G. velutina were grouped together in the same branch, while G. microphylla and G. australis had a closer evolutionary relationship. The genetic differentiation coefficients and genetic distances were calculated for different species (Table S1). The Fst values between different species indicate that the genetic distances ranged from 1.2431 (G. japonica and G. velutina) to 4.0923 (Gymnocladus chinensis and G. delavayi). Based on the ISSR experiments, a total of 96 ISSR primers were used to amplify 176 loci across the eight samples from two genera. Among these primers, UBC809, UBC841, UBC861, UBC866, UBC886, UBC889, UBC890, and UBC891 yielded more than five polymorphic loci. A genetic distance analysis based on the ISSR genetic diversity revealed that G. japonica and G. delavayi had a closer genetic relationship (Figure 1E,F).
Figure 1.
SNP substitution type, genetic distance between samples, and phylogenetic tree. (A) SNP type histogram statistics; (B) SNP genetic distance heatmap between samples; (C) phylogenetic tree construction between samples; (D) network graph showing genetic distance between samples; (E) genetic distance clustering; (F) genetic distance heatmap analysis. Note: G.—Gleditsia; G. chinensis—Gymnocladus chinensis; G. dioicus—Gymnocladus dioicus.
3.2. Grafting Survival Rate Statistics
Five Gleditsia species (G. sinensis, G. delavayi, G. fera, G. japonica, and G. microphylla) were subjected to both homografting and heterografting experiments. The diagram for the heterograft method can be found in Figure 2A. A statistical analysis of the grafting survival rates revealed that G. sinensis and the other Gleditsia seedlings had survival rates of over 86% during the seedling stage (Figure 2B). Notably, the grafting survival rate of G. microphylla as scions/rootstocks was the lowest, possibly due to the smaller ground diameter of G. microphylla and the challenges encountered in aligning the scion and rootstock during the grafting process. When Gymnocladus chinensis was used as rootstock grafting, it was found that the graft survival rate was less than 40%. Due to the low inter-generic graft compatibility between the genera, the wide use of Gymnocladus chinensis as a rootstock for grafting is not recommended. Therefore, it was excluded from further experiments (G. sinensis/G. chinensis and G. sinensis/G. chinensis). Based on the correlation of the genetic distance (Figure 2C,D) with the grafting survival rate, two significant negative correlations were observed. This indicates that the greater the genetic distance, the more distant the relationship between species is, and the lower the grafting survival rate will be.
Figure 2.
Schematic diagram of grafting and correlation analysis of grafting survival rate. (A) Schematic diagram of grafting; (B) statistics of graft survival rate; (C) correlation analysis between genetic distance between species and graft survival rate based on the Super-GBS; (D) correlation analysis between genetic distance between species and graft survival rate based on chloroplast genomes. Note: In (B), the text in the bar plot represents the number of grafts and the graft survival rate. The homologous grafting sample points were removed in (C,D).
3.3. Growth Differences between Grafted Seedlings
Significant differences (p < 0.05) were observed among the heterografted plants which had G. sinensis rootstocks in terms of their Ph, Fw, Rl, Rhr, Nl, Bn, Ll, and Lw values (Figure 3 and Figure S1). The Ph advantages of G. delavayi and G. fera were continued via homologous grafting, and 3 months after grafting, the plant heights were ranked as follows: G. delavayi/G. delavayi > G. fera/G. fera > G. sinensis/G. sinensis > G. japonica/G. japonica > G. microphylla/G. microphylla. Moreover, 3 months after grafting, the Ph (Figure 3A) of G. sinensis/G. fera was greater than the Ph values of the G. sinensis seedlings, and the diameter (Figure 3B), Fw (Figure 3C), and Rl (Figure 3D) values of G. sinensis/G. fera were greater than values of the other heterografted plants which had G. sinensis rootstocks.
Figure 3.
Comparison between phenotypes of homologous/heterologous grafted seedlings of Gleditsia. (A) Plant height (Ph); (B) diameter; (C) fresh weight (Fw); (D) root length (Rl). Note: for each species, the left bar filled with #DBE8B4FF indicates 1.5 months after grafting; for each species, the right bar filled with #3C8200FF indicates 3 months after grafting. The dashed lines divide the graph into four parts, seedlings, homologous grafting, heterologous grafting (with G. sinensis as the scion), and heterologous grafting (with G. sinensis as rootstock), respectively. Lowercase letters indicate significant differences at p < 0.05 among the grafted plants after 1.5 months; capital letters indicate significant differences at p < 0.05 among the grafted plants after 3 months. The order of the X-axis factors corresponding to each subregion is arranged in the order of the mean value of the index.
3.4. Differences in the Photosynthetic Parameters and Physiological Indexes of the Grafted Seedlings
There were significant differences among the homografted plants in terms of their Chlb, Chl(a + b), Car, and SPAD values, the chlorophyll fluorescence parameters’ maximal PSII photochemical efficiency (Fv/Fm), the maximum light quantum efficiency (QY), Ft, the steady-state fluorescence decay rate (Rfd), nonphotochemical quenching (NPQ), and qN (Figure 4). The use of heterologous rootstocks affected the scion’s Chlb, Chl(a + b), Chla/b, Fv/Fm, QY, Ft, Rfd, NPQ, and qN values. There were no significant differences in Chla content among the homografted seedlings (Figure 4A). G. sinensis/G. fera had higher Chlb, Car, Chl(a + b), and SPAD values and the lowest chl(a/b) value among the heterografted plants which had G. sinensis scions (Figure 4B–F). G. sinensis/G. japonica had higher Fv/Fm, QY, and Ft values among the heterografted plants with G. sinensis scions (Figure 4G–I). G. sinensis/G. delavayi had higher Rfd, NPQ, and qN values among the heterografted plants with G. sinensis scions (Figure 4J–L). Heterologous rootstock grafting affected the Tr, Pn, and Ci values. A Tr assay analysis showed the following order among the homologous grafting combinations: G. delavayi/G. delavayi > G. sinensis/G. sinensis > G. microphylla/G. microphylla > G. japonica/G. japonica > G. fera/G. fera (Figure 4M). G. sinensis/G. fera showed the highest Pn levels and Tr levels (Figure 4M,N), while G. sinensis/G. microphylla showed the lowest Pn and Tr levels and the the highest Ci value (Figure 4O). There were significant differences (p < 0.05) among the leaves of the heterografted plants (with G. sinensis rootstocks) in terms of soluble sugars, soluble protein, MDA, and H2O2 contents (Figure S2). In the heterografted plants, the soluble protein content in the rootstock’s roots and leaves may fluctuate due to variations in the inherent characteristics of the rootstock itself. G. sinensis/G. fera had the highest MDA leaf contents among the heterografted plants (with G. sinensis rootstocks).
Figure 4.
The photosynthetic and physiological characteristics of the Gleditsia seedlings and grafted seedlings. (A) Chlorophyll a (Chla); (B) chlorophyll b (chlb); (C) carotenoids (Car); (D) total chlorophyll content (Chl(a + b)); (E) the ratio of chlorophyll a/b (chla/b); (F) SPAD; (G) maximal PSII photochemical efficiency (Fv/Fm); (H) maximum light quantum efficiency (QY); (I) Ft; (J) steady-state fluorescence decay rate (Rfd); (K) nonphotochemical quenching (NPQ); (L) qN; (M) transpiration rate (Tr); (N) net photosynthetic rate (Pn); (O) intercellular CO2 concentration (Ci). Note: data are shown as means ± SEs (n = 3), and different lowercase letters indicate significant differences (p < 0.05) among groups.
3.5. Differences in the Hormone Contents of the Grafted Seedlings
A determination of the hormone levels in the apical stems of the homografted and heterografted seedlings revealed that heterografting can influence the levels of IPA, NAA, tZR, iP, DZ, Z, MeSA, JA, ABA, ACC, and PP333 (Figure 5). The IAA content in G. fera/G. fera (0.819 ± 0.12 ng/g) was higher than in G. sinensis/G. fera (0.267 ± 0.11 ng/g) (Figure 5A). There was no significant difference in IBA levels between G. sinensis/G. fera, G. sinensis/G. japonica, and G. sinensis/G. delavayi (Figure 5B). The IPA content of G. sinensis/G. microphylla was significantly higher than that of G. sinensis/G. japonica (Figure 5C). Among the heterograft combinations, G. sinensis/G. delavayi exhibited the highest NAA content, followed by G. sinensis/G. japonica, G. sinensis/G. fera, and G. sinensis/G. microphylla (Figure 5D). G. microphylla/G. microphylla demonstrated the highest tZR contents among the homografted plants (Figure 5E). G. sinensis/G. delavayi exhibited significantly higher levels of iP (Figure 5F) and DZ (Figure 5G) among the heterografted plants (with G. sinensis scions). G. sinensis/G. microphylla had the highest Z level (1.185 ± 0.15 ng/g) among the heterografted seedlings (with G. sinensis rootstocks) (Figure 5H). The SA content level in G. microphylla/G. microphylla was highest among the homografted plants (Figure 5I). G. japonica/G. japonica exhibited the highest MeSA and ABA contents (Figure 5J,K). G. delavayi/G. delavayi exhibited the highest JA and ACC contents (Figure 5L,M). G. sinensis/G. fera exhibited significantly higher levels of GA3 (Figure 5N) and PP333 (Figure 5O). G. fera/G. fera exhibited the highest GA12 peak area among the homografted plants (Figure S3).
Figure 5.
Differences in the hormone contents in grafted plants. (A) Bar plot of indole-3-acetic acid (IAA) content; (B) bar plot of 3-indolebutyric acid (IBA) content; (C) bar plot of 3-indolepropionic acid (IPA) content; (D) bar plot of 1-naphthaleneacetic acid (NAA) content; (E) bar plot of trans-zeatin riboside (tZR) content; (F) bar plot of N6-isopentenyladenine (iP) content; (G) bar plot of dihydrozeatin (DZ) content; (H) bar plot of zeatin (Z) content; (I) bar plot of salicylic acid (SA) content; (J) bar plot of methyl 5-methylsalicylate (MeSA) content; (K) bar plot of abscisic acid (ABA) content; (L) bar plot of jasmonic acid (JA) content; (M) bar plot of 1-aminocyclopropane-1-carboxylic acid (ACC) content; (N) bar plot of gibberellin GA3 content; (O) bar plot of paclobutrazol (PP333) content. Note: data are shown as means ± SEs (n = 3), and different lowercase letters indicate significant differences (p < 0.05) among groups.
An analysis of the ratios between hormones (Figure S4) showed that G. japonica, G. japonica/G. japonica, and G. fera/G. fera had high ABA/Z values, and G. sinensis had the highest CTK values (tZR+iP+DZ+Z). The GA3/ABA and NAA/ABA values of G. fera, G. fera/G. fera, and G. sinensis/G. fera were relatively higher than those of the other plants. G. microphylla, G. microphylla/G. microphylla, and G. sinensis/G. microphylla had higher Z/IAA and Z/ABA peaks. An analysis of the correlations between the different hormones (Figure S5) revealed significant positive correlations between NAA and MeSA, as well as between the contents of GA1, GA4, GA8, GA24, NAA, and ABA.
3.6. Grafting Effect Assessment
The effect of grafting was quantitatively measured by calculating the proportion of phenotypic differences between the homologous grafting combinations and the actual seedlings (Figure 6A), and the results showed that grafting led to decreases in the DZ, GA24, and Z hormone contents in the seedlings. The contents of iP, IPA, and GA4 increased after homologous grafting. The effect of heterologous grafting was quantitatively measured by calculating the proportion of the heterologous grafting combinations and scion-corresponding seedlings to the corresponding seedlings of the scions (Figure 6B), and the results showed that heterologous grafting would lead to an increase in iP and IPA contents. By subtracting the effect value of grafting from the effect value of using a heterologous rootstock to obtain the effect value of the rootstock (Figure 6C), we found that when the effect value of the rootstock is positive, it indicates that the change in hormonal content caused by the use of a heterologous rootstock exceeds the effect of grafting. The results showed that when compared with self-grafting, grafting a heterologous rootstock would strengthen the levels of the contents of IPA, PP333, ACC, and DZ, and the rootstock influence values of GA3 and GA12 for G. fera were positive. The phenotypic, photosynthetic, and physiological effect values of grafting were calculated. In most cases, homografting Gleditsia resulted in decreases in the soluble sugar and soluble protein contents in the roots (Figure S6A). Heterografting with a G. fera rootstock led to increases in Chl(a + b), Chlb, Fw, and Ph in the grafted plants (Figure S6B). Heterografting with a uniform G. sinensis rootstock resulted in decreases in the soluble sugar and soluble protein contents in the roots (Figure S6C). The effect size of the graft selection varied depending on the different grafting combinations (Figure S6D).
Figure 6.
Scatter plots of the grafting effect, the grafting effect value of using a heterologous rootstock, and the rootstock impact value. (A) Scatter plots of the effect size of grafting (Ges); (B) scatter plots of the effect size of heterologous rootstock grafting (Herges); (C) scatter plot of the rootstock impact value (Riv). Note: points with positive or negative values are distinguished by different colors.
4. Discussion
This study aimed to evaluate the impact of using different Gleditsia rootstocks on the scion growth and development of Gleditsia plants, including (i) graft compatibility and the extent of compatibility among different Gleditsia species, (ii) the effects of different rootstocks on the morphology, physiology, and hormone levels of Gleditsia plants, and (iii) the differences between homograft and heterograft combinations. GBS is a cost-effective method for developing SNP markers without the need to consider the genome size, ploidy level, or the presence of background genomic sequences; this method allows for the genotyping of all markers derived from a population [40,41]. ISSR markers have the advantages of having rich polymorphism, a low cost, simple operation, high stability, and co-dominance, and they have been widely used in studies of plant germplasm selection, interspecific differentiation, and population diversity. For example, ISSR and SSR markers were used to identify 10 closely related species within the Pinus tabuliformis group [42]. RSAP results showed an interspecies genetic similarity coefficient of 0.431 between eighteen samples from three Gleditsia species [43], while the SRAP results showed a genetic similarity coefficient of 0.5225 [44]. Based on the Super-GBS data and the ISSR markers, G. delavayi, G. japonica, and G. velutina, which showed a closer degree of kinship, were grouped together in the same branch, while G. microphylla and G. australis had a closer evolutionary relationship. G. sinensis seedlings were employed as rootstocks, and the grafting survival rate could reach 90% when the rootstock diameter ranged from 2 to 3 cm [45]. When grafting G. microphylla with G. sinensis, both splice grafting and wedge grafting showed survival rates of over 82% [46]. Between different species of Gleditsia, both homografting and heterografting demonstrated significantly high survival rates. The results showed that G. sinensis and other Gleditsia seedlings had survival rates of over 86%. The high grafting success rates seen in interspecies grafting within the Gleditsia genus indicate a strong affinity. However, when using G. chinensis as a rootstock, the grafting survival rate was below 40%, indicating a lower affinity in intergenus grafting. A correlation analysis was conducted between genetic distance and grafting survival rate in interspecies grafting within the Gleditsia genus (Figure 2C,D), showing that the farther the genetic distance, the lower the grafting survival rate due to a weaker affinity.
Utilizing the advantages of different species for grafting and ensuring a suitable combination is an effective approach to fully exploit the production capacities and characteristics of plants. Heterologous grafting enables the integration of the advantages of both the scion and the rootstock. Grafting Lagenaria siceraria as a rootstock onto Citrullus lanatus resulted in increases in fruit size and peel thickness, whereas grafting C. lanatus onto an L. siceraria rootstock led to a higher concentration of soluble solids and a thinner peel [47]. Cabbage/radish grafting did not exhibit lower SPAD values, canopy size, leaf count, leaf area, or aboveground weight when compared to a self-grafted cabbage [48]. There were significant differences in leaf indicators between rootstock grafting and self-rooting seedlings [49]. Significant differences (p < 0.05) were observed among the heterografted plants with G. sinensis rootstocks in terms of their Ph, Fw, Rl, Rhr, Nl, Bn, Ll, and Lw values (Figure 3 and Figure S1). The Chlb, Chl(a + b), and SPAD values of G. sinensis/G. fera were significantly higher than in the other three heterografted combinations (Figure 4). Moreover, G. sinensis/G. fera showed the highest Pn level among all the combinations. In terms of the leaf length of heterografted seedlings, G. sinensis/G. microphylla had the smallest Ll (Figure S1F). This shows that when G. fera is grafted onto G. sinensis as a rootstock, it can increase the accumulation of photosynthetic products in the grafted plants. However, when the slow-growing G. microphylla is grafted onto G. sinensis as a rootstock, it might slow down the longitudinal growth rate of the leaves. This indicates that the photosynthetic capacity of the scions in heterografted plants are influenced by the rootstock. When a seedling with strong photosynthetic capacity is used as a rootstock, it can enhance the photosynthetic capacity of the scion. This suggests that in the actual grafting improvement process, in addition to paying attention to the excellent characteristics of the scion, the source and characteristics of the rootstock also need to be considered.
The accumulation of auxin above the graft junction induced cells to prepare for mitosis and promoted the formation of callus [50]. Due to the results of a weighted gene coexpression network analysis (WGCNA), oxidative detoxification and hormone signaling-related genes are believed to be associated with successful grafting in Carya illinoinensis [51]. During grafting, the increased auxin level in rootstocks can improve the grafting success rate [52]. In the early stages of grafting, auxin decreased to its lowest level, which increased during the graft healing process [53]. The dynamic pattern of change in affinity combinations is similar to that of the IAA of on-affinity combinations; but in the later stage, the IAA contents of grafted combinations with high degrees of affinity still increase [54]. The determination of the stem apical hormone contents of the grafted seedlings found that the use of a heterologous rootstock affected the IPA, NAA, tZR, iP, DZ, Z, MeSA, JA, ABA, ACC, and PP333 contents. A PCA analysis showed that the sample clustering distances of G. fera, G. fera/G. fera, and G. sinensis/G. fera were relatively close, which indicated that G. fera may have a strong healing and recovery ability. Homologous grafting will lead to decreases in the contents of the hormones DZ, GA24, and Z, and the contents of iP, IPA, and GA4 will increase following homologous grafting for most seedlings (Figure 6). Some studies suggest that a specific scion is grafted onto a specific rootstock, and most of the variable traits it produces are derived from the rootstock [55,56]. Some studies have also suggested that half of the variations in grafted phenotypic traits are in an intermediate state between the rootstock and scion, and the overall direction of the variations may be achieved via artificial control [57]. The average GA3 and GA12 contents in the seedlings of G. fera were the highest. Among the homografted combinations, the average GA3 and GA12 contents in G. fera/G. fera were the highest. In the heterografted combinations, the average GA3 and GA12 contents in G. sinensis/G. fera were the highest. An analysis of the ratios between the hormones (Figure S4) showed that the GA3/ABA and NAA/ABA values of G. fera, G. fera/G. fera, and G. sinensis/G. fera were relatively higher than those of the other plants. G. microphylla, G. microphylla/G. microphylla, and G. sinensis/G. microphylla had higher Z/IAA and Z/ABA peaks. Therefore, the plant hormones that are highly expressed in seedlings can still be expressed at high levels in grafted seedlings when the original plants are used as rootstocks, which may be related to the long-distance movement of the hormones. A quantitative analysis of the effects of the rootstocks (Figure 6) showed that compared to homografted Gleditsia, heterografted rootstocks increased the IPA, PP333, ACC, and DZ contents but decreased the levels of the GA4, iP, and SA hormones. Some heterografted rootstocks had positive effects on hormone levels, indicating that the changes in the hormone contents caused by heterografting exceeded the effects of the grafting itself. Examples of this include the rootstock effects of GA3 and GA12 in G. fera. However, not all the hormones highly expressed in seedlings used as rootstocks in heterografted combinations exceeded the effects of the rootstocks in homografted combinations; this may depend on the hormone levels of the scion itself. In summary, based on the current research findings, it has been observed that when used as a rootstock, G. fera, a fast-growing species, plays a significant role in promoting growth. In future studies, it is suggested that we should not only pay attention to hormone mobility but also the transfer of mRNA, miRNA, and organelles. The quantity and characteristics of such organelle or gene transfers, and the proteins responsible for these transfers, should be the subjects of future research.
5. Conclusions
In summary, this study aimed to clarify the effects of different rootstocks on the growth, photosynthetic characteristics, physiological parameters, and hormone contents of homologous and heterologous grafts of Gleditsia. The results showed that in heterologous grafts, the photosynthetic capacity of the scion was affected by the rootstock. When used as rootstocks, seedlings with a strong photosynthetic capacity enhanced the photosynthetic capacity of the scions. The use of fast-growing G. fera rootstocks enhanced the photosynthetic capacity of the scion and increased the accumulation of photosynthetic products in the grafted plants. Therefore, G. fera could be a suitable rootstock for promoting the cultivation of Gleditsia and improving grafting techniques.
Supplementary Materials
The following supporting information can be downloaded at: https://www.mdpi.com/article/10.3390/f14091777/s1, Table S1: Genetic differentiation coefficient (Fst) and Reynolds’ genetic distance (DR) between populations. Figure S1: Comparison between parts of the phenotypes of homologous/heterologous grafted seedlings. (A) The number of impellers; (B) the ratio of height and root length (Rhr); (C) the leaf length/Leaf width; (D) the number of leaves (Ln); (E) the length of the longest branch; (F) leaf length (Ll); (G) leaf width (Lw). Figure S2: Physiological differences between homologous and heterologous grafted seedlings. (A) Bar plot of the soluble sugar content in the roots; (B) bar plot of the soluble sugar content in the leaves; (C) bar plot of the soluble protein content in the roots; (D) bar plot of the soluble protein content in the leaves; (E) bar plot of the MDA content in the roots; (F) bar plot of the MDA content in the leaves; (G) bar plot of the H2O2 content in the roots; (H) bar plot of the H2O2 content in the leaves. Figure S3: Differences in gibberellin content of different plant combinations. Figure S4: Comparison trend of hormones in different seedlings and grafted seedlings of Gleditsia. Figure S5: Correlation analysis between hormones. Figure S6: Phenotypically and physiologically relevant grafting effect values. (A) Effect value of grafting; (B) effect value of grafting a heterologous rootstock; (C) effect value of grafting a heterologous scion; (D) effect value of grafting selection.
Author Contributions
Conceptualization, F.X. and Y.Z.; methodology, F.X.; software, F.X. and Y.Z.; validation, F.X. and Y.Z.; formal analysis, X.W.; investigation, F.X.; resources, F.X. and X.J.; data curation, Y.Z.; writing—original draft preparation, F.X.; writing—review and editing, F.X. and Y.Z.; visualization, F.X. and Y.Z.; supervision, Y.Z.; project administration, Y.Z.; funding acquisition, Y.Z. All authors have read and agreed to the published version of the manuscript.
Funding
This research was funded by the Science and Technology Plan Project of Guizhou Province ([2020]1Y056), the Science and Technology Plan Project of Guizhou Province ([2022] general 102), the characteristic forestry industry research project of Guizhou Province (GZMC-ZD20202102) and (GZMC-ZD20202098), the Science and Technology Plan Project of Guizhou Province ([2020]1Y058) and Guizhou Provincial Science and Technology Projects (grant number QKHJC-ZK [2022] YB157).
Data Availability Statement
All data are available in the manuscript.
Conflicts of Interest
The authors declare no conflict of interest.
References
- Zhang, J.-P.; Tian, X.-H.; Yang, Y.-X.; Liu, Q.-X.; Wang, Q.; Chen, L.-P.; Li, H.-L.; Zhang, W.-D. Gleditsia species: An ethnomedical, phytochemical and pharmacological review. J. Ethnopharmacol. 2016, 178, 155–171. [Google Scholar] [CrossRef] [PubMed]
- Tian, H.; Ju, Y.; Lu, C.; Xiao, F.; Zhao, Y. Phenotypic Diversity Analysis of Provenances of Natural Gleditsia sinensis in Guizhou. Acta Bot. Boreali-Occident. Sin. 2022, 42, 1927–1935. [Google Scholar]
- Liu, F.; Wang, X.; Zhao, Y.; He, K. Effects of Different Temperatures on Growth and Physiological Characteristics of Gleditsia sinensis Seedlings. J. Mt. Agric. Biol. 2022, 41, 22–29. [Google Scholar] [CrossRef]
- Xiao, F.; Zhao, Y.; Wang, X.; Sun, Y. Comparative Transcriptome Analysis of Gleditsia sinensis Thorns at Different Stages of Development. Plants 2023, 12, 1456. [Google Scholar] [CrossRef] [PubMed]
- Li, J.; Ye, C. Genome-wide analysis of microsatellite and sex-linked marker identification in Gleditsia sinensis. BMC Plant Biol. 2020, 20, 338. [Google Scholar] [CrossRef]
- Flora of China Editorial Committee. Flora of China; Missouri Botanical Garden: St. Louis, MO, USA; Harvard University Herbaria: Cambridge, MA, USA, 2018. [Google Scholar]
- Hayat, F.; Iqbal, S.; Coulibaly, D.; Razzaq, M.K.; Nawaz, M.A.; Jiang, W.; Shi, T.; Gao, Z. An insight into dwarfing mechanism: Contribution of scion-rootstock interactions toward fruit crop improvement. Fruit Res. 2021, 1, 3. [Google Scholar] [CrossRef]
- Zhong, H.; Liu, Z.; Zhang, F.; Zhou, X.; Sun, X.; Li, Y.; Liu, W.; Xiao, H.; Wang, N.; Lu, H. Metabolomic and transcriptomic analyses reveal the effects of self-and hetero-grafting on anthocyanin biosynthesis in grapevine. Hortic. Res. 2022, 9, uhac103. [Google Scholar] [CrossRef]
- Liu, Q.; Wang, X.; Zhao, Y.; Xiao, F.; Yang, Y. Transcriptome and physiological analyses reveal new insights into delayed incompatibility formed by interspecific grafting. Sci. Rep. 2023, 13, 4574. [Google Scholar] [CrossRef]
- Kumar, P.; Rouphael, Y.; Cardarelli, M.; Colla, G. Vegetable Grafting as a Tool to Improve Drought Resistance and Water Use Efficiency. Front. Plant Sci. 2017, 8, 1130. [Google Scholar] [CrossRef]
- Han, Q.; Guo, Q.; Korpelainen, H.; Niinemets, Ü.; Li, C. Rootstock determines the drought resistance of poplar grafting combinations. Tree Physiol. 2019, 39, 1855–1866. [Google Scholar] [CrossRef]
- Han, Q.; Luo, J.; Li, Z.; Korpelainen, H.; Li, C. Improved drought resistance by intergeneric graftingin Salicaceae plants under water deficits. Environ. Exp. Bot. 2018, 155, 217–225. [Google Scholar] [CrossRef]
- López-Serrano, L.; Canet-Sanchis, G.; Vuletin Selak, G.; Penella, C.; San Bautista, A.; López-Galarza, S.; Calatayud, Á. Pepper Rootstock and Scion Physiological Responses Under Drought Stress. Front. Plant Sci. 2019, 10, 38. [Google Scholar] [CrossRef] [PubMed]
- Lan, Y.; Zhou, L.; Li, S.; Cao, Q.; Lan, W. Advances in research of Gleditsia and its prospect of industrializational development. World For. Res. 2004, 6, 17–21. [Google Scholar]
- Gu, W.; Sun, C.; Lan, Y. Research advances and utilization development of Gleditsia sinensis in world. Sci. Silvae Sin. 2003, 39, 127–133. [Google Scholar]
- Geng, Y.; Li, H.; Zheng, J.; Zhang, Q.; Yu, L.; Li, J.; Li, B. Difference of Secondary Metabolites in Spines of Gleditsia sinensis and Gleditsia microphylla. Sci. Silvae Sin. 2022, 58, 82–94. [Google Scholar] [CrossRef]
- Goldschmidt, E.E. Plant grafting: New mechanisms, evolutionary implications. Front. Plant Sci. 2014, 5, 727. [Google Scholar] [CrossRef]
- He, W.; Pan, H.; Pan, T.; Tang, H.; Wang, X.; Pan, D. Research progress on the interaction between scion and rootstock in fruit trees. Acta Hortic. Sin. 2017, 44, 1645–1657. [Google Scholar]
- Chen, Z.; Hu, F.; Fan, H.; Zhao, J.; Wang, X.; Hu, G. The Correlative Analysis between Genetic Relationship and Graft Compatibilities in Litchi Cultivars. Mol. Plant Breed. 2018, 16, 8111–8120. [Google Scholar] [CrossRef]
- Li, N.; Zhu, P.; Feng, C.; Wen, M.; Fang, S.; Shang, X. Variations in physiological characteristics of rootstock-scion and its relationship to graft compatibility during the grafting union process of Cyclocarya paliurus. J. Nanjing For. Univ. 2021, 45, 13. [Google Scholar]
- Murray, M.; Thompson, W. Rapid isolation of high molecular weight plant DNA. Nucleic Acids Res. 1980, 8, 4321–4326. [Google Scholar] [CrossRef]
- Qi, P.; Gimode, D.; Saha, D.; Schröder, S.; Chakraborty, D.; Wang, X.; Dida, M.M.; Malmberg, R.L.; Devos, K.M. UGbS-Flex, a novel bioinformatics pipeline for imputation-free SNP discovery in polyploids without a reference genome: Finger millet as a case study. BMC Plant Biol. 2018, 18, 117. [Google Scholar] [CrossRef] [PubMed]
- Chen, S.; Zhou, Y.; Chen, Y.; Gu, J. fastp: An ultra-fast all-in-one FASTQ preprocessor. Bioinformatics 2018, 34, i884–i890. [Google Scholar] [CrossRef]
- Catchen, J.; Hohenlohe, P.A.; Bassham, S.; Amores, A.; Cresko, W.A. Stacks: An analysis tool set for population genomics. Mol. Ecol. 2013, 22, 3124–3140. [Google Scholar] [CrossRef]
- Langmead, B.; Salzberg, S.L. Fast gapped-read alignment with Bowtie 2. Nat. Methods 2012, 9, 357–359. [Google Scholar] [CrossRef] [PubMed]
- Danecek, P.; Auton, A.; Abecasis, G.; Albers, C.A.; Banks, E.; DePristo, M.A.; Handsaker, R.E.; Lunter, G.; Marth, G.T.; Sherry, S.T. The variant call format and VCFtools. Bioinformatics 2011, 27, 2156–2158. [Google Scholar] [CrossRef] [PubMed]
- Kamvar, Z.N.; Brooks, J.C.; Grünwald, N.J. Novel R tools for analysis of genome-wide population genetic data with emphasis on clonality. Front. Genet. 2015, 6, 208. [Google Scholar] [CrossRef]
- Yeh, F. Popgene. Microsoft Windows-Based Free Software for Population Genetic Analysis. Release 1.32; University of Alberta: Edmonton, AB, Canada, 1999. [Google Scholar]
- Tamura, K.; Peterson, D.; Peterson, N.; Stecher, G.; Nei, M.; Kumar, S. MEGA5: Molecular evolutionary genetics analysis using maximum likelihood, evolutionary distance, and maximum parsimony methods. Mol. Biol. Evol. 2011, 28, 2731–2739. [Google Scholar] [CrossRef]
- Lichtenthaler, H.K.; Wellburn, A.R. Determinations of total carotenoids and chlorophylls a and b of leaf extracts in different solvents. Analysis 1983, 11, 591–592. [Google Scholar] [CrossRef]
- Liu, J.J.; Wei, Z.; Li, J.H. Effects of copper on leaf membrane structure and root activity of maize seedling. Bot. Stud. 2014, 55, 47. [Google Scholar] [CrossRef]
- Bradford, M.M. A rapid and sensitive method for the quantitation of microgram quantities of protein utilizing the principle of protein-dye binding. Anal. Biochem. 1976, 72, 248–254. [Google Scholar] [CrossRef]
- Morris, D.L. Quantitative determination of carbohydrates with Dreywood’s anthrone reagent. Science 1948, 107, 254–255. [Google Scholar] [CrossRef] [PubMed]
- Hoffman, A.J.; Carraway, E.R.; Hoffmann, M.R. Photocatalytic production of H2O2 and organic peroxides on quantum-sized semiconductor colloids. Environ. Sci. Technol. 1994, 28, 776–785. [Google Scholar] [CrossRef] [PubMed]
- Xiao, F.; Zhao, Y.; Wang, X.; Yang, Y. Targeted Metabolic and Transcriptomic Analysis of Pinus yunnanensis var. pygmaea with Loss of Apical Dominance. Curr. Issues Mol. Biol. 2022, 44, 5485–5497. [Google Scholar] [CrossRef]
- R Core Team. R: A Language and Environment for Statistical Computing. 2013. Available online: https://www.r-project.org/ (accessed on 1 June 2023).
- Aphalo, P.J. ggpmisc: An R Package. 2016. Available online: https://cran.r-project.org/web/packages/ggpmisc/index.html (accessed on 1 June 2023).
- Villanueva, R.A.M.; Chen, Z.J. ggplot2: Elegant Graphics for Data Analysis. 2019. Available online: https://cran.r-project.org/web/packages/ggplot2/index.html (accessed on 1 June 2023).
- de Mendiburu, F.; de Mendiburu, M.F. Package ‘agricolae’. R Package Version 2019, 1. Available online: https://cran.r-project.org/web/packages/agricolae/index.html (accessed on 1 June 2023).
- Mehravi, S.; Ranjbar, G.A.; Mirzaghaderi, G.; Severn-Ellis, A.A.; Scheben, A.; Edwards, D.; Batley, J. De Novo SNP Discovery and Genotyping of Iranian Pimpinella Species Using ddRAD Sequencing. Agronomy 2021, 11, 1342. [Google Scholar] [CrossRef]
- Hadizadeh, H.; Bahri, B.A.; Qi, P.; Wilde, H.D.; Devos, K.M. Intra- and interspecific diversity analyses in the genus Eremurus in Iran using genotyping-by-sequencing reveal geographic population structure. Hortic. Res. 2020, 7, 30. [Google Scholar] [CrossRef] [PubMed]
- Fu, X.; Zhao, H.; Wang, Y. Species identification and genetic relationship assessment of Pinus (Sect. Pinus) related species based on morphological and molecular markers. Sci. Silvae Sin. 2011, 47, 51–58. [Google Scholar]
- Fang, D.; Zhang, A.; Liu, Y.; Luo, Y. Genetic Diversity and Fingerprints of Glediysia sinensis Germplasms Based on RSAP. J. Henan Agric. Sci. 2017, 46, 103–107. [Google Scholar] [CrossRef]
- Zhang, A.; Zhang, S.; Fang, D.; Luo, Y. Genetic diversity and fingerprints of Gleditsia sinensis germplasm based on SRAP. Acta Agric. Zhejiangensis 2017, 29, 1524–1530. [Google Scholar] [CrossRef]
- Chen, S. The effect of selection of rootstock on the graft survival rate and growth of acacia chinensis. Mod. Agric. Res. 2018, 8, 71–74. [Google Scholar] [CrossRef]
- Han, L. Study on Technology of Grafting Gleditsia sinensis on Gleditsia microphylla. Shanxi For. Sci. Technol. 2014, 4, 7–9. [Google Scholar] [CrossRef]
- Garcia-Lozano, M.; Dutta, S.K.; Natarajan, P.; Tomason, Y.R.; Lopez, C.; Katam, R.; Levi, A.; Nimmakayala, P.; Reddy, U.K. Transcriptome changes in reciprocal grafts involving watermelon and bottle gourd reveal molecular mechanisms involved in increase of the fruit size, rind toughness and soluble solids. Plant Mol. Biol. 2020, 102, 213–223. [Google Scholar] [CrossRef] [PubMed]
- Gong, T.; Ray, Z.T.; Butcher, K.E.; Black, Z.E.; Zhao, X.; Brecht, J.K. A Novel Graft between Pac Choi (Brassica rapa var. chinensis) and Daikon Radish (Raphanus sativus var. longipinnatus). Agronomy 2020, 10, 1464. [Google Scholar] [CrossRef]
- Zhong, H.; Xian, H.; Wu, J.; Zhang, F.; Ding, X.; Zhao, L.; Pan, M.; Hu, X.; Zhou, X.; Qiao, J.; et al. Effects of Different Rootstocks on Photosynthetic Efficiency of Grape Leaves in Crimson Seedless Grape. Xinjiang Agric. Sci. 2022, 59, 113. [Google Scholar]
- Chen, S.; Li, Y.; Zhao, Y.; Li, G.; Zhang, W.; Wu, Y.; Huang, L. iTRAQ and RNA-Seq analyses revealed the effects of grafting on fruit development and ripening of oriental melon (Cucumis melo L. var. makuwa). Gene 2021, 766, 145142. [Google Scholar] [CrossRef] [PubMed]
- Cui, Q.; Xie, L.; Dong, C.; Gao, L.; Shang, Q. Stage-specific events in tomato graft formation and the regulatory effects of auxin and cytokinin. Plant Sci. 2021, 304, 110803. [Google Scholar] [CrossRef]
- Zhai, L.; Wang, X.; Tang, D.; Qi, Q.; Yer, H.; Jiang, X.; Han, Z.; McAvoy, R.; Li, W.; Li, Y. Molecular and physiological characterization of the effects of auxin-enriched rootstock on grafting. Hortic. Res. 2021, 8, 74. [Google Scholar] [CrossRef]
- Xu, D.; Yang, Y.; Tao, S.; Wang, Y.; Yuan, H.; Sharma, A.; Wang, X.; Shen, C.; Yan, D.; Zheng, B. Identification and expression analysis of auxin-responsive GH3 family genes in Chinese hickory (Carya cathayensis) during grafting. Mol. Biol. Rep. 2020, 47, 4495–4506. [Google Scholar] [CrossRef]
- Lu, S.-F.; Shao, X.-M.; Yang, S.-J. The dynamic changes of auxin and the histological development of the graft union. Chin. Bull. Bot. 1995, 12, 38–41. [Google Scholar]
- Kim, M.; Canio, W.; Kessler, S.; Sinha, N. Developmental changes due to long-distance movement of a homeobox fusion transcript in tomato. Science 2001, 293, 287–289. [Google Scholar] [CrossRef]
- Liu, Y. Historical and modern genetics of plant graft hybridization. Adv. Genet. 2006, 56, 101–129. [Google Scholar]
- Zhao, H.; Diao, S.-F.; Liu, P.-F.; Luo, Y.; Wuyun, T.-N.; Zhu, G.-P. The communication of endogenous biomolecules (RNA, DNA, protein, hormone) via graft union might play key roles in the new traits formation of graft hybrids. Pak. J. Bot 2018, 50, 717–726. [Google Scholar]
Disclaimer/Publisher’s Note: The statements, opinions and data contained in all publications are solely those of the individual author(s) and contributor(s) and not of MDPI and/or the editor(s). MDPI and/or the editor(s) disclaim responsibility for any injury to people or property resulting from any ideas, methods, instructions or products referred to in the content. |
© 2023 by the authors. Licensee MDPI, Basel, Switzerland. This article is an open access article distributed under the terms and conditions of the Creative Commons Attribution (CC BY) license (https://creativecommons.org/licenses/by/4.0/).





