Rubber-Based Agroforestry Ecosystems Enhance Soil Enzyme Activity but Exacerbate Microbial Nutrient Limitations
Abstract
1. Introduction
2. Materials and Methods
2.1. Study Site
2.2. Experimental Design and Sampling
2.3. Soil Properties Measurements
2.4. Soil Enzyme Measurements
2.5. Statistical Analyses
3. Results
3.1. Soil Physicochemical Properties and Nutrient Stoichiometry
3.2. Soil Enzyme Activities and Stoichiometry
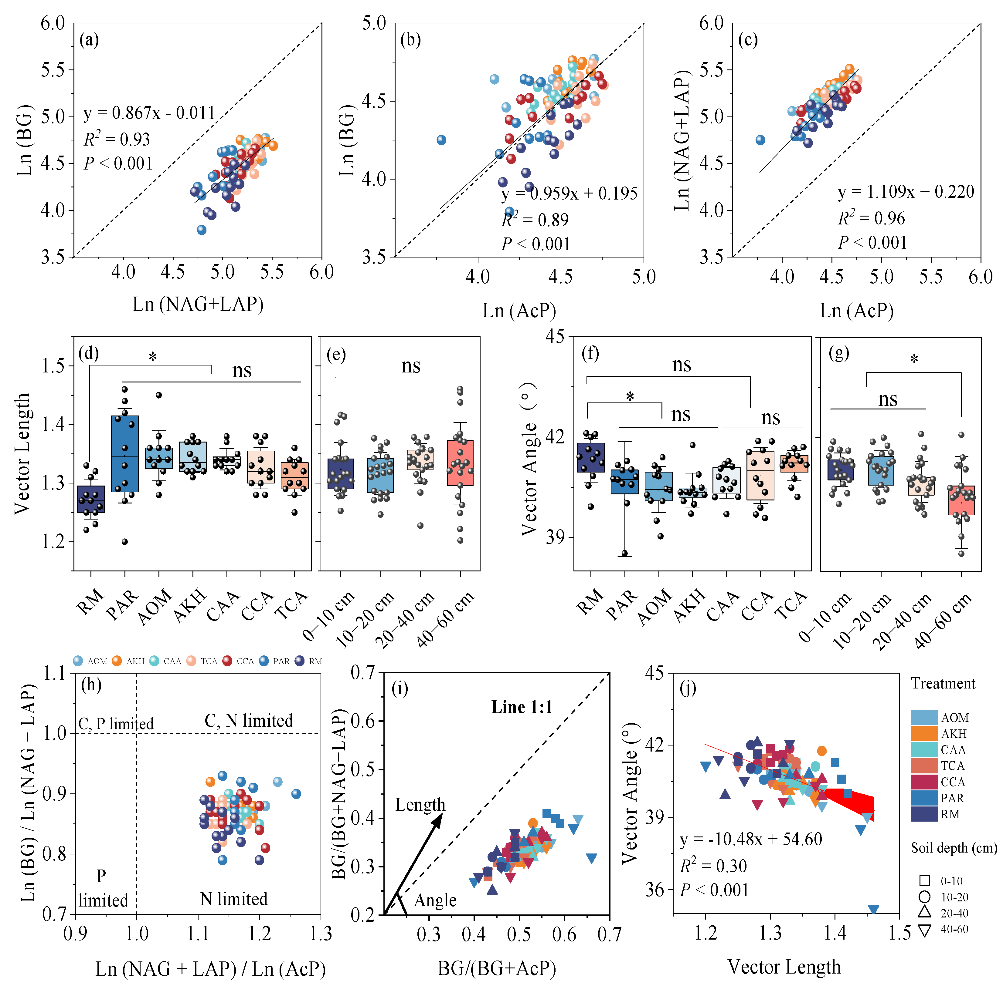
3.3. Microbial Metabolic Limitations
3.4. Relationship between Soil Factors and Microbial Metabolic Limitations
4. Discussion
4.1. Soil Microbial Nutrient Limitation in Rubber Plantations Under Different Planting Patterns
4.2. Regulatory Mechanisms of Soil Enzyme Activity and Nutrient Limitation
5. Conclusions
Supplementary Materials
Author Contributions
Funding
Data Availability Statement
Conflicts of Interest
References
- Sanchez, P.A. Science in Agroforestry. Agric. Syst. 1995, 30, 5–55. [Google Scholar]
- Hastings, Z.; Ticktin, T.; Wong, M.; Kukea-Shultz, J.K.; Bremer, L.L. Non-native fallows hold high potential for restoration through agroforestry in a Pacific Island ecosystem. Agric. Ecosyst. Environ. 2023, 342, 108241. [Google Scholar] [CrossRef]
- Huang, I.Y.; James, K.; Thamthanakoon, N.; Pinitjitsamut, P.; Rattanamanee, N.; Pinitjitsamut, M.; Yamklin, S.; Lowenberg-DeBoer, J. Economic outcomes of rubber-based agroforestry systems: A systematic review and narrative synthesis. Agrofor. Syst. 2023, 97, 335–354. [Google Scholar] [CrossRef]
- Feng, J.; He, K.; Zhang, Q.; Han, M.; Zhu, B. Changes in plant inputs alter soil carbon and microbial communities in forest ecosystems. Glob. Chang. Biol. 2022, 28, 3426–3440. [Google Scholar] [CrossRef]
- Stöcker, C.M.; Bamberg, A.L.; Stumpf, L.; Monteiro, A.B.; Cardoso, J.H.; de Lima, A.C.R. Short-term soil physical quality improvements promoted by an agroforestry system. Agrofor. Syst. 2020, 94, 2053–2064. [Google Scholar] [CrossRef]
- Kätterer, T.; Bolinder, M.A.; Andrén, O.; Kirchmann, H.; Menichetti, L. Roots contribute more to refractory soil organic matter than above-ground crop residues, as revealed by a long-term field experiment. Agric. Ecosyst. Environ. 2011, 141, 184–192. [Google Scholar] [CrossRef]
- Jones, D.L.; Hodge, A.; Kuzyakov, Y. Plant and mycorrhizal regulation of rhizodeposition. New Phytol. 2004, 163, 459–480. [Google Scholar] [CrossRef]
- Wu, J.E.; Liu, W.J.; Chen, C.F. Can intercropping with the world’s three major beverage plants help improve the water use of rubber trees? J. Appl. Ecol. 2016, 53, 1787–1799. [Google Scholar] [CrossRef]
- Zhao, F.; Yang, B.; Zhu, X.A.; Ma, S.; Xie, E.H.; Zeng, H.H.; Li, C.; Wu, J.E. An increase in intercropped species richness improves plant water use but weakens the nutrient status of both intercropped plants and soil in rubber–tea agroforestry systems. Agric. Water Manag. 2023, 284, 108353. [Google Scholar] [CrossRef]
- Langenberger, G.; Cadisch, G.; Martin, K.; Min, S.; Waibel, H. Rubber intercropping: A viable concept for the 21st century? Agrofor. Syst. 2017, 91, 577–596. [Google Scholar] [CrossRef]
- Li, H.M.; Aide, T.M.; Ma, Y.X.; Liu, W.J.; Cao, M. Demand for rubber is causing the loss of high diversity rain forest in SW China. Biodivers. Conserv. 2007, 16, 1731–1745. [Google Scholar] [CrossRef]
- Liu, C.A.; Liang, M.Y.; Nie, Y.; Tang, J.W.; Siddique, K.H.M. The conversion of tropical forests to rubber plantations accelerates soil acidification and changes the distribution of soil metal ions in topsoil layers. Sci. Total Environ. 2019, 696, 134082. [Google Scholar] [CrossRef]
- Lang, R.; Goldberg, S.D.; Blagodatsky, S.; Piepho, H.P.; Hoyt, A.M.; Harrison, R.D.; Xu, J.; Cadisch, G. Mechanism of methane uptake in profiles of tropical soils converted from forest to rubber plantations. Soil Biol. Biochem. 2020, 145, 107796. [Google Scholar] [CrossRef]
- Cheng, C.M.; Wang, R.; Jiang, J.S. Variation of soil fertility and carbon sequestration by planting Hevea brasiliensis in Hainan Island, China. J. Environ. Sci. 2007, 19, 348–352. [Google Scholar] [CrossRef] [PubMed]
- Chen, C.F.; Liu, W.J.; Jiang, X.J.; Wu, J.E. Effects of rubber-based agroforestry systems on soil aggregation and associated soil organic carbon: Implications for land use. Geoderma 2017, 299, 13–24. [Google Scholar] [CrossRef]
- Lu, J. Strategic resources and Chinese state capital: A view from Laos. Made China J. 2020, 5, 154–159. [Google Scholar] [CrossRef]
- Zeng, H.H.; Wu, J.E.; Zhu, X.A.; Singh, A.K.; Chen, C.F.; Liu, W.J. Jungle rubber facilitates the restoration of degraded soil of an existing rubber plantation. J. Environ. Manag. 2021, 281, 111959. [Google Scholar] [CrossRef]
- Guo, Z.M.; Zhang, Y.Q.; Deegen, P.; Uibrig, H. Economic analyses of rubber and tea plantations and rubber-tea intercropping in Hainan, China. Agrofor. Syst. 2006, 66, 117–127. [Google Scholar] [CrossRef]
- Huang, J.; Pan, J.; Zhou, L.; Zheng, D.; Yuan, S.; Chen, J.; Li, J.; Gui, Q.; Lin, W. An improved double-row rubber (Hevea brasiliensis) plantation system increases land use efficiency by allowing intercropping with yam bean, common bean, soybean, peanut, and coffee: A 17-year case study on Hainan Island, China. J. Clean. Prod. 2020, 263, 121493. [Google Scholar] [CrossRef]
- Zhu, X.A.; Chen, C.F.; Wu, J.E.; Yang, J.B.; Zhang, W.J.; Zou, X.; Liu, W.J.; Jiang, X.J. Can intercrops improve soil water infiltrability and preferential flow in rubber-based agroforestry system. Soil Tillage Res. 2019, 191, 327–339. [Google Scholar] [CrossRef]
- Wu, J.E.; Zeng, H.H.; Zhao, F.; Chen, C.F.; Jiang, X.J.; Zhu, X.A.; Wang, P.Y.; Wu, Z.X.; Liu, W.J. The nutrient status of plant roots reveals competition intensities in rubber agroforestry systems. Forests 2020, 11, 1163. [Google Scholar] [CrossRef]
- Yang, B.; Meng, X.J.; Zhu, X.A.; Zakari, S.; Singh, A.K.; Bibi, F.; Mei, N.; Song, L.; Liu, W.J. Coffee performs better than amomum as a candidate in the rubber agroforestry system: Insights from water relations. Agric. Water Manag. 2021, 244, 106593. [Google Scholar] [CrossRef]
- Abay, P.; Gong, L.; Luo, Y.; Zhu, H.; Ding, Z. Soil extracellular enzyme stoichiometry reveals the nutrient limitations in soil microbial metabolism under different carbon input manipulations. Sci. Total Environ. 2024, 913, 169793. [Google Scholar] [CrossRef] [PubMed]
- Xu, W.X.; Yang, Q.; Jiang, Y.M.; Yu, J.N.; Li, J.L.; Liu, W.J.; Wu, Z.X. Improving soil pH, nutrient concentrations, and enzyme activities by green manure returning in young and mature rubber plantation on Hainan Island, China. Plant Soil 2024, 495, 341–358. [Google Scholar] [CrossRef]
- Sinsabaugh, R.L.; Hill, B.H.; Follstad Shah, J.J. Ecoenzymatic stoichiometry of microbial organic nutrient acquisition in soil and sediment. Nature 2009, 462, 795–798. [Google Scholar] [CrossRef]
- Cui, Y.X.; Fang, L.C.; Deng, L.; Guo, X.B.; Han, F.; Ju, W.L.; Wang, X.; Chen, H.S.; Tan, W.F.; Zhang, X.C. Patterns of soil microbial nutrient limitations and their roles in the variation of soil organic carbon across a precipitation gradient in an arid and semi-arid region. Sci. Total Environ. 2019, 658, 1440–1451. [Google Scholar] [CrossRef]
- Hou, E.; Luo, Y.; Kuang, Y.; Chen, C.; Wen, D. Global meta-analysis shows pervasive phosphorus limitation of aboveground plant production in natural terrestrial ecosystems. Nat. Commun. 2020, 11, 637. [Google Scholar] [CrossRef]
- Cui, Y.X.; Bing, H.J.; Moorhead, D.L.; Delgado-Baquerizo, M.; Ye, L.P.; Yu, J.L.; Zhang, S.P.; Wang, X.; Peng, S.S.; Guo, X.; et al. Ecoenzymatic stoichiometry reveals widespread soil phosphorus limitation to microbial metabolism across Chinese forests. Commun. Earth Environ. 2022, 3, 184. [Google Scholar] [CrossRef]
- Qi, D.L.; Wu, Z.X.; Yang, C. Can intercropping with native trees enhance structural stability in young rubber (Hevea brasiliensis) agroforestry system? Eur. J. Agron. 2021, 130, 126353. [Google Scholar] [CrossRef]
- Hu, A.; Huang, D.; Duan, Q.; Zhou, Y.; Liu, G.; Huan, H. Cover legumes promote the growth of young rubber trees by increasing organic carbon and organic nitrogen content in the soil. Ind. Crops Prod. 2023, 197, 116640. [Google Scholar] [CrossRef]
- Li, J.; Zhou, L.J.; Lin, W.F. Calla lily intercropping in rubber tree plantations changes the nutrient content, microbial abundance, and enzyme activity of both rhizosphere and non-rhizosphere soil and calla lily growth. Ind. Crops Prod. 2019, 132, 344–351. [Google Scholar] [CrossRef]
- Gong, Z.T.; Zhang, G.L.; Qi, Z.P. An Introduction to the Soil System of Hainan Island; Science Press: Beijing, China, 2004. [Google Scholar]
- Bao, S.D. Soil Agrochemical Analysis, 3rd ed.; China Agriculture Press: Beijing, China, 2000. [Google Scholar]
- Blair, G.J.; Lefroy, R.D.; Lisle, L. Soil carbon fractions based on their degree of oxidation, and the development of a carbon management index for agricultural systems. Aust. J. Agric. Res. 1995, 46, 1459–1466. [Google Scholar] [CrossRef]
- Jones, D.L.; Willett, V.B. Experimental evaluation of methods to quantify dissolved organic nitrogen (DON) and dissolved organic carbon (DOC) in soil. Soil Biol. Biochem. 2006, 38, 991–999. [Google Scholar] [CrossRef]
- DeForest, J.L. The influence of time, storage temperature, and substrate age on potential soil enzyme activity in acidic forest soils using MUB-linked substrates and l–DOPA. Soil Biol. Biochem. 2009, 41, 1180–1186. [Google Scholar] [CrossRef]
- Hill, B.H.; Elonen, C.M.; Jicha, T.M.; Kolka, R.K.; Lehto, L.L.; Sebestyen, S.D.; Seifert-Monson, L.R. Ecoenzymatic stoichiometry and microbial processing of organic matter in northern bogs and fens reveals a common P-limitation between peatland types. Biogeochemistry 2014, 120, 203–224. [Google Scholar] [CrossRef]
- Moorhead, D.L.; Sinsabaugh, R.L.; Hill, B.H.; Weintraub, M.N. Vector analysis of ecoenzyme activities reveal constraints on coupled C, N and P dynamics. Soil Biol. Biochem. 2016, 93, 1–7. [Google Scholar] [CrossRef]
- Bhattacharyya, S.S.; Ros, G.H.; Furtak, K.; Iqbal, H.M.; Parra-Saldívar, R. Soil carbon sequestration–An interplay between soil microbial community and soil organic matter dynamics. Sci. Total Environ. 2022, 815, 152928. [Google Scholar] [CrossRef]
- Marklein, A.R.; Houlton, B.Z. Nitrogen Inputs Accelerate Phosphorus Cycling Rates across a Wide Variety of Terrestrial Ecosystems. New Phytol. 2012, 193, 696–704. [Google Scholar] [CrossRef]
- Curtright, A.J.; Tiemann, L.K. Intercropping Increases Soil Extracellular Enzyme Activity: A Meta-Analysis. Agric. Ecosyst. Environ. 2021, 319, 107489. [Google Scholar] [CrossRef]
- Xu, W.X.; Liu, W.J.; Tang, S.R.; Yang, Q.; Meng, L.; Wu, Y.Z.; Wang, J.J.; Wu, L.; Wu, M.; Xue, X.X.; et al. Long-term partial substitution of chemical nitrogen fertilizer with organic fertilizers increased SOC stability by mediating soil C mineralization and enzyme activities in a rubber plantation of Hainan Island, China. Appl. Soil Ecol. 2023, 182, 104691. [Google Scholar] [CrossRef]
- Shahbaz, M.; Kuzyakov, Y.; Sanaullah, M.; Heitkamp, F.; Zelenev, V.; Kumar, A.; Blagodatskaya, E. Microbial decomposition of soil organic matter is mediated by quality and quantity of crop residues: Mechanisms and thresholds. Biol. Fertil. Soil 2017, 53, 287–301. [Google Scholar] [CrossRef]
- Xu, H.B.; Huang, X.Z.; Chen, J.; Chen, Y.Z.; Wang, Y.P.; Wu, X.H.; Wang, J.; He, H.J.; Dang, P.; Liu, T.; et al. Intercropping with legumes alleviates soil N limitation but aggravates P limitation in a degraded agroecosystem as shown by ecoenzymatic stoichiometry. Soil Biol. Biochem. 2023, 187, 109210. [Google Scholar] [CrossRef]
- Zhang, L.; Chen, X.; Xu, Y.; Jin, M.; Ye, X.; Gao, H.; Chu, W.; Mao, J.; Thompson, M.L. Soil labile organic carbon fractions and soil enzyme activities after 10 years of continuous fertilization and wheat residue incorporation. Sci. Rep. 2020, 10, 11318. [Google Scholar] [CrossRef] [PubMed]
- Chen, S.; Huang, D.; Zhang, E.Z.; Zhu, J.B.; Guo, X.P. The Effects of Straw Incorporation Depth on Nitrogen Dynamics and Enzymatic Activities in Soil. J. Irrig. Drain. 2022, 41, 45–54. [Google Scholar] [CrossRef]
- Xie, K.; Zhang, T.; Li, Z.Y.; Mi, F.Y.; Li, Y.; Zhang, F.; Wang, X.K. Characteristics of soil factors, microbial quantity and enzyme activity in potato root layer in Yulin sandy soil area. Agric. Res. Arid Area 2022, 40, 192–205. [Google Scholar] [CrossRef]
- Peng, X.; Wang, W. Stoichiometry of Soil Extracellular Enzyme Activity along a Climatic Transect in Temperate Grasslands of Northern China. Soil Biol. Biochem. 2016, 98, 74–84. [Google Scholar] [CrossRef]
- Cui, Y.X.; Zhang, Y.L.; Duan, C.J.; Wang, X.; Zhang, X.C.; Ju, W.L.; Chen, H.S.; Yue, S.C.; Wang, Y.Q.; Li, S.Q.; et al. Ecoenzymatic Stoichiometry Reveals Microbial Phosphorus Limitation Decreases the Nitrogen Cycling Potential of Soils in Semi-Arid Agricultural Ecosystems. Soil Tillage Res. 2020, 197, 104463. [Google Scholar] [CrossRef]
- Liu, C.; Wang, B.; Zhu, Y.; Qu, T.; Xue, Z.; Li, X.; An, S. Eco-enzymatic stoichiometry and microbial non-homeostatic regulation depend on relative resource availability during litter decomposition. Ecol. Indic. 2022, 145, 109729. [Google Scholar] [CrossRef]
- Ma, X.; Zhou, Z.; Chen, J.; Xu, H.; Ma, S.; Dippold, M.A.; Kuzyakov, Y. Long-term nitrogen and phosphorus fertilization reveals that phosphorus limitation shapes the microbial community composition and functions in tropical montane forest soil. Sci. Total Environ. 2023, 854, 158709. [Google Scholar] [CrossRef]
- Zhang, S.; Wang, Y.P.; Fang, X.; Chen, J.L.; Cao, N.N.; Xu, P.P.; Yu, M.X.; Xiong, X.; Tan, X.P.; Deng, Q.; et al. Plant above-ground biomass and litter quality drive soil microbial metabolic limitations during vegetation restoration of subtropical forests. Soil Ecol. Lett. 2023, 5, 220154. [Google Scholar] [CrossRef]
- Hu, M.; Zhu, Y.R.; Li, J.L.; Yao, X.Y.; Hu, Y.L.; Huang, X.L.; Li, Y.H.; Zhang, D.Q.; Deng, Q. Changes in soil microbial metabolic limitations after half-century forest restoration in degraded tropical lands. Environ. Res. Lett. 2024, 19, 074060. [Google Scholar] [CrossRef]
- Lin, Q.H.; Lin, Z.M.; Cha, Z.Z.; Luo, W.; Bei, M.R.; Hua, Y.G.; Zhang, P.S.; Yang, H.Z. Annual Variation of N, P, K content of Rubber Tree Leaves in Hainan. Chin. J. Trop. Crops 2012, 33, 595–601. [Google Scholar]
- Zhu, Q.L.; Liu, L.J.; Liu, J.; Wan, Y.X.; Yang, R.Y.; Mou, J.X.; He, Q.X.; Tang, S.R.; Dan, X.Q.; Wu, Y.Z.; et al. Land Use Change from Natural Tropical Forests to Managed Ecosystems Reduces Gross Nitrogen Production Rates and Increases the Soil Microbial Nitrogen Limitation. Environ. Sci. Technol. 2024, 58, 2786–2797. [Google Scholar] [CrossRef] [PubMed]
- Wang, K.; Mao, X.; Yang, J.; Wen, M.; Han, F. Soil extracellular enzyme activity and microbial resource limitation exhibited close relationships with groundwater table decline in desert wetlands. Catena 2024, 236, 107754. [Google Scholar] [CrossRef]
- Liu, T.; Hao, L.; Bai, S. Ecoenzymatic stoichiometry and microbial nutrient limitation in response to shrub planting patterns and arbuscular mycorrhizal fungal inoculation. Appl. Soil Ecol. 2024, 200, 105449. [Google Scholar] [CrossRef]
- Wang, G.; Yao, X.; Zhang, Z.; Wang, J.; Wang, H.; Li, Y.; Fan, W. Effect of jujube orchard abandonment time on soil properties and enzyme activities at soil profile in the Loess Plateau. Sci. Rep. 2024, 14, 18943. [Google Scholar] [CrossRef]
- Zhao, Y.; Han, Z.; Zhang, G.Q.; Chen, D.M.; Zang, L.P.; Liu, Q.F.; Guo, Y.; Xie, P.Y.; Chen, H.C.; He, Y.J. Variability of soil enzyme activities and nutrients with forest gap renewal interacting with soil depths in degraded karst forests. Ecol. Indic. 2024, 166, 112332. [Google Scholar] [CrossRef]
- Li, J.; Shangguan, Z.; Deng, L. Dynamics of soil microbial metabolic activity during grassland succession after farmland abandonment. Geoderma 2020, 363, 114167. [Google Scholar] [CrossRef]
- Burns, R.G.; DeForest, J.L.; Marxsen, J.; Sinsabaugh, R.L.; Stromberger, M.E.; Wallenstein, M.D.; Weintraub, M.N.; Zoppini, A. Soil enzymes in a changing environment: Current knowledge and future directions. Soil Biol. Biochem. 2013, 58, 216–234. [Google Scholar] [CrossRef]
- Wei, S.; Ding, S.; Lin, H.; Li, Y.; Zhang, E.; Liu, T.; Duan, X. Microbial and enzymatic C: N: P stoichiometry is affected by soil C: N in the forest ecosystems in southwestern China. Geoderma 2024, 443, 116819. [Google Scholar] [CrossRef]
- Deng, L.; Peng, C.; Huang, C.; Wang, K.; Liu, Q.; Liu, Y.; Hai, X.; Shangguan, Z. Drivers of soil microbial metabolic limitation changes along a vegetation restoration gradient on the Loess Plateau, China. Geoderma 2019, 353, 188–200. [Google Scholar] [CrossRef]
- Wang, Y.; Huang, Q.; Liu, C.; Ding, Y.; Liu, L.; Tian, Y.; Wu, X.; Li, H.; Awasthi, M.K.; Zhao, Z. Mulching practices alter soil microbial functional diversity and benefit to soil quality in orchards on the Loess Plateau. J. Environ. Manag. 2020, 271, 110985. [Google Scholar] [CrossRef] [PubMed]
- Cui, Y.; Moorhead, D.L.; Peng, S.; Sinsabaugh, R.L.; Peñuelas, J. Predicting microbial nutrient limitations from a stoichiometry-based threshold framework. Innov. Geosci. 2024, 2, 100048. [Google Scholar] [CrossRef]
- Sun, Y.; Chen, X. Differential responses of soil extracellular enzyme activity and stoichiometry to precipitation changes in a poplar plantation. Environ. Res. 2024, 241, 117565. [Google Scholar] [CrossRef]
- Kivlin, S.N.; Treseder, K.K. Soil extracellular enzyme activities correspond with abiotic factors more than fungal community composition. Biogeochemistry 2014, 117, 23–37. [Google Scholar] [CrossRef]
- Wang, R.Z.; Filley, T.R.; Xu, Z.W.; Wang, X.; Li, M.H.; Zhang, Y.G.; Luo, W.T.; Jiang, Y. Coupled response of soil carbon and nitrogen pools and enzyme activities to nitrogen and water addition in a semi-arid grassland of Inner Mongolia. Plant Soil 2014, 381, 323–336. [Google Scholar] [CrossRef]
- Huang, L.; Bao, W.; Kuzyakov, Y.; Hu, H.; Zhang, H.; Li, F. Enzyme stoichiometry reveals microbial nitrogen limitation in stony soils. Sci. Total Environ. 2024, 946, 174124. [Google Scholar] [CrossRef]
- Frouz, J. Effects of soil macro-and mesofauna on litter decomposition and soil organic matter stabilition. Geoderma 2018, 332, 161–172. [Google Scholar] [CrossRef]
- Angst, G.; Potapov, A.; Joly, F.X.; Angst, S.; Frouz, J.; Ganault, P.; Eisenhauer, N. Conceptualizing soil fauna effects on labile and stabilized soil organic matter. Nat. Commun. 2024, 15, 5005. [Google Scholar] [CrossRef]
- Hu, Z.; Delgado-Baquerizo, M.; Fanin, N.; Chen, X.Y.; Zhou, Y.; Du, G.Z.; Hu, F.; Jiang, L.; Hu, S.J.; Liu, M.Q. Nutrient-induced acidification modulates soil biodiversity-function relationships. Nat. Commun. 2024, 15, 2858. [Google Scholar] [CrossRef]
- Zhao, J.C.; Liu, M.; Xu, J.; Yang, Z.Y.; Li, Q.; Cai, C.J. Soil meso- and micro-fauna community in response to bamboo-fungus agroforestry management. Sci. Rep. 2022, 12, 16392. [Google Scholar] [CrossRef] [PubMed]






| Soil Depth (cm) | SOM (g·kg−1) | TN (g·kg−1) | AN (mg·kg−1) | AP (mg·kg−1) | AK (mg·kg−1) | pH |
|---|---|---|---|---|---|---|
| 0–20 | 12.50 | 0.40 | 19.70 | 19.08 | 48.90 | 4.34 |
| 20–40 | 10.40 | 0.39 | 20.25 | 10.35 | 51.21 | 4.25 |
| Month | Air Temperature (°C) | Relative Humidity (%) | Wind Speed (m·s−1) | Soil Temperature at 5 cm (°C) | Soil Moisture at 5 cm (%) | Soil Moisture at 50 cm (%) | Precipitation (mm) * | Evapotranspiration (kg·H2O·m−2 mon−1) * |
|---|---|---|---|---|---|---|---|---|
| January | 19.60 ± 2.18 | 86.76 ± 5.15 | 0.59 ± 0.21 | 20.14 ± 0.71 | 22.39 ± 1.29 | 21.51 ± 0.85 | 23.00 (16.72) | 37.12 (24.00) |
| February | 16.74 ± 2.18 | 90.49 ± 5.15 | 0.58 ± 0.21 | 19.29 ± 0.71 | 25.64 ± 1.29 | 22.40 ± 0.85 | 83.80 (16.65) | 61.07 (33.18) |
| March | 23.48 ± 2.66 | 81.10 ± 8.15 | 0.57 ± 0.19 | 22.23 ± 1.65 | 19.74 ± 1.97 | 21.07 ± 0.87 | 10.40 (27.39) | 127.96 (52.39) |
| April | 23.73 ± 3.65 | 80.28 ± 9.70 | 0.46 ± 0.21 | 23.29 ± 1.15 | 21.89 ± 3.51 | 22.31 ± 1.18 | 194.00 (80.39) | 94.90 (73.25) |
| May | 24.90 ± 2.64 | 87.88 ± 5.92 | 0.26 ± 0.18 | 25.09 ± 0.76 | 25.97 ± 2.48 | 23.74 ± 0.82 | 431.00 (164.89) | 74.00 (101.10) |
| June | 28.11 ± 1.54 | 78.55 ± 9.30 | 0.08 ± 0.06 | 26.84 ± 0.33 | 22.13 ± 3.62 | 22.32 ± 1.28 | 219.20 (189.72) | 72.82 (114.31) |
| July | 27.21 ± 1.14 | 87.34 ± 5.11 | 0.12 ± 0.11 | 26.96 ± 0.38 | 23.72 ± 4.33 | 23.46 ± 1.63 | 628.40 (213.90) | 67.03 (90.69) |
| August | 26.32 ± 1.09 | 90.15 ± 5.46 | 0.16 ± 0.10 | 26.77 ± 0.32 | 23.43 ± 4.36 | 22.67 ± 2.05 | 434.00 (334.23) | 47.88 (93.62) |
| September | 25.95 ± 0.92 | 87.55 ± 6.00 | 0.33 ± 0.25 | 26.37 ± 0.31 | 21.82 ± 3.25 | 22.35 ± 1.43 | 296.60 (327.43) | 23.88 (67.77) |
| October | 23.20 ± 1.93 | 86.57 ± 7.15 | 0.39 ± 0.23 | 24.53 ± 1.17 | 25.00 ± 2.71 | 23.47 ± 1.15 | 410.70 (204.72) | 47.69 (49.83) |
| November | 23.42 ± 1.76 | 89.36 ± 6.09 | 0.33 ± 0.21 | 23.74 ± 0.73 | 22.41 ± 2.50 | 21.70 ± 1.39 | 168.20 (68.21) | 44.20 (44.41) |
| December | 19.25 ± 5.37 | 95.47 ± 5.44 | 0.57 ± 0.13 | 24.61 ± 0.45 | 24.05 ± 0.96 | 22.84 ± 0.21 | 47.53 (35.86) | 14.56 (32.19) |
| Planting Patterns | Density (Row × Plant Distance) | Height (cm) | DBH (cm) * |
|---|---|---|---|
| RM | [20 + 4 m] × 2 m | 1778.00 ± 71.12 | 22.35 ± 2.53 |
| AOM | 1.5 × 1.5 m | 148.34 ± 37.23 | 2.64 ± 0.29 |
| AKH | 2.0 × 2.0 m | 286.51 ± 31.28 | 6.50 ± 0.14 |
| PAR | 1.2 × 1.2 m | 110.74 ± 14.21 | 5.71 ± 1.14 |
| CAA | 2.5 × 2.0 m | 287.02 ± 14.59 | 5.84 ± 1.38 |
| CCA | 1.5 × 1.5 m | 1242.06 ± 62.10 | 9.96 ± 1.14 |
| TCA | 2.0 × 2.0 m | 390.57 ± 12.72 | 10.20 ± 0.76 |
Disclaimer/Publisher’s Note: The statements, opinions and data contained in all publications are solely those of the individual author(s) and contributor(s) and not of MDPI and/or the editor(s). MDPI and/or the editor(s) disclaim responsibility for any injury to people or property resulting from any ideas, methods, instructions or products referred to in the content. |
© 2024 by the authors. Licensee MDPI, Basel, Switzerland. This article is an open access article distributed under the terms and conditions of the Creative Commons Attribution (CC BY) license (https://creativecommons.org/licenses/by/4.0/).
Share and Cite
Xu, W.; Zhang, Y.; Tahir, A.; Cao, Y.; Kuang, C.; Guo, X.; Sun, R.; Liu, W.; Wu, Z.; Yang, Q. Rubber-Based Agroforestry Ecosystems Enhance Soil Enzyme Activity but Exacerbate Microbial Nutrient Limitations. Forests 2024, 15, 1827. https://doi.org/10.3390/f15101827
Xu W, Zhang Y, Tahir A, Cao Y, Kuang C, Guo X, Sun R, Liu W, Wu Z, Yang Q. Rubber-Based Agroforestry Ecosystems Enhance Soil Enzyme Activity but Exacerbate Microbial Nutrient Limitations. Forests. 2024; 15(10):1827. https://doi.org/10.3390/f15101827
Chicago/Turabian StyleXu, Wenxian, Yingying Zhang, Ashar Tahir, Yumiao Cao, Changgeng Kuang, Xinwei Guo, Rui Sun, Wenjie Liu, Zhixiang Wu, and Qiu Yang. 2024. "Rubber-Based Agroforestry Ecosystems Enhance Soil Enzyme Activity but Exacerbate Microbial Nutrient Limitations" Forests 15, no. 10: 1827. https://doi.org/10.3390/f15101827
APA StyleXu, W., Zhang, Y., Tahir, A., Cao, Y., Kuang, C., Guo, X., Sun, R., Liu, W., Wu, Z., & Yang, Q. (2024). Rubber-Based Agroforestry Ecosystems Enhance Soil Enzyme Activity but Exacerbate Microbial Nutrient Limitations. Forests, 15(10), 1827. https://doi.org/10.3390/f15101827

