Abstract
The WUSCHEL-related homeobox (WOX) gene family plays a crucial role in regulating embryonic development, organ formation, and stress resistance. Yellowhorn (Xanthoceras sorbifolia Bunge), a drought-resistant tree known for its oil production, lacks sufficient information regarding the WOX gene family. To understand the evolutionary mechanisms and potential functions of this gene family in yellowhorn, we conducted a comprehensive investigation on its expression patterns and evolutionary characteristics. Our analysis revealed the presence of nine XsWOX genes in the yellowhorn genome, which could be categorized into three distinct clades through a phylogenetic analysis. A chromosomal localization analysis indicated that these nine XsWOX genes were situated on six out of the fifteen chromosomes. An intra-species collinear analysis revealed only one pair of tandem duplicated genes within the XsWOX family. The promoter regions of the XsWOX family were found to contain responsive cis-acting elements associated with plant growth and development, stress responses, and hormone signaling. Moreover, an analysis of the gene expression profiles in different developmental stages of callus revealed significant expressions of XsWOX1, XsWOX4, and XsWOX5 in embryogenic callus and somatic embryo formation, suggesting that they have special roles in regulating yellowhorn’s somatic embryogenesis. Furthermore, the expression level of XsWOX5 indicated its potential involvement not only in organ formation but also in responding to low temperature, salt, and saline-alkali stresses. Overall, our findings lay a solid foundation for future in-depth studies on the functionality and evolution of XsWOX genes in yellowhorn.
1. Introduction
Yellowhorn (Xanthoceras sorbifolia Bunge) is a perennial woody plant that belongs to the Sapindaceae family and is native to northern and northwestern China [1]. In semi-arid and dry environments, yellowhorn is considered a pioneer tree species for ecological restoration and landscaping because of its powerful root system, which is characterized by excellent adaptation to adverse conditions such as drought, cold, and saline-alkali stresses [2,3]. Yellowhorn has been widely used to produce bioactive oils because of its high percentage of seed kernel oil (55%–65%), which is rich in unsaturated fatty acids (85%–93%) [3,4]. The pharmacological properties of yellowhorn [5] and the various techniques utilized for extracting seed oil [6] have been the subjects of numerous studies in recent years. However, yellowhorn faces challenges in seed reproduction due to its dormant period and low seed survival rate. These limitations hinder the market development of yellowhorn. Tissue culture technology, as an essential approach for plant regeneration, offers a promising solution. It enables low-cost expansion and rapid production of plants. Tissue culture techniques, specifically somatic embryogenesis, have demonstrated the potential to improve the reproductive efficiency of clonal seedlings [7]. Nevertheless, the application of somatic embryogenesis is limited by its low frequency, which restricts its use in biotechnology-based propagation and enhancement [8]. Therefore, understanding the developmental mechanisms of somatic embryogenesis in yellowhorn becomes crucial.
Somatic embryogenesis is a fundamental process in plants, showcasing the remarkable ability of plant cells to regenerate into whole new plant organisms without the need for fertilization. This development process resembles the formation of zygote embryos through the fusion of somatic cells [9]. The process of somatic embryogenesis involves multiple stages, including dedifferentiation, cell division, and redifferentiation, ultimately leading to the formation of fully developed plants [10]. Two types of somatic embryogenesis exist—direct and indirect. Indirect somatic embryogenesis arises from embryogenic calluses (ECs) and non-embryogenic calluses (NECs). These two types of calluses can be easily distinguished based on their morphological and color characteristics. EC typically appears white or light yellow, with smooth surfaces, large nuclei, dense cytoplasm, and abundant organelles. In contrast, NEC exhibits a yellowish-brown color, rough tissue surfaces, large vacuoles, and minimal inclusions [11]. The progression of somatic embryogenesis is intricately regulated by transcription factors (TFs) that bind specific gene promoter regions in response to various physiological processes [12]. Notably, TFs like WUSCHEL-related homeobox (WOX) [13], BABY BOOM (BBM) [14], and LEAFY COTYLEDON (LEC) [15] have been found to play crucial roles in the regulation of embryogenesis in callus. For instance, in cotton, the GhWOX11 and GhWOX12 genes have simultaneous effects on callus initiation and adventitious root production [16]. Furthermore, the LEC1-ABI3-FUS3-LEC2 network, regulated by BBM, is involved in mediating somatic embryogenesis [14]. Additionally, exogenous phytohormones, such as high levels of auxin [17] and low concentrations of cytokinin [18], have been reported to induce somatic embryogenesis in Arabidopsis thaliana.
WOX, a plant-specific homeobox transcription factor, plays a crucial role in regulating the expression of target genes through its highly conserved structure called the homeodomain (HD) domain, which consists of approximately 60–66 amino acid residues [19]. Based on protein sequence alignments and phylogenetic analysis, WOX proteins can be classified into three distinct groups: ancient, intermediate, and modern/WUS clade [20]. In addition to the homeodomain, the modern clade of WOX genes also includes two conserved domains, namely the WUS motif and the EAR domain [21,22]. WOX family genes are widely present in various plant species, with increasing identification through transcriptome studies. For instance, Arabidopsis thaliana [22] has 16 WOX genes, Oryza sativa has 13 [23], Juglans regia L. has 12 [24], and Citrus sinensis has 11 [25]. These genes have been found to play crucial roles in embryo and organ development, as well as in the response to abiotic stress [26,27,28]. In Arabidopsis, AtWUS and AtWOX5 are key regulators of shoot, inflorescence, and root apical meristem development [29]. AtWOX5 is activated during early lateral and adventitious root development and enhances the frequency of lateral root formation [30]. AtWOX11 and AtWOX12 are involved in root development and callus formation [31]. AtWOX6 is responsible for ovule development and responds to cold stress [32]. In poplar, PeWOX11a and PeWOX11b promote various developmental processes, including adventitious root formation [33]. In oil palm, the EgWOX2, EgWOX7-9, and EgWOX12 genes are involved in regulating somatic embryogenesis [34]. Recent studies have also shown that WOX genes respond to abiotic stress and hormonal treatments. In physic nut, five JcWOX genes are highly sensitive to salt and drought stresses [35]. PbWUS expression in Phoebe bournei embryogenic callus is induced by IAA, ABA, and MeJA [36]. With the continuous accumulation of evidence, the importance of WOX genes in plant development, as well as their responses to abiotic stress and hormonal treatments, is becoming increasingly evident.
The potential role of WOX genes in yellowhorn during somatic embryogenesis and organogenesis is not well understood and requires further investigation. In this study, we utilized the recently sequenced high-quality yellowhorn genome [37] to identify nine WOX genes (referred to as XsWOX genes) and examined their compositions, phylogenies, gene structures, conserved motifs, and gene replication events. Moreover, we induced embryogenic calluses, somatic embryos, and adventitious roots from yellowhorn leaves and analyzed the expression profiles of XsWOX genes at these three stages using transcriptomic data. These findings were further validated through a qRT-PCR analysis. Additionally, we investigated the expression patterns of XsWOX genes in different organs and under various abiotic stress conditions. The objective of this study was to gain insights into the enhancement of yellowhorn’s rapid propagation technology and the regulatory mechanism of XsWOX genes in growth, development, and stress resistance.
2. Materials and Methods
2.1. Identification of WOX Genes in Yellowhorn
The genome and protein sequences of yellowhorn were obtained from the yellowhorn genome project [37]. WOX family of proteins from A. thaliana and O. sativa were downloaded from PlantTFDB v5.0 (http://planttfdb.gao-lab.org/, accessed on 22 June 2022). The candidate WOX proteins in yellowhorn were identified through a BLASTp search with an e-value of ≤1 × e−10. These candidate WOX genes were subsequently validated in the NCBI Conserved Domain Database (CDD) [38] and the simple modular architecture research tool (SMART) [39]. Further analysis was conducted only on the WOX proteins that contain the homeodomain [40].
2.2. Structural Analysis of WOX Proteins
The protein length, molecular weight (MW), theoretical isoelectric point (pI), and grand average of hydropathicity (GRAVY) of the WOX gene family in yellowhorn were analyzed with ExPASy (https://web.expasy.org/protparam/, accessed on 9 September 2022). The subcellular localization of yellowhorn WOX proteins was predicted utilizing the online CELLO software (v2.5, http://cello.life.nctu.edu.tw/, accessed on 9 September 2022). AlphaFold (https://alphafold.com/, accessed on 9 September 2022) was utilized to predict the tertiary structure of WOX proteins in yellowhorn and generate a per-residue confidence score known as pLDDT ranging from 0 to 100.
2.3. Phylogenetic Analyses of the WOX Proteins
Multiple sequence alignments of WOX proteins from A. thaliana, O. sativa, and yellowhorn were performed using ClustalW implemented in MEGA v7.0 [41] with default parameters. The phylogenetic tree was constructed with MEGA 7.0 software using the neighbor joining (NJ) method with 1000 bootstrap replicates [41]. Finally, the phylogenetic tree was visualized using the online tool EvolView v2.0 (http://www.evolgenius.info/evolview, accessed on 29 September 2022).
2.4. Chromosome Localization and Synteny Analysis
The yellowhorn chromosomes were mapped with the XsWOX genes based on the genomic information provided in the gff3 file for genome annotation. To visualize the gene distribution on chromosomes, a chromosome localization map was created using TBtools [42]. The names of the XsWOX members were assigned based on the order of gene distribution on the chromosomes. For a syntenic analysis of the XsWOX genes, we utilized the MCScanX module within the TBtools software [43]. By running the program with default parameters, collinearity blocks were generated, covering the entire genome. Within these collinearity blocks, the gene pairs of XsWOX genes exhibiting collinearity were identified and displayed.
2.5. Multiple Sequence Alignment, Gene Structure, and Motif Feature Analysis
We performed multiple alignments of the conserved domain sequences of WOX family proteins using Clustalx [44] and GeneDoc [45] software to identify the conserved regions. Next, we used the MEME [46] function module of the TBtools software to analyze the conserved motifs of the WOX family proteins in yellowhorn. We set the number of motifs to 6, and the width of the motifs ranged from 6 to 100 [46]. Furthermore, we extracted the exon–intron sequences from the XsWOX genes using the gff3 file. To analyze the gene structure, we utilized the TBtools software [42] to generate diagrams.
2.6. Cis-Elements Analysis
The 2000 bp upstream promoter regions of each WOX gene were submitted, and their cis-regulatory elements were predicted using the PlantCARE database (http://bioinformatics.psb.ugent.be/webtools/plantcare/html/, accessed on 10 October 2022). TBtools software [42] was used to display all cis-elements.
2.7. Plant Materials and Culture Conditions
Yellowhorn leaves at the age of four weeks were used as explants for this study. The leaves were carefully placed on a sterile work surface and then subjected to a 30 s immersion in 75% alcohol. Subsequently, the leaves were rinsed three times with distilled water in order to remove any remaining alcohol residue. After the surface disinfection, the explants were cultured in an MS agar medium supplemented with 30 g/L of sucrose, 1 mg/L of 2,4-dichlorophenoxyacetic acid (2,4-D), 0.5 mg/L of α-Naphthalene acetic acid (NAA), and 0.5 mg/L of 6-Benzylaminopurine (6-BA) for a period of one month. The aim of using this cultivation period was to obtain callus tissue. Embryogenic callus was carefully selected from the culture and then transplanted into a solid MS medium supplemented with 0.2 mg/L of NAA, 1 mg/L of 6-BA, and 30 g/L of sucrose. The callus was subjected to another month of cultivation to induce the formation of somatic embryos after one month of subculture. The somatic embryos were subsequently transferred to a 1/2 MS rooting medium containing 30 g/L of sucrose, 0.2 mg/L of NAA, and 1 mg/L of 6-BA. This culture medium facilitated the growth of adventitious roots, and the embryos were cultured for another month. Before the sterilization process, the pH value of the medium was adjusted to 5.8 ± 0.02. The cultures were maintained at a constant temperature of 25 ± 2 °C and exposed to a light period of 16 h followed by an 8 h period of darkness.
Three representative growth stage samples, namely embryogenic callus (S1), somatic embryos (S2), and adventitious roots (S3), were selected to investigate the expression of XsWOX genes. Immediately after sampling, the samples from all three stages were frozen in liquid nitrogen and stored at −80 °C. This ensured their preservation for subsequent RNA extraction and transcriptomic sequencing. The experiment was conducted in triplicate to ensure accuracy and reliability.
2.8. Expression Profile Analysis of XsWOX Genes
The total RNA was extracted from the tissue samples mentioned above using TRIzol® Reagent, following the manufacturer’s instructions. To ensure high-quality RNA samples were obtained for sequencing library construction, RNA quality was assessed using the 5300 Bioanalyser from Agilent and quantified using the ND-2000 from NanoDrop Technologies. Majorbio Bio-pharm Biotechnology Co. Ltd. (Shanghai, China) was responsible for performing RNA purification, reverse transcription, library construction, pair-end 150 bp sequencing utilizing the NovaSeq 6000 sequencer, as well as raw data analyses. To ensure the quality of the raw paired-end reads, fast [47] was used for trimming and quality control, with default parameters applied. The resulting clean reads were then individually aligned to the reference genome using HISAT2 software [48] with the orientation mode. StringTie [49] was used to assemble the mapped reads of each sample in a reference-based approach. The expression level of each gene was calculated based on transcripts per million reads (TPM). A heatmap was constructed using TBtools based on the expression matrix of XsWOX genes.
The expression profiles of XsWOX genes in different organ types and under various abiotic stresses were studied using RNA-Seq data from yellowhorn. The dataset included five distinct organs: flower, young fruit, young leaf, young stem, and tender root. Additionally, three abiotic stresses were considered: low temperature, salt stress, and saline-alkali stress. All transcriptome data were obtained from the NCBI database with the following BioProject codes: PRJNA665609, PRJNA608707, and PRJNA608707. Gene expression quantification and the construction of a heat map were performed as described previously.
2.9. Quantitative RT-PCR Analysis
Quantitative real-time PCR (qRT-PCR) was employed to investigate the expressions of XsWOX genes at different stages (S1, S2, and S3) and to confirm the accuracy of the transcriptome data. Total RNA was isolated following previously established protocols, and cDNA synthesis was performed using the MonScriptTM RT reagent kit (Monad, China) according to the manufacturer’s instructions. Specific primers for the XsWOX genes were designed using DNAMAN [50], and the primer sequences can be found in Supplementary Table S1. The quality of the primers was confirmed by PCR amplification and agarose gel electrophoresis. All qRT-PCR experiments were carried out using SYBR Green Master Mix (Monad) on a LightCycler 96 (Roche, Basel, Switzerland). The reaction conditions were set as follows: 95 °C for 30 s, followed by 40 cycles of 95 °C for 10 s and 60 °C for 30 s. The relative gene expression levels were calculated using the 2−ΔΔCT method, with the XsACTIN gene serving as the internal reference gene for each reaction [51]. The experiment was repeated three times. Statistical analysis was performed using one-way ANOVA in SPSS software (p < 0.05) [52].
3. Results
3.1. Characterization of XsWOX Genes in Yellowhorn
A study identified nine XsWOX genes in the yellowhorn genome, specifically named XsWOX1 to XsWOX9 according to their chromosome positions (Table 1). The sequence analysis revealed that these XsWOX proteins varied in length, with XsWOX9 consisting of 193 amino acids and XsWOX6 consisting of 319 amino acids. Consequently, their predicted molecular weights ranged from 22,498.07 Da (XsWOX9) to 35,920.22 Da (XsWOX6). Furthermore, their predicted PI values differed, with XsWOX2 having a pI of 10.11 and XsWOX6 exhibiting a pI of 5.33. Interestingly, all XsWOX proteins were determined to be hydrophilic based on their negative GRAVY values (−0.992 to −0.32). The subcellular localization predictions found that all of these proteins were present in the nucleus. Additionally, the three-dimensional structure of the XsWOX proteins in yellowhorn was investigated and exhibited remarkable similarity amongst all nine WOXs (Figure 1).
Table 1.
Characteristics of XsWOX proteins.
Figure 1.
The tertiary structures of XsWOX proteins. The confidence level was represented by the blue to orange hues, which are organized from high to low, respectively.
3.2. Phylogenetic Analysis of XsWOX Genes in Yellowhorn
To investigate the evolutionary patterns of XsWOX genes in yellowhorn, we constructed a phylogenetic tree of WOX genes. This tree included 9 identified WOX protein sequences from yellowhorn, 15 from Arabidopsis, and 13 from rice (Figure 2). Based on the evolutionary classification of WOXs in Arabidopsis, we found that the WOX members in yellowhorn could also be divided into three clades: ancient, intermediate, and modern/WUS. Specifically, XsWOX3 and XsWOX5 were assigned to the ancient clade, while the intermediate clade contained only one member, XsWOX1. The modern clade contained the largest number of XsWOX genes, including XsWOX2, XsWOX4, and XsWOX6-9. It is important to note that protein structures clustered within the same clade exhibit high homology and may have similar functions. Therefore, the close relationship observed between the XsWOX proteins in yellowhorn and the WOX proteins in Arabidopsis, rather than rice, is highly significant.
Figure 2.
Phylogenetic tree of the XsWOX gene family in yellowhorn, Arabidopsis, and rice. Notes: The ancient clade, intermediate clade, and modern/WUS clade are highlighted using pink, blue, and purple bars, respectively. The XsWOX proteins are marked with a red star.
3.3. Chromosomal Localization and Syntenic Analysis of XsWOX Genes in Yellowhorn
The chromosome localization analysis revealed that nine XsWOX genes were distributed unevenly across 6 out of the 15 chromosomes in the yellowhorn plant (Figure 3A). Specifically, XsWOX1, XsWOX2, and XsWOX9 were found on chromosomes 4, 5, and 14, respectively. Moreover, there were two XsWOX genes, each on chromosomes 7, 8, and 13. An intra-species collinear analysis indicated that XsWOX3 and XsWOX5 were present as tandem repeat genes, suggesting the occurrence of gene duplication during the evolution of these two genes (Figure 3B).
Figure 3.
Physical chromosomal location and collinearity analysis of XsWOX genes in yellowhorn. (A) Distribution diagram of XsWOX genes on 6 chromosomes. (B) Duplicated relationship of XsWOX genes.
3.4. Domain, Motif Identification, and Gene Structure Analysis
The multiple sequence alignment revealed that XsWOX proteins possess a highly conserved domain, HLHTH, which consists of 60 amino acid residues. This conserved folding sequence is crucial for maintaining the functional integrity of plant WOX proteins (Figure 4).
Figure 4.
Multiple sequence alignments of XsWOX proteins in yellowhorn. The HD domain is marked with red outlined boxes. “*” indicated the position of multiple sequence alignments.
The numbers and locations of motifs, exons, and introns in XsWOX proteins closely corresponded to their phylogenetic relationships (Figure 5A). In yellowhorn WOXs, six conserved motifs, labeled as motifs 1–6, were identified (Figure 5B). It was observed that all predicted XsWOX proteins contained motifs 1 and 2, which were exclusively present in the intermediate clade (XsWOX1). Only the ancient clade exhibited the presence of motif 3 and motif 6, while motif 4 and motif 5 were unique to the WUS clade. The number of exons varied from two to nine, with the WUS clade showing a distinct pattern of exon differentiation. Notably, the lengths of the introns of XsWOX2 and XsWOX7 exceeded the total lengths of their exons (Figure 5C).
Figure 5.
Phylogenetic tree, compositions of conserved protein motifs, and gene structures of the XsWOX genes in yellowhorn. (A) Analysis of phylogenetic tree of XsWOX family. The backgrounds of the various clades are displayed in various colors. (B) Conserved motif patterns of XsWOX proteins. Different conserved motifs are displayed in differently colored boxes. (C) Gene structures of XsWOXs. Exons and introns were visually distinguished by green boxes and black lines, respectively.
3.5. Analysis of Cis-Acting Elements in the XsWOX Promoters
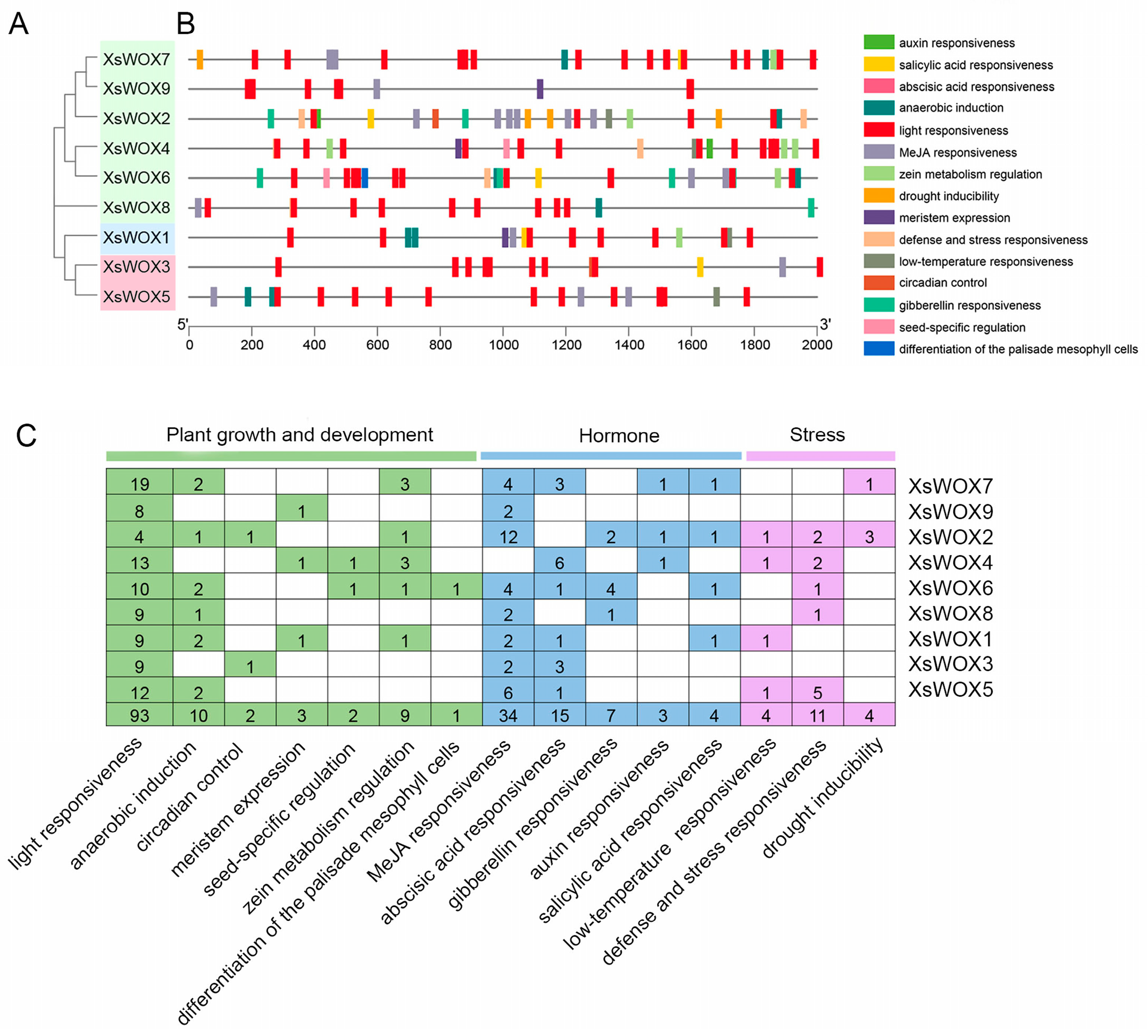
Cis-elements play a crucial role in the regulation of transcription and have a profound impact on gene function. To gain a better understanding of the regulatory mechanisms and functions of XsWOXs, the 2000 bp upstream regions of each yellowhorn WOX gene were analyzed to predict the presence of cis-elements. The analysis revealed significant differences in the numbers and distributions of these cis-acting elements among the nine XsWOX gene promoters (Figure 6B). In total, 15 cis-acting elements were identified within the XsWOXs, falling into three distinct categories: plant growth and development, biotic and abiotic stress responses, and hormone-induced responses (Figure 6C). The largest proportion, consisting of 122 elements, was associated with plant growth and development. Interestingly, a considerable number of cis-acting elements related to plant hormone responses, such as MeJA, abscisic acid, gibberellin, salicylic acid, and auxin, were found in the promoter regions of XsWOXs. These findings suggest that the regulation of XsWOX genes is complex and involves various cis-acting elements associated with essential processes, like plant growth, responses to stress, and hormone signaling. This analysis provides valuable insights into the potential regulatory mechanisms governing the expression of XsWOXs in yellowhorn plants.
Figure 6.
Prediction of cis-acting elements on the promoter of XsWOX genes in yellowhorn. (A) The phylogenetic tree of XsWOX proteins. (B) Distribution of cis-regulatory elements in the promoter region of the XsWOXs. (C) Numbers of cis-elements in XsWOXs. The corresponding colors indicate the presence of different categories of cis-acting elements.
3.6. Phenotypes of Callus at Different Developmental Stages of Yellowhorn and Transcriptome Analysis
The yellowhorn leaves induced a predominantly white, dense, and vigorous embryonic callus at the S1 stage (Figure 7A,D). Filamentous protrusions were observed around somatic embryos during the S2 stage (Figure 7B,E). As the rooting process progressed to the S3 stage, the tissue gradually underwent browning, and after approximately 10 days, root induction occurred. After 30 days, an abundance of adventitious roots was observed (Figure 7C,F).
Figure 7.
Phenotypes of calluses in different growth stages of yellowhorn. (A,D) Embryogenic callus (S1); (B,E) somatic embryos (S2); (C,F) adventitious root (S3).
Based on the expression profiles of XsWOX genes in different stages (Figure 8A, Table S2), we identified four XsWOX genes (XsWOX1, XsWOX3, XsWOX4, and XsWOX5) with relatively high expression levels throughout the three stages. Specifically, XsWOX4 exhibited the highest expression level during the S1 and S2 stages, while XsWOX5 was highly expressed during the S3 stage. The XsWOX2, XsWOX6, XsWOX7, and XsWOX8 genes were minimally expressed at different time points. To further validate the expression patterns of the XsWOX genes, a qRT-PCR analysis was conducted during the S1, S2, and S3 stages. The qRT-PCR results showed similar trends to the transcriptome data (Figure 9). The expression levels of the XsWOX1, XsWOX3, XsWOX4, and XsWOX5 genes were high in the early stage of the callus and gradually decreased with the maturity of the callus.
Figure 8.
Expression profiles of XsWOX genes in different developmental stages, organs, and under different treatments. (A) Expression profiles of XsWOXs in three developmental stages. (B) Expression profiles of XsWOXs in five organs. (C) Expression profiles of XsWOXs in yellowhorn seedlings treated with salt and saline-alkali stresses. ST, salt treatment; AT, saline-alkali treatment. (D) Expression profiles of XsWOXs in yellowhorn seedlings treated with cold stress. LT, low-temperature treatment. Gene expression levels are indicated by numbers and color scale. The numbers on the heatmap represent the log scale, and the visual representation displays high expression levels in red and low expression levels in green.
Figure 9.
Expression profiles of seven selected XsWOX genes at the S1, S2, and S3 stages. Notes: The error bar represents the standard error of three repetitions, and different letters indicate differences between groups.
3.7. Transcriptome Analysis of Yellowhorn in Different Organs and under Different Stress Treatments
To examine the expression of the XsWOX gene across different organs, our study explored the transcript abundance in flower, fruit, leaf, stem, and root samples (Figure 8B and Table S3). Our findings revealed distinct organ-specific expression patterns for the XsWOX genes. Specifically, XsWOX5 exhibited the highest expression level in the stems, followed by the roots, and also demonstrated a moderate expression level in other organs. XsWOX2 expression was predominantly observed in the fruits, and XsWOX4 was slightly expressed in the stems, while the remaining XsWOX genes were barely expressed in these five organs.
Finally, we assessed the responses of the XsWOX genes to abiotic stresses by analyzing transcriptome data from the yellowhorn seedlings subjected to salt, salt-alkali, and low-temperature treatments (Figure 8C,D and Tables S4 and S5). Our findings confirmed that the XsWOX5 gene expression was significantly affected by the stress treatment. XsWOX1 expression gradually decreased with prolonged exposure to salt and salt-alkali stresses. However, no significant response to any of the three abiotic stress treatments was observed in the remaining genes.
4. Discussion
The WOX gene family plays a crucial role in various developmental processes in plants, such as embryonic development and organ formation [53]. In recent years, multiple plant genome sequences have been published, leading to investigations on the WOX gene family in different woody plants [24,25]. However, there is a lack of comprehensive studies on the analysis and function of the XsWOX genes in yellowhorn on a genome-wide scale. Therefore, it is crucial to explore and understand the role of the XsWOX genes in the development of yellowhorn.
In our recent research, we conducted a comprehensive analysis of XsWOX genes in the yellowhorn genome using bioinformatics techniques. We found a total of nine candidate XsWOX genes and investigated their roles in organ development and the response to abiotic stress in yellowhorn. Based on the classification of WOX genes in Arabidopsis and rice, we categorized the XsWOX genes into three clades: ancient, intermediate, and WUS clades (Figure 2). The WUS clade, which consists of 20 members, including 6 from yellowhorn, 8 from Arabidopsis, and 6 from rice, exhibited the largest representation among the clades. This finding suggests that the WUS clade is highly conserved across different plant species, including yellowhorn, which supports previous research [20]. Nevertheless, the homologs of Arabidopsis AtWOX6, AtWOX8, AtWOX9, and AtWOX15 could not be found in yellowhorn. Furthermore, while the GmWOX genes in soybean are evenly distributed among all chromosomes [54], the XsWOX genes in yellowhorn are irregularly distributed on only 6 out of 15 chromosomes (Figure 3A). Within our study, we identified XsWOX3 and XsWOX5 as members of the ancient clade, showing collinearity and suggesting that these genes might enhance yellowhorn’s adaptability to environmental changes through gene replication [34]. In addition, we identified six conserved motifs in yellowhorn WOXs (Figure 5B). The distributions of these motifs and the exon–intron structures were consistent with the evolutionary relationship, thereby maintaining the functional integrity of WOX genes. Overall, our study provides valuable insights into the diversity and conservation of XsWOX genes in yellowhorn, shedding light on their role in organ development and the response to abiotic stress. These findings contribute to our understanding of the genetic basis of yellowhorn and provide a foundation for future research in this area.
Although the regulatory role of transcription factors and genes in the growth and development of various plants has been extensively studied, there is limited knowledge of their role in yellowhorn. Thus, in this study, we aimed to address this gap by conducting transcriptome sequencing on samples collected from yellowhorn embryonic callus, somatic embryos, and adventitious roots. Our focus was on investigating the expression abundance of XsWOX genes. The transcriptome analysis revealed that most XsWOX genes exhibited high expression levels in the early stage of callus formation in yellowhorn. This finding suggests that XsWOX genes may play a crucial role in initiating callus formation (Figure 8A). Notably, previous research has demonstrated that, in older plants, the enhanced transcription of EIN3 (the ethylene-sensitive TF ETHYLENEINSENSITIVE3) and the repression of WOX5 and WOX11 expression resulted in difficulties in regenerating roots [55]. Based on this knowledge, we speculated that the expression levels of WOX genes might be closely associated with the ages of the explants. Consequently, selecting younger tissues could potentially facilitate organ regeneration.
The key TFs, XsWOX1, XsWOX3, XsWOX4, and XsWOX5, were found to induce somatic embryos and adventitious roots (Figure 8A and Figure 9). Among these, WOX4 and its homologs not only regulated the development of vascular tissue and stimulated procambium and cambium cell proliferation, but they also played a role in regeneration in various plant species [53]. For instance, WOX4 orthologs were expressed in the developing embryogenic callus of Coffea canefora [56], as well as in the somatic embryogenesis of V. vinifera [57] and other species. In our study, XsWOX4 exhibited significantly higher expression than other genes during the S2 stage, highlighting its role in promoting embryogenic callus proliferation and transition to adventitious roots. This observation is supported by the presence of an auxin response element in the XsWOX4 promoter (Figure 6C), and previous studies have shown that auxin and cytokinin can stimulate WOX expression and somatic embryogenesis in plants [58,59,60]. Therefore, it is plausible that XsWOX genes regulate somatic embryogenesis through their interaction with phytohormone signaling in yellowhorn. Furthermore, XsWOX1 showed high expression levels during the S2 stage, and its Arabidopsis homologs, AtWOX11 and AtWOX12, have been found to regulate callus formation and adventitious root development [28]. These homologs are known to activate AtWOX5 and AtWOX7, which are crucial upstream genes in root primordia initiation and organogenesis [28]. Similarly, in rice, OsWOX11 promotes adventitious root growth by activating target genes involved in auxin transport, metabolism, and cell wall construction via histone acetylation [61]. In cotton, both GhWOX11 and GhWOX12 are important genes that promote somatic embryogenesis and organogenesis, with conserved functions in callus induction and root formation [16]. Collectively, these findings suggest that XsWOX1 and XsWOX4 may be involved in somatic embryogenesis and play significant roles in root organ formation.
XsWOX5 not only regulated organ development, but also responded to abiotic stress (Figure 8). High expression levels were seen in all organs, but especially in the stems and roots, indicating that XsWOX5 is essential for the development of these structures. To our knowledge, AtWOX13, a homolog of XsWOX5, was dynamically expressed during embryo development, root formation, and growth in Arabidopsis [21]. This suggests that XsWOX5, like AtWOX13, may also have a significant impact on yellowhorn development and responses to environmental stresses. Similar WOX genes in the ancient clade have been identified in other tree species as well. For example, in Camellia sinensis, CsWOX13, CsWOX15, and CsWOX16 exhibit significant upregulation under phytohormone and abiotic stress treatments [62]. In Populus × xiaohei, the expression levels of PsnWOX13b and PsnWOX13c in roots are regulated in response to short-term drought stress [63]. However, the specific role of XsWOX5 in stress resistance through root development remains unclear. Future studies should focus on further investigating the precise functionality of XsWOX5.
5. Conclusions
In this study, we investigated the WOX gene family in yellowhorn at a genome-wide level. A total of nine XsWOX genes were successfully identified and classified into three clades. The analysis of XsWOX gene promoters revealed the presence of elements related to plant growth and development, as well as responses to biological and abiotic stresses and hormone-induced responses. Through a transcriptome analysis, we observed that the XsWOX1, XsWOX4, and XsWOX5 genes played crucial roles in somatic embryogenesis, while XsWOX5 was specifically associated with organ formation and stress resistance. These findings provide valuable insights into the function, evolution, and regulation of the XsWOX gene family in the context of regenerative systems and abiotic stress.
Supplementary Materials
The following supporting information can be downloaded at: https://www.mdpi.com/article/10.3390/f15020376/s1, Table S1: The primer sequences of XsWOX genes for qRT-PCR. Table S2: Expression profiles of XsWOX genes in different developmental stages. Table S3: Expression profiles of XsWOX genes in different organs. Table S4: Expression profiles of XsWOX genes under salt and saline-alkali stress. Table S5: Expression profiles of XsWOX genes under cold stress.
Author Contributions
W.Z.: Conceptualization, Methodology, Investigation, Writing—Original Draft Preparation, and Software. X.X.: Investigation and Visualization. L.L.: Data Curation and Project Administration. F.C.: Supervision, Funding Acquisition, and Writing—Reviewing and Editing. All authors have read and agreed to the published version of the manuscript.
Funding
This work was supported by the Natural Science Foundation of Jiangsu Provincial Science and Technology Department (BK20210611).
Data Availability Statement
All data from this study are presented in the article.
Conflicts of Interest
The authors declare no conflict of interest.
References
- Yang, C.-Y.; Ha, W.; Lin, Y.; Jiang, K.; Yang, J.-L.; Shi, Y.-P. Polyphenols isolated from Xanthoceras sorbifolia husks and their anti-tumor and radical-scavenging activities. Molecules 2016, 21, 1694. [Google Scholar] [CrossRef]
- Jin, H.; Zou, J.; Li, L.; Bai, X.; Zhu, T.; Li, J.; Xu, B.; Wang, Z. Physiological responses of yellow-horn seedlings to high temperatures under drought condition. Plant Biotechnol. Rep. 2020, 14, 111–120. [Google Scholar] [CrossRef]
- Yao, Z.-Y.; Qi, J.-H.; Yin, L.-M. Biodiesel production from Xanthoceras sorbifolia in China: Opportunities and challenges. Renew. Sustain. Energy Rev. 2013, 24, 57–65. [Google Scholar] [CrossRef]
- Wang, H.; Yao, X.; Sui, G.; Yin, L.; Wang, L. Properties of Xanthoceras sorbifolia husk fibers with chemical treatment for applications in polymer composites. J. Mater. Sci. Technol. 2015, 31, 164–170. [Google Scholar] [CrossRef]
- Chen, X.; Lei, Z.; Cao, J.; Zhang, W.; Wu, R.; Cao, F.; Guo, Q.; Wang, J. Traditional uses, phytochemistry, pharmacology and current uses of underutilized Xanthoceras sorbifolium bunge: A review. J. Ethnopharmacol. 2022, 283, 114747. [Google Scholar] [CrossRef]
- Huang, Y.; Yin, Z.; Guo, J.; Wang, F.; Zhang, J. Oil extraction and evaluation from yellow horn using a microwave-assisted aqueous saline process. Molecules 2019, 24, 2598. [Google Scholar] [CrossRef] [PubMed]
- Egertsdotter, U.; Ahmad, I.; Clapham, D. Automation and scale up of somatic embryogenesis for commercial plant production, with emphasis on conifers. Front. Plant Sci. 2019, 10, 109. [Google Scholar] [CrossRef] [PubMed]
- Yarra, R.; Jin, L.; Zhao, Z.; Cao, H. Progress in tissue culture and genetic transformation of oil palm: An overview. Int. J. Mol. Sci. 2019, 20, 5353. [Google Scholar] [CrossRef] [PubMed]
- Von Arnold, S.; Sabala, I.; Bozhkov, P.; Dyachok, J.; Filonova, L. Developmental pathways of somatic embryogenesis. Plant Cell Tissue Organ Cult. 2002, 69, 233–249. [Google Scholar] [CrossRef]
- Yang, X.; Zhang, X. Regulation of somatic embryogenesis in higher plants. Crit. Rev. Plant Sci. 2010, 29, 36–57. [Google Scholar] [CrossRef]
- Jiménez, V.M.; Bangerth, F. Endogenous hormone concentrations and embryogenic callus development in wheat. Plant Cell Tissue Organ Cult. 2001, 67, 37–46. [Google Scholar] [CrossRef]
- Riechmann, J.L.; Heard, J.; Martin, G.; Reuber, L.; Jiang, C.-Z.; Keddie, J.; Adam, L.; Pineda, O.; Ratcliffe, O.; Samaha, R. Arabidopsis transcription factors: Genome-wide comparative analysis among eukaryotes. Science 2000, 290, 2105–2110. [Google Scholar] [CrossRef] [PubMed]
- Zuo, J.; Niu, Q.W.; Frugis, G.; Chua, N.H. The WUSCHEL gene promotes vegetative-to-embryonic transition in Arabidopsis. Plant J. 2002, 30, 349–359. [Google Scholar] [CrossRef]
- Horstman, A.; Li, M.; Heidmann, I.; Weemen, M.; Chen, B.; Muino, J.M.; Angenent, G.C.; Boutilier, K. The BABY BOOM transcription factor activates the LEC1-ABI3-FUS3-LEC2 network to induce somatic embryogenesis. Plant Physiol. 2017, 175, 848–857. [Google Scholar] [CrossRef] [PubMed]
- Kumar, V.; Jha, P.; Van Staden, J. LEAFY COTYLEDONs (LECs): Master regulators in plant embryo development. Plant Cell Tissue Organ Cult. (PCTOC) 2020, 140, 475–487. [Google Scholar] [CrossRef]
- Wei, X.; Geng, M.; Li, J.; Duan, H.; Li, F.; Ge, X. GhWOX11 and GhWOX12 promote cell fate specification during embryogenesis. Ind. Crop. Prod. 2022, 184, 115031. [Google Scholar] [CrossRef]
- Zhao, Q.-h.; Fisher, R.; Auer, C. Developmental phases and STM expression during Arabidopsis shoot organogenesis. Plant Growth Regul. 2002, 37, 223–231. [Google Scholar] [CrossRef]
- Sugimoto, K.; Meyerowitz, E.M. Regeneration in Arabidopsis tissue culture. Plant Organog. Methods Protoc. 2013, 959, 265–275. [Google Scholar]
- Yang, Z.; Gong, Q.; Qin, W.; Yang, Z.; Cheng, Y.; Lu, L.; Ge, X.; Zhang, C.; Wu, Z.; Li, F. Genome-wide analysis of WOX genes in upland cotton and their expression pattern under different stresses. BMC Plant Biol. 2017, 17, 113. [Google Scholar] [CrossRef]
- van der Graaff, E.; Laux, T.; Rensing, S.A. The WUS homeobox-containing (WOX) protein family. Genome Biol. 2009, 10, 248. [Google Scholar] [CrossRef]
- Deveaux, Y.; Toffano-Nioche, C.; Claisse, G.; Thareau, V.; Morin, H.; Laufs, P.; Moreau, H.; Kreis, M.; Lecharny, A. Genes of the most conserved WOX clade in plants affect root and flower development in Arabidopsis. BMC Evol. Biol. 2008, 8, 291. [Google Scholar] [CrossRef] [PubMed]
- Wu, C.-C.; Li, F.-W.; Kramer, E.M. Large-scale phylogenomic analysis suggests three ancient superclades of the WUSCHEL-RELATED HOMEOBOX transcription factor family in plants. PLoS ONE 2019, 14, e0223521. [Google Scholar] [CrossRef]
- Zhang, X.; Zong, J.; Liu, J.; Yin, J.; Zhang, D. Genome-wide analysis of WOX gene family in rice, sorghum, maize, Arabidopsis and poplar. J. Integr. Plant Biol. 2010, 52, 1016–1026. [Google Scholar] [CrossRef]
- Chang, Y.; Song, X.; Zhang, Q.; Liu, H.; Bai, Y.; Lei, X.; Pei, D. Genome-wide identification of WOX gene family and expression analysis during rejuvenational rhizogenesis in walnut (Juglans regia L.). Forests 2019, 11, 16. [Google Scholar] [CrossRef]
- Shafique Khan, F.; Zeng, R.-F.; Gan, Z.-M.; Zhang, J.-Z.; Hu, C.-G. Genome-wide identification and expression profiling of the WOX gene family in Citrus sinensis and functional analysis of a CsWUS member. Int. J. Mol. Sci. 2021, 22, 4919. [Google Scholar] [CrossRef] [PubMed]
- Ueda, M.; Zhang, Z.; Laux, T. Transcriptional activation of Arabidopsis axis patterning genes WOX8/9 links zygote polarity to embryo development. Dev. Cell 2011, 20, 264–270. [Google Scholar] [CrossRef] [PubMed]
- Costanzo, E.; Trehin, C.; Vandenbussche, M. The role of WOX genes in flower development. Ann. Bot. 2014, 114, 1545–1553. [Google Scholar] [CrossRef]
- Hu, X.; Xu, L. Transcription factors WOX11/12 directly activate WOX5/7 to promote root primordia initiation and organogenesis. Plant Physiol. 2016, 172, 2363–2373. [Google Scholar] [CrossRef]
- Schoof, H.; Lenhard, M.; Haecker, A.; Mayer, K.F.; Jürgens, G.; Laux, T. The stem cell population of Arabidopsis shoot meristems is maintained by a regulatory loop between the CLAVATA and WUSCHEL genes. Cell 2000, 100, 635–644. [Google Scholar] [CrossRef]
- Tian, H.; Jia, Y.; Niu, T.; Yu, Q.; Ding, Z. The key players of the primary root growth and development also function in lateral roots in Arabidopsis. Plant Cell Rep. 2014, 33, 745–753. [Google Scholar] [CrossRef]
- Liu, J.; Sheng, L.; Xu, Y.; Li, J.; Yang, Z.; Huang, H.; Xu, L. WOX11 and 12 are involved in the first-step cell fate transition during de novo root organogenesis in Arabidopsis. Plant Cell 2014, 26, 1081–1093. [Google Scholar] [CrossRef]
- Park, S.O.; Zheng, Z.; Oppenheimer, D.G.; Hauser, B.A. The PRETTY FEW SEEDS2 gene encodes an Arabidopsis homeodomain protein that regulates ovule development. Development 2005, 132, 841–849. [Google Scholar] [CrossRef]
- Xu, M.; Xie, W.; Huang, M. Two WUSCHEL-related HOMEOBOX genes, PeWOX11a and PeWOX11b, are involved in adventitious root formation of poplar. Physiol. Plant. 2015, 155, 446–456. [Google Scholar] [CrossRef]
- Zhang, A.; Li, Y.; Yarra, R.; Li, R.; Cao, H.; Jin, L. Genome-Wide Identification of WUSCHEL-Related Homeobox Gene Family and their Expression Analysis During Somatic Embryogenesis in Oil Palm (Elaeis guineensis). Trop. Plant Biol. 2022, 15, 55–64. [Google Scholar] [CrossRef]
- Tang, Y.; Li, H.; Guan, Y.; Li, S.; Xun, C.; Dong, Y.; Huo, R.; Guo, Y.; Bao, X.; Pei, E. Genome-wide identification of the physic nut WUSCHEL-related homeobox gene family and functional analysis of the abiotic stress responsive gene JcWOX5. Front. Genet. 2020, 11, 670. [Google Scholar] [CrossRef] [PubMed]
- Zhang, M.; Chen, X.; Lou, X.; Zhang, Y.; Han, X.; Yang, Q.; Tong, Z.; Zhang, J. Identification of WUSCHEL-related homeobox (WOX) gene family members and determination of their expression profiles during somatic embryogenesis in Phoebe bournei. For. Res. 2023, 3, 1581. [Google Scholar] [CrossRef]
- Liu, H.; Yan, X.-M.; Wang, X.-r.; Zhang, D.-X.; Zhou, Q.; Shi, T.-L.; Jia, K.-H.; Tian, X.-C.; Zhou, S.-S.; Zhang, R.-G. Centromere-specific retrotransposons and very-long-chain fatty acid biosynthesis in the genome of yellowhorn (Xanthoceras sorbifolium, sapindaceae), an oil-producing tree with significant drought resistance. Front. Plant Sci. 2021, 12, 2546. [Google Scholar] [CrossRef] [PubMed]
- Marchler-Bauer, A.; Derbyshire, M.K.; Gonzales, N.R.; Lu, S.; Chitsaz, F.; Geer, L.Y.; Geer, R.C.; He, J.; Gwadz, M.; Hurwitz, D.I. CDD: NCBI’s conserved domain database. Nucleic Acids Res. 2015, 43, D222–D226. [Google Scholar] [CrossRef] [PubMed]
- Schultz, J.; Milpetz, F.; Bork, P.; Ponting, C.P. SMART, a simple modular architecture research tool: Identification of signaling domains. Proc. Natl. Acad. Sci. USA 1998, 95, 5857–5864. [Google Scholar] [CrossRef]
- Feng, C.; Zou, S.; Gao, P.; Wang, Z. In silico identification, characterization expression profile of WUSCHEL-Related Homeobox (WOX) gene family in two species of kiwifruit. PeerJ 2021, 9, e12348. [Google Scholar] [CrossRef]
- Kumar, S.; Stecher, G.; Tamura, K. MEGA7: Molecular evolutionary genetics analysis version 7.0 for bigger datasets. Mol. Biol. Evol. 2016, 33, 1870–1874. [Google Scholar] [CrossRef] [PubMed]
- Chen, C.; Chen, H.; Zhang, Y.; Thomas, H.R.; Frank, M.H.; He, Y.; Xia, R. TBtools: An integrative toolkit developed for interactive analyses of big biological data. Mol. Plant 2020, 13, 1194–1202. [Google Scholar] [CrossRef] [PubMed]
- Wang, Y.; Tang, H.; Debarry, J.D.; Tan, X.; Li, J.; Wang, X.; Lee, T.-h.; Jin, H.; Marler, B.; Guo, H. MCScanX: A toolkit for detection and evolutionary analysis of gene synteny and collinearity. Nucleic Acids Res. 2012, 40, e49. [Google Scholar] [CrossRef] [PubMed]
- Larkin, M.A.; Blackshields, G.; Brown, N.P.; Chenna, R.; McGettigan, P.A.; McWilliam, H.; Valentin, F.; Wallace, I.M.; Wilm, A.; Lopez, R. Clustal W and Clustal X version 2.0. Bioinformatics 2007, 23, 2947–2948. [Google Scholar] [CrossRef]
- KB, N. GeneDoc: Analysis and visualization of genetic variation. EMBnet News 1997, 4, 1–4. [Google Scholar]
- Bailey, T.L.; Williams, N.; Misleh, C.; Li, W.W. MEME: Discovering and analyzing DNA and protein sequence motifs. Nucleic Acids Res. 2006, 34, W369–W373. [Google Scholar] [CrossRef] [PubMed]
- Chen, S.; Zhou, Y.; Chen, Y.; Gu, J. fastp: An ultra-fast all-in-one FASTQ preprocessor. Bioinformatics 2018, 34, i884–i890. [Google Scholar] [CrossRef]
- Kim, D.; Langmead, B.; Salzberg, S.L. HISAT: A fast spliced aligner with low memory requirements. Nat. Methods 2015, 12, 357–360. [Google Scholar] [CrossRef]
- Pertea, M.; Pertea, G.M.; Antonescu, C.M.; Chang, T.-C.; Mendell, J.T.; Salzberg, S.L. StringTie enables improved reconstruction of a transcriptome from RNA-seq reads. Nat. Biotechnol. 2015, 33, 290–295. [Google Scholar] [CrossRef]
- Wang, W. The molecular detection of Corynespora Cassiicola on cucumber by PCR assay using DNAman software and NCBI. In Proceedings of the Computer and Computing Technologies in Agriculture IX: 9th IFIP WG 5.14 International Conference, CCTA 2015, Beijing, China, 27–30 September 2015; Revised Selected Papers, Part II 9. pp. 248–258. [Google Scholar]
- Liu, Z.; Saiyinduleng; Chang, Q.; Cheng, C.; Zheng, Z.; Yu, S. Identification of yellowhorn (Xanthoceras sorbifolium) WRKY transcription factor family and analysis of abiotic stress response model. J. For. Res. 2021, 32, 987–1004. [Google Scholar] [CrossRef]
- Park, H.M. Comparing Group Means: T-Tests and One-Way ANOVA Using Stata, SAS, R, and SPSS; The University Information Techology Services (UITS) Center for Statistical and Mathematical Computing, Indiana University: Bloomington, IN, USA, 2009. [Google Scholar]
- Tvorogova, V.; Krasnoperova, E.; Potsenkovskaia, E.; Kudriashov, A.; Dodueva, I.; Lutova, L. What does the WOX say? Review of regulators, targets, partners. Mol. Biol. 2021, 55, 362–391. [Google Scholar] [CrossRef]
- Hao, Q.; Zhang, L.; Yang, Y.; Shan, Z.; Zhou, X.-a. Genome-wide analysis of the WOX gene family and function exploration of GmWOX18 in soybean. Plants 2019, 8, 215. [Google Scholar] [CrossRef] [PubMed]
- Li, H.; Yao, L.; Sun, L.; Zhu, Z. ETHYLENE INSENSITIVE 3 suppresses plant de novo root regeneration from leaf explants and mediates age-regulated regeneration decline. Development 2020, 147, dev179457. [Google Scholar] [CrossRef]
- Nic-Can, G.I.; López-Torres, A.; Barredo-Pool, F.; Wrobel, K.; Loyola-Vargas, V.M.; Rojas-Herrera, R.; De-la-Peña, C. New insights into somatic embryogenesis: LEAFY COTYLEDON1, BABY BOOM1 and WUSCHEL-RELATED HOMEOBOX4 are epigenetically regulated in Coffea canephora. PLoS ONE 2013, 8, e72160. [Google Scholar] [CrossRef]
- Gambino, G.; Minuto, M.; Boccacci, P.; Perrone, I.; Vallania, R.; Gribaudo, I. Characterization of expression dynamics of WOX homeodomain transcription factors during somatic embryogenesis in Vitis vinifera. J. Exp. Bot. 2011, 62, 1089–1101. [Google Scholar] [CrossRef]
- Su, Y.H.; Zhao, X.Y.; Liu, Y.B.; Zhang, C.L.; O’Neill, S.D.; Zhang, X.S. Auxin-induced WUS expression is essential for embryonic stem cell renewal during somatic embryogenesis in Arabidopsis. Plant J. 2009, 59, 448–460. [Google Scholar] [CrossRef]
- Liu, Z.; Dai, X.; Li, J.; Liu, N.; Liu, X.; Li, S.; Xiang, F. The type-B cytokinin response regulator ARR1 inhibits shoot regeneration in an ARR12-dependent manner in Arabidopsis. Plant Cell 2020, 32, 2271–2291. [Google Scholar] [CrossRef] [PubMed]
- Jin, L.; Yarra, R.; Zhou, L.; Zhao, Z.; Cao, H. miRNAs as key regulators via targeting the phytohormone signaling pathways during somatic embryogenesis of plants. 3 Biotech 2020, 10, 495. [Google Scholar] [CrossRef]
- Zhou, S.; Jiang, W.; Long, F.; Cheng, S.; Yang, W.; Zhao, Y.; Zhou, D.-X. Rice homeodomain protein WOX11 recruits a histone acetyltransferase complex to establish programs of cell proliferation of crown root meristem. Plant Cell 2017, 29, 1088–1104. [Google Scholar] [CrossRef]
- Wang, P.; Guo, Y.; Chen, X.; Zheng, Y.; Sun, Y.; Yang, J.; Ye, N. Genome-wide identification of WOX genes and their expression patterns under different hormone and abiotic stress treatments in tea plant (Camellia sinensis). Trees 2019, 33, 1129–1142. [Google Scholar] [CrossRef]
- Li, Y.; Jin, C.; Liu, Y.; Wang, L.; Li, F.; Wang, B.; Liu, G.; Jiang, J.; Li, H. Global Analysis of the WOX Transcription Factor Gene Family in Populus× xiaohei TS Hwang et Liang Reveals Their Stress−Responsive Patterns. Forests 2022, 13, 122. [Google Scholar] [CrossRef]
Disclaimer/Publisher’s Note: The statements, opinions and data contained in all publications are solely those of the individual author(s) and contributor(s) and not of MDPI and/or the editor(s). MDPI and/or the editor(s) disclaim responsibility for any injury to people or property resulting from any ideas, methods, instructions or products referred to in the content. |
© 2024 by the authors. Licensee MDPI, Basel, Switzerland. This article is an open access article distributed under the terms and conditions of the Creative Commons Attribution (CC BY) license (https://creativecommons.org/licenses/by/4.0/).








