Application of Light-Responsive Nanomaterials in Bone Tissue Engineering
Abstract
1. Introduction
2. Overview of LRNs
2.1. The Principle of LRNs
2.2. Classification of LRNs
2.3. The Advantages of LRNs in Bone Tissue Regeneration
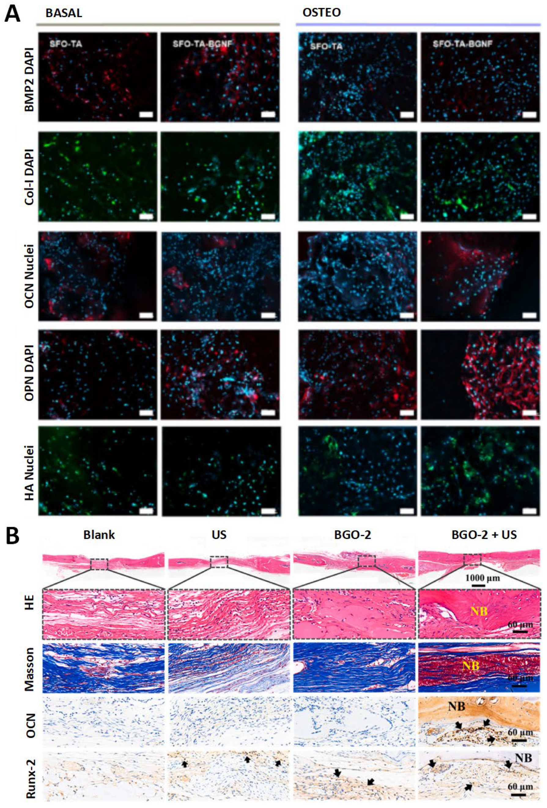
3. Application of LRNs in Bone Tissue Regeneration
3.1. Surface Morphology Promotes Bone Formation
3.2. Antimicrobial-Enhanced Bone Regeneration
3.3. Suitable Photothermal Conditions Promote Osteogenesis
3.4. Optoelectronic Microenvironment Promotes Bone Formation
3.5. Light-Responsive Drug Release System Promotes Bone Function
3.6. Anti-Tumor Effect and Promotion of Osteogenesis
3.7. Promote Bone Formation Through Immune Regulation
4. Summary and Discussion
Author Contributions
Funding
Conflicts of Interest
References
- Wan, Z.; Zhang, P.; Lv, L.; Zhou, Y. NIR light-assisted phototherapies for bone-related diseases and bone tissue regeneration: A systematic review. Theranostics 2020, 10, 11837–11861. [Google Scholar] [CrossRef]
 - Lian, L.; Sun, Z.; Zhang, J.; Gu, S.; Xia, C.; Gan, K. Preparation, characterization and biocompatibility of calcium peroxide-loaded polycaprolactone microparticles. J. Zhejiang Univ. Med. Sci. 2023, 52, 296–305. [Google Scholar] [CrossRef] [PubMed]
 - Sheng, L.; Chang, J. Photo/Magnetic Thermal Fe2SiO4/Fe3O4 Biphasic Bioceramic and Its Composite Electrospun Membrane: Preparation and Antibacterial. J. Inorg. Mater. 2022, 37, 983. [Google Scholar] [CrossRef]
 - Chengxiong, W.; Xin, J.; Peinan, Y.; Chengwei, W.; Wei, Z. Carbon Spheres for Photothermal Therapy of Tumor Cells:Rapid Preparation and High Photothermal Effect. J. Inorg. Mater. 2021, 36, 1208–1216. [Google Scholar] [CrossRef]
 - Chen, H.; Yao, Y. Progress of biomaterials for bone tumor therapy. J. Biomater. Appl. 2022, 36, 945–955. [Google Scholar] [CrossRef] [PubMed]
 - Zhang, Y.; Liu, X.; Geng, C.; Shen, H.; Zhang, Q.; Miao, Y.; Wu, J.; Ouyang, R.; Zhou, S. Two Hawks with One Arrow: A Review on Bifunctional Scaffolds for Photothermal Therapy and Bone Regeneration. Nanomaterials 2023, 13, 551. [Google Scholar] [CrossRef]
 - Tam, D.Y.; Zhuang, X.; Wong, S.W.; Lo, P.K. Photoresponsive Self-Assembled DNA Nanomaterials: Design, Working Principles, and Applications. Small 2019, 15, 1805481. [Google Scholar] [CrossRef]
 - Buonerba, A.; Lapenta, R.; Della Monica, F.; Piacentini, R.; Baldino, L.; Scognamiglio, M.R.; Speranza, V.; Milione, S.; Capacchione, C.; Rieger, B.; et al. Thermo- and Photoresponsive Smart Nanomaterial Based on Poly(diethyl vinyl phosphonate)-Capped Gold Nanoparticles. Nanomaterials 2024, 14, 1589. [Google Scholar] [CrossRef]
 - Danowski, W.; Van Leeuwen, T.; Browne, W.R.; Feringa, B.L. Photoresponsive porous materials. Nanoscale Adv. 2021, 3, 24–40. [Google Scholar] [CrossRef]
 - Zhao, W.; Zhao, Y.; Wang, Q.; Liu, T.; Sun, J.; Zhang, R. Remote Light-Responsive Nanocarriers for Controlled Drug Delivery: Advances and Perspectives. Small 2019, 15, e1903060. [Google Scholar] [CrossRef] [PubMed]
 - He, X.; Yang, X.; Li, D.; Cao, Z. Red and NIR Light-Responsive Polymeric Nanocarriers for On-Demand Drug Delivery. Curr. Med. Chem. 2020, 27, 3877–3887. [Google Scholar] [CrossRef] [PubMed]
 - Chen, H.; Zhao, Y. Applications of Light-Responsive Systems for Cancer Theranostics. ACS Appl. Mater. Interfaces 2018, 10, 21021–21034. [Google Scholar] [CrossRef] [PubMed]
 - He, M.; Chen, F.; Shao, D.; Weis, P.; Wei, Z.; Sun, W. Photoresponsive metallopolymer nanoparticles for cancer theranostics. Biomaterials 2021, 275, 120915. [Google Scholar] [CrossRef] [PubMed]
 - Khalid, K.; Tan, X.; Mohd Zaid, H.F.; Tao, Y.; Lye Chew, C.; Chu, D.-T.; Lam, M.K.; Ho, Y.-C.; Lim, J.W.; Chin Wei, L. Advanced in developmental organic and inorganic nanomaterial: A review. Bioengineered 2020, 11, 328–355. [Google Scholar] [CrossRef]
 - Jaiswal, K.; Mahanta, M.; De, M. Nanomaterials in photocatalysed organic transformations: Development, prospects and challenges. Chem. Commun. 2023, 59, 5987–6003. [Google Scholar] [CrossRef]
 - Shanmugam, V.; Selvakumar, S.; Yeh, C.-S. Near-infrared light-responsive nanomaterials in cancer therapeutics. Chem. Soc. Rev. 2014, 43, 6254–6287. [Google Scholar] [CrossRef]
 - Chien, Y.; Chan, K.K.; Anderson, T.; Kong, K.V.; Ng, B.K.; Yong, K. Advanced Near-Infrared Light-Responsive Nanomaterials as Therapeutic Platforms for Cancer Therapy. Adv. Ther. 2019, 2, 1800090. [Google Scholar] [CrossRef]
 - Byun, J.; Kim, D.; Choi, J.; Shim, G.; Oh, Y.-K. Photosensitizer-Trapped Gold Nanocluster for Dual Light-Responsive Phototherapy. Biomedicines 2020, 8, 521. [Google Scholar] [CrossRef] [PubMed]
 - Zeng, L.; Wu, D.; Tian, Y.; Pan, Y.; Wu, A.; Zhang, J.; Lu, G. Recent Progress in 808 nm Excited Upconversion Nanomaterials as Multifunctional Nanoprobes for Visualized Theranostics in Cancers. Curr Med. Chem. 2018, 25, 2954–2969. [Google Scholar] [CrossRef]
 - Singh, S.K.; Parihar, S.; Jain, S.; Ho, J.-A.A.; Vankayala, R. Light-responsive functional nanomaterials as pioneering therapeutics: A paradigm shift to combat age-related disorders. J. Mater. Chem. B 2024, 12, 8212–8234. [Google Scholar] [CrossRef] [PubMed]
 - Choi, H.S.; Frangioni, J.V. Nanoparticles for biomedical imaging: Fundamentals of clinical translation. Mol. Imaging 2010, 9, 291–310. [Google Scholar] [CrossRef]
 - Son, J.; Yi, G.; Yoo, J.; Park, C.; Koo, H.; Choi, H.S. Light-responsive nanomedicine for biophotonic imaging and targeted therapy. Adv. Drug Deliv. Rev. 2019, 138, 133–147. [Google Scholar] [CrossRef] [PubMed]
 - Kulkarni, M.; Mazare, A.; Gongadze, E.; Perutkova, Š.; Kralj-Iglič, V.; Milošev, I.; Schmuki, P.; Iglič, A.; Mozetič, M. Titanium nanostructures for biomedical applications. Nanotechnology 2015, 26, 062002. [Google Scholar] [CrossRef]
 - Qu, H.; Han, Z.; Zhuo, Y.; Fu, H. Review of the Design of Porous Bio-scaffolds for Bone Tissue Engineering. J. Mech. Eng. 2019, 55, 71–80. [Google Scholar]
 - Gui, N.; Xu, W.; Myers, D.E.; Shukla, R.; Tang, H.P.; Qian, M. The effect of ordered and partially ordered surface topography on bone cell responses: A review. Biomater. Sci. 2018, 6, 250–264. [Google Scholar] [CrossRef] [PubMed]
 - Chen, Y.; Zhou, L.; Guan, M.; Jin, S.; Tan, P.; Fu, X.; Zhou, Z. Multifunctionally disordered TiO2 nanoneedles prevent periprosthetic infection and enhance osteointegration by killing bacteria and modulating the osteoimmune microenvironment. Theranostics 2024, 14, 6016–6035. [Google Scholar] [CrossRef] [PubMed]
 - Modaresifar, K.; Azizian, S.; Ganjian, M.; Fratila-Apachitei, L.E.; Zadpoor, A.A. Bactericidal effects of nanopatterns: A systematic review. Acta Biomater. 2019, 83, 29–36. [Google Scholar] [CrossRef]
 - Jenkins, J.; Mantell, J.; Neal, C.; Gholinia, A.; Verkade, P.; Nobbs, A.H.; Su, B. Antibacterial effects of nanopillar surfaces are mediated by cell impedance, penetration and induction of oxidative stress. Nat. Commun. 2020, 11, 1626. [Google Scholar] [CrossRef]
 - Lou, Y.; Sun, M.; Zhang, J.; Wang, Y.; Ma, H.; Sun, Z.; Li, S.; Weng, X.; Ying, B.; Liu, C.; et al. Ultraviolet Light-Based Micropattern Printing on Titanium Surfaces to Promote Early Osseointegration. Adv. Healthc. Mater. 2023, 12, e2203300. [Google Scholar] [CrossRef]
 - Liu, Z.; Ding, H.; Qi, L.; Wang, J.; Li, Y.; Liu, L.; Feng, G.; Zhang, L. Core-Shell NiS@SrTiO3 Nanorods on Titanium for Enhanced Osseointegration via Programmed Regulation of Bacterial Infection, Angiogenesis, and Osteogenesis. ACS Appl. Mater. Interfaces 2023, 15, 52276–52289. [Google Scholar] [CrossRef] [PubMed]
 - Belén, F.; Gravina, A.N.; Pistonesi, M.F.; Ruso, J.M.; García, N.A.; Prado, F.D.; Messina, P.V. NIR-Reflective and Hydrophobic Bio-Inspired Nano-Holed Configurations on Titanium Alloy. ACS Appl. Mater. Interfaces 2022, 14, 5843–5855. [Google Scholar] [CrossRef] [PubMed]
 - Zhao, S.; Xu, Y.; Xu, W.; Weng, Z.; Cao, F.; Wan, X.; Cui, T.; Yu, Y.; Liao, L.; Wang, X. Tremella-Like ZnO@Col-I-Decorated Titanium Surfaces with Dual-Light-Defined Broad-Spectrum Antibacterial and Triple Osteogenic Properties. ACS Appl. Mater. Interfaces 2020, 12, 30044–30051. [Google Scholar] [CrossRef]
 - Li, X.; Zhang, L.; Liu, Z.; Wang, R.; Jiao, T. Recent progress in hydrogels combined with phototherapy for bacterial infection: A review. Int. J. Biol. Macromol. 2024, 274, 133375. [Google Scholar] [CrossRef] [PubMed]
 - Cai, X.; Xu, T.; Ding, R.; Zhang, D.; Chen, G.; Zhao, W.; Hou, J.; Pan, H.; Zhang, Q.; Yin, T. Oxygen self-supplying small size magnetic nanoenzymes for synergistic photodynamic and catalytic therapy of breast cancer. Nanoscale 2024, 16, 4095–4104. [Google Scholar] [CrossRef] [PubMed]
 - Souza, B.M.N.; Miñán, A.G.; Brambilla, I.R.; Pinto, J.G.; Garcia, M.T.; Junqueira, J.C.; Ferreira-Strixino, J. Effects of antimicrobial photodynamic therapy with photodithazine® on methicillin-resistant Staphylococcus aureus (MRSA): Studies in biofilms and experimental model with Galleria mellonella. J. Photochem. Photobiol. B 2024, 252, 112860. [Google Scholar] [CrossRef] [PubMed]
 - Chen, X.; Sun, Z.; Peng, X.; Meng, N.; Ma, L.; Fu, J.; Chen, J.; Liu, Y.; Yang, Y.; Zhou, C. Graphene Oxide/Black Phosphorus Functionalized Collagen Scaffolds with Enhanced Near-Infrared Controlled In Situ Biomineralization for Promoting Infectious Bone Defect Repair through PI3K/Akt Pathway. ACS Appl. Mater. Interfaces 2024, 16, 50369–50388. [Google Scholar] [CrossRef]
 - Wu, Y.; Liao, Q.; Wu, L.; Luo, Y.; Zhang, W.; Guan, M.; Pan, H.; Tong, L.; Chu, P.K.; Wang, H. ZnL2-BPs Integrated Bone Scaffold under Sequential Photothermal Mediation: A Win-Win Strategy Delivering Antibacterial Therapy and Fostering Osteogenesis Thereafter. ACS Nano 2021, 15, 17854–17869. [Google Scholar] [CrossRef]
 - Liu, Z.; Wang, J.; Qi, L.; Wang, J.; Xu, H.; Yang, H.; Liu, J.; Liu, L.; Feng, G.; Zhang, L. Amino Acid Functionalized SrTiO3 Nanoarrays with Enhanced Osseointegration Through Programmed Rapid Biofilm Elimination and Angiogenesis Controlled by NIR-Driven Gas Therapy. Small 2024, 20, e2407078. [Google Scholar] [CrossRef] [PubMed]
 - Zhao, Y.; Lu, R.; Wang, X.; Huai, X.; Wang, C.; Wang, Y.; Chen, S. Visible light-induced antibacterial and osteogenic cell proliferation properties of hydrogenated TiO2 nanotubes/Ti foil composite. Nanotechnology 2021, 32, 195101. [Google Scholar] [CrossRef] [PubMed]
 - Huang, B.; Tan, L.; Liu, X.; Li, J.; Wu, S. A facile fabrication of novel stuff with antibacterial property and osteogenic promotion utilizing red phosphorus and near-infrared light. Bioact. Mater. 2019, 4, 17–21. [Google Scholar] [CrossRef]
 - Huang, Y.; Li, J.; Yu, Z.; Li, J.; Liang, K.; Deng, Y. Elaborated Bio-Heterojunction With Robust Sterilization Effect for Infected Tissue Regeneration via Activating Competent Cell-Like Antibacterial Tactic. Adv. Mater. 2024, 36, e2414111. [Google Scholar] [CrossRef] [PubMed]
 - Deng, Y.; Shi, J.; Chan, Y.K.; Bai, D.; Shu, R.; Shi, X.; Li, Y.; Li, L.; Yang, X.; Yang, W. Heterostructured Metal-Organic Frameworks/Polydopamine Coating Endows Polyetheretherketone Implants with Multimodal Osteogenicity and Photoswitchable Disinfection. Adv. Healthc. Mater. 2022, 11, e2200641. [Google Scholar] [CrossRef] [PubMed]
 - Ma, K.; Liao, C.; Huang, L.; Liang, R.; Zhao, J.; Zheng, L.; Su, W. Electrospun PCL/MoS2 Nanofiber Membranes Combined with NIR-Triggered Photothermal Therapy to Accelerate Bone Regeneration. Small 2021, 17, e2104747. [Google Scholar] [CrossRef] [PubMed]
 - Wu, S.; Zhang, Q.; Lin, D.; Al-Shaaobi, B.A.; Sun, Y.; Si, W.; Ding, X.; Ma, P.; Shen, X.; Liu, J. Near-Infrared Responsive Biomimetic Titanate/TiO2-X Heterostructure: A Therapeutic Strategy for Combating Implant-Associated Infection and Enhancing Osseointegration. ACS Appl. Mater. Interfaces 2024, 16, 43227–43243. [Google Scholar] [CrossRef]
 - Tong, L.; Liao, Q.; Zhao, Y.; Huang, H.; Gao, A.; Zhang, W.; Gao, X.; Wei, W.; Guan, M.; Chu, P.K.; et al. Near-infrared light control of bone regeneration with biodegradable photothermal osteoimplant. Biomaterials 2019, 193, 1–11. [Google Scholar] [CrossRef] [PubMed]
 - Kajiya, H.; Katsumata, Y.; Sasaki, M.; Tsutsumi, T.; Kawaguchi, M.; Fukushima, T. Photothermal stress triggered by near-infrared-irradiated carbon nanotubes up-regulates osteogenesis and mineral deposition in tooth-extracted sockets. Int. J. Hyperth. 2015, 31, 635–642. [Google Scholar] [CrossRef]
 - Zhang, X.; Cheng, G.; Xing, X.; Liu, J.; Cheng, Y.; Ye, T.; Wang, Q.; Xiao, X.; Li, Z.; Deng, H. Near-Infrared Light-Triggered Porous AuPd Alloy Nanoparticles To Produce Mild Localized Heat To Accelerate Bone Regeneration. J. Phys. Chem. Lett. 2019, 10, 4185–4191. [Google Scholar] [CrossRef]
 - Tang, Y.; Wang, K.; Wu, B.; Yao, K.; Feng, S.; Zhou, X.; Xiang, L. Photoelectrons Sequentially Regulate Antibacterial Activity and Osseointegration of Titanium Implants. Adv. Mater. 2024, 36, e2307756. [Google Scholar] [CrossRef]
 - Yan, Z.; Li, K.; Shao, D.; Shen, Q.; Ding, Y.; Huang, S.; Xie, Y.; Zheng, X. Visible-light-responsive reduced graphene oxide/g-C3N4/TiO2 composite nanocoating for photoelectric stimulation of neuronal and osteoblastic differentiation. RSC Adv. 2022, 12, 8878–8888. [Google Scholar] [CrossRef]
 - Long, X.; Duan, L.; Weng, W.; Cheng, K.; Wang, D.; Ouyang, H. Light-induced osteogenic differentiation of BMSCs with graphene/TiO2 composite coating on Ti implant. Colloids Surf. B Biointerfaces 2021, 207, 111996. [Google Scholar] [CrossRef]
 - Fu, J.; Liu, X.; Tan, L.; Cui, Z.; Zheng, Y.; Liang, Y.; Li, Z.; Zhu, S.; Yeung, K.W.K.; Feng, X.; et al. Photoelectric-Responsive Extracellular Matrix for Bone Engineering. ACS Nano 2019, 13, 13581–13594. [Google Scholar] [CrossRef] [PubMed]
 - Zhou, Y.; Ye, H.; Chen, Y.; Zhu, R.; Yin, L. Photoresponsive Drug/Gene Delivery Systems. Biomacromolecules 2018, 19, 1840–1857. [Google Scholar] [CrossRef]
 - Wang, X.; Xuan, Z.; Zhu, X.; Sun, H.; Li, J.; Xie, Z. Near-infrared photoresponsive drug delivery nanosystems for cancer photo-chemotherapy. J. Nanobiotechnol. 2020, 18, 108. [Google Scholar] [CrossRef] [PubMed]
 - Qinyuan, D.; Zhuqing, W.; Qing, L.; Yunsong, L.; Ping, Z.; Xiao, Z.; Yuting, N.; Hao, L.; Yongsheng, Z.; Longwei, L. 3D-printed near-infrared-light-responsive on-demand drug-delivery scaffold for bone regeneration. Biomater. Adv. 2024, 159, 213804. [Google Scholar] [CrossRef]
 - Wan, Z.; Dong, Q.; Guo, X.; Bai, X.; Zhang, X.; Zhang, P.; Liu, Y.; Lv, L.; Zhou, Y. A dual-responsive polydopamine-modified hydroxybutyl chitosan hydrogel for sequential regulation of bone regeneration. Carbohydr. Polym. 2022, 297, 120027. [Google Scholar] [CrossRef] [PubMed]
 - Zhang, Y.; Fang, C.; Zhang, S.; Campbell, R.E.; Serpe, M.J. Controlled Osteogenic Differentiation of Human Mesenchymal Stem Cells Using Dexamethasone-Loaded Light-Responsive Microgels. ACS Appl. Mater. Interfaces 2021, 13, 7051–7059. [Google Scholar] [CrossRef] [PubMed]
 - Gu, C.; Chen, H.; Zhao, Y.; Xi, H.; Tan, X.; Xue, P.; Sun, G.; Jiang, X.; Du, B.; Liu, X. Ti3C2Tx@PLGA/Icaritin microspheres-modified PLGA/β-TCP scaffolds modulate Icaritin release to enhance bone regeneration through near-infrared response. Biomed. Mater. 2024, 19, 055038. [Google Scholar] [CrossRef] [PubMed]
 - Abie, N.; Ünlü, C.; Pinho, A.R.; Gomes, M.C.; Remmler, T.; Herb, M.; Grumme, D.; Tabesh, E.; Shahbazi, M.-A.; Mathur, S.; et al. Designing of a Multifunctional 3D-Printed Biomimetic Theragenerative Aerogel Scaffold via Mussel-Inspired Chemistry: Bioactive Glass Nanofiber-Incorporated Self-Assembled Silk Fibroin with Antibacterial, Antiosteosarcoma, and Osteoinductive Properties. ACS Appl. Mater. Interfaces 2024, 16, 22809–22827. [Google Scholar] [CrossRef] [PubMed]
 - Rezk, A.I.; Lee, J.; Kim, B.S.; Chun, S. Strategically Designed Bifunctional Polydopamine Enwrapping Polycaprolactone-Hydroxyapatite-Doxorubicin Composite Nanofibers for Osteosarcoma Treatment and Bone Regeneration. ACS Appl. Mater. Interfaces 2024, 16, 22946–22957. [Google Scholar] [CrossRef]
 - Xiao, C.; Wang, R.; Fu, R.; Yu, P.; Guo, J.; Li, G.; Wang, Z.; Wang, H.; Nie, J.; Liu, W.; et al. Piezo-enhanced near infrared photocatalytic nanoheterojunction integrated injectable biopolymer hydrogel for anti-osteosarcoma and osteogenesis combination therapy. Bioact. Mater. 2024, 34, 381–400. [Google Scholar] [CrossRef]
 - Yang, Y.-Y.; Zheng, Y.; Liu, J.-J.; Chang, Z.-P.; Wang, Y.-H.; Shao, Y.-Y.; Hou, R.-G.; Zhang, X. Natural Chlorogenic Acid Planted Nanohybrids with Steerable Hyperthermia for Osteosarcoma Suppression and Bone Regeneration. Adv. Healthc. Mater. 2023, 12, e2300325. [Google Scholar] [CrossRef] [PubMed]
 - Wei, H.; Cui, J.; Lin, K.; Xie, J.; Wang, X. Recent advances in smart stimuli-responsive biomaterials for bone therapeutics and regeneration. Bone Res. 2022, 10, 17. [Google Scholar] [CrossRef]
 - Zheng, Z.-W.; Chen, Y.-H.; Wu, D.-Y.; Wang, J.-B.; Lv, M.-M.; Wang, X.-S.; Sun, J.; Zhang, Z.-Y. Development of an Accurate and Proactive Immunomodulatory Strategy to Improve Bone Substitute Material-Mediated Osteogenesis and Angiogenesis. Theranostics 2018, 8, 5482–5500. [Google Scholar] [CrossRef] [PubMed]
 - Xia, S.; Liu, D.; Jiang, K.; Cao, M.; Lou, Z.; Cheng, R.; Yi, J.; Yin, A.; Jiang, Y.; Cheng, K.; et al. Photothermal driven BMSCs osteogenesis and M2 macrophage polarization on polydopamine-coated Ti3C2 nanosheets/poly(vinylidene fluoride trifluoroethylene) nanocomposite coatings. Mater. Today Bio 2024, 27, 101156. [Google Scholar] [CrossRef]
 - Wu, M.; Liu, H.; Zhu, Y.; Wu, P.; Chen, Y.; Deng, Z.; Zhu, X.; Cai, L. Bioinspired soft-hard combined system with mild photothermal therapeutic activity promotes diabetic bone defect healing via synergetic effects of immune activation and angiogenesis. Theranostics 2024, 14, 4014–4057. [Google Scholar] [CrossRef]
 - Wu, M.; Liu, H.; Li, D.; Zhu, Y.; Wu, P.; Chen, Z.; Chen, F.; Chen, Y.; Deng, Z.; Cai, L. Smart-Responsive Multifunctional Therapeutic System for Improved Regenerative Microenvironment and Accelerated Bone Regeneration via Mild Photothermal Therapy. Adv. Sci. 2024, 11, e2304641. [Google Scholar] [CrossRef]
 - Long, J.; Yao, Z.; Zhang, W.; Liu, B.; Chen, K.; Li, L.; Teng, B.; Du, X.-F.; Li, C.; Yu, X.-F.; et al. Regulation of Osteoimmune Microenvironment and Osteogenesis by 3D-Printed PLAG/black Phosphorus Scaffolds for Bone Regeneration. Adv. Sci. 2023, 10, e2302539. [Google Scholar] [CrossRef] [PubMed]
 - Croissant, J.G.; Fatieiev, Y.; Almalik, A.; Khashab, N.M. Mesoporous Silica and Organosilica Nanoparticles: Physical Chemistry, Biosafety, Delivery Strategies, and Biomedical Applications. Adv. Healthc. Mater. 2018, 7, 1700831. [Google Scholar] [CrossRef] [PubMed]
 - He, M.; Shi, L.; Wang, G.; Cheng, Z.; Han, L.; Zhang, X.; Wang, C.; Wang, J.; Zhou, P.; Wang, G. Biocompatible and biodegradable chitosan/sodium polyacrylate polyelectrolyte complex hydrogels with smart responsiveness. Int. J. Biol. Macromol. 2020, 155, 1245–1251. [Google Scholar] [CrossRef] [PubMed]
 - Wilson, B.C.; Patterson, M.S.; Burns, D.M. Effect of photosensitizer concentration in tissue on the penetration depth of photoactivating light. Lasers Med. Sci. 1986, 1, 235–244. [Google Scholar] [CrossRef]
 - Kaub, L.; Schmitz, C. Comparison of the Penetration Depth of 905 nm and 1064 nm Laser Light in Surface Layers of Biological Tissue Ex Vivo. Biomedicines 2023, 11, 1355. [Google Scholar] [CrossRef] [PubMed]
 - Rahimi-Iman, A. Advances in Functional Nanomaterials Science. Ann. Physik. 2020, 532, 2000015. [Google Scholar] [CrossRef]
 - Ouyang, B.; Wei, D.; Wu, B.; Yan, L.; Gang, H.; Cao, Y.; Chen, P.; Zhang, T.; Wang, H. In the View of Electrons Transfer and Energy Conversion: The Antimicrobial Activity and Cytotoxicity of Metal-Based Nanomaterials and Their Applications. Small 2024, 20, 2303153. [Google Scholar] [CrossRef]
 









| LRN | Application | Reference | 
|---|---|---|
| Composite material with AgNPs as the core | It promotes cell diffusion and enhances the osteogenic ability and matrix deposition of BMSCs | Chen et al. [26] | 
| TiO2 nanotube | It promotes the extension of cytoskeleton and promotes the osteogenic differentiation of hMSCs | Lou et al. [29] | 
| SrTiO3 nanorods were coated with a thin layer of NiS to form NiS@SrTiO3 | It promoted cell adhesion and stimulated MC3T3-E1 cell proliferation and differentiation | Liu et al. [30] | 
| Multifunctional implant coating or integrated bone scaffold with black phosphorus as the core | Photothermal antibacterial, biomineralization and ion release to enhance bone tissue regeneration | Chen et al. [36] Wu et al. [37]  | 
| Hydrogenated TiO2 nanotube/Ti foil composite | Photodynamic antibacterial, accelerated the adhesion of initial proteins, and promoted the proliferation of MC3T3-E1 cells | Zhao et al. [39] | 
| Composite material with RP as the core | Photothermal and photodynamic synergistically antibacterial, with excellent osteogenic properties | Huang et al. [40] | 
| A novel orthopedic implant material composed of BP and PLGA | Mild photoheat can effectively up-regulate the expression of heat shock proteins and finally promote osteogenesis in vitro and in vivo | Tong et al. [45] | 
| Porous silver palladium alloy nanoparticles | Mild local heat can activate Wnt signaling pathway and promote bone regeneration | Zhang et al. [47] | 
| TiO2 nanotube arrays were loaded with rare earth elements and gold nanoparticles | Photoelectrons can remove biofilms and regulate the osteogenesis process | Tang et al. [48] | 
| Go/TiO2/Ti thin films | Light-induced surface potential showed a good effect on promoting osteogenic differentiation of bone marrow mesenchymal stem cells and also promoted the adsorption of osteogenic growth factors | Long et al. [50] | 
| BS/HAP nanofilms | Photoelectron promotes calcium influx, activates Wnt/calcium signaling pathway, and regulates downstream genes of osteogenic differentiation | Fu et al. [51] | 
| Calcium carbonate microsphere hydrogel composite | Sequential and controlled release of the anti-inflammatory drugs aspirin and BMP-2 promotes new bone formation | Wan et al. [55] | 
Disclaimer/Publisher’s Note: The statements, opinions and data contained in all publications are solely those of the individual author(s) and contributor(s) and not of MDPI and/or the editor(s). MDPI and/or the editor(s) disclaim responsibility for any injury to people or property resulting from any ideas, methods, instructions or products referred to in the content.  | 
© 2025 by the authors. Licensee MDPI, Basel, Switzerland. This article is an open access article distributed under the terms and conditions of the Creative Commons Attribution (CC BY) license (https://creativecommons.org/licenses/by/4.0/).
Share and Cite
Liu, A.; Wang, C.; Deng, S.; Zhang, S.; Zhao, Z.; Xiao, H.; Ying, T.; Yi, C.; Li, D. Application of Light-Responsive Nanomaterials in Bone Tissue Engineering. Pharmaceutics 2025, 17, 98. https://doi.org/10.3390/pharmaceutics17010098
Liu A, Wang C, Deng S, Zhang S, Zhao Z, Xiao H, Ying T, Yi C, Li D. Application of Light-Responsive Nanomaterials in Bone Tissue Engineering. Pharmaceutics. 2025; 17(1):98. https://doi.org/10.3390/pharmaceutics17010098
Chicago/Turabian StyleLiu, Aiguo, Chenxu Wang, Shuang Deng, Sitong Zhang, Ziwen Zhao, Han Xiao, Ting Ying, Chengqing Yi, and Dejian Li. 2025. "Application of Light-Responsive Nanomaterials in Bone Tissue Engineering" Pharmaceutics 17, no. 1: 98. https://doi.org/10.3390/pharmaceutics17010098
APA StyleLiu, A., Wang, C., Deng, S., Zhang, S., Zhao, Z., Xiao, H., Ying, T., Yi, C., & Li, D. (2025). Application of Light-Responsive Nanomaterials in Bone Tissue Engineering. Pharmaceutics, 17(1), 98. https://doi.org/10.3390/pharmaceutics17010098
        
