Abstract
The intermittent and inconsistent nature of some renewable energy, such as solar and wind, means the corresponding plants are unable to operate continuously. Thermochemical energy storage (TES) is an essential way to solve this problem. Due to the advantages of cheap price, high energy density, and ease to scaling, CaO-based material is thought as one of the most promising storage mediums for TES. In this paper, TES based on various cycles, such as CaO/CaCO3 cycles, CaO/Ca(OH)2 cycles, and coupling of CaO/Ca(OH)2 and CaO/CaCO3 cycles, were reviewed. The energy storage performances of CaO-based materials, as well as the modification approaches to improve their performance, were critically reviewed. The natural CaO-based materials for CaO/Ca(OH)2 TES experienced the multiple hydration/dehydration cycles tend to suffer from severe sintering which leads to the low activity and structural stability. It is found that higher dehydration temperature, lower initial sample temperature of the hydration reaction, higher vapor pressure in the hydration reactor, and the use of circulating fluidized bed (CFB) reactors all can improve the energy storage performance of CaO-based materials. In addition, the energy storage performance of CaO-based materials for CaO/Ca(OH)2 TES can be effectively improved by the various modification methods. The additions of Al2O3, Na2Si3O7, and nanoparticles of nano-SiO2 can improve the structural stabilities of CaO-based materials, while the addition of LiOH can improve the reactivities of CaO-based materials. This paper is devoted to a critical review on the development on thermochemical energy storage based on CaO-based materials in the recent years.
1. Introduction
The demand for energy is rapidly increasing with rising human population around the world. Global consumption of energy is expected to expand by 57% from 2002 to 2025 [1,2]. As the dominant energy source, fossil fuels account for more than 85% of the energy in demand at present. However, the heavy use of fossil fuels has caused a lot of problems, such as global warming and energy security issues [3]. Scientists have proposed that limiting global warming to 2 °C is very crucial to prevent serious negative climate change, but it is impossible to achieve this goal if use of fossil fuels continues without restriction [4]. The use of renewable energy is a good way to control the adverse effects of the global greenhouse. It is reported that if the renewable energy accounting for more than 50% of the total energy by 2028, global warming can be limited to <2 °C [4]. Solar energy as alternative energy is one of the most promising renewable energies and the largest energy source of the world, which does not pollute the environment or lead to global warming. Its clean and inexhaustible characteristics encourage the widely use of solar energy via concentrated solar power (CSP), central heating, and distributed power generation [5,6,7]. However, the intermittent and inconsistent nature of solar radiation throughout a day’s cycle results in the discontinuous operation of CSP plants, which can lead to serious imbalances between energy supply and energy demand. This is the main problem which restricts the development of CSP plants. The development of thermochemical energy storage (TES) provides an effective solution to solve this problem which has attracted considerable attention [8]. The coupling of TES and CSP plants can realize the continuous operation of units by storing excessive solar energy in the daytime and releasing the stored heat at night to maintain the continuous operation of the CSP plants, as shown in Figure 1 [9].
Figure 1.
TES concept considered for concentrated solar power [9].
In general, a TES system mainly consists of a heat transfer device, a storage medium, and a sealing system. According to different energy storage mediums, TES is divided into three different types: sensible heat storage (SHS), latent heat storage (LHS), and thermochemical heat storage (THS). SHS uses a traditional approach to heat the material directly by heat transfer. LHS mainly stores latent heat of fusion produced in the process of material phase transformation. It should be noted that LHS mainly depends on molten salt and several other phase change materials. SHS and LHS have been widely used in the industrial production. However, low energy densities of materials and high heat loss have seriously hindered the further development of SHS and LHS. Different from SHS and LHS, THS uses reversible chemical reactions of the various chemical substances to realize heat storage and utilization. There are many materials and methods for THS which have been reported in the references [10,11,12,13,14,15,16,17,18,19,20,21,22]. Figure 2 presents the heat storage densities of some commonly used TES materials. It shows that silica gel, zeolite, and CaCl2·H2O have higher energy density than the other materials. In fact, the three materials all belong to THS. Furthermore, Table 1 shows more different energy storage materials belonging to three kinds of heat storage mediums. It indicates that THS has higher energy density and lower heat loss than SHS and LHS. The materials used for THS have lower cost and higher environmental value. Thus, THS is more promising for energy storage than SHS and LHS.
Figure 2.
Heat storage densities of different materials [11].
Table 1.
Turning temperature and energy densities of different heat storage mediums.
THS can achieve the seasonal energy storage without special insulation measures. According to different materials, there are many kinds of THS systems as shown in Figure 3. In general, the selection of THS system needs to meet the following factors [29]: high enthalpy, large energy storage density, temperature, and pressure within the allowable range of equipment conditions, high endothermic/exothermic rates, high energy storage efficiency, no by-products, no pollution and corrosion, and low cost of materials. Among these THS systems, many studies have proven that CaO-based material is one of the most promising storage mediums due to the abundant and cheap resources, high energy density and easy operation in the industrial applications, etc. [9,30,31,32]. In this paper, the latest research progresses and applications of CaO-based materials for TES are introduced in detail.
Figure 3.
Different THS systems [10].
2. CaO/CaCO3 and CaO/Ca(OH)2 TES
2.1. CaO/CaCO3 TES
CaO/CaCO3 TES is based on the multiple carbonation/calcination cycles of CaO, which have been widely studied as an effective way to capture CO2. Heat storage using this way has attracted widespread attention in the recent years. As shown in Equation (1), the endothermic process is the calcination of CaCO3 to produce CaO and CO2, which converts solar energy into chemical energy in CaO. Baker et al. [33] pointed out that high calcination temperature was beneficial for the decomposition of CaCO3. However, too high a temperature above 950 °C would aggravate the sintering of CaO-based sorbents [34]. In addition, the carbonation temperature between CO2 capture and TES is significantly different. Grasa et al. [35] and Chen et al. [36] proposed that carbonation temperature had an important effect on carbonation conversion of CaO. The carbonation temperature for TES is higher than that of CO2 capture. The carbonation reaction of CaO with CO2 is an exothermic process, as illustrated in Equation (2).
CaO/CaCO3 TES is widely studied for the high temperature energy storage because of the relatively high heat transfer temperature. Figure 4 shows the schematic diagram of CaO/CaCO3 TES. Qin is the heat energy for the decomposition of CaCO3 into CaO and CO2 int the calcination process, which is obtained from solar radiation at the temperature of 850–950 °C. Then CaO reacts with CO2 in the carbonation process, which releases the heat energy (Qout). Qout can be used to maintain the operation of CSP plants at night.
Figure 4.
Schematic diagram of CaO/CaCO3 TES [37].
There are many studies on the coupling of CaO/CaCO3 reversible reaction and power plants. One of the most extensive studies is coupling CaO/CaCO3 system with CSP plants, mainly including industrial production of lime by solar chemical reactor [38,39] and TES based on CaCO3-looping process [30,32,37,40,41,42,43,44,45,46]. Meier et al. [39] reported that using solar energy instead of combustion of fossil fuels to provide the required heat for the calcination of CaCO3 could reduce the CO2 emission by 40% in conventional cement plants. In addition, CaO/CaCO3 TES system has been studied in other types of power plants (e.g., wind power plants) [47] and integrated gasification combined cycle (IGCC) plants [48]. The reverse peak characteristics of wind energy make the abandoned wind phenomenon serious. Coupling CaO/CaCO3 TES with biomass power plants to accommodate wind power is one way to solve this problem [47]. IGCC technology has great potential to realize power generation and carbon capture and storage (CCS) simultaneously [49]. However, the temperature and flow constraints have severely limited the flexibility of the IGCC technology with CCS. To solve this problem, Vandersickel et al. [48] proposed a CaO/CaCO3 cycle and CO2 storage system to ensure the temporary increase in IGCC peak power output.
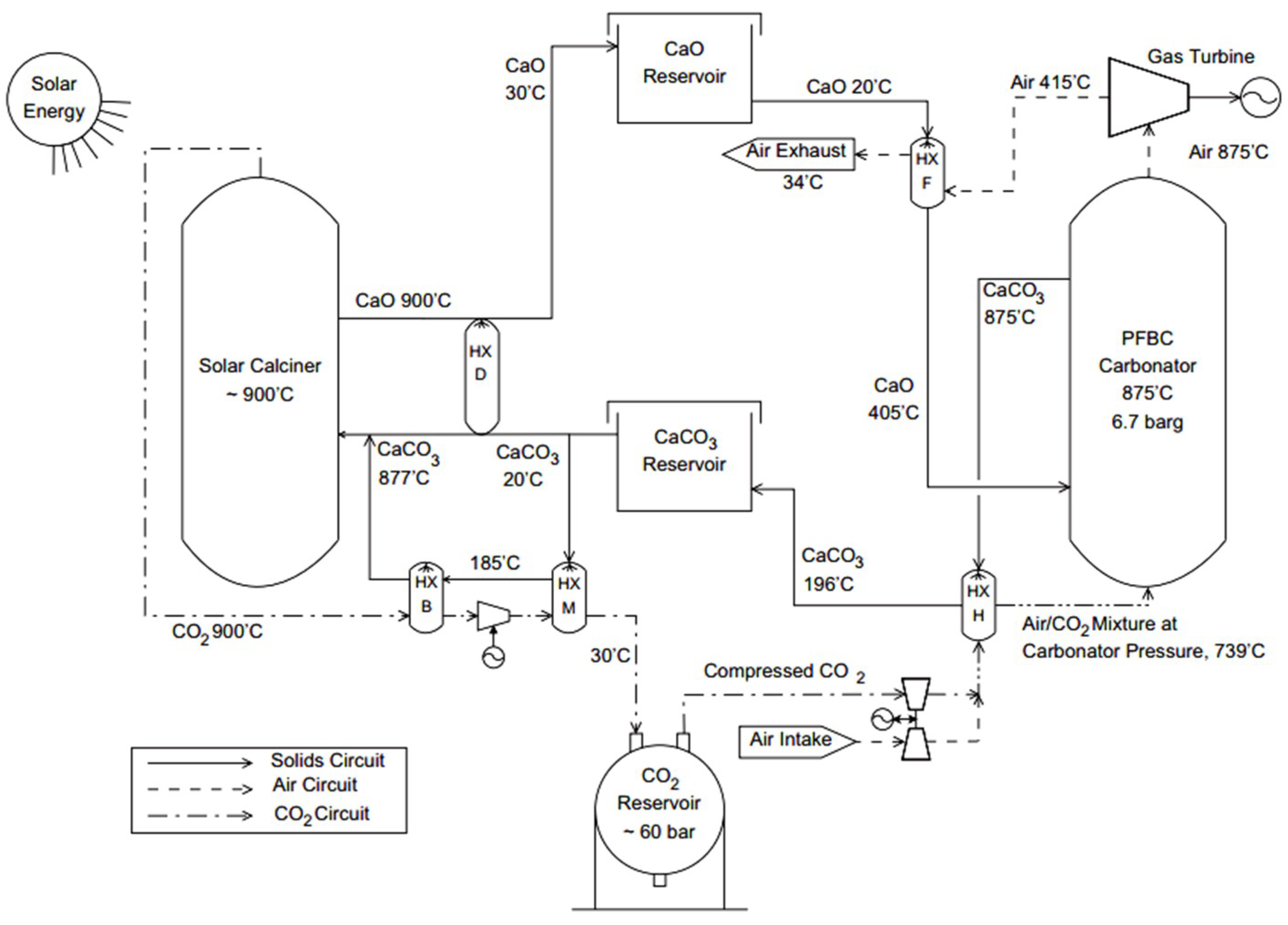
As for the development of CaO/CaCO3 TES in CSP plants, Edwards et al. [40] proposed a new process consisting of a solar calciner, a pressurized fluidized bed combustor (PFBC) carbonator, and a gas turbine as illustrated in Figure 5. CaCO3 was firstly decomposed into CaO and CO2 in the solar calciner. CaO and CO2 were then stored in their corresponding reservoirs. When heat was required, CaO and CO2 were transferred to the PFBC carbonator where the heat was recovered from the carbonation reaction and CaCO3 was generated again. The balance calculations of heat and mass showed that the highest power generation efficiency could be obtained when the carbonation activity of sorbent was above 15%. The highest carbonation activity of sorbent was 20–40%. When the carbonation activity of sorbent carbonated at 800–900 °C under the pressure of 2.8–9.1 bar was in the range of 20–40%, the power generation efficiency could reach 40–46% [30].
Figure 5.
Calcium looping process in the CSP plant (carbonator conditions: 875 °C, 6.7 bar, 20% carbonation activity) [40].
Obermeier et al. [42] believed that the storage densities of TES systems were very important for the industrial applications. They thought the effective storage density was mainly influenced by carbonation temperature, heat recovery in exothermic reaction, and reaction conversion. Chacartegui et al. [32] designed a CaO/CaCO3 TES integration system consisting of CO2 closed loop and power production, as shown in Figure 6. Despite the different types of the reactors, the basic heat storage process and power generation were the same as those proposed by Edwards et al. [30]. In this integration system, when the outlet pressure of turbine was 3.2 bars and the carbonation temperature was 875 °C, the power generation efficiency could reach above 45%. Besides, they pointed out that the first-law and second-law efficiencies of this integration system under the practical conditions were 40–46% and 43–48%, respectively.
Figure 6.
CaO/CaCO3 TES integration system [32].
In order to solve the problem of uneven distribution of sunlight intensity on the earth, Müller et al. [41] proposed a new energy transport substances (ETS) system based on alkaline earth metal compounds as energy carrying compounds. They studied the effects of chemical carriers such as CaO and MgO, the process scheme and the feature of CaO/CaCO3 ETS system. They found that the CO2 mitigation potential could reach 40–50%, assuming that electricity generation in Germany was completed by the CaO/CaCO3 ETS system instead of burning lignite [41].
2.2. CaO/Ca(OH)2 TES
CaO/Ca(OH)2 TES is based on the hydration/dehydration reactions of CaO. Equation (3) represents the dehydration process of Ca(OH)2 and the required heat for the endothermic process is provided by solar energy. After the dehydration, CaO and water vapor are formed in the range of 410–550 °C. Equation (4) depicts the hydration process of CaO to release a lot of heat. The exothermic reaction can occur easily and quickly at room temperature and almost all CaO can be converted to Ca(OH)2. These properties significantly reduce the threshold of heat release and contribute to improve the energy conversion efficiency [10]. Figure 7 presents the schematic diagram of CaO/Ca(OH)2 TES [50,51,52]. In CSP plants, the required heat for the decomposition of Ca(OH)2 is mainly from solar energy. It can also come from the excess electricity generated during low peak period of power consumption [47]. CaO and water vapor are generated from the decomposition of Ca(OH)2 in the solar dehydrator, which are stored in CaO and water storage tanks, respectively. During this process, the heat energy becomes the chemical energy in CaO. When the heat is needed, CaO and water vapor are transported to the hydrator from their corresponding storage tanks and react with each other to release heat. The chemical energy is then converted into the heat energy in the hydration process. At night, the released heat in the hydration process can heat feed water in the coal-fired boiler to reduce the consumption of coal and then maintain the normal power generation of CSP plants at night. The reactivities of hydration and dehydration are generally described by the hydration conversion (XHy) and the dehydration conversion (XDehy), as presented in Equations (5) and (6), respectively [53].
Figure 7.
Schematic diagram of CaO/Ca(OH)2 TES [50,51,52].
The different reaction kinetics models for both hydration reaction of CaO and dehydration reaction of Ca(OH)2 according to the references are presented in Table 2. The hydration kinetics of CaO with water and water vapor were both studied at room temperature [54,55] and at high temperature [56,57,58], respectively. Compared to room temperature, high hydration temperature is closer to the actual conditions of the exothermic reaction [59]. Lin et al. [58] discovered that the hydration conversion of CaO to Ca(OH)2 achieved 100% at hydration temperature of 1023 K under high vapor pressure 3.8 MPa. However, the hydration conversion decreased with increasing the hydration temperature further. The result shows that proper high temperature and high pressure can promote the hydration reaction of CaO. The dehydration kinetics were investigated under the different atmospheres such as nitrogen, air, and vacuum [57,60,61,62,63,64]. The result indicates that a certain degree of vacuum can promote dehydration reaction of Ca(OH)2. In addition, Wang et al. [65] made 3D simulations of CaO/Ca(OH)2 TES. Nagel et al. [66] analyzed the effect of gas–solid reaction kinetics on models of TES. However, many proposed kinetic models are too complex to be widely used. It is necessary to find simpler and more practical kinetic models for CaO/Ca(OH)2 TES.
Table 2.
Kinetics models of hydration/dehydration reactions of CaO reported in references.
The generation of waste heat and ineffective utilization of low-grade heat cause a serious waste of energy. Upgrading and reusing the waste heat is an effective method for heat utilization. A chemical heat pump (CHP) can increase the temperature level of thermal energy from waste heat and solar heat and store high-density heat based on reversible chemical reactions [72], which is suitable for TES. Lots of studies on fundamental principles and thermodynamic analysis of CHP have been reported and proved the good availability of CHP for TES [73,74,75,76,77,78,79]. CHPs can be classified into adsorption heat pumps and absorption heat pumps. They mainly involve an exothermic adsorption/absorption process and an endothermic desorption process, as shown in Equation (7).
The reversible reaction is carried out at two different temperatures. The forward reaction is exothermic, while the backward reaction is endothermic. In general, a CHPs consist of a synthesis/decomposition reactor which is connected to a condenser or evaporator. The chemical reactions of CHP mainly depend on various chemical substances which play an important role in the endothermic and exothermic processes [80]. The chemical substances based on CaO [81,82,83,84,85,86,87,88,89,90,91,92,93,94,95,96,97,98] and MgO [99,100] have been widely reported. Lots of studies focus on the CHP based on the hydration/dehydration reactions of CaO/Ca(OH)2. The synthesis/decomposition reactor of the CaO/Ca(OH)2 CHP is a hydration/dehydration reactor in which the temperature is higher than that in the condenser/evaporator. Figure 8 shows the schematic diagram of CHP based on CaO/Ca(OH)2 reactions [94]. In the heat storing process, the heat QH,S is stored by the endothermic decomposition of Ca(OH)2 at high heat storing temperature TH,S. The released water vapor is transported into another reactor and condenses into liquid water to release the heat QL,S at low heat storing temperature TL,S. In the heat releasing process, liquid water is evaporated into water vapor at low heat releasing temperature TL,R. The water vapor returns to the high-temperature reactor and reacts with CaO to release the heat QH,R which can be used for industrial and domestic energy. The driving force of water vapor flowing between the two reactors is a pressure difference.
Figure 8.
Schematic diagram of CaO/Ca(OH)2 chemical heat pump: (a) heat storing process; (b) heat releasing process [94].
The decomposition process and the heat transfer between the two reactors were investigated by Arai and Kanzawa [101], and they proposed an optimal configuration of the reactors. Fujimoto et al. [82,93] simulated the dynamic performance of CaO/Ca(OH)2 CHP system. Ogura et al. studied the effective application of CaO/Ca(OH)2 CHP for more than 10 years and they did a lot of fundamental studies, such as heat transfer enhancement [95,98], heat-storing mode [91], mass transfer enhancement [97], and reaction process simulation [84]. In addition, they developed a CaO/Ca(OH)2 CHP system for low-temperature generation [92,96] and energy circular utilization [83]. The above-mentioned research results indicate that the coefficient of performance (COP) of CaO/Ca(OH)2 CHP is higher than that of other heat pumps and its operating temperature window is much wider. Thus, it is suitable for TES.
A lot of studies on CSP plants using CaO-based materials for TES have been published [23,51,52,102,103,104,105,106,107,108,109]. Ogura et al. [81] found that the recovered heat from the CaO/Ca(OH)2 system could heat the air from room temperature to 70 °C. Schmidt et al. [102] designed a 10 kW TES reactor indirectly operated at high temperature for 20 kg Ca(OH)2, as presented in Figure 9. The reactor was based on plate heat exchanger concept. They found that when the decomposition temperature was 450 °C and the hydration temperature was 550 °C, the overall conversion of the reversible reaction reached to 77%. The physical properties of the samples remained stable after 10 cycles. The maximum thermal power of this reactor could reach 7.5 kWth.
Figure 9.
10 kW TES reactor indirectly operated at high temperature [102].
About the stability of CaO/Ca(OH)2 in the multiple hydration/dehydration cycles, the different researchers have different views. Azpiazu et al. [103] proposed that CaO/Ca(OH)2 in reversible reactions only kept good activity in the first 20 cycles due to the incomplete reversibility of the dehydration reaction. Schaube et al. [59] found no reversible loss over 100 cycles by the thermogravimetric analysis. As the direct heat transfer has a high requirement for stability of materials and minimizing the material loss caused by pressure drop, Schaube et al. [108] also studied the direct heat transfer performance of CaO/Ca(OH)2 with heat carriers (nitrogen and water) using a stainless steel resistance heater (fixed bed reactor). The results showed that 60 g Ca(OH)2 material remained stable and high chemical reactivity over 25 cycles. However, an obvious agglomeration phenomenon was found in the reaction process. In addition, they proposed that the mass flow rate of the heat carrier severely affected the hydration reaction [108].
2.3. Coupling of CaO/Ca(OH)2 and CaO/CaCO3 TES
Although the reaction enthalpy of carbonation/calcination cycles of CaO/CaCO3 is higher than hydration/dehydration cycles of CaO/Ca(OH)2, the calcination temperature of CaCO3 is much higher than dehydration temperature of Ca(OH)2. This means that larger solar heat collection area and more heat resistant materials are required for CaO/CaCO3 TES, compared to CaO/Ca(OH)2 TES. Coupling of CaO/Ca(OH)2 and CaO/CaCO3 TES is better than individual CaO/CaCO3 TES, which can efficiently store energy and capture CO2 simultaneously. Hanak et al. [109] proposed a coal-fired power plant with dual functions of energy storage and CO2 capture, as shown in Figure 10. In the coal-fired power plant, CO2 was captured by cyclic calcination/carbonation reactions that occurred in a calciner and a carbonator, respectively. The way of energy storage had three portions: CaO/CaCO3 energy storage, CaO/Ca(OH)2 energy storage, and cryogenic O2 energy storage. During the low peak period of the power consumption, the power plant operated at a load of 40%. The energy was stored by producing liquid O2 and CaO at the rated capacity. During the high peak period of the power consumption, the power plant operated at the nominal capacity. The stored O2 and/or CaO was used to release energy to unload the units of air separation and CO2 compression, which could reduce their heat requirements for the calciner. In the research on the possible combined options of energy storage, they used the energy density (Dv) and the specific energy (Dm) as indicators to measure the capacity of energy storage, which were defined in Equations (8) and (9). Hanak et al. [109] found that CaO/Ca(OH)2 cycle could increase the energy density and the specific energy of CaO/CaCO3 storage system by 57.4% and 71.4%, respectively. In addition, they reported that the energy density of the system coupling of CaO/Ca(OH)2 and CaO/CaCO3 energy storage was 86%, which was higher than that of conventional CaO/Ca(OH)2 energy storage system.
Figure 10.
Schematic diagram of a coal-fired power plant with dual functions of energy storage and CO2 capture [109].
Many researchers reported that after the hydration/dehydration reaction of CaO, the conversion of CaO to CaCO3 was improved [110,111,112,113,114,115]. Nikulshina et al. [113,114] proposed that the addition of water vapor could almost double the conversion of CaO to CaCO3, which led to complete removal of CO2. They applied a chemically-controlled rate law to explain the high carbonation conversion in the presence of water vapor. It was attributed to an interface consisting of water or OH− on the solid surface that was not covered by CaCO3. The carbonation reaction of CaO to CaCO3 is an exothermic reaction. The higher the conversion of CaO to CaCO3 is, the more heat is released. Thus, the above results indicate that CaO/Ca(OH)2 TES can improve the performance of CaO/CaCO3 TES. It can explain why the coupling of CaO/Ca(OH)2 and CaO/CaCO3 TES is better than individual CaO/CaCO3 TES.
3. Effect of Energy Storage Conditions on CaO/Ca(OH)2 TES
3.1. Effect of Form of Water in Hydration and Dehydration Atmosphere
The form of water in hydration has a great influence on the performance of CaO-based materials in CaO/Ca(OH)2 TES. Sakellarious et al. [50] reported that, compared with the dehydration temperature when the hydration reaction was carried in pure steam, the required dehydration temperature when the hydration reaction was carried out in distillation water was significantly reduced. This study shows that aqueous water is easier to hydrate with CaO than the vaporous water. For the dehydration reaction, Criado et al. [116] found that for the dehydration under 100% water vapor, the hydration conversion of Ca(OH)2/Si composite material prepared from CaCO3 and Na2Si3O7 decreased sharply with the number of hydration/dehydration cycles, but there was no obvious decay in the hydration conversion for the dehydration under air. They explained this phenomenon as the formation of the hydrated silicate in the dehydration process under 100% water vapor, which hindered the hydration of CaO. It shows that the dehydration atmosphere has an important effect on the hydration reaction of CaO.
3.2. Effect of Temperature and Vapor Pressure
Knoll et al. [117] proposed that the hydration temperature of CaO was affected by water vapor concentration. Yan et al. [53] found that the dehydration temperature and the initial sample temperature of the hydration reaction had an influence on the performance of CaO-based materials in CaO/Ca(OH)2 TES, as follows:
- (a)
- with increasing the dehydration temperature, the dehydration rate (the ratio of dehydration conversion to time) of Ca(OH)2 was accelerated and the dehydration conversion was greatly improved;
- (b)
- when the initial sample temperature of the hydration reaction increased, both the hydration rate (the ratio of hydration conversion to time) and the hydration conversion of CaO decreased sharply.
The above research only focused on the phenomena and regularities of the effect of temperature rather than the mechanism. Shi et al. [118] investigated the effect of calcination temperature and hydration temperature on the rate of heat evolution. Figure 11 showed that the rate of heat evolution increased and the time for reaching the maximum rate was shortened as the hydration temperature increased and the calcination temperature decreased [118]. It indicates that the increase of hydration temperature can promote the hydration reaction at the temperature range of 12–50 °C, but the high calcination temperature hampers the hydration reaction. Shi et al. [118] explained this phenomenon according to the change of CaO microstructure. The complete lattice structure of CaO led to the low free energy of the lattice surface and the low hydration activity of CaO. They thought that when the calcination temperature increased, the lattice deformation extent of CaO decreased which led to the low rate of heat evolution. As for the positive effect of the hydration temperature, they proposed that the increase of the hydration temperature could make CaO get enough energy to overcome the reaction barrier which could increase the rate of heat evolution [118].

Figure 11.
Effect of temperature on rate of heat evolution: (a) effect of calcination temperature on rate of heat evolution of pure CaO; (b) effect of calcination temperature on rate of heat evolution of industrial CaO; (c) effect of hydration temperature on rate of heat evolution of pure CaO; (d) effect of hydration temperature on rate of heat evolution of industrial CaO [118].
Yan et al. [53] studied the effect of vapor pressure on the hydration performance of CaO. They proposed that the existence of air in the fixed bed hydration reactor hindered the contact between CaO particles and water. The hydration conversion increased obviously with the increasing vacuum degree. Therefore, it is important to maintain a certain degree of vacuum in the hydration reaction. They found that when the vapor pressures were 0.18, 0.24, and 0.32 MPa, the hydration conversions of pure CaO were 31.7, 60.9, and 72.8%, respectively. It indicates that higher vapor pressure leads to higher hydration conversion of CaO. In addition, Schmidt et al. [8] pointed out that when water vapor at high pressure was integrated into the Rankine steam cycle, the energy storage efficiency could be increased by 27%.
3.3. Effect of Reactor Type
The thermal conductivity of the reactor directly affects the performance of CaO-based materials in CaO/Ca(OH)2 TES. For the same temperature and atmosphere, the sintering of CaO-based materials in fixed bed reactors is more likely to occur than that in circulating fluidized bed (CFB) reactors, which leads to the bad thermal conductivity and the low reaction rate. In addition, the fixed bed reactors have many other disadvantages, such as limited application range, low heat transfer capacity, large heat transfer area, high construction cost, and poor material adaptability [119]. Hence recently, many researchers have concentrated on the study of CaO-based materials for TES in CFB reactors [43,119,120,121,122,123,124,125,126]. Criado et al. [119] designed a CFB energy storage system based on CaO/Ca(OH)2 TES, as shown in Figure 12. In this system, the exothermic process was carried out under the mixer of water vapor and little air at 700–750 K. The endothermic process was carried out under pure water vapor at 813 K. Criado et al. [119] calculated the relevant parameters of this system and pointed out that the maximum heat output of the CFB system was 100 MWth, the effective energy storage density was about 260 kWh/m3, the net efficiency was 63% and the storage capacity per hour was 390–460 m3. The above-mentioned research demonstrated the superiority of CFB energy storage system.
Figure 12.
A CFB energy storage system based on CaO/Ca(OH)2 TES: (a) exothermic stage; (b) endothermic stage [119].
Pardo et al. [120] investigated the feasibility and energy storage properties of Ca(OH)2 and Ca(OH)2-Al2O3 composite in a CFB reactor. Under the condition of the endothermic temperature being increased to 480 °C and the exothermic temperature being increased to 350 °C, the average energy storage density of the composite containing 30 wt % Ca(OH)2 and 70 wt % Al2O3 was 60 kWh/m3, which amounted to a pure Ca(OH)2 energy storage density of 156 kWh/m3 under the ideal operating conditions. It indicates that the addition of Al2O3 in CFB reactors can improve the energy storage capacity of CaO-based materials for TES. In addition, Pardo et al. [120] found that the ratio of sensible heat of Al2O3 to total stored heat was lower than 20% assuming that the reaction time was 4 h, which indicated that the heat efficiency of the CFB reactor was more than 80%. It was concluded that the long-term high efficiency of the CFB reactor can enhance the feasibility of the hydration/dehydration reactions of Ca(OH)2-Al2O3 composites, although the energy storage density was lower than 260 kWh/m3, which was obtained by Criado et al. [119]. Kribus et al. [127] proposed a principle of multistage solar receiver to minimize the convection loss, including the low-temperature stage and the high-temperature stage, and they reported that for the two-stage system, the temperature of low-temperature stage exit and air exit could reach 750 °C and 1000 °C, respectively.
In conclusion, the performances of CaO-based materials in CaO/Ca(OH)2 TES in the different reactors such as fixed bed reactor, CFB reactor, or multistage receiver are distinct due to the different thermal conductivities in these reactors. The optimal reactors for TES should be considered in the industrial application.
4. Improvement on Performance of CaO-Based Materials in CaO/Ca(OH)2 TES
The natural CaO-based materials for TES tend to suffer from a severe sintering after many hydration/dehydration cycles, which leads to low reactivity and structural stability of the materials [103]. This seriously hinders the continuous process of heat storage. Many researchers have reported that the modification methods can effectively improve the energy storage performance of CaO-based materials in CaO/Ca(OH)2 TES. The CaO-based materials modified with the different additives reported in the references are illustrated in Table 3. It should be noted that not all additives are effective for improvement in performance of CaO-based materials in TES. Iguchi et al. [128] studied the hydration performance of CaO-(FeO or MnO) solid solutions. They found that when the content region of FeO or MnO was less than 30 mol %, the hydration performance of CaO-FeO or CaO-MnO solid solutions was almost the same as that of pure CaO, but the the hydration performance became worse when the solute content region was higher. Yan et al. [129] proposed that the addition of Mg(OH)2 had little effect on the CaO/Ca(OH)2 TES by analyzing the computational results of the micro-mechanism.
Table 3.
Some additives used for modification of CaO-based materials for TES.
4.1. CaO-Based Materials Modified with Al2O3 in CaO/Ca(OH)2 TES
Sakellarious et al. [50] studied the heat storage properties of synthetic CaO-Al2O3 materials in CaO/Ca(OH)2 TES and compared their heat storage capacities fabricated from various precursors (calcium nitrate, calcium acetate, etc.) by the liquid phase self-propagating high-temperature synthesis (LPSHS). LPSHS processed all precursors in one step and used an organic compound (e.g., citric acid) to promote an explosive reaction and then to produce the desired synthetic material. Compared to pure CaO, Sakellarious et al. [50] found that the increase of the aluminum content in the synthetic materials could improve the macroscopic integrity but reduce the hydration activity of the synthetic materials. In addition, by means of Brunauer–Emmett–Teller (BET) analysis, SEM analysis, and X-ray diffraction (XRD) analysis, they found that Ca3Al2(OH)12 was the main hydrated phase, which indicated that the main composition in the CaO-Al2O3 materials was Ca3Al2O6. The formation of Ca3Al2O6 led to better macroscopic integrity of the synthetic materials than that of pure CaO. However, CaO was wrapped by Ca3Al2O6, which caused low contact area between CaO and water. It was the main reason why the hydration activity of the synthetic material was lower than that of pure CaO. In addition, according to the experimental results of the macroscopic integrity, Sakellarious et al. [50] found that the hydration reactivity of CaO-Al2O3 material prepared from calcium nitrate precursor was higher than that prepared from calcium acetate precursor. When the synthetic material containing mass ratio of CaO/Al2O3 of 81:19 (wt %) was prepared from calcium nitrate precursor, it could achieve better heat storage performance. These results were also related to the existence of Ca3Al2O6 in the synthetic material.
Above-mentioned research shows that Ca3Al2O6 is a key to increase the mechanical strength of CaO-based material modified with Al2O3. Mohamed et al. [131] proposed a three-dimensional diffusion-controlled reaction kinetic model for the synthesis of Ca3Al2O6. They found that Ca12Al14O33 and CaAl2O4 were two mesophases in the synthesis of Ca3Al2O6. Mercury et al. [132] studied the mechanism of synthesis of Ca3Al2O6 with CaCO3 and Al(OH)3 and they found that the nucleation and growth of Ca3Al2O6 occurred at 1300 °C. The porous structure of Ca3Al2O6 was found after the synthesis process which was caused by the release of CO2 and water. Except for Ca3Al2O6, Ca12Al14O33 is another main composition in CaO-based material modified with Al2O3. Ruszak et al. [133] found that Ca3Al2O6 was one of the intermediate phases during the synthesis process of Ca12Al14O33. They also proposed that the low temperature synthesis using Ca5Al6O14 as the intermediate phase was the best method to synthesize Ca12Al14O33. The above results indicate that the different calcium-aluminate phases such as Ca3Al2O6, Ca12Al14O33, CaAl2O4, and Ca5Al6O14 were formed in the CaO-based materials modified by Al2O3, which depended on the synthesis conditions (e.g., temperature). Therefore, the control of synthesis conditions is essential to obtain Ca3Al2O6 in the CaO-based materials modified with Al2O3.
4.2. CaO-Based Materials Modified with LiOH in CaO/Ca(OH)2 TES
In order to conduct the micro-mechanism analysis of CaO-based material modified with LiOH, Yan et al. [129] used crystal structure models of quantum chemistry based on transition state principle and the first principle. The change of the molecular structure of the transition state obtained by model calculation showed that the dehydration kinetics of Ca(OH)2 were changed due to the addition of LiOH. The energy barrier for the dehydration of Ca(OH)2 was reduced from 0.4 to 0.11 ev due to the addition of LiOH, which indicated that the dehydration reaction of Li-doped Ca(OH)2 could occur at lower temperature than original Ca(OH)2. Yan et al. [129] found that the addition of Li made the O-H bond of Ca(OH)2 broken more easily, thereby improving the dehydration reaction rate and heat storage efficiency of Ca(OH)2. It indicates that the addition of LiOH mainly changes the dehydration reaction kinetics of Ca(OH)2 and improves its dehydration efficiency.
Yan et al. [53] also investigated the effect of LiOH doping on the dehydration reaction of Ca(OH)2 in a designed fixed bed reactor. The molar ratio of Li/Ca was 5%. As shown in Figure 13, the water vapor in the experiment was provided by a steam generator. The reactor and the steam generator were controlled and regulated by their respective control cabinet, respectively. They found that the addition of LiOH could accelerate the heat storage process of Ca(OH)2 and increased the dehydration efficiency of Ca(OH)2 from 43.5% to 71.1%. However, Yan et al. [134] reported that the addition of LiOH did not affect the specific heat capacity and the reaction enthalpy of the dehydration reaction. According to the non-isothermal decomposition experiment, Yan et al. [134] found that the non-isothermal kinetic process of Ca(OH)2-LiOH/H2O synthetic materials was divided into two stages. They attributed this phenomenon to the change of molecular structure of Ca(OH)2. In general, the interaction force between atoms was related to the distance between atoms. According to the results of quantum chemistry calculation, Yan et al. [134] found that the addition of lithium atoms exactly changed the distance between the atoms, so the non-isothermal decomposition kinetic process of Ca(OH)2 was changed. The new non-isothermal decomposition kinetic process had a lower energy barrier, so the decomposition of Ca(OH)2 and the heat storage process were promoted. However, the change of molecular structure of Ca(OH)2 did not affect the specific heat capacity and the reaction enthalpy of the dehydration reaction.
Figure 13.
Fixed bed reactor and related equipment [53].
Although LiOH doping can greatly improve the dehydration efficiency of Ca(OH)2, the high cost of LiOH should not to be ignored. The price of lithium resources is $4–7 per kilogram [138]. Annual production of lithium resources around the world is maintained at about 32,000 t, while the world average consumption of lithium resources is still increasing by 8% per year [138]. The consumption of lithium as an additive in the modification of CaO-based material is very small [53], so it will not result in high costs.
4.3. CaO-Based Materials Modified with Na2Si3O7 and Nano-SiO2 in CaO/Ca(OH)2 TES
The mechanical performance of CaO derived from the natural limestone is poor, which leads to the structural deformation and further results in the deactivation in the performance of CaO-based material during the repetitive hydration/dehydration cycles [69,139,140]. Criado et al. [116] studied the crushing strength and the mechanical stability of CaO-based material modified with Na2Si3O7. The synthetic materials were prepared by putting the calcium precursor (CaCO3, Ca(OH)2 or CaO) in the Na2Si3O7 solution, mechanically mixing them together at the ambient temperature, drying the mixed solution and then calcining the materials at 850 °C for 10 min. In the synthesis process, CaO reacted with Na2Si3O7 to generate Na2CaSiO4 and Ca2SiO4, as shown in Equation (10).
Criado et al. [116] found that CaCO3 was the most suitable precursor for the synthetic materials, because the CaO particles derived from CaCO3 exhibited the highest crushing strength (>26 N). Criado et al. [135] synthesized an ideal stoichiometric CaO-based material prepared from co-precipitated CaCO3 and Na2Si3O7 to achieve the complete conversion of Ca into Na2CaSiO4 and Ca2SiO4 which did not contain free CaO. To determine the effect of the number of the hydration/dehydration cycles, they subjected the stoichiometric sample to 40 cycles under pure water vapor for hydration at 450 °C and for dehydration at 550 °C. Figure 14 showed SEM images of this stoichiometric calcium-based material at the different stages [135]. It was found that the stoichiometric CaO-based material maintained very rich microcellular network structures and bridging formations after 40 hydration/dehydration cycles, as illustrated in Figure 14a,b. It explained why the stoichiometric CaO-based material had high crushing strength. Criado et al. [135] found that the crushing strength of the CaO-based material modified with Na2Si3O7 after 100 cycles was higher than 7 N, while that of unmodified CaO after five cycles was only lower than 2 N. The crushing strength of CaO particles modified by Na2Si3O7 was three times higher than that of unmodified CaO particles. It indicates that the modification by Na2Si3O7 can improve the structural stability of CaO-based materials in CaO/Ca(OH)2 TES. Criado et al. [135] thought that the high crushing strength was contributed to the existence of complex calcium silicate matrix (Na2CaSiO4 and Ca2SiO4).
Figure 14.
SEM images of CaO-based material prepared from co-precipitated CaCO3 and Na2Si3O7: (a) after calcination in air at 850 °C; (b) hydrated at 450 °C after 40 hydration/dehydration cycles; (c) dehydrated at 550 °C after hydration/dehydration cycles [135].
Criado et al. [135] thought that the mechanical stability of the CaO-based materials modified with Na2Si3O7 could be further improved by two methods. The first method was to heat the cured mixture of CaCO3 and Na2Si3O7 up to 880 °C under pure CO2 before the calcination of CaCO3. On the one hand, CaCO3 could not be decomposed at 880 °C, because the equilibrium temperature for the decomposition of CaCO3 under pure CO2 was 900 °C. On the other hand, this method ensured the formation of a hard silicate framework around the unreacted CaCO3, as shown in Equations (11)–(14):
Different from Equation (10), Na2Ca(CO3)2 and Ca5(SiO4)2CO3 were generated which wrapped around CaCO3. It was the hard silicate framework around the unreacted CaCO3 that allowed the Ca(OH)2 particles to generate with less effects on the silicates layer, so the mechanical stability of the synthetic materials was improved. The second method was to ensure incomplete hydration of CaO. Criado et al. [135] found that shortening the reaction time was a suitable method to improve the mechanical stability. The mechanical stresses of the CaO-based material particles were improved by increasing the degree of CaO converting to Ca(OH)2, which decreased the mechanical stability. Since the high mechanical stresses had a negative impact on maintaining the mechanical stability, shortening the hydration time may be an effective way to improve the mechanical stability of CaO-based materials.
In addition, Roβkopf et al. [137] found that the addition of small amounts of nano-SiO2 could prevent agglomeration of CaO particles and stabilize the bulk properties of CaO particles, which led to the good cyclic stability of CaO during the multiple hydration/dehydration cycles. In addition, Roβkopf et al. [136] further found that the mixing intensity of CaO, SiO2, and water had a great influence on the hydration conversion of CaO. The high mixing intensity increased the hydration conversion of CaO, because the surface of CaO particles accumulated the nanoparticles obtained from the separation of nanostructured agglomerates. In fact, nano-SiO2 just covered on the surface of CaO particles as the inert supports instead of reacting with CaO. This is different from the result reported by Criado et al. [116,135] in which CaO could react with Na2Si3O7.
5. Conclusions
TES based on CaO-based materials have many advantages, such as low cost, high energy density, and ease of industrial application. CaO/Ca(OH)2 TES has low temperature requirement for solar collector. Coupling of CaO/Ca(OH)2 and CaO/CaCO3 TES system can efficiently store energy and capture CO2 simultaneously. The performance of CaO-based materials in CaO/Ca(OH)2 TES have been highlighted in this review. The effects of form of water in hydration and dehydration atmosphere are often in conjunction with other factors, such as different additives and reaction time or temperature in CaO/Ca(OH)2 TES. The CaO-based materials in CFB reactors and multistage receivers show better heat storage performance in CaO/Ca(OH)2 TES than that in fixed bed reactors. The method of modification for CaO-based materials in CaO/Ca(OH)2 TES, such as Al2O3, LiOH, SiO2, and Na2Si3O7 as the additives can improve the reactivity, mechanical strength, and structural stability of CaO-based materials in CaO/Ca(OH)2 TES. CaO/Ca(OH)2 TES with high activities of CaO-based materials is a very promising technology to make use of solar energy.
Author Contributions
The authors participated in the writing of the article. Y.Y. reviewed the literature and elaborated the background. J.Z. analyzed the data and Y.L. revised and gave final approval of the version.
Funding
This work was supported by Joint Foundation of National Natural Science Foundation of China and Shanxi Province for coal-based low carbon (U1510130), and the Fundamental Research Funds for the Central Universities (2018).
Acknowledgments
The authors would like to thank Shandong University for funding.
Conflicts of Interest
The authors declare no conflicts of interest.
Nomenclature
| Nomenclature | |
| t | reaction time, s |
| A | pre-exponential factor, s−1 |
| E | apparent activation energy, J/mol |
| R | ideal gas constant, 8.314 J/(mol·K) |
| T | thermodynamic temperature, K |
| f(·) | differential mechanism function |
| G(·) | integral mechanism function |
| d | particle size, μm |
| P | steam pressure, MPa |
| P* | steam pressure at equilibrium, MPa |
| ex | global exergy destruction, W |
| z | exergy impedance, W−1 |
| q | thermal power consumed by the reaction, W |
| m | mass, kg |
| X | conversion, % |
| k | kinetic constant |
| P | water partial pressure, Pa |
| T | temperature, K |
| Qin | thermal power input from CSP used for the calcination of CaCO3, MW |
| Qout | thermal power output from the carbonation reactor or hydrator, MW |
| Estored | rate of energy stored, MW |
| mmedia | rate of media stored, kg/s |
| ρmedia | density of energy storage media, kg/m3 |
| Dv | energy density, kWh/m3 |
| Dm | specific energy, kJ/kg |
| Greek letters | |
| α | conversion rate, indicating the degree of heterogeneous system reaction, % |
| β | heating rate, K/min |
| v | steam volume fraction, % |
| Subscripts | |
| p | particle |
| H2O | water |
| d | destruction |
| Hy | hydration |
| eq | equilibrium |
| Dehy | dehydration |
References
- Asif, M.; Muneer, T. Energy Supply, its Demand and Security Issues for Developed and Emerging Economies. Renew. Sustain. Energy Rev. 2007, 11, 1388–1413. [Google Scholar] [CrossRef]
- Simon, S.; Naegler, T.; Gils, H. Transformation towards a Renewable Energy System in Brazil and Mexico-Technological and Structural Options for Latin America. Energies 2018, 11, 907. [Google Scholar] [CrossRef]
- Kim, T.; Jeong, Y. Analysis of Energy-Related Greenhouse Gas Emission in the Korea’s Building Sector: Use National Energy Statistics. Energies 2018, 11, 855. [Google Scholar] [CrossRef]
- Jones, G.A.; Warner, K.J. The 21st Century Population-Energy-Climate Nexus. Energy Policy 2016, 93, 206–212. [Google Scholar] [CrossRef]
- Bartłomiejczyk, M. Potential Application of Solar Energy Systems for Electrified Urban Transportation Systems. Energies 2018, 11, 954. [Google Scholar] [CrossRef]
- Mendecka, B.; Lombardi, L.; Gładysz, P.; Stanek, W. Exergo-Ecological Assessment of Waste to Energy Plants Supported by Solar Energy. Energies 2018, 11, 773. [Google Scholar] [CrossRef]
- Zhu, Y.; Zhai, R.; Yang, Y.; Reyes-Belmonte, M. Techno-Economic Analysis of Solar Tower Aided Coal-Fired Power Generation System. Energies 2017, 10, 1392. [Google Scholar] [CrossRef]
- Schmidt, M.; Linder, M. Power Generation Based on the Ca(OH)2/CaO Thermochemical Storage System-Experimental Investigation of Discharge Operation Modes in Lab Scale and Corresponding Conceptual Process Design. Appl. Energy 2017, 203, 594–607. [Google Scholar] [CrossRef]
- André, L.; Abanades, S.; Flamant, G. Screening of Thermochemical Systems Based on Solid-Gas Reversible Reactions for High Temperature Solar Thermal Energy Storage. Renew. Sustain. Energy Rev. 2016, 64, 703–715. [Google Scholar] [CrossRef]
- Sun, F.; Peng, H.; Ling, X. Progress in Medium to High Temperature Thermochemical Energy Storage Technologies. Energy Storage Sci. Technol. 2015, 4, 577–584. [Google Scholar]
- Aydin, D.; Casey, S.P.; Riffat, S. The Latest Advancements on Thermochemical Heat Storage Systems. Renew. Sustain. Energy Rev. 2015, 41, 356–367. [Google Scholar] [CrossRef]
- Zhang, H.; Baeyens, J.; Cáceres, G.; Degrève, J.; Lv, Y. Thermal Energy Storage: Recent Developments and Practical Aspects. Prog. Energy Combust. Sci. 2016, 53, 1–40. [Google Scholar] [CrossRef]
- Pardo, P.; Deydier, A.; Anxionnaz-Minvielle, Z.; Rougé, S.; Cabassud, M.; Cognet, P. A Review on High Temperature Thermochemical Heat Energy Storage. Renew. Sustain. Energy Rev. 2014, 32, 591–610. [Google Scholar] [CrossRef]
- Cot-Gores, J.; Castell, A.; Cabeza, L.F. Thermochemical Energy Storage and Conversion: A-state-of-the-art Review of the Experimental Research under Practical Conditions. Renew. Sustain. Energy Rev. 2012, 16, 5207–5224. [Google Scholar] [CrossRef]
- Yan, T.; Wang, R.Z.; Li, T.X.; Wang, L.W.; Fred, I.T. A Review of Promising Candidate Reactions for Chemical Heat Storage. Renew. Sustain. Energy Rev. 2015, 43, 13–31. [Google Scholar] [CrossRef]
- Prieto, C.; Cooper, P.; Fernández, A.I.; Cabeza, L.F. Review of Technology: Thermochemical Energy Storage for Concentrated Solar Power Plants. Renew. Sustain. Energy Rev. 2016, 60, 909–929. [Google Scholar] [CrossRef]
- Felderhoff, M.; Urbanczyk, R.; Peil, S. Thermochemical Heat Storage for High Temperature Applications—A Review. Green 2013, 3, 113–123. [Google Scholar] [CrossRef]
- Xu, J.; Wang, R.Z.; Li, Y. A Review of Available Technologies for Seasonal Thermal Energy Storage. Sol. Energy 2014, 103, 610–638. [Google Scholar] [CrossRef]
- Deutsch, M.; Müller, D.; Aumeyr, C.; Jordan, C.; Gierl-Mayer, C. Systematic Search Algorithm for Potential Thermochemical Energy Storage Systems. Appl. Energy 2016, 183, 113–120. [Google Scholar] [CrossRef]
- Erlund, R.; Zevenhoven, R. Hydration of Magnesium Carbonate in a Thermal Energy Storage Process and its Heating Application Design. Energies 2018, 11, 170. [Google Scholar] [CrossRef]
- Mastronardo, E.; Kato, Y.; Bonaccorsi, L.; Piperopoulos, E.; Milone, C. Thermochemical Storage of Middle Temperature Wasted Heat by Functionalized C/Mg(OH)2 Hybrid Materials. Energies 2017, 10, 70. [Google Scholar] [CrossRef]
- Zhang, Y.; Wang, R.; Li, T.; Zhao, Y. Thermochemical Characterizations of Novel Vermiculite-LiCl Composite Sorbents for Low-Temperature Heat Storage. Energies 2016, 9, 854. [Google Scholar] [CrossRef]
- Gil, A.; Medrano, M.; Martorell, I.; Lázaro, A.; Dolado, P.; Zalba, B.; Cabeza, L.F. State of the Art on High Temperature Thermal Energy Storage for Power Generation. Part 1—Concepts, Materials and Modellization. Renew. Sustain. Energy Rev. 2010, 14, 31–55. [Google Scholar] [CrossRef]
- Tamme, R.; Bauer, T.; Buschle, J.; Laing, D.; Müller-Steinhagen, H.; Steinhagen, W.D. Latent Heat Storage Above 1208 °C for Applications in the Industrial Process Heat Sector and Solar Power Generation. Int. J. Energy Res. 2008, 32, 264–271. [Google Scholar] [CrossRef]
- Pincemin, S.; Olives, R.; Py, X.; Christ, M. Highly Conductive Composites Made of Phase Change Materials and Graphite for Thermal Storage. Sol. Energy Mater. Sol. Cells 2008, 92, 603–613. [Google Scholar] [CrossRef]
- Hoshi, A.; Mills, D.R.; Bittar, A.; Saitoh, T.S. Screening of High Melting Point Phase Change Materials (PCM) in Solar Thermal Concentrating Technology Based on CLFR. Sol. Energy 2005, 79, 332–339. [Google Scholar] [CrossRef]
- N’Tsoukpoe, K.E.; Liu, H.; Le Pierres, N.; Luo, L. A Review on Long-Term Sorption Solar Energy Storage. Renew. Sustain. Energy Rev. 2009, 13, 2385–2396. [Google Scholar] [CrossRef]
- Kyaw, K.; Matsuda, H.; Hasatani, M. Applicability of Carbonation/Decarbonation Reactions to High-Temperature Thermal Energy Storage and Temperature Upgrading. J. Chem. Eng. Jpn. 1996, 29, 119–125. [Google Scholar] [CrossRef]
- Funken, K.H. Solar Chemistry: Classification, Criteria and Identification of R&D Deficits. Sol. Energy Mater. 1991, 24, 370–385. [Google Scholar]
- André, L.; Abanades, S. Evaluation and Performances Comparison of Calcium, Strontium and Barium Carbonates during Calcination/Carbonation Reactions for Solar Thermochemical Energy Storage. J. Energy Storage 2017, 13, 193–205. [Google Scholar] [CrossRef]
- Obermeier, J.; Sakellariou, K.G.; Tsongidis, N.I.; Baciu, D.; Charalambopoulou, G.; Steriotis, T.; Müller, K.; Karagiannakis, G.; Konstandopoulos, A.G.; Stubos, A.; et al. Material Development and Assessment of an Energy Storage Concept Based on the CaO-looping Process. Sol. Energy 2017, 150, 298–309. [Google Scholar] [CrossRef]
- Chacartegui, R.; Alovisio, A.; Ortiz, C.; Valverde, J.M.; Verda, V.; Becerra, J.A. Thermochemical Energy Storage of Concentrated Solar Power by Integration of the Calcium Looping Process and a CO2 Power Cycle. Appl. Energy 2016, 173, 589–605. [Google Scholar] [CrossRef]
- Baker, E.H. The Calcium Oxide-Carbon Dioxide System in the Pressure Range 1–300 Atmospheres. J. Chem. Soc. 1962, 70, 464–470. [Google Scholar] [CrossRef]
- Grasa, G.S.; Abanades, J.C. CO2 Capture Capacity of CaO in Long Series of Carbonation/Calcination Cycles. Ind. Eng. Chem. Res. 2006, 45, 8846–8851. [Google Scholar] [CrossRef]
- Grasa, G.S.; Abanades, J.C.; Alonso, M.; González, B. Reactivity of Highly Cycled Particles of CaO in a Carbonation/Calcination Loop. Chem. Eng. J. 2008, 137, 561–567. [Google Scholar] [CrossRef]
- Chen, H.; Zhao, C. Development of a CaO-based Sorbent with Improved Cyclic Stability for CO2 Capture in Pressurized Carbonation. Chem. Eng. J. 2011, 171, 197–205. [Google Scholar] [CrossRef]
- Valverde, J.M.; Barea-López, M.; Perejón, A.; Sánchez-Jiménez, P.E.; Pérez-Maqueda, L.A. Effect of Thermal Pretreatment and Nanosilica Addition on Limestone Performance at Calcium-Looping Conditions for Thermochemical Energy Storage of Concentrated Solar Power. Energy Fuels 2017, 31, 4226–4236. [Google Scholar] [CrossRef]
- Meier, A.; Bonaldi, E.; Cella, G.M.; Lipinski, W.; Wuillemin, D. Solar Chemical Reactor Technology for Industrial Production of Lime. Sol. Energy 2006, 80, 1355–1362. [Google Scholar] [CrossRef]
- Meier, A.; Gremaud, N.; Steinfeld, A. Economic Evaluation of the Industrial Solar Production of Lime. Energy Convers. Manag. 2005, 46, 905–926. [Google Scholar] [CrossRef]
- Edwards, S.E.B.; Materić, V. Calcium Looping in Solar Power Generation Plants. Sol. Energy 2012, 86, 2494–2503. [Google Scholar] [CrossRef]
- Müller, B.; Arlta, W.; Wasserscheid, P. A New Concept for the Global Distribution of Solar Energy: Energy Carrying Compounds. Energy Environ. Sci. 2011, 4, 4322–4331. [Google Scholar] [CrossRef]
- Obermeier, J.; Müller, K.; Karagiannakis, G.; Stubos, A.; Arlt, A.W. A Novel Thermochemical Energy Storage and Transportation Concept Based on Concentrated Solar Irradiation-Aided CaO-looping. AIP Conf. Proc. 2016, 1734, 050033. [Google Scholar] [CrossRef]
- Sarrion, B.; Valverde, J.M.; Perejon, A.; Perez-Maqueda, L.A.; Sanchez-Jimenez, P.E. On the Multicycle Activity of Natural Limestone/Dolomite for Cheap, Efficient and Non-Toxic Thermochemical Energy Storage of Concentrated Solar Power. Available online: https://www.researchgate.net/publication/301705419 (accessed on 2 May 2018).
- Valverde, J.M.; Miranda-Pizarro, J.; Perejón, A.; Sánchez-Jiménez, P.E.; Pérez-Maqueda, L.A. Calcium-Looping Performance of Steel and Blast Furnace Slags for Thermochemical Energy Storage in Concentrated Solar Power Plants. J. CO2 Util. 2017, 22, 143–154. [Google Scholar] [CrossRef]
- Liu, Y.; Deng, S.; Zhao, R.; He, J.; Zhao, L. Energy-Saving Pathway Exploration of CCS Integrated with Solar Energy: A Review of Innovative Concepts. Renew. Sustain. Energy Rev. 2017, 77, 652–669. [Google Scholar] [CrossRef]
- Xu, Y.B.; Zhao, M.; Qiu, Y.; Zhou, C.; Gu, P.; Xiang, W. Performance of Coal Power Generation Integrating CaO Based Solar Energy Storage with CO2 Capture. Acta Energiae Solaris Sin. 2017, 38, 180–185. [Google Scholar]
- Zhou, C.; Xiang, W.G.; Chen, S.Y.; Xu, Y.B. Simulation of High-Temperature Energy Storage System for Wind Power Accommodation with CO2 Negative Emissions. Autom. Electr. Power Syst. 2016, 40, 116–121. [Google Scholar]
- Vandersickel, A.; Field, R.P.; Chen, W.; Mancini, N.D.; Mitsos, A. CaO-Based Energy and CO2 Storage System for the Flexibilization of an IGCC Plant with Carbon Capture. Ind. Eng. Chem. Res. 2014, 53, 12032–12043. [Google Scholar] [CrossRef]
- Siefert, N.; Narburgh, S.; Chen, Y. Comprehensive Exergy Analysis of Three IGCC Power Plant Configurations with CO2 Capture. Energies 2016, 9, 669. [Google Scholar] [CrossRef]
- Sakellariou, K.G.; Karagiannakis, G.; Criado, Y.A.; Konstandopoulos, A.G. Calcium Oxide Based Materials for Thermochemical Heat Storage in Concentrated Solar Power Plants. Sol. Energy 2015, 122, 215–230. [Google Scholar] [CrossRef]
- Kuravi, S.; Trahan, J.; Goswami, D.Y.; Rahman, M.M.; Stefanakos, E.K. Thermal Energy Storage Technologies and Systems for Concentrating Solar Power Plants. Prog. Energy Combust. Sci. 2013, 39, 285–319. [Google Scholar] [CrossRef]
- Linder, M.; Roßkopf, C.; Schmidt, M.; Wörner, A. Thermochemical Energy Storage in kW-scale Based on CaO/Ca(OH)2. Energy Procedia 2014, 49, 888–897. [Google Scholar] [CrossRef]
- Yan, J.; Zhao, C.Y. Experimental Study of CaO/Ca(OH)2 in a Fixed-Bed Reactor for Thermochemical Heat Storage. Appl. Energy 2016, 175, 277–284. [Google Scholar] [CrossRef]
- Dutta, S.; Shirai, T. Experimental Investigation on a Fast and Exothermic Solid–Liquid Reaction System. Chem. Eng. Sci. 1980, 35, 209–216. [Google Scholar] [CrossRef]
- Irabien, A.; Toquero, A.; Ortiz, M.I. Kinetic Behaviour of Non-Isothermal Lime Hydration. Chem. Eng. J. 1989, 40, 93–99. [Google Scholar] [CrossRef]
- Matsuda, H.; Ishizu, T.; Lee, S.K.; Hasatani, M. Kinetic Study of Ca(OH)2/CaO Reversible Thermochemical Reaction for Thermal Energy Storage by Means of Chemical Reaction. Kagaku Kogaku Ronbunshu 1985, 11, 542–548. [Google Scholar] [CrossRef]
- Galwey, A.K.; Laverty, G.M. A Kinetic and Mechanistic Study of the Dehydroxylation of Calcium Hydroxide. Thermochim. Acta 1993, 228, 359–378. [Google Scholar] [CrossRef]
- Lin, S.; Harada, M.; Suzuki, Y.; Hatano, H. CaO Hydration Rate at High Temperature (∼1023 K). Energy Fuels 2006, 20, 903–908. [Google Scholar] [CrossRef]
- Schaube, F.; Koch, L.; Wörner, A.; Müller-Steinhagen, H. A Thermodynamic and Kinetic Study of the De- and Rehydration of Ca(OH)2 at High H2O Partial Pressures for Thermo-Chemical Heat Storage. Thermochim. Acta 2012, 538, 9–20. [Google Scholar] [CrossRef]
- Murthy, M.S.; Raghavendrachar, P.; Sriram, S.V. Thermal Decomposition of Doped Calcium Hydroxide for Chemical Energy Storage. Sol. Energy 1985, 36, 53–62. [Google Scholar] [CrossRef]
- Irabien, A.; Viguri, J.R.; Ortiz, I. Thermal Dehydration of Calcium Hydroxide. 1. Kinetic Model and Parameters. Ind. Eng. Chem. Res. 1990, 29, 1599–1606. [Google Scholar] [CrossRef]
- Mikhail, R.S.; Brunauer, S.; Copeland, L.E. Kinetics of the Thermal Decomposition of Calcium Hydroxide. J. Colloid Interface Sci. 1966, 21, 394–404. [Google Scholar] [CrossRef]
- Dutta, S.; Shirai, T. Kinetics of Drying and Decomposition of Calcium Hydroxide. Chem. Eng. Sci. 1974, 29, 2000–2003. [Google Scholar] [CrossRef]
- Chen, D.; Gao, X.; Dollimore, D. The Application of Non-Isothermal Methods of Kinetic Analysis to the Decomposition of Calcium Hydroxide. Thermochim. Acta 1993, 215, 65–82. [Google Scholar] [CrossRef]
- Wang, W.; Kolditz, O.; Nagel, T. Parallel Finite Element Modelling of Multi-Physical Processes in Thermochemical Energy Storage Devices. Appl. Energy 2017, 185, 1954–1964. [Google Scholar] [CrossRef]
- Nagel, T.; Shao, H.; Roßkopf, C.; Linder, M.; Wörner, A.; Kolditz, O. The Influence of Gas-Solid Reaction Kinetics in Models of Thermochemical Heat Storage under Monotonic and Cyclic Loading. Appl. Energy 2014, 136, 289–302. [Google Scholar] [CrossRef]
- Long, X.; Wu, J. Thermal Decomposition Kinetics of Thermochemical Energy Storage System Ca(OH)2/CaO. J. South China Univ. Technol. (Nat. Sci. Ed.) 2014, 42, 75–80. [Google Scholar]
- Neveu, P.; Tescari, S.; Aussel, D.; Mazet, N. Combined Constructal and Exergy Optimization of Thermochemical Reactors for High Temperature Heat Storage. Energy Convers. Manag. 2013, 71, 186–198. [Google Scholar] [CrossRef]
- Criado, Y.A.; Alonso, M.; Abanades, J.C. Kinetics of the CaO/Ca(OH)2 Hydration/Dehydration Reaction for Thermochemical Energy Storage Applications. Ind. Eng. Chem. Res. 2014, 53, 12594–12601. [Google Scholar] [CrossRef]
- Nagel, T.; Shao, H.; Singh, A.K.; Watanabe, N.; Roßkopf, C.; Linder, M.; Wörner, A.; Kolditz, O. Non-Equilibrium Thermochemical Heat Storage in Porous Media: Part 1—Conceptual Model. Energy 2013, 60, 254–270. [Google Scholar] [CrossRef]
- Serris, E.; Favergeon, L.; Pijolat, M.; Soustelle, M.; Nortier, P.; Gärtner, R.S.; Chopin, T.; Habib, Z. Study of the Hydration of CaO Powder by Gas-Solid Reaction. Cem. Concr. Res. 2011, 41, 1078–1084. [Google Scholar] [CrossRef]
- Kawasaki, H.; Watanabe, T.; Kanzawa, A. Proposal of a Chemical Heat Pump with Paraldehyde Depolymerization for Cooling System. Appl. Therm. Eng. 1999, 19, 133–143. [Google Scholar] [CrossRef]
- Wongsuwan, W.; Kumar, S.; Neveu, P.; Meunier, F. A Review of Chemical Heat Pump Technology and Applications. Appl. Therm. Eng. 2001, 21, 1489–1519. [Google Scholar] [CrossRef]
- Chan, C.W.; Ling-Chin, J.; Roskilly, A.P. A Review of Chemical Heat Pumps, Thermodynamic Cycles and Thermal Energy Storage Technologies for Low Grade Heat Utilisation. Appl. Therm. Eng. 2013, 50, 1257–1273. [Google Scholar] [CrossRef]
- Ogura, H.; Kubota, M.; Suzuki, H.; Yamakawa, T. Fundamental Experimental Study on Chemical Heat Pump for Storing Low-Temperature Waste Heat and Releasing Cold-Heat. Kagaku Kogaku Ronbunshu 2009, 35, 506–510. [Google Scholar] [CrossRef]
- Hamdan, M.A.; Rossides, S.D.; Haj Khalil, R. Thermal Energy Storage Using Thermo-Chemical Heat Pump. Energy Convers. Manag. 2013, 65, 721–724. [Google Scholar] [CrossRef]
- Obermeier, J.; Müller, K.; Arlt, W. Thermodynamic Analysis of Chemical Heat Pumps. Energy 2015, 88, 489–496. [Google Scholar] [CrossRef]
- He, Z.; Huang, H.; Wang, N.; Liu, X.; Osaka, Y. A Review on Development of Middle-Low Temperature Heat Source Chemical Heat Pump. Huaxue Gongcheng/Chem. Eng. (China) 2015, 43, 1–6. [Google Scholar]
- Kinnarinen, T.; Golmaei, M.; Jernström, E.; Häkkinen, A. Separation, Treatment and Utilization of Inorganic Residues of Chemical Pulp Mills. J. Clean. Prod. 2016, 133, 953–964. [Google Scholar] [CrossRef]
- Kato, Y.; Yamashita, N.; Kobayashi, K.; Yoshizawa, Y. Kinetic Study of the Hydration of Magnesium Oxide for a Chemical Heat Pmp. Appl. Therm. Eng. 1996, 16, 853–862. [Google Scholar] [CrossRef]
- Ogura, H.; Yamamoto, T.; Kage, H.; Matsuno, Y.; Mujumdar, A.S.; Yoshizo Matsuno A, A.S.M. Effects of Heat Exchange Condition on Hot Air Production by a Chemical Heat Pump Dryer Using CaO/H2O/Ca(OH)2 Reaction. Chem. Eng. J. 2002, 86, 3–10. [Google Scholar] [CrossRef]
- Fujimoto, S.; Bilgen, E.; Ogura, H. Dynamic Simulation of CaO/Ca(OH)2 Chemical Heat Pump Systems. Exergy Int. J. 2002, 2, 6–14. [Google Scholar] [CrossRef]
- Ogura, H. Energy Recycling System Using Chemical Heat Pump Container. Energy Procedia 2012, 14, 2048–2053. [Google Scholar] [CrossRef]
- Ogura, H.; Shimojyo, R.; Kage, H.; Matsuno, Y.; Mujumdar, A.S. Simulation of Hydration/Dehydration of CaO/Ca(OH)2 Chemical Heat Pump Reactor for Cold/Hot Heat Generation. Dry Technol. 1999, 17, 1579–1592. [Google Scholar] [CrossRef]
- Zhang, H.; Ogura, H. Studies on Hydration Reaction Rates of Various Size CaO Particles for Chemical Heat Storage/Pump. J. Chem. Eng. Jpn. 2014, 47, 587–594. [Google Scholar] [CrossRef]
- Matsuda, H. Temperature Response of the Solid Particle Bed in a High-Temperature Chemical Heat Pump Using Ca(OH)2/CaO Reversible Thermochemical Reaction. Kagaku Kogaku Ronbunshu 1988, 14, 769–778. [Google Scholar] [CrossRef]
- Odukoya, A.; Naterer, G.F. Calcium Oxide/Steam Chemical Heat Pump for Upgrading Waste Heat in Thermochemical Hydrogen Production. Int. J. Hydrog. Energy 2015, 40, 11392–11398. [Google Scholar] [CrossRef]
- Kito, T.; Kobayashi, N. Evaluation of Output Power Characteristics of Chemical Heat Pump by Using CaO-LiCl Compound Reactant. Kagaku Kogaku Ronbunshu 2012, 38, 172–175. [Google Scholar] [CrossRef]
- Arjmand, M.; Liu, L.; Neretnieks, I. Exergetic Efficiency of High-Temperature-Lift Chemical Heat Pump (CHP) Based on CaO/CO2 and CaO/H2O Working Pairs. Int. J. Energy Res. 2013, 37, 1122–1131. [Google Scholar] [CrossRef]
- Aihara, M.; Yoshii, T.; Shimazaki, Y.; Takeuchi, T.; Habuka, H. Decarbonation and Pore Structural Change of Ca-solid Reactant for CaO/CO2 Chemical Heat Pump. J. Chem. Eng. Jpn. 2008, 41, 513–518. [Google Scholar] [CrossRef]
- Ogura, H.; Kanamori, M.; Matsuda, H.; Hasatani, M.; Yanadori, M.; Hiramatsu, M. Heat Storage Characteristics of Chemical Heat Pump Using Ca(OH)2/CaO Reversible Reaction. Kagaku Kogaku Ronbunshu 1993, 19, 553–557. [Google Scholar] [CrossRef]
- Ogura, H.; Fujimoto, S.; Iwamoto, H.; Kage, H.; Matsuno, Y.; Kanamaru, Y. Basic Performance of CaO/H2O/Ca(OH)2 Chemical Heat Pump Unit for Night-Electric Heat-Storage and Cold/Hot Heat-Recovering. Kagaku Kogaku Ronbunshu 1998, 24, 856–861. [Google Scholar] [CrossRef]
- Fujimoto, S.; Bilgen, E.; Ogura, H. CaO/Ca(OH)2 Chemical Heat Pump System. Chem. Eng. Sci. 2002, 43, 947–960. [Google Scholar] [CrossRef]
- Ogura, H.; Yamamoto, T.; Kage, H. Efficiencies of CaO/H2O/Ca(OH)2 Chemical Heat Pump for Heat Storing and Heating/Cooling. Energy 2003, 28, 1479–1493. [Google Scholar] [CrossRef]
- Ogura, H.; Miyazaki, M.; Matsuda, H.; Hasatani, M.; Yanadori, M.; Hiramatsu, M. Experimental Study on Heat Transfer Enhancement of the Solid Reactant Particle Bed in a Chemical Heat Pump Using Ca(OH)2/CaO Reaction. Kagaku Kogaku Ronbunshu 1991, 17, 916–923. [Google Scholar] [CrossRef]
- Ogura, H.; Kanamori, M.; Matsuda, H.; Hasatani, M. Generation of Low-Temperature Heat by Use of CaO/H2O/Ca(OH)2 Reaction. Kagaku Kogaku Ronbunshu 1993, 19, 941–946. [Google Scholar] [CrossRef]
- Ogura, H.; Fujimoto, S.; Sato, S.; Kage, H.; Matsuno, Y. Low-Temperature Heat-Generation by Chemical Heat Pump Using CaO/H2O/Ca(OH)2 Reversible Reaction-Effect of Reactor Design and Heat-Exchange Condition. Kagaku Kogaku Ronbunshu 1997, 23, 397–403. [Google Scholar] [CrossRef]
- Ogura, H.; Miyazaki, M.; Matsuda, H.; Hasatani, M.; Yanadori, M.; Hiramatsu, M. Numerical Analysis of Heat Transfer in Particle-Bed Reactor with Fins in Chemical Heat Pump Using Ca(OH)2/CaO Reaction. Kagaku Kogaku Ronbunshu 1992, 18, 669–676. [Google Scholar] [CrossRef]
- Myagmarjav, O.; Zamengo, M.; Ryu, J.; Kato, Y. Energy Density Enhancement of Chemical Heat Storage Material for Magnesium Oxide/Water Chemical Heat Pump. Appl. Therm. Eng. 2015, 91, 377–386. [Google Scholar] [CrossRef]
- Myagmarjav, O.; Ryu, J.; Kato, Y. Dehydration Kinetic Study of a Chemical Heat Storage Material with Lithium Bromide for a Magnesium Oxide/Water Chemical Heat Pump. Prog. Nucl. Energy 2015, 82, 153–158. [Google Scholar] [CrossRef]
- Ogura, H.; Nagura, A.; Matsuda, H.; Hasatani, M.; Yanadori, M.; Hiramatsu, M. Studies on Improving the Efficiency of Chemical Heat Pump Using CaO/Ca(OH)2 Reversible Reaction. In Proceedings of the 4th World Congress of Chemical Engineering, Karlsruhe, Germany, 16–21 June 1991. [Google Scholar]
- Schmidt, M.; Szczukowski, C.; Roßkopf, C.; Linder, M.; Wörner, A. Experimental Results of a 10 kW High Temperature Thermochemical Storage Reactor Based on Calcium Hydroxide. Appl. Therm. Eng. 2014, 62, 553–559. [Google Scholar] [CrossRef]
- Azpiazu, M.N.; Morquillas, J.M.; Vazquez, A. Heat Recovery From a Thermal Energy Storage Based on the Ca(OH)2/CaO Cycle. Appl. Therm. Eng. 2003, 23, 733–741. [Google Scholar] [CrossRef]
- Schaube, F.; Schaube, F.; Worner, A.; Tamme, R. High Temperature Thermochemical Heat Storage for Concentrated Solar Power Using Gas-Solid Reactions. J. Sol. Energy 2011, 133, 1–7. [Google Scholar] [CrossRef]
- Brown, D.R.; La Marche, J.L.; Spanner, G.E. Chemical Energy Storage System for Solar Electric Generating System (SEGS) Solar Thermal Power Plant. J. Sol. Energy 1992, 114, 212–218. [Google Scholar] [CrossRef]
- Kanamori, M.; Matsuda, H.; Hasatani, M. Heat Storing/Releasing Characteristics of a Chemical Heat Storage Unit of Electricity Using a Ca(OH)2/CaO Reaction. Heat Transf. Res. 1996, 25, 400–409. [Google Scholar] [CrossRef]
- Materić, V.; Edwards, S.; Smedley, S.I.; Holt, R. Ca(OH)2 Superheating as a Low-Attrition Steam Reactivation Method for CaO in Calcium Looping Applications. Ind. Eng. Chem. Res. 2010, 49, 12429–12434. [Google Scholar] [CrossRef]
- Schaube, F.; Kohzer, A.; Schütz, J.; Wörner, A.; Müller-Steinhagen, H. De- and Rehydration of Ca(OH)2 in a Reactor with Direct Heat Transfer for Thermo-Chemical Heat Storage. Part A: Experimental Results. Chem. Eng. Res. Des. 2013, 91, 856–864. [Google Scholar] [CrossRef]
- Hanak, D.P.; Biliyok, C.; Manovic, V. Calcium Looping with Inherent Energy Storage for Decarbonisation of Coal-Fired Power Plant. Energy Environ. Sci. 2016, 9, 971–983. [Google Scholar] [CrossRef]
- Manovic, V.; Anthony, E.J. Steam Reactivation of Spent CaO-Based Sorbent for Multiple CO2 Capture Cycles. Environ. Sci. Technol. 2007, 41, 1420–1425. [Google Scholar] [CrossRef] [PubMed]
- Wang, W.; Ramkumar, S.; Li, S.; Wong, D.; Iyer, M.; Sakadjian, B.B.; Statnick, R.M.; Fan, L.S. Subpilot Demonstration of the Carbonation−Calcination Reaction (CCR) Process: High-Temperature CO2 and Sulfur Capture from Coal-Fired Power Plants. Ind. Eng. Chem. Res. 2010, 49, 5094–5101. [Google Scholar] [CrossRef]
- Materić, V.; Symonds, R.; Lu, D.; Holt, R.; Manović, V. Performance of Hydration Reactivated Ca Looping Sorbents in a Pilot-Scale, Oxy-Fired Dual Fluid Bed Unit. Energy Fuels 2014, 28, 5363–5372. [Google Scholar] [CrossRef]
- Nikulshina, V.; Hirsch, D.; Mazzotti, M.; Steinfeld, A. CO2 Capture From Air and Co-Production of H2 Via the Ca(OH)2-CaCO3 Cycle Using Concentrated Solar power-Thermodynamic Analysis. Energy 2006, 31, 1715–1725. [Google Scholar] [CrossRef]
- Nikulshina, V.; Steinfeld, A. CO2 Capture From Air Via CaO-carbonation Using a Solar-Driven Fluidized Bed Reactor-Effect of Temperature and Water Vapor Concentration. Chem. Eng. J. 2009, 155, 867–873. [Google Scholar] [CrossRef]
- Li, Y.J.; Zhao, C.S.; Qu, C.R.; Duan, L.B.; Li, Q.Z.; Liang, C. CO2 Capture Using CaO Modified with Ethanol/Water Solution during Cyclic Calcination/Carbonation. Chem. Eng. Technol. 2008, 31, 237–244. [Google Scholar] [CrossRef]
- Criado, Y.A.; Alonso, M.; Abanades, J.C. Composite Material for Thermochemical Energy Storage Using CaO/Ca(OH)2. Ind. Eng. Chem. Res. 2015, 54, 9314–9327. [Google Scholar] [CrossRef]
- Knoll, C.; Müller, D.; Artner, W.; Welch, J.M.; Werner, A.; Harasek, M.; Weinberger, P. Probing Cycle Stability and Reversibility in Thermochemical Energy Storage-CaC2O4·H2O as Perfect Match? Appl. Energy 2017, 187, 1–9. [Google Scholar] [CrossRef]
- Shi, H.S.; Zhao, Y.J.; Li, W.W. Effects of Temperature on the Hydration Characteristics of Free Lime. Cem. Concr. Res. 2002, 32, 789–793. [Google Scholar] [CrossRef]
- Criado, Y.A.; Alonso, M.; Abanades, J.C.; Anxionnaz-Minvielle, Z. Conceptual Process Design of a CaO/Ca(OH)2 Thermochemical Energy Storage System Using Fluidized Bed Reactors. Appl. Therm. Eng. 2014, 73, 1087–1094. [Google Scholar] [CrossRef]
- Pardo, P.; Anxionnaz-Minvielle, Z.; Rougé, S.; Cognet, P.; Cabassud, M. Ca(OH)2/CaO Reversible Reaction in a Fluidized Bed Reactor for Thermochemical Heat Storage. Sol. Energy 2014, 107, 605–616. [Google Scholar] [CrossRef]
- Fennell, P.S.; Pacciani, R.; Dennis, J.S.; Davidson, J.F.; Hayhurst, A.N. The Effects of Repeated Cycles of Calcination and Carbonation on a Variety of Different Limestones, as Measured in a Hot Fluidized Bed of Sand. Energy Fuels 2007, 21, 2072–2081. [Google Scholar] [CrossRef]
- Arias, B.; Criado, Y.A.; Sanchez-Biezma, A.; Abanades, J.C. Oxy-Fired Fluidized Bed Combustors with a Flexible Power Output Using Circulating Solids for Thermal Energy Storage. Appl. Energy 2014, 132, 127–136. [Google Scholar] [CrossRef]
- Ma, Z.W.; Glatzmaier, G.; Mehos, M. Fluidized Bed Technology for Concentrating Solar Power with Thermal Energy Storage. J. Sol. Energy 2014, 136, 1–9. [Google Scholar] [CrossRef]
- Ma, Z.; Glatzmaier, G.C.; Mehos, M. Development of Solid Particle Thermal Energy Storage for Concentrating Solar Power Plants that Use Fluidized Bed Technology. Energy Procedia 2014, 49, 898–907. [Google Scholar] [CrossRef]
- Criado, Y.A.; Huille, A.; Rougé, S.; Abanades, J.C. Experimental Investigation and Model Validation of a CaO/Ca(OH)2 Fluidized Bed Reactor for Thermochemical Energy Storage Applications. Chem. Eng. J. 2016. [Google Scholar] [CrossRef]
- Schmidt, M.; Gollsch, M.; Giger, F.; Grün, M.; Linder, M. Development of a Moving Bed Pilot Plant for Thermochemical Energy Storage with CaO/Ca(OH)2. AIP Conf. Proc. 2016, 1734, 050041. [Google Scholar] [CrossRef]
- Kribus, A.; Doron, P.; Rubin, R.; Karni, J.; Reuven, R.; Duchan, S.; Taragan, E. A Multistage Solar Receiver: The Route to High Temperature. Sol. Energy 1999, 67, 3–11. [Google Scholar] [CrossRef]
- Iguchi, Y.; Narushima, T.; Izumi, C. Calorimetric Study on Hydration of CaO-based Oxides. J. Alloys Compd. 2001, 321, 276–281. [Google Scholar] [CrossRef]
- Yan, J.; Zhao, C.Y. First-Principle Study of CaO/Ca(OH)2 Thermochemical Energy Storage System by Li Or Mg Cation Doping. Chem. Eng. Sci. 2014, 117, 293–300. [Google Scholar] [CrossRef]
- Sakellarious, K.G.; Tsongidis, N.I.; Karagiannaki, G.; Konstandopoulos, A.G.; Baciu, D.; Charalambopoulou, G.; Steriotis, T.; Stubos, A.; Arlt, W. Development and Evaluation of Materials for Thermochemical Heat Storage Based On the CaO/CaCO3 Reaction Couple. AIP Conf. Proc. 2016, 1734, 050040. [Google Scholar] [CrossRef]
- Mohamed, B.M.; Sharp, J.H. Kinetics and Mechanism of Formation of Tricalcium Aluminate, Ca3Al2O6. Thermochim. Acta 2002, 388, 105–114. [Google Scholar] [CrossRef]
- Rivas Mercury, J.M.; De Aza, A.H.; Turrillas, X.; Pena, P. The Synthesis Mechanism of Ca3Al2O6 from Soft Mechanochemically Activated Precursors Studied by Time-Resolved Neutron Diffraction Up to 1000 °C. J. Solid State Chem. 2004, 177, 866–874. [Google Scholar] [CrossRef]
- Ruszak, M.; Witkowski, S.; Pietrzyk, P.; Kotarba, A.; Sojka, Z. The Role of Intermediate Calcium Aluminate Phases in Solid State Synthesis of Mayenite (Ca12Al14O33). Funct. Mater. Lett. 2011, 04, 183–186. [Google Scholar] [CrossRef]
- Yan, J.; Zhao, C.Y. Thermodynamic and Kinetic Study of the Dehydration Process of CaO/Ca(OH)2 Thermochemical Heat Storage System with Li Doping. Chem. Eng. Sci. 2015, 138, 86–92. [Google Scholar] [CrossRef]
- Criado, Y.A.; Alonso, M.; Abanades, J.C. Enhancement of a CaO/Ca(OH)2 Based Material for Thermochemical Energy Storage. Sol. Energy 2016, 135, 800–809. [Google Scholar] [CrossRef]
- Roßkopf, C.; Afflerbach, S.; Schmidt, M.; Görtz, B.; Kowald, T.; Linder, M.; Trettin, R. Investigations of Nano Coated Calcium Hydroxide Cycled in a Thermochemical Heat Storage. Energy Convers. Manag. 2015, 97, 94–102. [Google Scholar] [CrossRef]
- Roßkopf, C.; Haas, M.; Faik, A.; Linder, M.; Wörner, A. Improving Powder Bed Properties for Thermochemical Storage by Adding Nanoparticles. Energy Convers. Manag. 2014, 86, 93–98. [Google Scholar] [CrossRef]
- Jaskula, B.W. 2014 Minerals Yearbook-Lithium [Advance Release]. Sci. Chang. World 2016, 44, 1–12. [Google Scholar]
- Fujii, I.; Ishino, M.; Akiyama, S.; Murthy, M.S.; Rajanandam, K.S. Behavior of Ca(OH)2/CaO Pellet Under Dehydration and Hydration. Sol. Energy 1994, 53, 329–341. [Google Scholar] [CrossRef]
- Martínez, I.; Grasa, G.; Murillo, R.; Arias, B.; Abanades, J.C. Evaluation of CO2 Carrying Capacity of Reactivated CaO by Hydration. Energy Fuels 2011, 25, 1294–1301. [Google Scholar] [CrossRef]
© 2018 by the authors. Licensee MDPI, Basel, Switzerland. This article is an open access article distributed under the terms and conditions of the Creative Commons Attribution (CC BY) license (http://creativecommons.org/licenses/by/4.0/).














