Abstract
This paper examines consumers’ behaviours towards mobile advertising alerts offered by branded mobile apps in the fashion industry. While consumer-driven factors have attracted much attention, little research has examined the impact of data-driven mobile advertising alerts on consumer continuance intention for branded mobile apps. This paper analyses the combined influence of consumer beliefs, data-driven mobile advertising alerts, and perceived value on mobile advertising acceptance, intention to repurchase, and recommendation behaviour towards branded mobile apps on social media. In total, 340 valid responses from Spanish customers of an online fashion outlet, all social media users, who make their purchases from the company exclusively through its branded mobile application, were analysed to test the hypotheses, using structural equation modelling. The results showed that mobile advertising acceptance, intention to repurchase, and recommendation behaviour are driven by the perceived value of the branded mobile app. Perceived value is determined by the usefulness of the branded mobile app, attitudes towards mobile advertising alerts, and irritation. Mobile advertising content (informativeness and credibility) improves attitudes towards mobile advertising alerts. Ease of use increases perceived usefulness, while perceived control decreases irritation. Managerial implications are provided.
1. Introduction
In the world of big data, organisations are increasingly turning to mobile devices and social media as new information sources that continuously monitor a wide range of processes and situations. The business landscape has changed at a fast pace with the rapid acceptance of social media and advances in mobile technologies [1,2]. Consumers are now more reliant than ever on digital devices, and online shopping trends point to m-commerce as the wave of the future. Due to the prevalence of mobile devices and social media, billions of people are contributing to the existing volume of big data. According to [3], the number of connected Internet devices will reach 13.7 billion in 2024, and social media and mobile apps are changing the consumer’s shopping habits. Globally, smartphones are used more often than desktops and tablets to make purchases. Some 78% of Internet users already use their mobile phones to make purchases, a trend that will continue to increase as digital natives mature as consumers. Sales made on mobile phones are expected to reach 3.56 billion euros worldwide in 2021 [3].
Branded mobile apps have been defined as software downloadable to a mobile device, which prominently displays a brand identity, often the name of the app and a brand logo, or icon, throughout the user experience [4]. Branded mobile apps—the latest brand communication channel—create brand experiences and facilitate consumer-brand engagement [5,6]. Big data produced by mobile apps and social media contains valuable information about customers and markets and has been viewed as a productive resource. The meta-analysis carried out by [7] showed that mobile marketing research is in its growth phase, and an increasing number of studies will be published in the coming years. However, there are still important gaps in the study of consumer behaviour with mobile apps; few studies have been carried out specifically into the perceived value of branded mobile apps. Exceptions are the recent works of [6,8,9,10,11].
Social media and mobile devices offer unprecedented opportunities for clothing enterprises. The large global fashion clothing brands all attach great importance to obtaining valuable information from digital technologies [12]. In Spain, fashion products are the second most commonly sold category through smartphones (48%), after leisure products [3]. Indeed, fashion has become one of the fastest growing mobile phone-based sales sectors. However, few mobile commerce studies have examined the fashion industry (the exceptions being [13] and [14]). From the business management viewpoint, further analysis would help fashion companies to better understand the factors that increase the perceived value of branded mobile apps; this, in turn, would help them adapt their mobile communications to ensure that their customers obtain better value and, as a consequence, purchase and make recommendations through social media. Perceived value is crucial to continuance intention for a service, and has become a very important source of competitive advantage, being one of the main determinants of purchase intention [15,16].
The importance of mobile advertising for marketers makes it a key task to gain insight into the drivers of mobile advertising effectiveness. Mobile advertising allows consumers to access advertising messages at their convenience. When consumers receive mobile advertising messages they can read them, delete them, or keep them until they decide what to do with them. Thus, factors underlying mobile advertising acceptance can play a key role in the success of mobile advertising. Prior studies [17,18] have emphasised that attitudes to mobile advertising is an important construct for mobile marketing research due to its effects on perceived value which, in turn, impacts on consumer loyalty. Whereas previous research on attitudes towards mobile advertising has focused on innovation-based drivers [19], and consumer beliefs such as trust [20], little attention has been paid to the influence of data-driven message factors on attitudes towards and acceptance of mobile advertising. While m-commerce provides a convenient way to shop, when personal information and preferences are used in direct appeals to consumers, they fear that their information may be shared with other parties without their permission [21]. Mobile app users, therefore, make trade-off decisions to determine if the risk of breach of privacy (lack of perceived control) is worth the benefits of having a faster, more streamlined, personalised experience. As for mobile advertising alerts, the irritation caused by advertising can be alleviated when the operators seek prior permission. The impact of irritation and perceived control on consumers’ perceptions of the value of mobile apps needs further investigation.
Given these research gaps, the aim of the present study is to explore the influence of mobile advertising alerts and perceived value on consumers’ behavioural intentions towards branded mobile fashion apps. This study differs from previous works focused only on consumer-driven factors, in that it combines the impact of the content (informativeness, credibility, and personalisation) of mobile advertising alerts, permission marketing variables (irritation and perceived control) and perceived value, and closely examines customer attitudes and behaviours. In particular, the goals of this study are: (i) to identify the impact of data-driven mobile advertising alert content (informativeness, personalisation and credibility) on attitude; (ii) to evaluate the effects of attitude towards mobile advertising alerts, permission marketing, and consumer beliefs on the perceived value of branded mobile apps (iii) to verify the impact of perceived value on consumers’ continuance intentions towards branded mobile apps (mobile advertising acceptance, repurchase intentions, and word of mouth on social media). The work is divided into four parts. The first provides a literature review on perceived value, mobile advertising alerts, and consumer continuance intention for branded mobile apps, and the proposed hypotheses. Then, the methodology and the empirical analyses are presented; these are based on a sample of 340 Spanish customers of an online fashion outlet, all social media users, who make their purchases from the company exclusively through its branded mobile application. Thereafter, the findings are presented. In the final section, conclusions and implications are provided, and some limitations and opportunities for further research are outlined.
2. Conceptual Background
2.1. Consumer Beliefs, Perceived Value and Continuance Intention
This section reviews previous studies that examined the impact of consumer beliefs and attitude towards mobile advertising on perceived value and the effects of perceived value on continuance intentions (repurchase intention, word of mouth, and acceptance of mobile advertising alerts).
Perceived value and continuance intention [22] established the basis for the conceptualisation of perceived value, defining it as the overall assessment the consumer makes of the utility of a product, based on perceptions of what one receives from the product and what one gives to obtain it. Based on previous research, the mobile-based purchasing process can be analysed in terms of perceived value, where users voluntarily participate in mobile commerce, taking into account the benefits and costs involved [23]. The literature review showed that perceived value is a key factor in the analysis of intention to use mobile commerce [24,25] and is linked to business success through the supply a company offers the market. Thus, the study of the antecedents of perceived value is particularly important. From a utilitarian viewpoint, consumers value when they can buy products in an efficient and timely manner and achieve their shopping goals with minimal irritation [26].
Previous studies have shown that intention to buy through a mobile phone is affected by perceived value [15,25,27,28,29]. Consumers who perceive value in branded mobile apps believe they derive savings in terms of time and effort in comparison to other purchase channels, and thus their consequent purchase predisposition is expected to be greater, which leads to the following hypothesis:
Hypothesis 1a (H1a).
The perceived value of a branded mobile app has a positive influence on repurchase intentions through the branded mobile app.
WOM is a personal influencing process, in which interpersonal communications between a sender and receiver can change the receiver’s behaviour or attitudes [30]. If a provider offers value, clients may recommend it to others to share the benefits arising from the relationship [31]. Previous studies have linked perceived value with loyalty [32,33]. Other mobile marketing studies have noted that consumers who perceive more value in mobile advertising tend to pass the ads to others [34]; [35] noted that utilitarian and entertainment values are the main precursors of participation in viral mobile marketing campaigns. Therefore:
Hypothesis 1b (H1b).
The perceived value of a branded mobile app has a positive influence on recommendation of the app.
The Technology Acceptance Model (TAM) [36] recognises behavioural intention as a measure of the strength of an individual’s willingness to perform behaviours. In the present study, mobile advertising alert (MMA) acceptance was taken to be the consumer’s willingness to receive MMAs. Mobile advertising alerts are advertisements that target branded mobile app users based on personalisation criteria. These criteria include users’ past shopping behaviours, demographic profiles, and geospatial information. MMA acceptance requires that the consumer opt-in before (s)he receives mobile communications. In a growing advertising clutter context, consumers are being increasingly selective in the advertising messages to which they pay attention. Consumer mobile advertising-related behaviours involve value judgements, that is, if the message recipient regards the content of the mobile advertising alert as valuable, then the MMA is opened and read [37]. Therefore:
Hypothesis 1c (H1c).
The perceived value of a branded mobile app has a positive influence on the consumer’s acceptance of mobile advertising alerts.
The influence of the acceptance of mobile advertising alerts on purchase intention is based on advertising effect hierarchy models [38], which suggest that the advertising stimulus generates a behavioural response from the receiver. The authors of [38] argued that exposure to an advertising message from a specific brand first affects consumers’ attitude towards the advertisement and, finally, their purchase intentions [39]. In the context of mobile advertising, ref. [38]’s model suggests that the consumer’s willingness to receive mobile advertising alerts (MMA acceptance) will affect his/her purchase intention through the branded mobile app. This argument is supported by the TAM model [36], which proposes that technology acceptance influences the intention to use the technology in the future. Based on the TAM [36] and [38] hierarchy of advertising effects models, we proposed:
Hypothesis 2 (H2).
The consumer’s acceptance of mobile advertising alerts has a positive influence on his/her repurchase intentions through the branded mobile app.
Consumers who are enthusiastic about their purchase experience of a product or service tend to share this with peers within their social circle [40]. This phenomenon might also be linked to the seeking of validation based on others’ opinions, sharing knowledge with others about a product that has provoked interest, bonding, and/or expressing pride [41] and social identity [42]. Thus, we hypothesised that:
Hypothesis 3 (H3).
The consumer’s repurchase intentions through the branded mobile app have a positive influence on recommendation of the app.
To study the influence of consumer beliefs about technology, base constructs were taken from the Technology Acceptance Model (TAM) [36]. In the context of the present study, perceived usefulness is the degree to which consumers believe that using a branded mobile app to buy fashion products will improve the purchasing process by saving time and money; perceived ease of use is the degree to which consumers consider that the effort required to buy fashion products through a branded mobile app is low (including the learning period). The relationships between the TAM variables and perceived value have been explained by “expectation-value” models [43], that is, perceived value depends on the expected result. Previous research has posited that the higher the perceived usefulness, the higher will be the consumer’s perceived value [44]. The sacrifice an individual has to make to carry out a consumption behaviour influences perceived value [22]. In the TAM model, effort is a cost component and, consequently, ease of use is a measure of sacrifice. Previous research confirms this reasoning. Reference [45] argued that non-monetary costs, such as time and effort, have a negative influence on perceived value, and indirectly on mobile internet use intention. Reference [46] demonstrated the positive influence of perceived ease of use on the perceived value of mobile services.
Perceived usefulness relates to functional and convenience benefits. Consequently, in using branded mobile apps for shopping, the benefits and convenience offered by the technology in relation to shopping on a website or traditional shopping influence users’ perceptions of value. The studies by [45] and [47] into mobile Internet adoption provided empirical evidence about the influence of perceived usefulness on perceived value. Ref. [48] provided empirical evidence of the impact of perceived usefulness on the perceived value of mobile data services. In addition, perceived ease of use influences perceived usefulness, as the simplicity of a system can improve outcomes [36]; mobile apps are perceived as more useful if they are easy to use. Therefore, we proposed:
Hypothesis 4a (H4a).
The perceived ease of use of a branded mobile app has a positive influence on perceived value.
Hypothesis 4b (H4b).
The perceived usefulness of a branded mobile app has a positive influence on perceived value.
Hypothesis 4c (H4c).
The perceived ease of use of a branded mobile app has a positive influence on perceived usefulness.
The advertising literature has defined attitude towards advertising as a predisposition to respond in a favourable or unfavourable manner to a particular advertising stimulus during a particular exposure occasion [49]. So, attitudes towards advertising specifically address evaluations made about particular ads. In the present study, we regarded positive attitudes towards mobile advertising alerts as favourable beliefs about mobile advertising alerts sent to users with information about new products and promotions available on the branded mobile app. Previous research has posited that positive attitudes towards a brand have a significant effect on consumers’ perceptions of value [50]. Therefore, we sought to analyse the effect of attitude towards mobile advertising alerts on the perceived value of branded mobile apps.
Hypothesis 5 (H5).
Attitudes to mobile advertising alerts have a positive influence on the perceived value of the branded mobile app.
2.2. Targeted Mobile Advertising
A large body of literature has examined retailers’ interactive mobile advertising strategies [51,52,53]. Mobile advertising messages can be delivered by push or pull methods. Pull-based mobile advertising can be browser-based or within-app ads. Consumers “pull” the advertisement by opening a specific mobile website or app. Push-based mobile ads are frequently delivered via SMS. They may be subject to legal restrictions; most European countries require advertisers to obtain prior customer consent (i.e., opt-in). Recent studies on interactive mobile advertising have examined: how smartphone advertising influences consumers’ purchase intention [54]; traffic conversion in mobile geo-targeting [52]; and behaviour-based interactive advertising when preferences for two products are correlated [53]. The present study enriches the literature by assessing the impact of an important interactive form of mobile behavioural advertising, that is, mobile advertising alerts, on perceived value. Mobile advertising alerts are personalised advertising messages sent to consumers based on their past browsing, purchase behaviour, and preferences. In contrast to previous studies, the present study focused on the conversion effectiveness of mobile advertising, rather than on consumer poaching.
2.2.1. Permission Marketing and Perceived Value
Privacy concerns are important drivers of consumer perceptions towards mobile advertising [51]. Targeted mobile advertising must provide customers with relevant information and promotions, or it might make them believe that their privacy is being invaded and create negative perceived value and continuance intention consequences for the brand [55,56]. If targeted mobile advertising seems too intrusive, such as when customers receive frequent, personalised advertisements, they suffer a greater sense of vulnerability and reduce their click-through rates [57]. In the context of this research, permission marketing refers to the situation where consumers have to grant approval to companies before they send mobile advertising alerts about products or services sold on the branded mobile app. This research focuses on two variables related to permission marketing: the irritation caused by mobile advertising alerts, and the consumer’s perceived control of mobile advertising alerts.
Irritation refers to the negative, impatient, and displeasing feelings that individual consumers experience due to receiving various forms of advertising stimuli [58,59]. In the context of mobile advertising, several things irritate consumers [60]. First, advertisements sent through mobile advertising alerts can irritate consumers when they interrupt their activities (e.g., when they are sending text messages, making phone calls). Second, advertising can be irritating when its content is poor. Mobile advertising ads that transmit excessive and irrelevant information that distracts and overwhelms the consumer can be perceived as an intrusion into the mobile user’s privacy. Finally, consumers can be irritated when they are bombarded with advertisements that they did not request. In the mobile advertising context, previous research [56,60,61] has found that irritation elicits negative consumer reactions towards mobile advertising. Ref. [56] found irritation to be a key driver of teenagers’ attitude towards mobile advertising. Ref. [60] and ref. [61] showed the negative influence of the irritation caused by mobile advertising on the perceived value of advertising. Therefore:
Hypothesis 6a (H6a).
The irritation caused by mobile advertising alerts has a negative influence on the perceived value of the branded mobile app.
Perceived control [62] has been defined as the degree to which consumers believe that they possess the skills, resources, and opportunities to perform a behaviour (in this case, the ability to cancel or modify permission to receive mobile advertising alerts). There is an open debate on the impact of the perceived control of mobile ads on perceived value; some authors have suggested that perceived control has little association with acceptance of mobile marketing communications [63,64,65]. Other studies have suggested that perceived control is a determining factor in the acceptance of mobile marketing messages [20,66,67]. Ref. [55] demonstrated the direct, positive effects of perceived control on the perceived value of mobile advertising. In the present study, we propose that perceived control has a positive influence on the perceived value of a branded mobile app. Consumers who have the skills, resources, and opportunities to modify or cancel alerts will not waste time and effort reading unwanted messages and, therefore, will perceive greater efficiency in their purchasing decisions through the mobile app.
Hypothesis 6b (H6b).
Perceived control over mobile advertising alerts has a positive influence on the perceived value of the branded mobile app.
No studies have analysed the effects of perceived control on irritation caused by mobile alerts in the context of branded mobile apps. In other interactive media, such as the Internet, which offer a high degree of user control, intrusion, which has been defined as disruption of consumer objectives [68], has been identified as an antecedent of irritation [69]. The higher the consumer’s perceived control of mobile communications, the less trust (s)he requires to permit mobile marketing [70]. If the mobile marketer offers an opt-out option, the customer may interpret this as a preliminary signal of trustworthiness, and thus be less irritated when (s)he receives mobile advertising. Therefore, we proposed:
Hypothesis 6c (H6c).
Perceived control over mobile advertising alerts reduces the irritation they cause.
2.2.2. Effects of Mobile Advertising Alert Content on Attitude
Informativeness has been defined as the company’s ability to inform consumers about product alternatives that enable them to make choices that yield the highest value [71]. Derived from Uses and Gratifications Theory, informativeness is considered as a valuable factor in mobile advertising, and consumers tend to react positively to it [55]. A mobile alert is informative if it effectively provides helpful information. In the mobile advertising context, informativeness can lead to favourable attitude formation [18,19,37,72]. Ref. [19] found that mobile advertising messages delivering high informational value create positive attitudes towards mobile advertising. Ref. [18] found that informativeness and credibility positively correlated with overall attitude towards mobile advertising. Thus, consumers expect messages to be personally relevant. Ref. [37] showed the influence of informativeness on attitude to mobile advertising. Ref. [72] showed that young consumers’ attitudes towards mobile advertising were favourably influenced by the perceived informativeness of mobile ads. It is unsurprising that [73] found that consumers are not upset if advertisers present advertisements with relevant information. Therefore, we proposed:
Hypothesis 7a (H7a).
The informativeness of mobile advertising alerts positively influences attitudes towards them.
Personalisation is the ability of a branded mobile app to identify and treat its consumers as individuals through targeted advertisements [6]. Personalisation can be based on consumers’ past behaviour (e.g., retargeted ads), current behaviour (e.g., contextual ads), and knowledge of the consumer’s profile (e.g., personalised e-mails) and location (e.g., mobile ads) [74]. Big data technologies, such as data mining, usage patterns, location detection, and transaction history, have presented marketers with new ways to target mobile users, based on personalisation. More and more consumers are carrying smartphones, which increasingly receive compelling offers that instantaneously pop up on their screens. Mobile advertising alerts allow marketers to deliver ads and coupons through branded mobile apps customised to individual consumers’ preferences, geographic location and the time of day; this increases the impact of in-app advertising [75]. Ref. [76] found that personalised mobile advertising content had a positive relationship with Chinese users’ attitude towards mobile advertising. Ref. [77]’s South Korean-based study also supports results that consumers who receive location-based mobile advertising with messages (i.e., personalised advertisements) consistent with their preferences tend to have positive attitudes.
Personalised mobile advertising alerts enable consumers not only to reduce the time they spend searching for information, but also to receive individualised services that precisely address their needs [78]. Previous studies have shown that customers are receptive to personalised advertising relevant to their lifestyles [6,79]. Ref. [6] showed that personalisation influenced consumers’ perceptions of benefits. Mobile advertising content should be personalised or matched to users’ preferences and profiles at the right time and at the right place [60,80]. Therefore, we proposed:
Hypothesis 7b (H7b).
The personalisation of mobile advertising alerts positively influences attitudes towards them.
Credibility relates to consumers’ perception of the truthfulness and believability of an advertisement and the associated brand [39]. Overall, previous research has suggested that credible advertisements tend to generate positive advertising outcomes and are a determining factor in the effectiveness of mobile advertising [60,61]. For instance, studies have found that credibility has a significant positive effect on consumers’ attitude towards mobile advertising and on how they evaluate advertisements [18,81]. For the purposes of this study, it was proposed that the credibility of the messages sent through mobile advertising alerts has a positive influence on consumers’ attitude towards them. Therefore, we proposed:
Hypothesis 7c (H7c).
The credibility of mobile advertising alerts positively influences attitude towards them.
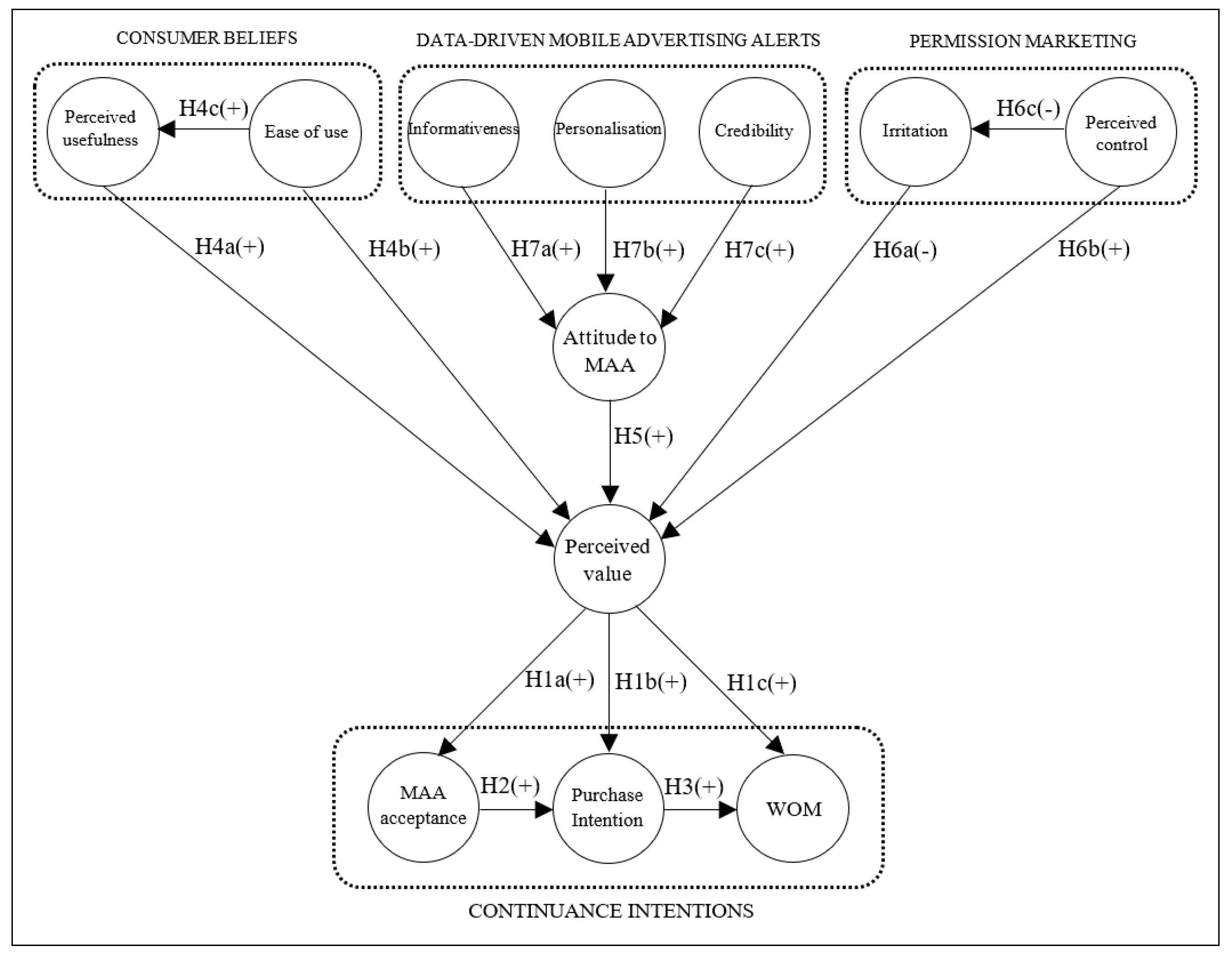
The research hypotheses are depicted in Figure 1.
Figure 1.
Research model.
3. Method
3.1. Design and Sample
The empirical study was undertaken with a sample of 340 Spanish customers of an online fashion outlet, all social media users, who make their purchases from the company exclusively through its branded mobile app. The company is a leader in e-commerce markets in Spain, Italy, Brazil, and Mexico. It has a strong social media presence on Facebook, Twitter, and Instagram. Sustainability is a growing focus for the company, and its products are increasingly manufactured using recycled materials. Its parent company is Veepee, an international e-commerce company specialised in the flash sales industry. Veepee’s sales exceeded 4000 millions euros in 2019. Spain is Veepee’s second largest market, with sales of 450 million euros in 2019.
The sample was gathered from four email deliveries of a structured online questionnaire to 79,300 customers. The sample selection procedure was non-probabilistic (convenience); 400 responses were received. After a filtering process to eliminate incomplete or invalid questionnaires, 340 valid responses were obtained. The majority of the sample was female (70.50%); the main age ranges were 25 to 34 (36.10%) and 35 to 44 (47.10%). Some 66.1% had tertiary education (graduate/postgraduate), and 80.10% were employees. Of the sample, 84.3% had made at least two purchases through the branded mobile app of the company in the previous year, and 65% had been customers of the company for more than one year. As for the purchases made, the highest percentages were clothes (79.9%), shoes (77.7%), and accessories (49.6%). The channels through which the respondents preferred to share the mobile app with their friends/contacts were social media (55.45% through WhatsApp, 36.56% through Facebook, and 9.34% through Twitter) and email (47.35%).
3.2. Measures
The study factors were measured using indicators adapted from previous studies, as Table 1 shows. All the variables were measured on 7-point Likert-type scales (1, totally disagree, to 7, totally agree). Perceived value was measured through an adaptation of a four-item scale validated in previous research on mobile services [44,82] and clothing retail [83]. Perceived ease of use, perceived usefulness, and attitudes were measured using scales adapted from [36,84] to the context of mobile apps. These scales have been used in a variety of research settings. Informativeness was measured using a four-item scale validated in previous research [85,86]. Personalisation was measured on a two-item scale and credibility with a three-item scale, both variables being adapted from [87]’s research into mobile advertising. Irritation was measured by adapting a two-item scale from studies [56,88] into mobile advertising. Perceived control was measured on a three-item scale adapted from [70] research into mobile advertising. Acceptance of mobile advertising was measured using a scale developed by [64] in the context of mobile advertising, as applied by [56]. Purchase intentions were measured on a three-item scale adapted from [89] to the context of mobile apps, and word of mouth was measured on a three-item scale adapted from [90].
Table 1.
Measurement of the variables.
3.3. Validation of the Measurement Instrument
To assess the validity and reliability of the data, a confirmatory factorial analysis (CFA) was carried out (using the EQS 6.2 program). The research model had no convergent validity problems, as the CFA showed a model fit of Chi-square 1508.441, with 674 degrees of freedom, NFI = 0.900, NNFI = 0.933, CFI = 0.942, IFI = 0.942, and RMSEA = 0.061; all factor loadings were significant and higher than 0.6 [91,92]. There were no reliability problems according to Cronbach’s alpha [93], the compound reliability criteria (all above the cut-off point 0.70), and the average variance extracted (all above the cut-off point 0.5). For more information, see Table 2.
Table 2.
Confirmatory factor analysis of the research model.
The following were used to evaluate discriminant validity: (a) The [94] confidence interval test (calculating a confidence interval of +/− 2 standard errors between factor correlation, and determining validity if the interval does not include the value 1); and (b) the variance extracted test [95], which verifies that the square of the covariance of each pair of factors is less than the variance extracted from each of the factors. These conditions were met for all factors (See Table 3), confirming the discriminant validity of the measurement model.
Table 3.
Discriminant validity of the research model.
4. Results and Discussion
A structural modelling method based on covariance was used to test the hypotheses. This method yielded a model fit of Chi-square 1899.454, with 715 degrees of freedom. NFI = 0.874, NNFI = 0.910, CFI = 0.917, IFI = 0.918 and RMSEA = 0.070. Table 4 shows the standardised loadings of the proposed structural relationships and the corresponding levels of significance deduced from their respective associated ‘t’ statistical values. In addition, the R2 values were obtained to verify the strength and predictive relevance of the model. All R2 values were higher than 0.10 [96], which leads to the conclusion that the model is robust and has predictive relevance.
Table 4.
Structural model.
The results showed that perceived value strongly positively influenced consumer continuance intention for branded mobile apps. Repurchase intention for fashion products through branded mobile apps is determined by specific objectives linked to saving time and/or obtaining good value for money (H1a accepted, β = 0.685**). This finding is consistent with the Uses and Gratifications theory; the results showed that the perceived value of a technology (branded mobile app) influences consumers’ usage intentions [97]; this corroborates previous studies [15,25,27,28,29] that examined the role of perceived value in intention to use mobile commerce. The findings also showed that perceived value influences recommendation behaviour on social media (H1b accepted, β = 0.314**). Therefore, the perceived value of branded mobile apps generates greater predisposition to share and/or recommend these apps to friends and acquaintances [34,98]. This result supports [55]. It is, thus, reasonable to assume that branded mobile app users that perceive greater value in MMAs are more likely to read these mobile messages and will be more willing to continue receiving them in the future (H1c accepted, β = 0.430**).
The consumer’s willingness to receive mobile advertising alerts (MMA acceptance) affects purchase intention through the branded mobile app (H2 accepted, β = 0.101**). This result extends the findings of [38]’s model and the Technology Acceptance Model [36] to the context of fashion products’ branded mobile apps. Our results are consistent with [99]’s research findings, that is, mobile users who perceive more value in mobile advertising tend to pass the advertisements to others, and those who accept mobile advertising are more likely to purchase the advertised brands. Finally, we found that purchase intentions positively impact on WOM on social media (H3 accepted, β = 0.538**). The ease and breadth of ways in which consumers can share the benefits of branded mobile apps as shopping channels work as a strong predictor of WOM on social media.
It was confirmed that perceived usefulness is the strongest predictor of perceived value (H4a accepted, β = 0.573**), which indicates that users value the degree to which branded mobile apps improve their performance in the purchase of fashion products. This result suggests that, to increase perceived value, the MAA content must convince consumers of the potential advantages of shopping for fashion products through the branded mobile app (e.g., saving time and money, providing incentives). This result complements recent studies [100,101] that also demonstrated that perceived usefulness is a key driver of the perceived value of branded mobile apps. Ease of use had a strong impact on perceived usefulness (H4b accepted, β = 0.791**), confirming the TAM proposition [36]. The simplicity of use of the application during the fashion product purchase process influenced the perception of the efficiency of the process, which increased the perception of its usefulness. However, perceived ease of use did not influence perceived value (H4c rejected), perhaps because the sample was very experienced, being formed by heavy users of mobile commerce applications. It is obvious that the respondents consider the dimension of usefulness of branded mobile apps to be very important for their future use intention. On the other hand, many consumers have become familiar with how to use these apps. Thus, undertaking mobile transactions for them is a simple process, which reduces the significance of the ease of use variable in the perceived value of the service. Attitude towards mobile advertising alerts had influence, although not very strong, on perceived value (H5 accepted, β = 0.161**). It was observed that irritation negatively influenced perceived value (H6a (−) accepted, β = −0.195). This result suggests that the effect of irritation on the perceived value of smartphone advertising [55] can be extended to the context of mobile advertising alerts sent to customers subscribing to a branded mobile app. As the consumer’s feelings of irritation can reduce the perceived value of advertisements, it is of utmost importance that advertisers avoid sending consumers irritating mobile advertising content. Mobile advertising alerts that provide justification for the offers they make might enhance customer engagement by making their competitive value proposition more salient. As the mobile phone is a highly personalised device, receiving irrelevant content is damaging to both the consumer and the advertiser [53]. Marketers need to find an optimal balance between achieving more precise targeting and preventing consumer backlash triggered by perceptions that the mobile-targeted ads are invasive. No relationship was found between perceived control and perceived value, rejecting H6b. Users of branded mobile apps may expect to be able to modify or cancel permissions to receive alerts whenever they want. This result is consistent with [55]’s research on location-based mobile services, but contradicts prior findings on the positive effects of control and prior consent on mobile advertising adoption [20,67,99]. A possible explanation for the rejection of H6b is the role of context in determining the significance of perceived control over mobile advertising. For example, perceived control had no impact on mobile advertising acceptance in [64]’s Finland-based study, ref. [55]’s Singapore-based study, and [70]‘s Finland-UK-and Germany-based study. In these countries, as in Spain, current laws and policies protect consumer rights, so consumers may feel less concerned about having full control over receiving mobile advertisements. The Spanish government has strict rules controlling spam and personal data protection for mobile advertisements; these have been reinforced in recent years. These protective measures may explain why Spanish consumers regard control over mobile advertising alert (MAAs) as being unimportant. Perceived control was observed, however, to reduce consumers’ perceived irritation (H6c (−) accepted, −0.580**), which indicates that where the user perceives (s)he is in control, the irritation generated by excessive exposure decreases. As [55] pointed out, perceived control of the permission to receive and filter mobile advertising avoids interruptions, which reduces irritation. As this relationship has rarely been tested in the mobile marketing literature, this finding complements the permission marketing literature.
Although data-driven mobile advertising alert characteristics were significant predictors of attitude towards the alerts, there were differences in terms of the influence they exerted. It was found that credibility had the highest effect on attitude (H7c accepted, β = 0.632**). This result suggests that, as MAAs can directly reach consumer’s smartphones, when consumers use branded mobile apps, they adopt a self-scrutinising attitude towards prioritising trustworthy and believable content [53,102]. Informativeness positively influenced attitude (H7a accepted, β = 0.229**). Overall, the related literature agrees that informative mobile ads provide the user with the ability to make informed judgments about future purchases and that the user’s perception of this favourable aspect of the ad leads to the formation of a positive attitude towards the ad [18,19,37,72]. However, personalisation was not shown to have a significant impact on attitude towards mobile advertising alerts, rejecting H7b. This may be partly because the effectiveness of personalised mobile advertising tends to decrease as consumers get closer to their purchase decision, which suggests personalisation has a higher impact when information gathering is the main goal [74].
5. Conclusions
The latest developments in social media and mobile communication technologies are changing how businesses capture and use data they derive from the individual user’s mobile activity. Mobile tracking technologies can be used to gather information on consumer mobile shopping habits and lifestyle preferences, which companies can use to personalise the communications sent through mobile advertising alerts. Data-driven mobile communications are now critical tools that allow mobile app developers to both understand customer behaviour and design customised products and services in response to consumer requirements and changes in demand [6]. This research contributes to the academic literature on advertising effectiveness by proposing an integrative model which examines the influence of mobile advertising alerts, permission marketing variables, consumer beliefs and perceived value on consumer continuance intention towards branded mobile apps. Overall, the model explains 71.3% of the variance of attitude towards mobile advertising alerts, 53.8% of the variance of repurchase intentions, and 63.4% of the variance of positive recommendations for branded mobile apps on social media. The results extend the existing knowledge about the mobile shopping behaviour of social media users by explaining how mobile advertising content influences consumers’ perceived value of branded mobile apps which, in turn, favours continuance intention. In a practical sense, our results advise advertisers of the key factors to consider when designing mobile advertisements targeted to users of branded mobile apps.
The results of this study indicate that most of the proposed relationships between the constructs exhibit significant coefficients, and that the research model is, therefore, generally plausible. The verification of these hypotheses confirms the importance of data-driven mobile advertising content, the use of permission marketing strategies and consumer beliefs about branded mobile apps for improving perceived value which, in turn, influences mobile advertising acceptance, and purchase intentions and word of mouth on social media. While previous research has focused only on attitude and acceptance of mobile advertising, this study introduces the mediating role of perceived value on the behavioural component. The application of the study to the specific fashion sector context is a further contribution, given the scarce research applied to the sector, and the potential of big data for branded mobile apps.
This research offers several managerial implications for fashion sector companies that use branded mobile apps; these might be used to reinforce the main factors that influence intention to repurchase and recommendation behaviour. Users perceive value when buying through mobile applications. To increase perceived value, practitioners must find ways to enhance perceived usefulness (strongly influenced by ease of use). Users increasingly want to expend less effort and have faster and more efficient applications. Therefore, strategies that offer greater usefulness must ensure that all the purchase steps of the application are simple and flexible (browsing, adding products to the cart, initiating orders, shipping information, payment), and involve a minimum number of (essential) tasks. Moreover, they must be efficient and dynamic. Any functionality element of the device that causes abandonment of the application must also be identified. Perceived value can also be increased through attitude towards mobile advertising alerts, which is strongly reinforced by the message credibility of the alerts, and by their informational value. Thus, mobile advertising alerts must generate customer trust and informational value. Marketers should focus on the perceived value that mobile advertising can bring to consumers through the relevance and credibility of the advertising content, and on permission marketing strategies. Perceived value should not be understood as merely providing discounts, but should be seen also as providing timely and exclusive information. As for informational value, it is recommended that producers offer timely, accurate, and useful information. Perceived value can be increased by reducing the irritation caused by mobile advertising alerts. Advertisers are advised to practice pull advertising, which is less irritating to consumers. Companies should find the right balance (after identifying the tolerance threshold) to ensure that users do not become annoyed. This may be achieved by making users feel that they have control over the sending of alerts (through permission marketing), and periodically reminding them that they can change their alert preferences. These managerial implications can be extended to online companies in other sectors, such as cosmetics, perfumes, accessories, home and decoration products, and wellness, given that these companies have an emerging niche of consumers to target with mobile-enabled flash and private sales. In Spain, fashion products are the second most sold category through smartphones, followed by accessories, travel, beauty, and wellness [3]. In Europe, Veepee pioneered the online flash-sale model for luxury brands, and this business model is now gaining popularity in other industries beyond fashion. As an example, the European e-commerce leader in furniture and home accessories, Westwing.com, uses targeted mobile advertising to offer flash-sale discounts of up to 70% on selected famous-brand products, private label products, and upcoming designers, to its mobile branded app subscribers. Another example is Beaute Privee, a private beauty and wellness club; it offers flash-sales through its branded mobile app of cosmetics and perfume brands with discounts up to 90% of the original price.
This study has limitations that open avenues for future research. The empirical research focuses on a single sector and shopping channel (purchase of fashion products through a branded mobile app). We suggest that the relationships of the proposed model should be applied to a sample of online consumers who purchase fashion, beauty, and wellness products through different channels (social media, websites, and branded mobile apps) to compare the results obtained with the findings of this research. Recent research [103] has identified perceived value and attitudes as key drivers of sustainable clothing purchasing behaviour. Therefore, in future studies we propose to analyse the moderating role of fashion product type (sustainable clothes versus non-sustainable clothes) on the relationships of the proposed model. Incentives included in the mobile advertising alerts may also play a role in increasing advertising value and in forming favourable attitudes towards purchase intention through mobile apps. Thus, the relationships among incentives, attitude, and purchase intention need further investigation. Personalisation may cause privacy concerns. Empirical research that pursues insights into the moderating effects of privacy concerns on the relationships between personalisation and attitude towards mobile advertising is needed. Qualitative software, such as Leximancer, has been used in recent research to analyse user-generated content on social media and identify the dominant themes of consumer experience [104]. We propose as a future research line to complement this quantitative study with a qualitative analysis of online reviews posted on social media, where Veepee has high visibility, to identify the dominant themes of the mobile consumer experience of buying fashion products and the key drivers of the perceived value of branded mobile apps.
Author Contributions
Conceptualization, C.R.-M. and S.S.-B.; methodology, M.M.-Z. and C.R.-M.; software, M.M.-Z.; formal analysis, M.M.-Z. and S.S.-B.; writing-original draft, M.M.-Z.; supervision, C.R.-M.; funding acquisition, C.R.-M. All authors have read and agreed to the published version of the manuscript.
Funding
This research has been partially funded by Spanish Ministry of Science and Innovation, grant number PID2019-111195RB-I00.
Conflicts of Interest
The authors declare no conflict of interest.
References
- Camilleri, M.A. The use of data-driven technologies for customer-centric Marketing. Int. J. Big Data Manag. 2020, 1, 50–63. [Google Scholar] [CrossRef]
- Mehra, A.; Paul, J.; Kaurav, R.P.S. Determinants of mobile apps adoption among young adults: Theoretical extension and analysis. J. Mark. Commun. 2020, 1–29. [Google Scholar] [CrossRef]
- Ditrendia. Available online: https://mktefa.ditrendia.es/informe-mobile-2020 (accessed on 12 August 2020).
- Bellman, S.; Potter, R.F.; Treleaven-Hassard, S.; Robinson, J.A.; Varan, D. The effectiveness of branded mobile phone apps. J. Interact. Mark. 2011, 25, 191–200. [Google Scholar] [CrossRef]
- Kim, E.; Lin, J.S.; Sung, Y. To apps or not to app: Engaging consumers via branded mobile apps. J. Interact. Advert. 2013, 13, 53–65. [Google Scholar] [CrossRef]
- Kang, J.W.; Namkung, Y. The role of personalization on continuance intention in food service mobile apps. Int. J. Contemp. Hosp. Manag. 2019, 31, 734–752. [Google Scholar] [CrossRef]
- Hew, J.J. Hall of fame for mobile commerce and its applications: A bibliometric evaluation of a decade and a half (2000–2015). Telemat. Inform. 2017, 34, 43–66. [Google Scholar] [CrossRef]
- Hsu, C.L.; Lin, J.C.C. Effect of perceived value and social influences on mobile app stickiness and in-app purchase intention. Technol. Forecast. Soc. Chang. 2016, 108, 42–53. [Google Scholar] [CrossRef]
- Lei, S.I.; Wang, D.; Law, R. Perceived technology affordance and value of hotel mobile apps: A comparison of hoteliers and customers. J. Hosp. Tour. Manag. 2019, 39, 201–211. [Google Scholar] [CrossRef]
- Karjaluoto, H.; Shaikh, A.A.; Saarijärvi, H.; Saraniemi, S. How perceived value drives the use of mobile financial services apps. Int. J. Inf. Manag. 2019, 47, 252–261. [Google Scholar] [CrossRef]
- Huang, G.; Ren, Y. Linking technological functions of fitness mobile apps with continuance usage among Chinese users: Moderating role of exercise self-efficacy. Comput. Hum. Behav. 2020, 103, 151–160. [Google Scholar] [CrossRef]
- Liu, Y.; Zhang, T. Research on Digital Marketing Strategies of Fast Fashion Clothing Brands Based on Big Data. In Proceedings of the 2019 34rd Youth Academic Annual Conference of Chinese Association of Automation (YAC), Jinzhou, China, 6–8 June 2019; pp. 552–556. [Google Scholar] [CrossRef]
- Parker, C.J.; Wang, H. Examining hedonic and utilitarian motivations for m-commerce fashion retail app engagement. J. Fash. Mark. Manag. 2016, 20, 487–507. [Google Scholar] [CrossRef]
- Chi, T. Understanding Chinese consumer adoption of apparel mobile commerce: An extended TAM approach. J. Retail Cons. Serv. 2018, 44, 274–284. [Google Scholar] [CrossRef]
- Deng, Z.; Mo, X.; Liu, S. Comparison of the middle-aged and older users’ adoption of mobile health services in China. Int. J. Med. Inf. 2014, 83, 210–224. [Google Scholar] [CrossRef] [PubMed]
- Hsiao, K.L.; Lytras, M.D.; Chen, C.C. An in-app purchase framework for location-based AR games: The case of Pokémon Go. Libr. Hi Tech 2019. [Google Scholar] [CrossRef]
- Kuo, Y.F.; Yen, S.N. Towards an understanding of the behavioral intention to use 3G mobile value-added services. Comput. Hum. Behav. 2009, 25, 103–110. [Google Scholar] [CrossRef]
- Tsang, M.M.; Ho, S.C.; Liang, T.P. Consumer attitudes toward mobile advertising: An empirical study. Int. J. Electron. Comm. 2004, 8, 65–78. [Google Scholar] [CrossRef]
- Bauer, H.H.; Reichardt, T.; Barnes, S.J.; Neumann, M.M. Driving consumer acceptance of mobile marketing: A theoretical framework and empirical study. J. Electron. Comm. Res. 2005, 6, 181. [Google Scholar]
- Nysveen, H.; Pedersen, P.E.; Thorbjørnsen, H.; Berthon, P. Mobilizing the brand: The effects of mobile services on brand relationships and main channel use. J. Serv. Res. 2005, 7, 257–276. [Google Scholar] [CrossRef]
- Shaw, N.; Sergueeva, K. The non-monetary benefits of mobile commerce: Extending UTAUT2 with perceived value. Int. J. Inf. Manag. 2019, 45, 44–55. [Google Scholar] [CrossRef]
- Zeithaml, V.A. Consumer perceptions of price, quality, and value: A means-end model and synthesis of evidence. J. Mark. 1988, 52, 2–22. [Google Scholar] [CrossRef]
- Chunxiang, L. Study on Mobile Commerce Customer Based on Value Adoption. J. Appl. Sci. 2014, 14, 901–909. [Google Scholar] [CrossRef]
- Madan, K.; Yadav, R. Understanding and predicting antecedents of mobile shopping adoption: A developing country perspective. Asia Pac. J. Mark. Logist. 2018, 30, 139–162. [Google Scholar] [CrossRef]
- Hew, J.J.; Lee, V.H.; Ooi, K.B.; Wei, J. What catalyses mobile apps usage intention: An empirical análisis. Ind. Manag. Data Syst. 2015, 115, 1269–1291. [Google Scholar] [CrossRef]
- Childers, T.L.; Carr, C.L.; Peck, J.; Carson, S. Hedonic and utilitarian motivations for online retail Shopping behavior. J. Retail. 2002, 77, 511–525. [Google Scholar] [CrossRef]
- Natarajan, T.; Balasubramanian, S.A.; Kasilingam, D.L. The moderating role of device type and age of users on the intention to use mobile shopping applications. Technol. Soc. 2018, 53, 79–90. [Google Scholar] [CrossRef]
- Wong, C.H.; Tan, G.W.H.; Tan, B.I.; Ooi, K.B. Mobile advertising: The changing landscape of the advertising industry. Telemat. Inform. 2015, 32, 720–734. [Google Scholar] [CrossRef]
- Malik, A.; Kumra, R.; Srivastava, V. Determinants of consumer acceptance of M-commerce. South Asian J. Manag. 2013, 20, 102–126. [Google Scholar]
- Sweeney, J.C.; Soutar, G.N.; Mazzarol, T. Factors influencing word of mouth effectiveness: Receiver perspectives. Eur. J. Mark. 2008, 42, 344–364. [Google Scholar] [CrossRef]
- Hansen, H.; Samuelsen, B.M.; Silseth, P.R. Customer perceived value in BtB service relationships: Investigating the importance of corporate reputation. Ind. Mark. Manag. 2008, 37, 206–217. [Google Scholar] [CrossRef]
- Chiu, C.M.; Hsu, M.H.; Sun, S.Y.; Lin, T.C.; Sun, P.C. Usability, quality, value and e-learning continuance decisions. Comput. Educ. 2005, 45, 399–416. [Google Scholar] [CrossRef]
- Jones, M.A.; Reynolds, K.E.; Arnold, M.J. Hedonic and utilitarian shopping value: Investigating differential effects on retail outcomes. J. Bus. Res. 2006, 59, 974–981. [Google Scholar] [CrossRef]
- Pescher, C.; Reichhart, P.; Spann, M. Consumer decision-making processes in mobile viral marketing campaigns. J. Interact. Mark. 2014, 28, 43–54. [Google Scholar] [CrossRef]
- Okazaki, S. Exploring experiential value in online mobile gaming adoption. CyberPsychol. Behav. 2008, 11, 619–622. [Google Scholar] [CrossRef] [PubMed]
- Davis, F.D.; Bagozzy, R.P.; Warshaw, P.R. User acceptance of computer technology: A comparison of two theoretical models. Manag. Sci. 1989, 35, 982–1003. [Google Scholar] [CrossRef]
- Sanz-Blas, S.; Ruiz-Mafé, C.; Martí-Parreño, J. Message-driven factors influencing opening and forwarding of mobile advertising messages. Int. J. Mob. Commun. 2015, 13, 339–357. [Google Scholar] [CrossRef]
- Batra, R.; Ray, M.L. Affective responses mediating acceptance of advertising. J. Consum. Res. 1986, 13, 234–249. [Google Scholar] [CrossRef]
- MacKenzie, S.B.; Lutz, R.J. An empirical examination of the structural antecedents of attitude toward the ad in an advertising pretesting context. J. Mark. 1989, 53, 48–65. [Google Scholar] [CrossRef]
- Mikalef, P.; Giannakos, M.N.; Pappas, I.O. Designing social commerce platforms based on consumers’ intentions. Behav. Inf. Technol. 2017, 36, 1308–1327. [Google Scholar] [CrossRef]
- Zhang, K.Z.; Benyoucef, M. Consumer behavior in social commerce: A literature review. Dec. Sup. Syst. 2016, 86, 95–108. [Google Scholar] [CrossRef]
- Kozinets, R.V.; De Valck, K.; Wojnicki, A.C.; Wilner, S.J. Networked Narratives: Understanding Word-of-Mouth Marketing in Online Communities. J. Mark. 2010, 74, 71–89. [Google Scholar] [CrossRef]
- Fishbein, M.; Ajzen, I. Belief, Attitude, Intention and Behavior: An Introduction to Theory and Research; Addison-Wesley: Boston, MA, USA, 1975. [Google Scholar]
- Kim, B.; Han, I. The role of utilitarian and hedonic values and their antecedents in a mobile data service environment. Exp. Syst. Appl. 2011, 38, 2311–2318. [Google Scholar] [CrossRef]
- Kim, H.W.; Chan, H.C.; Gupta, S. Value-based adoption of mobile Internet: An empirical investigation. Dec. Sup. Syst. 2007, 43, 111–126. [Google Scholar] [CrossRef]
- Kaasinen, E. User Acceptance of Mobile Services-Value, Ease of Use, Trust and Ease of Adoption. Ph.D. Thesis, VTT Technical Research Center of Finland, Julkaisija–Utgivare–Publisher, Tampere, Finland, 2005. [Google Scholar]
- Kim, H.W.; Kwahk, K.Y. Comparing the usage behavior and the continuance intention of mobile Internet services. In Proceedings of the Eighth World Congress on the Management of eBusiness (WCMeB 2007), Toronto, ON, Canada, 1–13 July 2007. [Google Scholar] [CrossRef]
- Ruiz, C.; Sanz, S.; Tavera, J.F. A comparative study of mobile messaging services acceptance to participate in television programmes. J. Serv. Manag. 2010, 21, 69–102. [Google Scholar] [CrossRef]
- Lutz, R.J. Affective and cognitive antecedents of attitude toward the ad: A conceptual framework. In Psychological Process and Advertising Effects: Theory, Research, and Application; Alwitt, L.F., Mitchell, A., Eds.; Erlbaum: Hillsdale, NJ, USA, 1985; pp. 45–65. [Google Scholar]
- Salehzadeh, R.; Pool, J.K. Brand attitude and perceived value and purchase intention toward global luxury brands. J. Int. Consum. Mark. 2017, 29, 74–82. [Google Scholar] [CrossRef]
- Grewal, D.; Bart, Y.; Spann, M.; Zubcsek, P.P. Mobile advertising: A framework and research agenda. J. Interact. Mark. 2016, 34, 3–14. [Google Scholar] [CrossRef]
- Wang, W.; Li, G.; Fung, R.Y.; Cheng, T.C.E. Mobile Advertising and Traffic Conversion: The Effects of Front Traffic and Spatial Competition. J. Interact. Mark. 2019, 47, 84–101. [Google Scholar] [CrossRef]
- Shen, Q.; Villas-Boas, J.M. Behavior-based advertising. Manag. Sci. 2018, 64, 2047–2064. [Google Scholar] [CrossRef]
- Martins, J.; Costa, C.; Oliveira, T.; Gonçalves, R.; Branco, F. How smartphone advertising influences consumers’ purchase intention. J. Bus. Res. 2019, 94, 378–387. [Google Scholar] [CrossRef]
- Lin, T.T.; Paragas, F.; Bautista, J.R. Determinants of mobile consumers’ perceived value of location-based advertising and user responses. Int. J. Mob. Commun. 2016, 14, 99–117. [Google Scholar] [CrossRef]
- Marti, J.; Sanz, S.; Ruíz, C.; Aldás, J. Key factors of teenagers’ mobile advertising acceptance. Ind. Manag. Data Syst. 2013, 113, 732–749. [Google Scholar] [CrossRef]
- Aguirre, E.; Mahr, D.; Grewal, D.; Ruyter, K.; Wetzels, M. Unraveling the Personalization Paradox: The Effect of Information Collection and Trust-building Strategies on Online Advertisement Effectiveness. J. Retail. 2015, 91, 34–49. [Google Scholar] [CrossRef]
- Aaker, D.A.; Bruzzone, D.E. Causes of irritation in advertising. J. Mark. 1985, 49, 47–57. [Google Scholar] [CrossRef]
- Morimoto, M.; Chang, S. Consumers’ attitudes toward unsolicited commercial e-mail and postal direct mail marketing methods: Intrusiveness, perceived loss of control, and irritation. J. Interact. Advert. 2006, 7, 1–11. [Google Scholar] [CrossRef]
- Lin, T.T.; Bautista, J.R. Content-related factors influence perceived value of location-based mobile advertising. J. Comput. Inf. Syst. 2020, 60, 184–193. [Google Scholar] [CrossRef]
- Kim, Y.J.; Han, J. Why smartphone advertising attracts customers: A model of Web advertising, flow, and personalization. Comput. Hum. Behav. 2014, 33, 256–269. [Google Scholar] [CrossRef]
- Mathieson, K. Predicting user intentions: Comparing the technology acceptance model with the theory of planned behavior. Inform. Syst. Res. 1991, 2, 173–191. [Google Scholar] [CrossRef]
- Karjaluoto, H.; Alatalo, T. Consumers’ attitudes towards and intention to participate in mobile marketing. Int. J. Serv. Tech. Manag. 2007, 8, 155–173. [Google Scholar] [CrossRef]
- Merisavo, M.; Kajalo, S.; Karjaluoto, H.; Virtanen, V.; Salmenkivi, S.; Raulas, M.; Leppäniemi, M. An empirical study of the drivers of consumer acceptance of mobile advertising. J. Interact. Advert. 2007, 7, 41–50. [Google Scholar] [CrossRef]
- Venkatesh, V.; Morris, M.G.; Davis, G.B.; Davis, F.D. User acceptance of information technology: Toward a unified view. MIS Q. 2003, 57, 425–478. [Google Scholar] [CrossRef]
- Barwise, P.; Strong, C. Permission-based mobile advertising. J. Interact. Mark. 2002, 16, 14–24. [Google Scholar] [CrossRef]
- Shankar, V.; Venkatesh, A.; Hofacker, C.; Naik, P. Mobile marketing in the retailing environment: Current insights and future research avenues. J. Interact. Mark. 2010, 24, 111–120. [Google Scholar] [CrossRef]
- Li, H.; Edwards, S.M.; Lee, J.H. Measuring the intrusiveness of advertisements: Scale development and validatio. J. Advert. 2002, 31, 37–47. [Google Scholar] [CrossRef]
- Edwards, S.M.; Li, H.; Lee, J.H. Forced exposure and psychological reactance: Antecedents and consequences of the perceived intrusiveness of pop-up ads. J. Advert. 2002, 31, 83–95. [Google Scholar] [CrossRef]
- Jayawardhena, C.; Kuckertz, A.; Karjaluoto, H.; Kautonen, T. Antecedents to permission based mobile marketing: An initial examination. Eur. J. Mark. 2009, 43, 473–499. [Google Scholar] [CrossRef]
- Rotzoll, K.B.; Haefner, J.E.; Hall, S.R. Advertising in Contemporary Society: Perspectives toward Understanding; University of Illinois Press: Chicago, IL, USA, 1996. [Google Scholar]
- Sharif, K. Determinants of young consumers’ attitude towards mobile advertising in a technologically and a socially dynamic market. Int. J. Electron. Mark. Retail 2017, 8, 21–44. [Google Scholar] [CrossRef]
- Chowdhury, H.K.; Parvin, N.; Weitenberner, C.; Becker, M. Consumer attitude toward mobile advertising in an emerging market: An empirical study. Int. J. Mob. Mark. 2010, 1, 33–41. [Google Scholar]
- Liu-Thompkins, Y. A decade of online advertising research: What we learned and what we need to know. J. Advert. 2019, 48, 1–13. [Google Scholar] [CrossRef]
- Sigurdsson, V.; Menon, R.V.; Hallgrímsson, A.G.; Larsen, N.M.; Fagerstrøm, A. Factors affecting attitudes and behavioral intentions toward in-app mobile advertisements. J. Promot. Manag. 2018, 24, 694–714. [Google Scholar] [CrossRef]
- Gao, S.; Zang, Z. An empirical examination of users’ adoption of mobile advertising in China. Inf. Dev. 2016, 32, 203–215. [Google Scholar] [CrossRef]
- Lee, S.; Kim, K.J.; Sundar, S.S. Customization in location-based advertising: Effects of tailoring source, locational congruity, and product involvement on ad attitudes. Comput. Hum. Behav. 2015, 51, 336–343. [Google Scholar] [CrossRef]
- Piccoli, G.; Lui, T.W.; Grün, B. The impact of IT-enabled customer service systems on service personalization, customer service perceptions, and hotel performance. Tour. Manag. 2017, 59, 349–362. [Google Scholar] [CrossRef]
- DeZoysa, S. Mobile advertising needs to get personal. Telecommun. Int. 2002, 36, 8. [Google Scholar]
- Rosenkrans, G.; Myers, K. Optimizing location-based mobile advertising using predictive Analytics. J. Interact. Advert. 2018, 18, 43–54. [Google Scholar] [CrossRef]
- Haghirian, P.; Inoue, A. An advanced model of consumer attitudes toward advertising on the mobile internet. Int. J. Mob. Commun. 2006, 5, 48–67. [Google Scholar] [CrossRef]
- Kim, B.; Oh, J. The difference of determinants of acceptance and continuance of mobile data services: A value perspective. Exp. Syst. Appl. 2011, 38, 1798–1804. [Google Scholar] [CrossRef]
- Sirdeshmukh, D.; Singh, J.; Sabol, B. Consumer trust, value, and loyalty in relational exchanges. J. Mark. 2002, 66, 15–37. [Google Scholar] [CrossRef]
- Davis, F.D. Perceived usefulness, perceived ease of use, and user acceptance of information technology. MIS Q. 1989, 13, 319–341. [Google Scholar] [CrossRef]
- Wang, Y.; Sun, S. Examining the role of beliefs and attitudes in online advertising: A comparison between the USA and Romania. Int. Mark. Rev. 2010, 27, 87–107. [Google Scholar] [CrossRef]
- Liu, Y.; Feng, J.; Wei, K.K. Negative price premium effect in online market—The impact of competition and buyer informativeness on the pricing strategies of sellers with different reputation levels. Dec. Sup. Syst. 2012, 54, 681–690. [Google Scholar] [CrossRef]
- Xu, D.J. The influence of personalization in affecting consumer attitudes toward mobile advertising in China. J. Comp. Inf. Syst. 2006, 47, 9–19. [Google Scholar]
- Lee, S.F.; Tsai, Y.C.; Jih, W.J.K. An Empirical Examination of Customer Perceptions of Mobile Advertising. Inf. Resour. Manag. J. 2006, 19, 39–55. [Google Scholar] [CrossRef]
- Taylor, S.; Todd, P.A. Understanding information technology usage: A test of competing models. Inf. Syst. Res. 1995, 6, 144–176. [Google Scholar] [CrossRef]
- Zeithaml, V.A.; Berry, L.L.; Parasuraman, A. The behavioral consequences of service quality. J. Mark. 1996, 60, 31–46. [Google Scholar] [CrossRef]
- Bagozzi, R.P.; Baumgartner, H. The Evaluation of Structural Equation Models and Hypothesis Testing. Princ. Mark. Res. 1994, 1, 386–422. [Google Scholar]
- Bagozzi, R.P.; Yi, Y. On the evaluation of structural equation models. J. Acad. Mark. Sci. 1988, 168, 74–94. [Google Scholar] [CrossRef]
- Cronbach, L.J. Coefficient alpha and the internal structure of tests. Psychometrika 1951, 16, 297–334. [Google Scholar] [CrossRef]
- Anderson, J.C.; Gerbing, D.W. Structural equation modeling in practice: A review and recommended two-step approach. Psychol. Bull. 1988, 103, 411. [Google Scholar] [CrossRef]
- Fornell, C.; Larcker, D.F. Evaluating structural equation models with unobservable variables and measurement error. J. Mark. Res. 1981, 18, 39–50. [Google Scholar] [CrossRef]
- Falk, R.F.; Miller, N.B. A Primer for Soft Modeling; University of Akron Press: Akron, OH, USA, 1992. [Google Scholar]
- Ruggiero, T.E. Uses and gratifications theory in the 21st century. Mass. Commun. Soc. 2000, 3, 3–37. [Google Scholar] [CrossRef]
- Natarajan, T.; Balasubramanian, S.A.; Kasilingam, D.L. Understanding the intention to use mobile shopping applications and its influence on price sensitivity. J. Retail. Consum. Serv. 2017, 37, 8–22. [Google Scholar] [CrossRef]
- Wei, R.; Hao, X.; Pan, J. Examining user behavioral response to SMS ads: Implications for the evolution of the mobile phone as a bona-fide medium. Telemat. Inform. 2010, 27, 32–41. [Google Scholar] [CrossRef]
- Choi, S. What promotes smartphone-based mobile commerce? Mobile-specific and self-service characteristics. Internet Res. 2018, 28, 105–122. [Google Scholar] [CrossRef]
- Plaza-Lora, A.; Villarejo-Ramos, A.F. Hedonic and utilitarian effects of the adoption and use of social commerce. In Cooperative and Networking Strategies in Small Business; Springer: Cham, Germany, 2017; pp. 155–173. [Google Scholar] [CrossRef]
- Liu, B.; Kong, D.; Cen, L.; Gong, N.Z.; Jin, H.; Xiong, H. Personalized mobile app recommendation: Reconciling app functionality and user privacy preference. In Proceedings of the Eighth ACM International Conference on Web Search and Data Minin, Shanghai, China, 31 January–6 February 2015; pp. 315–324. [Google Scholar] [CrossRef]
- Diddi, S.; Yan, R.N.; Bloodhart, B.; Bajtelsmit, V.; McShane, K. Exploring young adult consumers’ sustainable clothing consumption intention-behavior gap: A behavioral reasoning theory perspective. Sustain. Prod. Consum. 2019, 18, 200–209. [Google Scholar] [CrossRef]
- Chiu, W.; Bae, J.S.; Won, D. The experience of watching baseball games in Korea: An analysis of user-generated content on social media using Leximancer. J. Sport Tour. 2017, 21, 33–47. [Google Scholar] [CrossRef][Green Version]
© 2020 by the authors. Licensee MDPI, Basel, Switzerland. This article is an open access article distributed under the terms and conditions of the Creative Commons Attribution (CC BY) license (http://creativecommons.org/licenses/by/4.0/).
