Abstract
The increase in the weight of social entrepreneurship (SE) in the economy has driven the increase in research on the subject. Within the set of approaches developed by scholars to analyse SE, the institutional approach has recently acquired greater relevance. Following this research trend, this article seeks to expand the empirical research on SE by focusing on the informal factors that are less studied in the literature and using a cross-national base. Using the New Institutional Economics and partial least squares–structural equation modelling (PLS-SEM), our findings show the influence of cultural context on the SE dimension. In addition, this influence occurs through two groups of variables led by social capital and corporate social responsibility, although their impacts show opposite signs. These factors have important implications for policy makers in charge of fostering SE development.
1. Introduction
The two crises of this century are currently having devastating effects on the economy and social structures of countries around the world. The 2007 crisis resulted in high levels of unemployment, and cutbacks in social policy have increased the vulnerability of many segments of the population [1]. Without consolidation of recovery, the new crisis caused by COVID-19 will lead to more negative economic and social scenarios, with a considerable increase in the magnitude of the vulnerable population [2]. In these crisis contexts, social entrepreneurship (SE) emerges as a powerful tool for civil society to meet the social needs and solve the problems that the public and private sectors are unable to address [3,4].
Although SE is far from a recent phenomenon, the 2007 crisis increased interest in SE, in both the public and academic spheres. In the first case, the increase in the contribution of the SE to the economic growth, competitiveness, and sustainable development of countries and regions [5,6,7], together with its role as a solution for state shortcomings in welfare provision [8], has led to SE assuming a more relevant position in public authorities’ agendas. During the last decade, some supranational organisations, such as the World Bank, the Organisation for Economic Co-operation and Development (OECD), and the European Union, have developed different projects with the aim of advancing the construction of a favourable ecosystem where SE can flourish, develop, and consolidate [9,10,11].
From an academic perspective, studies on SE did not begin to appear in the literature until the end of the 1990s. Since then, research has increased considerably, and the related approaches and themes have evolved [12]. Hota, Subramanian, and Narayanamurthy [13] analysed the evolution of research on SE between 1996–2017, distinguishing two stages. In the first phase, which lasted until the first decade of the new century, the volume of contributions was limited. The authors focused on exploring the emergence of SE, its definitions, and its characteristics. In the second phase, the conceptual theoretical development of SE was produced, with a shift in focus from an idealistic position to a pragmatic one [14,15,16,17,18,19,20,21,22,23,24,25,26]. In recent years, scholars have focused on impact analyses of the social, cultural, political, and economic contexts of SE [27,28,29,30,31,32,33], as well as determining the societal values and individual attributes of SE [34,35,36,37,38,39]. Some authors claim to push SE research forward in two directions: understanding the specific contextual framework that promotes the rise of SE and the incorporation of cross-national empirical studies due to qualitative and case study methodologies dominating the research [13,40].
On this basis, this article aims to fill in the gap by enlarging empirical research on SE and analysing the contextual characteristics that favour SE’s development on a cross-national base. Using the New Institutional Economics and partial least squares–structural equation modelling (PLS-SEM), we study whether the cultural environment defined by social capital, entrepreneurship capital, social justice, and corporate social responsibility (CSR) shape the size of SE. This conceptualization adds three contributions not previously considered by scholars:
(a) The few studies on SE from an institutional perspective are focused on formal factors [40,41], which are less difficult to measure than informal factors [42]. This issue is why social capital and entrepreneurship capital are the most commonly studied factors, although they represent only a small part of the global context that impacts SE. The inclusion of social justice and CSR fosters understanding of the institutional complexity that influences SE. Of particular relevance is the addition of CSR as a driver of SE, given that different authors have indicated a theoretical synergy between both concepts [43,44,45,46,47,48]. However, no empirical evidence has validated this relationship.
(b) The use of structural equation modelling that allows us not only to expand the number of variables but also to overcome the limitations of linear models that prevent us from considering the interdependence of the variables and their mutual reinforcement processes [49,50], leading us to consider the mediating role of some constructs.
(c) The use of a cross-country analysis, which represents an important advance due to the scarcity of data on the international stage.
This work is organised into six sections. The first section is this introduction; the second section analyses the current literature, which is used to propose the hypotheses on which the empirical study is founded; the third section consists of the methodology used, the description of the dataset used for the cross-country study, and the models developed; the results and the discussions are presented in the fourth and fifth sections, respectively; finally, the sixth section presents the conclusions of the study.
2. Literature Review
Of the various perspectives used to analyse the parameters impacting entrepreneurship, the institutional angle has recently emerged as the focus of a significant amount of studies [51,52,53,54,55,56]. Institutional analysis explores the link between institutions and organisational schemes and the resulting impacts on the economy, politics, and society in general [57]. Although there are several ways to handle the concept of “institution”, the most standardised one is the method proposed by North, which defines institutions as norms that provide the motivational structure of an economy, thus reducing risk and providing stability by stipulating and determining the choices of individuals and shaping the gamut of prospects available to society. More concisely, institutions embody the foundation of the performance of economies, which is why certain economies establish institutions that result in growth, while others do not yield similar results [58,59].
To appreciate the effect of institutions on the business environment, it is critical to distinguish between formal and informal institutions: the former restrict individuals’ behaviours to facilitate exchanges, while the latter relate to social norms and value systems, with a direct impact on the application, interpretation, and fulfilment of norms [58,59]. An important amount of research has established the relevance of informal factors on the business environment [60,61,62,63,64,65,66]; the impact of informal factors is more significant than that generated by formal factors [67]. The profile of SE based on project, objectives, mission, governability, income generation, and profit distribution is unlike that of other institutional forms [19,68,69,70], which suggests a specific combination of informal factors.
Although, conceptually, the nature of informal factors is delimited by formal factors, from an empirical perspective, their concretion is complex, fundamentally due to the difficulty in their observation, which is the main cause of their omission in many of the studies on the impact of institutions in the economy [71]. Since informal factors include the social and cultural norms embedded in society [72] from an aggregate perspective, the structure of the social values of a society defines the society’s culture, and national culture is one of the antecedents of entrepreneurial activity [73]. Although many studies offer a definition of culture [50,74,75,76], for the purposes of this study, we draw on Inglehart [77], who proposes that culture is a set of basic, shared values that shape people’s behaviour in society. These cultural values, which operate unconsciously, change depending on economic development. Indeed, Inglehart [77,78,79] suggests that, at a certain level of wealth, values tend to change from materialist to postmaterialist. Thus, the concept of postmaterialism refers to the extent to which the population of a society confers greater value to basic objectives, including personal growth, self-worth, and the need for important work, than to more materialistic objectives.
The literature is unclear regarding the impact of these postmaterialist values on entrepreneurship. Using linear models, some studies propose a negative relationship based on the fact that entrepreneurial activity is motivated by material objectives that are incompatible with the values of a postmaterialist society [80,81,82]. In addition, the empirical evidence presented in other works on SE shows a positive relationship based on the integration of a series of postmaterialist values (autonomy, concern for the welfare of others, and prosociality) in organizational dynamics [69,83,84]. To clarify these contradictory results, using four mediator variables, we propose a model in which postmaterialist values can impact SE.
2.1. Postmaterialist Values, Social Justice, and CSR
The change in values proposed by Inglehart [77,78,79,85] is associated with the economic development of nations. Consequently, postmaterialist values arise in societies that have passed beyond a certain threshold of economic development: once the basic needs of survival and safety have been met, individuals tend to focus on covering their higher needs related to self-expression and social justice. The latter value is regarded as a priority in society [86,87].
Social justice is not a new concept. Coined in the 18th century, Adam Smith defined social justice as the equal opportunities needed for all humans to prosper [88]. However, this concept did not fully crystallise in society until a century later because of economic, political, and social problems in the United States and the United Kingdom [89,90]. Presently, social justice is a key principle of society as a result of the cultural and economic evolution of relevant value systems [91,92]. On this basis, we propose the first hypothesis.
Hypothesis 1 (H1).
The greater the prevalence of postmaterialist values is in a country, the greater the level of social justice in that country.
In recent years, the relationship between social justice and entrepreneurship has received great interest from researchers, practitioners, and policymakers. Some authors suggest that SE is rooted in social justice [93,94] and define it according to its final objective: the attainment of justice in society to ensure that all individuals have a decent quality of life [95]. Although from a theoretical perspective the relationship between social justice and SE has already been demonstrated, there are no empirical studies that support this. This leads us to consider social justice as an element of the institutional context with an indirect impact on SE.
Indeed, the emergence of social justice as a consequence of the negative impact of globalisation on the rights, opportunities, and living conditions of people leads us to consider it as a condition for the sustainability of a socially responsible market economy [96]—i.e., a regenerative factor of sustainable development [97]. Thus, as an underlying factor, social justice has an impact on CSR. The relevance of CSR has grown substantially over the last three decades due to the importance of sustainability and the key role of enterprises in the resolution of social and environmental issues [98]. Notwithstanding the large volume of research underwriting new theories, approaches, and terminology [99], the idea of CSR remains fairly obscure due to the duality of entrepreneurial strategies and ethical attitudes [100]. In the latter case, CSR is understood as compliance with certain ethical requirements that cement the relations between society and businesses. Hence, beyond any other consideration, CSR is an ethical obligation [99] (p. 53). On this basis, CSR is considered a country-wide tool for development [101], whose objective is to achieve sustainability. Sustainability, here, is understood as the process of achieving human development in an inclusive, connected, equiparable, prudent, and secure manner [102]. These arguments lead to the second hypothesis:
Hypothesis 2 (H2).
The higher the level of social justice is in a country, the greater the level of CSR in that country.
However, CSR is also directly influenced by changes in values. Indeed, a wide swath of research has demonstrated that at an individual level, postmaterialism is related to attitudes favourable to the environment and volunteering [77,103,104]. In the space of a few years, this development has encouraged companies to include CSR in their business dynamics as a result of two axes of action: (1) The evolution in values, which has led to CSR being considered of global cultural value [105] and reflects the transformation of stakeholders’ internal and external values; this, in turn, impacts the actions of the enterprises they are associated with. (2) The strategy by which companies commit to certain social and environmental behaviours to ensure continuity and growth [106,107,108]. Thus, the increase in CSR is not only explained by national inertias and trends (as economic globalisation is strongly linked to its emergence [109]) but is also derived from economic development and the ensuing changes in values. Consequently, we pose the third hypothesis:
Hypothesis 3 (H3).
The greater the prevalence of postmaterialist values is in a country, the greater the level of CSR in that country.
Understanding CSR as a world cultural model, CSR has a direct impact on the socially responsible initiatives developed by companies [105]. Considering the institutional theory of CSR [110], firms will behave in a responsible way as a consequence of external pressures by confronting stakeholder groups—mainly investors, competitors, and the concerned public—due to their corporate visibility [111]. From an internal perspective, corporate governance plays an important role in determining CSR actions [112,113,114,115]. In this way, we can conceptualise CSR as a business driver to transfer cultural values from the macro-level and transform them into part of the corporate culture at the micro-level.
From this micro perspective, CSR can be considered as an outcome of the requirements of social environment, enacted by the institutional framework of business [116] (p. 341) and, consequently, includes a large variety of practices that go beyond a firm’s typical activities that suggest engagement of the corporation in ecological and social issues [117]. Although this approach to CSR shares some aspects with SE, they are different concepts, which needs to be clarified to understand the relationship between them.
Taking CSR to be a concept whereby companies integrate social and environmental concerns into their business operations and their interactions with their stakeholders on a voluntary basis [118], many authors suggest that both concepts are synonymous since CSR projects are implemented by social entrepreneurs within companies, which is thus considered corporate social entrepreneurship [14,44,119,120,121]. In contrast, other authors consider CSR and SE to be different concepts, drawing on two criteria: objectives and the appropriation of profits [17]. CSR involves the integration of social factors in business dynamics to legitimise a company’s existence with a proactive focus that goes beyond legal obligations. Conversely, the purpose of SE is to resolve a social problem with the objective of social value creation [18]. The second characteristic that differentiates the two concepts is the appropriation of the profit generated. In SE, which is defined as not-for-profit, profits are a tool to achieve a social mission and are reinvested in the project. In contrast, the final aim of socially responsible companies is the maximisation of profits directed towards shareholder value appropriation [23].
Despite these differences, the two concepts are interrelated, and SE can be regarded as a natural development of CSR [122]. However, this relationship is regarded as negative, given that the greater involvement of companies in socially responsible activities reduces market opportunities for the generation of SE. Furthermore, although an increase in donations, a fundamental tool in CSR, to a large number of non-governmental organisations can allow a company to be less dependent on public funding [123,124], it also prevents that company from evolving towards entrepreneurial initiatives, which requires independence from resource mobilization and sources of income [18]. Consequently, we put forth the fourth hypothesis:
Hypothesis 4 (H4).
The higher the level of CSR is in a country, the lower the size of SE in that country.
2.2. Postmaterialist Values, Social Capital, and Entrepreneurship Capital
From an economic perspective, the construct of social capital has generated growing interest due to its contribution to economic development [125,126,127,128,129]. Despite the simplicity of its content, its multidimensional nature has led to the lack of a unifying definition [130]. Coleman [131,132] defines social capital against physical and labour force as a group of social resources with established interactions that can enhance the efficiency of society through the promotion of coordinated action. In this line, Putman [133] emphasises the importance of trust and social networks, defining social capital as a set of networks of interpersonal trust driven by norms of reciprocity and mutual assistance with strong links to social involvement and participation in community associations. The introduction of this construct suggests that social capital is a capability that arises from the prevalence of trust in a society [127]. Considering that postmaterialism includes a sense of community and the self-expression values that nurture social capital [85,134], we propose the fifth hypothesis:
Hypothesis 5 (H5).
The greater the prevalence of postmaterialist values is in a country, the greater the level of social capital in that country.
At a high level, social capital can be interpreted as a philosophy of trust and tolerance [77] that results in the improved efficiency of society by enabling coordinated actions [133]. In this manner, social capital is viewed as a primary factor that encourages entrepreneurship as it promotes the flow and exchange of information, the coordination of activities, and communal decision-making schemes [135,136,137,138]. The idea of collectivism is a fundamental trait of social capital that provides a straight connection to SE. The research conducted by Ostrom [139,140,141] firmly established that social capital is a primary factor in local self-sufficient communities, implanting social norms between the contributing stakeholders to effectively manage collective resources. This behaviour is in line with SE as an initiator of joint action to transmute and assimilate individual needs to enable the empowerment of the community through the creation of communal wealth [70,95]. Consequently, SE cannot be generated without strong social involvement with the community. Considering the above, we put forth the sixth hypothesis:
Hypothesis 6 (H6).
The higher the level of social capital is in a country, the greater the size of SE in that country.
Conversely, social capital also affects SE through entrepreneurship capital. In the last decades of the 20th century, studies on economic growth have focused on entrepreneurship capital as a parameter to demonstrate the impact of the capacity of economies to generate new ventures [135]. At a high level, entrepreneurship capital can be interpreted as a group of agents and institutions that enable the establishment of new ventures [142]. In other words, entrepreneurship capital is an amalgam of social, legal, and institutional forces that allow for entrepreneurial activity in each territory [143]. This is evidenced by the fact that strongly growing economies tend to draw more entrepreneurs [144].
Several researchers see social capital and entrepreneurship capital as equivalent concepts. Audretsch, Keilbach, and Lehmann [142] assert that entrepreneurship capital can be viewed as a subtype of social capital. Undoubtedly, the impact of social capital on economic growth is broadly acknowledged. However, there are numerous theories related to the impact on entrepreneurship. Nevertheless, entrepreneurship capital always has a positive impact on entrepreneurial activity. Therefore, we put forth the seventh hypothesis:
Hypothesis 7 (H7).
The higher the level of social capital is in a country, the greater the level of entrepreneurship capital in that country.
Not only does entrepreneurship capital impact the generation of enterprises, it also fosters their variety in each economy [142]. In this sense, considering SE as a form of entrepreneurship [145], and thus complementary to other companies [16,146], we propose the final hypothesis:
Hypothesis 8 (H8).
The higher the level of entrepreneurship capital is in a country, the greater the size of SE in that country.
Figure 1 summarizes the proposed hypotheses.
Figure 1.
Theoretical model.
3. Model and Data
To verify the hypotheses, we developed a PLS-SEM. This method is adequate for causal–predictive analysis when there is a lack of theoretical information. It allows one to estimate non-observable latent variables when establishing dependent linear relationships (regressions) among them, thereby determining the paths between endogenous and exogenous constructs [147,148,149]. Then, PLS combines the predictive analysis of classic multivariate techniques with psychometric analysis. This model was chosen because it works adequately when the data sample is heterogeneous, small, and the theoretical model is causal and complex [148,149,150]. In addition, it is very flexible, as it admits both categorical and continuous scales [151]; it has no requirement for multivariate normality, generates consistent estimators without making any previous distributional assumptions, and does not have problems with multicollinearity [152,153,154]. The stability of the estimated parameters is calculated by means of a resampling method (bootstrapping or jack-knife), while the sample requirements (size and distribution) are lax because PLS-SEM divides the model into many segments as blocks of variables, analysing each one of them separately [152,155]. Nevertheless, the minimum size of the sample must be, at least, 10 times higher than the number of antecedents pointing to the more complex dependent structural variable [152,156,157].
PLS-SEM analysis requires the use of two sub-models: the measurement model and the structural model. Although PLS-SEM simultaneously calculates the parameters of the measurement and structural sub-models, it is, nevertheless, recommended to analyse them separately [158]. The first sub-model results from the application of a factor analysis to determine the loadings of the indicators and if they are properly placed in the corresponding construct. The latent variable condenses the information provided by the observable variables, and these indicators can be related to the construct in a reflective or formative way. We defined only the reflective indicators, so we must analyse only their loadings. The quality analysis establishes whether the indicators are correctly assigned to the construct and whether the theoretical conceptions defined in the constructs are adequately measured by the indicators assigned. If the indicators do not define the assigned construct or do not meet the standard criteria, they are removed.
The second model, the structural one, defines the paths or dependency relationships among latent variables based on the hypotheses of the theoretical model [152]. This sub-model permits one to establish dependency relationships among latent variables and allows one to evaluate the importance of the interactions between them by means of the structural (path) coefficients that are obtained from the regression of the formerly estimated non-observable variables.
Considering the above, PLS-SEM is a good methodology for our study. The proposed model was organised into 6 non-observed variables, fed by 27 indicators. A database for 52 countries was then built. Table 1 shows the specifications of the constructs and indicators along with their sources and countries.
Table 1.
Constructs, indicators, sources, and countries.
4. Results
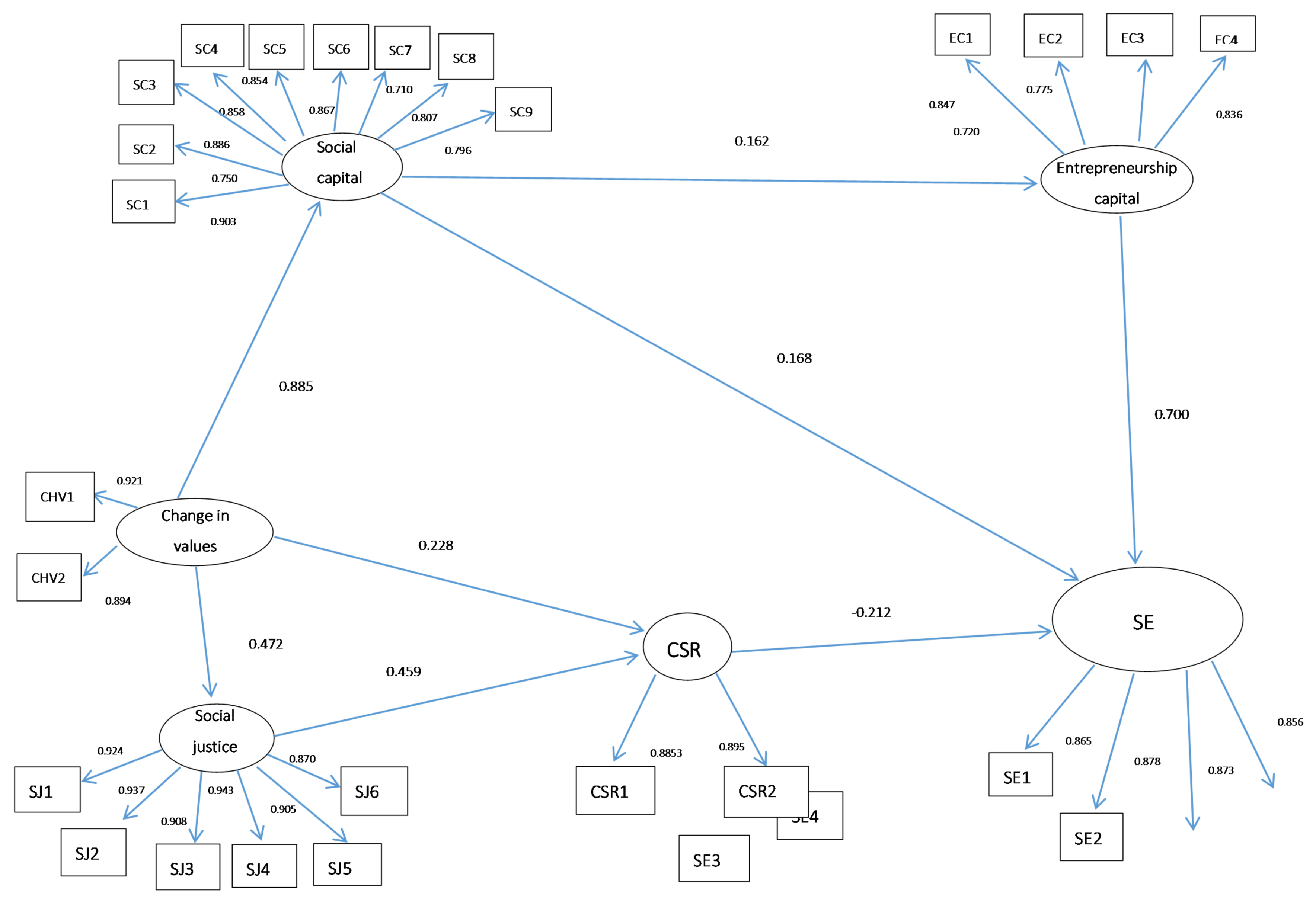
Figure 2 shows the resulting model, while Table 2, Table 3, Table 4 and Table 5 contain the coefficients obtained for it. Assessing the quality of the model requires an analysis of each of its components. An analysis of the measurement model was conducted to confirm if the indicators could serve to symbolize the theoretical concepts and if they are unidimensional. The standard literature establishes the criteria that must be met [148,152,153,163,164,165] in terms of reliability and validity (see Figure 2 and Table 2 and Table 3). First, individual reliability is measured by the factor loadings, which should be greater than 0.707. Graphically, the loadings are illustrated by the arrows between the latent variables and their indicators. Initially, there were 48 indicators used. However, 21 of them did not meet the criteria and were removed. Second, the internal consistency among the constructs and their items is measured by Cronbach’s Alpha (values higher than 0.7 should be accepted) and by the Composite Reliability Index (which should be greater than 0.85). Third, to evaluate whether the sets of indicators represent the underlying latent variable, the convergent validity is analysed by means of the average variance extracted (AVE) from the constructs: the standard criterion is 0.5 or more. Lastly, the Fornell–Larker criterion serves to assess the discriminant validity; it indicates that each indicator has a stronger relation with its construct than with the others. The values of the cells on the diagonal must be greater than the values of the corresponding row [163].
Figure 2.
Model.
Table 2.
Measurement model: scale reliability and convergent validity.
Table 3.
Measurement model: discriminant validity Lornell–Larker criterion.
Table 4.
Structural model: quality criteria and correlation matrix.
Table 5.
Hypothesis compliance.
After the measurement model is validated, we evaluate the explanatory capacity of the structural model. In this case, we use the R2 and the path coefficients (see Table 5). The coefficient of R2 explains the quantity of variance of the endogenous latent variable explained by the exogenous constructs [151]. As in a linear regression, the higher the coefficients are, the better the model is [152], and no rejection limit is set [166]. In this case, the R2 value, 0.527 for SE, indicates a good fit, considering a reduced number of independent constructs affecting it. The path coefficients show the strength of the relationship among constructs, and their algebraic signs indicate the nature (growing or decreasing) of their relationship.
This model supports the importance of cultural factors in SE, explaining slightly more than 50% of its variance. Notably, the R2 (0.527) is markedly high if we consider that the endogenous construct is only explained by three latent variables: entrepreneurship capital, social capital, and CSR. Our results indicate that entrepreneurship capital has a very substantial influence on the existence of SE since the coefficient between both variables (0.700) is the most robust, and the correlation between them (0.693) is one of the highest that can explain SE.
The second of the explanatory latent variables for SE in the model is social capital. In this case, although the relation between both variables is not as robust as that between social capital and entrepreneurship capital, it still shows the power of the construct in determining the size of SE. It should be noted here that the relevance of the coefficient of determination for entrepreneurship capital (0.026) is somewhat low, as this endogenous latent variable is explained by a single exogenous construct. This is because the examination of entrepreneurship capital is instrumental in this study, so it is reasonable that the explanation of this variable in the model is limited, as it depends on many factors not analysed here.
Lastly, the third construct explaining SE is CSR. In this case, CSR is presented in the model as an endogenous latent variable that depends on two new constructs: changes in values and social justice. These two constructs notably explain 36% of the CSR variance. The robust relationship among changes in values, social justice, and CSR notably has coefficients of correlation of 0.472, 0.444, and 0.566, respectively, as can be seen in Table 4. However, the correlation between CSR and SE (0.038) is much less substantial, suggesting a relationship that is weak but statistically significant within the model.
The quality criteria fulfilment of the measurement and structural models allows us to prove all the hypotheses proposed (see Table 5).
5. Discussion
From a global perspective, the results obtained confirm that institutional economics is an adequate theoretical approach to explain entrepreneurial activity, regardless of the different legal forms. In the case of SE, the creation of social value to trigger social change and address social needs as its main aim [14,18,21,24,26,70] suggests the need for a specific cultural context to flourish. Under the umbrella of cultural change, our work shows two specific combinations of informal factors that impact SE in opposite directions.
5.1. Social Capital, Entrepreneurship Capital, and SE
The first combination of informal factors that impact SE is composed of postmaterialist values, social capital, and entrepreneurship capital and allows us to prove Hypotheses 5–8.
Other studies established a negative relationship between post-materialistic values and entrepreneurial activity based on the fact that business activities are motivated by material objectives that are incompatibles with post-materialistic values [80,81,82]. However, the particularities of SE in its mission and project orientation allowed us to prove a positive relationship, albeit indirectly.
Indeed, the relationship between culture and SE involves social capital as its main driver. Our findings demonstrate that the sense of community and values of self-expression that comprise postmaterialism feed social capital, as suggested by Inglehart [85] and Welzel, Inglehart, and Deustch [134]. In this line, Putnam [133] established that a culture of trust facilitates the implementation of coordinated activities (in line with Putnam [133]), which shape a sense of community, thereby fostering the appearance of SE, which requires vigorous social connections with the community.
However social capital has a direct and indirect impact on SE, cementing its significance as an answer to difficulties in human interaction, engendering more and better cooperation among individuals than one would reasonably expect [57]. The direct effect on SE reaffirms the necessity of this core aspect in business development focused on the community or collectivistic groups, as the primary aim is to address social needs.
For indirect impact, the relationship confirms the approach of Audretsch, Keilbach, and Lehmann [142], which views entrepreneurship capital as a subtype of social capital. The impact of the former on SE is of great relevance, as it is the most robust of the three mediating variables, thereby confirming the key role of entrepreneurship capital in motivating business activities, regardless of the type of economic organisation generated. This indirect effect indicates that entrepreneurship capital has a very substantial influence on the existence of SE. Consequently, we can extend the ideas of Beugelsdijk and Noorderhaven [144] and state that if the highest-growing economies are those that attract the most entrepreneurs, then they will also be those where SE is the most likely to arise. However, entrepreneurship capital also acts as a moderating variable, expanding the positive influence of social capital into the dimension of SE. This suggests that the power of social capital, as an informal institutional factor for fostering SE, increases when there is a positive climate for business.
5.2. CSR and SE
The second group of informal factors that impact SE consists of postmaterialist values, social justice, and CSR; this group permits us to accept Hypotheses 1–4. Although these three constructs are interrelated, only the CSR has a direct effect on SE, highlighting the interrelation between both concepts.
Since the beginning of the new century, CSR has acquired remarkable relevance due to the great importance of sustainability. At the macro level, CSR is related to sustainable development [99] based on the integration of social, economic, and environmental considerations [167]. From this perspective, sustainable development is considered a process to achieve human development “in an inclusive, connected, equiparable, prudent and secure manner” [102] (p. 876).
Although CSR analysis is linked to its three dimensions, the results obtained in the model exclude the environmental dimension. As we explained in the methodology, the definition of each construct, the unobservable variable, is defined by a set of indicators, observable variables, which must meet certain reliability and validity criteria. Those that do not meet such criteria are removed, as was the case with the environmental indicators. This is why the analysis of the link between CSR and SE was carried out from social and economic perspectives.
5.2.1. Social Dimension of CSR
From a macro perspective, the conceptualization of CSR is shifting towards a broader concept that includes not only the aspects of corporate conduct that impinge on social, environmental, and economic issues but also the role of business in relation to sustainable development goals [168]. Using this global approach, CSR is presented in this study as an endogenous latent variable depending on two constructs: changes in values and social justice. This means that a socially responsible activity is substantially determined by contextual factors related to the shift of society towards postmaterialist values. In this way, we can consider CSR as an outcome of the obligations of [the] social environment, enacted by the institutional framework of business [116] that includes the business actions considered desirable for the social construction of values, beliefs, and norms [169].
In the relationship between culture and CSR, social justice has a fundamental role. Following Schraad–Tischler [91] and the United Nations [92], this model confirms that social justice is the result of the evolution of a value system towards postmaterialist values. In addition, social justice is part of the CSR and, therefore, affects CSR activities. This role of social justice as a mediating variable expands the impact of culture on CSR and SE. Consequently, this model also confirms that the shift of society towards postmaterialist values fosters the consolidation of CSR and allows us to conceptualise this latent variable, in line with Shamir [105], as a global cultural value reflecting stakeholders’ changes in values and responding to their demands [116].
This approach to CSR as a global outcome is interconnected with SE. Both concepts are rooted in a social orientation that translates into an active commitment with the people that companies aim to support and with local communities. This link with local communities facilitates the development and maintenance of lasting relationships with local stakeholders, thereby ensuring the social impact of CSR through SE.
5.2.2. Economic Dimension of CSR
From an economic perspective, CSR and SE have much in common. At the macro level, economic sustainability refers to efficient and equitable economic development that generates an increase in the well-being of society. The translation of this concept to the corporate level determines the orientation of a company towards the generation of economic value with an impact on the communities in which that company operates. This refers to employment and the production of goods and services, which might involve sourcing from local suppliers and selling to local customers [170]. This approach is shared by SE, which seeks to generate a positive impact on society by offering innovative solutions to social changes. In addition, SE also contributes to economic growth, engaging job creation, revitalizing local economies, and boosting the potential for progress [7]. These two dimensions are interdependent since SE’s ability to face social problems depends on its capacity to attract support from stakeholders and generate income [171].
Despite this shared orientation, CSR and SE have multiple differences in their purposes, structures, levels of profit generation, and stakeholder perspectives. CSR refers to business decisions to sustain social causes, while SE refers to a business that wants to provide solutions to social problems. Nevertheless, there is a complementary relationship between the two concepts. CSR indicates that a company interacts with its surrounding communities in several ways not directly related to the traditional operational aspects of running a business [170]. One of the main tools used is corporate philanthropy, defined as a direct contribution by a corporation to an organisation, cause, or project, most often in the form of cash grants, donations, and/or in-kind services [172].
In this way, corporate philanthropy, as an element of the economic dimension of CSR, can act as a key driver for SE creation. Note that financing represents one of the greatest challenges for SE. The attainment of the social mission also requires economic viability [173]. Although funding must be based on a portfolio of resources, private donations are an important source of funding and play a primary role in the financial leveraging of SE [174], but they cannot be the main source of financing over the long term.
This ability of the CSR to generate spin-offs will depend on the development of the relationship between the company and SE, since this relationship has a direct effect on SE’s financial sustainability [175]. Thus, in the first phase, the philanthropic stage, this link is based exclusively on donations, which are considered to be the most passive form of CSR. As the CSR impact on core business operations increases, the relationships generate social share value for the two parties, eventually reaching the organizational stage with the development of new business opportunities [176,177,178]. This transition involves moving towards a more strategic approach for selecting social issues to support over the long-term based on partnerships.
These arguments confirm that CSR and SE are connected and oriented towards solving social problems, but they also highlight the trade-off between business and social imperatives in SE, justifying its negative and weak relationship with CSR. In situations of economic crisis, such as that in which this work is framed, the decrease in private CSR contributions to support social causes has a positive effect on the size of SE, which makes us think about other sources of financing, such as public support, thereby reducing SE’s financial dependence on CSR.
Finally, although the data used in this work are from ten years ago, the results are still valid today. The data used to develop the model emerged from a context of economic crisis similar to that which is currently taking place as a result of the COVID-19 pandemic, according to the forecasts of international organizations [2]. This validity is supported by recent research affirming that crisis situations positively affect social capital to help individuals overcome social needs [179,180]. In the case of the CSR, periods of crisis represent a threat for companies [181,182], which might have a negative impact on support for SE. Furthermore, it is necessary to frame these trends within the institutional changes in which cultural values slowly evolve [183]; therefore, these results can be extrapolated to the present-day situation.
6. Conclusions, Limitations, and Further Research
Although the literature has extensively analysed SE from a sustainable development perspective, no studies have considered the impacts of cultural factors as part of the complex landscape to build a full map of SE. This work empirically confirms that postmaterialism is a valid tool to understand the culture of present-day societies and offers an explanation of its influence on SE through four mediating variables: social capital, entrepreneurship capital, social justice, and CSR.
Thus, using institutional economics as the theoretical framework, our work establishes two main drivers that impact SE. First, social capital is analysed from a top-down perspective as an endowed factor. Its impact on SE depends on the role of changes in values in shaping a culture of trust and tolerance. The positive direct impact of these changes on the size of SE confirms their importance in business projects aimed at meeting social needs from a community perspective. The indirect impact is channelled through capital that acts as a moderating variable expanding the positive influence of social capital when there is a positive climate for business.
The second informal factor that impacts SE is CSR. The change in values also affects the social involvement of companies and their commitment to solving problems in their environment in the form of socially responsible activities. This impact is reinforced by social justice due to society’s shift in values towards postmaterialist ideas, which is also the main component of the social dimension of CSR. This produces a fairer and more egalitarian society with companies that are more committed to social responsibility. Furthermore, we were able to confirm that CSR and SE are connected concepts and that although SE may be considered a natural extension of CSR, the two concepts correlate negatively, as the greater involvement of companies in socially responsible activities reduces market opportunities for the generation of SE.
These results have implications for public policy. The importance of informal factors in the generation of SE requires their consideration as elements of the SE ecosystem and, therefore, as an object of public support. Cognitive measures are particularly important for raising the awareness and visibility of SE to deconstruct any misconceptions. To achieve this objective, actions to foster SE in the educational system and support for relevant researchers are required.
Notwithstanding the importance of our results, this study has several limitations that could become lines of future research. First, this model considers five informal factors that are rarely brought together in the literature. These factors, however, represent a small part of the institutional complexity that impacts SE. The inclusion of new constructs to add more formal and informal factors would be interesting to paint a global picture of SE’s reality. Carrying out a study according to groups of countries with different levels of development would also allow us to assess the general validity of the model. In both cases, the development of these paths would be conditioned by an increase in sample countries since PLS-SEM requires that the sample size be at least ten times greater than the number of constructs. In addition, the empirical analysis was based on a single cross section of data. However, considering cultural context as dynamic concept requires a longitudinal approach to demonstrate the validity of the proposed relations over time. Using panel data can add value beyond the current empirical findings. The lack of standardised and normalised data for SE at the international level is also a significant limitation.
Another aspect that requires improvement is the search for more and better indicators to improve the quality of the latent variables and the structural relationships of the model. In particular, social capital is defined by the associative activity and trust variables, but it is also essential to include variables connected to civic norms. The improvement of this construct would have an impact on the construction of capital entrepreneurship, which would arguably help reflect their multifaceted and heterogeneous nature. CSR also requires additional research. The role of CSR as an interface between the macro and micro level must be developed, including the influence that greater visibility has on companies from both a communicational and a market penetration perspective, as well as the role that governance has in deciding the guidelines for CSR interventions. In addition, a new definition of CSR has to be investigated to include the environmental dimension excluded in this work. At this moment, the absence of adequate databases is also a significant limitation.
Author Contributions
Conceptualization, I.B.-M. and I.C.M.; methodology, I.B.-M. and I.C.M.; software, I.C.M.; validation, I.B.-M.; formal analysis, I.B.-M. and I.C.M.; investigation, I.B.-M. and I.C.M.; resources, I.B.-M. and I.C.M.; data curation, I.B.-M. and I.C.M.; writing—original draft preparation, I.B.-M. and I.C.M.; writing—review and editing, I.B.-M. and I.C.M.; visualization, I.B.-M. and I.C.M.; funding acquisition, I.B.-M. and I.C.M. All authors have read and agreed to the published version of the manuscript
Funding
This research was funded by the University of Castilla-La Mancha (Spain) and the European Regional Development Fund (ERDF).
Conflicts of Interest
Authors declare no conflict of interest.
References
- Laparra, M.; Pérez Eransus, B. Crisis y Fractura Social en Europa. Causas y Efectos en España; Obra Social “La Caixa”: Barcelona, Spain, 2012. [Google Scholar]
- International Monetary Fund. World Economic Outlook; International Monetary Fund: Washington, DC, USA, 2020. [Google Scholar]
- Kaufman, R.; Avgar, A.; Mirsky, J. Social Entrepreneurship in Crisis Situations. Int. J. Divers. Organ. Communities Nations 2007, 7, 227–232. [Google Scholar] [CrossRef]
- Petrella, F.; Richez-Battesti, N. Social Entrepreneur, Social Entrepreneurship and Social Enterprise: Semantics and Controversies. J. Innov. Econ. Manag. 2014, 14, 143–156. [Google Scholar] [CrossRef]
- Javed, A.; Yasir, M.; Majid, A. Is social entrepreneurship a panacea for sustainable enterprise development? Pak. J. Commer. Soc. Sci. 2019, 13, 1–29. [Google Scholar]
- Organization for Economic Cooperation and Development (OECD). Job Creation and Local Economic Development 2018: Preparing for the Future of Work; OECD: Paris, France, 2018. [Google Scholar]
- United Nations. World Youth Report. Youth Social Entrepreneurship and the 2030 Agenda; United Nations: New York, NY, USA, 2020. [Google Scholar]
- Kliber, E.; Salmivaara, V.; Stenholm, P.; Terjesen, S. The evaluative legitimacy of social entrepreneurship in capitalist welfare systems. J. World Bus. 2018, 53, 944–957. [Google Scholar] [CrossRef]
- Borzaga, C.; Galera, G.; Franchini, B.; Chiomento, S.; Nogales, R.; Carini, C. Social Enterprises and Their Ecosystems in Europe. Comparative Synthesis Report; Publications Office of the European Union: Luxembourg, 2020. [Google Scholar]
- European Commission. Communication from the Commission to the European Parliament, the Council, the European Economic and Social Committee and the Committee of the Regions. Social Business Initiative creating a favorable climate for social enterprises, key stakeholders in the social economy and innovation. COM/2011/0682 Final. 2011. Available online: http://ec.europa.eu/internal_market/social_business/docs/COM2011_682_en.pdf (accessed on 14 January 2020).
- European Commission. Commission Implementing Regulation (EU) No 593/2014 of 3 June 2014 laying down implementing technical standards with regard to the format of the notification according to Article 16(1) of Regulation (EU) No 345/2013 of the European Parliament and of the Council on European venture capital funds. OJ L 2014, 165, 41–43. [Google Scholar]
- Rey-Martí, A.; Ribeiro-Soriano, D.; Palacios-Marqués, D. A bibliometric analysis of social entrepreneurship. J. Bus. Res. 2016, 69, 1651–1655. [Google Scholar] [CrossRef]
- Hota, P.K.; Subramanian, B.; Narayanamurthy, G. Mapping the Intellectual Structure of Social Entrepreneurship Research: A Citation/Co-citation Analysis. J. Bus. Ethics 2019. [Google Scholar] [CrossRef]
- Austin, J.; Stevenson, H.; Wei-Skillern, J. Social and commercial entrepreneurship: Same, different, or both? Entrep. Theory Pract. 2006, 30, 1–22. [Google Scholar] [CrossRef]
- Carraher, S.M.; Welsh, D.H.B.; Svilokos, A. Validation of a measure of social Entrepreneurship. Eur. J. Int. Manag. 2016, 10, 386–402. [Google Scholar] [CrossRef]
- Dacin, P.A.; Dacin, M.T.; Matear, M. Social entrepreneurship: Why we don’t need a new theory and how we move forward from here. Acad. Manag. Perspect. 2017, 24, 37–57. [Google Scholar] [CrossRef]
- Huybrechts, B.; Nicholls, A. Social entrepreneurship: Definitions, drivers and challenges. In Social Entrepreneurship and Social Business. An Introduction and Discussion with Case Studies; Wolkmann, C.K., Tokarski, C.K., Ernst, K., Eds.; Springer Gabler: Wiesbaden, Switzerland, 2012; pp. 31–43. [Google Scholar]
- Mair, J.; Marti, I. Social entrepreneurship research: A source of explanation, prediction, and delight. J. World Bus. 2006, 41, 36–44. [Google Scholar] [CrossRef]
- Monzón Campos, J.L. Empresas sociales y Economía Social: Perímetro y propuestas metodológicas para la medición de su impacto socioeconómico en la UE. Rev. Econ. Mund. 2013, 35, 151–164. [Google Scholar]
- Nicholls, A.; Cho, A. Social entrepreneurship: The structuration of a field. In Social Entrepreneurship: New Models of Sustainable Social Change; Nicholls, A., Ed.; Oxford University Press: Oxford, UK, 2006; pp. 99–118. [Google Scholar]
- Peredo, A.M.; McLean, M. Social entrepreneurship: A critical review of the concept. J. World Bus. 2006, 41, 56–65. [Google Scholar] [CrossRef]
- Peris-Ortiz, M.; Rueda-Armengot, C.; Palacios-Marqués, D. Is it possible to measure social entrepreneurship in firms? Cuad. De Gest. 2016, 16, 15–28. [Google Scholar] [CrossRef]
- Santos, F. A Positive Theory of Social Entrepreneurship; Research Working Paper No. 2009/23/EFE/ISIC; INSEAD: Paris, France, 2009. [Google Scholar]
- Short, J.; Moss, T.; Lumpkin, G. Research in social entrepreneurship: Past contributions and future opportunities. Strateg. Entrep. J. 2009, 3, 161–194. [Google Scholar] [CrossRef]
- Terjesen, D.; Lepoutre, J.; Justo, R.; Bosma, N. Report on Social Entrepreneurship; Global Entrepreneurship Monitor: London, UK, 2012. [Google Scholar]
- Weerawardena, J.; Mort, G.S. Investigating social entrepreneurship: A multidimensional model. J. World Bus. 2006, 41, 21–35. [Google Scholar] [CrossRef]
- Bahena-Álvarez, I.L.; Cordón-Pozo, E.; Delgado-Cruz, A. Social entrepreneurship in the conduct of responsible innovation: Analysis cluster in Mexican SMEs. Sustainability 2019, 11, 3714. [Google Scholar] [CrossRef]
- Felício, J.A.; Martins, H.M.; Gonçalves, V.C. Social value and organizational performance in non-profit social organizations: Social entrepreneurship, leadership, and socioeconomic context effects. J. Bus. Res. 2013, 66, 2139–2146. [Google Scholar] [CrossRef]
- Fernández-Laviada, A.; López-Gutiérrez, C.; San-Martín, P. The Moderating Effect of Countries’ Development on the Characterization of the Social Entrepreneur: An Empirical Analysis with GEM Data. Voluntas 2020, 31, 563–580. [Google Scholar] [CrossRef]
- Fernández-Laviada, A.; López-Gutierrez, C.; Pérez, A. How does the development of the social Enterprise sector affect entrepreneurial behaviour? An empirical analysis. Sustainability 2020, 12, 826. [Google Scholar] [CrossRef]
- García Alonso, R.; Thoene, U.; Figueroa, A.M.; Murillo Amaris, E. El Emprendimiento Social en el marco de la Alianza del Pacífico. REVESCO Rev. Estud. Coop. 2020, 133. [Google Scholar] [CrossRef]
- Naderi, A.; Nasrolahi Vosta, L.; Ebrahimi, A.; Jalilvand, M.R. The contributions of social entrepreneurship and transformational leadership to performance: Insights from rural tourism in Iran. Int. J. Sociol. Soc. Policy 2019, 39, 719–737. [Google Scholar] [CrossRef]
- Narangajavana, Y.; Gonzalez-Cruz, T.; Garrigos-Simon, F.J.; Cruz-Ros, S. Measuring social entrepreneurship and social value with leakage. Definition, analysis and policies for the hospitality industry. Int. Entrep. Manag. J. 2016, 12, 911–934. [Google Scholar] [CrossRef]
- Dickel, P.; Sienknecht, M.; Hörisch, J. The early bird catches the worm: An empirical analysis of imprinting in social entrepreneurship. J. Bus. Econ. 2020. [Google Scholar] [CrossRef]
- García-Morales, V.J.; Martín-Rojas, R.; Garde-Sánchez, R. How to Encourage Social Entrepreneurship Action? Using Web 2.0 Technologies in Higher Education Institutions. J. Bus. Ethics 2020, 161, 329–350. [Google Scholar] [CrossRef]
- Sahasranaman, S.; Nandakumar, M.K. Individual capital and social entrepreneurship: Role of formal institutions. J. Bus. Res. 2020, 107, 104–117. [Google Scholar] [CrossRef]
- Sánchez Espada, J.; Martín López, S.; Bel Durán, P.; Lejarriaga Pérez de las Vacas, G. Educación y formación en emprendimiento social: Características y creación de valor social sostenible en proyectos de emprendimiento social. REVESCO Rev. Estud. Coop. 2018, 129, 16–38. [Google Scholar]
- Solomon, G.T.; Alabduljader, N.; Ramani, R.S. Knowledge management and social entrepreneurship education: Lessons learned from an exploratory two-country study. J. Knowl. Manag. 2019, 23, 1984–2006. [Google Scholar] [CrossRef]
- Zulfiqar, S.; Nadeem, M.A.; Khan, M.K.; Anwar, M.A.; Iqbal, M.B.; Asmi, F. Opportunity Recognition Behavior and Readiness of Youth for Social Entrepreneurship. Entrep. Res. J. 2019. [Google Scholar] [CrossRef]
- Hojnik, B.B.; Crnogaj, K. Social impact, innovations, and market activity of social enterprises: Comparison of European countries. Sustainability 2020, 12, 1915. [Google Scholar] [CrossRef]
- Méndez-Picazo, M.-T.; Ribeiro-Soriano, D.; Galindo-Martín, M.-A. Drivers of social Entrepreneurship. Eur. J. Int. Manag. 2015, 9, 766–779. [Google Scholar] [CrossRef]
- De Clercq, D.; Danis, W.M.; Dakhli, M. The moderating effect of institutional context on the relationship between associational activity and new business activity in emerging economies. Int. Bus. Rev. 2010, 19, 85–101. [Google Scholar] [CrossRef]
- Acosta Veliz, M.M.; Coronel Perez, V.; Jimenez Cercado, M. Social entrepreneurship and its relationship with the base of the pyramid in Latin America. 3C Empresa 2018, 7, 50–66. [Google Scholar] [CrossRef]
- Baron, D.P. Corporate social responsibility and social entrepreneurship. J. Econ. Manag. Strategy 2007, 16, 683–717. [Google Scholar] [CrossRef]
- Carvalho, L.C.; Verissimo, P. From social entrepreneurship to corporate social responsibility: A case study. HOLOS 2018, 34, 59–76. [Google Scholar] [CrossRef]
- London, M. Understanding social advocacy. An integrative model of motivation, strategy, and persistence in support of corporate social responsibility and social entrepreneurship. J. Manag. Dev. 2010, 29, 224–245. [Google Scholar] [CrossRef]
- Miragaia, D.A.M.; Ferreira, J.; Ratten, V. Corporate social responsibility and social entrepreneurship: Drivers of sports sponsorship policy. Int. J. Sport Policy Politics 2017, 9, 613–623. [Google Scholar] [CrossRef]
- Mora Mayoral, M.J.; Martínez Martínez, F.R. Desarrollo local sostenible, responsabilidad social corporativa y emprendimiento social. Equidad Y Desarro. 2018, 31, 27–46. [Google Scholar] [CrossRef]
- Pinillos, M.J.; Reyes, L. Relationship between individualist-collectivist culture and entrepreneurial activity: Evidence from Global Entrepreneurship Monitor data. Small Bus. Econ. 2011, 37, 23–37. [Google Scholar] [CrossRef]
- Shwartz, S.H. A theory of cultural values and some implications for work. Appl. Psychol. Int. Rev. 1999, 48, 23–47. [Google Scholar] [CrossRef]
- Bruton, G.D.; Ahlstrom, D.; Li, H.L. Institutional theory and entrepreneurship: Where are we now and where do we need to move in the future? Entrep. Theory Pract. 2010, 34, 421–440. [Google Scholar] [CrossRef]
- Chen, H. A review of institutional theory and entrepreneurship. In Proceedings of the 19th International Conference on Industrial Engineering and Engineering Management; Qi, E., Shen, J., Dou, R., Eds.; Springer-Verlag: Berlin/Heidelberg, Germany, 2013; pp. 719–727. [Google Scholar]
- Martinelli, A. The social and institutional context of entrepreneurship. In Crossroads of Entrepreneurship; Corbetta, G., Huse, M., Ravasi, D., Eds.; Kluwer Academic: New York, NY, USA, 2004; pp. 53–73. [Google Scholar]
- Pacheco, D.F.; York, J.G.; Dean, T.J.; Sarasvathy, S.D. The coevolution of institutional entrepreneurship: A tale of two theories. J. Manag. 2010, 36, 974–1010. [Google Scholar] [CrossRef]
- Simon-Moya, V.; Revuelto-Taboada, L.; Fernandez-Guerrero, R. Institutional and economic drivers of entrepreneurship: An international perspective. J. Bus. Res. 2014, 67, 715–721. [Google Scholar] [CrossRef]
- Urbano, D.; Alvarez, C.P. Institutional dimensions and entrepreneurial activity: An international study. Small Bus. Econ. 2014, 42, 703–716. [Google Scholar] [CrossRef]
- Caballero, G.; Arias, X.C. De la Nueva Economía Institucional al análisis institucional moderno de las ciencias sociales. In Nuevo Institucionalismo: Gobernanza, Economía y Políticas Públicas; Arias, X.C., Caballero, G., Eds.; Centro de Investigaciones Sociológicas: Madrid, Spain, 2013; pp. 17–40. [Google Scholar]
- North, D.C. Institutions, Institutional Change and Economic Performance; Cambridge University Press: Cambridge, MA, USA, 1990. [Google Scholar]
- North, D.C. Institutions. J. Econ. Perspect. 1991, 5, 97–112. [Google Scholar] [CrossRef]
- Alvarez, C.; Urbano, D.; Corduras, A.; Navarro, J. Environmental conditions and entrepreneurial activity: A regional comparison in Spain. J. Small Bus. Enterp. Dev. 2001, 18, 120–140. [Google Scholar] [CrossRef]
- Castaño, M.S.; Galindo, M.A.; Méndez-Picazo, M.T. The effect of social, cultural and economic factors on entrepreneurship. J. Bus. Res. 2015, 68, 1496–1500. [Google Scholar] [CrossRef]
- Gimenez, D.; Peris-Ortiz, M.; Urbano, D. A cultural perspective on entrepreneurship and regional development. The case of the Bages (Catalonia). In Entrepreneurship, Regional Development and Culture. An Institutional Perspective; Peris-Ortiz, M., Merigó-Lindahl, J.M., Eds.; Springer: Geneva, Switzerland, 2015; pp. 1–21. [Google Scholar]
- Nissan, E.; Galindo, M.A.; Méndez-Picazo, M.T. Innovation, progress, entrepreneurship and cultural aspects. Int. Entrep. Manag. J. 2012, 8, 411–420. [Google Scholar] [CrossRef]
- Salimath, M.S.; Cullen, J.B. Formal and informal institutional effects on entrepreneurship: A synthesis of nation-level research. Int. J. Organ. Anal. 2010, 18, 358–385. [Google Scholar] [CrossRef]
- Thornton, P.H.; Ribeiro-Soriano, D.; Urbano, D. Socio-cultural factors and entrepreneurial activity: An overview. Int. Small Bus. J. 2011, 29, 105–108. [Google Scholar] [CrossRef]
- Veciana, J.M.; Urbano, D. The institutional approach to entrepreneurship research. Introduction. Int. Entrep. Manag. J. 2008, 4, 365–379. [Google Scholar] [CrossRef]
- Engle, R.L.; Schlaegel, C.; Dimitriadi, N. Institutions and entrepreneurial intent: A cross-country study. J. Dev. Entrep. 2011, 16, 227–250. [Google Scholar] [CrossRef]
- Dacin, M.T.; Dacin, P.; Tracey, P. Social entrepreneurship: A critique and future directions. Organ. Sci. 2011, 22, 1203–1213. [Google Scholar] [CrossRef]
- Hoogendoorn, B.; Pennings, E.; Thurik, A.R. What do we know about social entrepreneurship: An analysis of empirical research. Int. Rev. Entrep. 2010, 8, 71–112. [Google Scholar]
- Lévesque, B. Entrepreneurship Collectif et Économie Sociale: Entreprendre Autrement; Alliance de recherche universités-communautés en économie sociale (ARUC-ÉS): Montreal, Canada, 2002. [Google Scholar]
- Voigt, S. How (not) to measure institutions. J. Inst. Econ. 2013, 9, 1–26. [Google Scholar] [CrossRef]
- Hayton, J.C.; Cacciotti, G. Is there and entrepreneurial culture? A review of empirical research. Entrep. Reg. Dev. 2013, 25, 708–731. [Google Scholar] [CrossRef]
- Alegre, I.; Berbegal-Mirabent, J. Entrepreneurship and the influence of history: How much impact do country-specific historical factors have on entrepreneurship initiatives? In Entrepreneurship, Regional Development and Culture. An Institutional Perspective; Peris-Ortiz, M., Merigó-Lindahl, J.M., Eds.; Springer: Geneva, Switzerland, 2015; pp. 35–52. [Google Scholar]
- Hofstede, G. Culture’s Consequences: International Differences in Work-Related Values; Sage Publications: Beverly Hills, CA, USA, 1980. [Google Scholar]
- Mueller, S.L.; Thomas, A.S. Culture and entrepreneurial potential: A nine country study of locus of control and innovativeness. J. Bus. Ventur. 2001, 16, 51–75. [Google Scholar] [CrossRef]
- Ulijn, J.; Weggeman, M. Toward an innovation culture: What are its national, corporate, marketing and engineering aspects, some experimental evidence. In Handbook of Organisation Culture and Climate; Cooper, C., Cartwright, S., Early, S., Eds.; Wiley: London, UK, 2001; pp. 487–517. [Google Scholar]
- Inglehart, R. Modernization and Postmodernization; Princenton University Press: Princenton, NJ, USA, 1997. [Google Scholar]
- Inglehart, R. Post-materialism in an environment of insecurity. Am. Polit. Sci. Rev. 1981, 75, 880–900. [Google Scholar] [CrossRef]
- Inglehart, R. Globalization and postmodern values. Wash Quart 2000, 23, 215–228. [Google Scholar] [CrossRef]
- Morales, C.E.; Holtschlag, C. Post materialist values and entrepreneurship: A multilevel approach. Int. J. Entrep. Behav. Res. 2013, 19, 266–282. [Google Scholar] [CrossRef]
- Pinillos Costa, M.J. Cultura postmaterialista y variaciones en el espíritu emprendedor. Investig. Eur. De Dir. Y Econ. De La Empresa 2011, 17, 37–55. [Google Scholar] [CrossRef]
- Uhlaner, L.; Thurik, R. Postmaterialism influencing total entrepreneurial activity across nations. J. Evol. Econ. 2007, 17, 161–185. [Google Scholar] [CrossRef]
- Buendía-Martínez, I.; Carrasco-Monteagudo, I. El impacto de los actores institucionales en la actividad emprendedora: Un análisis del cooperativismo europeo. Rev. Econ. Mund. 2014, 38, 175–200. [Google Scholar]
- Stephan, U.; Uhlaner, L.M.; Stride, C.B. Institutions and social entrepreneurship: The role of institutional voids, institutional support and institutional configurations. J. Int. Bus. Stud. 2015, 46, 308–331. [Google Scholar] [CrossRef]
- Inglehart, R. Culture Shift in Advanced Industrial Society; Princeton University Press: Princeton, NJ, USA, 1990. [Google Scholar]
- Andrain, C.F.; Smith, J.T. Political Democracy, Trust, and Social Justice. A Comparative Overview; Northeastern University Press: Lebanon, PA, USA, 2006. [Google Scholar]
- Mau, S.; Veghte, B. (Eds.) Social Justice, Legitimacy and the Welfare State; Routledge: London, UK, 2007. [Google Scholar]
- Ward, T.J. Adam Smith’s views on religion and social justice. Int. J. World Peace 2004, 21, 43–62. [Google Scholar]
- Fleischacker, S. A Short History of Distributive Justice; Harvard University Press: Cambridge, MA, USA, 2005. [Google Scholar]
- Frohlich, N. A very short history of distributive justice. Soc. Justice Res. 2007, 20, 250–263. [Google Scholar] [CrossRef]
- Schraad-Tischler, D. Social Justice in the OECD. How Do the Member States Compare? Sustainable governance indicators; Bertelsmann Stiftung: Gütersloh, Germany, 2011. [Google Scholar]
- United Nations. The International Forum for Social Development. Social Justice in an Open World. The Role of the United Nations; Department of Economic and Social Affairs, United Nations: New York, NY, USA, 2006. [Google Scholar]
- Caldwell, K.; Harris, S.P.; Renko, M. The potential of social entrepreneurship: Conceptual tools for applying citizenship theory to policy and practice. Intellect. Dev. Disabil. 2012, 50, 505–518. [Google Scholar] [CrossRef]
- Cook, B.; Dodds, C.; Mitchell, W. Social entrepreneurship—False premises and dangerous forebodings. Aust. J. Soc. Issues 2003, 38, 57–72. [Google Scholar] [CrossRef]
- Thake, D.; Zadek, S. Practical People, Noble Causes. How to Support Community Based Social Entrepreneurs; New Economic Foundation: London, UK, 1997. [Google Scholar]
- Engle, E. A social-market economy for rapid sustainable development. GNLU J. Law Dev. Politics 2009, 1, 42–62. [Google Scholar]
- Henrÿ, H. Superar la crisis del Estado de Bienestar: El rol de las empresas democráticas, una perspectiva jurídica. Ciriec-España. Rev. Jurídica De Econ. Soc. Y Coop. 2013, 24, 11–20. [Google Scholar]
- Blowfield, M.; Murray, A. Corporate Responsibility; Oxford University Press: Oxford, UK, 2011. [Google Scholar]
- Garriga, E.; Melé, D. Corporate social responsibility theories: Mapping the territory. J. Bus. Ethics 2004, 53, 51–71. [Google Scholar] [CrossRef]
- Wan-Jan, W.S. Defining corporate social responsibility. J. Public Aff. 2006, 6, 176–184. [Google Scholar] [CrossRef]
- Newell, P.; Frynas, J.G. Beyond CSR? Business, poverty and social justice: An introduction. Third World Q 2007, 28, 669–681. [Google Scholar] [CrossRef]
- Gladwin, T.N.; Kennelly, J.J.; Krause, T.-S. Shifting paradigms for sustainable development: Implications for management theory and research. Acad. Manag. Rev. 1995, 20, 874–907. [Google Scholar] [CrossRef]
- Bekkers, R. Participation in voluntary associations: Relations with resources, personality, and political values. Political Psychol. 2005, 26, 439–454. [Google Scholar] [CrossRef]
- Frazen, A.; Meyer, R. Environmental attitudes in cross-national perspective: A multilevel analysis of the ISSP 1993 and 2000. Eur. Sociol. Rev. 2010, 26, 219–234. [Google Scholar] [CrossRef]
- Shamir, R. Socially responsible private regulation: World-culture or world-capitalism? Law Soc. Rev. 2011, 45, 313–336. [Google Scholar] [CrossRef]
- Dickson, M.; BeShears, R.; Gupta, V. The impact of societal culture and industry on organizational culture: Theoretical explanations. In Culture, Leadership, and Organizations: The GLOBE Study of 62 Societies; House, R.J., Hanges, P.J., Javidan, M., Dorfman, P.W., Gupta, V., Eds.; Sage: Thousand Oaks, CA, USA, 2004; pp. 4–93. [Google Scholar]
- Lantos, G.P. The boundaries of strategic corporate social responsibility. J. Consum. Mark. 2002, 18, 595–630. [Google Scholar] [CrossRef]
- Callado-Muñoz, F.J.; Utrero-González, N. Does it pay to be socially responsible? Evidence from Spain’s retail banking sector. Eur. Financ. Manag. 2011, 17, 755–787. [Google Scholar] [CrossRef]
- Gunther, M. Cops of the global village. Fortune 2005, 151, 158–166. [Google Scholar]
- Campbell, J.L. Why would corporations behave in socially responsible ways? An institutional theory of corporate social responsibility. Acad. Manag. Rev. 2007, 32, 946–967. [Google Scholar] [CrossRef]
- Li, F.; Morris, T.; Young, B. The Effect of Corporate Visibility on Corporate Social Responsibility. Sustainability 2019, 11, 3698. [Google Scholar] [CrossRef]
- Endrikat, J.; de Villiers, C.; Guenther, T.W.; Guenther, E.M. Board Characteristics and Corporate Social Responsibility: A Meta-Analytic Investigation. Bus. Soc. 2020. [Google Scholar] [CrossRef]
- El Gammal, W.; Yassine, N.; Fakih, K.; El-Kassar, A.N. The relationship between CSR and corporate governance moderated by performance and board of directors’ characteristics. J. Manag. Gov. 2020, 24, 411–430. [Google Scholar] [CrossRef]
- Li, F. A survey of corporate social responsibility and corporate governance. In Research Handbook of finance and Sustainability; Boubaker, S., Cumming, D., Nguyen, D.K., Eds.; Edward Elgar: Cheltenham, UK, 2018; pp. 126–138. [Google Scholar]
- Li, F.; Li, T.; Minor, D. A Test of Agency Theory: CEO Power, Firm Value, and Corporate Social Responsibility. Int. J. Manag. Financ. 2016, 12, 611–628. [Google Scholar] [CrossRef]
- Matten, D.; Moon, J. A conceptual framework for CSR. In Corporate Social Responsibility Across Europe; Habisch, A., Jonker, J., Wegner, M., Schmidpeter, M., Eds.; Springer: Berlin, Germany, 2005; pp. 335–356. [Google Scholar]
- Asslander, M.S. Corporate social responsibility as subsidiary co-responsibility: A macroeconomic perspective. J. Bus. Ethics 2011, 99, 115–128. [Google Scholar] [CrossRef]
- European Commission. Communication from the Commission to the European Parliament, the Council, the European Economic and Social Committee and the Committee of Regions: A Renewed EU Strategy for Corporate Social Responsibility (COM(2011)681 Final); European Commission: Brussels, Belgium, 2011. [Google Scholar]
- Austin, J.; Reficco, E. Corporate Social Entrepreneurship; Working Paper No. 09-101; Harvard Business School: Boston, MA, USA, 2005. [Google Scholar]
- Spitzeck, H.; Boechat, C.; Leão, S.F. Sustainability as a driver for innovation—Towards a model of corporate social entrepreneurship at Odebrecht in Brazil. Corp. Gov. 2013, 13, 613–625. [Google Scholar] [CrossRef]
- Tasavori, M.; Ghauri, P.N.; Zaefarian, R. Entering the base of the pyramid market in India: A corporate social entrepreneurship perspective. Int. Mark. Rev. 2016, 33, 555–579. [Google Scholar] [CrossRef]
- Freireich, J.; Fulton, K. Investing for Social and Environmental Impact: A Design for Catalyzing an Emerging Industry; Monitor Institute: Washington, DC, USA, 2009. [Google Scholar]
- Dawkins, J. The Expert Perspective: Views of Corporate Responsibility among NGOs and CSR Commentators; MORI: London, UK, 2004. [Google Scholar]
- Staples, C. What does corporate social responsibility mean for charitable fundraising in the UK? Int. J. Nonprofit Volunt. Sect. Mark. 2004, 9, 154–159. [Google Scholar] [CrossRef]
- Doh, S.; Acs, Z.J. Innovation and social capital: A cross-country investigation. Ind. Innov. 2010, 17, 241–262. [Google Scholar] [CrossRef]
- Doh, S.; McNeely, C.L. A multi-dimensional perspective on social capital and economic development: An exploratory analysis. Ann. Reg. Sci. 2012, 49, 821–843. [Google Scholar] [CrossRef]
- Fukuyama, F. Trust: The Social Virtues and the Creation of Prosperity; Free Press: New York, NY, USA, 1995. [Google Scholar]
- Westlund, H.; Adam, F. Social capital and economic performance: A meta-analysis of 65 studies. Eur. Plan. Stud. 2010, 18, 893–919. [Google Scholar] [CrossRef]
- Woolcock, M. Social capital and economic development: Toward a theoretical synthesis and policy framework. Theor. Soc. 1998, 27, 151–208. [Google Scholar] [CrossRef]
- Beugelsdijk, S.; Van Schaik, F.T. Social capital and growth in European regions: An empirical test. Eur. J. Polit. Econ. 2005, 21, 301–324. [Google Scholar] [CrossRef]
- Coleman, J.S. Social capital in the creation of human capital. Am. J. Sociol. 1988, 94, S95–S120. [Google Scholar] [CrossRef]
- Coleman, J.S. Foundations of Social Theory; Harvard University Press: Cambridge, MA, USA, 1990. [Google Scholar]
- Putnam, R.D. The prosperous community: Social capital and public life. Am. Prospect 1993, 13, 35–42. [Google Scholar]
- Welzel, C.; Inglehart, R.; Deutsch, F. Social capital, voluntary associations and collective action: Which aspects of social capital have the greatest civic payoff? J. Civ. Soc. 2005, 1, 121–146. [Google Scholar] [CrossRef]
- Audretsch, D.B.; Keilbach, M.C. Entrepreneurship capital and economic performance. Reg. Stud. 2004, 38, 949–959. [Google Scholar] [CrossRef]
- Aldrich, H.E.; Martinez, M. Entrepreneurship as social construction: A multi-level evolutionary approach. In Handbook of Entrepreneurship Research: An Interdisciplinary Survey and Introduction; Acs, Z.J., Audretsch, D.B., Eds.; Kluwer: London, UK, 2003; pp. 359–399. [Google Scholar]
- Maskell, P. Social capital, innovation, and competitiveness. In Social capital: Critical Perspectives; Baron, S., Field, J., Schuller, T., Eds.; Oxford University Press: Oxford, UK, 2000; pp. 111–123. [Google Scholar]
- Murphy, L.; Huggins, R.; Thompson, P. Social capital and innovation: A comparative analysis of regional policies. Environ. Plan. C 2016, 34. [Google Scholar] [CrossRef]
- Ostrom, E. Governing the Commons: The Evolution of Institutions for Collective Action; Cambridge University: Cambridge, MA, USA, 1990. [Google Scholar]
- Ostrom, E. Collective action and the evolution of social norms. J. Econ. Perspect. 2000, 14, 137–158. [Google Scholar] [CrossRef]
- Ostrom, E. Understanding Institutional Diversity; Princeton University Press: New Jersey, NJ, USA, 2005. [Google Scholar]
- Audretsch, D.B.; Keilbach, M.C.; Lehmann, E.E. Entrepreneurship and Economic Growth; Oxford University Press: New York, NY, USA, 2006. [Google Scholar]
- Hofstede, G.; Hofstede, G.J.; Pedersen, P. Exploring Culture, Exercise, Stories and Synthetic Cultures; Intercultural Press: Yarmouth, ME, USA, 2002. [Google Scholar]
- Beugelsdijk, S.; Noorderhaven, N. Entrepreneurial attitude and economic growth: A cross-section of 54 regions. Ann. Reg. Sci. 2004, 38, 199–218. [Google Scholar] [CrossRef]
- Dees, J.G. Enterprising nonprofits. Harv. Bus. Rev. 1998, 76, 55–66. [Google Scholar]
- Estrin, S.; Mickiewicz, T.; Stephan, U. Entrepreneurship, social capital, and institutions: Social and commercial entrepreneurship across nations. Entrep. Theory Pract. 2013, 37, 479–504. [Google Scholar] [CrossRef]
- Felipe, C.; Roldán, J.; Leal-Rodríguez, A. Impact of organizational culture values on organizational agility. Sustainability 2017, 9, 23–54. [Google Scholar] [CrossRef]
- Hair, J.; Hult, G.T.M.; Ringle, C.; Sarstedt, M. A Primer on Partial Least Square Structural Equation Modelling (PLS-SEM); Sage Publications: Thousand Oaks, CA, USA, 2017. [Google Scholar]
- Henseler, J.; Ringle, C.M.; Sinkovics, R.R. The use de partial least squares path modelling in international marketing. Adv. Int. Mar. 2009, 20, 277–320. [Google Scholar] [CrossRef]
- Ringle, C.M.; Wende, S.; Becker, J.-M. SmartPLS; Version 3; SmartPLS GmbH: Boenningstedt, Germany, 2015. [Google Scholar]
- Falk, R.F.; Miller, N.B. A Primer for Soft Modeling; University of Akron Press: Akron, OH, USA, 1992. [Google Scholar]
- Barclay, D.; Higgins, C.; Thompson, R. The partial least squares (PLS) approach to causal modelling: Personal computer adoption and use as an illustration. Technol. Stud. 1995, 2, 285–309. [Google Scholar]
- Fornell, C. A Second Generation of Multivariate Analysis; Praeger: New York, NY, USA, 1982; Volume 1. [Google Scholar]
- Tenenhaus, M. La Régression PLS: Théorie et Pratique; Éditions Technip: Paris, France, 1998. [Google Scholar]
- Gefen, D.; Straub, D.; Boudreau, M.C. Structural equation modelling and regression: Guidelines for research practice. Commun. Assoc. Inf. Syst. 2000, 4. [Google Scholar] [CrossRef]
- Chin, W.W. Issues and opinion on structural equation modelling. Manag. Inf. Syst. Q. 1998, 22, 7–16. [Google Scholar]
- Chin, W.W.; Newsted, P.R. Structural equation modeling analysis with small samples using partial least squares. In Statistical Strategies for Small Sample Research; Hoyle, R.H., Ed.; Sage Publications: Thousand Oaks, CA, USA, 1999; pp. 307–342. [Google Scholar]
- Anderson, J.C.; Gerbing, D.W. Structural equation modeling in practice: A review and recommended two-step approach. Psychol. Bull. 1988, 103, 411. [Google Scholar] [CrossRef]
- World Values Survey. World Values Survey wave 5 (2005–2009) [Data set]. 2010. Available online: http://www.worldvaluessurvey.org/ (accessed on 10 December 2019).
- World Values Survey. World Values Survey wave 6 (2010–2014) [Data set]. 2015. Available online: http://www.worldvaluessurvey.org/ (accessed on 12 December 2019).
- MacGillivray, A.; Begley, P.; Zadek, S. (Eds.) The State of Responsible Competitiveness. Making Sustainable Development Count in Global Markets; AccountAbility: London, UK, 2007. [Google Scholar]
- Bosma, N.; Levie, J. 2009 Global Report. Global Entrepreneurship Monitor; GEM: London, UK, 2010. [Google Scholar]
- Fornell, C.; Larcker, D.F. Evaluating structural equation models with unobservable variables and measurement error. J. Mark. Res. 1981, 18, 39–50. [Google Scholar] [CrossRef]
- Henseler, J.; Ringle, C.M.; Sarstedt, M. A new criterion for assessing discriminant validity in variance-based structural equation modeling. J. Acad Mark. Sci. 2015, 43, 115–135. [Google Scholar] [CrossRef]
- Nunnally, J.C.; Bernstein, I.H. Psychonnetric Theory; McGraw-Hill: New York, NY, USA, 1994. [Google Scholar]
- Ringle, C.M.; Sarstedt, M.; Mooi, E.A. Response-based segmentation using finite mixture partial least squares: Theoretical foundations and an application to American customer satisfaction index data. In Data Mining. Special Issue in Annals of Information Systems; Stahlbock, R., Crone, S.F., Lessman, S., Eds.; Springer: New York, NY, USA, 2010; pp. 19–49. [Google Scholar] [CrossRef]
- World Business Council for Sustainable Development. Corporate Social Responsibility: Making Good Business Sense; World Business Council for Sustainable Development: Geneve, Switzerland, 2000. [Google Scholar]
- Martinuzzi, A.; Schönherr, N.; Findler, F. Exploring the interface of CSR and the Sustainable Development Goals. Transnatl. Corp. 2017, 24, 33–47. [Google Scholar] [CrossRef]
- Suchman, M.C. Managing Legitimacy: Strategic and Institutional Approaches. Acad. Manag. Rev. 1995, 20, 571–610. [Google Scholar] [CrossRef]
- Bronchain, P. (Ed.) Towards a Sustainable Corporate Social Responsibility; European Foundation for the Improvement of Living and Working Conditions: Dublin, Ireland, 2003. [Google Scholar]
- Bacq, S.; Eddleston, K.A. A Resource-Based View of Social Entrepreneurship: How Stewardship Culture Benefits Scale of Social Impact. J. Bus. Ethics 2018, 152, 589–611. [Google Scholar] [CrossRef]
- Kotler, P.; Lee, N. Corporate Social Responsibility. Doing the Most Good for Your Company and Your Cause; John Wiley & Sons: Hoboken, NJ, USA, 2007. [Google Scholar]
- Lückenbach, F.; Baumgarth, C.; Schmidt, H.J.; Henseler, J. To perform or not to perform? How strategic orientations influence the performance of Social Entrepreneurship Organizations. Cogent Bus. Manag. 2019, 6, 1647820. [Google Scholar] [CrossRef]
- Organization for Economic Cooperation and Development (OECD); European Union. Boosting Social Enterprise Development. Good Practice Compendium; OECD: Paris, France, 2017. [Google Scholar]
- Sepulveda, L.; Lyon, F.; Vickers, I. Social enterprise spin-outs’: An institutional analysis of their emergence and potential. Technol. Anal. Strateg. Manag. 2018, 30, 967–979. [Google Scholar] [CrossRef]
- Austin, J.E. The Collaboration Challenge. How Nonprofit and Businesses Succeed through Strategic Alliances; Jossey-Bass Publishers: San Francisco, CA, USA, 2000. [Google Scholar]
- Kannampuzha, M.; Hockerts, K. Organizational social entrepreneurship: Scale development and validation. Soc. Enterp. J. 2019, 15, 290–319. [Google Scholar] [CrossRef]
- Tracey, P.; Phillips, N.; Haugh, H. Beyond philanthropy: Community enterprise as a basis for corporate citizenship. J. Bus. Ethics 2005, 58, 327–344. [Google Scholar] [CrossRef]
- Iglič, H.; Rözer, J.; Volker, B.G.M. Economic crisis and social capital in European societies: The role of politics in understanding short-term changes in social capital. Eur. Soc. 2020. [Google Scholar] [CrossRef]
- Ha, W. Social Capital and Crisis Coping in Indonesia. In Risk, Shocks, and Human Development; Fuentes-Nieva, R., Seck, P.A., Eds.; Palgrave Macmillan: London, UK, 2010; pp. 284–309. [Google Scholar] [CrossRef]
- Fernández-Feijo Souto, B. Crisis and corporate social responsibility: Threat or opportunity? Int. J. Econ. Sci. Appl. Res. 2009, 2, 36–50. [Google Scholar]
- Idowu, S.M.; Vertiganss, S.; Burlea, A.S. (Eds.) Corporate Social Responsibility in Times of Crisis. Practices and Cases from Europe, Africa and the World; Springer International Publishing: Wien, Austria, 2017. [Google Scholar]
- Dacin, M.T.; Goodstein, J.; Scott, W.R. Institutional Theory and Institutional Change: Introduction to the Special Resea. Acad. Manag. J. 2002, 45, 45–57. [Google Scholar] [CrossRef]
© 2020 by the authors. Licensee MDPI, Basel, Switzerland. This article is an open access article distributed under the terms and conditions of the Creative Commons Attribution (CC BY) license (http://creativecommons.org/licenses/by/4.0/).

