Abstract
The financial landscape of sub-Sahara Africa is undergoing major changes due to the advent of FinTech, which has seen mobile payments boom in the region. This paper examines the salient role of mobile payments in traditional banks’ drive toward financial accessibility in sub-Sahara Africa by using panel econometric approaches that consider the issues of independencies among cross-sectional residuals. Using data from the World Development Index (WDI) 2011–2017 on 11 countries in the region, empirical results from cross-sectional dependence (CD) tests, panel unit root test, panel cointegration test, and the fully modified ordinary least squares (FMOLS) approach indicates that (i) the panel time series data are cross-sectionally independent, (ii) the variables have the same order of integration and are cointegrated, and (iii) growth in mobile payment transactions had a significant positive relationship with formal account ownership, the number of ATMs, and number of new bank branches in the long-run. The paper therefore confirms that the institutional structure of traditional banks that makes them competitive, irrespective of emerging disruptive technologies, has stimulated overall financial accessibility in the region leading to overall sustainable growth in the financial sector. We conclude the paper with feasible policy suggestions.
1. Introduction
The union between technology and finance has significantly reshaped the global financial landscape in the past decade due to the growing diffusion rate of financial technology–related products and services [1]. FinTech is an industry of companies using technology to make financial systems and the delivery of financial products and services more efficient [2]. Although FinTech has a constantly growing ecosystem with a wide segment of offerings in financing, asset management, and payments, the flagship FinTech offering in sub-Sahara Africa is mobile payment [2]. While crowdfunding contracts, Initial coin offerings (ICOs), and blockchain technology seems to rely on relatively complex technologies, mobile payments operate a simple, convenient, and cost effective technology for the delivery of financial products and services. The simplicity of the technology continually drives the high diffusion rate across sub-Sahara Africa, thus attracting curiosity from policy makers and researchers alike [2]. Globally, there are an estimated 866 million registered customers and an average of 1.3 billion transactions per day from the industry. Further, statistics indicate that sub-Sahara Africa alone holds over 50% share of the total global customer base, and with the mobile phone penetration expected to grow up to 500 million subscribers by the year 2020, the region has huge potential in this domain of FinTech (the Mobile Economy Sub-Saharan Africa 2018 report). The introduction of mobile payment in sub-Sahara Africa championed mainly by Telecos has been hailed as one of the grand financial innovations to improve the status of financial inclusion in the region as a result of the failed efforts of traditional banks to financially include many in preceding decades [3,4].
The past decade witnessed high profile studies on the potential impact of mobile payments on financial inclusion and reducing poverty in the region [2,3,5], with seemingly little attention given to the efforts of traditional banks to improve financial accessibility beyond collaborations with FinTech operators in the form of acquisition, alliance, incubation, and joint ventures [6,7,8]. This continues to divide opinions on the relevance of traditional banks (aside from these collaborations). It is spot-on to say that the emergence of new innovations sometimes threatens to eliminate the existing systems, especially if the offering is better in terms of ease, convenience, and cost of usage [9]. An example of such innovation is the blockchain technology that successfully eliminates intermediation (banks, financial institutions, regulators) with regard to cryptocurrency trade and the execution of smart contracts [10,11]. Nonetheless, traditional banks are known for their tough resistance to change due to their regulations and structure of operations [12], and we estimate that, although banks in sub-Sahara Africa choose to collaborate with FinTech operators to benefit from the emerging technologies in the industry, they would further compete with FinTech operators the old fashion way by expanding their physical infrastructures, like the number of automated teller machines (ATMs) and the number of branches, to improve overall accessibility. Consequently, our study analyses the relationship between the growth in mobile payment transactions and traditional banks’ efforts to expand their infrastructure (formal account ownership, number of ATMs, and number of bank branches) toward greater financial accessibility.
While many studies emphasise the importance of mobile payments in poverty reduction, financial inclusion, and the competitive threats posed by mobile payments operators to traditional banks in the region, we provide a different perspective ignored by intensive research as we look beyond collaborations and threats to probe the relationship between the growth in mobile payments transactions and traditional banks’ efforts to remain competitive with their existing offerings. The study is significant to FinTech practitioners, researchers, and other stakeholders because (i) it provides deeper intuition into the dynamism of financial accessibility trends in sub-Sahara Africa by looking beyond current traditional banks–FinTech collaborations to assess how competition forces these banks to actively invest in traditional physical infrastructures to make their services accessible and (ii) to distinguish our study from existing literature, we use Panel data cases from 11 countries and apply recently developed econometric methods that are capable of producing robust results to serve as the starting point for future studies within the domain.
The remainder of this paper is scheduled as follows: the review of related literature and hypothesis formulation, the detail explanation of the research methodology employed for the study and model development in detail, data analysis and interpretation, study results, and recommendation for policy makers and further studies.
2. Literature Review and Hypotheses
2.1. Financial Accessibility
Financial inclusion, which addresses the sustainable availability of funds to both individuals and businesses, has three major foundations—accessibility to financial services geographically, actual usage of the financial services made available to individuals and businesses, and the affordability of the available financial services [13]. Indicatively, access to financial services and products forms the basis of financial inclusion, which means individuals and businesses usage of financial services first depends on the accessibility. Access to funds pertains to the ability of individuals or businesses to obtain financial services within reach. Several factors are documented to affect access to funds in developing countries, but the unwillingness of traditional banks to invest in areas deemed unprofitable remains a key challenge [4]. Per statistics, financial access remains a key challenge in most developing economies due to the nature of settlement and economic conditions, which places majority in rural areas undesired by traditional banks. Hither to, traditional banks did their best to reach as many as possible, but the high cost of operating in such areas made it unprofitable to expand access rapidly. However, the introduction of mobile payments, mostly by telecommunication companies, started a new era in financial accessibility in Africa. Within the present decade, mobile payment is documented to have varying degrees of impact on financial accessibility—including assisting agricultural productivity in rural communities, trade facilitation, and ease of fund receipts and payments [14,15]. Mobile payment involves the use of relatively non-complex electronic devices connected via a mobile network that enables the transfer and receipt of digital assets [16], making it easier for both on-site and remote transaction within and without boarders depending on the service providers jurisdiction. Mobile payment is popular in Africa due to the low cost of operations, high mobile phone penetration and the low technology requirements [2,3]. To join and be able to transact on a mobile money platform, one need just a phone and registered SIM card with network connectivity. The simplicity and affordability of mobile payment services in Africa is the reason behind the boom in diffusion. With regard to expanding financial inclusion, mobile payment is seen as the branch of financial technology with the greatest potential due to its ability to penetrate areas undesired by traditional financial institutions [17,18].
2.2. Mobility Payment, Traditional Banks, and Financial Accessibility
According to Ozili [19], digital delivery of financial services and products can, to a large extent, improve financial accessibility in developing countries, thereby impacting financial inclusion. The Capgrmini World Retail Banking report [20] reveal the existence of over 5 billion active mobile lines compared to the 1.3 billion active credit and debit accounts worldwide within the same period. Finance and technology seems to be the long awaited solution to the problem of financial exclusion because this combination provides innovatively accessible and affordable services beyond the domain of average traditional banks [1,21]. Recent collaboration between Fintech start-ups and traditional banks is attributed to the potential threat of the more accessible mobile payment model. Third-party payment intermediaries can render the traditional card-based payment services of banks undesirable, since customers prefer easy, remote, and secured transacting [8]. According to Skan, Dickerson, and Masood [22], traditional banks choose to partner with FinTech start-ups to generate new ideas, which creates innovative services and products to keep the institutions competitive. In the quest to stay competitive and reach more customers, traditional banks that depend on the conditions of partnership can become the major service provider, improve products and services using FinTech innovation, or own shares in a FinTech start-up in the form of investment [8]. So far, as value creation is concerned, Yao et al. [23] found that, in China, the introduction and growth of third-party payment operators has impacted the e-commerce industry and has gone further to transform how traditional banks provide services to their customers. While it remains factual that traditional financial institutions have undergone changes due to digital transformation, the presence of new players in the industry and the desire to be more accessible, historically traditional banks do not cut out their offerings easily [24]. They prefer to maintain and improve existing offerings rather than completely discontinue them in favour of new offerings [25]. This explains the reason behind the hesitation of many financial institutions in embracing mobile payments that could disrupt their fundamental payment instruments [23]. They remain adamant in protecting existing offerings yet proactive in embracing innovation in their attempt to tackling the current trend of digitization in the industry. Traditional banks have evolved alongside digitization to take advantage of cutting edge-technologies in recapturing markets previously unreachable by expanding existing products and services and adding innovative ones [26].
Hypothesis 1 (H1).
Increase in mobile payments leads to increase in formal account ownership, number of ATMs, and bank branches.
One of the typical indicators of financial inclusion is account ownership at traditional financial institutions [27]. Since our study focuses on financial accessibility, which is a subset of financial inclusion, we assume traditional banks would compete for a fair share of the market. Therefore, the increase in mobile payment transactions can subsequently lead to an increase in formal account ownership. The selection of the variable is justified because traditional banks need to survive and therefore would do more to attract new customers. We estimate traditional banks would compete with mobile payment operators for a share of account ownership because mobile payment has unique characteristics that make it more accessible than traditional bank offerings. As pointed by Ahamed and Mallick [28], for banks to improve their inclusiveness, there must be higher number bank branches and ATMs to improve accessibility for customers. Therefore, the increase in the number of mobile payment transactions would drive traditional banks to increase their number of bank branches and ATMs in an attempt to compete.
Hypothesis 2 (H2).
Population growth mediates mobile payment to increase account ownership, number of ATMs, and number of bank branches.
Rationally, population growth affects the level of infrastructural development within a country. As a population grows, we expect mobile transactions to increase, thereby putting pressure on traditional banks to also improve their infrastructures. Therefore, we estimate population growth to mediate the relationship between mobile payment transactions and account ownership, the number of bank branches and ATMs.
Hypothesis 3 (H3).
Formal account ownership, number of ATMs and the number of bank branches mediate mobile payment transactions to improve financial sector rating.
With the assumption that the increase in mobile payment transactions in sub-Sahara Africa challenges traditional banks to create avenues to have more customers, expand the number of branches, and expand the number of ATMs to serve customers, we further propose an increase in mobile payments mediated by formal account ownership, number of ATMs, and the number of bank branches lead to the overall improvement in the financial sector of countries within the region. The aforementioned hypotheses are translated into a conceptual model, which is presented in Figure 1.
Figure 1.
Conceptual model.
3. Research Method
3.1. Description of Data and Variables
We considered 11 countries within the region based on the availability of data. The data is collated from the world development indicator WDI for the periods 2011 to 2017 for Ghana, Kenya, Uganda, Nigeria, Zambia, Zimbabwe, Tanzania, Angola, Ivory Coast, Mali, and Rwanda. Although the Global Finder database equally provides data on financial inclusion, we decided to use data from the WDI because data on these countries are readily available in completeness. The study assesses the impact of mobile payment transactions on financial accessibility in sub-Sahara Africa by looking at the efforts of traditional banks beyond collaborations with FinTech operators. Therefore, consistent with existing literature on financial accessibility we considered formal account ownership, number of bank ATMs, number of bank branches, mobile payment transactions, and financial sector rating as well as population growth as variables of interest. Formal account ownership means individuals aged 15 years and above having an account with a formal financial institution within the past 12 months, number of bank ATMs means the total number of ATMs within a country per 100,000 adults, number of bank branches means the number of commercial bank branches within a country per 100,000 adults, mobile payment transactions means the total number of mobile payment transactions within a year, financial sector rating measures the performance of the overall financial sector of a country on a scale of 1–5, and population means the total population of a country aged 15 and above on a yearly basis. The time interval (2011–2017) together with the sampled number of countries and variables were dictated by data availability. With the purpose of interpreting the parameter estimates as the elasticities of the response variables to utilize in the study, the data was transformed into natural logarithm. Summary of the data set is therefore reported in Table 1.
Table 1.
Summary of data set.
3.2. Model Specification
We employ hierarchical longitudinal or panel multiple linear regression analysis to estimate the path coefficients of the various variables considered in the study. Specifically, we apply mobile payment transactions (MPT) as an explanatory variable, population (POP) as a mediating variable because it serves as a dependent and at the same time independent variable to variables within the conceptual model in Figure 1, whereas financial sector rating (FSR), formal account ownership (FAO), number of bank ATMs (NATM), and number of bank branches (NBB) are considered to be response variables. Generally, hierarchical regression analysis shows if the variables of interest explain statistical significance of the extent of variation in the response variable after accounting for all other variables. Explicitly, the framework is for model comparison rather than a statistical method. In the framework, different simple/multiple linear regressions in panel form are proposed by adding explanatory variables to previous models at each step. Our interest is to investigate whether a newly included variable reveals a significant improvement in the proportion of explained variance in the response variable by the model. Primarily, a multiple linear regression in panel form with explanatory variables is formulated as
where represents the explanatory variables, is the intercept, is the response variable, captures the effect of the independent variables on the response variable, whilst denoted the individual countries and represents the time span used for the study. Since the Hierarchical regression models consist of a series of regression models, we group the series of regression models under the three main hypotheses. Thus in estimating the direct and the mediating effects among the variables, path analysis will be conducted by formulating the following regression models relying on the proposed hypotheses. The first hypothesis postulates that an increase in mobile payments leads to increase in formal account ownership, number of ATMs, and number of bank branches. Accordingly, we propose the panel regression model
where is formal ownership account, is the number of ATMs, also denotes number of bank branches, represents mobile payment transactions and means the error terms. captures the effect of MPT on each of the three response variables (FOA, NATM, and NBB). Thus is expected to be positive that is , so as to validate the first hypothesis.
The second conjuncture based related literature speculates that population growth mediates mobile payment to increase account ownership, number of ATMs, and number of bank branches. Per assertion, the panel regression model pertaining to the mediating effect of population on the relationship between mobile payment transactions as explanatory variable and the number of ATMs and number of bank branches, together with formal account ownership, as response variables respectively per this hypothesis is specified as follows:
where captures the effect of population as a mediating variable and regarded as control variable in the model, whereas measures the effect of mobile payment transaction on financial sector rating indirectly. In order to support the second conjuncture of the study and are expected to be positive which is .
Finally, the third hypothesis speculates that formal account ownership, number of ATMs and the number of bank branches mediates mobile payment transactions to improve financial sector rating. Accordingly, the following panel linear regression model pertaining the mediating effect of number of ATMs, number and of bank branches as well as former account ownership on the affiliation among financial sector rating and mobile payment transaction is specified as
where represent financial sector rating, whilst represents a vector of control variables playing the mediating role and includes mobile payment formal account ownership, number of ATMs, and the number of bank branches, whereas is already defined. in the specified model captures the effect of MPT on FSR when the mediating variables are being controlled, where as captures the effect of the mediating variables on FSR. For formal account ownership, number of ATMs, and number of bank branches to mediate efficiently the effect of mobile payment transactions on financial sector rating, the study expects that must be positive and significant. Due to the issues of heteroskedasticity, the variables employed within the respective models are converted to common logarithm shapes. Thus the log-transforms of the various models formulated from the various hypotheses are as follows:
where are the natural logarithms of the respective variables used in the study at time t of a specific country i.
4. Theoretical Framework
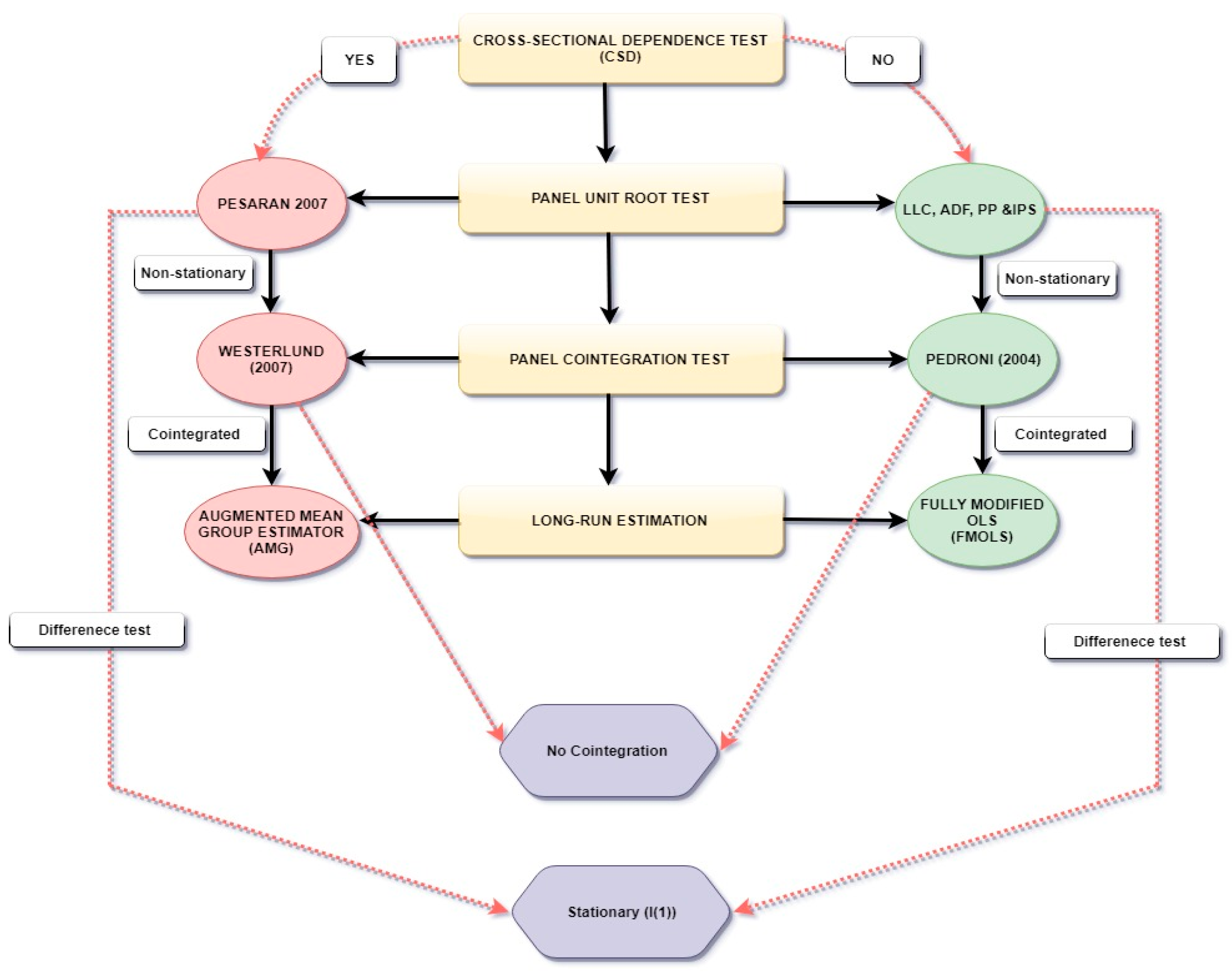
After specifying the proposed models based on the respective hypotheses, we estimate and investigate the direct, indirect, and mediating relationships amid variables used in the study. To be able to select the right methods to provide robust results, we developed the analytical framework in Figure 2.
Figure 2.
Analytical framework for estimating the affiliations amid analysed variables.
Step 1: Cross-Sectional Reliance Test
We conduct the cross-sectional reliance or dependence test to ascertain the spatial relationship within the panel. The spatial relationship amid cross-sectional units may arise because of high economic linkages and other common factors among countries within the panel. However, the strength of these economic linkages and other common factors has varied impacts across different units. Accordingly, random and independently sampled cross-sectional-units or countries may not resolve these complex forms of spatial and temporal dependence that may exist within the panel data. Therefore, the interdependence may result in some form of cross-sectional correlation errors in the panel data applications and can lead to invalid statistical inferences. Consequently, we find it prudent to test for cross-sectional dependence to help determines the method to be used to carry out unit root and cointegration tests.
Step 2: Panel Unit Root Test
Next, we test the integration properties of the variables adopted for the study. The presence or absence of cross-sectional reliance within the panel data determines as to whether to employ first-generation or second-generation unit root test. This is because first-generation unit root test is efficient for cross-sectional independencies, whereas second-generation unit root test works well in the presence of cross-sectional correlations. Hence, the unavailability of cross-sectional affiliation will lead to the use of Levin, Lin, and Chu (LL&C) t-test; Im, Pesaran, and Shin (IPS) test; Augmented Dickey-Fuller-Fisher (ADF-Fisher) test; and Phillip-Perron Fisher (PP-Fisher) test as the first-generation unit root test, whereas any evidence of cross-sectional connectedness will lead the study to employ cross-sectional IPS (CIPS) and cross-sectional ADF (CADF) as the second-generation panel unit root test. As per our assumption, when series are not stationary at any order, the analysis terminates.
Step 3: Panel Cointegration Test
Again, we conduct a co-integration test to examine the existence of structural long-run relationship amid the series for the study. Thus in the presence of cross-sectional dependences, the Pedroni test, which classified first-generation panel cointegration test will be employed, whereas in the presence of the aforementioned issue, the Westerlund [29] test of cointegration will be used to examine the long-run equilibrium relationship between variables. If the cointegration tests, whether first or second generation fails to reject the null hypothesis of no cointegration, then the series cannot be analysed, if not the analysis will proceed with estimating the panel data model.
Step 4: Estimation of Long-Run Relationship
Finally, we estimate the long-run relationships by employing an estimator in order to examine the effects of the various explanatory variables on the corresponding response variables. Thus in the presence of cross-sectional correlations the study is likely to employ the Augmented Mean Group (AMG) estimator whereas on the other side where no issues of cross-sectional affiliations are apparent the study opt for the Fully Modified Ordinary Least Square (FMOLS) estimator. Summarily, the afore listed steps together form the analytical framework specified in Figure 2. Thus, going by the cross-sectional dependence test results, there is evidence of cross-sectional independences; hence, the study uses the first-generation econometric approaches listed on the right side of Figure 2. Details of these first-generation econometric approaches to be used in the study due cross-sectional independencies are briefly described as follows.
4.1. Cross-Sectional Dependence Test
Since the sampled countries have different attributes, the issue of cross-sectional reliance in the panel could not be overlooked. Thus, the presumption of cross-sectional freedom is completely wrong in panel data analysis. According to Pesaran [30], cross-sectional reliance within panels leads to bias estimations as well as inconsistent standard errors of the estimated parameters. Hence, as part of the empirical analysis process, we found out whether cross-sectional reliance existed in the model or not. The presence of cross-sectional dependence or independence help determine the methods to be employed for the tests of stationarity and co-integration. To serve as a robustness check, the Breusch-Pagan LM test and the Pesaran scaled LM test are undertaken to authenticate the results. The Pesaran [30], cross-sectional reliance test is grounded on the traditional panel data model expressed as
where and , is a vector of parameters to be estimated, also represents a vector of input variables, on the other hand indicates the time-invariant individual nuisance estimates, and denotes the error terms that are assumed to be individually and identically distributed. The test of null hypothesis of no cross-sectional reliance verses the alternative hypothesis of the existence of cross-sectional connectedness is respectively expressed as
where or is the correlation coefficient obtained from the error terms of the model and is given by the following relation:
Thus, considering the pairwise correlation coefficients among the cross-sectional residuals, the CD test statistic as proposed by Pesaran is computed below as
We applied the Breusch and Pagan [31], LM tests by obtaining the sum of squared coefficients of correlation among cross-sectional residuals by means of OLS method. The test statistic is computed by the formula:
where refers to the sample estimate of cross-sectional correlation among residuals. N and T are number of cross-sections and time dimension, respectively and i denotes each individual. Given the null hypothesis of no cross-sectional correlations, fixed N and T→∞, the is approximated to Chi Square distribution with N(N − 1)/2 degrees of freedom.
The Pesaran [30] cross-sectional dependency Lagrange Multiplier () test sums the squares of the correlation coefficient between cross-sectional residuals. The technique is used when T > N or N > T, where N is the cross-sectional dimension and T is the time dimension of the panel, and is asymptotically standard and normally distributed. The test is calculated using the formula
where is previously defined as sample estimate of cross-sectional correlation among residuals. The null hypothesis of this test is similar to and tests.
4.2. Panel Unit Root Test (PURT)
Further, we analyzed the integration properties of the variables via unit root tests. The choice of a particular unit root test to be used rely on the outcome of the cross-sectional reliance test because there are two types of generations for the test of data stability. The first generation unit root tests are more applicable to cross-sectional individuality, while the second generation tests work perfectly for cross-sectional dependencies. Thus, due to the occurrence of cross-sectional independence among residual terms within all cross-sections, the study employed the first generation panel unit root tests. In testing the presence of unit root among the analyzed variables, the following equation is used:
where for each country in the panel stands for the time period, denotes the vector of exogenous variables of the model which contains fixed effects or individual time trend, symbolizes autoregressive coefficients, and is the error terms of stationary sequence. Specifically, is considered to be weak in stationary trend if , otherwise if , is said to be have a unit root. Due to autocorrelation which may occur in Equation (7), Levin et al. [32] developed a higher order differential time-delay terms similar to the ADF test in the form
where represents number of lags in the regression and in this case becomes the white noise. Further Im et al. [32] specified a t-bar statistic as the mean of the individual ADF statistic in the form
where signifies the individual t-statistic to test the null hypothesis of no stationarity. Generally, the t-bar statistic is distributed with respect to the null hypothesis, where critical values for given values of N and T are provided by Im et al. [32]. The LLC unit root test assumes , meaning all cross-sectional units are non-stationary, whereas Fisher-ADF test together with Fisher PP test permit to vary across different cross-sections. The Fisher-PP test employs the Phillips-Perron individual unit root test to each cross-section; the test is robust to serial correlation. The combined p-value from both tests is of the form
where is the p-value from the individual unit root test for cross-section i, the test statistics ρ follows a distribution with 2N degree of freedom as Ti→∞ for all N. The null hypothesis of unit root for all N cross section is written as
The alternative hypothesis is that some cross-sections have unit roots and is written as
In the case of stable variables, their attributes are examined through regression analysis. Otherwise, the process of analysis is to be terminated. At the attainment of stability (specifically after the first difference), a co-integration test is conducted in the case of a multivariate model.
4.3. Panel Co-Integration Test
With the variables integrated at the same order, we proceed to examine whether the variables are co-integrated in the long-run or not. The Pedroni [33] test and the Kao [34] test are employed. These tests are adopted because they take into consideration cross-sectional independence with individual effects. The Pedroni’s test for co-integration has seven (7) tests all distributed asymptotically as standard normal. The first tests comprising of the panel v-statistic, panel ρ-statistic, panel PP-statistic, and panel ADF-statistic, adopt a within dimension approach, while the second tests, consisting of the group ρ-statistic, group PP-statistic, and group ADF statistic, adopt a between dimension approach. The Pedroni panel co-integration test is built on the regression model in Equation (18) as follows:
where and are the intercepts and slope coefficients which can vary across cross-sections, , , , and are assumed to be integrated of the same order (I(1)). The null hypothesis of no co-integration of the Pedroni panel co-integration test is determined with respect to the error term () which is expressed as
The alternative hypothesis on the other hand includes the homogeneous hypothesis () for all individual series for the within dimension test and heterogeneous alterative () also for all individual series for between dimension test. Having established the existence of co-integration among the variables, we proceed to determine the model form or the estimator to be used to estimate the established model. Based on the determined model form, the elasticities of variables within the specified models are examined for various inferences to be made.
4.4. Panel Model Estimation
To establish the co-integration of variables, it is necessary to pin down the long-run estimates of the coefficients with respect to the explanatory variable. There are many estimators that can analyze the association between the variables, but we opted for the Fully Modified Ordinary Least Squares (FMOLS) estimator because the FMOLS provides more robust estimates in the presence of cross-sectional independences and overcomes spurious regressions characterized by the OLS. The FMOLS estimator is adopted because it caters for any potential endogeneity in the regressors as a result of the existence of long-run affiliations between the explained and the explanatory variables. Another essential reason for the adoption of the FMOLS estimator produces asymptotically unbiased estimates; it further produces nuisance parameter free standard normal distributions. Inferences are made regarding common long-run associations that are asymptotically invariant to the considerable degree of short-run heterogeneity prevalent in studies typically associated with panels of aggregate data [35].
As suggested by Pedroni [35], our model from Equation (5a) to Equation (5c) is respectively based on the following regression equations:
for and . where , , , , and represents the natural logarithm of formal account ownership, number of ATMs, number of bank branches, financial sector rating and population whilst is a vector representing natural logarithm of system of control variables with respect to Equation (22). , , , , and are cointegrated with slopes , , which may or may not be homogenous across .
Let be a stationary vector including the estimated residuals. Also let be the long-run covariance for the vector process which is decomposed into where is the cotemporaneous covariance and is a weighted sum of autocovariances. Relying on the aforementioned relations, the panel FMOLS estimators for , , and are respectively given by the following relations:
where and respectively, and .
4.5. Heteroskedasticity and Serial Correlation Tests
After the estimation of the long-run relationships between the variables, we examined the validity of the established model by testing for the presence or absence of heteroskedasticity and serial correlation in the model. As postulated by Gujarati and Porter [36], the presence of heteroskedasticity or serial correlation implies that the OLS estimators are no longer the Best Linear Unbiased Estimators (BLUE), as they become inefficient leading to imprecise predictions. We employ the Breusch and Pagan [37] test for heteroskedasticity and the Wooldridge [38] test for serial correlation. The former tested the null hypothesis of homoscedasticity or the absence of heteroskedasticity in the established model, as against the alternative hypothesis of the presence of heteroskedasticity in the model. The latter tested the null hypothesis for the absence of serial correlation in the established model as against the alternative hypothesis for the existence of serial correlation in the model.
5. Results and Discussion
5.1. Summary of Descriptive Statistics and Multicolinearity Test
A brief summary of the descriptive statistics is presented in Table 2. With respect to our findings, the most important series refers to the actual deviation from the mean value of the variables proposed in the study. To be more specific, the value of the standard deviation for mobile payment transaction (MPT) is 5.84 with a standard deviation of 0.21. Furthermore, the same statistics for population (POP), formal account ownership (FAO), number of ATMs (NATM), number of bank branches (NBB) and financial sector rating (FSR) are respectively obtained as 9.56(2.39), 6.34(1.59), 6.19(1.55), 5.12(1.28), and 7.52(1.88) where those in parenthesis represent the corresponding standard deviations. Further, Table 2 gives the value on Skewness, kurtosis, and JB tests, which helps to verify whether the series with the employed data follows the normal distribution. It is inferred that the response variable POP, FAO, NATM, and FSR are negatively skewed with the exception of MPT and NBB which are flattened to the right (positively skewed) compared to the normal curve. Also the kurtosis values of the variables which include POP, NATM, and NBB are found to have a mesokurtic shape in the because they respectively have their kurtosis values to be approximately three, whereas FAO and FSR are evidenced to be platykurtic in terms of shape since their values of kurtosis are approximately less than three. None of the variables used in the study with respect to the conceptual model in Figure 1 are evidenced to be mesokurtic. Generally, the normal value of the Skewness is expected to be approximately “0” and that of kurtosis to be approximately “3” when the observed series is normally distributed. The result per the kurtosis and the Skewness for the various variables used in the study is in line with the Jarque-Bera tests statistics in which all respective values are not approximately zero or exactly zero. The JB test is used to determine whether the given series is normally distributed or not, with the null hypothesis that the series follows a normal distribution against the alternative hypothesis that the series is otherwise. The result from the JB test therefore rejects the null hypothesis that the series is normally distributed all at 1% level of significance.
Table 2.
Summary of descriptive statistics.
To help identify the existence of highly correlated variables which might not be worthy of inclusion in a specific model as an explanatory variable, we tested for multicolinearity among the explanatory variables in the various panel regression models specified using the Variance Inflation Factor (VIF) and Tolerance. In conducting the test, only Model 1 is excluded since it has one explanatory variable hence no need to investigate the existence of multicolinearity. Multicolinearity is examined in regression models with multiple regressors such as our Models 2 and 3. Table 3 shows the multicolinearity test results with respect to the independent variables used in the study. The VIF values are significantly less than 10 whilst the values of the tolerance on the other hand are also more than 0.2. It implies that there exist no multicolinearity among the variables in both multiple linear regression models in Models 2 and 3. Since there exist no multicolinearity in the multiple linear regressions specified in the study, this implies that all the variables used in the study are maintained in their respective models.
Table 3.
Test of multicolinearity.
5.1.1. Cross-Sectional Residual Dependence Test
Prior to the empirical analysis, cross-sectional reliance tests as mentioned in the earlier section is be performed on the panel data employed. The results based on three different tests of cross-sectional dependence which includes the Breusch and Pagan LM test, Pesaran scaled LM, and Pesaran CD tests are reported in Table 4. As shown in the table, outcomes from the aforementioned CD tests employed all failed in rejecting the null hypothesis of cross-sectional independence at 10% level of significance. The cross-sectional residual reliance across country groups therefore cannot be considered. With the failure to reject the null hypothesis of cross-sectional independence, the study adopts first generation panel unit root tests which include Levin, Lin and Chu (LL&C) t-test, Im, Pesaran and Shin (IPS) test, Augmented Dickey-Fuller Fisher (ADF-Fisher), and Phillips-Perron Fisher (PP-Fisher) to examine the integration properties of employed variables.
Table 4.
Test results from the cross-sectional dependence test.
5.1.2. Panel Unit Root Test
Prior to conducting the panel cointegration test to examine the existence of long-run affiliations amid variables employed for the study, we investigate the integration properties of these variables. The panel unit root tests commonly used as reported in Table 5 are the Levin, Lin, and Chu (LL&C) t-test; the Im, Pesaran, and Shin (IPS) test; Augmented Dickey-Fuller Fisher (ADF-Fisher); and Phillips-Perron Fisher (PP-Fisher). The test results reveal the variables to be analysed are not stationary at their level forms but rather become stationary when differenced in the first order. Thus the variables employed within the study are integrated at the same order (I(1)).
Table 5.
Panel unit root test results.
5.1.3. Panel Cointegration Test
Relying on the results of the panel unit root tests in the previous section, eleven different cointegration statistics from the Pedroni cointegration test are calculated to test the long-run relationship between variables employed in the three models proposed for the study. Results pertaining to the panel cointegration test developed by Pedroni [33] are reported in Table 6. The results obtained from Model 1 for the subpanels made up of FOA, NATM, and NBB with MPT as the only explanatory variable indicating nine (9) test statistics are significant, thus implying MPT serves as the only independent variable in Model 1 with a co-integrating affiliation with FAO, NATM, and NBB respectively. In the same manner, no less than nine statistics from Models 2 and 3 are identified to be statistically significant, thereby rejecting the null hypothesis of no co-integration. The results indicate, POP together with MPT in Model 2 are cointegrated with FAO, NATM, and NBB correspondingly whereas in Model 3 all the explanatory variables which includes FAO, NATM, NBB, and MPT have a long-run relationship with FSR. In summary, the Pedroni panel cointegration test results suggest that the variables are cointegrated in the three models proposed for the study.
Table 6.
Results from panel cointegration test.
5.2. Estimation of Panel Models
Results from our Model 1 depicted in Table 7 which assesses the direct relationship between mobile payment transactions and formal account ownership, the number of ATMs, and the number of bank branches, show positive significant relationship between our predictors and explanatory variable respectively. Indicatively, the recent rise in the overall financial inclusion figures in the region is partly driven by the competition offered by mobile payment operators [2]. This partly debunks on-going debates about the negative effects of mobile payment on traditional financial institutions survival [3,39]. Rather, this provides deeper insight into the positive aspects technology development towards the financial landscape in the region [3,40,41]. While recent studies [3,15,39,42] point to the singular role of mobile payment in financial inclusion in the region, the result with coefficient of 0.582 and an R-square of 0.338 indicates that the increase in mobile payment transactions also significantly affect traditional banks number of formal account ownership numbers in the region. Practically, to stimulate growth in the financial sector of a region characterized mostly by rural settlements which limits rapid investments in physical financial infrastructure could benefit from the on-going competition [43]. Further, the increase in mobile payment transactions in the region significantly impacts on the growth in the number of bank branches per 100,000 adults judging from the results with a coefficient of 0.552 and an R-square of 0.305. Finally, the increase in mobile payment causes traditional banks to set up more bank branches as the result indicates a positive relationship with the coefficient of 0.533 and an R-square of 0.285. This explanatory variable is a key indicator of financial accessibility in traditional financial institutions as indicated by Ahamed and Mallick [28], and supports the strong institutional structure of traditional financial institution which makes disruptive technologies difficult to completely change their usual offerings [12,25]. To expound, Banks in the region continue to invest in new ATM machines and invest in new bank branches in areas previously classified as undesired without replacing their old services because of the need to survive as a result of the competition from the mobile payment operators [24]. Our second model result depicted in Table 7 which measures the mediating role of population growth in the relationship between mobile payment transactions and formal account ownership, number of ATMs, and number of bank branches, reveals positive significant relationships. Mobile payment transaction growth in the region continue to show significant positive relationship with formal account ownership at traditional banks, the number of ATMs, and the number of bank branches at coefficients of 0.323, 0.282, and 0.167 respectively when population is being controlled as mediating variable. Manifest change between the first and second models is the significant improvement in the R-square values of 0.435, 0.411, and 0.479, respectively with the mediating role of population growth. Mobile phone penetration in the region is on the rise significantly alongside the growing population making it easier for mobile payment providers to reach a wider market scope [20,40,44]. Further, it broadens the undesired scope of traditional banks, but with the fierce competition from mobile payment providers in both desired and undesired terrains of traditional banks, investment decisions in marketing efforts, new ATMs, and new bank branches are justified. As the population of Africa continues to grow alongside the ever-growing demand for mobile phones, the mobile payment scope continues to broaden thus exerting pressure on traditional banks to step up their efforts in providing accessibility. This economically supports growth in the industry by extending financial access to businesses and individuals alike [45,46]. Finally, our third model result as shown in Table 7 assesses the mediating roles of formal account ownership, number of ATMs, and number of bank branches in the relationship between mobile payment transactions and financial sector rating. Results from our analysis indicate positive relationship between increase in mobile payment transactions and financial sector rating with an R-square value of 0.871 when the aforementioned variables are being controlled for and this supports the argument of FinTech and traditional banks collaborating to provide better products and financial services [6,41,42]. The situation in the region might not be any different as most traditional banks have opted to collaborate with mobile payment operators alongside their usual offerings which have significantly impacted the financial landscape of the region [39]. More to these collaborations is the institution and streamlining of the financial sector in the region as a result of the arrival of new digital finance players. The emergence of new regulations and structures as a result of the introduction of new players in the financial industry is a proven reason behind improvements in financial sector rating in the region [1,13,26]. Nonetheless, only the number of bank branches had a positive mediation with mobile payment transactions and financial sector rating with the coefficient of 0.755. Formal account ownership and the number of ATMs had positive mediations to indicate these variables drive financial accessibility, which improves financial inclusion in the long-run but, might not necessarily affect the financial sector rating.
Table 7.
Estimation results from the fully modified ordinary least squares (FMOLS) approach.
5.2.1. Diagnostic Tests
Test of diagnostics are much of importance for verifying a model’s validity for interpretation. Diagnostic tests in this study include tests for the following residual terms: serial correlation and heteroskedasticity test. The subsequent section therefore presents the results based on the various diagnostic tests.
Tests of Serial Correlations and Heteroskedasticity
The diagnostic check for the models used this study gives the indication that the models are valid for interpretation with no serial correlation and heteroskedasticity in residuals. This is due to the fact that null hypothesis of no serial correlation and no heteroskedasticity, respectively, are not rejected since the corresponding probability values are far greater than 1%, 5%, and 10% levels of significances. Table 8 therefore shows the test results.
Table 8.
Diagnostic tests.
6. Conclusions
Our econometrics analysis reveals far-reaching implication of mobile payments in sub-Saharan Africa so far as financial accessibility is concern. As the flagship FinTech offering in Africa due to the high mobile penetration rate and the low technology requirements [2], the odds seemed to be against traditional banks to survive the competition, given the rural settlement structure in the region, which favours the former. However, there exist positive significant relationships between growth in mobile payment transactions and formal account ownership, the number of bank branches, and the number of ATMs. This means that traditional banks in the region are competing and are making efforts to become more accessible like the mobile payment operators, thereby increasing financial accessibility avenues through the opening of new branches, setting up new ATMs, and attracting new account ownership in the region. This is explained by the rapid diffusion of mobile payment in the region, which threatens the survival of traditional financial institutions [2,39]. Again, the recent collaborations between mobile payment operators and traditional banks making it possible for these banks to add dynamism to their offerings [8,47]. This is healthy for the financial ecosystem as seen in other continents because we expect not only collaborations between traditional banks and Fintech but also an expansion in traditional bank facilities, which is desirable for the overall development of the landscape. In a continent where many might continue to reside in rural areas for the foreseeable future, the emergence of advanced FinTech offerings could affect diffusion; therefore, the co-existence of traditional banks and FinTech offerings provides hope for many to be included financially, one way or the other.
Furthermore, the rising population in the region positively affects financial accessibility. This is because mobile payment goes beyond boundaries, and therefore, this makes it easier for many to be included financially [48,49]. Again, the on-going competition between mobile payment operators and traditional banks for market share drives traditional banks to expand their services to rural communities that were previously undesired. As the African continent continues to grow in terms of population, the financial inclusion gap can only be improved with the overall growth in the financial sector with all players actively involved in providing accessibility channels. Therefore, it is significant to see mobile payment transactions grow, as well as growth in the number of formal account ownership, the number of ATMs, and the number of bank branches, which together drive growth in the region.
Nonetheless, while we expected a positive relationship between formal account ownership, the number of ATMs, population growth, and the number of bank branches mediated by the growth in mobile payment transactions, we conclude that only the number of bank branches showed a positive relationship. This therefore implies that, while the continent continues to witness improvements in financial accessibility figures [3], the overall sector rating could be attributed to regulatory reforms instead of these variables. This supports the recent calls for regulatory reforms and restructuring in the financial sector with the entry of new players to improve financial accessibility [1,50].
Our empirical result supports the assertion that the application of technology in the financial sector positively affects economic development in developing economies [3,51,52]. Therefore, this provides a roadmap for the Fintech ecosystem (mobile payment operators, traditional financial institutions, and policy makers) and scholars interested in the intermarriage of finance and technology. Findings from our study challenge players in the ecosystem to work more towards and beyond collaborations between traditional banks and mobile payment operators for improved financial inclusion in the region. As technology continues to reshape the financial landscape of the region, regulatory reforms could further propel the growth of the industry [1]. While research in this domain is far advanced, most studies focus on the singular role of mobile payments without considering the joint-role of mobile payment and traditional banks in enhancing financial accessibility, we anticipate that our study would stimulate further studies into this domain and extend to areas such as collaboration for secured SIM card registration and authentication, money laundering detection and prevention to improve formal account ownership as witnessed in China, where you can only use mobile payment when you own a formal account at a regulated bank.
Author Contributions
Author C.P.K.C. conceptualized, designed and performed the study. Author H.Z. provided supervision and author I.A.M. provided software support. All authors have read and agreed to the published version of the manuscript.
Funding
This research is financially supported by the Science & Technology Department of Sichuan Province International Technology Cooperation Project/Hong Kong Macao Taiwan Technology Cooperation Project (2019YFH0004).
Conflicts of Interest
The authors declare no conflict of interest.
References
- Claessens, S.; Glaessner, T.; Klingebiel, D. Electronic finance: Reshaping the financial landscape around the world. J. Financ. Serv. Res. 2002, 22, 29–61. [Google Scholar] [CrossRef]
- Yermack, D. FinTech in Sub-Saharan Africa: What Has Worked Well, and What Hasn’t; New York University (NYU)-Stern School of Business: New York, NY, USA, 2018. [Google Scholar]
- Aggarwal, S.; Klapper, L.; Singer, D.; Demirgüc-Kant, A.; Klapper, L.; Merritt, C.; Demirgüç-Kunt, A.; Klapper, L.; Singer, D.; Limited, M.G.; et al. Mobile Money for Financial Inclusion. Enterp. Dev. Microfinance 2016, 22, 134–146. [Google Scholar]
- Jagtiani, J.; Lemieux, C. Do fintech lenders penetrate areas that are underserved by traditional banks? J. Econ. Bus. 2018, 100, 43–54. [Google Scholar] [CrossRef]
- Sy, A.N.R.; Maino, R.; Massara, A.; Perez-saiz, H.; Sharma, P. FinTech in Sub-Saharan African Countries: A Game Changer? International Monetary Fund: Washington, DC, USA; ISBN 9781484385661-5333.
- Bömer, M.; Maxin, H. Why fintechs cooperate with banks—Evidence from germany. Z. für die gesamte Versicher. 2018, 107, 359–386. [Google Scholar] [CrossRef]
- Arner, D.W.; America, D.A.; Law, T. 150 YEARS OF FINTECH: An evolutionary analysis. JASSA 2016, 3, 22–29. [Google Scholar]
- Drasch, B.J.; Schweizer, A.; Urbach, N. Integrating the ‘Troublemakers’: A taxonomy for cooperation between banks and fintechs. J. Econ. Bus. 2018, 100, 26–42. [Google Scholar] [CrossRef]
- Barczak, G. From the Editor JPIM 2015: The Year in Review. J. Prod. Innov. Manag. 2016, 33, 238. [Google Scholar]
- Catalini, C.; Gans, J.S. Some Simple Economics of the Blockchain. SSRN Electron. J. 2016. [Google Scholar] [CrossRef]
- Zhu, H.; Zhou, Z.Z. Analysis and outlook of applications of blockchain technology to equity crowdfunding in China. Financ. Innov. 2016, 2, 29. [Google Scholar] [CrossRef]
- Fichman, R.G.; Dos Santos, B.L.; Zheng, Z.E. Digital innovation as a fundamental and powerful concept in the information systems curriculum. MIS Q. 2014, 38, 329–353. [Google Scholar] [CrossRef]
- Ondiege, P.O. Regulatory Impact on Mobile Money and Financial Inclusion in African countries-Kenya, Nigeria, Tanzania and Uganda; Center for Global Development: Washington, DC, USA, 2015; pp. 1–49. [Google Scholar]
- Jack, W.; Suri, T. Mobile money: The economics ofM-PESA. Camb. MA Natl. Bur. Econ. Res. 2011. [Google Scholar] [CrossRef]
- Kirui, O.K.; Okello, J.J.; Nyikal, R.A.; Njiraini, G.W. Impact of mobile phone-based money transfer services in agriculture: Evidence from Kenya. Q. J. Int. Agric. 2013, 52, 141–162. [Google Scholar]
- Liébana-Cabanillas, F.; Sánchez-Fernández, J.; Muñoz-Leiva, F. Antecedents of the adoption of the new mobile payment systems: The moderating effect of age. Comput. Hum. Behav. 2014, 35, 464–478. [Google Scholar] [CrossRef]
- Ghezzi, A.; Renga, F.; Balocco, R.; Pescetto, P. Mobile payment applications: Offer state of the art in the Italian market. Info 2010, 12, 3–22. [Google Scholar] [CrossRef]
- Dahlberg, T.; Guo, J.; Ondrus, J. A critical review of mobile payment research. Electron. Commer. Res. Appl. 2015, 14, 265–284. [Google Scholar] [CrossRef]
- Ozili, P.K. Impact of digital finance on financial inclusion and stability. Borsa Istanb. Rev. 2018, 18, 329–340. [Google Scholar] [CrossRef]
- Capgemini, E. World Retail Banking Report; Capgemini: Paris, France, 2015. [Google Scholar]
- Hung, J. FinTech in Taiwan: A case study of a Bank’ s strategic planning for an investment in a FinTech company. Financ. Innov. 2016, 15. [Google Scholar] [CrossRef]
- Skan, J.; Dickerson, J.; Masood, S. The Future of Fintech and Banking: Digitally disrupted or reimagined? Accenture: Dublin, Ireland, 2015. [Google Scholar]
- Yao, M.; Di, H.; Zheng, X.; Xu, X. Impact of payment technology innovations on the traditional financial industry: A focus on China. Technol. Forecast. Soc. Chang. 2018, 135, 199–207. [Google Scholar] [CrossRef]
- Arner, D.W.; Barberis, J.; Buckley, R.P. The Evolution of FinTech: A New Post-Crisis Paradigm. Georg. J. Int. Law 2015, 47, 1271–1319. [Google Scholar] [CrossRef]
- Yoo, Y.; Boland, R.J.; Lyytinen, K.; Majchrzak, A. Organizing for innovation in the digitized world. Organ. Sci. 2012, 23, 1398–1408. [Google Scholar] [CrossRef]
- Anagnostopoulos, I. Fintech and regtech: Impact on regulators and banks. J. Econ. Bus. 2018, 100, 7–25. [Google Scholar] [CrossRef]
- Demirgüç-Kunt, A.; Klapper, L. Measuring financial inclusion: Explaining variation in use of financial services across and within countries. Brook. Pap. Econ. Act. 2013, 44, 279–321. [Google Scholar] [CrossRef]
- Ahamed, M.M.; Mallick, S.K. Is financial inclusion good for bank stability? International evidence. J. Econ. Behav. Organ. 2019, 157, 403–427. [Google Scholar] [CrossRef]
- Westerlund, J. Testing for Error Correction in Panel Data. Oxf. Bull. Econ. Stat. 2007, 69, 709–748. [Google Scholar] [CrossRef]
- Pesaran, M.H.; Robinson Building, A. General Diagnostic Tests for Cross Section Dependence in Panels; Institute of Labor Economics: Bonn, Germany, 2004. [Google Scholar]
- Breusch, T.S.; Pagan, A.R. The Lagrange Multiplier Test and its Applications to Model Specification in Econometrics. Rev. Econ. Stud. 1980, 47, 239. [Google Scholar] [CrossRef]
- Im, K.S.; Pesaran, M.H.; Shin, Y. Testing for unit roots in heterogeneous panels. J. Econom. 2003, 115, 53–74. [Google Scholar] [CrossRef]
- Pedroni, P. Social capital, barriers to production and capital shares: Implications for the importance of parameter heterogeneity from a nonstationary panel approach. J. Appl. Econom. 2007, 22, 429–451. [Google Scholar] [CrossRef]
- Kao, C. Spurious regression and residual-based tests for cointegration in panel data. J. Econom. 1999, 90, 1–44. [Google Scholar] [CrossRef]
- Pedroni, P. Purchasing power parity tests in cointegrated panels. Rev. Econ. Stat. 2001, 83, 727–731. [Google Scholar] [CrossRef]
- Gujarati, D.; Porter, D. Basic Econometrics; McGraw-Hill International Edition: New York, NY, USA, 2009. [Google Scholar]
- Breusch, T.S.; Pagan, A.R. A Simple Test for Heteroscedasticity and Random Coefficient Variation. Econometrica 1979, 47, 1287. [Google Scholar] [CrossRef]
- Wooldridge, J.M. Control function methods in applied econometrics. J. Hum. Resour. 2015, 50, 420–445. [Google Scholar] [CrossRef]
- Bansal, S. Perspective of Technology in Achieving Financial Inclusion in Rural India. Procedia Econ. Financ. 2014, 11, 472–480. [Google Scholar] [CrossRef]
- Chen, Z.; Li, Y.; Wu, Y.; Luo, J. The transition from traditional banking to mobile internet finance: An organizational innovation perspective-a comparative study of Citibank and ICBC. Open Access 2017, 3, 12. [Google Scholar] [CrossRef]
- Economides, N.; Jeziorski, P. Mobile Money in Tanzania. Mark. Sci. 2017, 36, 815–837. [Google Scholar] [CrossRef]
- Das Gupta, A. Recent Developments in Africa. Afr. Q. 1967, 7, 4–11. [Google Scholar]
- Donovan, K.; Martin, A. The Rise of African SIM Registration: The Emerging Dynamics of Regulatory Change. 2012. Available online: https://ssrn.com/abstract=2172283 (accessed on 17 November 2019).
- Fowowe, B. Access to finance and firm performance: Evidence from African countries. Rev. Dev. Financ. 2017, 7, 6–17. [Google Scholar] [CrossRef]
- Quartey, P.; Turkson, E.; Abor, J.Y.; Iddrisu, A.M. Financing the growth of SMEs in Africa: What are the contraints to SME financing within ECOWAS? Rev. Dev. Financ. 2017, 7, 18–28. [Google Scholar] [CrossRef]
- Douglas, J.L.; Grinberg, R. Old Wine in New Bottles: Bank Investments in Fintech Companies. Rev. Bank. Fin. L 2016, 36, 667–684. [Google Scholar]
- Tchamyou, V.S.; Erreygers, G.; Cassimon, D. Inequality, ICT and financial access in Africa. Technol. Forecast. Soc. Chang. 2019, 139, 169–184. [Google Scholar] [CrossRef]
- Yakubu, I.; Dinye, R.; Buor, D.; Iddrisu, W.A. Determining and Forecasting Financial Inclusion in Northern Ghana Using Discriminant Analysis. Int. Res. J. Financ. Econ. 2017, 163, 60–72. [Google Scholar]
- Anarfo, E.B.; Abor, J.Y.; Osei, K.A. Financial regulation and financial inclusion in Sub-Saharan Africa: Does financial stability play a moderating role? Res. Int. Bus. Financ. 2020, 51, 101070. [Google Scholar] [CrossRef]
- Munyegera, G.K.; Matsumoto, T. Mobile Money, Remittances, and Household Welfare: Panel Evidence from Rural Uganda. World Dev. 2016, 79, 127–137. [Google Scholar] [CrossRef]
- Zins, A.; Weill, L. The determinants of financial inclusion in Africa. Rev. Dev. Financ. 2016, 6, 46–57. [Google Scholar] [CrossRef]
- Oluniyi, D.A. MTN Ghana launches MTN Mobile Money; TECH dot AFRICA: Randburg, South Africa, 2009. [Google Scholar]
© 2020 by the authors. Licensee MDPI, Basel, Switzerland. This article is an open access article distributed under the terms and conditions of the Creative Commons Attribution (CC BY) license (http://creativecommons.org/licenses/by/4.0/).

