Abstract
Assessing sustainability is extremely necessary and appears as an industrial need and requirement in order to facilitate decision making and to evaluate the impacts of existing strategies, products and technologies. Thus, the main goal of this research was to develop a sustainability calculator based on the opinion of experts that work in the different branches of the cosmetic industry, in order to cover the entire life cycle of a cosmetic product. A detailed survey in which all the steps of a cosmetic product life cycle were addressed, was designed and applied to cosmetic professionals. The data obtained with the survey was statistically analysed for the positive and negative impacts of each parameter on sustainability. The analysed data allowed the creation of a Microsoft Excel tool that mirrors the experts’ opinion. A proof of concept was also designed in order to prove the usefulness of the tool. The results show that there are no raw materials and/or packaging materials and practices, that can be considered 100% sustainable. However, with the appropriate strategies, it is possible to drastically decrease the impacts of any type of cosmetic product on sustainability. This is a promising tool that includes the three dimensions of sustainability in a simple, fast, objective and interactive way for the user. Its application will facilitate the work of the formulators and reduce the time of analysis and decision.
1. Introduction
The word “sustainability” has, in recent years, gained prominence in all types of industry, and the cosmetic industry is no exception. Sustainability goes beyond environmental concerns and integrates three major domains—social, economic and environmental [1]. Given the complexity of the concept, there are several definitions and interpretations that can be adopted, so it is essential to understand and adapt the concept of sustainability for each specific context.
The cosmetics industry and the research community are trying to embrace this concept and moving towards sustainable production at all levels [2,3,4,5,6,7]. Furthermore, this subject has also attracted the attention of consumers and numerous organizations. Concerns like the safety of cosmetic products, environmental impact and social impact, such as those resulting from unfair trade, have made and make this topic of great interest, and suggest that a “(r)evolution” must be made in such a way as to accept and gradually enforce the practical application of this major concept [8].
The impact of sustainability occurs along the entire cosmetics supply chain. The phase of selection of raw materials deserves further attention, as information on this topic is controversial to some extent. Natural, naturally-derived, nature-identical, organic and green, are some of the definitions that are normally associated with sustainability cosmetic products. However, the concept of sustainability goes beyond the use of natural, green or organic ingredients. A raw material is only classified as natural, organic and/or green, based on the type of agriculture and/or lack of synthetic substances used to produce it. Thus, an ingredient is considered sustainable if it has environmentally preferable attributes that meet an ethical, social and economic responsibility. Therefore, each ingredient should be analyzed by itself using a holistic view. In fact, even a synthetic raw material can be considered sustainable when compared to other options in the market [8].
One of the ways to overcome the difficulties imposed by the lack of proper scientific information and the lack of guidelines and/or legislation that could led to the harmonization of sustainable practices, is to use sustainability metrics in order to accurately assess the sustainability impacts of the cosmetic products. Assessing sustainability is extremely necessary and appears as an industrial need and requirement in order to facilitate decision making and to evaluate the impact of existing strategies, products and technologies. Several types of sustainability metric tools, methods and indicators already exist in the market, but they suffer from major shortcomings such as the measurement time, software complexity and accessibility. In addition, the different sustainability measures differ in the goal, scope and data requirements [9,10,11]. Additionally, addressing all the sustainability aspects within a tool or method of evaluation is quite challenging. In terms of industrial needs, it is important to invest on the design of streamlined or simplified methods for use in the screening phases [10]. The use of these methods can bring great advantages to the cosmetic industry, as it allows the acceleration of the whole process of development and formulation of sustainable cosmetic products. However, the use of extensive and complex methods is critical at an intermediate process stage, to ensure the sustainability of the final products [8].
The first goal of this research project was to understand which factors need to be considered, and the percentage of impact of each of them, on each step of a product life cycle (i.e., identify and rank the impact of practices and ingredients selected). The second goal was to create a simple and functional Microsoft Excel tool that will enable the formulator to assess the impact of their choices at the sustainability level, for any cosmetic product type. To prove the veracity and usefulness of this sustainability calculator, a proof of concept, including a case study, was designed and tested.
Software and Data Availability
The tool developed is entitled “Sustainability Calculator” and should be available for download as an add-in of this article (Supplementary Materials). The language utilized for the tool development includes specific functions and assumptions¸ which are an integral part of Microsoft Excel, as will be explained in the methodology section. The calculator works through a correlation of defined formulas based on the answers given by the experts in the area of the cosmetic industry. It should be noted that, in the selection phase of raw materials, a relationship is also made between the chosen materials and the percentage of used amount (see Section 2.3). In terms of novelty, this is a promising and friendly tool that will help cosmetic formulators make the most appropriate decisions in terms of sustainability and, consequently, reduce the impact of their products and practices. In addition, this tool allows the evaluation of sustainability in one go, instead of analyzing all parameters separately, which will facilitate the work of formulators and reduce the time for analysis and decision; in just a few minutes it is possible to assess the sustainability of any cosmetic product type. Regarding the industrial application, this specific tool could be used as a tool to support decision-making in different professional contexts, in specific in the cosmetic area. It is also worth mentioning that it is possible to change this tool at the request of the manufacturer, for example by adding more parameters in terms of raw materials selection, if needed. One of the great advantages of the tool is its design, since it includes the 3 dimensions of sustainability in a simple, fast, objective and interactive way for the user. To note that only the Microsoft Excel sheet corresponding to the template will be visible to the user, while the remaining sheets that represent the “machinery” will be hidden and the book will be protected with a password. Associated with the template, a Microsoft Excel sheet containing the user instructions will also be available. The user instructions are presented as follows:
- Select the raw materials to be used in the formulation, among the groups presented*.
- Enter the percentage of each raw material selected.
- Regarding the production, start by selecting the source of energy used and then answer the subsequent questions carefully (selecting yes or no).
- Concerning the packaging materials, select the material chosen.
- In relation to distribution and post-consumer use answer the subsequent questions carefully (selecting yes or no).
- Upon completion, check the % of sustainability of the product.
- In the end, do not forget to reflect about the consumer use phase.
* If you do not use a raw material from one of the groups, select the option “No option”
The sustainability calculator template associated with the instructions shown above is presented in Figure 1.
Figure 1.
Sustainability calculator template and the proper instructions.
In Section 3.2, a case study is presented in order to demonstrate how the tool works with a practical example. This case study also functioned as proof of concept to demonstrate the veracity of the results included and the usefulness of the tool developed.
2. Materials and Methods
2.1. Design of Survey
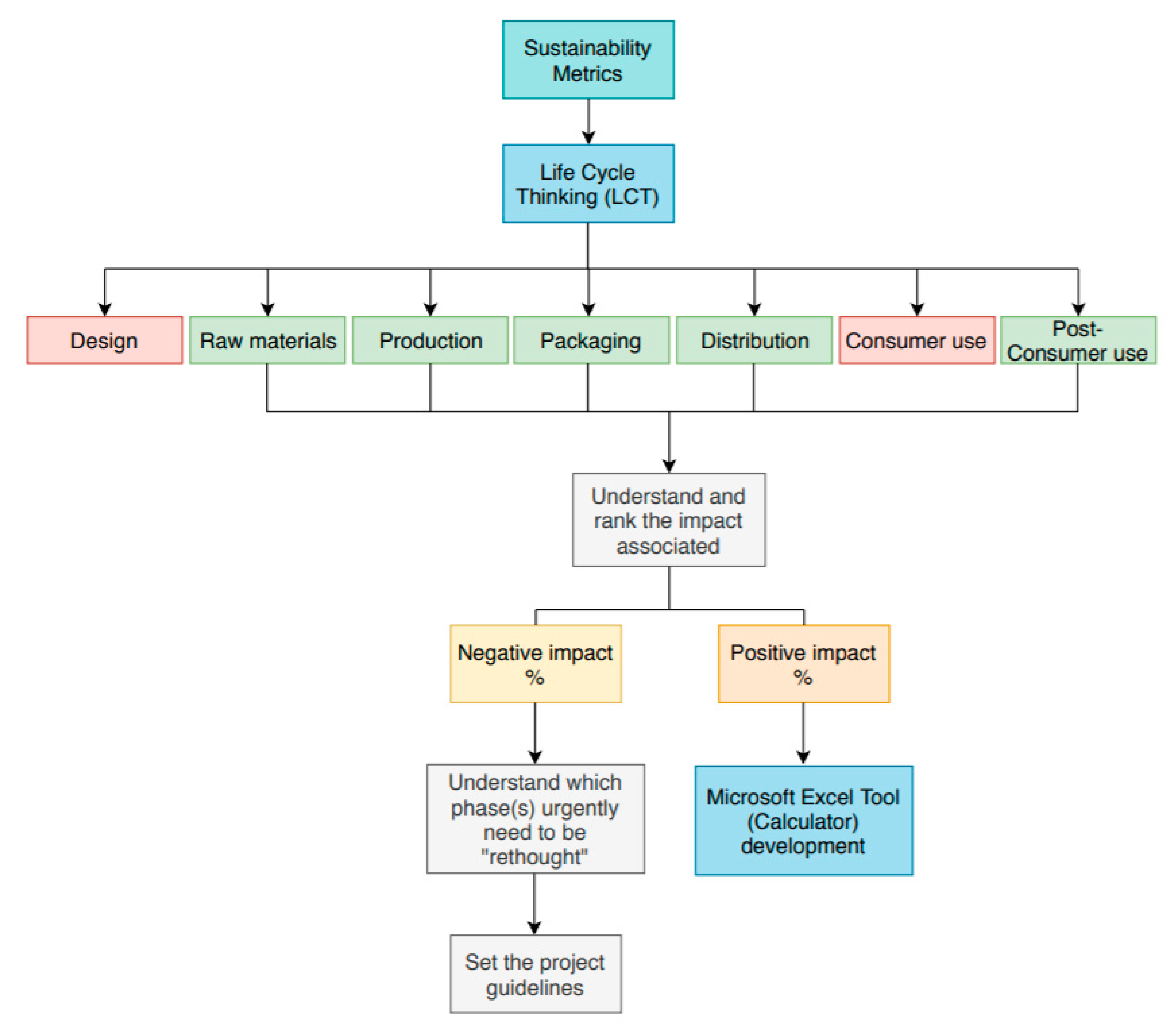
A detailed survey was designed specifically for cosmetic professionals (n = 32), with the main goal of obtaining answers as real and reliable as possible, using common language to avoid possible confusing terminology. The study involved 30 female and 2 male volunteers with ages ranging from 32 to 60 years old. In this work, we aimed to identify and categorize all possible impact factors, in order to develop a comprehensive and intelligible classification system. The survey was designed taking in mind the concept of Life Cycle Thinking (LCT), meaning that all the steps of a product life cycle were addressed. Particularly, seven sections of questions were created, plus a list of definitions in order to clarify some specific points addressed throughout the survey. An additional question about training area and current position was also included. In relation to the training area, 23 professionals with training in Pharmaceutical Sciences, 4 in Biotechnology, 2 in Chemistry/Biochemistry, 2 in Pharmaceutical/Chemistry Engineering and 1 in Biology were selected. The current position of the professional was also considered in order to include professionals with an active role in all phases of the life cycle of a cosmetic product, e.g., professors, students, researchers, commercial technicians (e.g., distributors of raw materials), professionals in the marketing field, medical writers and regulatory affairs employers. In each group of questions, professionals were asked to rate each parameter from 0 (negative impact—unsustainable raw materials/practices) to 5 (positive impact—sustainable raw materials/practices) in a comparative manner. The purpose of the first section of questions was to rate the influence of each product life cycle phase on the final product sustainability, in order to identify which phase(s) urgently need to be re-evaluated. The second section of questions related to the raw materials, and these were subdivided in thirteen groups, namely, emollients, emulsifiers/surfactants, hair conditioners, polymers, solvents, preservatives, fragrances, colorants, UV filters, sunscreens, pH adjustment, chelating agents, exfoliators, and water. Section 3, Section 4 and Section 5 covered the following topics, respectively: production, packaging, packaging materials, distribution and post-consumer phase. The design phase was only contemplated in the first section, because it is highly dependent on the other phases. Similarly, the consumer use phase was only contemplated in the first section, because it is a topic with multiple variants—habits and lifestyle of the consumer, product type (rinse off or leave on), amount per use, use frequency, among others.
2.2. Data Analysis and Interpretation
The data obtained with the survey was analyzed in terms of the positive and negative impacts of each parameter on sustainability. The data obtained in the survey were analyzed using Microsoft Excel. Means were calculated for each parameter and the respective impact percentages (%) were determined. In Figure 2, the outline strategy and the two possible interpretations of the data obtained with the survey, through a process flow chart is shown.
Figure 2.
Outline strategy and data interpretation of the survey.
2.3. MS Excel Add-in/Workbook—Sustainability Calculator
The Microsoft Excel tool was designed according to specific steps, as follows:
- Treatment of the data obtained with the survey (exposited on a Microsoft Excel sheet apart);
- Creation of a Microsoft Excel sheet that corresponds to the auxiliary calculations (i.e., application of the Equations (1)–(3) presented below);
- Creation of the template creation; only this Microsoft Excel sheet will be visible to the user, the remaining sheets (1 and 2) will be hidden and protected from user alterations with a password.
The equations applied in step 2 were as follows:
The % of sustainability for the raw materials selected were calculated according to Equation (1):
where:
22.7% = Raw material selection phase impact (%)
The % of sustainability for the remaining life cycle phases (i.e., Production, Packaging, Distribution and Post-consumer use) were calculated according to the following Equation (2):
where:
- α = Impact of the corresponding phase (%)
- Production phase impact % = 19.6%
- Packaging phase impact % = 20.0%
- Distribution phase impact % = 17.6%
- Post-Consumer use phase impact % = 20.1%
The sustainability of the product (%) was calculated as following (3):
In terms of template creation, the MS Excel add-in was based on the following steps:
- Data
- Data validation
- Validation criteria: List
- Source: select from the data list
Additionally, the search and reference function VLOOKUP, with Syntax = VLOOKUP (value, table, col_index, [range_lookup]), was used with the purpose to lookup a value in a table by matching on the first column (i.e., for data organized vertically). The function IF was used to make logical comparisons. In conclusion, the VLOOKUP function was utilized when the user needed to select an option among several (i.e., n > 2; selection of raw materials table) and the IF function was used when the user must choose only one of two options (n = 2; production, packaging materials, distribution, post-consumer use tables).
Concerning the input of the amount used of each raw material, it was assumed that the values to be inserted must be between 0.01% (minimum) and 100% (maximum). If the user enters a value that does not fall within the defined range, an error message will appear on the screen: “The value introduced is not correct. Consider the values between 0.01% and 100%”.
2.4. Proof of Concept
In order to demonstrate the feasibility and the practical potential of the developed “MS Excel add-in/workbook – sustainability calculator”, a proof of concept was designed. For that, two cosmetic products were compared: one was considered a conventional moisturizer cosmetic product (F1, non-sustainable), while the other was a sustainable reformulation of the original (F2) (Table 1). Table 2 shows the details of the raw materials selected and the practices adopted.
Table 1.
Qualitative and quantitative composition (%) of formulations F1 and F2.
Table 2.
Summary of selected raw materials and practices adopted.
3. Results
3.1. Product Life Cycle
The results showed that the phases with highest impacts on sustainability are the selection of raw materials and the design phases, with 16% of impact. The phases of production, packaging and post-consumer use presented 14% of impact, and the phases of distribution and consumer use presented 13% of impact.
3.1.1. Raw Materials Selection
As previously mentioned, this article covers the following classes of raw materials: emollients, emulsifiers/surfactants, hair conditioners, polymers, solvents, preservatives, fragrances, colorants, UV filters, sunscreens, pH adjustment, chelating agents, exfoliators, and water. Regarding the impact of emollients on sustainability, is possible to conclude that synthetic ingredients, namely mineral derivates and silicone oils, are the raw materials with the most impact on sustainability (25% and 26%, respectively), followed by animal-originated ingredients (i.e., animal oils-16%, and animal waxes-14%), and vegetable-originated ingredients (i.e., vegetable oils-10% and vegetable waxes-9%). Regarding the impact of emulsifiers/surfactants on sustainability, the raw materials can be clustered according to the percentage of impact, as follows: 12% for silicone and PEG emulsifiers, sulfates and, quaternary ammonium compounds; 11% for sulfonic acids and phosphoric acid derivatives; 10% for polysorbates; and 7% for fatty acids, fatty alcohols and lecithin. Concerning the impact of hair conditioners on sustainability, quaternary ammonium compounds are considered the raw materials with the most impact (32%), followed by silicones, polymers and vegetable extracts with 30%, 24% and 14%, respectively. The professionals considered that silicone-based polymers, carbomers and gums and biopolymers have an impact of 38%, 32% and 15 %, respectively. In relation to solvents class, its impact on sustainability was studied for glycols, ethanol and glycerin, which are among the most used in the cosmetic industry. Glycols and ethanol were ranked with a similar and considerable impact on sustainability, with 38% and 37%, respectively. Glycerin presented a lower, but still considerable, impact percentage (25%). In terms of preservation systems, seven categories of preservatives were considered in this study and the results show that parabens and 2-bromo-2-nitropropane-1,3-diol have the greatest impact on sustainability with 17%, followed by imidazolydinil urea/diazolydinil urea and DMDM (dymethylodimethylhydantoin) hydantoin with 16%. Regarding the remaining categories, glycols were ranked with 14% of impact, food preservatives with 11% of impact, and essential oils were the best option with an impact of 9%. Considering the fragrances class, through the analysis of the data obtained, it is clear that the utilization of synthetic fragrances has the highest impact of 50%, followed by essential oils with 28% and oleoresins with 24%. According to professionals, synthetic colorants have the highest impact on sustainability with 34%, while colorants from animal, mineral and vegetable sources have 26%, 24% and 24%, respectively. In terms of UV filters results, chemical UV filters were ranked with an impact of 47%, followed by physical UV filters with 33%, and plants rich in UV absorbing phytochemicals with 20%. Concerning pH adjustment, the synthetic ingredients show to have an impact of 42%, followed by the amino acid L-arginine with 30%, and alpha hydroxyl acids with 28%. Analyzing the results obtained for chelating agents, EDTA was ranked as having the highest impact on sustainability (38%), followed by EDDS with 34% and phytic acid/sodium phytate with 28%. The final results for exfoliators clearly showed that plastic microbeads present a sustainability problem, with 29% impact. A percentage of 17% was obtained for chemical exfoliators and 9% for biodegradable microbeads, which seems to be deprecated in relation to the natural (7%) and organic (8%) microbeads. The water results reveal that the use of water in an amount of 0% to 30% has a 17% impact on sustainability, in an amount between 30% and 60% has 33% of impact, and in an amount greater than 60% has an impact of 50%.
3.1.2. Production, Packaging, Distribution and Post-Consumer Use
The use of a non-renewable energy source has an impact of 13%, while the use of a renewable energy source has an impact of 5%. Energy consumption, soil contamination and water contamination (e.g., groundwater) were rated with an equal impact (10%); water consumption, manufacturing temperature, manufacturing wastes and polluting gases emission with an impact of 9%, and production planning (sequence of batches) and cleaning procedures have an impact of 8%. According to the data obtained, recyclability and reusability of the packaging have an impact of 7% and biodegradability has an impact of 8%. Concerning the packaging material, it has been shown its high impact on sustainability (15%). In addition, professionals attributed a percentage of 24% to the use of excess layers in packaging.
Concerning the packaging materials, the following classification was obtained: non-renewable materials 23%; plastic/polymeric materials 20%; aluminium 15%; wood 13%; glass 11%, and recycled materials and biopolymers or plant-based plastics 9%.
Emissions related to the use and choice of fuel were ranked according to the use of diesel or alternatives to diesel, which had 19% and 11% of impact, respectively. Load utilization, frequency of deliveries and transportation miles were three key parameters to be considered. The panelists considered that transportation miles had an impact of 17%, and load utilization and frequency of deliveries had an impact of 18%. Another factor that was also contemplated was the type of transportation (road, air, sea) which had 17% of impact.
According to the data obtained, it is clear that packaging waste (15%), emissions to water and water pollution/contamination (16%), soil contamination (17%), environmental pollution (17%) and biodiversity issues (16%) have an impact on sustainability within similar values. Values within the same range were also attributed to biodegradability (7%), recycling (6%) and reuse (6%) strategies.
3.2. Sustainability Calculator—Proof of Concept
This section presents a case study in order to demonstrate how the tool works with a practical example. The strategy designed to demonstrate the veracity and usefulness of the developed sustainability calculator consisted in evaluating two formulations, F1 (unsustainable) and F2 (sustainable). After the introduction of the inputs in the MS Excel add-in, stated in Tables S1 and S2, the percentages of sustainability obtained for F1 and F2 were 18.3% and 61.2%, respectively. The results obtained confirmed the efficiency of this tool, since it was expected a significant difference between them.
4. Discussion
4.1. Product Life Cycle
One of the main objectives of this work was to unravel which phase(s) of a product life cycle have more impact on sustainability. Design and raw materials selection phases were ranked with the same and the highest impact percentage (16%). According to the fact that design phase is dependent on the others, the selection of raw materials was considered the one with highest impact. These results showed that the selection of raw materials phase is the one with re-evaluation priority, i.e., the formulator needs to clearly assess the choice of raw materials. However, the impact percentages obtained for each phase are very similar, therefore, all phases must be carefully considered so that the final product is as sustainable as possible.
4.1.1. Raw Materials Selection
With the increase of sustainability knowledge, it is crucial to understand what are the key points that should be considered when selecting sustainable raw materials. First, it is necessary to focus on the biodegradability pattern and the bio-based composition of the ingredients. Additionally, the origin of the raw material (i.e., synthetic, animal or vegetable source) is as important as the way it was synthesized, extracted and/or purified. It should be clarified that there is plenty misinformation, being usually considered that all synthetics are unsustainable, and all nature-based ingredients are sustainable, which is not always true. Lastly, it should also not be forgotten that sustainability does not only pertain to environmental impact, but also to economic and social domains. Based on these four key points, it is also important to highlight that each ingredient should be analyzed with as many criteria as possible, as each case is different.
Considering the points highlighted above, whenever possible, each of the raw materials addressed in the survey will be discussed both by themselves and in comparison to the other options. Starting with the emollients class, raw materials derived from petrochemicals have been used for almost 100 years and, in cosmetic industry, mineral oils and petrolatum are among the most used. However, these ingredients have many obvious sustainability concerns associated [12]. The results obtained with the questionnaire go against what was expected because synthetic raw materials were classified as the most impactful, followed by those of animal origin and finally by those of vegetable origin. The analysis of the data also reveals that both animal and vegetable oils have more impact on sustainability than waxes. This fact is closely related to extraction and production methods of the ingredients in question. Typically, waxes are subjected to more complex extraction and purification processes than oils, which have a significant impact on sustainability. It should also be noted that the waxes have a higher melting point, which implies a higher energy expenditure in the production of the final product.
Concerning the following class of ingredients (emulsifiers/surfactants), emulsifiers are used essentially in creams or lotions, while surfactants are used in foaming products to clean the skin or hair. They can be derived from natural or synthetic (petrochemical) raw materials or be a combination of both [12]. The data obtained with the survey are not unexpected, for the following reasons: silicones raise concerns about biodegradability and skin occlusive properties, while the use of PEGs and quaternary ammonium compounds raise safety and toxicity concerns; sulfonated materials are produced by harsh chemical processes; the composition of polysorbates (i.e., alkoxylated materials) is also a major concern. Regarding fatty acids and fatty alcohols, they are natural derivatives, but their synthetic processes may not be considered sustainable, and this factor must also be considered. Lecithin, a phospholipid extracted from soybean, egg yolk or sunflower seeds, is a suitable natural option, but it can be challenging and expensive to formulate with this compound [12].
Regarding hair conditioners, the use of conditioners for hair treatment is very important, since they give the consumer the feeling of a smoother and better-looking hair. Replacing quaternary ammonium and other cationic compounds as hair conditioning components is particularly challenging, but some alternatives are available [12]. Silicones are also commonly used in these formulations due to the sealant properties that make the hair look healthier and brighter, but silicone it is not a natural ingredient [13,14]. Vegetable extracts, showed favorable results in terms of sustainability, as expected, and have proven to be a suitable alternative for the replacement of synthetics.
Synthetic polymers, in particular carbomers, are like a “trump card” that formulators have at their disposal, being routinely used in many personal care products, due to their advantageous properties. Polymers are widely used in cosmetic industry as film-formers, emulsifiers, thickeners, rheology modifiers, conditioners, foam stabilizers and destabilizers, antimicrobials, delivery systems, skin-feel beneficial agents and as aesthetic enhancers [15,16]. Thus, synthetic polymers have numerous applications, but they raise several issues in terms of sustainability and biodegradability [12]. The biodegradability of polymers depends on the molecular weight, molecular form and crystallinity; the higher the molecular weight the lower the rate of biodegradability [17]. Polymers can be divided in synthetic polymers, silicone-based polymers, organic polymers, and natural polymers [15]. Although natural polymers (e.g., xanthan gum and cellulose gum) may be successfully used to substitute synthetics, they may not be able to replicate the full functionality of the synthetic polymers. To overcome this disadvantage, and achieve better results, it is possible to use blends of natural polymers [12]. Regarding the questionnaire, the main reason for silicone-based polymers exclusion was the concerns about biodegradability. Regarding carbomers the issues raised were related to their petrochemical origin and, in some cases, concerns about monomer impurities [12]. Gums and biopolymers were classified as the best alternative.
Solvents group are fundamental and strictly necessary for the chemical, pharmaceutical and cosmetic industries. Simultaneously, solvents are widely recognized as a great environmental concern, due to their impact on pollution, energy usage, air quality and climate change [18,19]. Organic solvents are used in large quantities (20 million metric tons are produced for year) since they are essential for chemical reactions, in extractions, purifications and some cleaning processes [19,20]. In general terms, solvents account for about 80–90% of the total mass used in any organic reaction and 80–85% of the waste it produces [21]. In cosmetic formulations, solvents also have a prominent role in the solubilization of specific ingredients, allowing them to properly fulfill their functions [20]. Currently, two main solutions are being considered to improve the sustainability of these compounds: the reduction of their use (i.e., re-design syntheses to use less solvent) or the selection of greener or more sustainable solvents [18,20,21]. Glycols and ethanol were ranked with a similar and considerable impact on sustainability, which is easily explained by the petrochemical origin of glycols and the synthetic origin of ethanol. Glycerin had a lower, but still considerable, impact percentage, which reinforces that, in the case of solvent sustainability, there is still a long way to go, mainly at the research level. None of the studied options is considered properly sustainable.
Regarding preservatives replacement, there are four main options: the use of synthetically produced “nature-identical” preservatives, the use of “natural preservatives”, the use of self-preservation techniques or the use of “booster” ingredients. In fact, there are several preservation systems that substitute the conventional ones, but they all have problems. For example, the majority of “natural preservatives” have been a source of controversy, due to their less-than-natural production methods [12]. Another strategy that could be adopted is the use of safe food preservatives in the cosmetic industry. However, their simultaneous use in food and cosmetics can raise safety issues due to bioaccumulation in the organism. Despite that, food preservatives were ranked as valid options for unsustainable preservatives replacement. Essential oils show to be the best option; however, several flaws could be associated with their use. They can have a strong odor and are potential allergens thus their utilization should be carefully assessed.
Fragrances can be considered a special group of raw materials, because although they are used in relatively low quantities compared to other ingredients, the impact in terms of sustainability is not proportional to the quantity. Being complex mixtures of many aroma chemicals or essential oils, it is much more difficult to assess their environmental and social impact. Fragrances are known to have low biodegradability and contribute to air pollution, because they are volatile compounds. Thus, the simplest solution is to remove or reduce the concentration of fragrance in cosmetic products. However, the parfum is regarded as a vital sensorial aspect for consumers [22,23,24]. Approximately 95% of the ingredients in fragrances are chemically-processed, which emphasizes the importance of urgently re-evaluate their use [22]. One of the alternatives is to incorporate blends of essential oils, oleoresins, and other natural aromatic compounds. The later involves a higher cost, thus mixtures of essential oils and identical synthetic aroma compounds are possibly the best option 12. A fragrance can be extracted from a vegetable source, but that does not necessarily make it sustainable. Thus, the fragrance industry should consider working with local growers to ensure that their agricultural and extraction practices are sustainable, while also contributing to social programs in the communities (i.e., involving the local community) [22,25]. Synthetic fragrances can be stronger, longer lasting, more sophisticated and less expensive than natural fragrances. However, all types of fragrances (i.e., synthetic and natural) have been associated with skin irritation, allergic reactions and other health problems [24,26]. The data obtained shows that essential oils and oleoresins are preferable in comparison to synthetic fragrances. However, percentages above 20% are considered impactful, and this is mainly due to the price of the raw materials in question since the economic domain must be considered as having the same weight as the environmental and social domain.
Colorants include both pigments and dyes, the difference between the two being that the pigments (organic or inorganic) are finely divided opaque solids which are insoluble in the vehicle and are dispersed as particles, whereas dyes are organic molecules soluble in the application medium [27]. Colorants can be divided in synthetics (i.e., coal tar derived colors), animal source (e.g., cochineal beetle—carmine color), vegetable source (e.g., derived from roots or rhizomes—turmeric; vegetables —carrot oil extract) and/or mineral source (e.g., iron oxides, pearlescent pigments, mineral pigments) [12]. The synthetic colorants are derived from non-renewable sources and pollutants, while colorants of animal origin are technically natural, but have the second highest impact because they can have implications on biodiversity. Colorants from mineral sources have been approved for sustainable uses. Mica, for example, is a natural colorant, but its use presents ethical issues, since nowadays most mica is sourced from India, where child labor remains prevalent for mining of the mineral [28]. Colorants from vegetable sources seem to be the best alternative, but deforestation must be taken into account.
Regarding UV filters, these can be divided into two broad classes—physical and chemical filters. Physical filters, also known as mineral or inorganic sunscreens, reflect UV radiation, thus protecting the skin. The most commonly used physical UV filters are zinc oxide and titanium dioxide. These are generally stable with lower chances of degradation. This stability is responsible for lasting protection thus these UV filters are applied less frequently, but aesthetically they have the disadvantage of being thick and opaque, leaving a white tone on the skin. Chemical filters (e.g., oxybenzone) also called organic sunscreens, and these protect the skin by absorbing the solar radiation that is then converted into thermal energy [8]. Chemical UV filters are the subjects of major debates as some of these have the reputation of being skin cancer enhancers, while others, including oxybenzone, are considered endocrine disruptors [8,12,29]. In addition to these human safety issues, the chemical filters are known to adversely affect the environmental quality and, in particular, aquatic life [30]. In terms of sustainability, the ideal UV filter should be sourced from renewable raw materials, readily biodegradable, with low toxicity to aquatic organisms, and not endocrine active. There are no direct alternatives to chemical and/or physical UV filters, nevertheless it is possible to use plant extracts rich in UV absorbing phytochemicals (i.e., polyphenols, carotenoids, vitamins and anthocyanidins) [12]. As yet, there are no natural plant-derived sunscreen agents allowed by EU or US legislation, due to the lack of evidence concerning their action in vivo. Although they cannot be used as UV filters, they can be utilized to boost SPF efficacy [12,31,32].
Resorting to pH adjustment, the amino acid L-arginine obtained a percentage of impact slightly higher than alpha hydroxyl acids (2% difference), since it cannot be considered as synthetically or natural (i.e., it is obtained from proteins). Alpha hydroxyl acids, such as lactic or citric acid, are obtained from natural sources, however the processes involved in their synthesis, may involve the use of synthetic products.
Ethylenediaminetetraacetic acid (EDTA) has been considered the chelating agent of choice, due to its effectiveness. EDTA also helps boost preservative effectiveness, making it a standard choice for cosmetic formulators. When questioning the sustainability of EDTA, two major concerns are raised: EDTA is not natural and its biodegradability is doubtful. Synthetized from common organic molecules (ethylenediamine, formaldehyde and cyanide), EDTA is technically considered biodegradable. However, the rate of degradation is extremely slow and it has a long residence time in the environment [33,34]. Phytic acid and sodium phytate (found in the hulls of nuts, seeds and grains) are considered effective alternatives to EDTA as both chelating agents are extracted from a natural source. Another alternative is ethylenediaminedisuccinic acid (EDDS), obtained from aspartic acid and which, unlike EDTA, has been proved to have an excellent biodegradability rate [12]. Analyzing the results obtained with the survey, it is possible to conclude that they are in agreement with the literature [12,33,34], since EDTA was ranked as having the highest impact on sustainability (38%), followed by EDDS with 34% and phytic acid/sodium phytate with 28%.
There are three types of exfoliators: physical, chemical, and enzyme-based. In this research work, the main focus was on the first two types. Physical exfoliators are formulated to remove dead skin cells through an abrasion mechanism, which is achieved by the incorporation of small spherical particles (0.1–5000 μm in size). Most of these products contain synthetic plastic polymers - microbeads. Polyethylene (PE), polylactic acid (PLA), polypropylene, polystyrene, and/or polyethylene terephthalate are the most used synthetic plastic polymers. Plastic microspheres are not only incorporated into facial and body scrub products, but also into tooth polishing oral care products [8,12,35]. Thus, the excessive use of microbeads in rinse-off products contribute to a massive accumulation of plastic in aquatic environments, which could lead to biodiversity problems, and human and animal health issues [35,36,37,38]. All these evidences led the United States, UK and multinational companies like L’Óreal and Johnson&Johnson to ban the use of plastic microbeads from their cosmetic products [36]. There are plenty of alternatives to improve the sustainability of an exfoliator product, which include biodegradable microbeads made from cellulose, natural microbeads made from rains, nuts or barks/shells, sugar-based organic microbeads, and mineral microbeads made from silica, bentonite, pumice, mica, montmorillonite, salt, and quartz sand [35,38,39]. Chemical exfoliators are formulated to increase cell turnover. Fruit enzymes and gentle acids like alpha hydroxy acids and beta hydroxy acids are the most used excipients [8]. Although microspheres are not used in these products, the excipients used are still categorized as harmful to the aquatic environment as they mostly belong to the acid class, which may have an impact on biodiversity. Concerning the survey, the group of mineral microbeads was subdivided in two, mineral beads with particle size >100 nm and <100 nm, in order to understand if the professionals consider the size as a critical point in sustainability. There are three types of exfoliators: physical, chemical, and enzyme-based. In this research work, the main focus was on the first two types. Physical exfoliators are formulated to remove dead skin cells through an abrasion mechanism, which is achieved by the incorporation of small spherical particles (0.1–5000 μm in size). Most of these products contain synthetic plastic polymers-microbeads. Polyethylene (PE), polylactic acid (PLA), polypropylene, polystyrene, and/or polyethylene terephthalate are the most used synthetic plastic polymers. Plastic microspheres are not only incorporated into facial and body scrub products, but also into tooth polishing oral care products [8,12,35]. Thus, the excessive use of microbeads in rinse-off products contribute to a massive accumulation of plastic in aquatic environments, which could lead to biodiversity problems, and human and animal health issues [35,36,37,38]. All these evidences led the United States, UK and multinational companies like L’Óreal and Johnson&Johnson to ban the use of plastic microbeads from their cosmetic products [36]. There are plenty of alternatives to improve the sustainability of an exfoliator product, which include biodegradable microbeads made from cellulose, natural microbeads made from rains, nuts or barks/shells, sugar-based organic microbeads, and mineral microbeads made from silica, bentonite, pumice, mica, montmorillonite, salt, and quartz sand [35,38,39]. Chemical exfoliators are formulated to increase cell turnover. Fruit enzymes and gentle acids like alpha hydroxy acids and beta hydroxy acids are the most used excipients [8]. Although microspheres are not used in these products, the excipients used are still categorized as harmful to the aquatic environment as they mostly belong to the acid class, which may have an impact on biodiversity. Concerning the survey, the group of mineral microbeads was subdivided in two, mineral beads with particle size >100 nm and <100 nm, in order to understand if the professionals consider the size as a critical point in sustainability. The final results clearly showed that plastic microbeads present a sustainability problem, with 29% impact, due to all of the reasons previously mentioned. A percentage of 17% was obtained for chemical exfoliators and 9% for biodegradable microbeads, which seems to be deprecated in relation to the natural (7%) and organic (8%) microbeads. Biodegradable microbeads are excellent alternatives, because they are designed to be similar to plastic microbeads and have the great advantage of being degradable to innocuous products at end-of-life, thus being more environmentally sustainable. Lastly, the professionals consider that the size of the mineral particles is a critical point to take into account. Mineral beads with particle size >100 nm presented an impact of 12%, while mineral beads <100 nm had an impact of 18%. These data are in accordance with what is expected because the smaller the size, the more easily they can enter the cells, thus causing more toxicity to the cellular environment [36].
Water is one of the most controversial ingredients in terms of sustainability. At first glance it could be thought that water does not lead to sustainability problems, but climate change due to global warming is leading to profound changes in the water cycle, threatening water availability, access and quality. Thus, it was decided to approach this ingredient taking into account the possible percentage of use in the final product (0–30%, 30–60% and >60%) in order to better perceive the opinion of the professionals. that the results showed that the professionals agreed with the hypothesis that the impact of water on sustainability depends on the total amount of use. In conclusion, the higher the amount of water used, the greater the impact on sustainability, for obvious reasons.
4.1.2. Production, Packaging, Distribution and Post-Consumer Use
Through the analysis of the data obtained, it is possible to conclude that the energy source used for production is a key issue to take into consideration, given that the use of a non-renewable energy source has an impact of 13%, while the use of a renewable energy source has an impact of 5%. Regarding the other parameters being evaluated, the professionals considered that energy consumption, soil contamination and water contamination (e.g., groundwater) have identical impact of 10%, water consumption, manufacturing temperature, manufacturing wastes and polluting gases emission have an impact of 9%, and production planning (sequence of batches) and cleaning procedures have an impact of 8%. Regarding packaging, the professionals were first asked about the characteristics of the packaging and the industrial practices involved, and later about the packaging materials. In terms of characteristics of packaging (i.e., recyclability, reusability and biodegradability), panelists considered that these parameters need to be carefully evaluated at the time of the product design. According to the data obtained, recyclability and reusability of the packaging have an impact of 7% and biodegradability has an impact of 8%. Thus, it can be concluded that experts consider that the strategy of recycling and reuse of the packaging are more important for sustainability, than the use of a biodegradable packaging. Concerning the packaging material, it has been shown its high impact on sustainability (15%). According to the literature [12], another great concern is the excess of layers used in packaging. Normally, cosmetic products are stored in packs with multilayers, which obviously increases the degradation time and contributes to an increase of environmental pollution. The professionals agreed with this concern, attributing 24% of impact to this parameter. Regarding packaging materials, glass and biopolymers or plant-based plastics were selected as being the most sustainable compared to the other options. However, it is necessary to invest in the search for new packaging materials as well as in their manufacture, and 3D printing can be considered an asset. In terms of distribution parameters, it is important to consider the type of fuel being used, on which the emissions (environmental pollution) are dependent. Post-consumer use phase is a phase dependent on the strategies created/implemented by the company (e.g., recyclability, reusability and biodegradability of the packaging), as well as the actions taken by the consumer. Concerning the values attributed to the parameters of biodegradability (7%), recycling (6%) and re-use (6%), these are in agreement with the data obtained and shown in Section 3.1.2 (i.e., the strategy of recycling and re-use is more beneficial than the capacity of biodegradability).
5. Conclusions
Sustainability metrics are increasingly more accurate in an attempt to deconstruct the complexity associated with the sustainability concept and, in a near future, might be used in conjunction with more specific guidelines. The data obtained in the survey clearly show that there are no raw materials and/or packaging materials and practices that can be considered 100% sustainable. However, with appropriate choices, the impact of cosmetic products on sustainability can be drastically reduced, as shown by the results obtained in the proof of concept. As a final highlight, this study allowed the development of a promising and friendly tool that helps cosmetic formulators, in an early research phase, to make the most appropriate decisions in terms of sustainability, and consequently reduce the impact of their products and practices. It is also worth mentioning that it is possible to change this tool at the request of the manufacturer; it is possible, for example, to add more parameters in terms of raw materials selection.
Supplementary Materials
The following are available online at https://www.mdpi.com/2071-1050/12/4/1437/s1.
Author Contributions
Conceptualization and methodology S.B., H.M.R. and J.M.; writing—original draft preparation, S.B.; writing—review and editing, H.M.R. and J.M.; supervision, H.M.R. and J.M.; project administration, J.M.; funding acquisition, H.M.R. and J.M. All authors have read and agreed to the published version of the manuscript.
Funding
This research was funded by the Fundação para a Ciência e Tecnologia, Portugal (UID/DTP/04138/2019 to iMed.ULisboa) and Labodidática.
Conflicts of Interest
The authors declare no conflict of interest.
References
- Bruntland, G.H. Report of the World Commission on Environment and Development: Our Common Future; Oxford University Press: Oslo, Norway, 1987. [Google Scholar]
- Carriço, C.; Ribeiro, H.; Marto, J. Converting cork by-products to ecofriendly cork bioactive ingredients: Novel pharmaceutical and Cosmetics sustainability calculatorapplications. Ind. Crop. Prod. 2018, 125, 72–84. [Google Scholar] [CrossRef]
- Fernandes, A.R.; Eberlin, S.; Foglio, M.A.; Souto, E.B.; Mazzola, P.G.; Marto, J.; Cefali, L.C.; da Silva Gonçalves, F.C.; Ribeiro, H.M.; Ataide, J.A. In vitro SPF and Photostability Assays of Emulsion Containing Nanoparticles with Vegetable Extracts Rich in Flavonoids. AAPS PharmSciTech 2018, 20, 9. [Google Scholar]
- Marto, J.; Neves, Â.; Gonçalves, L.M.; Pinto, P.; Almeida, C.; Simões, S. Rice Water: A Traditional Ingredient with Anti-Aging Efficacy. Cosmetics 2018, 5, 26. [Google Scholar] [CrossRef]
- Marto, J.M.; Gouveia, L.F.; Gonçalves, L.M.D.; Ribeiro, H.M.; Almeida, A.J. Design of minocycline-containing starch nanocapsules for topical delivery. J. Microencapsul. 2018, 35, 1–13. [Google Scholar] [CrossRef]
- Marto, J.; Pinto, P.; Fitas, M.; Gonçalves, L.; Almeida, A.; Ribeiro, H. Safety assessment of starch-based personal care products: Nanocapsules and pickering emulsions. Toxicol. Appl. Pharmacol. 2018, 342, 14–21. [Google Scholar] [CrossRef]
- Ribeiro, H.M.; Allegro, M.; Marto, J.; Pedras, B.; Oliveira, N.G.; Paiva, A.; Barreiros, S.; Gonçalves, L.M.D.; Simões, P.M.C. Converting Spent Coffee Grounds into Bioactive Extracts with Potential Skin Antiaging and Lightening Effects. ACS Sustain. Chem. Eng. 2018, 6, 6289–6295. [Google Scholar] [CrossRef]
- Bom, S.; Jorge, J.; Ribeiro, H.; Marto, J. A step forward on sustainability in the cosmetics industry: A review. J. Clean. Prod. 2019, 225, 270–290. [Google Scholar] [CrossRef]
- Saurat, M.; Ritthoff, M.; Luz, S. Overview of Existing Sustainability Assessment Methods and Tools, and of Relevant Standards; European Union: Brussels, Belgium, 2015. [Google Scholar]
- Pihkola, H.; Pajula, T.; Federley, M.; Myllyoja, J. Sustainability Assessment in the Process Industry—Future Actions and Development Needs; VTT Technical Research Centre of Finland: Brussels, Belgium, 2017. [Google Scholar]
- Srinivasan, R.S.; Braham, W.W.; Campbell, D.E.; Curcija, D.C.; Rinker, M.E. Sustainability Assesstment Frameworks, Evaluation Tools and Metrics for Buildings and its Environment—A Review. In Proceedings of the International Building Performance Simulation Association, Sydney, Australia, 14–16 November 2011; pp. 350–357. [Google Scholar]
- Sahota, A. Sustainability: How the Cosmetics Industry Is Greening up, 1st ed.; Sahota, A., Ed.; John Wiley & Sons, Ltd.: London, UK, 2013; ISBN 9781118676516. [Google Scholar]
- Georgalas, A. Are Silicones Safe and Sustainable? What Are the Alternatives? Cosmet. &Toilet.: Northbrook, IL, USA, 2014; p. 129. [Google Scholar]
- Lambert, J. Silicone Safety and the Cosmetic Industry; Cosmet. &Toilet.: Northbrook, IL, USA, 2013. [Google Scholar]
- Loh, X.J. Polymers for Personal Care Products and Cosmetics; Royal Society of Chemistry: Cambridge, UK, 2016; ISBN 978-1-78262-295-6. [Google Scholar]
- Lochhead, R.Y. The Role of Polymers in Cosmetics: Recent Trends. In Cosmetic Nanotechnology—Polymers and Colloids in Cosmetics; Morgan, S., Havelka, K., Lochhead, R., Eds.; ACS Publications: Washington, DC, USA, 2007; pp. 3–56. ISBN 0-8412-3996-7. [Google Scholar]
- Murthy, N.; Wilson, S.; Sy, J. Biodegradation of Polymers. Polym. Sci. A Compr. Ref. 2012, 9, 547–560. [Google Scholar]
- Welton, T. Solvents and sustainable chemistry. Proc. R. Soc. A Math. Phys. Eng. Sci. 2015, 471, 20150502. [Google Scholar] [CrossRef]
- Clarke, C.J.; Tu, W.-C.; Levers, O.; Bröhl, A.; Hallett, J.P. Green and Sustainable Solvents in Chemical Processes. Chem. Rev. 2018, 118, 747–800. [Google Scholar] [CrossRef]
- Byrne, F.P.; Jin, S.; Paggiola, G.; Petchey, T.H.M.; Clark, J.H.; Farmer, T.J.; Hunt, A.J.; McElroy, C.R.; Sherwood, J. Tools and techniques for solvent selection: Green solvent selection guides. Sustain. Chem. Process. 2016, 4, 1034. [Google Scholar] [CrossRef]
- Sansom, C. Solvents and sustainability. Chem. World 2018. Available online: https://www.chemistryworld.com/features/solvents-and-sustainability/3008751.article#/ (accessed on 13 February 2020).
- Kulke, T. Fragrances and Sustainability. Perfum. Flavorist 2015, 40, 16–23. [Google Scholar]
- Panten, J.; Surburg, H.; Panten, J.; Surburg, H. Flavors and Fragrances, 1. General Aspects. Ullmann’s Encycl. Ind. Chem. 2015, 1–9. [Google Scholar]
- Bridges, B. Fragrance: Emerging health and environmental concerns. Flavour Fragr. J. 2002, 17, 361–371. [Google Scholar] [CrossRef]
- Berger, R.G. Flavours and Fragrances: Chemistry, Bioprocessing and Sustainability, 1st ed.; Berger, R.G., Gunter, R., Eds.; Springer: Berlin, Germany, 2007; ISBN 9783540493396. [Google Scholar]
- O’Lenick, A.J.; Matson, E. Comparatively Speaking: Natural vs. Synthetic Fragrance; Cosmet. &Toilet.: Northbrook, IL, USA, 2011. [Google Scholar]
- Georgalas, A. Formulating with Natural Colors; Cosmet. &Toilet.: Northbrook, IL, USA, 2014; Volume 129, p. 68. [Google Scholar]
- Kate, A.T.; Schipper, I.; Kiezebrink, V.; Remmers, M. Beauty and a Beast—Child Labour in India for Sparkling Cars and Cosm.; SOMO: Amsterdam, The Netherlands, 2016. [Google Scholar]
- Janjua, N.; Kongshoj, B.; Andersson, A.-M.; Wulf, H. Sunscreens in human plasma and urine after repeated whole-body topical application. J. Eur. Acad. Dermatol. Venereol 2008, 22, 456–461. [Google Scholar] [CrossRef]
- Sánchez-Quiles, D.; Tovar-Sánchez, A. Are sunscreens a new environmental risk associated with coastal tourism? Environ. Int. 2015, 83, 158–170. [Google Scholar] [CrossRef]
- Radice, M.; Manfredini, S.; Ziosi, P.; Dissette, V.; Buso, P.; Fallacara, A.; Vertuani, S. Herbal extracts, lichens and biomolecules as natural photo-protection alternatives to synthetic UV filters. A systematic review. Fitoterapia 2016, 114, 144–162. [Google Scholar] [CrossRef]
- Lourith, N.; Kanlayavattanakul, M.; Chingunpitak, J. Development of sunscreen products containing passion fruit seed extract. Braz. J. Pharm. Sci. 2017, 53, 53. [Google Scholar] [CrossRef]
- Hunt, A. (Ed.) Element Recovery and Sustainability; Green Chemistry Series; Royal Society of Chemistry: Cambridge, UK, 2013; ISBN 978-1-84973-616-9. [Google Scholar]
- Nörtemann, B. Biodegradation of Chelating Agents: EDTA, DTPA, PDTA, NTA, and EDDS. In ACS Symposium Series; Am. Chem. Soc. (ACS): Washington, DC, USA, 2005; Volume 910, pp. 150–170. [Google Scholar]
- Smith, M. Factsheet on Microplastics—NATRUE Position; Nature: Belgium, Brussels, 2017. [Google Scholar]
- Rochman, C.M.; Kross, S.M.; Armstrong, J.B.; Bogan, M.T.; Darling, E.S.; Green, S.J.; Smyth, A.R.; Veríssimo, D. Scientific Evidence Supports a Ban on Microbeads. Environ. Sci. Technol. 2015, 49, 10759–10761. [Google Scholar] [CrossRef]
- Rosney, D. Why Microbeads in Shower Gels are Bad for Marine Life; BBC Newsbeat: London, UK, 2016. [Google Scholar]
- Obrien, J.C.; Torrente-Murciano, L.; Mattia, D.; Scott, J.L. Continuous Production of Cellulose Microbeads via Membrane Emulsification. ACS Sustain. Chem. Eng. 2017, 5, 5931–5939. [Google Scholar] [CrossRef]
- Scudo, A.; Liebmann, B.; Corden, C.; Tyrer, D.; Kreissig, J.; Warwick, O. Intentionally Added Microplastics in Products; Amec Foster Wheeler Environ. & Infrastruct.: London, UK, 2017. [Google Scholar]
© 2020 by the authors. Licensee MDPI, Basel, Switzerland. This article is an open access article distributed under the terms and conditions of the Creative Commons Attribution (CC BY) license (http://creativecommons.org/licenses/by/4.0/).

