Abstract
The necessary transformation of the world’s energy matrices has led to a growth in developing technologies based on renewable sources. In this context, photovoltaic panels and their components count in Brazil with a production and commercialization chain that has accumulated a sustained growth of more than 100% of its generation capacities between the years 2018 and 2019, and that can fulfill or overcome this rate in 2019 to 2020. However, the conditions of a competitive market and the availability of a significant number of middle and small companies for the distribution and installation of photovoltaic technology may represent a scenario where multiple indicators must be considered. The purpose of this study is to apply a combined method to aid decision-making that corresponds to the supplier selection of the technology in the context of Northeast Brazil. The method is composed by the combination of a diffuse inference technique together with a multicriteria decision-making method, VIKOR, and the weight assignment to the indicators using the entropy method, according to the values of the decision matrix resulting from the diffuse inference technique that allows to develop the calculus. The results show that data collection from multiple sources and based on input variables can offer metrics about the suppliers for the selection criteria. Restrictions derived from data collection can be a barrier, and the method relies on an adapted script that facilitates application.
1. Introduction
The development of new technologies for the generation of renewable energy through solar chemical, solar thermal and solar photovoltaic methods has allowed, in recent years, an increase in investment levels for these types of energy sources [1,2]. The use of solar energy represents a field of strategic development where photovoltaic technologies (PV) are implemented to a great extent [3]. Countries such as China (176.1 GW (Giga Watt)), the United States (62.2 GW), Japan (56.0 GW) and Germany (45.5 GW) are references in the creation of infrastructure for photovoltaic modules and solar power generation, which represents a contribution to the reduction of CO2 emissions and a contribution to sustainability [4,5].
In Brazil, according to [6], the efforts to establish energy sources through PV, be it distributed or not, differ in the incentive for investment with a credit line. According to [7], this allowed the creation of networks of small and medium-sized companies for sale and installation, which represent suppliers of the installation services. The market conditions of PV in Brazil grew by 1.2 GW in 2018, and are projected to grow by 300% in 2019 to 2020. I light of these conditions, the demand for a supply chain is strengthened, and therefore suppliers are a key link to allow the adoption of and investment in PV technologies. The study of the procedures for the evaluation of suppliers of PV installation services reveals that the necessary classification of the criteria that define the profile of these actors, [6], is lacking in terms of valuation and integration of technique, as well as in economic and environmental dimensions.
The Northeast of Brazil presents favorable irradiation conditions with values of 4.20–6.30 kWh∗m−2, which justifies financing projects and, therefore, installation of this technology, both in the residential and business sectors. According to [8], the results on the installation of photovoltaic energy generation plants are shown by its current rise over the wind energy generation in the National Interconnected System. Thus, the link between the economic and environmental aspects that characterize the mentioned region and the diagnosis of the existing conditions in companies that provide these services, which contribute to the decision-making regarding the use of this natural resource and investment mode, must be studied.
Green financing refers to investment forms [9,10] that are summarized in a system of performance-oriented indicators vs. risk. The relationships in fact exceed the limits of costs and sources of funding for the case of PV technology, where it is considered to use such resources. Articulating this subject in the selection of suppliers of PV technology, in green financing it is conceptually essential to define the relative weight of each valued dimension. For questions concerning policies and financing strategies in the Brazilian context, it can be stated that this sector presents a credit line for the adhesion of the different socio-economic actors to the PV technology that is valued in PR: Law 13.20–2015, [7].
The causes of investments flexibility derive from the renegotiation of the hydrological risk of electric power generation, where PV technology offers a potential of local generation through credit lines such as [11,12,13] which are financing lines for companies and individuals to purchase and install solar energy equipment. The conditions of green finance and investment forms in Northeast Brazil, which it constitute an important point for the suppliers, will be discussed.
In this line of valuation, the access that a supplier provides during the training-orientation-aid on financing would represent a differential for the selection, which corresponds to the economic dimension. For its part, the provision of environmental licenses and certification of technical-environmental standards by suppliers are proof of corporate competence to deal with the barriers to access green financing, which represent another edge that presents green financing [10]. Therefore, the conditions under which each supplier can meet the requirements demanded by customers for green financing is key.
PV systems in the power generation sector have recorded doubling growth rates per year. According to [8], the combination of favorable regulations plus cost reduction plus tariff increases results in an exponential increase of micro- and mini- photovoltaic generation. For its part, the industrial chain for PV technology in Brazil has different actors at each stage of production (raw materials, material development, manufacture of components and distribution and installation of equipment). It is precisely this last phase, the distribution and installation of the equipment, which is considered the target of this study, specifically the process of selecting suppliers related to these activities.
The review of the suggested procedure for the selection of suppliers is demarcated by a checklist of the conditions and availability of the supplier before, during and after the distribution and installation [9]. A previous study carried out on a sample of technology recipients shows that despite the favorable conditions offered by the normative resolution according to [14], there is a lack of an instrument for evaluating the suppliers of goods and services in the context of acquisition and installation of components. In turn, the review of individual procedures declared by the companies’ focus of study considers a set of factors, such as green financing, a local feasibility study of installation and the capacity of flexibility in the distribution and installation of components, which could be integrated as indicators of the profile of each supplier to be studied. This represents a lack of exploration and classification of the supply alternatives, at least from the method guidance. Thus, the creation of a measurement instrument that considers information based on multiple criteria would help to compare different companies in the study region.
The elements can be measured by intuitionistic fuzzy sets, which define an evaluation scale for the criteria that characterize suppliers in terms of corporate responsibility, service qualities and the corresponding economic aspects [15]. Establishing a framework of criteria that allows for selection according to a green approach would help the proposal of a procedural. As for the questionnaires application and consultation of official data on the activities enterprise of the Northeast region, a database can be defined over a supplier’s sample with a Solar Portal Seal. This seal, according with [16], is a program that certifies the quality of the installers and that makes the service and experience of these companies more transparent in the marketplace. When it is cited by suppliers, it references the distribution and installation of components as a phase industrial chain. Therefore, some points and the problematic contexts have been considered, after which a solution method is shown below.
2. Materials and Methods
For the development of this study it will be necessary to use methods and materials that justify the application of the selected techniques. In this case, the method considered is inductive from the formulation of a framework of criteria to evaluate suppliers. The selected techniques are composed of a combination of an intuitionistic fuzzy set (IFS) [17] and VIKOR [18,19] to establish a procedure for suppliers’ ranking. The goal of the IFS is to establish a qualification matrix for the companies and the suppliers sampled among the criteria. Additionally, the method of multiple criteria for decision-making, which is defined as VIKOR, is used to establish a ranking among the suppliers. The IFS links different states of categorization, such as input variables, which measure the criteria that characterize the suppliers to establish a model through a value integrated by a mandami system, [20]. Moreover, as a qualification matrix has been defined that can be applied in this case, VIKOR is oriented to define a ranking on the performance of the evaluated actors. The method allows the integration of technical-economic and environmental-management criteria that can help the decision-making process for the projects of the installation of this technology.
3. Brief Theoretical Review
The selection of suppliers for the installation of the PV technology may take into account technical and economic aspects in accordance with [21]. However, the tendency to establish a balance between economic and environmental aspects and expectations for the supply services may require an analysis of the evaluation modes of these suppliers [22,23]. The supply sources of this type of technology according to a green approach require a theoretical review in order to define which criteria should be considered in a selection model and implemented in the supplier selection procedure.
3.1. Selection of Suppliers with a Green Approach
The concern for stable sources of supply and the commitment to environmentally responsible practices represent a shared objective of the 2030 Agenda [24], which binds the actors of the supply chain. Procurement of inputs and services can help local sustainability objectives, specifically with the selection of suppliers. One way to study sustainability is to evaluate through the life cycle phases of the components of a technology that fall under the responsibility of supply chain actors. The green approach, in this case, would help in the particularization of indicators according to the valuation phase, being considered by [25] as a multi-criteria decision-making process for the conceptual definition of the selection of suppliers with a green approach.
The selection of suppliers, and therefore their previous evaluation, may represent in some cases a systematic process that depends on the frequency of orders placed. The installation and purchase projects of PV require a rigorous study [8], according to the technical parameters and the conditions of the place of use. In this case, this type of decision can be valued by the vendor selection theory [26,27,28], which applies an indicator system to the analysis of the suppliers [29,30]. However, another perspective proposed, according to [31], can integrate the green criteria based on socio-ecological variables. In both cases—the vendor selection and green perspectives—the evaluation of suppliers creates a complex scenario that demands the expectations of the receiving units and the evaluation of the supplying agents already established in the market.
For the vendor selection perspective, the treatment of logistic processes to the acquisition and use of material resources can be explained by the resource-based view and transaction cost economics theories. Economic and technical principles represent one of the first elements to be taken into account [38], in order to establish the efficiency indexes and performance of economic agents in the analyses [39]. The green perspective of these cited theories presents updates on the relationships with environmental issues, management and design of the goods studied, which allow a theoretical approach that defines a system of criteria for the selection of suppliers (see Table 1).
Table 1.
Theoretical frame for supplier selection.
The green approach includes a system that benefits environmental factors with concern for the processes of element design and logistics arising from these activities, through fulfillment standards such as [40,41,42]. The application of a procedure for the selection of suppliers may link different dimensions where the green criteria are distributed, [31,43,44,45,46,47]. Providing a method with these conditions requires considering aspects such as green finance, environmental standards and the socioeconomic benefits created, in addition to technical factors. It is important to highlight that these elements in the clients must be analyzed too [48].
As a guide for the processes of resource extraction, transportation and distribution of the production flow, manufacturing and reuse of certain resources, the evaluation of the actors would help establish an integrated frame [41,42]. The theory expresses that the balance between the different dimensions of study in the context of a supply chain aims to “(...) seek socially beneficial results together with economic benefits (...)” [49]. This type of approach can contribute to the levels of sustainability of supply chains from the environmental, technical and economic perspectives, where the green approach can guide a process of selecting suppliers as an alternative to this theoretical framework. In this case, green criteria can be distributed through the different dimensions, which will be identified, and as a result could be tested on a selection model.
The relevance of establishing a decision model about the qualifications of suppliers, in this case PV installation services, can be explained by a system of criteria that allow evaluation [25]. This leads to identifying the dimensions that should be considered in the aims of the study based on a green performance, and which are evaluated below, in accordance with the theoretical review.
3.2. Dimensions of Analyses for the Selection of Suppliers: Photovoltaic Installation Services Case Study
The analysis process that must be applied to suppliers so as to consider green behavior is defined by a system of structural dimensions that determine the selection framework. Each dimension that makes up the model is characterized by different criteria, which are elements to value in the methods that will be applied to establish a selection ranking. According to [44,45,46], the selection of suppliers by green criteria determines a practice that relies on its own drivers to predefine the inputs and outputs of the system in question. For this reason, each dimension to be considered must be adapted to the context of the evaluation of suppliers, which allows the diagnosis and measurement of the qualifications sought (see Table 2).
Table 2.
Dimensions system for the supplier selection criteria.
Among the dimensions that should be considered in the assessment of the suppliers in question is the environmental dimension [50,51]. In this case, an element that should be considered is the direct environmental standard derived from the installation of this type of technology. For this reason, this type of standard should be attributed basically to the agents down the value chain and to the use of technology for the installation processes. The indicators that may be appropriate in this case are associated with the reverse logistics of the components, such as batteries, inverters, load controllers and photovoltaic cells [6]. Besides the verification of the suppliers of the manufacturing components, the certification according to the technology standards and the environmental stamps establish an indication about the qualities of the components to be installed.
The second dimension that must be met in the supplier selection model is related to economic factors. In this case, the economic dimension should look for the cost–benefit ratio and services associated with the purchase and installation values of the PV technology. The costs can be described, according to sale and installation, by the logistical costs directly associated with the acquisition, either by transport or by a possible import of the components that are evaluated. The expenses not associated with the logistics of services of the modules depend on each business model adopted by the supplier, which should be studied for evaluation. Another element is the availability of advisory services by suppliers for the sources of financing and purchase of PV; here the issue is indirectly related to logistical costs and the expected profit from the service, which is more important in the decision-making of clients receiving these items. Thus, the indicators that make up this dimension can be used in the selection of suppliers.
The technical dimension corresponds to the qualities of the different components of the PV technology and the working conditions of the actors studied, which creates a differential between the alternatives for the execution of the installation services. In this case, the indicators depend on the technical qualities of the inputs to be installed plus the service conditions [52]. The indicators that should be related to the technical dimension are in the characterization of the absorption capacities on the part of a supplier to meet the demands of installation of this technology, which are necessary to guarantee these prerequisites. For this reason, the technical indicators include aspects of performance, lead times and levels of accumulated empirical knowledge that can be identified in each supplier studied.
In this way, each of these dimensions creates a network of criteria that establish a model for the supplier selection for the installation services of PV technology. Therefore, the criteria can be presented as a hierarchical analysis as a form of exposition of this model [3], and which is defined as follows (see Figure 1).
Figure 1.
Analytic hierarchy of supplier selection of photovoltaic technologies (PV) installation services.
In this case, the study of the interrelationship between the criteria applied to a sample of suppliers can create a comparative frame of the actors that are considered, which will be used in the application of a solution method for the selection of suppliers of PV technology. The focus on companies in the Northeast of Brazil with the social purpose of the marketing and installation of the PV in the region can be field-studied for this case. Therefore, as a result of this analysis, a set of questions can be formulated regarding the dimensions mentioned and the selection problem:
- What resource can be used to establish a decision matrix that links the indicators to a sample of providers?
- How can the causality between different indicators distributed by the three mentioned dimensions be evaluated?
- What are the conditions in the process of qualifying the indicators according to the different sources selected?
- According to the number of suppliers with valid data, what will be the ranking of selection among them?
To answer each of the research questions, an explanation is developed from choosing the method to the conditions of the contracting process of the installation services and the market for the purchase of the photovoltaic technology. For this reason, each question must be answered for the practical development of the exposed theory.
3.3. Supplier Selection Techniques and Method to Use
The problems related to the selection of suppliers have, in general, integrated the issue of environmental responsibility together with the criteria of economics [53]. As a result, the methods for establishing a metric to aid decision-making encompass several of techniques that allow for different types of variables. For this reason, the definition that dictated the selection of the method is based on this point, according to the literature consulted [25]. Among the aspects that gain weight in the decision models for the evaluation of suppliers are certain attributes or competencies that must be presented by the entities studied. These attributes include environmental standards, responsibility for the mitigation of environmental impact and seals certification of the business model, which represent discrete variables and very vague factors of measurement in certain cases. These required measurements must be attended by the techniques for this type of problem.
At this point, the techniques to be used face the necessary linkage between continuous and discrete variables, which represents a methodological challenge. Another element is that, despite being internally heterogeneous, for both variables, an indefinite number of variables need to be considered. For this type of problem, heuristic and meta-heuristic methods help to create evaluation scales for the selection and evaluation of suppliers, and specifically in this case [53]. However, this assessment can be reinforced with the combination of multi-criteria methods that are analytical-type methods ([54] and cited by [55]), and which contribute to the capabilities of the method in question.
The first case, which will be considered fuzzy logic [56], comprises a set of techniques that allow different discrete or continuous variables to be measured, simulating human thought. Fuzzy logic presents techniques such as fuzzy cognitive mapping that helps the study of causality between variables of different order and complexity [25], and which contributes to the problems of supplier selection. According to [57], the advantage of fuzzy cognitive mapping is in the understanding of complex systems, and it is delimited by the quality of the information and the relation of the objects that are analyzed, [58,59,60,61,62,63,64,65,66].
On the other hand, a technique that integrates fuzzy sets is comprised of another type of technique, intuitionist fuzzy sets [17], which is applied by [67,68], and which represents another modeling perspective for previously cited conditions in fuzzy cognitive mapping. The application of IFS allows to demarcate [69] from a certain group of input variables the unification through a membership function into an integrated set of these variables in relation to two dimensions of analysis [70,71]. Therefore, the application of this IFS resource through a system of input variables can be used with multi-criteria methods, which in that case represents a group of several techniques.
Among the techniques and methods of MCDM, (Multicriteria Decision-Making), several are available, such as: VIKOR, AHP (Analytical Hierarchy Process), ANP (Analytical Network Process) and PROMETHEE, that allow multiple factor processing in relation to groups of alternatives. The establishment of a ranking between different factors and different case studies leads to the consideration of VIKOR [18,19]. The conditions it sets out in the IFS output variable allow the VIKOR method to set out adequate resources for the application of the principle of proximity of optimum solution, expressed by the objective function. The process elements that this combination represent are presented below in the integrated method.
Despite this, a system of diffuse inference, recognized by [59], can help interpret and quantify a necessary dependent variable for the qualities of the study object cited. According to [17], IFS provides the resources for the comparison of input variables that result in a matrix, which it contributes to the VIKOR application as a combined method. Therefore, in this study, the strategy that IFS be a modeling tool is adopted to define an A(i,j) matrix and the supplier performance levels are determined using the VIKOR method.
4. Fuzzy Inference Method Integrated with VIKOR
Combining several indicators for the selection of their suppliers allows defining a decision matrix, A(i,j), which can be formed as an input for a VIKOR method [18,72,73,74,75]. The preparation of these inputs for the VIKOR method must be treated by IFS, which is an instrument of interpretation with a distributive matrix of the form where fij represents the values of an alternative in an indicator (see Equation (1)):
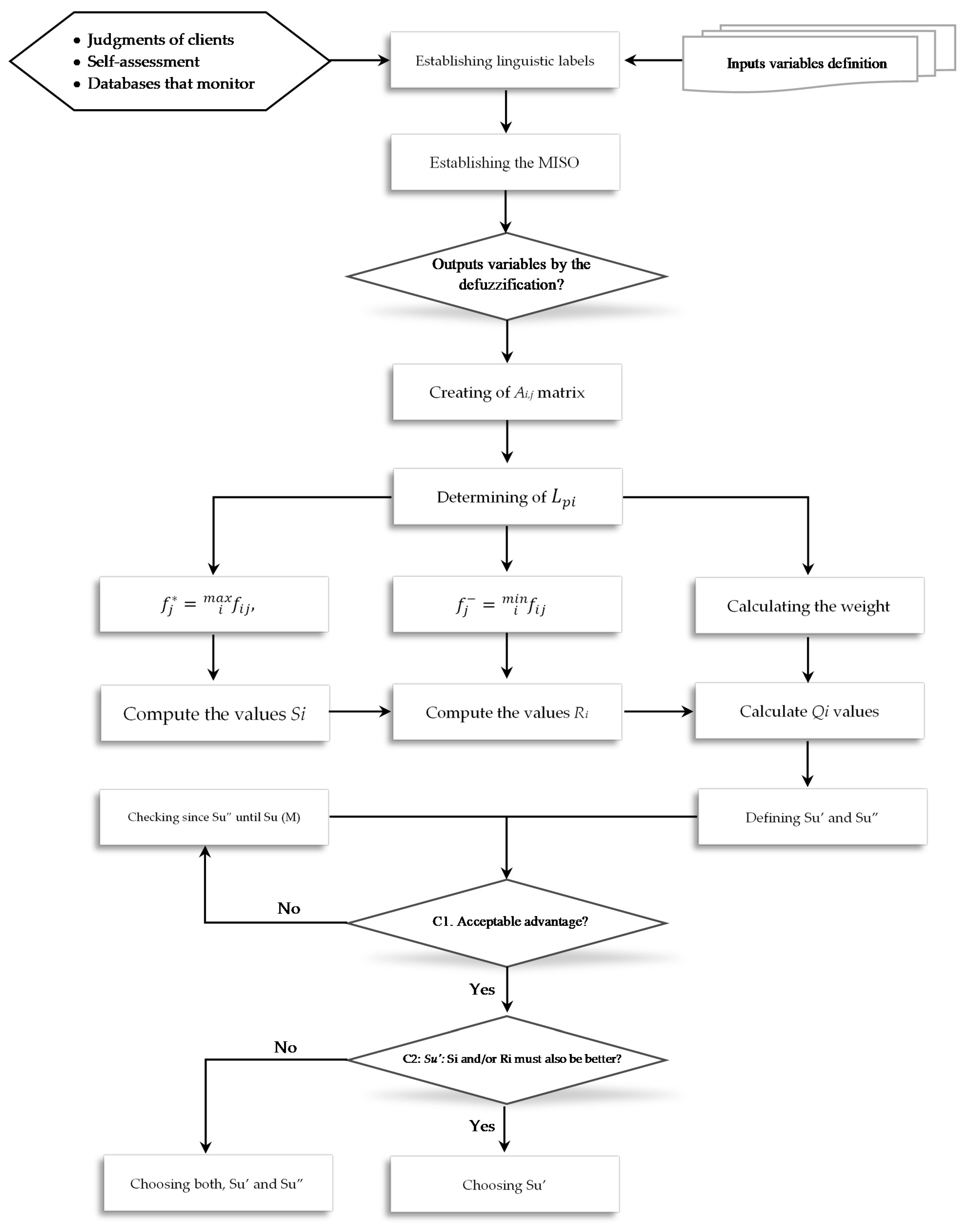
For the development of a rule for the attribution of measured indicators, an IFS is used, which includes the weights assigned to the indicators, a qualification of the practice of each indicator in the suppliers and, finally, the influence of the indicators on the supplier selection, each of which are input variables. The data sources used combine judgments of clients receiving this service, self-assessment by the managers of the companies’ sampled and complementary information recorded in databases that monitor this activity in the region. IFS is determined by a mandami model [17,20], as a multi input-single output system (MISO). The steps of IFS-VIKOR are explained as follows:
Step 1: Establishing linguistic labels in accordance with the membership function model. In this case, the IFS must meet the following aspects: being a fuzzy set with equality in , wherein: and , and with conditions such that xϵX. For the numbers that are represented as and it is intended that [0, 1]. In are all values that fulfill the membership function model and in are all values that do not fulfill the membership function model, and both values are X in a set of A. Each value of set Xi → [0, 1] is defined as 0 ≤ μA(xm) ≤1, in which μA(xm) depends on the membership function model to generate the values of the A(i,j) with the values Y→[0, 4]. For each input variable, the following linguistic labels can value the indicators cited (see Table 3).
Table 3.
Linguistic labels and fuzzy numbers.
The linguistic labels are adopted through a trapezoidal model by seven values of assessment, in accordance with a Likert scale normalized to 0 to 1, relative to Xi of IFS. The proposal allows that each label (see Figure 2a) and the IFS system can present the following distribution:
Figure 2.
(a) Representation of linguistic labels and (b) representation of intuitionistic fuzzy set (IFS) input and output variables.
Step 2: A combination of data sources to define the values the weights of each indicator that was attributed is used to establish the MISO model through all the input variables in Xi; the qualification of these indicators over the practice that was reached and the degree of influence of these indicators on the supplier selection can be used to study the suppliers of the sample. The fuzzy sets obtained are combined by the membership function, which creates a single output according to the MISO model and defines it as Yi output values among the alternatives by the indicators (see Figure 2b). The IFS application can establish the A(i,j) matrix, which must be converted in values by the process of the defuzzification model with an interval of 1 to 4.
Step 3: The objective for this step is the conversion of fuzzy values to values that compose the A(i,j) matrix. The conversion is done using the centroid method, in accordance with the following equation (see Equation (2)):
where are the values that correspond to the weights of each indicator that were attributed, the qualification of these indicators over the practices that were reached and the degree of influence these indicators have on the supplier selection; and aij are the values that correspond to (i,j) in the Ai,j matrix. The matrix can be implemented in the VIKOR method in accordance with the proposal of [72,73].
Step 4: Determining the classification limits for the parameters Lpi that depend on the matrix alternatives Ai,j and that correspond to fij in accordance with following equation (see Equation (3)):
where Lpi represents the classification limits and is composed of L1i and defined as Si and L∞I is defined as Ri, according to [73].
Si is represents the maximum usefulness of alternatives groups, while Ri represents the minimum individual alternative. The next step, step 6, determines the best performance (fj*) and the worst performance (fj−) (see Equation (4)):
This allows determining the values in the following weighing step that it is assumed by the VIKOR method.
Step 5: Calculating the weight of each indicator using the entropy method [74], which is based on the following mathematical formulation. First, the sum of the indicator values must be realized (see Equation (5)):
Next, determination of the natural logarithm of multiplied by (see Equation (6)):
Next, determination of parameter that combines the numbers of alternatives multiplied by
the sum of rij ∗ ln(rij) (see Equation (7)):
In this case, the ej values allow the determination of dj values (see Equation (8)):
Determining the sum of to define proportional distributions of the indicators weights that are considered, according the Equation (9):
Thus, the steps that are necessary for the VIKOR application are defined.
Step 6: Compute the values Si and Ri for alternatives (see Equations (10) and (11)):
Consequently, the parameter of Step 7 can be calculated.
Step 7: Calculate Qi values, in which i = 1, 2, …, m, for each one of the alternatives (see Equations (12)–(14)):
where:
Parameter v is related to a consensus in the evaluation process [18,75], which requires compliance with the necessary conditions in the fourth and fifth steps.
Step 8: Propose an alternative that is defined as Su′ (Suppliers alternative) and Su″,.…, Su(M), that depends on the conditions. In this case, Su′ corresponds with Qi minimum values and Su″ to the following Qi minimum values:
Su′: the best supplier alternative.
Su″: the next best supplier alternative.
Su(M): subsequent supplier alternatives.
The following conditions must be fulfilled:
C1. Acceptable advantage, i.e.: Q(Su″)-Q(Su′) ≥ DQ.
C2. In Su′ the values of Si and/or Ri must also be better, in both or at least in one of the parameters (see Figure 3).
Figure 3.
Procedural of method.
DQ is the result of 1/(m−1), with m being the number of alternatives. Another condition, C2, must check the established decision-making. Among the conditions the v values must be considered, which can contain the following intervals: when v > 0.50, the vote is by majority rule, when v ≈ 0.50 the vote is by consensus and when v < 0.50 the vote is by veto rule to stimulate different perspectives in decision-making. In this case, conditions that are not fulfilled can be analyzed using the following combinations in accordance with the new conditions. It is stated that the vote was by veto rule to stimulate different scenarios in decision-making.
Choose both Su’ and Su″ if and only if the C2 it not satisfied (3). If the C1 is not satisfied then check Su′, Su″ until Su (M), wherein Su (M) is determined by the relation of Q(Su(M))–Q(Su′) < DQ and M is the maximum value that meets the sets of Qi. Each one of the positions is based on the proximity principle that can have alternatives. As a result, this phase is established in the definition of a suitable supplier to be selected.
In this case, IFS fulfill the role of establishing the interpretation of the variables input, combined with VIKOR and a weight estimation for criteria using the entropy method, which is defined as the ranking among the suppliers. The separation of the different levels of performance is reflected through IFS-VIKOR, which is the result of the characterization of these suppliers and is a potential this study attempts to investigate. Yet, the limits of this procedure are determined by the inability to define the green skills before, during and after the acquisition of photovoltaic technology, and another limiting point is the selection of experts and quality assurance of information is collected. These questions in the application of the procedural must be valued.
5. Suppliers of Photovoltaic Modules and Installation Services
The demand for renewable energy sources has led to the development of medium-sized and small companies downstream of the chains that allow them to integrate the production of photovoltaic panels, batteries, inverters and support structures for the PV. In this case, the compliance condition, according to [76], may be an inadequate assessment to consider the green approach from the aspects and conditions of the actors responsible for this activity. However, the selection of suppliers can be governed, according to [1], by the study of the solar resource of the localities, the valuation of auxiliary components, such as the technical parameters on the photovoltaic cells that determine the performance indicators, and the return on the investment in question. This determines the characterization of the actors that are related to this type of activity, specifically in the Northeast of Brazil.
The market of companies in the Northeast of Brazil, according to [16], consists of 139 that are verified or bearers of the Seals of the Solar Portal, in the levels 25+, 50+ and 100+ thus representing the number of generators plus one installed by each company in question. The average of the installation carried out by the verified companies in the Northeast of Brazil is 377.54 kWp, with a maximum value of installation of 3956.19 kWp per unit studied. However, aspects of the capacities and practices of these actors lack a reference, at least in the consultations carried out, of evaluation methods of suppliers specialized in these services, e.g., [2,16] and. Therefore, a study on the market for the installation of PV and diagnosis of the market dynamics of these actors would help in the decision-making process (see Table 4).
Table 4.
Enterprises verified with the Solar Portal Seal (25+, 50+ and 100+).
5.1. Market and Conditions for the Development of Photovoltaic Technology in the Northeast Region
A modification of the legislation for distributed generation, in accordance with normative resolutions 482 and 517 of 2012, ANEEL (Agência Nacional de Energia Elétrica (in Portuguese)), which allows the proximity of electricity generation to the place of consumption, defines a potential scenario for the market and technical assistance in their installation processes. Another element that potentiated the adoption of technology by socioeconomic agents is the incentives in the Decennial Plans for Expansion of Energy in Brazil, which establishes a combination of funding programs for research and access to credit that diversifies the country’s energy matrix, according to [7]. Thus, added to the natural and climatological conditions of Northeast Brazil, the investment in solar energy generation technologies presents a variety of modality that goes from the generation plant to the level of solar energy generation farms to the installation of PV in the residential and business sectors.
The social and economic benefits of this technology are sustained by the combination of the gradual reduction of production costs by photovoltaic cells that provide accessibility to it, and the environmental contribution by distributed generation that reduces CO2 levels to the atmosphere that are derived from energy generation for fuel plants. In addition to the economic and environmental aspects, employability in regions with a potential for irradiation is, in fact, a social variable to be highlighted. However, this economic sector is characterized by a complex condition for the diagnosis of the competences of suppliers, specifically those responsible for the installation of PV, which can be linked to multiple criteria, as has been valued. The PV installation projects, regardless of the economic viability seen by the variables of shading and irradiation, demand agents with technical and organizational conditions that should be evaluated in this case. Therefore, the factors related to the criteria that characterize suppliers for the installation of PV, according to the green approach, can contribute to the management procedures for the selection of a portfolio of suppliers.
In order to establish a supplier selection procedure, a sample design is carried out that links a certain number of agents of this type to the corresponding results of the services performed and that is the aim of this study. The combination of direct questionnaires to suppliers and questionnaires from the benefited customers, in addition to the consultation in a database, such as ANEEL and MME (Ministério de Minas e Energia, (in Portuguese)), provide specific information on the activities of the suppliers studied. According to the IFS-VIKOR method, the weighting of the study by means of the three dimensions mentioned helps to create a differential of suppliers, which represents a possible condition to be faced that is as much empirical as theoretical.
5.2. Application of the Method
According to the conditions presented in a sample of seven suppliers, the IFS-VIKOR method established the criteria values that were studied for each supplier. The data sources comply with previously defined conditions through a combination of questionnaires and consultation on the basis of official data on activities of adoption of these technologies. The values are normalized in order to create the IFS input variables with corresponding language labels (see Table 5). After defining the service states of the suppliers sampled according to the surveyed criteria, the IFS is applied to calculate the criteria values (see Table 6). The scripts in Matlab R2017a (see Appendix A) calculate the entire procedure.
Table 5.
Results by language tags.
Table 6.
Criteria values of the defuzzification model that was applied.
The VIKOR method establishes a calculation on the results of the criteria by the alternatives, thus creating a ranking for the selection of the alternatives in question. The values of the weights by criteria are solved by the entropy method, the results of which are shown in Table 7.
Table 7.
Weights by criteria.
The IFS result matrix translates the labels together into clear values that are interpreted as an Aij-type matrix as an input to VIKOR. Calculations of Lpi values result in a matrix (m x n) where the maximum and minimum supplier values can be determined for each evaluated criterion, (see Table 8).
Table 8.
Sij and Rij values.
The resulting values of the Lpi matrix make it possible to calculate the parameters for the VIKOR method according to the definition given (see Table 9).
Table 9.
VIKOR parameter results.
The calculation of the Qi parameters tells us which is the order in distance modes between the optimal value and different alternatives of each supplier. In this case, the Su4 supplier is available as the best alternative to register the minimum Qi. The next best alternative is Su3 for registering the second lowest value. This way, the alternatives are selected. Therefore, most the suitable alternative for installation services according to the combined criteria is Su4, in which Q(Su′) = 0,048. The second-best alternative ranking is Su3, which corresponds to Q(Su″) = 0.277. Both parameters can be used to demonstrate the VIKOR method condition, which in condition (1) exposes the following state:
Q(Su″) = 0.277; Q(Su′) = 0.048 and DQ = 1/(7–1) = 0.167, then Su″ − Su′ must be ≥ the same DQ in order to fulfill condition (1). Therefore, condition (1) is met since it is 0.277 − 0.0480 ≥ 0.167.
For C2, Q(Su′) corresponds to the lowest value in Ri = 0.082, fulfilling this condition.
For all selection cases, the best option is Su4, with a competitive advantage, C1, and with stability in decision-making, C2, which defines that this supplier combines favorable economic conditions, a level of environmental responsibility and the best technical conditions to perform this service. The study carried out should recognize that the combination of data sources, such as customer criteria prior to the study, the self-assessment of the persons responsible for the sampled units and records of sales and installation activities allowed defining the entry for the tested ranking. This leads to the following conclusions.
6. Conclusions
The application of the combined method IFS-VIKOR to suppliers of PV technology allows concluding some relevant points. The first point is the access to data according to the chosen sources of qualifications: the evaluation given by the PV technology recipients; it self-assessment of suppliers on the correspondence with the indicators; and the reconciliation of government information on this sector in the region, which represented a phase with some difficulty for the development of the study. However, this was resolved by reducing the number of suppliers that complied with the condition of complete data by each of the qualification sources, which is in line with the establishment of a decision matrix. The results of the weighting between the indicators define that access to project environmental licenses, certification of management standards and service assurance terms are the most important issues for the respondents, and from these a relationship with the other indicators can be structured. The conditions between the cases evaluated show a divergence between the most relevant indicators that were cited, which have given the conditions to evaluation. Additionally, the supplier that exposes the best conditions for acceptance, according to VIKOR, is Su4, where a balance between economic, environmental and technical indicators are converged, and the verification of the decision conditions justifies this selection. Besides, it proves that the availability of vague data can create a causal relationship between the variables with a direct effect that positions each supplier in a selection ranking. In this way, the procedure applied can help decision-making if multiple supply options are compared according to the analysis framework.
Author Contributions
The conceptualization to research article was realized by A.P.-V. and L.L.O.-C. The methodology was selected by A.P.-V. with review of J.L.M.-R. The software was adapted by A.P.-V. and J.L.M.-R. The validation was developed by A.P.-V., L.L.O.-C. and J.L.M.-R. The forma analysis, investigation and writing—original draft preparation was responsibility of A.P.-V. The writing—review and editing, supervision and funding acquisition was responsibility of J.L M-R; and project administration was realized by A.P.-V. and J.L.M.-R. All authors have read and agreed to the published version of the manuscript.
Funding
This study was financed in part by the Coordenação de Aperfeiçoamento de Pessoal de Nível Superior-Brasil (CAPES)-Finance Code 001.
Conflicts of Interest
The authors declare no conflict of interest.
Appendix A
| [System] Name=‘ISF’ Type=‘mamdani’ Version=2.0 NumInputs=3 NumOutputs=1 NumRules=343 AndMethod=‘min’ OrMethod=‘max’ ImpMethod=‘min’ AggMethod=‘max’ DefuzzMethod=‘centroid’ [Input1] Name=‘Influence’ Range=[0 1] NumMFs=7 MF1=‘MB’:‘trapmf’,[0 0 0.1 0.2] MF2=‘B’:‘trapmf’,[0.1 0.2 0.2 0.3] MF3=‘MeB’:‘trapmf’,[0.2 0.3 0.4 0.5] MF4=‘Me’:‘trapmf’,[0.4 0.5 0.5 0.6] MF5=‘MeA’:‘trapmf’,[0.5 0.6 0.7 0.8] MF6=‘A’:‘trapmf’,[0.7 0.8 0.8 0.9] MF7=‘MA’:‘trapmf’,[0.8 0.9 1 1] [Input2] Name=‘Weights’ Range=[0 1] NumMFs=7 MF1=‘MB’:‘trapmf’,[0 0 0.1 0.2] MF2=‘Me’:‘trapmf’,[0.4 0.5 0.5 0.6] MF3=‘A’:‘trapmf’,[0.7 0.8 0.8 0.9] MF4=‘B’:‘trapmf’,[0.1 0.2 0.2 0.3] MF5=‘MeB’:‘trapmf’,[0.2 0.3 0.4 0.5] MF6=‘MeA’:‘trapmf’,[0.5 0.6 0.7 0.8] MF7=‘MA’:‘trapmf’,[0.8 0.9 1 1] [Input3] Name=‘Qualification’ Range=[0 1] NumMFs=7 MF1=‘MB’:‘trapmf’,[0 0 0.1 0.2] MF2=‘B’:‘trapmf’,[0.1 0.2 0.2 0.3] MF3=‘MeB’:‘trapmf’,[0.2 0.3 0.4 0.5] MF4=‘Me’:‘trapmf’,[0.4 0.5 0.5 0.6] MF5=‘MeA’:‘trapmf’,[0.5 0.6 0.7 0.8] MF6=‘A’:‘trapmf’,[0.7 0.8 0.8 0.9] MF7=‘MA’:‘trapmf’,[0.8 0.9 1 1] [Output1] Name=‘Aij’ Range=[0 4] NumMFs=7 MF1=‘MB’:‘trapmf’,[−0.6 −0.0667 0.164021164021164 0.6] MF2=‘B’:‘trapmf’,[0.06668 0.6 0.7332 1.267] MF3=‘MeB’:‘trapmf’,[0.7332 1.267 1.4 1.933] MF4=‘Me’:‘trapmf’,[1.4 1.933 2.067 2.6] MF5=‘MeA’:‘trapmf’,[2.067 2.6 2.733 3.267] MF6=‘A’:‘trapmf’,[2.733 3.267 3.4 3.933] MF7=‘MA’:‘trapmf’,[3.41 3.82539682539683 4.08 4.21] [Rules] | %Source: adapt of [41] close all; clear all; clc; global m n w v mn’ m=7; n=14; v = 0.50; %%%% mn =
rij=sum(mn); vij= mn./rij; lij=log(vij) yij = sum(vij.∗ log(vij)); k= 1./(log(m)); ej = −k.∗ yij; ejj=sum(1− ej); w = (1−ej)./ ejj; Xval=length(mn(:,1)); % extensión total de las alternativas for j= 1:length(mn) if mn(1,j)== 0 fmax(1,j)=min(mn(:,j)); fmin(1,j)= max(mn(:,j)); else fmax(1,j)=max(mn(:,j)); fmin(1,j)= min(mn(:,j)); end end for i=1:Xval for j= 1:length(mn) Xnew(i,j)=(fmax(1,j)−mn(i,j))./(fmax(1,j)−fmin(1,j)); end end for i=1:Xval for j= 1:length(w) WXnew(i,j)=(Xnew(i,j).∗w(j)); end end for i=1:length(mn(:,j)) for j= 1:length(mn) %Si(i,1)=sum(WXnew(i,:)) Ri(i,1)= max(WXnew(i,:)); %Qi(i,1)=(v∗((Si(i,1)−min(Si))/(max(Si)−min(Si))))+((1−v)∗((Ri(i,1)−min(Ri))/(max(Ri)−min(Ri)))) end end Si=sum(WXnew,2); Ri; Qi=(v∗((Si−min(Si))/(max(Si)−min(Si))))+((1−v)∗((Ri−min(Ri))/(max(Ri)−min(Ri)))); DQ=1/(m−1); a1=min(Qi); Q=Qi; Q=sort(Q); a2=Q(2); if a2−a1 >= DQ Condition1=‘TRUE’ elseif a2−a1<DQ Condition1=‘FALSE’ End |
References
- Pinho, J.T.; Galdino, M.A. Manual_de_Engenharia_FV_2014; Rio de Janeiro, Brazil. 2014. Available online: https://docs.google.com/viewer?a=v&pid=sites&srcid=ZGVmYXVsdGRvbWFpbnxnZW9jcmlzcm9kcmlndWVzfGd4OmFmNzViN2VjNzc4ZWVlNA (accessed on 5 March 2020).
- Nascimento, R.L. Energia Solar no Brasil: Situação e Perspectivas; Câmara dos Deputados: Brazilian, Brazil, 2017; p. 46. [Google Scholar]
- Wang, T.; Tsai, S. Solar Panel Supplier Selection for the Photovoltaic System Design by Using Fuzzy Multi-Criteria. Energies 2018, 11, 1989. [Google Scholar] [CrossRef]
- UNFCC. Adoption of the Paris Agreement; United Nations: Le Bourget, France, 2015. [Google Scholar]
- Ramos, C.; Ruiz, E.T.N.F.; Bicalho, F.W.; Barbosa, J.M.; Barros, L.V.; Rabassa, M.M.M. Cadeia De Valor Da Energia Solar Fotovoltaica no Brasil; Sebrae: Brazilian, Brazil, 2018; p. 364. [Google Scholar]
- Akwa, J.V.; Konrad, O.; Kaufmann, G.V.; Machado, C.A. Evaluation of the photovoltaic generation potential and real-time analysis of the photovoltaic panel operation on a building facade in southern Brazil. Energy Build. 2014, 69, 426–433. [Google Scholar] [CrossRef]
- Presidência da República, Lei 13.203: Repactuação Do Risco Hidrológico De Geração De Energia Elétrica; Brazilian, Brazil. 2015; p. 6. Available online: http://www.planalto.gov.br/ccivil_03/_Ato2015–2018/2015/Lei/L13203.htm (accessed on 5 March 2020).
- Konzen, G. (Ministério de Minas e Energia, Rio de Janeiro, Brazil). Geração Fotovoltaica Diagnóstico e Perspectivas. Personal communication, 2018. [Google Scholar]
- Taticchi, P.; Tonelli, F.; Pasqualino, R. Performance measurement of sustainable supply chains. Int. J. Product. Perform. Manag. 2013, 62, 782–804. [Google Scholar] [CrossRef]
- Falcone, P.M.; Sica, E. Assessing the opportunities and challenges of green finance in Italy: An analysis of the biomass production sector. Sustainability 2019, 11, 517. [Google Scholar] [CrossRef]
- BNB. New Line of Credit Finances Mini and Micro Solar Power Generation for Family Farmers, Banco do Nordeste. 2017. Available online: http://www.bnb.gov.br (accessed on 10 February 2020).
- BNDES. BNDES Muda Regra E Pessoas Físicas Podem Investir Em Energia Solar. 2018. Available online: https://www.bndes.gov.br/wps/portal/site/home/imprensa/noticias/ (accessed on 10 February 2020).
- BV. Financiamento Para Energia Solar BV. 2017. Available online: https://www.bv.com.br/financiamento/financiamento-solar (accessed on 10 February 2020).
- Zanetti Neto, G.; da Costa, W.T.; Vasconcelos, V.B. A Resolução Normativa No 482 / 2012 da Aneel: Possibilidades e entraves para a microgeração distribuída. RBENS. 2014, V, 119–127. [Google Scholar]
- Grimm, J.H.; Hofstetter, J.S.; Sarkis, J. Interrelationships amongst factors for sub-supplier corporate sustainability standards compliance: An exploratory field study. J. Clean. Prod. 2018, 203, 240–259. [Google Scholar] [CrossRef]
- Portal Solar. Tudo Sobre Energia Solar Fotovoltaica. Available online: https://www.portalsolar.com.br/ (accessed on 10 July 2019).
- Atanassov, K.T. Intuitionistic fuzzy sets. Fuzzy Sets Syst. 1986, 20, 87–96. [Google Scholar] [CrossRef]
- Opricovic, S. Multicriteria optimization of civil engineering systems. FCE – UB. 1998, 2, 5–21. [Google Scholar]
- Chang, T.H. Fuzzy VIKOR method: A case study of the hospital service evaluation in Taiwan. Inf. Sci. 2014, 271, 196–212. [Google Scholar] [CrossRef]
- Sugeno, M.; Kang, G.T. Structure identification of fuzzy model. Fuzzy Sets Syst. 1988, 28, 15–33. [Google Scholar] [CrossRef]
- Lee, A.H.I.; Kang, H.Y.; Hsu, C.F.; Hung, H.C. A green supplier selection model for high-tech industry. Expert Syst. Appl. 2009, 36, 7917–7927. [Google Scholar] [CrossRef]
- Cucchiella, F.; D’Adamo, I. Issue on supply chain of renewable energy. Energy Convers. Manag. 2013, 76, 774–780. [Google Scholar] [CrossRef]
- Troche-Escobar, J.; Lepikson, H.; Freires, F. A Study of Supply Chain Risk in the Brazilian Wind Power Projects by Interpretive Structural Modeling and MICMAC Analysis. Sustainability 2018, 10, 3442. [Google Scholar] [CrossRef]
- United Nations. Sustainable Development Goals. Website. 2019. Available online: https://www.un.org/sustainabledevelopment/ (accessed on 20 February 2019).
- Govindan, K.; Rajendran, S.; Sarkis, J.; Murugesan, P. Multi criteria decision making approaches for green supplier evaluation and selection: A literature review. J. Clean. Prod. 2015, 98, 66–83. [Google Scholar] [CrossRef]
- Dempsey, W.A. Vendor selection and the buying process. Ind. Mark. Manag. 1978, 7, 257–267. [Google Scholar] [CrossRef]
- Dickson, G.W. An analysis of vendor selection systems and decisions. J. Purch. 1966, 2, 5–17. [Google Scholar] [CrossRef]
- Weber, C.A.; Current, J.R.; Benton, W.C. Vendor selection criteria and methods. Eur. J. Oper. Res. 1991, 50, 2–18. [Google Scholar] [CrossRef]
- Cooper, M.C.; Lambert, D.M.; Pagh, J.D. Supply Chain Management: More Than a New Name for Logistics. Int. J. Logist. Manag. 1997, 8, 1–14. [Google Scholar] [CrossRef]
- Lambert, D.M.; Cooper, M.C.; Pagh, J.D. Supply Chain Management: Implementation Issues and Research Opportunities. Int. J. Logist. Manag. 1998, 9, 1–20. [Google Scholar] [CrossRef]
- Noci, G. Designing green vendor rating systems for the assessment of a supplier’s environmental performance. Eur. J. Purch. Supply Manag. 1997, 3, 103–114. [Google Scholar] [CrossRef]
- Williamson, O.E. The Economic Institutions of Capitalism. Firms, Markets, Relational Contracting; Springer: Gabler, Germany, 2007; pp. 61–75. ISBN 978-3-8349-9320-5. [Google Scholar]
- Tate, W.L.; Dooley, K.J.; Ellram, L.M. Transaction cost and institutional drivers of supplier adoption of environmental practices. J. Bus. Logist. 2011, 32, 6–16. [Google Scholar] [CrossRef]
- Erkul, M.; Kaynak, H.; Montiel, I. Supplier relations and sustainable operations: The roles of codes of conduct and human resource development. Int. J. Integr. Supply Manag. 2015, 9, 225–249. [Google Scholar] [CrossRef]
- Barney, J. Firm Resources and Sustained Competitive Advantage. J. Manage. 1991, 17, 99–120. [Google Scholar] [CrossRef]
- Gavronski, I.; Klassen, R.D.; Vachon, S.; Nascimento, L.F.M.D. A resource-based view of green supply management. Transp. Res. Part E Logist. Transp. Rev. 2011, 47, 872–885. [Google Scholar] [CrossRef]
- Brandon-Jones, E.; Squire, B.; Autry, C.; Petersen, K.J. A Contingent Resource-Based Perspective of Supply Chain Resilience and Robustness. J. Supply Chain Manag. 2014, 50, 55–73. [Google Scholar] [CrossRef]
- Cook, W.D.; Liang, L.; Zhu, J. Measuring performance of two-stage network structures by DEA: A review and future perspective. Omega 2010, 38, 423–430. [Google Scholar] [CrossRef]
- Hervani, A.; Helms, M.M.; Sarkis, J. Performance measurement for green supply chain management. Benchmarking An Int. J. 2005, 12, 330–353. [Google Scholar] [CrossRef]
- Sistemas Da Gestão Ambiental—ISO 14001. Requisitos Com Orientações Para Uso; ABNT NBR: Rio de Janeiro, Brazil, 2005.
- Gestão Ambiental—Avaliação Do Ciclo Devida—Avaliação Do Impacto Do Ciclo De Vida- ISO 14042; ABNT NBR: Rio de Janeiro, Brazil, 2004; pp. 1–16.
- Gestão Ambiental—Avaliação Da Ecoeficiência De Sistemas De Produto-Princípios, Requisitos E Orientações- ISO 14045; ABNT NBR: Rio de Janeiro, Brazil, 2014; p. 49.
- Beamon, B.M. Designing the green supply chain. Logist. Inf. Manag. 1999, 12, 332–342. [Google Scholar] [CrossRef]
- Chiou, C.Y.; Hsu, C.W.; Hwang, W.Y. Comparative Investigation on Green Supplier Selection of the American, Japanese and Taiwanese Electronics Industry in China; IEEE: Piscataway NJ, USA, 2008; pp. 1909–1914. [Google Scholar]
- Chiou, T.-Y.; Chan, H.K.; Lettice, F.; Chung, S.H. The influence of greening the suppliers and green innovation on environmental performance and competitive advantage in Taiwan. Transp. Res. Part E Logist. Transp. Rev. 2011, 47, 822–836. [Google Scholar] [CrossRef]
- Punniyamoorthy, M.; Mathiyalagan, P.; Parthiban, P. A strategic model using structural equation modeling and fuzzy logic in supplier selection. Expert Syst. Appl. 2011, 38, 458–474. [Google Scholar] [CrossRef]
- Yeh, W.-C.; Chuang, M.-C. Using multi-objective genetic algorithm for partner selection in green supply chain problems. Expert Syst. Appl. 2011, 38, 4244–4253. [Google Scholar] [CrossRef]
- Carter, C.R.; Rogers, D.S. A framework of sustainable supply chain management: Moving toward new theory. Int. J. Phys. Distrib. Logist. Manag. 2008, 38, 360–387. [Google Scholar] [CrossRef]
- Carter, C.R.; Easton, P.L. Sustainable supply chain management: Evolution and future directions. Int. J. Phys. Distrib. Logist. Manag. 2011, 41, 46–62. [Google Scholar] [CrossRef]
- Carter, C.R.; Carter, J.R. Interorganizational Determinants of Environmental Purchasing: Initial Evidence from the Consumer Products Industries. Decis. Sci. 1998, 29, 659–684. [Google Scholar] [CrossRef]
- Brink, S.; Diehl, J.C.; Stevels, A. ECO-QUEST, an Ecodesign Self Audit Tool for Suppliers of the Electronics Industry; IEEE: Oak Brook, IL, USA, 1998; pp. 129–132. [Google Scholar]
- Li, S.; Huang, Y. Research on Impact of Supplier Innovativeness on Manufactures’ New Product Development; ICIII: Xi’an, China, 2013; pp. 362–365. [Google Scholar]
- Büyüközkan, G.; Çifçi, G. A novel fuzzy multi-criteria decision framework for sustainable supplier selection with incomplete information. Comput. Ind. 2011, 62, 164–174. [Google Scholar] [CrossRef]
- Amindoust, A.; Ahmed, S.; Saghafinia, A.; Bahreininejad, A. Sustainable supplier selection: A ranking model based on fuzzy inference system. Appl. Soft Comput. J. 2012, 12, 1668–1677. [Google Scholar] [CrossRef]
- Hashemi, S.H.; Karimi, A.; Aghakhani, N.; Kalantar, P. A Grey-Based Carbon Management Model for Green Supplier Selection; GSIS: Macao, China, 2013; pp. 402–405. [Google Scholar]
- Mavi, R.K. Green supplier selection: A fuzzy AHP and fuzzy ARAS approach. Int. J. Serv. Oper. Manag. 2015, 22, 165–188. [Google Scholar] [CrossRef]
- Zadeh, L.A. The Concept of a Linguistic Variable and its Application to Approximate Reasoning. In Learning Systems and Intelligent Robots; Springer: Berkeley CA, USA, 1974; pp. 1–10. [Google Scholar]
- Leyva Vázquez, M.Y.; Pérez Teruel, K.; Febles Estrada, A.; Gulín González, J. Mapas cognitivos difusos para la selección de proyectos de tecnologías de la información. CYA. 2013, 58, 95–117. [Google Scholar] [CrossRef][Green Version]
- Rajaram, T.; Das, A. Modeling of interactions among sustainability components of an agro-ecosystem using local knowledge through cognitive mapping and fuzzy inference system. Expert Syst. Appl. 2010, 37, 1734–1744. [Google Scholar] [CrossRef]
- Ferreira, F.A.F.; Jalali, M.S.; Ferreira, J.J.M.; Stankevičienė, J.; Marques, C.S.E. Understanding the dynamics behind bank branch service quality in Portugal: Pursuing a holistic view using fuzzy cognitive mapping. Serv. Bus. 2016, 10, 469–487. [Google Scholar] [CrossRef]
- Devisscher, T.; Boyd, E.; Malhi, Y. Anticipating future risk in social-ecological systems using fuzzy cognitive mapping: The case of wildfire in the Chiquitania, Bolivia. Ecol. Soc. 2016, 21, 4. [Google Scholar] [CrossRef]
- Pandari, A.R.; Azar, A. A fuzzy cognitive mapping model for service supply chains performance. Meas. Bus. Excell. 2017, 21, 388–404. [Google Scholar] [CrossRef]
- Misthos, L.M.; Messaris, G.; Damigos, D.; Menegaki, M. Exploring the perceived intrusion of mining into the landscape using the fuzzy cognitive mapping approach. Ecol. Eng. 2017, 101, 60–74. [Google Scholar] [CrossRef]
- Branco, J.M.P.; Ferreira, F.A.F.; Meidutė-Kavaliauskienė, I.; Banaitis, A.; Falcão, P.F. Analysing determinants of small and medium-sized enterprise resilience using fuzzy cognitive mapping. J. Multi-Criteria Decis. Anal. 2019, 26, 252–264. [Google Scholar] [CrossRef]
- Pluchinotta, I.; Esposito, D.; Camarda, D. Fuzzy cognitive mapping to support multi-agent decisions in development of urban policymaking. Sustain. Cities Soc. 2019, 46, 101402. [Google Scholar] [CrossRef]
- Azevedo, A.R.S.C.; Ferreira, F.A.F. Analyzing the dynamics behind ethical banking practices using fuzzy cognitive mapping. Oper. Res. 2019, 19, 679–700. [Google Scholar] [CrossRef]
- Mehregan, M.R.; Hashemi, S.H.; Karimi, A.; Merikhi, B. Analysis of interactions among sustainability supplier selection criteria using ISM and fuzzy DEMATEL. Int. J. Appl. Decis. Sci. 2014, 7, 270. [Google Scholar] [CrossRef]
- Aghajani Mir, M.; Taherei Ghazvinei, P.; Sulaiman, N.M.N.; Basri, N.E.A.; Saheri, S.; Mahmood, N.Z.; Jahan, A.; Begum, R.A.; Aghamohammadi, N. Application of TOPSIS and VIKOR improved versions in a multi criteria decision analysis to develop an optimized municipal solid waste management model. J. Environ. Manage. 2016, 166, 109–115. [Google Scholar] [CrossRef]
- Govindan, K.; Khodaverdi, R.; Vafadarnikjoo, A. Intuitionistic fuzzy based DEMATEL method for developing green practices and performances in a green supply chain. Expert Syst. Appl. 2015, 42, 7207–7220. [Google Scholar] [CrossRef]
- Nikjoo, A.V.; Saeedpoor, M. An intuitionistic fuzzy DEMATEL methodology for prioritising the components of SWOT matrix in the Iranian insurance industry. Int. J. Oper. Res. 2014, 20, 439. [Google Scholar] [CrossRef]
- Li, M.; Wu, C. Green Supplier Selection Based on Improved Intuitionistic Fuzzy TOPSIS Model; Metallurgical & Mining Industry: Guangxi, China, 2015; pp. 193–205. [Google Scholar]
- Opricovic, S.; Tzeng, G. Compromise Solution by MCDM Methods: A Comparative Analysis of VIKOR and TOPSIS; Elsevier: Amsterdam, The Netherlands, 2004. [Google Scholar]
- Sayadi, M.K.; Heydari, M.; Shahanaghi, K. Extension of VIKOR method for decision making problem with interval numbers. Appl. Math. Model. 2009, 33, 2257–2262. [Google Scholar] [CrossRef]
- Szmidt, E.; Kacprzyk, J. Entropy for intuitionistic fuzzy sets. Fuzzy Sets Syst. 2001, 118, 467–477. [Google Scholar] [CrossRef]
- Mathew, M. Multi Criteria Decision Making Approach for. 2019. Available online: https://mathewmanoj.wordpress.com/multi-criteria-decision-making/ (accessed on 13 October 2019).
- Avaliação Da Conformidade—Requisitos Gerais Para Ensaios De Proficiência ISO 17043; ABNT NBR: Rio de Janeiro, Brazil, 2017; p. 46.
© 2020 by the authors. Licensee MDPI, Basel, Switzerland. This article is an open access article distributed under the terms and conditions of the Creative Commons Attribution (CC BY) license (http://creativecommons.org/licenses/by/4.0/).


