Abstract
Conservation agriculture helps to mitigate the adverse impacts of conventional practices and intensive cultivation, accordingly enhancing agricultural sustainability. Tillage management and the preceding crop impact the sustainable use of soil resources and ultimately crop growth and productivity. The present study aimed to assess the impacts of the tillage system, cropping system, and their different interactions on soil properties and agronomic performance. No-tillage (NT), reduced tillage (RT), and conventional tillage (CT) were combined with three cropping systems; continuous wheat (wheat/wheat/wheat, W/W/W), lentil/wheat/lentil (L/W/L), and oat/wheat/barley-pea (O/W/BP) during three years crop rotation. The results displayed that the conservative practices (NT and RT) recorded higher soil nutrient content (N, P, K, Ca, and Mg) than conventional tillage (CT). Moreover, NT and RT exhibited higher bulk density (BD) and lower water infiltration rates compared to CT. Besides, NT and RT tended to have higher soil moisture than CT. The cropping system W/W/W displayed higher magnesium content, while W/L/W had higher phosphorous and O/W/BP showed higher sodium values. The mono-cropping system under conventional tillage tended to have lower soil nutrient content compared to the other combinations. The highest wheat aboveground biomass, wheat grain yield, and lentil seed yield were produced by RT and CT compared to NT. Otherwise, the higher emergence of barley-pea was assigned for NT followed by CT and RT.
1. Introduction
Intensive and poor farming practices cause the deterioration of soil properties [1,2]. Intensive tillage causes the loss of soil organic matter [3], which leads to increased soil erosion, water shortage, and reduced soil fertility [4,5]. Accordingly, conventional tillage could not ensure, in the long-term, improvement and stability of crop yields in the semi-arid regions, proposing no-tillage as an alternative to mitigate these negative effects [6,7,8,9]. No-tillage or reduced tillage are part of the agriculture of conservation (CA) practices alongside crop diversification. These agricultural practices aim to reduce the erosion effect, increase carbon sequestration, reduce the input of energy and labor [10,11,12,13], increase nutrient levels in the soil [14,15], and ultimately increase crop yield [16]. Conservation tillage improves soil properties and crop yield compared to conventional tillage [17,18]. Nevertheless, under semi-arid conditions, conservation practices have many challenges [12,13], including poor and shallow soils, low levels of organic matter, and carbonated soils with low water retention capacity [19]. Under such conditions, soil compaction can be a serious problem, like increased bulk density and decreased soil porosity. These changes reduce the permeability of the soil to water and air, and may alter the pattern of root growth [20]. Furthermore, under semi-arid conditions, the crops to be included in cropping system rotation are very limited, since they should cope with harsh conditions, particularly water scarcity and high temperatures. The common cropping system is the annual mono-cropping of cereals and wheat-fallow for water conservation. However, legume crops, such as chickpea or lentil, as well as corn, sunflower, and forage legumes could be integrated into crop rotation with cereals [21]. The crops included in rotation are of great interest in terms of their impact on soil properties; for instance, legumes, rich in proteins, release nutrients more quickly, conversely to fibrous plants, such as grasses and cereals, which release nutrients more slowly, but provide more stable soil organic matter [22]. In Algeria, the adoption of conservation agriculture (CA) is still limited (5600 ha) [23] despite its introduction in the late 1990s [24]. Therefore, the lack of information and results about CA in the local conditions might delay the CA adoption by farmers [25]. Accordingly, much work is still needed to demonstrate the benefits of CA practices on soil and crop performance under local conditions. In this regard, the current study was a part of other studies that sought to justify the adoption of CA in Algeria. The specific objective of this study is to assess the effectiveness of different soil management systems (no-tillage, reduced tillage, and conventional tillage) and different cropping systems (wheat/wheat/wheat, lentil/wheat/lentil, and oat/wheat/barley-pea) and their combinations on shallow and poor soil quality as well as crop performance.
2. Materials and Methods
2.1. Experimental Conditions and Agricultural Management
The study was carried out at the experimental station of the Technical Institute of Field Crops (ITGC), Sétif, Algeria (36° 08′ N, 05° 20′ E). The region belongs to a semi-arid climate with dry and hot summers, cold and humid winters, and springs with late cold [26,27]. The experimental site was loamy clay soil throughout the profile (40% sand, 32% silt, and 28% clay). It is characterized by shallow soil, limited by a bedrock of limestone slab, with a reduced cultivated layer rich in limestone, poor fertility with a stony load on the surface, and a weak soil organic matter content (1.54%) [28].
The experimental design was split-plot in three replicates (Figure S1). The main plot was assigned to tillage systems; no-tillage (NT), reduced tillage (RT), and conventional tillage (CT), while the subplots were occupied by crops; wheat, lentil, and barley-pea to assess the impact of a three-year rotation; wheat/wheat/wheat (W/W/W), lentil/wheat/lentil (L/W/L), and oat/wheat/barley-pea (O/W/BP). The used varieties of the evaluated crops of wheat, lentil, barley, and pea were Boussalem, Syrie-229, Techedrett, and Sefrou, respectively.
Conventional tillage was carried out by moldboard plow at 30 cm and reduced tillage was performed using a scarificator at ~20 cm, then both (CT and RT) were followed by cover-cropping and harrowing. In the no-tillage system, the plots were directly sown without any previous soil preparation, using a specific seeding machine. Seeds of wheat and lentil were sown with densities of 129 and 100 kg/ha for wheat and lentil, respectively. The seed mixture barley-pea included 2/3 barley and 1/3 pea. Ammonium-phosphorus fertilizer (12 52 0) was applied (80 kg/ha) during soil preparation in CT and RT, while in NT, it was incorporated along with the sowing operation. Urea at a rate of 120 kg/ha was applied in the mid-season. All other recommended agronomic practices for the region were applied.
2.2. Determination of Soil Parameters
Nine vertical cross sections were carried out towards the end of the season, one for each crop × tillage system. Soil samples were taken with an auger at 20 cm depth from each plot. Total nitrogen (N, %) was determined using the Micro-Kjeldahl method as described by Horwitz et al. [29]. Total phosphorus (P, ppm) was determined by developing color by color reagents (ammonium molybdate, ammonium vanadate, and nitric acid) with a spectrophotometer ANA-730 at 470 nm wavelength after calibrating with P standards. Calcium (Ca, meq/100 g), sodium (Na, meq/100 g), and magnesium (Mg, meq/100 g) were determined following the method of Munro and Cutcliffe [30]. Total soil carbon (C%) was assessed by a sulfochromic oxidation method described by Ellerbock et al. [31]. Electric conductivity (EC, µs) was determined based on the saturated past extract method [32]. Soil pH was recorded following the method described by Mclean [33]. To determine soil moisture, soil samples were taken with an auger, at three depths (0–10, 10–20, and 20–30 cm) several times during the cropping season. Soil samples were weighed (fresh weight: FW) and then oven-dried for 24 h at 105 °C to get dry weight (DW). Soil moisture relative to dry weight was calculated according to the formula of Baize [34]: Soil moisture = (Fresh weight − Dry weight)/Dry weight) × 100.
To measure bulk density, soil samples were taken at two depths (0–7 and 7–15 cm) using a metallic cylinder (5.2 cm (l) and 4.1 cm (w)), and sampling was performed at the start and the end of the season. Samples were dried (Dry weight, DW), and the bulk density was obtained by dividing the DW of samples by the volume of the metallic cylinder, according to the following formula [34]: Bulk density (g/cm3) = (Dry weight)/(Cylinder volume).
Water infiltration rate (WIR) was determined using the Mûtz’s double rings infiltrometer as described by Colombani et al. [35]. Briefly, the double rings infiltrometer was driven into the ground and the water was supplied constantly into the outer and inner rings until soil saturation. Then, we recorded how much water infiltrated from the inner ring into the soil for one hour. This method aims to quantify water volume, which infiltrates into the soil during one hour based on the following formula: WIR, cm3/cm2/hour = (Water volume)/(Cylinder surface).
2.3. Crop Traits Measurement
Plant emergence was determined by counting the number of plants that emerged on two rows of three meters for each plot for the three crops. The number of spikes and pods were also counted on these rows for wheat and lentil, respectively. The number of grains per spike of wheat or number of seeds per pod of lentil was obtained from twenty plants randomly sampled from each plot. Plant height was measured at maturity, based on twenty random plants, from the soil to the end of the plant (awns not included for wheat). The weight of 1000-grain and 1000-seed was estimated based on 250 grains (wheat) or seeds (lentil). Aboveground biomass of barley-pea was estimated by mowing a row of 20 m for each plot. Grain yield and biological yield of wheat as well as seed yield and biological yield of lentil were obtained on the plot basis and then converted to quintal per hectare.
2.4. Data Analysis
The obtained data were subjected to ANOVA and the differences among the tillage systems, cropping systems, and their interactions were separated by the Tukey HSD test (p ≤ 0.05). The statistical analyses were performed using R statistical software version 4.1.2. Principal component analysis (PCA) was done using FactoMiner package [36], and heatmap with clustering were performed using pheatmap package [37] implemented in R software.
3. Results
3.1. Soil Nutrients
The results displayed a significant impact of tillage system (T) on the amount of phosphorous (P), potassium (K), total carbon (C), calcium (Ca), and magnesium (Mg) in the soil (Table 1). Otherwise, a non-significant effect was detected for nitrogen (N), sodium (Na), pH, and electric conductivity (EC). The cropping system (CS) exhibited a substantial influence on P, Na, and Mg while the interaction of T × CS significantly affects N, P, Ca, Mg, pH, and EC (Table 1). No-tillage (NT) had a higher amount of P, C, Ca, and Mg compared to reduced (RT) and conventional (CT) tillage. In contrast, NT displayed lower K content compared to RT, and overall, CT presented weak nutrient content compared to NT and RT. In the mono-cropping system sequencing wheat/wheat/wheat presented higher Mg, while lentil/wheat/lentil had higher P, and oat/wheat/barley-pea had higher Na content (Table 1). The combination of the tillage and cropping systems showed that the cereal mono-cropping system under RT (RT-W/W/W) presented the highest content of N, Ca, and Mg. The same cropping system under NT (NT-W/W/W) had higher Mg compared to other combinations. Under CT wheat mono-cropping system (CT-W/W/W) presented higher EC compared to other combinations (Table 1). Under NT, the cropping system of lentil/wheat/lentil showed the highest values of P, and the wheat mono-cropping system (W/W/W) had the highest pH values. The CT combined with W/W/W showed the lowest values for Mg and pH, and also when integrated with the cropping system of oat/wheat/barley-pea (CT-O/W/BP) had low values for P and Ca. The cropping systems W/W/W and L/W/L under RT showed the lowest content of P and N (Table 1).
Table 1.
Impact of tillage system, crop system and their interaction on soil nutrients, pH, and electric conductivity.
3.2. Bulk Density
Soil bulk density (BD) was estimated at the beginning and the end of the experiment. It was considerably affected by tillage practices (T) only at the first 7 cm of depth at the beginning of the experiment. NT had a higher bulk density (1.40 g/cm3) followed by RT (1.36 g/cm3) at the beginning and the end of the experiment at the first 7 cm of depth and was significantly higher than CT (1.24 g/cm3) (Table 2). However, the cropping system (CS) and the interaction of T × CS did not have any significant effect on BD at both dates and depths (Table 2, Figure S2).
Table 2.
Impact of tillage system, cropping system and their interaction on bulk density (BD) at depth 0–7 (Dpt1) and 7–15 (Dpt2) as well as water infiltration rate (WIR).
3.3. Water Infiltration Rate
Water infiltration rate (WIR) was significantly altered by tillage, cropping system, and their interaction (Table 2). CT exhibited higher values of WIR (42.9 cm3/cm2) followed by RT (36.7 cm3/cm2) and then NT (30.3 cm3/cm2). The cropping system L/W/L recorded greater WIR (42.4 cm3/cm2) compared to W/W/W and O/W/BP with respective values of 39.1 and 36.7 cm3/cm2 (Table 2). The combinations RT-W/W/W and CT-L/W/L exhibited the highest WIR values (66.9 and 64.8 cm3/cm2, respectively), in opposite to NT-W/W/W and RT-O/W/BP, which presented the lowest WIR values (14.9 and 17.8 cm3/cm2, respectively) (Table 2, Figure S3).
3.4. Soil Moisture
The tillage system had a significant effect on soil moisture sampled at the first date (H1) at the three depths (D1, D2, and D3) as well as H2D3 and H3D2. Overall, the conservative tillage system NT and RT tended to have higher soil moisture than conventional tillage (Table 3). The cropping system considerably affected H1D2 and H3D2. The interaction T × CR did not show any significant effect on soil moisture (Table 3).
Table 3.
Impact of tillage system, cropping system, and their interaction on soil moisture at different dates 3 (H1), 133 (H2), 148 (H3), 224 (H4), 239 (H5), and >239 (H6) days after sowing at different depths 0–10 (D1), 10–20 (D2), and 20–30 (D3) cm.
3.5. Relationship among Applied Tillage Cropping Systems and Soil Properties
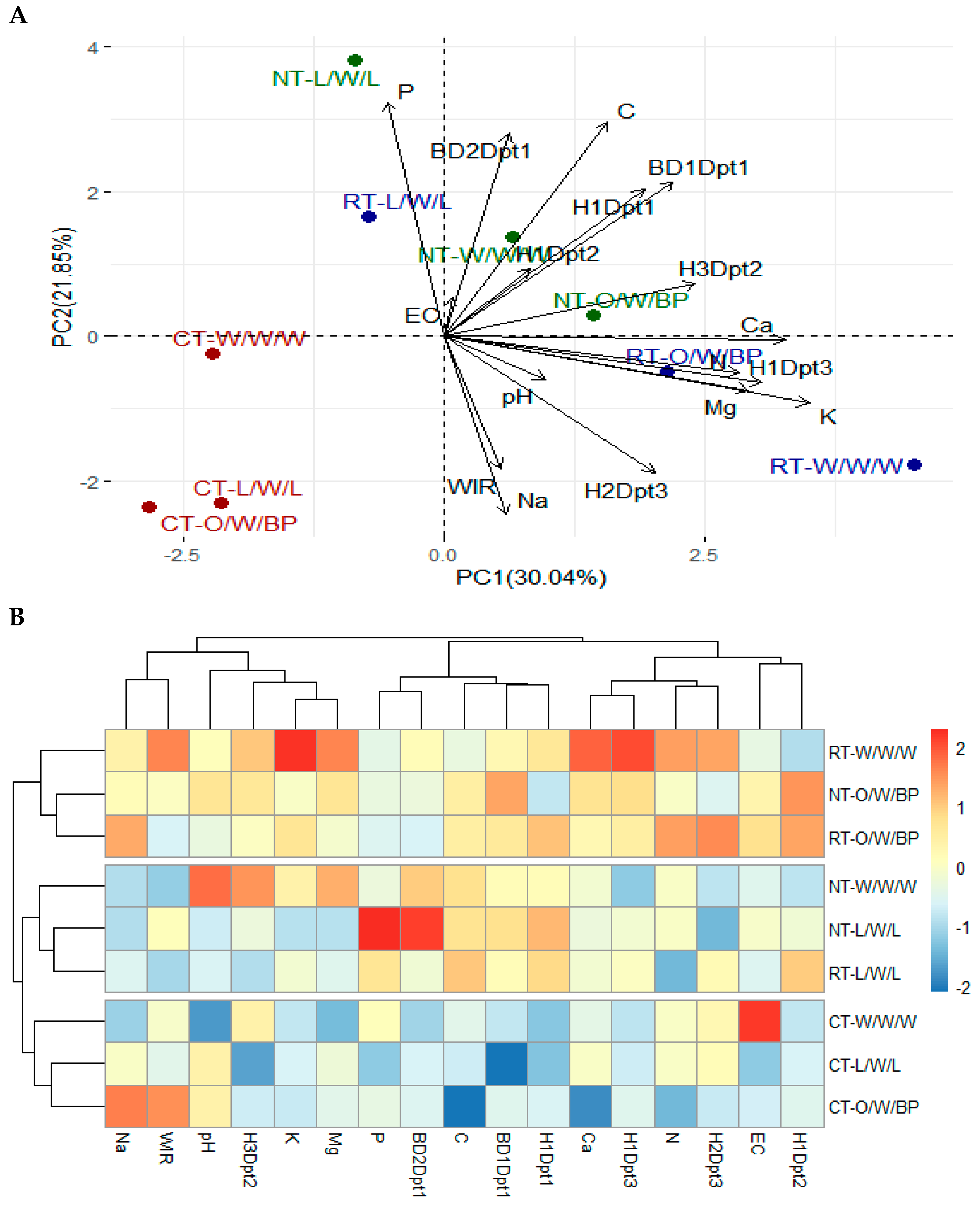
The results of the principal component analysis explained 51.89% (Figure 1A). PC1 explained more variation by 30.04%, and it was mostly loaded by N, Ca, Mg, and K and soil moisture. P, bulk density (positive side), Na, and WIR on the opposite direction mainly formed PC2. Clearly, CT was distinguished from the conservative practices of NT and RT, pointing to the weak content of nutrients, especially CT-W/W/W (Figure 1A). In addition, the CT system with L/W/L and O/W/BP showed higher values of WIR and Na and lower values of bulk density and P. In contrast, conservative cropping systems NT and RT provided higher nutrients, bulk density, and soil moisture (Figure 1A,B). Similarly, the heatmap and hierarchical clustering based on the studied soil properties divided the assessed tillage systems into different clusters (Figure 1B). RT and NT displayed the highest values for most evaluated properties (depicted in red). On the contrary, CT had the lowest values (depicted in blue).
Figure 1.
Principal component analysis (PCA) (A) and heatmap with clustering (B) of the combinations of tillage system and crop rotations based on physical and chemical soil properties.
3.6. Crop Performance
Tillage practice exhibited significant influence on the aboveground biomass, plant emergence, grain yield, 1000-grain yield, and number of tillers of wheat. Additionally, the tillage system was influenced significantly on the aboveground biomass, seed yield, and number of seeds per pod of lentil as well as plant emergence of barley-pea (Table 4). The highest wheat aboveground biomass was produced by RT and CT (64.93 and 63.90, respectively) compared to NT (34.23). Likewise, a heavier grain weight was recorded by RT and CT compared to NT. RT and NT exhibited better plant emergence than CT; in addition, NT had better tillering ability compared to RT and CT. The conventional tillage CT possessed a higher grain yield compared to NT and RT (Table 4). Additionally, CT exhibited a higher plant emergence of lentil (252 plant/m2) compared to NT (223 plant/m2) and RT (222.5 plant/m2). The highest lentil seed yield was assigned for RT (12.78) and CT (11.70) compared to NT (9.70) (Table 4). The number of seeds per pod was higher in RT (1.73) compared to NT and CT (1.41 and 1.47, respectively). The plant emergence of barley-pea showed higher values under NT and CT compared to RT (Table 4).
Table 4.
Impact of tillage systems on agronomic traits of wheat, lentil, and barley-pea.
4. Discussion
Tillage and cropping systems are parts of agricultural management and exhibit direct impacts on crop performance through their short and long-term influences on the physical, chemical, and biological properties of the soil [38,39,40]. In the current study, overall, the soil nutrients content was higher under conservation tillage NT and RT compared to conventional tillage, especially total carbon, phosphorus, calcium, and magnesium. Likewise, other studies [41,42,43,44] showed that the content of total organic carbon was higher under no-tillage than in the conventional tillage system. The reduction of organic carbon under conventional tillage system is attributed to the incorporation of residues into the soil being more available to microorganisms [45] and disruption of soil aggregates by the tillage effect exposing the organic matter to loss by mineralization [42]. Concerning N, P, and K content in the soil, Volke-Heller et al. [46] and Galantini et al. [47] elucidated that high N, P, and K availability under no-tillage is due to crop residue deposition on the surface and occluded element mineralization. The obtained results displayed higher N, P, and K content under NT over CT, which is in agreement with the previous results of Mrabet et al. [48]. In the light of the crop requirements of N, P, and K, the tillage system NT and RT provide more levels of these nutrients compared to CT, which are main nutrients for plant development. Convincingly, the availability of nutrients appeared to be dependent on soil management conditions as observed in this study in regard to the effect of the tillage system. Moreover, the results of principal component and heatmap and hierarchical clustering reinforced these results as the tillage system was the most dividing factor and conservation tillage (NT and RT) tended to have more soil nutrients than CT. The RT was located on the positive side of PC1, while CT was situated on the negative side and NT took place in the middle. Moreover, the conservative tillage system NT and RT recorded higher soil bulk density and soil moisture compared with conventional tillage. The highest bulk density observed in this study (1.40 g cm−3) did not exceed the critical bulk density level for optimal plant growth [49]. Likewise, several studies [19,50,51,52] elucidated that the conservative tillage system displayed higher bulk density than the conventional tillage. In contrast, the water infiltration rate under NT and RT systems was lower than in CT, as found by Amami et al. [53]; consequently, BD and WIR appeared to be negatively associated. Higher BD under NT indicates a decrease in soil porosity, and this suggestion was already confirmed by several studies comparing tillage systems [51,54,55]; however, contrasting results were found by Mondal et al. [56]. It is worth mentioning that bulk density in the current study was affected only at the first soil layers (0–7 cm), and similar results were reported by other studies [57,58]. This effect could be attributed to the presence of crop residues in the surface layer of soil, which benefits organic matter formation mainly at the soil surface [59]. The results indicated an increase in soil carbon stock under the no-tillage system compared to conventional tillage. Moreover, no-tillage does not require previous soil preparation. Therefore, there would be a reduction in gas emissions from soil organic matter and agricultural machinery. In this context, Mangalassery et al. [60] demonstrated significantly higher net global warming potential under conventional tillage systems compared to no-tillage systems. Accordingly, the no-tillage system could play a significant role in minimizing emissions of greenhouse gas such as carbon dioxide, methane, and nitrous oxide from soils and contribute to mitigating climate change. Hence, the no-tillage system is an efficient practice to reduce soil disturbance and erosion, improve soil quality, and as a potential approach to mitigate climate change by reducing greenhouse gas emissions.
For crop performance, despite the improvement of soil nutrients under conservative tillage, unexpected results were found in the current study regarding crop performance. Conversely, Lawrence et al. [61] disclosed that no-tillage yielded better than conventional tillage during four years of wheat cultivation. Similarly, Wang et al. [62] demonstrated that a no-tillage system for seven years improved the matter accumulation, grain yield, and water use efficiency in maize. However, in the current study, NT appeared to be better in promoting the plant emergence of wheat and barley-pea and a higher number of tillers in wheat; however, it produced lower grain yields of wheat and lentil as well as lower wheat biomass. Similarly, Abdelloui et al. [63] showed that under semi-arid conditions, the GY was higher under CT compared to NT. Soil compaction is higher under the no-tillage system. The negative impact of soil compaction on root growth was confirmed by several studies [64,65,66,67]. Accordingly, reduced root growth could affect nutrient and water uptake by plants and ultimately grain yield. Furthermore, our experiment has only three years of no-tillage application, which was probably the reason why the improvement of some soil properties was not reflected in crop performance.
5. Conclusions
Three years of no-tillage application on shallow and poor soil resulted in certain physical and chemical property alterations, mainly in the first centimeters of the soil. The conservation tillage systems NT and RT improved the content of soil nutrients, in particular total carbon, phosphorus, calcium, and magnesium. Additionally, NT and RT exhibited higher soil bulk density and soil moisture compared with conventional tillage. However, these changes were not reflected in crop performance. The present study was only three years of the tillage system, which was probably the reason why the improvement of some soil properties was not reflected in crop performance. Moreover, soil compaction is higher under the no-tillage system. The negative impact of soil compaction on root growth could affect nutrient and water uptake by plants and ultimately grain yield. Accordingly, such experiments should be performed for more years to confirm the results on crop performance since the effect of no-tillage could not be observed in the first years. Wheat/wheat/wheat cropping system rotation under conventional tillage was located in the opposite position of availability of nutrients, indicating the ability of this kind of monoculture to impoverish the soil. This informs on the necessity of crop rotation under semi-arid conditions.
Supplementary Materials
The following supporting information can be downloaded at: https://www.mdpi.com/article/10.3390/su141811651/s1, Figure S1. Layout of the experiment presents three tillage systems (no-tillage (NT), reduced tillage (RT), and conventional tillage (CT)) in the main plots, while the cropping system (wheat/wheat/wheat (W/W/W), lentil/wheat/lentil (L/W/L) and oat/wheat/barley-pea (O/W/BP was located in subplots. Figure S2. Bulk density comparison at 0–7 cm between no-tillage (NT), reduced tillage (RT), and conventional tillage (CT) at the beginning (Date 1) and the end of the cropping season (Date 2). Bars are the standard error of the mean (SEM). Figure S3. Water infiltration rate under tillage (NT), reduced tillage (RT) and conventional tillage (CT), and under different crops; wheat, lentil, and barley-pea. Bars are the standard error of the mean (SEM).
Author Contributions
Conceptualization, A.M., M.F. and M.M.; methodology, A.M., M.F. and M.M.; software, R.B., E.M. and A.B.; validation, R.B. and E.M.; formal analysis, R.B., K.S.A., K.A., S.A.O. and E.M.; investigation, R.B., B.F., K.H. and K.N.; resources, K.S.A., K.A. and M.M.; data curation, R.B. and E.M.; writing—original draft preparation, R.B., K.S.A., K.A., S.A.O. and E.M.; writing—review and editing, R.B., K.S.A., K.A., S.A.O., A.M., M.F., B.F., K.H., K.N., A.B., M.M. and E.M.; supervision, M.F., A.M. and M.M.; project administration, M.M.; funding acquisition, R.B., M.F., A.M. and M.M. All authors have read and agreed to the published version of the manuscript.
Funding
This research was funded by Princess Nourah bint Abdulrahman University Researchers Supporting Project number (PNURSP2022R188), Princess Nourah bint Abdulrahman University, Riyadh, Saudi Arabia.
Institutional Review Board Statement
Not applicable.
Informed Consent Statement
Not applicable.
Data Availability Statement
The data presented in this study are available upon request from the corresponding author.
Acknowledgments
The authors would like to thank Imam Mohammed Bin Saud Islamic University (IMSIU), Riyadh, Saudi Arabia for supporting the publication of this research work. Our thanks is extended to Princess Nourah bint Abdulrahman University Researchers Supporting Project number (PNURSP2022R188), Princess Nourah bint Abdulrahman University, Riyadh, Saudi Arabia.
Conflicts of Interest
The authors declare no conflict of interest.
References
- Lopez-Bellido, L. Mediterranean cropping systems. Mediterr. Crop. Syst. 1992, 18, 311–356. [Google Scholar]
- El-Sanatawy, A.M.; El-Kholy, A.S.M.; Ali, M.M.A.; Awad, M.F.; Mansour, E. Maize seedling establishment, grain yield and crop water productivity response to seed priming and irrigation management in a mediterranean arid environment. Agronomy 2021, 11, 756. [Google Scholar] [CrossRef]
- Parras-Alcántara, L.; Díaz-Jaimes, L.; Lozano-García, B. Organic farming affects C and N in soils under olive groves in Mediterranean areas. Land Degrad. Dev. 2013, 26, 800–806. [Google Scholar] [CrossRef]
- Montgomery, D.R. Soil erosion and agricultural sustainability. Proc. Natl. Acad. Sci. USA 2007, 104, 13268–13272. [Google Scholar] [CrossRef] [PubMed]
- Moustafa, E.S.A.; El-Sobky, E.-S.E.A.; Farag, H.I.A.; Yasin, M.A.T.; Attia, A.; Rady, M.O.A.; Awad, M.F.; Mansour, E. Sowing date and genotype influence on yield and quality of dual-purpose barley in a salt-affected arid region. Agronomy 2021, 11, 717. [Google Scholar] [CrossRef]
- Bouzza, A. Water Conservation in Wheat Rotations under Several Management and Tillage Systems in Semiarid Areas. Ph.D. Thesis, University of Nebraska, Lincoln, NE, USA, 1990. Available online: https://www.proquest.com/openview/e83e35a1a9255301d5fad5de87f05c1d/1.pdf?pq-origsite=gscholar&cbl=18750&diss=y (accessed on 20 June 2022).
- Abd El-Mageed, T.A.; Belal, E.E.; Rady, M.O.A.; Abd El-Mageed, S.A.; Mansour, E.; Awad, M.F.; Semida, W.M. Acidified Biochar as a soil amendment to drought stressed (Vicia faba L.) plants: Influences on growth and productivity, nutrient status, and water use efficiency. Agronomy 2021, 11, 1290. [Google Scholar] [CrossRef]
- Mansour, E.; Mahgoub, H.A.M.; Mahgoub, S.A.; El-Sobky, E.-S.E.A.; Abdul-Hamid, M.I.; Kamara, M.M.; AbuQamar, S.F.; El-Tarabily, K.A.; Desoky, E.-S.M. Enhancement of drought tolerance in diverse Vicia faba cultivars by inoculation with plant growth-promoting rhizobacteria under newly reclaimed soil conditions. Sci. Rep. 2021, 11, 24142. [Google Scholar] [CrossRef]
- Swailam, M.A.; Mowafy, S.A.E.; El-Naggar, N.Z.A.; Mansour, E. Agronomic responses of diverse bread wheat genotypes to phosphorus levels and nitrogen forms in a semiarid environment. Sabrao J. Breed. Genet. 2021, 53, 592–608. [Google Scholar] [CrossRef]
- Carter, M.R. A Review of conservation tillage strategies for humid temperate regions. Soil Tillage Res. 1994, 31, 289–301. [Google Scholar] [CrossRef]
- Fanigliulo, R.; Pochi, D.; Servadio, P. Conventional and conservation seedbed preparation systems for wheat planting in silty-clay soil. Sustainability 2021, 13, 6506. [Google Scholar] [CrossRef]
- Meyer-Aurich, A.; Janovicek, K.; Deen, W.; Weersink, A. Impact of tillage and rotation on yield and economic performance in corn-based cropping systems. Agron. J. 2006, 98, 1204–1212. [Google Scholar] [CrossRef]
- Mansour, E.; Moustafa, E.S.A.; Abdul-Hamid, M.I.E.; Ash-shormillesy, S.M.A.I.; Merwad, A.-R.M.A.; Wafa, H.A.; Igartua, E. Field responses of barley genotypes across a salinity gradient in an arid Mediterranean environment. Agric. Water Manag. 2021, 258, 107206. [Google Scholar] [CrossRef]
- Mrabet, R. No-Tillage farming: Renewing harmony between soils and crops in semiarid Morocco. In Proceedings of the Third International Conference on Land Degradation (ICLD3) and Meeting of the IUSS Subcommission C–Soil and Water Conser-Vation, Rio de Janeiro, Brazil, 17–21 September 2001; pp. 17–21. [Google Scholar]
- Singh, S.K.; Patra, A.; Chand, R.; Jatav, H.S.; Luo, Y.; Rajput, V.D.; Sehar, S.; Attar, S.K.; Khan, M.A.; Jatav, S.S.; et al. Surface seeding of wheat: A sustainable way towards climate resilience agriculture. Sustainability 2022, 14, 7460. [Google Scholar] [CrossRef]
- Hassan, H.H.; El-sobky, E.S.E.; Mansour, E.; El-kholy, A.S.; Ullah, H.; Datta, A. Influence of preceding crop and tillage system on forage yield and quality of selected summer grass and legume forage crops under arid conditions. J. Integr. Agric. 2022, 21, 2–17. [Google Scholar] [CrossRef]
- Havlin, J.L.; Kissel, D.E.; Maddux, L.D.; Claassen, M.M.; Long, J.H. Crop rotation and tillage effects on soil organic carbon and nitrogen. Soil Sci. Soc. Am. J. 1990, 54, 448–452. [Google Scholar] [CrossRef]
- Lai, R. Conservation tillage for sustainable agriculture: Tropics versus temperate environments. Adv. Agron. 1989, 42, 85–197. [Google Scholar]
- Lahmar, R. Opportunités et limites de l’agriculture de conservation en Méditerranée. Les enseignements du projet KASSA. Options Méditerranéennes Série A 2007, 69, 11–18. [Google Scholar]
- Batey, T.; McKenzie, D.C. Soil compaction: Identification directly in the field. Soil Use Manag. 2006, 22, 123–131. [Google Scholar] [CrossRef]
- Mrabet, R. No-tillage agriculture in West Asia and North Africa. In Rained Farming System; Springer: Dordrecht, The Netherlands, 2011; pp. 1015–1042. [Google Scholar]
- Desoky, E.-S.M.; Mansour, E.; Yasin, M.A.T.; El-Sobky, E.-S.E.A.; Rady, M.M. Improvement of drought tolerance in five different cultivars of Vicia faba with foliar application of ascorbic acid or silicon. Span. J. Agric. Res. 2020, 18, e0802. [Google Scholar] [CrossRef]
- Kassam, A.; Friedrich, T.; Derpsch, R. Global spread of Conservation Agriculture. Int. J. Environ. Sci. 2018, 76, 1–23. [Google Scholar] [CrossRef]
- Vadon, B.; Lamouchi, L.; Elmay, S.; Maghfour, A.; Mahnane, S.; Benaouda, H.; Elgharras, O. Organisations paysannes: Un levier pour développer l’agriculture de conservation au Maghreb. Options Méditerranéennes Série A 2006, 69, 87–99. [Google Scholar]
- Djouadi, K.; Mekliche, A.; Dahmani, S.; Ladjiar, N.I.; Abid, Y.; Silarbi, Z.; Hamadache, A.; Pisante, M. Durum wheat yield and grain quality in early transition from conventional to conservation tillage in semi-arid Mediterranean conditions. Agriculture 2021, 11, 711. [Google Scholar] [CrossRef]
- Chennafi, H.; Aïdaoui, A.; Bouzerzour, H.; Saci, A. Yield response of durum wheat (Triticum durum Desf.) cultivar waha to deficit irrigation under semi arid growth conditions. Asian J. Plant Sci. 2006, 5, 1015–1042. [Google Scholar] [CrossRef]
- Houria, C. Decadal evaluation of durum wheat water requirements to improve rainfed agriculture under semi-arid conditions. Energy Procedia 2012, 18, 896–904. [Google Scholar] [CrossRef]
- Kourougli, S.; Aït Ouali, A. Etude de l’effet des trois systèmes de culture et du précédent cultural sur le comportement du sol et de la culture de blé tendre (Triticum aestivum, L.). In Mémoire d’ingénieur d’état; Département des Sciences Agronomiques, UFAS Sétif: Sétif, Algerie, 2010. [Google Scholar]
- Horwitz, W.; Latimer, G.W. Official Methods of Analytical Chemistryof AOAC International, 17th ed.; AOAC International: Gaithersburg, MD, USA, 2005. [Google Scholar]
- Munro, D.C.; Cutcliffe, J.A. Available soil potassium and fertilizer potassium for Brussels sprouts. Can. J. Plant Sci. 1971, 51, 197–200. [Google Scholar] [CrossRef]
- Ellerbrock, R.H.; Gerke, H.H.; Bachmann, J.; Goebel, M.O. Composition of organic matter fractions for explaining wettability of three forest soils. SSSAJ 2005, 69, 57–66. [Google Scholar] [CrossRef]
- Kargas, G.; Chatzigiakoumis, I.; Kollias, A.; Spiliotis, D.; Kerkides, P. An Investigation of the relationship between the electrical conductivity of the soil saturated paste extract ECe with the respective values of the mass soil/water ratios 1: 1 and 1: 5 (EC1: 1 and EC1: 5). Multidiscip. Digit. Publ. Inst. Proc. 2018, 2, 661. [Google Scholar]
- Mclean, E.O. Soil pH and lime requirement. In Methods of Soil Analysis, Part II, 2nd ed.; Page, A.L., Ed.; ASA Monograph: Madison, WI, USA, 1982; pp. 199–223. [Google Scholar]
- Baize, D. Guide Des Analyses En Pédologie; INRA: Paris, France, 2000. [Google Scholar]
- Colombani, J.; Lamagat, J.P.; Thiebaux, J. Mesure de la perméabilité des sols en place: Un nouvel appareil pour la méthode Muntz une extension de la méthode porchet aux sols hétérogènes. Hydrol. Sci. J. 1973, 17, 197–235. [Google Scholar] [CrossRef]
- Lê, S.; Josse, J.; Husson, F. FactoMineR: An R package for multivariate analysis. J. Stat. Softw. 2008, 25, 1–18. [Google Scholar] [CrossRef]
- Kolde, M.R. Package ‘pheatmap’. R Package, 1. Available online: https://cran.microsoft.com/snapshot/2018-06-22/web/packages/pheatmap/pheatmap.pdf (accessed on 28 August 2022).
- Malobane, M.E.; Nciizah, A.D.; Mudau, F.N.; Wakindiki, I.I.C. Tillage, crop rotation and crop residue management effects on nutrient availability in a sweet sorghum-based cropping system in marginal soils of south Africa. Agronomy 2020, 10, 776. [Google Scholar] [CrossRef]
- Nouri, A.; Lee, J.; Yin, X.; Tyler, D.; Jagadamma, S.; Arelli, P. Soil physical properties and soybean yield as influenced by long-term tillage systems and cover cropping in the midsouth USA. Sustainability 2018, 10, 4696. [Google Scholar] [CrossRef]
- Desoky, E.-S.M.; Mansour, E.; El-Sobky, E.-S.E.A.; Abdul-Hamid, M.I.; Taha, T.F.; Elakkad, H.A.; Arnaout, S.M.A.I.; Eid, R.S.M.; El-Tarabily, K.A.; Yasin, M.A.T. Physio-biochemical and agronomic responses of faba beans to exogenously applied nano-silicon under drought stress conditions. Front. Plant Sci. 2021, 12, 637783. [Google Scholar] [CrossRef] [PubMed]
- Alonso Baez, A.; Aguirre Medina, J. Effecto de la labranza de conservacion sobre las propiedades del suelo. Terra Latinoam. 2011, 29, 113–121. [Google Scholar]
- Attia, A.; El-Hendawy, S.; Al-Suhaibani, N.; Tahir, M.U.; Mubushar, M.; Vianna, M.d.S.; Ullah, H.; Mansour, E.; Datta, A. Sensitivity of the DSSAT model in simulating maize yield and soil carbon dynamics in arid Mediterranean climate: Effect of soil, genotype and crop management. Field Crops Res. 2021, 260, 107981. [Google Scholar] [CrossRef]
- Mansour, E.; Merwad, A.M.A.; Yasin, M.A.T.; Abdul-Hamid, M.I.E.; El-Sobky, E.E.A.; Oraby, H.F. Nitrogen use efficiency in spring wheat: Genotypic variation and grain yield response under sandy soil conditions. J. Agric. Sci. 2017, 155, 1407–1423. [Google Scholar] [CrossRef]
- Khorami, S.S.; Kazemeini, S.A.; Afzalinia, S.; Gathala, M.K. Changes in soil properties and productivity under different tillage practices and wheat genotypes: A short-term study in Iran. Sustainability 2018, 10, 3273. [Google Scholar] [CrossRef]
- Triplett, G.B., Jr.; Dick, W.A. No-Tillage crop production: A revolution in agriculture! Agron. J. 2008, 100, S-153–S-165. [Google Scholar] [CrossRef]
- Volke-Haller, V.H.; Ramírez-Barrientos, C.E.; Figueroa-Sandoval, B.; Ordaz-Chaparro, V.M. Efecto del sistema de labranza cero en un vertisol. Terra Latinoam. 2006, 24, 109–118. [Google Scholar]
- Galantini, J.A.; Suñer, L.; Iglesias, J.O. Sistemas de labranza en el sudoeste bonaerense: Efectos de largo plazo sobre las formas de fósforo en el suelo. Rev. Investig. Agropecu. RIA–INTA 2007, 36, 63–81. [Google Scholar]
- Martínez, E.; Fuentes, J.-P.; Pino, V.; Silva, P.; Acevedo, E. Chemical and biological properties as affected by no-tillage and conventional tillage systems in an irrigated Haploxeroll of Central Chile. Soil Tillage Res. 2013, 126, 238–245. [Google Scholar] [CrossRef]
- Dimanche, P.H. Impacts de Différents Itinéraires Techniques du Travail du sol sur la Dégradation des sols Argileux dans la Région de Meknes (Maroc). Ph.D. Thesis, Université Catholique de Louvain (UCL), Louvain-la-Neuve, Belgium, 1997. [Google Scholar]
- Munkholm, L.J.; Heck, R.J.; Deen, B. Long-term rotation and tillage effects on soil structure and crop yield. Soil Tillage Res. 2013, 127, 85–91. [Google Scholar] [CrossRef]
- Sasal, M.C.; Andriulo, A.E.; Taboada, M.A. Soil porosity characteristics and water movement under zero tillage in silty soils in Argentinian Pampas. Soil Tillage Res. 2006, 87, 9–18. [Google Scholar] [CrossRef]
- Sokolowski, A.C.; Prack McCormick, B.; De Grazia, J.; Wolski, J.E.; Rodríguez, H.A.; Rodríguez-Frers, E.P.; Gagey, M.C.; Debelis, S.P.; Paladino, I.R.; Barrios, M.B. Tillage and no-tillage effects on physical and chemical properties of an argiaquoll soil under long-term crop rotation in Buenos Aires, Argentina. Int. Soil Water Conserv. Res. 2020, 8, 185–194. [Google Scholar] [CrossRef]
- Amami, R.; Ibrahimi, K.; Sher, F.; Milham, P.; Ghazouani, H.; Chehaibi, S.; Hussain, Z.; Iqbal, H.M.N. Impacts of different tillage practices on soil water infiltration for sustainable agriculture. Sustainability 2021, 13, 3155. [Google Scholar] [CrossRef]
- Botta, G.F.; Tolon-Becerra, A.; Lastra-Bravo, X.; Tourn, M. Tillage and traffic effects (planters and tractors) on soil compaction and soybean (Glycine max L.) yields in Argentinean pampas. Soil Tillage Res. 2010, 110, 167–174. [Google Scholar] [CrossRef]
- Fabrizzi, K.P.; Garcıía, F.O.; Costa, J.L.; Picone, L.I. Soil water dynamics, physical properties and corn and wheat responses to minimum and no-tillage systems in the southern Pampas of Argentina. Soil Tillage Res. 2005, 81, 57–69. [Google Scholar] [CrossRef]
- Mondal, S.; Chakraborty, D.; Das, T.K.; Shrivastava, M.; Mishra, A.K.; Bandyopadhyay, K.K.; Aggarwal, P.; Chaudhari, S.K. Conservation agriculture had a strong impact on the sub-surface soil strength and root growth in wheat after a 7-year transition period. Soil Tillage Res. 2019, 195, 104385. [Google Scholar] [CrossRef]
- Manso, M.L.; Studdert, G.A.; Forján, H.J.; San Martino, S. Efecto de sistemas de labranza contrastantes sobre algunas propiedades de un molisol de tres arroyos bajo distintos usos previos. Rev. Fac. Cienc. Agrar. Univ. Nac. Cuyo 2012, 44, 85–99. [Google Scholar]
- Mondal, S.; Chakraborty, D. Global meta-analysis suggests that no-tillage favourably changes soil structure and porosity. Geoderma 2022, 405, 115443. [Google Scholar] [CrossRef]
- Ramírez Pisco, R.; Taboada, M.A.; Gil, R. Efectos a largo plazo de la labranza convencional y la siembra directa sobre las propiedades físicas de un Argiudol típico de la Pampa ondulada Argentina. Rev. Fac. Nac. Agron. Medellín 2006, 59, 3237–3256. [Google Scholar]
- Mangalassery, S.; Sjögersten, S.; Sparkes, D.L.; Sturrock, C.J.; Craigon, J.; Mooney, S.J. To what extent can zero tillage lead to a reduction in greenhouse gas emissions from temperate soils? Sci. Rep. 2014, 4, 1–8. [Google Scholar] [CrossRef] [PubMed]
- Lawrence, P.A.; Radford, B.J.; Thomas, G.A.; Sinclair, D.P.; Key, A.J. Effect of tillage practices on wheat performance in a semi-arid environment. Soil Tillage Res. 1994, 28, 347–364. [Google Scholar] [CrossRef]
- Wang, S.; Wang, H.; Hafeez, M.B.; Zhang, Q.; Yu, Q.; Wang, R.; Wang, X.; Li, J. No-tillage and subsoiling increased maize yields and soil water storage under varied rainfall distribution: A 9-year site-specific study in a semi-arid environment. Field Crops Res. 2020, 255, 107867. [Google Scholar] [CrossRef]
- Abdellaoui, Z.; Teskrat, H.; Belhadj, A.; Zaghouane, O. Étude comparative de l’effet du travail conventionnel, semis direct ettravail minimum sur le comportement d’une culture de blé dur dans la zone subhumide. Options Méditerranéennes Série A 2011, 96, 71–87. Available online: http://om.ciheam.org/article.php?IDPDF=801420 (accessed on 20 August 2022).
- Boone, F.R.; Veen, B.W. Mechanisms of Crop Responses to Soil Compaction. Dev. Agric. Eng. 1994, 11, 237–264. [Google Scholar]
- Martínez, E.; Fuentes, J.-P.; Silva, P.; Valle, S.; Acevedo, E. Soil physical properties and wheat root growth as affected by no tillage and conventional tillage systems in a Mediterranean environment of Chile. Soil Tillage Res. 2008, 99, 232–244. [Google Scholar] [CrossRef]
- Lal, R.; Eckert, D.J.; Fausey, N.R.; Edwards, W.M. Conservation Tillage in Sustainable Agriculture. In Sustainable Agricultural Systems; CRC Press: Boca Raton, FL, USA, 1990. [Google Scholar]
- Shirani, H.; Hajabbasi, M.A.; Afyuni, M.; Hemmat, A. Effects of Farmyard Manure and Tillage Systems on Soil Physical Properties and Corn Yield in Central Iran. Soil Tillage Res. 2002, 68, 101–108. [Google Scholar] [CrossRef]
Publisher’s Note: MDPI stays neutral with regard to jurisdictional claims in published maps and institutional affiliations. |
© 2022 by the authors. Licensee MDPI, Basel, Switzerland. This article is an open access article distributed under the terms and conditions of the Creative Commons Attribution (CC BY) license (https://creativecommons.org/licenses/by/4.0/).
