Abstract
Landslides, earthquakes, and other natural events can change the landscape and generate human and economic losses, affecting transportation and public service infrastructure. In every geotechnical project, the investigation phase plays a fundamental role in reducing the risk of occurrence and mitigating catastrophes. As a result, governments have created entities to study disasters and identify triggering factors that generate huge losses worldwide. This research aims to conduct a systematic review of the relationship between geotechnics and disasters through bibliometric techniques, scientific production evaluation, and case studies analysis to recognize key topics, methods, and thematic development of the research worldwide. The research methodology consisted of three steps: (1) Database analysis, selection, and combination, (2) bibliometric analysis, and (3) systematic review using the Preferred Reporting Items for Systematic Reviews and Meta-Analyses (PRISMA) method. The systematic review with bibliometric analysis collected data from 1973 to 2021, with 1299 academic publications indexed in the Scopus and WoS database. These results indicated a growing trend of annual publications on disasters and their relationship with geotechnical studies, highlighting current issues and technological innovation. The main research trends in disaster risk assessment were topics mainly linked to landslides, earthquakes, liquefaction, and inappropriate analysis models with applications of geophysical methods, laboratory tests, remote sensing, and numerical models.
1. Introduction
Disasters are generally defined as events that generate trillions of economic losses and thousands of fatalities [1,2]. The World Health Organization (WHO) defines a disaster as a natural or human-made event that alters the natural conditions of a system, causing damage to the population and infrastructure [3]. These disasters can occur worldwide, putting areas with high population density at risk (Figure 1) shows data obtained from the Emergency Events Database (EM-DAT)) [4].
Figure 1.
Human losses in disasters from the year 2000 to October 2021. Source: Modified from EM-DAT database [5].
From a geotechnical approach, most disasters happen in embankments or excavations due to different geodynamic events [3,6], such as erosion, earthquakes, and floods, which can generate landslides, slope failures, subsidence, and debris flow, among other phenomena [7,8,9,10]. However, heavy rains and earthquakes are the main factors that generate disasters, which are difficult to predict [6].
There have been past accidents in geotechnical structures even when imminent hazards were identified, such as the building collapse in Shanghai (2009), where the reinforced piles were insufficient, or the wall collapse in Germany (2009) due to the water inflow and loss of materials during the last phase of the excavation [11,12]. Technological advances solve problems in less time, avoiding economic and human losses [13]. The historical cases of collapse of geotechnical structures published in the scientific world have established the leading causes of geotechnical failure (Table 1).
Table 1.
Examples of the relationship between geotechnics and disasters.
The case study of the earthquake in Kocaeli, Turkey, allowed observing the effect of liquefaction and soil softening by analyzing damage patterns of buildings and ground failure in the city of Adapazari [19]. The data obtained in the post-earthquake reconnaissance phase in similar seismic events in New Zealand in 2010 and 2011 have been essential for investigating and constructing the state of the art in liquefaction evaluation [20]. In the last decade, remote sensing has become a crucial tool for studying post-earthquake geotechnical reconnaissance and identifying pavement cracking and settlement using satellite images [21,22], laser imaging detection and ranging (LiDAR) [23,24], and unmanned aerial vehicles (UAVs) [25]. These remote sensing applications mainly involve documenting and identifying damage patterns, building digital elevation models on fault geometry, and measuring ground movements [26,27]. In addition, aerial photographs and LiDAR information allow obtaining data and comparing previous conditions in cases such as landslides, earthquakes, and mass movements on high slopes or in inaccessible areas to monitor ground stability, failure mechanisms, and urban planning [20,28].
The Haiti earthquake was a historical disaster that caused significant damage and more than 300,000 deaths. Post-earthquake information was collected through the LiDAR system and aerial photographs, obtaining a high-resolution digital terrain model. In addition, this allowed the development of a local geological map and slope angle map compared with damage patterns [29,30].
In March 1993, the Josefina rock slide was the biggest disaster in Ecuador. The Ecuadorian civil defense ministry reported 35 people dead, and 76 houses affected [31]. The studies identified five factors as the potential causes of instability: steep slopes, paleo-slides, a narrow canyon with river erosion, extraction of construction material at the foot of the slope, and low resistance of rock materials [32]. In addition, the event occurred in a period of high rainfall [33]. This emergency demonstrated the lack of studies to predict disaster outcomes and the need to obtain hydrological, geological, topographical, and cartographic information [34].
The increase in deaths, economic instability, damage to the environment, and the destruction of infrastructure are typical of a catastrophe [35]. These consequences make it necessary to monitor and detect disasters in real time [36]. Risk assessment involves identifying the nature and magnitude of current and future hazards by analyzing buildings or structures that endanger human lives [37,38]. Various methodological, analytical, numerical, and technological innovations exist in geotechnical structure analysis, design, and construction [11]. Furthermore, advances in disaster prevention are possible through post-disaster research, where the emergence of high-resolution data brings new insights [20]. Therefore, it is necessary to complete a compilation and analysis of case studies identifying trends and methodologies to build a broad vision of the disasters that harm society worldwide.
Literature reviews play a critical role in academic research in collecting information and analyzing a topic within a field of study [39]. A large number of articles, reports, and other documents are published in scientific journals, evidencing the exponential growth of the academic field linked to research [40]. Due to this increase in scientific publications by many journals, it becomes a challenge for researchers to identify relevant studies on a topic of interest, analyze their contribution and quality, and synthesize the research results. A systematic review helps to tackle this challenge by allowing information to be examined through a reproducible and transparent process of a small number of studies that meet the inclusion criteria [41,42,43].
Currently, there are bibliometric studies related to disasters [44,45,46], analysis of environmental justice concepts, and sustainable development focused on georisks [47]. However, a systematic review with a centralized bibliometric study on the relationship between geotechnics and disasters can be a complementary component.
The bibliometric study is a rigorous method for analyzing large volumes of scientific data [48] to determine the essential characteristics of various research topics that show key issues and updated knowledge in the area of interest [49]. Bibliometric methods provide a quantitative analysis of the academic literature [50] by examining keywords, authors, institutions and the most influential countries. These analyses use VOSviewer, Citespace, and HistCite [51,52]. The Preferred Reporting Items for Systematic Reviews and Meta-Analyses (PRISMA) statement consists of a four-phase flow diagram: identification, screening, eligibility, and inclusion [43]. It is a guideline to help authors to critically evaluate their systematic review [53].
Based on the previous information, it is essential to establish the following research questions: What are the research trends in studies relating disasters to geotechnics? How has the relationship between geotechnics and disasters evolved in recent years? Finally, what were the predominant disasters related to geotechnics and the new methodologies applied to study these events?
This research aims to evaluate the relationship between geotechnics and disasters through a systematic review using the PRISMA method, applying eligibility criteria and bibliometric techniques to analyze case studies of the last two decades, which recognize the global evolution and research trends of this topic.
2. Methodological Context
The literature review helps to elaborate a comprehensive synthesis of a topic of interest, giving way to the construction of scientific knowledge, where new theories and opportunities for future research arise [54,55]. The traditional literature review assesses the mastery of a topic [56]; in contrast, a systematic review of the literature involves a comprehensive analysis of all available information in response to a research question [57,58]. Combining a systematic review with bibliometric methods brings about a significant research interest since it allows the analysis of main research trends and influential actors (journals, authors, institutions, or articles) in the field of study. Furthermore, a systematic review examines published topics, providing a complete, impartial, and relevant synthesis in a single document. The PRISMA method includes verification criteria for researchers on how to synthesize information in a systematic review [59,60].
A systematic review creates a solid state of the art, contributing to research advances with new and significant research trends. Furthermore, the systematic review and the bibliometric study examine citation patterns, providing the basis for identifying future research directions [61]. In addition, this analysis represents a research tool to explain the scientific production and trends in any branch of the different sciences [62], such as publications related to earth sciences linked to earthquakes [63], geoparks [64], soil monitoring [65], landslides [66,67], tsunamis [68], and structural geology [69].
Scientific databases such as Scopus and Web of Science (WoS) have made it easier to acquire significant scientific publications, allowing pragmatic data analysis using software such as VOSviewer and Bibliometrix [70,71].
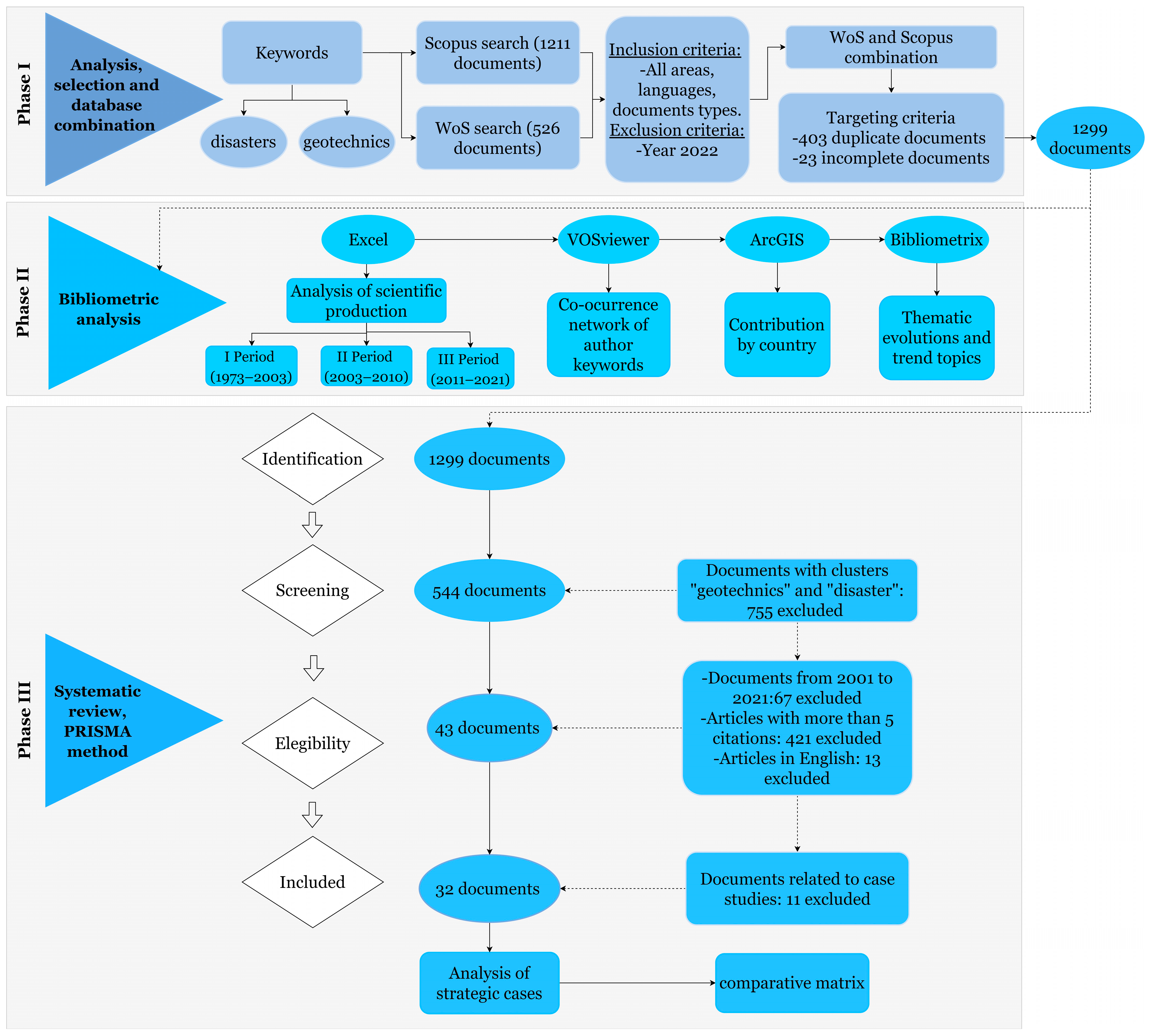
The method proposed in this systematic review study using bibliometric analysis (Figure 2) consisted of three phases: (1) analysis, selection, and data combination, (2) bibliometric analysis, and (3) systematic review using the PRISMA method.
Figure 2.
Methodological scheme of the bibliometric analysis of the disaster–geotechnical relationship.
2.1. Phase I: Analysis, Selection, and Database Combination
This paper analyzes the research trends and approaches to the geotechnics–disaster relationship from a systematic review and bibliometric analysis. Disasters are a complex social phenomenon representing a danger to the human population, causing damage and significant impact [72]. Based on this term, its evolution over time, and the different areas of knowledge in the literature, the keywords “disasters” [73,74,75,76] and “catastrophe” [77,78,79] are defined.
Geotechnics is a subdiscipline of civil engineering involving soil and rock mechanics, geological engineering, and other related disciplines [80] for studying terrestrial materials that improve soil conditions and prevent human losses [81]. Therefore, for this second term, the search word chosen was “geotechnics”.
Scopus and WoS were the databases selected for the document search. In 2004, Elsevier Co. created Scopus, an abstracting and indexing database with full-text links [82] containing peer-reviewed scientific information [83]. Scopus has become one of the most extensive indexing and abstracting databases ever built [82,83,84]. It was developed by combining PubMed and Web of Science features, allowing for better literature research results [85,86]. Scopus, at its launch, had approximately 27 million publications. After that, its publications grew to more than 76 million annually, with a 3 million document increase [83,87,88], making it the database with the most significant number of indexed journals [89,90]. The WoS database, owned by the company Clarivate Analytics, is the oldest citation database, collecting scientific information from 1900 to the present. It includes 8700 research journals with the highest impact in the world and provides access to the “Science Citation Index” [91].
Bibliometric analysis uses quantitative analysis to widely describe, appraise, and verify scientific publications across many science and engineering disciplines [92]. In addition, together with the systematic review, they are considered a research tool that easily and understandably summarizes outstanding publications in a field of research [60]. These analyses examine many disciplines, such as earthquakes, floods, geosites, soil monitoring, landslides, tsunamis, and structural geology.
The preliminary search for this investigation was carried out on 27 December 2021. It involved the terms “disasters”, “catastrophe”, and “geotechnics”, in the titles, abstracts, and keywords using Boolean operators (and, or) to relate both terms in the following Scopus search: ((TITLE-ABS-KEY (“disaster*”) OR TITLE-ABS-KEY (“catastrophe*”))) AND (TITLE-ABS-KEY (“geotechnic*”)); meanwhile, in WoS, the search used was: “disaster*” OR “catastrophe” (Topic) and “geotechnic*” (Topic).
In all, 1211 documents were gathered in the initial search in the Scopus database. Subsequently, after excluding the year 2022 and considering all areas/themes, types of documents, and languages, the result was 1207 publications. In the WoS database, 526 documents were initially collected, and after using the exclusion criteria of 2022, all languages, and types of documents, 518 publications were obtained. The search in the databases resulted in 1725 documents. In unification processing, RStudio and the Bibliometrix library access the Biblioshiny web page, converting the data into an. xlsx format to establish the same data fields for Scopus and WoS, obtaining one master file. In the cleaning process, 23 documents were identified that did not contain complete bibliographic information (author, title, publication year, DOI, affiliation, abstract, and keywords), as well as 403 duplicate documents, resulting in a final total of 1299 documents.
2.2. Phase II: Bibliometric ANALYSIS
The data obtained through the unification of databases allowed an exhaustive analysis of documents through 4 different software tools:
(i) Bibliometrix permitted the unification of databases. Through the “Conceptual Structure” option, the thematic evolution was generated using the author’s keywords with an occurrence of five and two cutting points. Further, with the “documents” option, it was possible to obtain a trending topics map with three words per year and an occurrence of five.
(ii) Microsoft Excel of Office 365 allowed database cleaning by analyzing the scientific production between the number of documents and citations by year, the languages, and the document types through the dynamic table option.
(iii) VOSviewer (version 1.6.17) is a tool that helps to process, construct, and visualize bibliometric maps [93,94] using the author’s keywords. From the 1299 documents, 2795 keywords were identified, and the occurrence criteria were applied seven times in VOSviewer. The result was 504 keywords, which permitted elaborating the relationship map of the studies’ topics. Furthermore, VOSviewer allows detailed visualization of maps containing substantial data, building maps based on a co-occurrence matrix.
(iv) ArcGIS 10.5 presents a set of tools to visualize geographic information [95]. This software displays the geographical distribution of authors, institutes, and collaborative network structures [51,96]. In addition, the VOSviewer software permitted generating a database of document numbers by country, which was used in ArcGIS to elaborate a map identifying the most productive country.
The importance of building a scientific map lies in representing the cognitive structure of a research field through the analysis of citations and keywords between documents [97].
2.3. Phase III: Systematic Review Using the PRISMA Method
The PRISMA method consists of four stages for the systematic review. In the first stage, “Identification”, 1299 documents obtained in the first phase of the unification of Scopus and WoS databases were used. In the second stage, “Screening”, documents were filtered using the keywords “geotechnics” and “disasters” from the clusters identified in the bibliometric analysis. By excluding 755 documents that did not meet the criteria, 544 publications were obtained. The third stage, “Eligibility”, consisted in the eligibility criteria of documents, considering, first, their publication within the last two decades (2001–2021), which produced a total of 477 documents; second, articles with more than five citations due to the impact on their field of study, which reduced the total to 56 documents; and finally, documents published in English, as it is the universal language, with 43 publications obtained. Moreover, in the “Inclusion” stage, publications related to case studies were selected, and 32 investigations were found by analyzing the strategic cases through a table containing a summary of the themes, keywords, methodologies, and authors’ references used in the disaster–geotechnics relationship. The case studies were divided into six groups (geological hazard, earthquakes, liquefaction, inappropriate analysis model, landslides, and mining disasters) for the occurrence of the main topics inside the studies cases analyzed. The problems identified permitted the creation of a summary graphic relating to methodology and the cause that generated the disaster.
3. Results
3.1. General Revision of Statistical Data
3.1.1. Scientific Production
Scientific production was evaluated from 1973 to 2021 (1299 documents) in the Scopus and WoS databases, dividing the graph into three periods (Table 2). Each period was divided into peaks in the number of scientific publications. Peaks in publications and document citations could be observed, representing progressive growth trends (Figure 3).
Table 2.
Summary of the publications corresponding to the three analysis periods.
Figure 3.
Growth of scientific production of documents and citations per year on the geotechnics–disasters relationship.
Within the earth sciences related to disasters and geotechnics, there were publications in 12 different languages. English dominated approximately 88% of scientific production [197,198] in both the Scopus and WoS databases [199]. The second relevant language in scientific publications was Chinese at 10%, with the Journal of Geotechnical Engineering and Rock Soil Mech as prominent journals. More than 45% of published documents (595) (Figure 4) corresponded to scientific articles about landslide dynamics [130], earthquakes [118,159,200], and remote sensing [27,153,201]. A total of 41% of publications were conference papers in which the “Geotechnical Engineering for Disaster Mitigation and Rehabilitation-Proceedings of the 2ND International” conference stood out with 129 documents, the “15TH Asian Regional Conference on Soil Mechanics and Geotechnical Engineering” with 36 documents, and “Geotechnical Special Publication” with 35. The most outstanding conferences tackled topics of liquefaction [202,203,204], disaster waste [205,206], and landslides [207,208,209]. An amount of 7.42% corresponded to proceedings papers, with 97 documents highlighting landslides [110,210,211] and earthquakes [212,213,214,215], while 2.97% were books e.g., [216]; chapters of books, e.g., [156,217]; data papers [218]; notes [219]; reviews [220]; editorials [221], and short reviews, e.g., [222,223].
Figure 4.
Types of documents on the geotechnics–disasters relationship.
Figure 5 shows the scientific production of Scopus and WoS, with articles as the most published types of documents. The Scopus indexed database recorded the highest number of publications on the subject from 1973 to 2021, showing a significant peak in 2008 due to a cycle of conference papers, among which the “Geotechnical Engineering for Disaster Mitigation and Rehabilitation-Proceedings of the 2ND International” conference stood out with 129 documents. In the last seven years, Scopus has grown due to a significant number of indexed journals [224], while WoS registered its first publication in 1993.
Figure 5.
Documents published from 1973 to 2021 in Scopus and WoS.
3.1.2. Contributions by Country
The scientific contributions by country help to identify the affiliation and where the research topics have been investigated [225]. For this purpose, a map was generated using the ArcGIS software (Figure 6) to visualize the contributions of 70 countries. China was the most influential, with 850 publications, collaborating with 42 countries, more significantly with Japan and the United States. Through collaborative efforts between China and Japan, research was published on fault mechanisms [226], landslides [227,228,229], slope instability [230,231,232], dynamic response analysis of tailings [233], and early warning monitoring [234,235]. Through collaborative efforts between China and the United States, researchers addressed issues related to seismic responses of foundations [236], mesomechanisms of rock failure under uniaxial compressive loading [237], progressive failures for deep tunnel roofs considering the variable dilatancy angle and detaching velocity [238], hydro-project-related geohazards [239], loess liquefaction [240], and geosynthetic reinforcement for dike stability on slopes [241]. Japan was the second country with the highest number of contributions (437 publications), with studies on geosynthetics derived from tires in geotechnical applications [242], landslides induced by rain and earthquakes [120], a hydrogeological–geotechnical model for landslide prediction [243], seismic hazard assessment using geographic information system (GIS) applications [244], and landslide risk evaluation and hazard zoning [245]. In the third place were the United States, with 263 publications, focused on issues around remote sensing methodology for pavement assessment [27], applications of drones in civil infrastructure [25], earthquake damage assessment using remote sensing [153], and residual shear strength of soil with mineralogical composition [246].
Figure 6.
Contributions by countries–world map.
3.2. Bibliometric Analysis
3.2.1. Keyword Co-Occurrence Analysis
Keyword co-occurrence shows the relationship between the words most frequently used in scientific publications, the relevant topics, and the cognitive structure of the field of study [247]. Of the 1299 publications obtained from the unification of the databases (Scopus and WoS), the VOSviewer software analyzed 44 keywords, generating a multidimensional data map. Figure 7 shows the co-occurrence of keywords, which determined five clusters (group of words with the same color and occurrence of seven): geotechnical engineering, disaster, earthquake, risk, and landslide. Cluster 1, called “Geotechnical engineering” (with 33 occurrences), is the largest study area with 14 words related to this topic and nine nodes. The geotechnical engineering cluster is linked to research on risk assessment on slope stability [248,249], geographic information systems in geotechnical engineering [250], liquefaction during earthquakes [251], the interaction between anti-slip piles and landslides [252], site investigation for disaster reconstruction [253] and the performance of soft soil under the action of thunderstorms [254]. Cluster 2, called “disaster”, presents 12 nodes with themes related to debris flow disasters [255,256,257], geotechnical damage caused by earthquakes [258,259], damage to geostructures and slopes caused by heavy rains [258,260], erosion control and disaster prevention [261], debris flow drainage channels with energy dissipation structures in mountainous areas [262], volcanic mountain area disasters caused by an earthquake [263], prediction and assessment of slope-failure hazard based on GIS [232], satellite radar interferometry to delineate burn areas and detect sediment accumulation [260], and mechanical and fluid–dynamic behavior of debris and hyperconcentrated flows [264]. Cluster 3, called “earthquake”, with 62 occurrences and 23 nodes, is related to research on landslides caused by earthquakes and rains [265,266], seismic site effects in a coastal urban area [267], and GIS-based liquefaction susceptibility [146]. In addition, it is related to issues of seismic vulnerability of buildings [268], microzonation [187,269], remote sensing and GIS application for earthquakes [270,271,272], liquefaction [273,274], and ground settlements due to seismic effects [275]. Cluster 4 is called “risk”, with 14 nodes and 21 occurrences, and includes research topics on the social and environmental impacts of landslides [276], the vulnerability of urban areas [277], the use of the unmanned aerial vehicles for hazard and disaster risk monitoring [278], natural hazard risk assessment [245,255,279], geotechnical risks and social vulnerability in coastal areas [280], post-earthquake assessment [281], seismic risk of buildings [282,283], and geotechnical characterization of dams [284]. In cluster 5, defined as “landslides” (with 110 occurrences and 33 nodes), investigations focus on early warning of landslides [285,286], slope stability and site monitoring [287], global positioning system (GPS) techniques in landslide monitoring [288], Internet of Things (IoT)-based geotechnical monitoring for landslides [289], deep earth sensor probes for landslide detection [290], monitoring of slope instability by measuring tilting motion on the slope surface [291], and deformation and water seepage during failure processes due to heavy rainfall [292]. In addition, some authors released publications on landslide evaluation using tilt measurements [293] and natural hazard mitigation [294].
Figure 7.
Co-occurrence network of author keywords, with co-occurrence of 7, determining 5 clusters.
3.2.2. Thematic Evolution (1973–2003, 2003–2010, and 2011–2021)
The thematic evolution reflects the predominant themes, the emergence of new ones, and the existing relationships in this field since 1973.
Figure 8a considers the occurrence of keywords a minimum of five times within the scientific production of each analysis period. The thematic evolution map is divided into three periods where the thick lines indicate the linked groups and inclusion index, while the thickness of the rectangles is proportional to the number of published documents with each theme [295,296].
Figure 8.
(a) Thematic evolution from 1973 to 2021, (b) Period I, (c) Period II, and (d) Period III.
Figure 8b (1973–2003) shows that the topic development was limited; earthquake and landslide topics were considered emerging themes (low density and centrality), while the main themes (high density and centrality) were earthquake engineering and risk, which have a foundational role during the first period. Figure 8c (2004–2010) shows that the themes of landslide, earthquake, and geotechnical solutions become the main themes, the theme of numerical simulation emerged, while liquefaction and slope stability are considered basic and transversal themes (low density and high centrality). Figure 8d (2011–2021) shows that geotechnical solutions and monitoring were the main themes and debris flow and risk management were emerging themes, while landslide and earthquake were basic themes during the last period.
3.2.3. Research Trends
Figure 9 shows the trend map from 2005 to 2021, with three words per year and five corresponding to the frequency of occurrence in the research topic. The keywords were divided into analysis techniques, type of disasters, causes, and hazards. These words reflect the correlation between the various issues related to geotechnics and disasters. The words at the top, such as analysis, model test, and numerical simulation, represent the recent analysis techniques mentioned in the publications. The risk assessment keyword showed the highest frequency of occurrence (482 times) from 2013 to 2020. According to the type of disasters, publications about erosion and debris flow have been registered recently, and the terms landslide (125 times) and earthquake show the most frequency (81 times) in the analyzed topics. The causes graph reflects an analysis from 2008 to 2021, where slope failure (19 times) and rainfall (29 times) were the last terms used in publications on the relationship between geotechnics and disasters. Recently, the hazards mentioned in the publications were seismic, vulnerability, and natural hazards.
Figure 9.
Research trend of keywords with a minimum frequency of occurrence of 5 from 2006 to 2021.
3.3. Systematic Review
In the systematic review, 32 case studies were analyzed, identifying the causes or triggering factors that generated these disasters and the different methodologies applied throughout the studies (Figure 10).
Figure 10.
Summary graph of the themes, triggering factors, and methodologies applied in the 32 case studies analyzed in the systematic review.
For this systematic analysis, we considered the keywords used in the search “Disaster” and “Geotechnics”, documents published in the last two decades (2011–2021), documents with more than five citations, documents written in English, and the analysis of case studies, obtaining 32 publications. From these results, a summary graph of the topics, triggering factors, and applied methodologies was constructed, where the investigations could be classified into six groups (Table 3): (i) “geological hazard, soil erosion, soil freeze, and coastal area”, where research focused on stability on steep slopes, soil erosion due to construction in expansive soils, design criteria in the process of rehabilitation and reconstruction after seismic and tsunami hazards, and analysis of characteristics and mechanisms in road freezing; (ii) “earthquakes”, where investigations examined the analysis of structural damage in foundations, damage after the Wenchuan earthquake, earthquake disaster waste, and the use of wireless sensors for structural monitoring due to seismic risk; (iii) “liquefaction”, where topics dealt with liquefaction related to earthquakes, injection of bubbles into sandy ground to reduce the degree of saturation, liquefaction-induced permanent deformations, numerical simulations of liquefaction, and damage to dikes after earthquakes and aftershocks; (iv) “inappropriate analysis model”, where topics focused on the application of finite elements for the study of soil improvement using the bamboo pile–mattress system, and geosynthetics in embankments and roads to replace fill material and reduce the load applied to foundations; (v) “landslides”, which included topics around landslide vulnerability, numerical simulations, and laboratory tests applied to landslide and subsidence studies; and (vi) “mining disasters”, which considered publications on rupture mechanisms in mining areas, faults. and seepage affecting geological structures, and faults in mining tailings.
Table 3.
Summary of the types of disasters, keywords, applied methodology, and the mentioned articles of the 32 publications analyzed in the systematic review.
4. Discussion
For the systematic review with bibliometric analysis of the geotechnics–disasters relationship, 1299 documents were collected from the Scopus and WoS indexed databases, unified using the Bibliometrix software. Publications in this field of study began more than 45 years ago (1973), and the first publication was registered in the Scopus-indexed database. Production has grown over time, with the participation of 28,767 authors from more than 70 countries, predominantly in English and Chinese. Disasters in geotechnical engineering have increased exponentially in the last decade (Figure 5), especially in topics related to earthquakes, e.g., [318,319], landslides, e.g., [312,320,321], disaster mitigation, e.g., [322,323,324], risk assessment, e.g., [325,326] and GIS applications in geotechnical vulnerability, e.g., [327,328]. Scientific production peaked in 2008 (Figure 3) since most of the publications (129 documents) corresponded to the “Geotechnical Engineering for Disaster Mitigation and Rehabilitation-Proceedings of the 2ND International” conference. Other topics of interest studied that year were liquefaction [202,203,302], earthquake-resistant structures [329], constructions in expansive soils [139], landslides [307,330], and disasters during earthquakes [331,332]. The trending topics related to the types of disaster reflected the presence of erosion and landslide dams as the phenomena most frequently mentioned in scientific articles in the last five years (2016–2020) (Figure 9). However, historically, the dominant themes are landslides and earthquakes, associated with slope failure, rainfall, and internal erosion. The analysis of the author’s keywords showed that the predominant themes are landslides, earthquakes, and geographic information systems. Landslides often occur during heavy rainfall events or adverse tectonic conditions, especially in steeply sloping mountainous terrain [333,334,335]. Due to these events, technology such as remote sensing is necessary for developing early warning systems for landslides and hazard zoning as one of the most effective ways to mitigate damage [336,337]. Consequently, the connection among author’s keywords (Figure 8) denotes relationships between the clusters “earthquakes” and “risks” through studies of GIS applications in the management and evaluation of risks, landslide hazards, and liquefaction induced by earthquakes [134,200,245,338]. For example, the 2008 Wenchuan, China (magnitude M 7.9) and the 1999 Taiwan, China (magnitude M 7.6) earthquakes provided important information for the study of landslides induced by these seismic events in mountainous areas [339]. Additionally, a connection between “debris flows” and “landslides” was observed through studies on landslides and debris flows induced by rains [259], such as the case registered in Malaysia, whose major impacts (debris flows and landslides) were related to geotechnical faults. The systematic review using the PRISMA method allowed focusing on 32 documents, classified into six disasters in the last two decades, where earthquakes, liquefaction, inappropriate analysis models, and landslides predominated. Natural disasters such as earthquakes, tsunamis, and floods can cause significant human losses and rubble dumps [340,341]. Therefore, risk management has been a growing issue in recent years (Figure 9). Most urban areas are generally affected during a seismic event due to the lack of implementation of construction regulations in buildings, such as in the case of India in 2001 [116] and the Pedernales earthquake in Ecuador (2016) [342]. In the last case, more than 85 buildings had captive columns, experiencing greater shear demand than assumed in the design. In addition, these populated areas are susceptible to landslides caused mainly by settlements, construction on low-quality or hazard-prone land [157], and liquefaction in residential areas [304,343]. Most of the case studies (22 publications) were of events in Asian and Oceanian countries, as evidenced in Figure 1, since these two continents presented the most deaths caused by natural disasters, generating publications related to this topic.
The economic and human losses caused by the natural disasters identified in the systematic review were related to the economic development of a country [309], such as the case of the Bhuj earthquake in India [116], considered the most serious in the history of the Asian country. Although developed countries’ regulations guarantee earthquake-resistant construction and urban planning, they are not exempt from suffering severe damage after a natural disaster, as in the case of Newfoundland and Labrador, a Canadian province where there have been human losses related to landslides, avalanches, and tsunamis since some populated areas are settled on steep slopes. Therefore, it is essential to develop maps delimiting areas vulnerable to geological hazards [344].
Madhav and Krishna [302] mention that liquefaction is the most dangerous disaster during a seismic event. Most are generated by human settlements on land susceptible to liquefying, as in the case of the 2011 Tohoku, Japan earthquake [251]. The injection of air bubbles in sandy soil [345] and installing granular piles/drains [346] have proven valuable methods for mitigating these events. In addition, landslides are one of the disasters with the most significant impact on geotechnical engineering [308,309]. For example, the Oso landslide in the United States was a catastrophic event considered one of the worst in the history of the country [312]. Over 230,000 people worldwide have died in the last 20 years from disasters such as landslides, earthquakes, floods, and storms [4,5] (Figure 1). For this reason, numerous investigations address them, such as the case study of Kobe, Japan (1996), where infrastructure damage due to liquefaction and settlements caused by an earthquake left over 5500 victims [345].
The research trends in the last three years reflect the applications of new methodologies for the study of monitoring, prediction, and mitigation of disasters, using different techniques such as geosynthetics, e.g., [242,346,347], landslides and disaster prediction models, e.g., [243,348,349], remote sensing, e.g., [350,351], and numerical simulations and applied biotechnology to geotechnical problems, e.g., [319,352].
5. Conclusions
This study includes information from 48 years of research. The topics that have prevailed in history and are still valid are stability, shear strength, and slope stability. In contrast, the current research topics are related to seismic hazards, early warning systems, numerical simulation, and model testing (Figure 9). In the systematic review using the PRISMA method, 32 case studies were evaluated related to geological hazards, failure in geotechnical parameters, earthquakes, mining disasters, landslides, and liquefaction, applying a range of integrated methods, such as small baseline subset (SBAS)–DInSAR interferometry in land monitoring subsidence; high-pressure direct shear apparatus; triaxial servo test system and simplified Seed–Idriss method for liquefaction; MPM to model large deformations in landslides; Chasm software to model dynamic slope stability processes; prospecting and survey techniques such as down-hole (DH); MASW, horizontal to vertical spectral ratio (HVSR); and refraction microtremor (REMI) and electrical tomography tests for the subsurface model of seismic microzonation. In the last 15 years, solutions such as tire-derived three-dimensional geosynthetics have prevailed for maintaining high permeability under high compressive load; the use of carbon fiber and nanosilica in silty soil for improving shear strength, friction angle, and cohesion; the use of EPS as a replacement for fill material to reduce the load applied to the foundations; a method of reducing the degree of saturation by injecting air bubbles into sandy soil; RGP for the dissipation of pore pressures in the soil; treatment technology of flexible support reinforced with geogrids to prevent the collapse of excavation slop; and treatment techniques of expansive soil subgrade for soil erosion prevention and bamboo pile–mattress for reinforced embankments on soft clay.
This study showed that disasters such as landslides and liquefaction are of significant interest in disaster prevention and mitigation studies due to their relationship with innumerable human and economic losses. Human settlements in vulnerable areas, such as high slopes and unstable soils, in addition to the lack of implementation of building regulations and codes, are among the leading causes of losses, which increase during a natural disaster. This study explored disaster prevention and monitoring, focusing on landslides, earthquake, debris flow, and liquefaction. By integrating new methodologies and trends, this research sheds light on the topic and contributes to preventing and solving crucial geotechnical engineering problems related to human lives.
Among the methodological trends in this field of study, geophysical detection methods such as electromagnetic radiation (EMR) and electrical resistivity tomography (ERT) applied in the characterization of dikes, landslides, mining, and early warning of disasters stand out. Furthermore, the combination of 3D models such as Scoops3D and TRIGRS (3D) for predicting the spatiotemporal distribution of surface landslides and UAV or “drones” and 5G IoT technology for the monitoring and early warning of landslides are also highlighted.
Author Contributions
Conceptualization, J.S., F.M.-C., N.M.-B., J.B.-B. and P.C.-M.; methodology, J.S., F.M.-C., N.M.-B., J.B.-B. and P.C.-M.; software, N.M.-B. and J.S.; validation, P.C.-M., F.M.-C. and N.M.-B.; formal analysis, P.C.-M., F.M.-C. and N.M.-B.; investigation, P.C.-M., F.M.-C., N.M.-B., J.B.-B. and J.S.; data curation, N.M.-B. and J.S.; writing—original draft preparation, J.S., F.M.-C., N.M.-B., J.B.-B. and P.C.-M.; writing—review and editing, J.S., F.M.-C., N.M.-B., J.B.-B. and P.C.-M.; supervision, P.C.-M., F.M.-C. and N.M.-B.; project administration, P.C.-M. All authors have read and agreed to the published version of the manuscript.
Funding
ESPOL Polytechnic University research projects funded this research: “Register of geological and mining heritage and its incidence in the defence and preservation of geodiversity in Ecuador” with institutional code CIPAT-01–2018 and “Management and Evaluation of Scientific Research in Earth Sciences, Economy, Administration, and its links with Society” with code CIPAT-7-2022.
Institutional Review Board Statement
Not applicable.
Informed Consent Statement
Not applicable.
Data Availability Statement
Not applicable.
Acknowledgments
Authors thank the master’s degree in geotechnics from ESPOL Polytechnic University, the engineers Emily Sánchez, Dayanna Pilco, Israel Murillo, and Maria Fernanda Jaya-Montalvo, and the members of CIPAT for the support provided throughout this investigation.
Conflicts of Interest
The authors declare no conflict of interest.
References
- Kim, C.H.; Hong, E. Disasters and the Disaster Medicine. J. Korean Med. Assoc. 2019, 62, 247. [Google Scholar] [CrossRef]
- Houston, J.B.; Schraedley, M.K.; Worley, M.E.; Reed, K.; Saidi, J. Disaster Journalism: Fostering Citizen and Community Disaster Mitigation, Preparedness, Response, Recovery, and Resilience across the Disaster Cycle. Disasters 2019, 43, 591–611. [Google Scholar] [CrossRef]
- Lim, A. Lesson Learned from Retaining Wall Failures: A Geotechnical Disaster. MATEC Web Conf. 2018, 229, 03014. [Google Scholar] [CrossRef]
- Dilley, M.; Chen, R.; Uwe, D.; Lerner-Lam, A.; Arnold, M. Natural Disaster Hotspots: A Global Risk Analysis; The World Bank and Columbia University: Washington, DC, USA, 2005; Volume 5, ISBN 0-8213-5930-4. [Google Scholar]
- EM-DAT EM-DAT. The International Disasters Database. Available online: https://www.emdat.be/ (accessed on 5 June 2022).
- Bao, X. Modeling of Water-Air-Soil Three-Phase Material and Its Application to Geotechnical Disaster Including Liquefaction. Ph.D. Thesis, Nagoya Institute of Technology, Nagoya, Japan, 2012. Volume 122. [Google Scholar]
- Gonzalez De Vallejo, L.; Ferrer, M.; Ortuño, L.; Oteo, C. Ingenieria Geológica; Capella, I., Ed.; Pearson Educación: Madrid, Spain, 2002; ISBN 8420531049. [Google Scholar]
- Alcántara-Ayala, I. Geomorphology, Natural Hazards, Vulnerability and Prevention of Natural Disasters in Developing Countries. Geomorphology 2002, 47, 107–124. [Google Scholar] [CrossRef]
- Singh, T.N.; Sarkar, K. Geotechnical Investigation of Amiyan Landslide Hazard Zone in Himalayan Region, Uttaranchal, India. In Geotechnical Engineering for Disaster Mitigation and Rehabilitation; Chu, J., Phoon, K.K., Yong, K., Eds.; World Scientific: Singapore, 2005; pp. 355–360. [Google Scholar]
- Brandl, H. Geosynthetics Applications for the Mitigation of Natural Disasters and for Environmental Protection. Geosynth. Int. 2011, 18, 340–390. [Google Scholar] [CrossRef]
- Cardoso, A.S. Desenvolvimento Da Geotecnia. Condicionantes Gerais e Específicas. Geotecnia 2015, 38, 05–39. [Google Scholar] [CrossRef]
- Hazarika, H.; Kasama, K.; Suetsugu, D.; Kataoka, S.; Yasufuku, N. Damage to Geotechnical Structures in Waterfront Areas of Northern Tohoku Due to the March 11, 2011 Tsunami Disaster. Indian Geotech. J. 2013, 43, 137–152. [Google Scholar] [CrossRef]
- Long, J. Geological and Geotechnical Engineering in the New Millennium; National Academies Press: Washington, DC, USA, 2006; ISBN 978-0-309-10009-0. [Google Scholar]
- Yusuf, S.O.; Diugwu, I.A. Implication of Inadequate Geotechnical Investigation on Cost of Construction Projects in Nigeria. In Proceedings of the Presented at the 3rd Conference of the Arabian Journal of Geosciences, Sousse, Tunisia, 2–5 November 2020. [Google Scholar]
- Gens, A. Colapso de Una Excavación Profunda En Singapur; Universidad Politécnica de Cataluña: Cataluña, Spain, 2005. [Google Scholar]
- Puzrin, A.M.; Alonso, E.E.; Pinyol, N. Geomechanics of Failures; Springer: Dordrecht, The Netherlands, 2010; ISBN 978-90-481-3530-1. [Google Scholar]
- Puzrin, A.M.; Alonso, E.E.; Pinyol, N.M. Unexpected Excessive Settlements: Kansai International Airport, Japan. In Geomechanics of Failures; Springer: Dordrecht, The Netherlands, 2010; pp. 23–43. [Google Scholar]
- Puzrin, A.M.; Alonso, E.E.; Pinyol, N.M. Caisson Failure Induced by Liquefaction: Barcelona Harbour, Spain. In Geomechanics of Failures; Springer: Dordrecht, The Netherlands, 2010; pp. 85–148. [Google Scholar]
- Bray, J.; Stewart, J. Damage Patterns and Foundation Performance in Adapazari. Earthq. Spectra 2000, 16, 163–189. [Google Scholar] [CrossRef]
- Bray, J.D.; Frost, J.D.; Rathje, E.M.; Garcia, F.E. Recent Advances in Geotechnical Post-Earthquake Reconnaissance. Front. Built Environ. 2019, 5, 5. [Google Scholar] [CrossRef]
- Xu, C. Preparation of Earthquake-Triggered Landslide Inventory Maps Using Remote Sensing and GIS Technologies: Principles and Case Studies. Geosci. Front. 2015, 6, 825–836. [Google Scholar] [CrossRef]
- Dell’Acqua, F.; Bignami, C.; Chini, M.; Lisini, G.; Polli, D.A.; Stramondo, S. Earthquake Damages Rapid Mapping by Satellite Remote Sensing Data: L’Aquila April 6th, 2009 Event. IEEE J. Sel. Top. Appl. Earth Obs. Remote Sens. 2011, 4, 935–943. [Google Scholar] [CrossRef]
- Salisbury, J.B.; Rockwell, T.K.; Middleton, T.J.; Hudnut, K.W. LIDAR and Field Observations of Slip Distribution for the Most Recent Surface Ruptures along the Central San Jacinto Fault. Bull. Seismol. Soc. Am. 2012, 102, 598–619. [Google Scholar] [CrossRef]
- Dou, J.; Yunus, A.P.; Tien Bui, D.; Sahana, M.; Chen, C.-W.; Zhu, Z.; Wang, W.; Pham, B.T. Evaluating GIS-Based Multiple Statistical Models and Data Mining for Earthquake and Rainfall-Induced Landslide Susceptibility Using the LiDAR DEM. Remote Sens. 2019, 11, 638. [Google Scholar] [CrossRef]
- Greenwood, W.W.; Lynch, J.P.; Zekkos, D. Applications of UAVs in Civil Infrastructure. J. Infrastruct. Syst. 2019, 25, 04019002. [Google Scholar] [CrossRef]
- Rathje, E.M.; Franke, K. Remote Sensing for Geotechnical Earthquake Reconnaissance. Soil Dyn. Earthq. Eng. 2016, 91, 304–316. [Google Scholar] [CrossRef]
- Schnebele, E.; Tanyu, B.F.; Cervone, G.; Waters, N. Review of Remote Sensing Methodologies for Pavement Management and Assessment. Eur. Transp. Res. Rev. 2015, 7, 7. [Google Scholar] [CrossRef]
- Saganeiti, L.; Amato, F.; Nolè, G.; Vona, M.; Murgante, B. Early Estimation of Ground Displacements and Building Damage after Seismic Events Using SAR and LIDAR Data: The Case of the Amatrice Earthquake in Central Italy, on 24th August 2016. Int. J. Disaster Risk Reduct. 2020, 51, 101924. [Google Scholar] [CrossRef]
- Rathje, E.M.; Bachhuber, J.; Dulberg, R.; Cox, B.R.; Kottke, A.; Wood, C.; Green, R.A.; Olson, S.; Wells, D.; Rix, G. Damage Patterns in Port-Au-Prince during the 2010 Haiti Earthquake. Earthq. Spectra 2011, 27, 117–136. [Google Scholar] [CrossRef]
- Shen, Y.; Li, X.; Wu, L. Detection of Haiti Earthquake Induce Landslides from Aerial Images and LIDAR Data. Geogr. Geo-Inf. Sci. 2011, 4, 16–20. [Google Scholar]
- Plaza, G.; Zevallos, O.; Cadier, É. La Josefina Landslide Dam and Its Catastrophic Breaching in the Andean Region of Ecuador. In Natural and Artificial Rockslide Dams; Springer: Berlin/Heidelberg, Germany, 2010; pp. 389–406. ISBN 978-3-642-04764-0. [Google Scholar]
- Cadier, É.; Vacca, C.; Zevallos, O. Le Glissement de Terrain et Les Inondations Catastrophiques de La Josefina. Journeés I’ Hydraul. 1994, 23, 355–358. [Google Scholar]
- Cadier, É.; Zevallos, O.; Basabe, P. Le Glissement de Terrain et Les Inondations Catastrophiques de La Josefina En Equateur. Bull. L’Institut Français d’Études Andin. 1996, 25, 421–441. [Google Scholar]
- Harden, C. Sediment Movement and Catastrophic Events: The 1993 Rockslide at La Josefina, Ecuador. Phys. Geogr. 2001, 22, 305–320. [Google Scholar] [CrossRef]
- Mollica, R.; Cardozo, B.L.; Osofsky, H.; Raphael, B.; Ager, A.; Salama, P. Mental Health in Complex Emergencies. Lancet 2004, 364, 2058–2067. [Google Scholar] [CrossRef]
- Bayrak, T. Identifying Requirements for a Disaster-monitoring System. Disaster Prev. Manag. Int. J. 2009, 18, 86–99. [Google Scholar] [CrossRef]
- McEntire, D.; Gilmore Crocker MPH, C.; Peters, E. Addressing Vulnerability through an Integrated Approach. Int. J. Disaster Resil. Built Environ. 2010, 1, 50–64. [Google Scholar] [CrossRef]
- Carrión-Mero, P.; Solórzano, J.; Morante-Carballo, F.; Chávez, M.Á.; Montalván-Burbano, N.; Briones-Bitar, J. Technical Closure of the Humberto Molina Astudillo Hospital and Its Implications for Sustainability, Zaruma-Ecuador. Int. J. Sustain. Dev. Plan. 2022, 17, 363–373. [Google Scholar] [CrossRef]
- Linnenluecke, M.K.; Marrone, M.; Singh, A.K. Conducting Systematic Literature Reviews and Bibliometric Analyses. Aust. J. Manag. 2020, 45, 175–194. [Google Scholar] [CrossRef]
- Jinha, A.E. Article 50 Million: An Estimate of the Number of Scholarly Articles in Existence. Learn. Publ. 2010, 23, 258–263. [Google Scholar] [CrossRef]
- Tranfield, D.; Denyer, D.; Smart, P. Towards a Methodology for Developing Evidence-Informed Management Knowledge by Means of Systematic Review. Br. J. Manag. 2003, 14, 207–222. [Google Scholar] [CrossRef]
- Denyer, D.; Tranfield, D. Producing a Systematic Review. Available online: https://www.cebma.org/wp-content/uploads/Denyer-Tranfield-Producing-a-Systematic-Review.pdf (accessed on 2 July 2022).
- Moher, D.; Liberati, A.; Tetzlaff, J.; Altman, D.G. Preferred Reporting Items for Systematic Reviews and Meta-Analyses: The PRISMA Statement. PLoS Med. 2009, 6, e1000097. [Google Scholar] [CrossRef]
- Lee, J.Y.; Kim, S. A Bibliometric Analysis of Research Trends on Disaster in Korea. J. Korean Soc. Inf. Manag. 2016, 33, 103–124. [Google Scholar] [CrossRef][Green Version]
- Demiroz, F.; Haase, T.W. The Concept of Resilience: A Bibliometric Analysis of the Emergency and Disaster Management Literature. Local Gov. Stud. 2019, 45, 308–327. [Google Scholar] [CrossRef]
- Rana, I.A. Disaster and Climate Change Resilience: A Bibliometric Analysis. Int. J. Disaster Risk Reduct. 2020, 50, 101839. [Google Scholar] [CrossRef]
- da Costa Souza, N.; de Oliveira, V.G.; Augusto de Lollo, J. Perception of Risk and Sustainability: Concept Analysis of Environmental Justice and Sustainable Development in Geological–Geotechnical Risk Assessment Approaches. Geotech. Geol. Eng. 2019, 37, 3637–3648. [Google Scholar] [CrossRef]
- Donthu, N.; Kumar, S.; Mukherjee, D.; Pandey, N.; Lim, W.M. How to Conduct a Bibliometric Analysis: An Overview and Guidelines. J. Bus. Res. 2021, 133, 285–296. [Google Scholar] [CrossRef]
- Liu, F.-H.; Yu, C.-H.; Chang, Y.-C. Bibliometric Analysis of Articles Published in Journal of Dental Sciences from 2009 to 2020. J. Dent. Sci. 2022, 17, 642–646. [Google Scholar] [CrossRef]
- Xu, Z.; Wang, X.; Wang, X.; Skare, M. A Comprehensive Bibliometric Analysis of Entrepreneurship and Crisis Literature Published from 1984 to 2020. J. Bus. Res. 2021, 135, 304–318. [Google Scholar] [CrossRef]
- Liu, C.; Gui, Q. Mapping Intellectual Structures and Dynamics of Transport Geography Research: A Scientometric Overview from 1982 to 2014. Scientometrics 2016, 109, 159–184. [Google Scholar] [CrossRef]
- Li, C.; Wu, K.; Wu, J. A Bibliometric Analysis of Research on Haze during 2000–2016. Environ. Sci. Pollut. Res. 2017, 24, 24733–24742. [Google Scholar] [CrossRef]
- Page, M.J.; McKenzie, J.E.; Bossuyt, P.M.; Boutron, I.; Hoffmann, T.C.; Mulrow, C.D.; Shamseer, L.; Tetzlaff, J.M.; Moher, D. Updating Guidance for Reporting Systematic Reviews: Development of the PRISMA 2020 Statement. J. Clin. Epidemiol. 2021, 134, 103–112. [Google Scholar] [CrossRef]
- Botelho, L.L.R.; Cunha, C.C.d.A.; Macedo, M. O Método Da Revisão Integrativa Nos Estudos Organizacionais. Gestão Soc. 2011, 5, 121. [Google Scholar] [CrossRef]
- Fahimnia, B.; Sarkis, J.; Davarzani, H. Green Supply Chain Management: A Review and Bibliometric Analysis. Int. J. Prod. Econ. 2015, 162, 101–114. [Google Scholar] [CrossRef]
- Boell, S.K.; Cecez-Kecmanovic, D. On Being ‘Systematic’ in Literature Reviews. In Formulating Research Methods for Information Systems; Palgrave Macmillan: London, UK, 2015; Volume 30, pp. 48–78. [Google Scholar]
- Kitchenham, B.; Pearl Brereton, O.; Budgen, D.; Turner, M.; Bailey, J.; Linkman, S. Systematic Literature Reviews in Software Engineering—A Systematic Literature Review. Inf. Softw. Technol. 2009, 51, 7–15. [Google Scholar] [CrossRef]
- Morante-Carballo, F.; Montalván-Burbano, N.; Carrión-Mero, P.; Espinoza-Santos, N. Cation Exchange of Natural Zeolites: Worldwide Research. Sustainability 2021, 13, 7751. [Google Scholar] [CrossRef]
- Aromataris, E.; Pearson, A. The Systematic Review: An Overview. AJN Am. J. Nurs. 2014, 114, 53–58. [Google Scholar] [CrossRef] [PubMed]
- Oh, N.; Lee, J. Changing Landscape of Emergency Management Research: A Systematic Review with Bibliometric Analysis. Int. J. Disaster Risk Reduct. 2020, 49, 101658. [Google Scholar] [CrossRef]
- Budler, M.; Župič, I.; Trkman, P. The Development of Business Model Research: A Bibliometric Review. J. Bus. Res. 2021, 135, 480–495. [Google Scholar] [CrossRef]
- Gao, C.; Ruan, T. Bibliometric Analysis of Global Research Progress on Coastal Flooding 1995–2016. Chinese Geogr. Sci. 2018, 28, 998–1008. [Google Scholar] [CrossRef]
- Liu, X.; Zhan, F.B.; Hong, S.; Niu, B.; Liu, Y. A Bibliometric Study of Earthquake Research: 1900–2010. Scientometrics 2012, 92, 747–765. [Google Scholar] [CrossRef]
- Herrera-Franco, G.; Montalván-Burbano, N.; Carrión-Mero, P.; Jaya-Montalvo, M.; Gurumendi-Noriega, M. Worldwide Research on Geoparks through Bibliometric Analysis. Sustainability 2021, 13, 1175. [Google Scholar] [CrossRef]
- Bezak, N.; Mikoš, M.; Borrelli, P.; Alewell, C.; Alvarez, P.; Anache, J.A.A.; Baartman, J.; Ballabio, C.; Biddoccu, M.; Cerdà, A.; et al. Soil Erosion Modelling: A Bibliometric Analysis. Environ. Res. 2021, 197, 308–327. [Google Scholar] [CrossRef] [PubMed]
- Wu, X.; Chen, X.; Zhan, F.B.; Hong, S. Global Research Trends in Landslides during 1991–2014: A Bibliometric Analysis. Landslides 2015, 12, 1215–1226. [Google Scholar] [CrossRef]
- Carrión-Mero, P.; Montalván-Burbano, N.; Morante-Carballo, F.; Quesada-Román, A.; Apolo-Masache, B. Worldwide Research Trends in Landslide Science. Int. J. Environ. Res. Public Health 2021, 18, 9445. [Google Scholar] [CrossRef] [PubMed]
- Chiu, W.-T.; Ho, Y.-S. Bibliometric Analysis of Tsunami Research. Scientometrics 2007, 73, 3–17. [Google Scholar] [CrossRef]
- Lu, X.; Dong, Y. Intellectual Structure of Geology Research in China: A Bibliometric Analysis of the Funded Projects of NSFC. Procedia Comput. Sci. 2018, 139, 417–423. [Google Scholar] [CrossRef]
- Sarkodie, S.A.; Strezov, V. A Review on Environmental Kuznets Curve Hypothesis Using Bibliometric and Meta-Analysis. Sci. Total Environ. 2019, 649, 128–145. [Google Scholar] [CrossRef] [PubMed]
- van Eck, N.J.; Waltman, L.; Dekker, R.; van den Berg, J. A Comparison of Two Techniques for Bibliometric Mapping: Multidimensional Scaling and VOS. J. Am. Soc. Inf. Sci. Technol. 2010, 61, 2405–2416. [Google Scholar] [CrossRef]
- Brady, K.; Gibbs, L.; Harms, L. Hierarchies of Affectedness after Disasters. Health Place 2021, 72, 102687. [Google Scholar] [CrossRef] [PubMed]
- Quarantelli, E.L. What Is a Disaster? 1st ed.; Quarantelli, E.L., Ed.; Routledge: London, UK, 2005; ISBN 9780203984833. [Google Scholar]
- Perry, R.W. What Is a Disaster? In Handbook of Disaster Research; Springer: New York, NY, USA, 2007; Volume 2, pp. 1–15. ISBN 978-0-387-73952-6. [Google Scholar]
- Mohamed Shaluf, I. Disaster Types. Disaster Prev. Manag. An Int. J. 2007, 16, 704–717. [Google Scholar] [CrossRef]
- Britton, N.R. Developing an Understanding of Disaster. Aust. N. Z. J. Sociol. 1986, 22, 254–271. [Google Scholar] [CrossRef]
- Prince, S. Catastrophe and Social Change; Columbia University: New York, NY, USA, 1920. [Google Scholar]
- McSharry, P. Parsimonious Risk Assessment and the Role of Transparent Diverse Models. In Risk Modeling for Hazards and Disasters; Elsevier: Amsterdam, The Netherlands, 2018; pp. 263–269. ISBN 9780128040935. [Google Scholar]
- Leroy, S.A.G. Natural Hazards, Landscapes, and Civilizations. In Treatise on Geomorphology; Elsevier: London, UK, 2013; Volume 13, pp. 190–203. ISBN 9780080885223. [Google Scholar]
- Giles, D.P. Geotechnical Engineering. In Encyclopedia of Geology; Elsevier: Amsterdam, The Netherlands, 2005; pp. 100–105. [Google Scholar]
- Lancellotta, R. Geotechnical Engineering, 2nd ed.; Elsevier Inc.: Amsterdam, The Netherlands, 1995; ISBN 9054101784. [Google Scholar]
- Burnham, J.F. Scopus Database: A Review. Biomed. Digit. Libr. 2006, 3, 1. [Google Scholar] [CrossRef] [PubMed]
- Baas, J.; Schotten, M.; Plume, A.; Côté, G.; Karimi, R. Scopus as a Curated, High-Quality Bibliometric Data Source for Academic Research in Quantitative Science Studies. Quant. Sci. Stud. 2020, 1, 377–386. [Google Scholar] [CrossRef]
- Schotten, M.; Aisati, M.E.; Meester, W.J.N.; Steiginga, S.; Ross, C.A. Research Analytics; Cantú-Ortiz, F.J., Ed.; Auerbach Publications: Boca Raton, FL, USA; Taylor & Francis: Boca Raton, FL, USA, 2017; ISBN 9781315155890. [Google Scholar]
- Falagas, M.E.; Pitsouni, E.I.; Malietzis, G.A.; Pappas, G. Comparison of PubMed, Scopus, Web of Science, and Google Scholar: Strengths and Weaknesses. FASEB J. 2008, 22, 338–342. [Google Scholar] [CrossRef] [PubMed]
- AlRyalat, S.A.S.; Malkawi, L.W.; Momani, S.M. Comparing Bibliometric Analysis Using PubMed, Scopus, and Web of Science Databases. J. Vis. Exp. 2019, 2019, e58494. [Google Scholar] [CrossRef]
- Guz, A.N.; Rushchitsky, J.J. Scopus: A System for the Evaluation of Scientific Journals. Int. Appl. Mech. 2009, 45, 351–362. [Google Scholar] [CrossRef]
- Caputo, A.; Kargina, M. A User-Friendly Method to Merge Scopus and Web of Science Data during Bibliometric Analysis. J. Mark. Anal. 2021, 10, 82–88. [Google Scholar] [CrossRef]
- Aznar-Sánchez, J.A.; Velasco-Muñoz, J.F.; Belmonte-Ureña, L.J.; Manzano-Agugliaro, F. The Worldwide Research Trends on Water Ecosystem Services. Ecol. Indic. 2019, 99, 310–323. [Google Scholar] [CrossRef]
- Mongeon, P.; Paul-Hus, A. The Journal Coverage of Web of Science and Scopus: A Comparative Analysis. Scientometrics 2016, 106, 213–228. [Google Scholar] [CrossRef]
- López-Illescas, C.; de Moya-Anegón, F.; Moed, H.F. Coverage and Citation Impact of Oncological Journals in the Web of Science and Scopus. J. Informetr. 2008, 2, 304–316. [Google Scholar] [CrossRef]
- Briones-Bitar, J.; Carrión-Mero, P.; Montalván-Burbano, N.; Morante-Carballo, F. Rockfall Research: A Bibliometric Analysis and Future Trends. Geosciences 2020, 10, 403. [Google Scholar] [CrossRef]
- Eck, N.J.V.; Waltman, L. Measuring Scholarly Impact; Ding, Y., Rousseau, R., Wolfram, D., Eds.; Springer International Publishing: Cham, Switzerland, 2014; ISBN 978-3-319-10376-1. [Google Scholar]
- Carrión-Mero, P.; Montalván-Burbano, N.; Paz-Salas, N.; Morante-Carballo, F. Volcanic Geomorphology: A Review of Worldwide Research. Geosciences 2020, 10, 347. [Google Scholar] [CrossRef]
- Pucha, F.; Fries, A.; Cánovas, F.; Oñate, F.; González, V.; Pucha, D. Fundamentos de SIG: Aplicaciones Con ArcGIS; Pucha, F., Ed.; Ediloja: Loja, Ecuador, 2017; ISBN 978-9942-28-901-8. [Google Scholar]
- Sweileh, W.M. Bibliometric Analysis of Peer-Reviewed Literature in Transgender Health (1900–2017). BMC Int. Health Hum. Rights 2018, 18, 16. [Google Scholar] [CrossRef]
- Herrera-Franco, G.; Montalván-Burbano, N.; Carrión-Mero, P.; Bravo-Montero, L. Worldwide Research on Socio-Hydrology: A Bibliometric Analysis. Water 2021, 13, 1283. [Google Scholar] [CrossRef]
- Chandra, Y. Mapping the Evolution of Entrepreneurship as a Field of Research (1990–2013): A Scientometric Analysis. PLoS ONE 2018, 13, e0190228. [Google Scholar] [CrossRef] [PubMed]
- Taylor, R.K. Compositional and Geotechnical Characteristics of a 100-Year-Old Colliery Spoil Heap. Trans. Inst. Min. Metall. Sect. A Min. Technol. 1973, 82, a1–a14. [Google Scholar]
- Hughes, J.M.; Windle, D. Some Geotechnical Properties of Mineral Waste Tailings Lagoons. Gr. Eng. 1976, 9, 23–28. [Google Scholar]
- Straskraba, V. Ground-Water as a Nuisance. GeoJournal 1983, 7, 445–452. [Google Scholar] [CrossRef]
- Canace, R.; Dalton, R. Geological Survey’s Cooperative Approach to Analyzing and Remedying a Sinkhole Related Disaster in an Urban Environment; A. A. Balkema: Rotterdam, The Netherlands, 1984; pp. 343–348. [Google Scholar]
- Andre-Jehan, R.; Molinas, E. The French Experience in Low Level Radioactive Waste Management. Eng. Geol. 1993, 34, 219–227. [Google Scholar] [CrossRef]
- Zhivoderov, V.N. Possible Role of Ground Improvement Measures in Mitigating the Chernobyl Environmental Disaster. Gr. Improv. 1997, 1, 177–178. [Google Scholar] [CrossRef]
- Davies, T.R. Research Needs for Debris Flow Disaster Prevention. In Hydraulic Engineering; Shen, H., Wen, S., Eds.; ASCE: New York, NY, USA, 1993; pp. 1284–1289. [Google Scholar]
- Wenshao, W. An Important Parameter in Geotechnical Engineering for Earthquake Disaster Mitigation—Shear Wave Velocity. Shuili Xuebao/J. Hydraul. Eng. 1994, 3, 80–84, 89. [Google Scholar]
- Stewart, J.P.; Chang, S.W.; Bray, J.D.; Seed, R.B.; Sitar, N.; Riemer, M.F. A Report on Geotechnical Aspects of the January 17, 1994 Northridge Earthquake. Seismol. Res. Lett. 1995, 66, 7–19. [Google Scholar] [CrossRef]
- Frydman, S. Geotechnical Problems in the Holyland—Then and Now. Electron. J. Geotech. Eng. 1997, 2, 1–28. [Google Scholar]
- Lew, M.; Naeim, F.; Huang, S.C.; Lam, H.K.; Carpenter, L.D. Geotechnical and Geological Effects of the 21 September 1999 Chi-Chi Earthquake, Taiwan. Struct. Des. Tall Build. 2000, 9, 89–106. [Google Scholar] [CrossRef]
- Evans, S.G. Fatal Landslides and Landslide Risk in Canada. In Landslide Risk Assessment; Cruden, D.M., Fell, R., Eds.; A Balkema Publishers: Leiden, The Netherlands, 1997; pp. 185–196. [Google Scholar]
- Adalier, K.; Aydingun, O. Liquefaction during the June 27, 1998 Adana-Ceyhan (Turkey) Earthquake. Geotech. Geol. Eng. 2000, 18, 155–174. [Google Scholar] [CrossRef]
- Shimizu, M. Geotechnical Features of Volcanic-Ash Soils in Japan. In Problematic Soils; Yanagisawa, E., Moroto, N., Mitachi, T., Eds.; A.A. Balkema Publishers: Leiden, The Netherlands, 1999; Volume 2, pp. 907–927. [Google Scholar]
- Panza, G.F.; Vaccari, F.; Romanelli, F. IGCP Project 414: Realistic Modeling of Seismic Input for Megacities and Large Urban Areas. Episodes 1999, 22, 26–32. [Google Scholar] [CrossRef]
- Ding, X.; Ren, D.; Montgomery, B.; Swindells, C. Automatic Monitoring of Slope Deformations Using Geotechnical Instruments. J. Surv. Eng. 2000, 126, 57–68. [Google Scholar] [CrossRef]
- Lichti, D.D.; Stewart, M.; Tsakiri, M. High Density Spatial Data Collection for Monitoring of Steep Wall Movements. In Mine Planning and Equipment Selection 2000; Panagiotou, G.N., Michalakopoulos, T., Eds.; A Balkema Publishers: Leiden, The Netherlands, 2000; pp. 327–331. [Google Scholar]
- Ghosh, S.K. Observations from the Bhuj Earthquake of January 26, 2001. PCI J. 2001, 46, 34–42. [Google Scholar] [CrossRef]
- Edwards, C. Preparing for Disasters. Public Work. 2005, 136, 47–48. [Google Scholar]
- Wang, Z.; Gao, B.; Jiang, Y.; Yuan, S. Investigation and Assessment on Mountain Tunnels and Geotechnical Damage after the Wenchuan Earthquake. Sci. China Ser. E Technol. Sci. 2009, 52, 546–558. [Google Scholar] [CrossRef]
- Ansal, A.M.; Iyisan, R.; Güllü, H. Microtremor Measurements for the Microzonation of Dinar. Pure Appl. Geophys. 2001, 158, 2525–2541. [Google Scholar] [CrossRef]
- Sassa, K.; Nagai, O.; Solidum, R.; Yamazaki, Y.; Ohta, H. An Integrated Model Simulating the Initiation and Motion of Earthquake and Rain Induced Rapid Landslides and Its Application to the 2006 Leyte Landslide. Landslides 2010, 7, 219–236. [Google Scholar] [CrossRef]
- Sasaki, Y.; Moriwaki, T.; Kano, S. Rainfall Index for Warning against Slope Failure Disaster. In Proceedings of the Fifteenth International Conference on Soil Mechanics and Geotechnical Engineering, Istanbul, Turkey, 27–31 August 2001; A Balkema Publishers: Leiden, The Netherlands, 2001; Volume 1–3, pp. 1249–1252. [Google Scholar]
- Yang, Z.-L. Post-Buckling for Side Slope with Stratified Rock Mass. Chang. Daxue Xuebao (Ziran Kexue Ban)/J. Chang. Univ. (Natural Sci. Ed.) 2005, 25, 73–76. [Google Scholar]
- Sica, S.; de Magistris, F.; Vinale, F. Seismic Behaviour of Geotechnical Structures. Ann. Geophys. 2002, 45, 799–815. [Google Scholar] [CrossRef]
- Konagai, K. Data Archives of Seismic Fault-Induced Damage. Soil Dyn. Earthq. Eng. 2005, 25, 559–570. [Google Scholar] [CrossRef]
- Panza, G.F.; Alvarez, L.; Aoudia, A.; Ayadi, A.; Benhallou, H.; Benouar, D.; Bus, Z.; Chen, Y.T.; Cioflan, C.; Ding, Z.; et al. Realistic Modeling of Seismic Input for Megacities and Large Urban Areas (the UNESCO/IUGS/IGCP Project 414). Episodes 2002, 25, 160–184. [Google Scholar] [CrossRef]
- Yan, C.-B.; Xu, G.-Y. Numerical Simulation Analysis on Stability of Vertically Arranged Underground Chambers under Dynamic Load. Zhongnan Daxue Xuebao (Ziran Kexue Ban)/J. Cent. South Univ. (Sci. Technol.) 2006, 37, 593–599. [Google Scholar]
- Havenith, H.-B.; Strom, A.; Jongmans, D.; Abdrakhmatov, K.; Delvaux, D.; Tréfois, P. Seismic Triggering of Landslides, Part A: Field Evidence from the Northern Tien Shan. Nat. Hazards Earth Syst. Sci. 2003, 3, 135–149. [Google Scholar] [CrossRef]
- Szwedzicki, T. Warning Signs to Geotechnical Failure of Mining Structures. Int. J. Surf. Min. Reclam. Environ. 2004, 18, 150–163. [Google Scholar] [CrossRef]
- Wang, J.-J.; Ling, H.I.; Smyth, A. Failures Associated with the 2004 Mindulle Typhoon in Taiwan. Geotech. Geol. Eng. 2008, 26, 79–90. [Google Scholar] [CrossRef]
- Sassa, K.; Fukuoka, H.; Wang, G.; Ishikawa, N. Undrained Dynamic-Loading Ring-Shear Apparatus and Its Application to Landslide Dynamics. Landslides 2004, 1, 7–19. [Google Scholar] [CrossRef]
- Anbalagan, R.; Kohli, A.; Chakraborty, D. Geotechnical Evaluation of Harmony Landslide on Karnaprayag-Gwaldam Road, Uttarakhand Himalaya. Curr. Sci. 2008, 94, 1613–1619. [Google Scholar]
- Closson, D.; Abou Karaki, N.; Hallot, F. Landslides along the Jordanian Dead Sea Coast Triggered by the Lake Level Lowering. Environ. EARTH Sci. 2010, 59, 1417–1430. [Google Scholar] [CrossRef]
- Zhang, J.-C.; Zhu, L.-H.; Zhou, Y.; Zhou, X.-Q.; Tong, H.-W.; Xu, Y.; Chen, D.-B.; Wang, G.; Zeng, H.-J.; Guo, M.-L. Research and Application of Disaster Prevention Technology in Guangdong Science Center. Gongcheng Lixue/Eng. Mech. 2006, 23, 200–209. [Google Scholar]
- Sengara, I.W.; Latief, H.; Kusuma, S.B. Probabilistic Seismic and Tsunami Hazard Analysis for Design Criteria and Disaster Mitigation in Rehabilitation and Reconstruction of a Coastal Area in City of Banda Aceh. In Proceedings of the Geotechnical Engineering for Disaster Mitigation and Rehabilitation—Proceedings of the 2nd International Conference GEDMAR08, Nanjing, China, 30 May–2 June 2008; Springer: Berlin/Heidelberg, Germany, 2008; pp. 224–230. [Google Scholar]
- Liu, L.-M.; Liu, H.-L.; Li, J.-G.; Lian, C.-J. FLEM for Ground Subsidence Calculation and Data Field Expression Model Based on GIS. Yanshilixue Yu Gongcheng Xuebao/Chin. J. Rock Mech. Eng. 2005, 24, 2170–2175. [Google Scholar]
- Zhao, C.-Z.; Li, Z.-Q.; Wei, F.-H.; Chen, T.-L. Catastrophe Model of Support and Surrounding Rock of Underground Engineering. Yantu Lixue/Rock Soil Mech. 2005, 26, 17–20. [Google Scholar]
- Gou, P.; Wang, C.; Wei, S. Study on the Critical Depth of Deep Entry with Catastrophe Theory. Yanshilixue Yu Gongcheng Xuebao/Chin. J. Rock Mech. Eng. 2004, 23, 4137–4141. [Google Scholar]
- Zhao, H.-B. Classification of Rockburst Using Support Vector Machine. Yantu Lixue/Rock Soil Mech. 2005, 26, 642–644. [Google Scholar]
- Yang, H.; Lin, L.; He, Y. Soil Erosion Caused by Highway Construction in Expansive Soils Districts and Its Prevention Measures. In Proceedings of the Geotechnical Engineering for Disaster Mitigation and Rehabilitation—Proceedings of the 2nd International Conference GEDMAR08, Nanjing, China, 30 May–2 June 2008; Springer: Berlin/Heidelberg, Germany, 2008; pp. 781–789. [Google Scholar]
- Kitamura, R.; Sako, K. Contribution of “Soils and Foundations” to Studies on Rainfall-Induced Slope Failure. Soils Found. 2010, 50, 955–964. [Google Scholar] [CrossRef]
- Shigomatsu, H.; Higashi, S.; Nozowa, M.; Yashima, A. Geotechnical Properties of Cohesive Soil Acidified by Pyrite Inclusion. In Proceedings of the 5th ICEG Environmental Geotechnics: Opportunities, Challenges and Responsibilities for Environmental Geotechnics—Proceedings of the ISSMGE 5th International Congress, Cardiff, Wales, 26–30 June 2006; Volume I, pp. 644–650. [Google Scholar]
- Athmania, D.; Benaissa, A.; Hammadi, A.; Bouassida, M. Clay and Marl Formation Susceptibility in Mila Province, Algeria. Geotech. Geol. Eng. 2010, 28, 805–813. [Google Scholar] [CrossRef]
- Wang, X.G.; Xing, Y.C.; Zhao, J.M.; Zhang, W.X. Geotechnical Engineering Problems Associated with Construction of Water Resources Projects in Western China. Yantu Gongcheng Xuebao/Chin. J. Geotech. Eng. 2007, 29, 1129–1134. [Google Scholar]
- Shaojun, L.; Knappett, J.; Xiating, F. Investigation of Slope Stability Influenced by Change of Reservoir Water Level in Three Gorges of China. In Flow In Porous Media—From Phenomena to Engineering and Beyond; Liu, J., Zhang, H., Liu, X., Eds.; Orient Acad Forum: Marrickville, Australia, 2009; p. 911. [Google Scholar]
- Brankman, C.M.; Baise, L.G. Liquefaction Susceptibility Mapping in Boston, Massachusetts. Environ. Eng. Geosci. 2008, 14, 1–16. [Google Scholar] [CrossRef]
- Mhaske, S.Y.; Choudhury, D. GIS-Based Soil Liquefaction Susceptibility Map of Mumbai City for Earthquake Events. J. Appl. Geophys. 2010, 70, 216–225. [Google Scholar] [CrossRef]
- Chen, G.; Wang, B.; Liu, J. Dynamic Shear Modulus and Damping Ratio of Recently Deposited Soils in the Coastal Region of Jiangsu Province. In Proceedings of the Geotechnical Engineering for Disaster Mitigation and Rehabilitation—Proceedings of the 2nd International Conference GEDMAR08, Nanjing, China, 30 May–2 June 2008; Springer: Berlin/Heidelberg, Germany, 2008; pp. 294–300. [Google Scholar]
- Lin, T.; Chen, J.; Chen, L. Multiparameter Technology on Dam Leakage. In Proceedings of the Geotechnical Engineering for Disaster Mitigation and Rehabilitation—Proceedings of the 2nd International Conference GEDMAR08, Nanjing, China, 30 May–2 June 2008; Springer: Berlin/Heidelberg, Germany, 2008; pp. 880–886. [Google Scholar]
- Yang, X.; Li, Y. Construction and Quality Analysis of Curtain Grouting in Foundation of Dam for Yangtze Three Gorges Project. In Proceedings of the Geotechnical Engineering for Disaster Mitigation and Rehabilitation—Proceedings of the 2nd International Conference GEDMAR08, Nanjing, China, 30 May–2 June 2008; Springer: Berlin/Heidelberg, Germany, 2008; pp. 790–796. [Google Scholar]
- Özdemir, A. A Geological and Geotechnical Investigation of the Settlement Area of Zümrüt Building (Konya, Turkey) Which Caused 92 Fatalities Due to Its Collapse. Environ. Geol. 2008, 53, 1695–1710. [Google Scholar] [CrossRef]
- Zhang, J.; Solis, R. Fly-Ash-Stabilized Gypsiferous Soil as an Embankment Material. In Proceedings of the Geotechnical Engineering for Disaster Mitigation and Rehabilitation—Proceedings of the 2nd International Conference GEDMAR08, Nanjing, China, 30 May–2 June 2008; Springer: Berlin/Heidelberg, Germany, 2008; pp. 809–814. [Google Scholar]
- Ali, M.M.; Ahmad, F.; Yahaya, A.S.; Farooqi, M.A. Characterization and Hazard Study of Two Areas of Penang Island, Malaysia. Hum. Ecol. Risk Assess. 2011, 17, 915–922. [Google Scholar] [CrossRef]
- Barrington, L.; Ghosh, S.; Greene, M.; Har-Noy, S.; Berger, J.; Gill, S.; Lin, A.Y.-M.; Huyck, C. Crowdsourcing Earthquake Damage Assessment Using Remote Sensing Imagery. Ann. Geophys. 2011, 54, 680–687. [Google Scholar] [CrossRef]
- Theilen-Willige, B.; Wenzel, H. Remote Sensing and GIS Contribution to Earthquake Disaster Preparedness in Hungary. In Proceedings of the Gi4DM 2011—GeoInformation for Disaster Management, Antalya, Turkey, 3 May–8 May 2011; Copernicus GmbH: Göttingen, Germany, 2011. [Google Scholar]
- Dashti, S.; Palen, L.; Heris, M.P.; Anderson, K.M.; Anderson, T.J.; Anderson, S. Supporting Disaster Reconnaissance with Social Media Data: A Design-Oriented Case Study of the 2013 Colorado Floods. In Proceedings of the ISCRAM 2014 Conference Proceedings—11th International Conference on Information Systems for Crisis Response and Management, University Park, PA, USA, 18–21 May 2014; pp. 632–641. [Google Scholar]
- Novellino, A.; Jordan, C.; Ager, G.; Bateson, L.; Fleming, C.; Confuorto, P. Remote Sensing for Natural or Man-Made Disasters and Environmental Changes. In Geological Disaster Monitoring Based on Sensor Networks; Durrani, T.S., Wang, W., Forbes, S., Eds.; Springer Natural Hazards; Springer International Publishing AG: Berlin/Heidelberg, Germany, 2019; pp. 23–31. ISBN1 978-981-13-0992-2. ISBN2 978-981-13-0991-5. [Google Scholar]
- Jiang, J.; Sun, Y.; Peng, H.; Ma, X. A Stable Strain Gauge Measurement Method for Monitoring In-Situ Stress. IOP Conf. Ser. Earth Environ. Sci. 2021, 861, 042041. [Google Scholar] [CrossRef]
- Carydis, P.; Lekkas, E. The Haiti Earthquake Mw = 7.0 of January 12 Th 2010: Structural and Geotechnical Engineering Field Observations, near-Field Ground Motion Estimation and Interpretation of the Damage to Buildings and Infrastructure in the Port-Au-Prince Area. Ing. Sismica 2011, 28, 24–42. [Google Scholar]
- Alexander Vega, J.; Augusto Hidalgo, C. Quantitative Risk Assessment of Landslides Triggered by Earthquakes and Rainfall Based on Direct Costs of Urban Buildings. Geomorphology 2016, 273, 217–235. [Google Scholar] [CrossRef]
- Cabas, A.; Beyzaei, C.; Franke, K.; Koehler, R.; Pierce, I.; Stuedlein, A.; Yang, Z.; Christie, S. Turning Disaster into Knowledge: Geotechnical Aspects of the 2018 Mw 7.1 Anchorage Alaska Earthquake. In Geotechnical Special Publication; Hambleton, J.P., Makhnenko, R., Eds.; American Society of Civil Engineers (ASCE): Reston, VA, USA, 2020; pp. 179–189. [Google Scholar]
- Chai, H.; Zhang, C.; Meng, Y.; Li, H. The Analysis and Solvement of Some Geotechnical Topics in Post-Disaster Reconstruction Highway. Appl. Mech. Mater. 2011, 97–98, 69–72. [Google Scholar] [CrossRef]
- Ohta, H.; Ishigaki, T.; Tatta, N. Retrofit Technique for Asphalt Concrete Pavements after Seismic Damage. In Proceedings of the 18th International Conference on Soil Mechanics and Geotechnical Engineering: Challenges and Innovations in Geotechnics, ICSMGE 2013, France, Paris, 2–6 September 2013; IOS Press: Amsterdam, The Netherlands, 2013; Volume 2, pp. 1333–1336. [Google Scholar]
- Chen, X.; Liu, C.-J. Staged Development of Finite Element Methods for Stability of Unsaturated Soil Slopes. Yantu Gongcheng Xuebao/Chin. J. Geotech. Eng. 2011, 33, 380–384. [Google Scholar]
- Carrión-Mero, P.; Solórzano, J.; Chávez, M.Á.; Blanco, R.; Morante-Carballo, F.; Aguilar, M.; Briones-Bitar, J. Evaluation of Geomechanical Features and Stability for the Recommendations and Rehabilitation of the Humberto Molina Hospital, Zaruma, El Oro, Ecuador. WIT Trans. Ecol. Environ. 2020, 241, 455–466. [Google Scholar] [CrossRef]
- Carrión-Mero, P.; Briones-Bitar, J.; Morante-Carballo, F.; Stay-Coello, D.; Blanco-Torrens, R.; Berrezueta, E. Evaluation of Slope Stability in an Urban Area as a Basis for Territorial Planning: A Case Study. Appl. Sci. 2021, 11, 5013. [Google Scholar] [CrossRef]
- Dongfang, T.; Defu, L. The Numerical Simulation for Coupling Analysis of Runoff and Infiltration under Rainfall. In Proceedings of the 14th Asian Regional Conference on Soil Mechanics and Geotechnical Engineering, Hong Kong, China, 23–27 May 2011. [Google Scholar]
- Huang, Y.; Zheng, H.; Mao, W.; Li, G.; Ye, B. Numerical Simulation of Air-Soil Two-Phase Flow Based on Turbulence Modeling. Nat. Hazards 2011, 58, 311–323. [Google Scholar] [CrossRef]
- González-Fernández, B.; Menéndez-Casares, E.; Meléndez-Asensio, M.; Gutiérrez-Claverol, M. Mining Activity and Geotechnical and Hydrogeological Issues Related to the Presence of Gypsum in Asturias (NW Spain); Nova Science Publishers, Inc.: Hauppauge, NY, USA, 2011; ISBN 9781617283086. [Google Scholar]
- Yang, S.-L.; Wang, Z.-H.; Jiang, W.; Yang, J.-H. Advancing Rate Effect on Rock and Coal Failure Format in High-Intensity Mining Face. Meitan Xuebao/J. China Coal Soc. 2016, 41, 586–594. [Google Scholar] [CrossRef]
- Xie, H. Research Framework and Anticipated Results of Deep Rock Mechanics and Mining Theory. Gongcheng Kexue Yu Jishu/Advanced Eng. Sci. 2017, 49, 1–16. [Google Scholar] [CrossRef]
- Hu, H.; Zhou, X. Research on Factors Influencing Characteristics Experimentation and Mechanism of Rheological Parameters of Soft-Soil. Adv. Mater. Res. 2011, 243–249, 3123–3127. [Google Scholar] [CrossRef]
- Salem, T.N.; Mashhour, M.; Hassan, R. Stabilizing Piles of Soft Cohesive Slopes: A Case History. Electron. J. Geotech. Eng. 2012, 17, 3803–3820. [Google Scholar]
- Karnawati, D.; Fathani, T.F.; Ignatius, S.; Andayani, B.; Legono, D.; Burton, P.W. Landslide Hazard and Community-Based Risk Reduction Effort in Karanganyar and the Surrounding Area, Central Java, Indonesia. J. Mt. Sci. 2011, 8, 149–153. [Google Scholar] [CrossRef]
- Do Nascimento, C.T.C.; Bernardi, J.V.E.; De Almeida, A.; Magalhães, J.C.; Landim, P.M.B. Geoelectrical Model for Aquifer in the Bonita Lake Region, Planaltina, Distrito Federal, Brazil. Rev. Bras. Geofis. 2017, 35, 57–70. [Google Scholar] [CrossRef]
- Adak, K.; Pal, S.K. Geotechnical Investigation of Landslide of Atharamura and Baramura Hill, Tripura. Lect. Notes Civ. Eng. 2021, 117, 191–200. [Google Scholar] [CrossRef]
- Chu, J.; Yan, S.W.; Li, W. Innovative Methods for Dike Construction—An Overview. Geotext. Geomembr. 2012, 30, 35–42. [Google Scholar] [CrossRef]
- Delle Rose, M. Decision-Making Errors and Socio-Political Disputes over the Vajont Dam Disaster. Disaster Adv. 2012, 5, 144–152. [Google Scholar]
- Aboshanp, W.; Johnson, M.J. ASDSO Decade Dam Failure Series 1915 Failure of Lyman Dam Upstream of St. Johns in Apache County, Arizona. In Proceedings of the Association of State Dam Safety Officials, Dam Safety, New Orleans, LA, USA, 13–17 September 2015; Association of State Dam Safety Officials: Lexington, KY, USA, 2015. [Google Scholar]
- Grebby, S.; Sowter, A.; Gluyas, J.; Toll, D.; Gee, D.; Athab, A.; Girindran, R. Advanced Analysis of Satellite Data Reveals Ground Deformation Precursors to the Brumadinho Tailings Dam Collapse. Commun. EARTH Environ. 2021, 2, 2. [Google Scholar] [CrossRef]
- Fang, W. Back-Analysis Improved Particle Swarm Optimization Algorithm on Mechanical Parameters of Divisional Geotechnical Engineering Material. Appl. Mech. Mater. 2012, 182–183, 1647–1653. [Google Scholar] [CrossRef]
- Lei, H.; Lu, H.; Wang, X.; Ren, Q.; Li, B. Changes in Soil Micro-Structure for Natural Soft Clay under Accelerated Creep Condition. Mar. Georesources Geotechnol. 2016, 34, 365–375. [Google Scholar] [CrossRef]
- Morante Carballo, F.; Marcatoma Brito, L.; Carrión Mero, P.; Aguilar Aguilar, J.M.; Ramírez, T. Urban Wastewater Treatment through a System of Green Filters in the Montañita Commune, Santa Elena, Ecuador. In WIT Transactions on Ecology and the Environment; WIT Press: Ashurst, UK, 2019; pp. 233–249. [Google Scholar]
- Habibullah, B.M.; Kuwano, J.; Tachibana, S.; Yamaoka, S. Soil Liquefaction Vulnerability Mapping Due to Seismic Activity Using Geo-Statistics, GIS and Geotechnical Data. In Proceedings of the Advances in Transportation Geotechnics II—Proceedings of the 2nd International Conference on Transportation Geotechnics, ICTG 2012, Hokkaido, Japan, 10–12 September 2012; Taylor and Francis: Abingdon-on-Thames, UK; A. A. Balkema: Rotterdam, The Netherland, 2012; pp. 891–896. [Google Scholar]
- Fernández-Naranjo, F.J.; Rodríguez, V.; Rodríguez, R.; Alberruche, M.E.; Arranz, J.C.; Vadillo, L. Liquefaction Susceptibility Assessment and Study of “La Luciana” Tailings Dam Fault (Spain, 1960) Based on Historical Documents Análisis de La Susceptibilidad a La Licuefacción y Estudio de La Rotura Del Depósito de Residuos Mineros “La Luciana” España. DYNA 2015, 82, 189–198. [Google Scholar] [CrossRef]
- Bhutani, M.; Naval, S. Assessment of Seismic Site Response and Liquefaction Potential for Some Sites Using Borelog Data. Civ. Eng. J. 2020, 6, 2103–2119. [Google Scholar] [CrossRef]
- Turk, T.; Gümüşay, U.; Tatar, O. Creating Infrastructure for Seismic Microzonation by Geographical Information Systems (GIS): A Case Study in the North Anatolian Fault Zone (NAFZ). Comput. Geosci. 2012, 43, 167–176. [Google Scholar] [CrossRef]
- Akin, M.K.; Akin, M.; Akkaya, İ.; Özvan, A.; Üner, S.; Selçuk, L.; Tapan, M. Determination of Dynamic Soil Properties of van Yuzuncu Yil University Campus for the Preparation of Microzonation Map [Mikrobölgeleme Çalışmasına Altlık Oluşturmak Üzere van Yüzüncü Yıl Üniversitesi Kampüs Zemininin Dinamik Özelliklerinin Belirlenmesi. Jeol. Muhendisligi Derg. 2015, 39, 1–26. [Google Scholar] [CrossRef][Green Version]
- Zhai, F.; Zhai, Y.; Cong, C.; Song, T.; Xiang, R.; Feng, T.; Liang, Z.; Zeng, Y.; Yang, J.; Yang, J.; et al. Research Progress of Coronavirus Based on Bibliometric Analysis. Int. J. Environ. Res. Public Health 2020, 17, 3766. [Google Scholar] [CrossRef]
- Zhang, Z.; Wu, Q.; Zhou, Z. Risk Assessment of Freeze Thawing Disaster in Permafrost Zone. J. Nat. Disasters 2012, 21, 142–149. [Google Scholar]
- Liu, X.; Jia, Y.; Zheng, J.; Shan, H.; Li, H. Field and Laboratory Resistivity Monitoring of Sediment Consolidation in China’s Yellow River Estuary. Eng. Geol. 2013, 164, 77–85. [Google Scholar] [CrossRef]
- Mitchell, J.K.; Kelly, R. Addressing Some Current Challenges in Ground Improvement. Proc. Inst. Civ. Eng. Gr. Improv. 2013, 166, 127–137. [Google Scholar] [CrossRef]
- Mitchell, T.; Ebuna, D.; Smith, K. Investigations of Marine Geohazards in Coastal Zones. In Proceedings of the 2013 Oceans, San Diego, CA, USA, 23–27 September 2013; IEEE: New York, NY, USA, 2013. [Google Scholar]
- Wang, H.; Hsieh, S.-C.; Lin, C.; Wang, C.-Y. Forensic Diagnosis on Flood-Induced Bridge Failure. I: Determination of the Possible Causes of Failure. J. Perform. Constr. Facil. 2014, 28, 76–84. [Google Scholar] [CrossRef]
- Youssef, A.M.; Pradhan, B.; Sefry, S.A. Flash Flood Susceptibility Assessment in Jeddah City (Kingdom of Saudi Arabia) Using Bivariate and Multivariate Statistical Models. Environ. Earth Sci. 2016, 75, 12. [Google Scholar] [CrossRef]
- Qiu, J.; Wang, X.; Lai, J.; Zhang, Q.; Wang, J. Response Characteristics and Preventions for Seismic Subsidence of Loess in Northwest China. Nat. Hazards 2018, 92, 1909–1935. [Google Scholar] [CrossRef]
- Carrión-Mero, P.; Aguilar-Aguilar, M.; Morante-Carballo, F.; Domínguez-Cuesta, M.J.; Sánchez-Padilla, C.; Sánchez-Zambrano, A.; Briones-Bitar, J.; Blanco-Torrens, R.; Córdova-Rizo, J.; Berrezueta, E. Surface and Underground Geomechanical Characterization of an Area Affected by Instability Phenomena in Zaruma Mining Zone (Ecuador). Sustainability 2021, 13, 3272. [Google Scholar] [CrossRef]
- Martín, P.; Rey-Rocha, J.; Burgess, S.; Moreno, A.I. Publishing Research in English-Language Journals: Attitudes, Strategies and Difficulties of Multilingual Scholars of Medicine. J. Engl. Acad. Purp. 2014, 16, 57–67. [Google Scholar] [CrossRef]
- Martín-Martín, A.; Thelwall, M.; Orduna-Malea, E.; Delgado López-Cózar, E. Google Scholar, Microsoft Academic, Scopus, Dimensions, Web of Science, and OpenCitations’ COCI: A Multidisciplinary Comparison of Coverage via Citations. Scientometrics 2021, 126, 871–906. [Google Scholar] [CrossRef]
- Vera-Baceta, M.-A.; Thelwall, M.; Kousha, K. Web of Science and Scopus Language Coverage. Scientometrics 2019, 121, 1803–1813. [Google Scholar] [CrossRef]
- Wang, L.-M. Mechanism and Risk Evaluation of Sliding Flow Triggered by Liquefaction of Loess Deposit during Earthquakes. Yantu Gongcheng Xuebao/Chin. J. Geotech. Eng. 2020, 42, 1–19. [Google Scholar] [CrossRef]
- Zhong, C.; Li, H.; Xiang, W.; Su, A.; Huang, X. Comprehensive Study of Landslides through the Integration of Multi Remote Sensing Techniques: Framework and Latest Advances. J. Earth Sci. 2012, 23, 243–252. [Google Scholar] [CrossRef]
- Dey, A.K.; Gandhi, S.R. Evaluation of Liquefaction Potential of Pond ASH. In Proceedings of the Geotechnical Engineering for Disaster Mitigation and Rehabilitation—Proceedings of the 2nd International Conference GEDMAR08, Nanjing, China, 30 May–2 June 2008; Springer: Berlin/Heidelberg, Germany, 2008; pp. 315–320. [Google Scholar]
- Hosono, Y.; Yoshimine, M. Effects of Anisotropic Consolidation and Initial Shear Load on Liquefaction Resistance of Sand in Simple Shear Condition. In Proceedings of the Geotechnical Engineering for Disaster Mitigation and Rehabilitation—Proceedings of the 2nd International Conference GEDMAR08, Nanjing, China, 30 May–2 June 2008; Springer: Berlin/Heidelberg, Germany, 2008; pp. 352–358. [Google Scholar]
- Feng, Y.; Wang, Y.; Zhang, C. The Analysis of Composite Foundation with CFG and Gravel Piles to Resist Soil Liquefaction. In Proceedings of the Geotechnical Engineering for Disaster Mitigation and Rehabilitation—Proceedings of the 2nd International Conference GEDMAR08, Nanjing, China, 30 May–2 June 2008; Springer: Berlin/Heidelberg, Germany, 2008; pp. 327–332. [Google Scholar]
- Nakajima, N.; Sato, K.; Fujikawa, T. Application to the Separation of Disaster Waste Using Rotary Crushing and Mixing Method. In Proceedings of the 15th Asian Regional Conference on Soil Mechanics and Geotechnical Engineering, ARC 2015: New Innovations and Sustainability, Kumamoto, Japan, 9–13 November 2015; pp. 2591–2595. [Google Scholar]
- Omine, K.; Sugimoto, S. A Utilization Technique of Tsunami Sediments and Disaster Wastes Containing Salt. In Geotechnical Special Publication; Zekkos, D., Yesiller, N., Eds.; American Society of Civil Engineers (ASCE): Reston, VA, USA, 2016; pp. 310–317. [Google Scholar]
- Chiaro, G.; Umar, M.; Kiyota, T.; Massey, C. The Takanodai Landslide, Kumamoto, Japan: Insights from Post-Earthquake Field Observations, Laboratory Tests, and Numerical Analyses. In Geotechnical Special Publication; Manzari, M.T., Ed.; American Society of Civil Engineers (ASCE): Reston, VA, USA, 2018; pp. 98–111. [Google Scholar]
- Liu, C.-N. Landslide Hazard Mapping Using Monte Carlo Simulation- a Case Study in Taiwan. In Proceedings of the Geotechnical Engineering for Disaster Mitigation and Rehabilitation—Proceedings of the 2nd International Conference GEDMAR08, Nanjing, China, 30 May–2 June 2008; Springer: Berlin/Heidelberg, Germany, 2008; pp. 189–194. [Google Scholar]
- Zheng, M. A New Predicting Method of Landslide by Fractal Theory. In Proceedings of the Geotechnical Engineering for Disaster Mitigation and Rehabilitation—Proceedings of the 2nd International Conference GEDMAR08, Nanjing, China, 30 May–2 June 2008; Springer: Berlin/Heidelberg, Germany, 2008; pp. 975–980. [Google Scholar]
- Kristyanto, T.H.W.; Indra, T.L.; Syahputra, R.; Tempessy, A.S. Determination of the Landslide Slip Surface Using Electrical Resistivity Tomography (ERT) Technique. In Advancing Culture of Living with Landslides, Vol 2: Advances in Landslide Science; Mikos, M., Tiwari, B., Yin, Y., Sassa, K., Eds.; Springer International Publishing Ag: Cham, Switzerland, 2017; pp. 53–60. [Google Scholar]
- Singh, U.K.; Tiwari, R.K.; Singh, S.B. One-Dimensional Inversion of Geo-Electrical Resistivity Sounding Data Using Artificial Neural Networks—A Case Study. Comput. Geosci. 2005, 31, 99–108. [Google Scholar] [CrossRef]
- Ligresti, D.; Grasso, S. Historical View of the Damage Caused by the 1693 Catania Earthquake and the Reconstruction Activities. In WIT Transactions on the Built Environment; WIT Press: Ashurst, UK, 2009; Volume 110, pp. 323–331. [Google Scholar]
- Ataei, H.; Mahamid, M.; Ozevin, D.; Anvari, A.T. Lessons Learned from the Deadliest Earthquake of 2017: Study of Damage and the Crisis Response Preparedness. In Forensic Engineering 2018: Forging Forensic Frontiers—Proceedings of the 8th Congress on Forensic Engineering; Liu, R., Lester, M.P., Eds.; American Society of Civil Engineers (ASCE): Reston, VA, USA, 2018; pp. 957–966. [Google Scholar]
- Yilmazer, O.; Yilmazer, O.; Özvan, A.; Leventeli, Y.; Yilmazer, I. Earthquake Is Manmade Catastrophe Rather than a Natural Disaster: Turkey; Springer: Berlin/Heidelberg, Germany, 2011; pp. 383–389. [Google Scholar] [CrossRef]
- Tonna, S.; Chesi, C. Implications of Earthquake Return Periods on the Building Quality. In Heritage and Technology: Mind Knowledge Experience; Scuola Pitagora Editrice: Napoli, Italy, 2015; Volume 56, pp. 784–793. [Google Scholar]
- Ewing, L.; Takahashi, S.; Petroff, C.M. Tohoku, Japan, Earthquake and Tsunami of 2011: Survey of Coastal Structures; American Society of Civil Engineers (ASCE): Reston, VA, USA, 2013; ISBN1 9780784477663. ISBN2 9780784412695. [Google Scholar]
- Donnelly, L.J.; Bell, F.G. Geotechnical and Environmental Problems: Coal and Spontaneous Combustion. In Coal And Peat Fires: A Global Perspective, Vol 1: Coal—Geology and Combustion; Stracher, G.B., Prakash, A., Sokol, E., Eds.; Elsevier Science BV: Amsterdam, The Netherlands, 2011; pp. 83–100. ISBN 978-0-08-093163-0. [Google Scholar]
- Montgomery, J.; Wartman, J.; Reed, A.N.; Gallant, A.P.; Hutabarat, D.; Mason, H.B. Field Reconnaissance Data from GEER Investigation of the 2018 MW 7.5 Palu-Donggala Earthquake. Data Br. 2021, 34, 106742. [Google Scholar] [CrossRef] [PubMed]
- Otake, Y.; Shigeno, K.; Higo, Y.; Muramatsu, S. Practical Dynamic Reliability Analysis with Spatiotemporal Features in Geotechnical Engineering. Georisk 2021, 0, 1–16. [Google Scholar] [CrossRef]
- Sidle, R.C.; Bogaard, T.A. Dynamic Earth System and Ecological Controls of Rainfall-Initiated Landslides. Earth-Science Rev. 2016, 159, 275–291. [Google Scholar] [CrossRef]
- Liu, H.L.; Deng, A.; Chu, J. Geotechnical Engineering for Disaster Mitigation and Rehabilitation—Proceedings of the 2nd International Conference GEDMAR08: Preface. In Proceedings of the Geotechnical Engineering for Disaster Mitigation and Rehabilitation—Proceedings of the 2nd International Conference GEDMAR08, Nanjing, China, 30 May–2 June 2008; Springer: Berlin/Heidelberg, Germany, 2008. [Google Scholar]
- Sarewitz, D. World View: Brick by Brick. Nature 2010, 465, 29. [Google Scholar] [CrossRef]
- Casely, G. Night the Bridge Fell Down. Geotech. News 2006, 24, 60–61. [Google Scholar]
- Sánchez, A.D.; de la Cruz Del Río Rama, M.; García, J.Á. Bibliometric Analysis of Publications on Wine Tourism in the Databases Scopus and WoS. Eur. Res. Manag. Bus. Econ. 2017, 23, 8–15. [Google Scholar] [CrossRef]
- Goyal, P.; Rahman, Z.; Kazmi, A.A. Corporate Sustainability Performance and Firm Performance Research. Manag. Decis. 2013, 51, 361–379. [Google Scholar] [CrossRef]
- Xiong, X.; Shi, Z.M.; Guan, S.G.; Zhang, F. Failure Mechanism of Unsaturated Landslide Dam under Seepage Loading—Model Tests and Corresponding Numerical Simulations. SOILS Found. 2018, 58, 1133–1152. [Google Scholar] [CrossRef]
- Luo, P.; Apip; He, B.; Takara, K.; Duan, W.; Hu, M.; Nover, D. Modelling Shallow Landslide Risk Using GIS and a Distributed Hydro-Geotechnical Model. In Monitoring and Modeling of Global Changes: A Geomatics Perspective; Li, J., Yang, X., Eds.; Springer Remote Sensing Photogrammetry; Springer: Berlin/Heidelberg, Germany, 2015; pp. 221–240. ISBN1 978-94-017-9813-6. ISBN2 978-94-017-9812-9. [Google Scholar]
- Chen, G.; Fan, Y.; Li, Y. Hazard Mapping of Landslide-Dam Induced by Earthquake. In Proceedings of the 15th Asian Regional Conference on Soil Mechanics and Geotechnical Engineering, ARC 2015: New Innovations and Sustainability, Kumamoto, Japan, 9–13 November 2015; pp. 1103–1106. [Google Scholar]
- Luo, P.; Apip, T.K.; Takara, K.; He, B.; Duan, W.; Hu, M. Numerical Assessment of Shallow Landslide Using the Distributed Hydrological-Geotechnical Model in a Large Scale; Springer International Publishing: Berlin/Heidelberg, Germany, 2014; Volume 1, ISBN1 9783319049991. ISBN2 9783319049984. [Google Scholar]
- Zhu, Y.; Ishikawa, T.; Subramanian, S.S.; Luo, B. Early Warning System for Rainfall- and Snowmelt-Induced Slope Failure in Seasonally Cold Regions. SOILS Found. 2021, 61, 198–217. [Google Scholar] [CrossRef]
- Uchimura, T.; Suzuki, D.; Getie, G.; Yamada, S.; Towhata, I.; Wang, L.; Seko, I.; Nishie, S.; Qiao, J.P. Evaluation of Instability of Slopes under Heavy Rainfall Based on Realtime Monitoring of Deformation and Water Contents. In 5th China-Japan Geotechnical Symposium; People’s Communications Press: Chengdu, China, 2013; pp. 429–436. [Google Scholar]
- Wang, C.; Jiang, Y.; Xie, M.; Esaki, T. Prediction and Assessment of Regional Slope-Failure Hazard Based on GIS. Yanshilixue Yu Gongcheng Xuebao/Chin. J. Rock Mech. Eng. 2008, 27, 2449–2454. [Google Scholar]
- Wang, W.; Yin, G.; Wei, Z.; Jing, X.; Yang, Y.; Chen, Y. Analysis of the Dynamic Response and Stability of Fine Grained Tailings Dam by Upstream Embankment Method in the Area of High Intensity Earthquake. Yanshilixue Yu Gongcheng Xuebao/Chin. J. Rock Mech. Eng. 2017, 36, 1201–1214. [Google Scholar] [CrossRef]
- Du, Y.; Xie, M.-W.; Jiang, Y.-J.; Liu, W.-N.; Liu, R.-C.; Liu, Q.-Q. Research Progress on Dynamic Monitoring Index for Early Warning of Rock Collapse. Gongcheng Kexue Xuebao/Chin. J. Eng. 2019, 41, 427–435. [Google Scholar] [CrossRef]
- Wang, L.; Nishie, S.; Uchimura, T.; Huang, D. Distributed Tilt Sensors for an Early Warning Monitoring of Earthquake-Induced Landslides and Slope Failures. In Proceedings of the 7th China-Japan Geotechnical Symposium: New Advances in Geotechnical Engineering, CJGS 2018, Tokyo, Japan, 16–18 March 2018; Zhang, J.-M., Ed.; China Communications Press Co., Ltd.: Beijing, China, 2018; pp. 347–353. [Google Scholar]
- Qin, J.; Zeng, X.; Ming, H. Influence of Fabric Anisotropy on Seismic Responses of Foundations. J. Rock Mech. Geotech. Eng. 2015, 7, 147–154. [Google Scholar] [CrossRef][Green Version]
- Wang, B.; Ning, Y.; Feng, T.; Zneg, Z.-M.; Guo, Z.-Y. Meso-Mechanism of Rock Failure Influenced by Bolt Anchorage under Uniaxial Compression Loading. Yantu Gongcheng Xuebao/Chin. J. Geotech. Eng. 2018, 40, 1593–1600. [Google Scholar] [CrossRef]
- Han, K.; Ju, J.-W.W.; Kong, H.; Wang, M. Functional Catastrophe Analysis of Progressive Failures for Deep Tunnel Roof Considering Variable Dilatancy Angle and Detaching Velocity. Rock Mech. Rock Eng. 2019, 52, 3987–3997. [Google Scholar] [CrossRef]
- He, P.; Cowgill, E.; Wang, C.; Gold, P.; Forte, A. Assessment of Hydro Project-Related Geohazards Supported by RIMS-like Systems. In Geotechnical Special Publication; American Society of Civil Engineers (ASCE): Reston, VA, USA, 2014; pp. 118–128. [Google Scholar]
- Wang, Q.; Liu, Z.-Z.; Zhong, X.-M.; Liu, F.-Q.; Carpenter, S.; Wang, Z.-M.; Ma, H.-P.; Ma, Z.-J. Difference in Micro-Properties and Liquefaction of Undisturbed Loess in China and USA. Yantu Gongcheng Xuebao/Chin. J. Geotech. Eng. 2021, 43, 71–75. [Google Scholar] [CrossRef]
- Han, J.; Chen, J.; Hong, Z. Geosynthetic Reinforcement for Riverside Slope Stability of Levees Due to Rapid Drawdown. In Proceedings of the Geotechnical Engineering for Disaster Mitigation and Rehabilitation—Proceedings of the 2nd International Conference GEDMAR08, Nanjing, China, 30 May–2 June 2008; SpringerOpen: Berlin/Heidelberg, Germany, 2008; pp. 153–158. [Google Scholar]
- Hazarika, H.; Yasuhara, K.; Kikuchi, Y.; Karmokar, A.K.; Mitarai, Y. Multifaceted Potentials of Tire-Derived Three Dimensional Geosynthetics in Geotechnical Applications and Their Evaluation. Geotext. Geomembr. 2010, 28, 303–315. [Google Scholar] [CrossRef]
- Apip; Takara, K.; Yamashiki, Y.; Sassa, K.; Ibrahim, A.B.; Fukuoka, H. A Distributed Hydrological-Geotechnical Model Using Satellite-Derived Rainfall Estimates for Shallow Landslide Prediction System at a Catchment Scale. Landslides 2010, 7, 237–258. [Google Scholar] [CrossRef]
- Karimzadeh, S.; Miyajima, M.; Hassanzadeh, R.; Amiraslanzadeh, R.; Kamel, B. A GIS-Based Seismic Hazard, Building Vulnerability and Human Loss Assessment for the Earthquake Scenario in Tabriz. Soil Dyn. Earthq. Eng. 2014, 66, 263–280. [Google Scholar] [CrossRef]
- Sassa, K.; Wang, G.; Fukuoka, H.; Wang, F.; Ochiai, T.; Sugiyama, M.; Sekiguchi, T. Landslide Risk Evaluation and Hazard Zoning for Rapid and Long-Travel Landslides in Urban Development Areas. Landslides 2004, 1, 221–235. [Google Scholar] [CrossRef]
- Tiwari, B.; Marui, H. A New Method for the Correlation of Residual Shear Strength of the Soil with Mineralogical Composition. J. Geotech. Geoenviron. Eng. 2005, 131, 1139–1150. [Google Scholar] [CrossRef]
- Morante-Carballo, F.; Montalván-Burbano, N.; Carrión-Mero, P.; Jácome-Francis, K. Worldwide Research Analysis on Natural Zeolites as Environmental Remediation Materials. Sustainability 2021, 13, 6378. [Google Scholar] [CrossRef]
- Morante, F.; Aguilar, M.; Ramírez, G.; Blanco, R.; Carrión, P.; Briones, J.; Berrezueta, E. Evaluation of Slope Stability Considering the Preservation of the General Patrimonial Cemetery of Guayaquil, Ecuador. Geosciences 2019, 9, 103. [Google Scholar] [CrossRef]
- Aguilar Aguilar, M.; Briones Bitar, J.; Carrión Mero, P.; Chávez, M.A.; Morante Carballo, F. Design of the Stabilization Solutions in the General Patrimonial Cemetery of Guayaquil, Ecuador. In Proceedings of the 17th LACCEI International Multi-Conference for Engineering, Education, and Technology: “Industry, Innovation, and Infrastructure for Sustainable Cities and Communities”, Montego Bay, Jamaica, 24–26 July 2019; Latin American and Caribbean Consortium of Engineering Institutions: Boca Raton, FL, USA, 2019. [Google Scholar]
- Wang, T.; Wang, H.-M.; Chen, X.-L. Development of Information System for Geotechnical Engineering Analysis. Yantu Lixue/Rock Soil Mech. 2005, 26, 239–243. [Google Scholar]
- Pradel, D.; Wartman, J.; Tiwari, B. Impact of Anthropogenic Changes on Liquefaction along the Tone River during the 2011 Tohoku Earthquake. Nat. Hazards Rev. 2014, 15, 13–26. [Google Scholar] [CrossRef]
- Zuo-an, W.; Shi-hai, L.; Ying, Z. Model Study of Interaction Mechanism between Anti-Sliding Piles and Landslide. Rock Soil Mech. 2009, 30, 2259–2263. [Google Scholar]
- Younger, J.S.; Mattholie, R.A.; Setiawan, B. Site Investigation for Disaster Reconstruction in Aceh, Sumatra. Proc. Inst. Civ. Eng. Geotech. Eng. 2009, 162, 41–47. [Google Scholar] [CrossRef]
- Rao, P.; Chen, Q.; Nimbalkar, S.; Liu, Y. Laboratory Study on Impulse Current Characteristics of Clay. Environ. Geotech. 2017, 4, 199–208. [Google Scholar] [CrossRef]
- Wang, J.-J.; Ling, H.I. Developing a Risk Assessment Model for Typhoon-Triggered Debris Flows. J. Mt. Sci. 2011, 8, 10–23. [Google Scholar] [CrossRef]
- Inomata, Y.; Nakata, Y. Topographical Characteristics and Model Test Behaviour for Occurrence Region of Debris Flow at Hiroshima in August 2014. In Proceedings of the 16th Asian Regional Conference on Soil Mechanics and Geotechnical Engineering, ARC 2019, Taipei, China, 14–18 October 2020. [Google Scholar]
- Amabile, A.S.; Guardiani, C.; Jochum, B.; Ottowitz, D.; Supper, R. Geoelectrical Monitoring of Landslides: Results from the Sites of Rosano (Italy) and Laarkirchen (Austria). In Symposium on the Application of Geophyics to Engineering and Environmental Problems, SAGEEP; J and N Group, Ltd.: Ann Arbor, MI, USA, 2017. [Google Scholar]
- Mukunoki, T.; Suetsugu, D.; Sako, K.; Murakami, S.; Fukubayashi, Y.; Ishikura, R.; Hino, T.; Sugimoto, S.; Wakinaka, K.; Ito, S.; et al. Reconnaissance Report on Geotechnical Damage Caused by a Localized Torrential Downpour with Emergency Warning Level in Kyushu, Japan. Soils Found. 2021, 61, 600–620. [Google Scholar] [CrossRef]
- Chen, G.; Li, Y.; Zhang, Y.; Wu, J. Earthquake Induced Geo-Disaster Chain. In 5th China-Japan Geotechnical Symposium; People’s Communications Press: Chengdu, China, 2013; pp. 82–90. [Google Scholar]
- Smilovsky, D.; Keaton, J.R. Using Satellite Radar Interferometry to Delineate Burn Area and Detect Sediment Accumulation, 2018 Montecito Disaster, California. In Proceedings of the Debris-Flow Hazards Mitigation: Mechanics, Monitoring, Modeling, and Assessment—Proceedings of the 7th International Conference on Debris-Flow Hazards Mitigation, Golden, Colorado, 13 June 2019; Kean, J.W., Coe, J.A., Eds.; Association of Environmental and Engineering Geologists: Brunswick, OH, USA, 2019; pp. 840–846. [Google Scholar]
- Villacorta, S.P.; Evans, K.G.; Nakatani, K.; Villanueva, I. Large Debris Flows in Chosica, Lima, Peru: The Application of Hydraulic Infrastructure for Erosion Control and Disaster Prevention. Aust. J. Earth Sci. 2020, 67, 425–436. [Google Scholar] [CrossRef]
- Jeong, S.; Kim, Y.; Lee, K.; Kim, J. Advances in Debris-Flow Hazard Assessment in Mountainous Area. Jpn. Geotech. Soc. Spec. Publ. 2016, 2, 1137–1142. [Google Scholar] [CrossRef]
- Kazama, M.; Kataoka, S.; Uzuoka, R. Volcanic Mountain Area Disaster Caused by the Iwate-Miyagi Nairiku Earthquake of 2008, Japan. Soils Found. 2012, 52, 168–184. [Google Scholar] [CrossRef]
- De Wrachien, D.; Mambretti, S.; Deangeli, C. Mechanical and Fluid-Dynamic Behaviour Vof Debris and Hyper-Concentrated Flows: Overview and Challenges. In WIT Transactions on Engineering Sciences; WIT Press: Ashurst, UK, 2010; Volume 67, pp. 3–16. [Google Scholar]
- Wang, W.; Chen, Y.; Yang, G.; Liu, Y. Field Tests and Numerical Simulations of Blast-Induced Crater in Wet Sands. Yanshilixue Yu Gongcheng Xuebao/Chin. J. Rock Mech. Eng. 2016, 35, 68–75. [Google Scholar] [CrossRef]
- Watabe, Y.; Nishimura, S. Ground Movements and Damage in Satozuka District, Sapporo Due to 2018 Hokkaido Eastern Iburi Earthquake. SOILS Found. 2020, 60, 1331–1356. [Google Scholar] [CrossRef]
- Sun, C.-G.; Kim, H.-S. Geostatistical Assessment for the Regional Zonation of Seismic Site Effects in a Coastal Urban Area Using a GIS Framework. Bull. Earthq. Eng. 2016, 14, 2161–2183. [Google Scholar] [CrossRef]
- Bahadori, H.; Hasheminezhad, A.; Karimi, A. Development of an Integrated Model for Seismic Vulnerability Assessment of Residential Buildings: Application to Mahabad City, Iran. J. Build. Eng. 2017, 12, 118–131. [Google Scholar] [CrossRef]
- James, N.; Sitharam, T.G.; Padmanabhan, G.; Pillai, C.S. Seismic Microzonation of a Nuclear Power Plant Site with Detailed Geotechnical, Geophysical and Site Effect Studies. Nat. Hazards 2014, 71, 419–462. [Google Scholar] [CrossRef]
- Ganapathy, G.P.; Manoharan, S.G. Earthquake Hazards Scenario Analysis for Chennai City, India—Using Remotesensing and GIS Techniques. In Proceedings of the ACRS 2015—36th Asian Conference on Remote Sensing: Fostering Resilient Growth in Asia, Quezon City, Philippines, 24–28 October 2015; Asian Association on Remote Sensing: Quezon, Philippines, 2015. [Google Scholar]
- Jena, R.; Pradhan, B.; Beydoun, G. Earthquake Vulnerability Assessment in Northern Sumatra Province by Using a Multi-Criteria Decision-Making Model. Int. J. Disaster Risk Reduct. 2020, 46, 101518. [Google Scholar] [CrossRef]
- Olsen, M.J.; Piaskowy, S.; Yim, S.; Burgos, L.; Butcher, S. LIDAR Study of the 2010 Maule Chile Earthquake. In Proceedings of the ISEC 2011—6th International Structural Engineering and Construction Conference: Modern Methods and Advances in Structural Engineering and Construction, Zürich, Switzerland, 21–26 June 2011; Yazdani, S., Cheung, S.O., Eds.; Research Publishing Services: Zürich, Switzerland, 2011; pp. 343–348. [Google Scholar]
- Rouf, M.A.; Alam, M.J.; Nath, P.; Alam, M.T.; Haque, A.; Bhuiyan, A.R. A Study on Liquefaction Potential of Cox’s Bazar City Area, Bangladesh. In Innovation & Sustainability of Structures; Li, J., Wu, B., Wu, Z.S., Wang, Z., Ji, J., Eds.; South China Univ. Technology Press: Guangzhou, China, 2009; Volume 1–2, pp. 1512–1517. [Google Scholar]
- Pajrin, U.S.; Mubarak, A.; Basuki, J.P.; Zakaria, Z.; Sophian, R.I.; Khoirullah, N. Liquefaction Potential Based on Geology and Geotechnical Data on Sanana Region, Sula Island Regency, North Maluku, Indonesia. In IOP Conference Series: Earth and Environmental Science; Institute of Physics Publishing: Bristol, UK, 2019; Volume 396. [Google Scholar]
- Ozdemir, A.; Tahir Nalbantcilar, M. Potential Settlement Due to Seismic Effects in the Residential Area of Ilgin (Konya, Turkey) [Asentamiento Potencial Del Suelo Debido a Efectos Sísmicos En El Área Residencial de Ilgin (Konya, Turquía)]. Earth Sci. Res. J. 2016, 20, F1–F9. [Google Scholar] [CrossRef]
- Turner, A.K. Social and Environmental Impacts of Landslides. Innov. Infrastruct. Solut. 2018, 3, 70. [Google Scholar] [CrossRef]
- Chardon, A.-C. A Geographic Approach of the Global Vulnerability in Urban Area: Case of Manizales, Colombian Andes. GeoJournal 1999, 49, 197–212. [Google Scholar] [CrossRef]
- Gomez, C.; Purdie, H. UAV-Based Photogrammetry and Geocomputing for Hazards and Disaster Risk Monitoring—A Review. Geoenviron. Disasters 2016, 3, 23. [Google Scholar] [CrossRef]
- Shafique, M.; Khan, M.Y. Earthquake Hazards and Risk Mitigation in Pakistan. In Disaster Risk Reduction Approaches in Pakistan; AttaUrRahman, F.R.S., Khan, A.N., Shaw, R., Eds.; Disaster Risk Reduction; Springer: Hong Kong, China; Tokyo, Japan, 2015; pp. 101–117. ISBN 978-4-431-55369-4. [Google Scholar]
- Iwama, A.Y.; Batistella, M.; Ferreira, L.D.C. Geotechnical Risks and Social Vulnerability in Coastal Areas: Inequalities and Climate Change. Ambient. Soc. 2014, 17, 251–272. [Google Scholar] [CrossRef]
- Omenzetter, P.; Ramhormozian, S.; Mangabhai, P.; Singh, R.; Orense, R. A Framework for Rapid Post-Earthquake Assessment of Bridges and Restoration of Transportation Network Functionality Using Structural Health Monitoring. In Proceedings of SPIE—The International Society for Optical Engineering; SPIE: Bellingham, WA, USA, 2013; Volume 8692. [Google Scholar]
- Inel, M.; Senel, S.M.; Toprak, S.; Manav, Y. Seismic Risk Assessment of Buildings in Urban Areas: A Case Study for Denizli, Turkey. Nat. Hazards 2008, 46, 265–285. [Google Scholar] [CrossRef]
- Shi, C.; Zhang, Y.-L.; Xu, W.-Y.; Zhu, Q.-Z.; Wang, S.-N. Risk Analysis of Building Damage Induced by Landslide Impact Disaster. Eur. J. Environ. Civ. Eng. 2013, 17, s126–s143. [Google Scholar] [CrossRef]
- Mihaela, T. The Geotechnical Characterization of the Emplacement Conditions of Mihoiesti Dam. In Proceedings of the 10th International Multidisciplinary Scientific Geoconference and EXPO—Modern Management of Mine Producing, Geology and Environmental Protection, SGEM 2010, Albena, Bulgaria, 20–26 June 2010; Volume 1, pp. 321–330. [Google Scholar]
- Zhao, J.-B.; Liu, Y.-X.; Liu, N.; Hu, M. Association Rules of Monitoring and Early Warning by Using Landslides FRPFP Model—Case Study of Jiangjin-Fengjie Reach in Three Gorges Reservoir Area. Yantu Gongcheng Xuebao/Chin. J. Geotech. Eng. 2019, 41, 492–500. [Google Scholar] [CrossRef]
- Billedo, E.B.; Bhasin, R.K.; Kjekstad, O.; Arambepola, N.M.S.I. An Appraisal on Ongoing Practices for Landslide Early Warning Systems in Selected South and East Asian Countries. In Landslide Science and Practice: Early Warning, Instrumentation and Monitoring; Springer Science and Business Media Deutschland GmbH: Berlin/Heidelberg, Germany, 2013; Volume 2, pp. 573–580. [Google Scholar]
- Sarkar, S.; Ghosh, A.; Kanungo, D.P.; Ahmad, Z. Slope Stability Assessment and Monitoring of a Vulnerable Site on Rishikesh-Uttarkashi Highway, India. In Landslide Science and Practice: Early Warning, Instrumentation and Monitoring; Springer Science and Business Media Deutschland GmbH: Berlin/Heidelberg, Germany, 2013; Volume 2, pp. 67–71. [Google Scholar]
- Othman, Z.; Wan, A.W.A.; Anuar, A. Evaluating the Performance of GPS Survey Methods for Landslide Monitoring at Hillside Residential Area: Static vs. Rapid Static. In Proceedings of the 2011 IEEE 7th International Colloquium on Signal Processing and Its Applications, CSPA 2011, Penang, Malaysia, 4–6 March 2011; pp. 453–459. [Google Scholar]
- Abraham, M.T.; Satyam, N.; Pradhan, B.; Alamri, A.M. Iot-Based Geotechnical Monitoring of Unstable Slopes for Landslide Early Warning in the Darjeeling Himalayas. Sensors 2020, 20, 2611. [Google Scholar] [CrossRef] [PubMed]
- Ramesh, M.V.; Vasudevan, N. The Deployment of Deep-Earth Sensor Probes for Landslide Detection. Landslides 2012, 9, 457–474. [Google Scholar] [CrossRef]
- Wang, L.; Nishie, S.; Seko, I.; Uchimura, T. Study on Field Detection and Monitoring of Slope Instability by Measuring Tilting Motion on the Slope Surface. In Proceedings of the 18th International Conference on Soil Mechanics and Geotechnical Engineering: Challenges and Innovations in Geotechnics, ICSMGE 2013, France, Paris, 2–6 September 2013; IOS Press: Amsterdam, The Netherlands, 2013; Volume 3, pp. 2277–2280. [Google Scholar]
- Uchimura, T.; Gizachew, G.; Wang, L.; Nishie, S.; Seko, I. Deformation and Water Seepage Observed in a Natural Slope during Failure Process by Artificial Heavy Rainfall. In Proceedings of the 18th International Conference on Soil Mechanics and Geotechnical Engineering: Challenges and Innovations in Geotechnics, ICSMGE 2013, France, Paris, 2–6 September 2013; IOS Press: Amsterdam, The Netherlands, 2013; Volume 3, pp. 2273–2276. [Google Scholar]
- Jiren, X.; Uchimura, T. A New Method to Evaluate the Initiation of Landslide Using Tilt Measurements. In Proceedings of the 7th China-Japan Geotechnical Symposium: New Advances in Geotechnical Engineering, CJGS 2018, Tokyo, Japan, 16–18 March 2018; Zhang, J.-M., Ed.; China Communications Press Co., Ltd.: Sanya, China, 2018; pp. 392–395. [Google Scholar]
- Nadim, F. General Report for Session 4C—Natural Hazard Mitigation. In Proceedings of the 17th International Conference on Soil Mechanics and Geotechnical Engineering: The Academia and Practice of Geotechnical Engineering, Alexandria, Egypt, 5–9 October 2009; Volume 4, pp. 3351–3356. [Google Scholar]
- Furstenau, L.B.; Rabaioli, B.; Sott, M.K.; Cossul, D.; Bender, M.S.; Farina, E.M.J.D.M.; Filho, F.N.B.; Severo, P.P.; Dohan, M.S.; Bragazzi, N.L. A Bibliometric Network Analysis of Coronavirus during the First Eight Months of COVID-19 in 2020. Int. J. Environ. Res. Public Health 2021, 18, 952. [Google Scholar] [CrossRef] [PubMed]
- Taqi, M.; Rusydiana, A.S.; Kustiningsih, N.; Firmansyah, I. Environmental Accounting: A Scientometric Using Biblioshiny. Int. J. Energy Econ. Policy 2021, 11, 369–380. [Google Scholar] [CrossRef]
- Yu, Y.; Deng, A. Mechanism and Prevention of Highway Distress in Seasonal Frost Area. In Proceedings of the Geotechnical Engineering for Disaster Mitigation and Rehabilitation—Proceedings of the 2nd International Conference GEDMAR08, Nanjing, China, 30 May–2 June 2008; Springer: Berlin/Heidelberg, Germany, 2008; pp. 797–802. [Google Scholar]
- Memon, M.A. Disaster Waste Recovery and Utilization in Developing Countries-Learning from Earthquakes in Nepal. In Proceedings of the 15th Asian Regional Conference on Soil Mechanics and Geotechnical Engineering, ARC 2015: New Innovations and Sustainability, Kumamoto, Japan, 9–13 November 2015; pp. 143–147. [Google Scholar]
- Oyarzo-Vera, C.; Griffith, M.C. The Mw 6.3 Abruzzo (Italy) Earthquake of April 6TH, 2009: On Site Observations. Bull. New Zeal. Soc. Earthq. Eng. 2009, 42, 302–307. [Google Scholar] [CrossRef]
- Castelli, F.; Lentini, V.; Grasso, S. Recent Developments for the Seismic Risk Assessment. Bull. Earthq. Eng. 2017, 15, 5093–5117. [Google Scholar] [CrossRef]
- Hatanaka, M.; Masuda, T. Experimental Study on the Relationship between Degree of Saturation and P-Wave Velocity in Sandy Soils. In Proceedings of the Geotechnical Engineering for Disaster Mitigation and Rehabilitation—Proceedings of the 2nd International Conference GEDMAR08, Nanjing, China, 30 May–2 June 2008; Springer: Berlin/Heidelberg, Germany, 2008; pp. 346–351. [Google Scholar]
- Madhav, M.R.; Krishna, A.M. Liquefaction Mitigation of Sand Deposits by Granular Piles- an Overview. In Proceedings of the Geotechnical Engineering for Disaster Mitigation and Rehabilitation—Proceedings of the 2nd International Conference GEDMAR08, Nanjing, China, 30 May–2 June 2008; Springer: Berlin/Heidelberg, Germany, 2008; pp. 66–79. [Google Scholar]
- Rogers, N.; Williams, K.; Jacka, M.; Wallace, S.; Leeves, J. Geotechnical Aspects of Disaster Recovery Planning in Residential Christchurch and Surrounding Districts Affected by Liquefaction. Earthq. Spectra 2014, 30, 493–512. [Google Scholar] [CrossRef]
- Irsyam, M.; Krisnanto, S.; Wardhani, S.P.R. Instrumented Full Scale Test and Numerical Analysis to Investigate Performance of Bamboo Pile-Mattress System as Soil Reinforcement for Coastal Embankment on Soft Clay. In Proceedings of the Geotechnical Engineering for Disaster Mitigation and Rehabilitation—Proceedings of the 2nd International Conference GEDMAR08, Nanjing, China, 30 May–2 June 2008; Springer: Berlin/Heidelberg, Germany, 2008; pp. 165–170. [Google Scholar]
- Lin, L.-K.; Chen, L.-H.; Chen, R.H.L. Evaluation of Geofoam as a Geotechnical Construction Material. J. Mater. Civ. Eng. 2010, 22, 160–170. [Google Scholar] [CrossRef]
- Cui, H.; Jin, Z.; Bao, X.; Tang, W.; Dong, B. Effect of Carbon Fiber and Nanosilica on Shear Properties of Silty Soil and the Mechanisms. Constr. Build. Mater. 2018, 189, 286–295. [Google Scholar] [CrossRef]
- Ishihara, K. Flow Slides of Underwater Sand Deposits in Jamuna River Bed. In Proceedings of the Geotechnical Engineering for Disaster Mitigation and Rehabilitation—Proceedings of the 2nd International Conference GEDMAR08, Nanjing, China, 30 May–2 June 2008; Springer: Berlin/Heidelberg, Germany, 2008; pp. 3–34. [Google Scholar]
- Sassa, K.; Tsuchiya, S.; Fukuoka, H.; Mikos, M.; Doan, L. Landslides: Review of Achievements in the Second 5-Year Period (2009–2013). Landslides 2015, 12, 213–223. [Google Scholar] [CrossRef]
- Holcombe, E.A.; Beesley, M.E.W.; Vardanega, P.J.; Sorbie, R. Urbanisation and Landslides: Hazard Drivers and Better Practices. Proc. Inst. Civ. Eng. Civ. Eng. 2016, 169, 137–144. [Google Scholar] [CrossRef]
- Chen, J.; Chen, X.; Zhao, W.; Yu, X.; Wang, X. Experimental Study on the Characteristics of a Debris-Flow Drainage Channel with an Energy Dissipation Structure. Bull. Eng. Geol. Environ. 2017, 76, 341–351. [Google Scholar] [CrossRef]
- Yastika, P.E.; Shimizu, N.; Abidin, H.Z. Monitoring of Long-Term Land Subsidence from 2003 to 2017 in Coastal Area of Semarang, Indonesia by SBAS DInSAR Analyses Using Envisat-ASAR, ALOS-PALSAR, and Sentinel-1A SAR Data. Adv. Sp. Res. 2019, 63, 1719–1736. [Google Scholar] [CrossRef]
- Yerro, A.; Soga, K.; Bray, J. Runout Evaluation of Oso Landslide with the Material Point Method. Can. Geotech. J. 2019, 56, 1304–1317. [Google Scholar] [CrossRef]
- Yu, P.; Peng, X.; Chen, G.; Guo, L.; Zhang, Y. OpenMP-Based Parallel Two-Dimensional Discontinuous Deformation Analysis for Large-Scale Simulation. Int. J. Geomech. 2020, 20, 04020083. [Google Scholar] [CrossRef]
- Li, W.P.; Li, X.Q. Mechanism of Rupture of Shaft Linings in Coal Mine Areas Buried by Thick Over-Soils in East China. Geotechnique 2005, 55, 237–244. [Google Scholar] [CrossRef]
- Wang, G.; You, G.; Xu, Y. Investigation on the Nanjing Gypsum Mine Flooding. In Proceedings of the Geotechnical Engineering for Disaster Mitigation and Rehabilitation—Proceedings of the 2nd International Conference GEDMAR08, Nanjing, China, 30 May–2 June 2008; Springer: Berlin/Heidelberg, Germany, 2008; pp. 920–930. [Google Scholar]
- Cambridge, M.; Shaw, D. Preliminary Reflections on the Failure of the Brumadinho Tailings Dam in January 2019. Dams Reserv. 2019, 29, 113–123. [Google Scholar] [CrossRef]
- Yu, S.; Xu, J.; Zhu, W.; Wang, S.; Liu, W. Development of a Combined Mining Technique to Protect the Underground Workspace above Confined Aquifer from Water Inrush Disaster. Bull. Eng. Geol. Environ. 2020, 79, 3649–3666. [Google Scholar] [CrossRef]
- Yamashita, K.; Tanaka, S.; Yamaguchi, T. Contribution of Geotechnical Engineers in Restoration After Large-Scale Earthquake Disaster—Example of Aso Ohashi Bridge Replacement Project. Lect. Notes Civ. Eng. 2021, 144, 953–964. [Google Scholar] [CrossRef]
- Kajihara, K.; Okuda, H.; Kiyota, T.; Konagai, K. Mapping of Liquefaction Risk on Road Network Based on Relationship between Liquefaction Potential and Liquefaction-Induced Road Subsidence. Soils Found. 2020, 60, 1202–1214. [Google Scholar] [CrossRef]
- Yin, Y.; Li, B.; Wang, W.; Zhan, L.; Xue, Q.; Gao, Y.; Zhang, N.; Chen, H.; Liu, T.; Li, A. Mechanism of the December 2015 Catastrophic Landslide at the Shenzhen Landfill and Controlling Geotechnical Risks of Urbanization. Engineering 2016, 2, 230–249. [Google Scholar] [CrossRef]
- Briones-Bitar, J.; Morante-Carballo, F.; Chávez-Moncayo, M.Á.; Blanco-Torrens, R.; Carrión-Mero, P. Engineering Solutions for the Stabilisation of a Hill Located in an Urban Area. Case Study: Las Cabras Hill, Duran-Ecuador. Int. J. Sustain. Dev. Plan. 2022, 17, 823–832. [Google Scholar] [CrossRef]
- Zhu, S.N.; Yin, Y.P.; Wang, M.; Zhu, M.; Wang, C.H.; Wang, W.P.; Li, J.F.; Zhao, H. Instability Mechanism and Disaster Mitigation Measures of Long-Distance Landslide at High Location in Jinsha River Junction Zone: Case Study of Sela Landslide in Jinsha River, Tibet. Yantu Gongcheng Xuebao/Chin. J. Geotech. Eng. 2021, 43, 688–697. [Google Scholar] [CrossRef]
- Yousuf, M.; Bukhari, S.K.; Bhat, G.R.; Ali, A. Understanding and Managing Earthquake Hazard Visa Viz Disaster Mitigation Strategies in Kashmir Valley, NW Himalaya. Prog. Disaster Sci. 2020, 5, 100064. [Google Scholar] [CrossRef]
- Yamazaki, F.; Zavala, C. SATREPS Project on Enhancement of Earthquake and Tsunami Disaster Mitigation Technology in Peru. J. Disaster Res. 2013, 8, 224–234. [Google Scholar] [CrossRef]
- Katsumi, T.; Inui, T.; Takai, A.; Endo, K.; Sakanakura, H.; Imanishi, H.; Kazama, M.; Nakashima, M.; Okawara, M.; Otsuka, Y.; et al. Geoenvironmental Issues for the Recovery from the 2011 East Japan Earthquake and Tsunami. In Proceedings of the Geotechnics for Catastrophic Flooding Events—Proceedings of the 4th International Conference on Geotechnical Engineering for Disaster Mitigation and Rehabilation, GEDMAR 2014, Kyoto, Japan, 16–18 September 2014; Taylor and Francis: Abingdon-on-Thames, UK; A. A. Balkema: Rotterdam, The Netherland, 2015; pp. 69–78. [Google Scholar]
- Yu, D.; Lv, L.; Meng, F.; Gao, F.; He, J.; Zhang, L.; Li, Y. Landslide Risk Assessment Based on Combination Weighting-Improved TOPSIS. In IOP Conference Series: Earth and Environmental Science; IOP Publishing Ltd.: Bristol, UK, 2021; Volume 769. [Google Scholar]
- Tyagi, A.; Tiwari, R.K.; James, N. GIS-Based Landslide Hazard Zonation and Risk Studies Using MCDM. Lect. Notes Civ. Eng. 2021, 117, 251–266. [Google Scholar] [CrossRef]
- Meten, M.; Bhandary, N.P.; Yatabe, R. Application of GIS-Based Fuzzy Logic and Rock Engineering System (RES) Approaches for Landslide Susceptibility Mapping in Selelkula Area of the Lower Jema River Gorge, Central Ethiopia. Environ. Earth Sci. 2015, 74, 3395–3416. [Google Scholar] [CrossRef]
- Wardani, S.P.R.; Kodoatie, R.J. Disaster Management in Central Java Province, Indonesia. In Proceedings of the Geotechnical Engineering for Disaster Mitigation and Rehabilitation—Proceedings of the 2nd International Conference GEDMAR08, Nanjing, China, 30 May–2 June 2008; Springer: Berlin/Heidelberg, Germany, 2008; pp. 254–259. [Google Scholar]
- Baimakhan, R.; Danaev, N.; Baimakhan, A.; Salgaraeva, G.; Ylyasova, G.; Kurmanbekkizy, N.; Kozhebayeva, A.; Kulmaganbetova, Z.; Zhakashbayev, B.; Dashdorj, S. Recovery of Anisotropic Slope after the Landslide. In Proceedings of the Geotechnical Engineering for Disaster Mitigation and Rehabilitation—Proceedings of the 2nd International Conference GEDMAR08, Nanjing, China, 30 May–2 June 2008; Springer: Berlin/Heidelberg, Germany, 2008; pp. 611–615. [Google Scholar]
- Martin, J.R.; Olgun, C.G. Soil Improvement for Damage Mitigation along Izmit Bay during the 1999 Kocaeli Earthquake. In Proceedings of the Geotechnical Engineering for Disaster Mitigation and Rehabilitation—Proceedings of the 2nd International Conference GEDMAR08, Nanjing, China, 30 May–2 June 2008; Springer: Berlin/Heidelberg, Germany, 2008; pp. 709–716. [Google Scholar]
- Kokusho, T.; Takahashi, T. Earthquake-Induced Submarine Landslides in View of Void Redistribution. In Proceedings of the Geotechnical Engineering for Disaster Mitigation and Rehabilitation—Proceedings of the 2nd International Conference GEDMAR08, Nanjing, China, 30 May–2 June 2008; Springer: Berlin/Heidelberg, Germany, 2008; pp. 177–188. [Google Scholar]
- Azmoon, B.; Biniyaz, A.; Liu, Z.; Sun, Y. Image-Data-Driven Slope Stability Analysis for Preventing Landslides Using Deep Learning. IEEE Access 2021, 9, 150623–150636. [Google Scholar] [CrossRef]
- Sousa, R.L.; Vargas, E., Jr.; Chamine, I.H.; E Sousa, L.; Karam, K. Risk Assessment on Landslides Focused on the Role of the Water: Examples from Model Regions (Rio de Janeiro State and Hong Kong). SN Appl. Sci. 2021, 3, 423. [Google Scholar] [CrossRef]
- Chanu, M.L.; Bakimchandra, O. A Comparative Study on Landslide Susceptibility Mapping Using AHP and Frequency Ratio Approach. Lect. Notes Civ. Eng. 2021, 117, 267–281. [Google Scholar] [CrossRef]
- Ha, N.D.; Sayama, T.; Sassa, K.; Takara, K.; Uzuoka, R.; Dang, K.; Van Pham, T. A Coupled Hydrological-Geotechnical Framework for Forecasting Shallow Landslide Hazard—A Case Study in Halong City, Vietnam. Landslides 2020, 17, 1619–1634. [Google Scholar] [CrossRef]
- Hou, Y.; Li, P.; Wang, J. Review of Chemical Stabilizing Agents for Improving the Physical and Mechanical Properties of Loess. Bull. Eng. Geol. Environ. 2021, 80, 9201–9215. [Google Scholar] [CrossRef]
- Beltramone, G.; Alaniz, E.; Ferral, A.E.; Aleksinko, A.; Romero Arijon, D.; Bernasconi, I.; German, A.; Ferral, A. Risk Mapping of Urban Areas Prone to Flash Floods in Mountain Basins Using the Analytic Hierarchy Process and Geographical Information Systems. In Proceedings of the 2017 17th Workshop on Information Processing and Control, RPIC 2017, Bahia Blanca, Argentina, 18–20 September 2019; Institute of Electrical and Electronics Engineers Inc.: Piscataway, NJ, USA, 2017; pp. 1–6. [Google Scholar]
- Wu, C.; Wu, X.; Lu, C.; Sun, Q.; He, X.; Yan, L.; Qin, T. Hydrogeochemical Characterization and Its Seasonal Changes of Groundwater Based on Self-Organizing Maps. Water 2021, 13, 3065. [Google Scholar] [CrossRef]
- Ooi, T.A. Some Aspects of the Mitigations and Rehabilitations of Natural Disasters in Malaysia. In Proceedings of the Geotechnical Engineering for Disaster Mitigation and Rehabilitation—Proceedings of the 2nd International Conference GEDMAR08, Nanjing, China, 30 May–2 June 2008; Springer: Berlin/Heidelberg, Germany, 2008; pp. 116–133. [Google Scholar]
- Tan, B.K.; Ting, W.H. Some Case Studies on Debris Flow in Peninsular Malaysia. In Proceedings of the Geotechnical Engineering for Disaster Mitigation and Rehabilitation—Proceedings of the 2nd International Conference GEDMAR08, Nanjing, China, 30 May–2 June 2008; Springer: Berlin/Heidelberg, Germany, 2008; pp. 231–235. [Google Scholar]
- Villalobos, E.; Sim, C.; Smith-Pardo, J.P.; Rojas, P.; Pujol, S.; Kreger, M.E. The 16 April 2016 Ecuador Earthquake Damage Assessment Survey. Earthq. Spectra 2018, 34, 1201–1217. [Google Scholar] [CrossRef]
- Tsai, C.-C.; Hwang, Y.-W.; Lu, C.-C. Liquefaction, Building Settlement, and Residual Strength of Two Residential Areas during the 2016 Southern Taiwan Earthquake. Acta Geotech. 2020, 15, 1363–1379. [Google Scholar] [CrossRef]
- Liverman, D.; Batterson, M.; Taylor, D.; Ryan, J. Geological Hazards and Disasters in Newfoundland and Labrador. Can. Geotech. J. 2001, 38, 936–956. [Google Scholar] [CrossRef]
- Kamon, M.; Wako, T.; Isemura, K.; Sawa, K.; Mimura, M.; Tateyama, K.; Kobayashi, S. Geotechnical Disasters on the Waterfront. Soils Found. 1996, 36, 137–147. [Google Scholar] [CrossRef]
- Bergado, D.T.; Artidteang, S.; Soralump, S. Rain-Triggered Landslides Mitigations Using Construction Methods with Geosynthetics. In Proceedings of the 10th International Conference on Geosynthetics, ICG 2014, Germany, Berlin, 21–25 September 2014; Ziegler, M., Laackmann, K., Eds.; Deutsche Gesellschaft fur Geotechnik e.V.: Essen, Germany, 2014. [Google Scholar]
- Onyelowe, K.C.; Duc, B.V. Geosynthetics, an Emerging Engineered Technology in Soil Stabilization in the Third World Countries for Sustainable Development. In Sustainability Issues in Environmental Geotechnics; Springer: Cham, Switzerland, 2019; pp. 38–43. [Google Scholar] [CrossRef]
- Zhong, Q.; Chen, S.; Shan, Y. Prediction of the Overtopping-Induced Breach Process of the Landslide Dam. Eng. Geol. 2020, 274, 105709. [Google Scholar] [CrossRef]
- Wang, G.; Tian, S.; Hu, B.; Chen, J.; Kong, X. Regional Hazard Degree Evaluation and Prediction for Disaster Induced by Discharged Tailings Flow from Dam Failure. Geotech. Geol. Eng. 2021, 39, 2051–2063. [Google Scholar] [CrossRef]
- Zou, Q.; Jiang, H.; Cui, P.; Zhou, B.; Jiang, Y.; Qin, M.; Liu, Y.; Li, C. A New Approach to Assess Landslide Susceptibility Based on Slope Failure Mechanisms. Catena 2021, 204, 105388. [Google Scholar] [CrossRef]
- Mohan, M.A.; Khanduri, V.S.; Srivastava, A. August, 2019 Landslide Events in Kinnaur, H.P.—An Assessment of Earthquake and Landslide Consequences Using Satellite Data. Lect. Notes Civ. Eng. 2021, 117, 175–189. [Google Scholar] [CrossRef]
- He, J.; Chu, J.; Liu, H.-L.; Gao, Y.-F.; Li, B. Research Advances in Biogeotechnologies. Yantu Gongcheng Xuebao/Chin. J. Geotech. Eng. 2016, 38, 643–653. [Google Scholar] [CrossRef]
Publisher’s Note: MDPI stays neutral with regard to jurisdictional claims in published maps and institutional affiliations. |
© 2022 by the authors. Licensee MDPI, Basel, Switzerland. This article is an open access article distributed under the terms and conditions of the Creative Commons Attribution (CC BY) license (https://creativecommons.org/licenses/by/4.0/).









