Student Agency for Sustainability in a Systemic PBL Environment
Abstract
1. Introduction
2. A Proposed Conceptual Framework for Student Agency for Sustainability
2.1. First Dimension: Personal Values for Sustainability
2.2. Second Dimension: Actions for Sustainability
2.3. Third Dimension: Contexts of Action for Sustainability
- In what ways do engineering students express their personal values regarding sustainability in a PBL environment?
- In what ways are students engaged in actions (or do they enact their agency) for sustainability in a PBL environment?
- In what ways do students interact with their contextual conditions as they enact their agency for sustainability in a PBL environment?
3. Methodology
3.1. Study Context
3.2. Research Methods and Participants
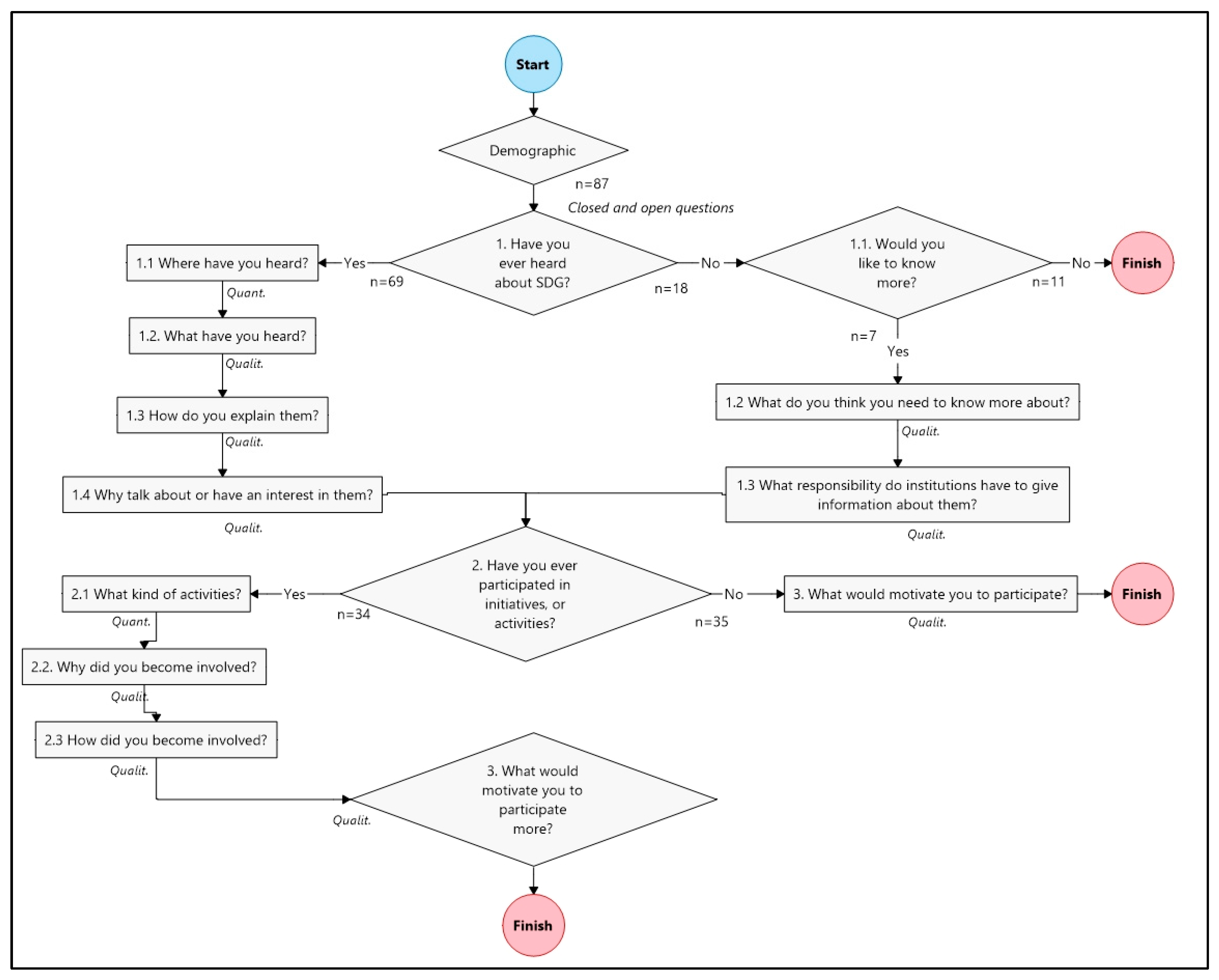
3.2.1. Qualitative Survey
- Consent, introducing the purpose of the study and ethical considerations including confidentiality, anonymity, no relation to assessment, and the contact details of the responsible researcher (introductory start)
- Demographic (two closed questions, one open question)
- Awareness (three closed questions, five open questions; identified as question group no. 1)
- Engagement (two closed questions, two open questions; identified as question groups nos. 2 and 3)
3.2.2. Individual Interviews
3.3. Data Analysis
4. Results
4.1. Personal Values Regarding Sustainability
4.1.1. Knowledge and Awareness
“Lessen the impact on the environment. Lessen the impact on biodiversity. Optimization of the energy sector—remove fossil fuel and use renewable energy sources instead”.(R4)
“[…] It takes into consideration inequality, poverty, and peace, but it also addressed biodiversity and climate change”.(R21)
“Improve on some area of how humans treat nature, such as energy production, pollution, waste, etc”.(R34)
“Because we are exhausting the resources of our planet, and although the planet and likely life will continue, we will surely die out if nothing changes”.(R64)
“SDGs are a breakdown of societal problems relating to health care, equality, quality of life, and climate change”.(R1)
“SDG is a universal context of securing the future from scarcity, awareness on societies’ ethics and culture. A fair treatment to all mankind […]”(R8)
“[…] Justice, environmental stability, health and other important humanitarian and planetary well-being factors”.(R15)
“The subgoals that lead to eliminating inequality”.(R41)
“They are long-term goals for the whole world to achieve that would promote sustainability in different sectors and increase people’s wellbeing around the globe”.(R2)
“Why they were designed, why the journey towards sustainability is complex and requires many different disciplines […]”(R13)
“It’s also important to notice about the SDGs that each goal cannot be evaluated or seen isolated from the rest […]”.(R28)
“[…] The goals are global but can be adapted to the national and local situations and needs. In some countries, there are more actions to take than others”.(R31)
“It has something to do with working interdisciplinary to solve some important challenges”.(R39)
“The SDGs are the goals that the United Nations have defined as what problems we need to solve in order to live in a sustainable world”.(R52)
4.1.2. Beliefs and Attitudes Regarding Sustainability
“Because it is all our responsibility that the SDGs are achieved”.(R2)
“Because the goal for the whole world should be to improve sustainability to take better care of our planet, and as engineers, our job is to invent or improve stuff, and the stuff should be sustainable”.(R6)
“Funds, jobs, and other stakeholders may want to support activities that aim to achieve SDGs, increasing our chances to get a job and contribute on what the world needs”.(R23)
“Companies should take them into consideration when setting target goals”.(R62)
“That they are not ambitious enough—there is not enough money allocated to the goals […]”.(R4)
“Goals for sustainable development that countries (and more) can use to reach their own goals, aspire to, and so that they know, what the ‘ideal is’. However, several goals are contradicting”.(R11)
“It is for a sustainable future, but I find it difficult to believe that they will all be fulfilled by 2030, but on the contrary, you have to aim high in order to make the change”.(R21)
“A fluffy name for a fluffy goal. The SDGs should be much more concrete than they are. Generate more focus on the environment, both ecological and the workplace environment”.(R4)
“Some very unspecific goals that are difficult to measure and thus hard to incorporate in anything”.(R38)
“They’re a bunch of very vague development goals outlined by, I think, the UN”?(R45)
4.1.3. Emotional Responses
“I am demotivated because I rarely have the time and usually these initiatives seem to be lacking a goal for me. Usually, we just talk about the issue, form a half-formed plan to address one of them and then pat ourselves on the back. I am not very interested in that”.(R1)
“Because at the current state that world is at, we are heading towards unsustainable solutions, pollution, many wicked problems, capitalism, and many other things that are wrong and cause more human suffering. […] This is an attempt to fix these things, but it is more complicated than that, there are a great many factors and actors involved, with different motives”.(R22)
4.2. Actions for Sustainability
4.2.1. Self-Organization to Act for Sustainability
“In my studies, I have had to work with projects related to SDGs as a framework for my assignment”.(R21)
“It is part of my education to include them and work with them”.(R51)
“It was important to me to educate myself and others”.(R28)
“Furthermore, I also believe it is a good exercise to see how you can incorporate the targets of the SDGs in the work that you do across different fields”.(R31)
“I would like to contribute to them in the best way possible”.(R2)
“Because I care a great deal about our world and I want to be a part of the solution, not the problem”.(R52)
“I am very passionate about electric transportation and the possibilities it brings. Without a conversion from fossil fuel to green electricity or nuclear power, I do not see a world where humans exist”.(R64)
4.2.2. Co-Construction, Negotiation, and Compromise in a Collaborative Environment
“Sustainability is a passion of mine, and the chance to work with people from other countries is something I rarely pass up”.(R14)
“Because the sponsor of the competition, Accenture, emphasized the competing teams should incorporate the SDGs into the business cases they were working on. So, it was not my direct decision to work with SDG, but it was a natural part of the competition”.(R9)
4.3. Context of Action for Sustainability
4.3.1. Contextual Sources for Awareness
4.3.2. Contextual Sources for Actions
“We do not write a lot about the SDGs in our current projects. If it is because we do not know how to do it, I do not know, but I probably think that the attitude towards it is that it does not really matter too much for our field if we help 3, 4, or 5 SDGs along the way”.(P1)
5. Discussion and Conclusions
Author Contributions
Funding
Institutional Review Board Statement
Informed Consent Statement
Data Availability Statement
Conflicts of Interest
Appendix A. Survey Structure and Questions

Appendix B. Interview Protocol
| Themes | Questions |
| Perspectives on SDGs |
|
| Perspectives on problem-based project work |
|
| Academic staff and organizational perspectives |
|
| Contacts |
|
References
- Klotz, L.; Potvin, G.; Godwin, A.; Cribbs, J.; Hazari, Z.; Barclay, N. Sustainability as a Route to Broadening Participation in Engineering. J. Eng. Educ. 2014, 103, 137–153. [Google Scholar] [CrossRef]
- UNESCO. Education for Sustainable Development. Available online: https://www.unesco.org/en/education/sustainable-development (accessed on 2 June 2022).
- UNESCO. What You Need to Know about Education for Sustainable Development. Available online: https://www.unesco.org/en/education/sustainable-development/need-know (accessed on 12 June 2022).
- United States Environmental Protection Agency. Learn about Sustainability. Available online: https://www.epa.gov/sustainability/learn-about-sustainability (accessed on 2 June 2022).
- National Geographic Society. Sustainability. Available online: https://education.nationalgeographic.org/resource/sustainability (accessed on 2 June 2022).
- Regents of the University of California. What Is Sustainability? Available online: https://www.sustain.ucla.edu/what-is-sustainability/ (accessed on 2 June 2022).
- Association of University Leaders for a Sustainable Future (ULSF). Sustainability Assessment Questionnaire (SAQ) for Colleges and Universities. Available online: http://ulsf.org/wp-content/uploads/2015/06/SAQforHigherEd09.pdf#:~:text=The%20Sustainability%20Assessment%20Questionnaire%20%28SAQ%29%20is%20designed%20to,in%20operations%3B%20others%20emphasize%20sustainability%20in%20the%20curriculum (accessed on 2 June 2022).
- Department of Economic and Social Affairs, United Nations. Transforming Our World: The 2030 Agenda for Sustainable Development. Available online: https://sdgs.un.org/2030agenda (accessed on 2 June 2022).
- Rieckmann, M. Education for Sustainable Development Goals: Learning Objectives; UNESCO: Paris, France, 2017; ISBN 978-92-3-100209-0. [Google Scholar]
- Oberrauch, A.; Mayr, H.; Nikitin, I.; Bügler, T.; Kosler, T.; Vollmer, C. “I Wanted a Profession That Makes a Difference”—An Online Survey of First-Year Students’ Study Choice Motives and Sustainability-Related Attributes. Sustainability 2021, 13, 8273. [Google Scholar] [CrossRef]
- Hernández-Diaz, P.M.; Polanco, J.-A.; Escobar-Sierra, M.; Leal Filho, W. Holistic integration of sustainability at universities: Evidences from Colombia. J. Clean. Prod. 2021, 305, 127145. [Google Scholar] [CrossRef]
- Sidiropoulos, E. The Influence of Higher Education on Student Learning and Agency for Sustainability Transition. Sustainability 2022, 14, 3098. [Google Scholar] [CrossRef]
- Hermes, J.; Rimanoczy, I. Deep learning for a sustainability mindset. Int. J. Manag. Educ. 2018, 16, 460–467. [Google Scholar] [CrossRef]
- Sterling, S. Education in Change. In Education for Sustainability; Huckle, J., Sterling, S., Eds.; Earthscan: London, UK, 1996; pp. 18–39. [Google Scholar]
- Sterling, S. Higher Education, Sustainability, and the Role of Systemic Learning. In Higher Education and the Challenge of Sustainability: Contestation, Critique, Practice, and Promise; Corcoran, P.B., Wals, A.E.J., Eds.; Kluwer Academic Publishers: Dordrecht, The Netherlands, 2004; pp. 49–70. [Google Scholar]
- Msengi, I.; Doe, R.; Wilson, T.; Fowler, D.; Wigginton, C.; Olorunyomi, S.; Banks, I.; Morel, R. Assessment of knowledge and awareness of “sustainability” initiatives among college students. Renew. Energy Environ. Sustain. 2019, 4, 6. [Google Scholar] [CrossRef]
- Herremans, I.M.; Reid, R.E. Developing Awareness of the Sustainability Concept. J. Environ. Educ. 2002, 34, 16–20. [Google Scholar] [CrossRef]
- Birdsall, S. Measuring student teachers’ understandings and self-awareness of sustainability. Environ. Educ. Res. 2014, 20, 814–835. [Google Scholar] [CrossRef]
- Malik, M.N.; Khan, H.H.; Chofreh, A.G.; Goni, F.A.; Klemeš, J.J.; Alotaibi, Y. Investigating Students’ Sustainability Awareness and the Curriculum of Technology Education in Pakistan. Sustainability 2019, 11, 2651. [Google Scholar] [CrossRef]
- Alsaati, T.; El-Nakla, S.; El-Nakla, D. Level of Sustainability Awareness among University Students in the Eastern Province of Saudi Arabia. Sustainability 2020, 12, 3159. [Google Scholar] [CrossRef]
- Chaplin, G.; Wyton, P. Student engagement with sustainability: Understanding the value–action gap. Int. J. Sustain. High. Educ. 2014, 15, 404–417. [Google Scholar] [CrossRef]
- Brugmann, R.; Côté, N.; Postma, N.; Shaw, E.; Pal, D.; Robinson, J. Expanding Student Engagement in Sustainability: Using SDG- and CEL-Focused Inventories to Transform Curriculum at the University of Toronto. Sustainability 2019, 11, 530. [Google Scholar] [CrossRef]
- Emblen-Perry, K. Enhancing student engagement in business sustainability through games. Int. J. Sustain. High. Educ. 2018, 19, 858–876. [Google Scholar] [CrossRef]
- Bandura, A. Toward a Psychology of Human Agency. Perspect. Psychol. Sci. 2006, 1, 164–180. [Google Scholar] [CrossRef] [PubMed]
- Jääskelä, P.; Heilala, V.; Kärkkäinen, T.; Häkkinen, P. Student agency analytics: Learning analytics as a tool for analysing student agency in higher education. Behav. Inf. Technol. 2021, 40, 790–808. [Google Scholar] [CrossRef]
- Scardamalia, M. Collective Cognitive Responsibility for the Advancement of Knowledge. In Liberal Education in a Knowledge Society; Smith, B., Bereiter, C., Eds.; Open Court: Chicago, IL, USA, 2002; pp. 67–98. [Google Scholar]
- Damşa, C.I.; Kirschner, P.A.; Andriessen, J.E.B.; Erkens, G.; Sins, P.H.M. Shared Epistemic Agency: An Empirical Study of an Emergent Construct. J. Learn. Sci. 2010, 19, 143–186. [Google Scholar] [CrossRef]
- Klemenčič, M. From Student Engagement to Student Agency: Conceptual Considerations of European Policies on Student-Centered Learning in Higher Education. High. Educ. Policy 2017, 30, 69–85. [Google Scholar] [CrossRef]
- Francis, R.A.; Millington, J.D.A.; Cederlöf, G. Undergraduate student perceptions of assessment and feedback practice: Fostering agency and dialogue. J. Geogr. High. Educ. 2019, 43, 468–485. [Google Scholar] [CrossRef]
- Harris, L.R.; Brown, G.T.L.; Dargusch, J. Not playing the game: Student assessment resistance as a form of agency. Aust. Educ. Res. 2018, 45, 125–140. [Google Scholar] [CrossRef]
- Guerra, A. Integration of Sustainability in Engineering Education: Why Is PBL an Answer? Int. J. Sustain. High. Educ. (Print Ed.) 2017, 18, 436–454. [Google Scholar] [CrossRef]
- Guerra, A.; Holgaard, J.E. Contextual Learning for Sustainability. In Encyclopedia of Sustainability in Higher Education; Filho, W.L., Ed.; Springer International Publishing: Cham, Switzerland, 2019; pp. 298–308. [Google Scholar]
- Malmberg, L.-E.; Hagger, H. Changes in student teachers’ agency beliefs during a teacher education year, and relationships with observed classroom quality, and day-to-day experiences. Br. J. Educ. Psychol. 2009, 79, 677–694. [Google Scholar] [CrossRef] [PubMed]
- Soini, T.; Pietarinen, J.; Toom, A.; Pyhältö, K. What contributes to first-year student teachers’ sense of professional agency in the classroom? Teach. Teach. 2015, 21, 641–659. [Google Scholar] [CrossRef]
- Savery, J.R. Overview of Problem-Based Learning: Definitions and Distinctions. In Essential Readings in Problem-Based Learning: Exploring and Extending the Legacy of Howard S. Barrows; Perdue University Press: West Lafayette, IN, USA, 2015; pp. 5–15. [Google Scholar]
- Bell, S. Project-Based Learning for the 21st Century: Skills for the Future. Clear. House J. Educ. Strateg. Issues Ideas 2010, 83, 39–43. [Google Scholar] [CrossRef]
- Kolmos, A.; de Graaff, E. Problem-Based and Project-Based Learning in Engineering Education: Merging Models. In Cambridge Handbook of Engineering Education Research; Johri, A., Olds, B.M., Eds.; Cambridge University Press: Cambridge, UK, 2014; pp. 141–160. ISBN 978-1-107-01410-7. [Google Scholar]
- Du, X.; Su, L.; Liu, J. Developing Sustainability Curricula Using the PBL Method in a Chinese Context. J. Clean. Prod. 2013, 61, 80–88. [Google Scholar] [CrossRef]
- Krogh Hansen, K.; Dahms, M.-L.; Otrel-Cass, K.; Guerra, A. Problem Based Learning and Sustainability: Practice and Potential; Faculty of Engineering and Science, Aalborg University: Aalborg, Denmark, 2014. [Google Scholar]
- Kolmos, A.; Du, X.; Dahms, M.; Qvist, P. Staff Development for Change to Problem Based Learning. Int. J. Eng. Educ. 2008, 24, 772–782. [Google Scholar]
- Stenalt, M.H.; Lassesen, B. Does student agency benefit student learning? A systematic review of higher education research. Assess. Eval. High. Educ. 2022, 47, 653–669. [Google Scholar] [CrossRef]
- Chang, C.-C.; Kuo, C.-G.; Chang, Y.-H. An Assessment Tool Predicts Learning Effectiveness for Project-Based Learning in Enhancing Education of Sustainability. Sustainability 2018, 10, 3595. [Google Scholar] [CrossRef]
- Tejedor, G.; Segalàs, J.; Barrón, Á.; Fernández-Morilla, M.; Fuertes, M.; Ruiz-Morales, J.; Gutiérrez, I.; García-González, E.; Aramburuzabala, P.; Hernández, À. Didactic Strategies to Promote Competencies in Sustainability. Sustainability 2019, 11, 2086. [Google Scholar] [CrossRef]
- Gamage, K.A.A.; de Silva, E.K. Barriers, New Developments, and Emerging Trends in Sustainability in HE. In The Wiley Handbook of Sustainability in Higher Education Learning and Teaching; Gamage, K.A.A., Gunawardhana, N., Eds.; Wiley: Hoboken, NJ, USA, 2022; pp. 453–459. ISBN 978-1-119-85282-7. [Google Scholar]
- Bandura, A. Toward an Agentic Theory of the Self. In Self-Processes, Learning, and Enabling Human Potential: Dynamic New Approaches; Marsh, H., Craven, R.G., Mclnerney, D.M., Eds.; Information Age Publishing: Charlotte, NC, USA, 2008; pp. 15–49. [Google Scholar]
- Du, X.; Lundberg, A.; Ayari, M.A.; Naji, K.K.; Hawari, A. Examining Engineering Students’ Perceptions of Learner Agency Enactment in Problem- and Project-based Learning Using Q Methodology. J. Eng. Educ. 2022, 111, 111–136. [Google Scholar] [CrossRef]
- Eteläpelto, A.; Vähäsantanen, K.; Hökkä, P.; Paloniemi, S. What is agency? Conceptualizing professional agency at work. Educ. Res. Rev. 2013, 10, 45–65. [Google Scholar] [CrossRef]
- Du, X.; Naji, K.K. Civil Engineering Students’ Collective Agency and Professional Identity in a Problem- and Project-Based Learning Environment: Case from Qatar. J. Civ. Eng. Educ. 2021, 147, 04021007. [Google Scholar] [CrossRef]
- Shin, M.-H. Effects of Project-based Learning on Students’ Motivation and Self-efficacy. Engl. Teach. 2018, 73, 95–114. [Google Scholar] [CrossRef]
- Chaaban, Y.; Qadhi, S.; Du, X. Student Teachers’ Perceptions of Factors Influencing Learner Agency Working in Teams in a STEAM-Based Course. Eurasia J. Math. Sci. Technol. Educ. 2021, 17, em1980. [Google Scholar] [CrossRef]
- Jääskelä, P.; Poikkeus, A.-M.; Vasalampi, K.; Valleala, U.M.; Rasku-Puttonen, H. Assessing agency of university students: Validation of the AUS Scale. Stud. High. Educ. 2017, 42, 2061–2079. [Google Scholar] [CrossRef]
- Boeren, E. Understanding Sustainable Development Goal (SDG) 4 on “quality education” from micro, meso and macro perspectives. Int. Rev. Educ. 2019, 65, 277–294. [Google Scholar] [CrossRef]
- Bocong, L. Engineering Action in Micro-, Meso-, and Macro-Contexts. In Engineering Identities, Epistemologies and Values; Christensen, S.H., Didier, C., Jamison, A., Meganck, M., Mitcham, C., Newberry, B., Eds.; Philosophy of Engineering and Technology; Springer International Publishing: Cham, Switzerland, 2015; Volume 21, pp. 369–379. ISBN 978-3-319-16171-6. [Google Scholar]
- van Wijk, J.; Zietsma, C.; Dorado, S.; de Bakker, F.G.A.; Martí, I. Social Innovation: Integrating Micro, Meso, and Macro Level Insights From Institutional Theory. Bus. Soc. 2019, 58, 887–918. [Google Scholar] [CrossRef]
- Molthan-Hill, P.; Robinson, Z.P.; Hope, A.; Dharmasasmita, A.; McManus, E. Reducing carbon emissions in business through Responsible Management Education: Influence at the micro-, meso- and macro-levels. Int. J. Manag. Educ. 2020, 18, 100328. [Google Scholar] [CrossRef]
- Askehave, I.; Prehn, H.L.; Pedersen, J.; Pedersen, M.T. PBL: Problem-Based Learning; Aalborg University: Aalborg, Denmark, 2015. [Google Scholar]
- Aalborg University: Sustainability at AAU. Available online: https://www.en.aau.dk/about-aau/sustainability-at-aau/ (accessed on 7 June 2022).
- Jansen, H. The Logic of Qualitative Survey Research and Its Position in the Field of Social Research Methods. Forum Qual. Sozialforschung Forum Qual. Soc. Res. 2010, 11. [Google Scholar] [CrossRef]
- Kvale, S.; Brinkmann, S. InterViews: Learning the Craft of Qualitative Research Interviewing, 3rd ed.; Sage Publications: Los Angeles, CA, USA, 2015; ISBN 978-1-4522-7572-7. [Google Scholar]
- Saldaña, J. The Coding Manual for Qualitative Researchers, 3rd ed.; SAGE: Los Angeles, CA, USA; London, UK, 2015; ISBN 978-1-4739-0248-0. [Google Scholar]
- Guba, E.G.; Lincoln, Y.S. Paradigmatic Controversies, Contradictions, and Emerging Confluences. In The Sage Handbook of Qualitative Research; Denzin, N.K., Lincoln, Y.S., Eds.; Sage Publications Ltd.: Thousand Oaks, CA, USA, 2005; pp. 191–215. [Google Scholar]
- Cohen, L.; Manion, L.; Morrison, K.R.B. Research Methods in Education, 7th ed.; Taylor and Francis: Hoboken, NJ, USA, 2013; ISBN 978-1-135-72196-1. [Google Scholar]
- Akkerman, S.; Admiraal, W.; Brekelmans, M.; Oost, H. Auditing Quality of Research in Social Sciences. Qual. Quant. 2008, 42, 257–274. [Google Scholar] [CrossRef]
- Guerra, A.; Smink, C.K. Students’ Perspectives on Sustainability. In Encyclopedia of Sustainability in Higher Education; Leal Filho, W., Ed.; Springer International Publishing: Cham, Switzerland, 2019; pp. 1–9. ISBN 978-3-319-63951-2. [Google Scholar]
- Verlie, B. Bearing worlds: Learning to live-with climate change. Environ. Educ. Res. 2019, 25, 751–766. [Google Scholar] [CrossRef]
- Schwab, K. The Future of Jobs Report 2018; World Economic Forum: Cologny, Switzerland, 2018. [Google Scholar]
- de Carvalho Guerra, A.O.P.; Nørgaard, B. Sustainable Industry 4.0. In Proceedings of the SEFI 47th Annual Conference: Varietas delectat…Complexity is the new normality, Budapest, Hungary, 16–19 September 2019; 2019; pp. 501–510. [Google Scholar]
| Dimension(s) | Student Agency for Sustainability |
|---|---|
| Personal values |
|
| Actions |
|
| Context of action |
|
| Dimension(s) | Student Agency for Sustainability (Categories) | Code Examples | |
|---|---|---|---|
| Guided by the Theoretical Framework | Emerging from Thematic Analysis | ||
| Personal values |
|
|
|
| Behaviors |
|
|
|
| Context of action |
|
| |
| Where did You Hear about the SDGs for the First Time? | Percent | Respondents |
|---|---|---|
| In a university program or degree program | 39.1% | 27 |
| In high school or similar education | 20.3% | 14 |
| News, podcasts, etc. | 13.0% | 9 |
| Extracurricular activities (i.e., activities you engage in your spare time and outside the school/university formal education) | 8.7% | 6 |
| Social media | 5.8% | 4 |
| Do not remember or know | 5.8% | 4 |
| Outdoors, wall posters, advertisers, etc. | 4.3% | 3 |
| Other | 2.9% | 2 |
| Influencers | 0.0% | 0 |
| TOTAL | 100% | 69 |
| What Kind of Initiatives Have You Been Involved in? | Percent | Respondents |
| Study activities within your study program (e.g., semester projects, courses, etc.) | 79.4% | 27 |
| Participation in X University initiatives (e.g., megaprojects) | 11.8% | 4 |
| Participation in X local government initiatives (e.g., the annual X sustainability festival, Youths go Green (YouGo), etc.) | 29.4% | 10 |
| Participation in events such as seminars and workshops | 55.9% | 19 |
| Organization of dissemination events such as seminars and workshops | 20.6% | 7 |
| Other | 32.4% | 11 |
| TOTAL | 100.0% | 34 |
Publisher’s Note: MDPI stays neutral with regard to jurisdictional claims in published maps and institutional affiliations. |
© 2022 by the authors. Licensee MDPI, Basel, Switzerland. This article is an open access article distributed under the terms and conditions of the Creative Commons Attribution (CC BY) license (https://creativecommons.org/licenses/by/4.0/).
Share and Cite
Guerra, A.; Jiang, D.; Du, X. Student Agency for Sustainability in a Systemic PBL Environment. Sustainability 2022, 14, 13728. https://doi.org/10.3390/su142113728
Guerra A, Jiang D, Du X. Student Agency for Sustainability in a Systemic PBL Environment. Sustainability. 2022; 14(21):13728. https://doi.org/10.3390/su142113728
Chicago/Turabian StyleGuerra, Aida, Dan Jiang, and Xiangyun Du. 2022. "Student Agency for Sustainability in a Systemic PBL Environment" Sustainability 14, no. 21: 13728. https://doi.org/10.3390/su142113728
APA StyleGuerra, A., Jiang, D., & Du, X. (2022). Student Agency for Sustainability in a Systemic PBL Environment. Sustainability, 14(21), 13728. https://doi.org/10.3390/su142113728

