Abstract
The study aims to investigate the impacts of internal and external stakeholder pressures on the adoption of circular economy (CE) principles. The study explores the primary barriers to and causes (external or internal stakeholder pressures) of CE’s transition across Mexico and explores the effects of stakeholder pressures (internal and external) on the adoption of CE principles on economic and environmental performance. For this, data were collected from 433 respondents using a structured questionnaire. For analysis, the study used the PLS-SEM technique to examine internal and external stakeholders as barriers and motivators of economic and environmental performance through CE principles. Both the structural model and the measurement model were assessed. As well as mediation analysis, the direct and indirect effects were determined. The study found that economic (β = 0.178, p = 0.000) and environmental performance (β = 0.233, p = 0.000) is affected by most external stakeholders through the adoption of circular economy principles. Although the internal stakeholders don’t affect the environmental performance (β = 0.040, p = 0.492), with the adoption of circular economy principles mediating the relationship, internal stakeholders encourage environmental performance (β = 0.201, p = 0.000). The study motivates the public, non-governmental organisations (NGOs) and the government to adopt CE principles for the achievement of economic and environmental performance and participation in the sustainable development agenda.
1. Introduction
The global population is increasing day by day, just as the demand for natural resources is increasing; it is hard to create a balance due to the disruption of food waste and food supply [1,2]. Many organisations and countries are paying attention and creating a food management system that not only depends on resource reduction but also covers the recovery of resources. For example, according to the European Commission [3], 60% of Europe’s municipal waste is food waste, which involves different collection and recycling centres for biogas production and waste-to-energy production, although the waste collection rate has been increasing 40% in Europe [3,4,5]. However, to enhance the adoption of sustainable production and consumption practices and recovery of food waste resources, a framework is required.
Previously organisations have been associated with the linear economic model, i.e., take-make-waste, but there has been no consideration for waste recovery and environmental issues. The CE presents a framework that is not only useful for the recovery of natural resources but also helpful for sustainable development [4,6,7]. The principles of industrial ecology, biomimicry, and cradle-to-cradle are the foundational concepts of CE [8,9,10]. CE is breaking new ground in the industrial ecosystem and is intended to be regenerative and restorative of resources [11]. Renewable materials such as metal and plastic can be recovered by using CE principles. Subsequently, biological materials (i.e., chicken bones and fruit peels) are recycled and used for the waste-to-energy concept and improved environmental capital. The ultimate goal of CE is to increase resource efficiency through the circularity of the material without generating more waste [11], and reducing the cost of resources [12,13]. CE supply chain operations can enhance the capacity of waste recovery to allow materials to circulate without having an adverse effect on the environment. Globally, policymakers and trendsetters are trying to adopt CE principles to eliminate negative environmental externalities and produce eco-friendly models. The CE has been integrated with the regional and national development strategies of several significant economies. China at 2008 has also adopted a law promoting CE [10,14,15]; furthermore, some big companies like Apple, Coca-Cola, Philips and IKEA have expressed their reliance on CE to improve sustainable development and organisation value creation. Similarly, in the agri-food sector, companies and countries involved in food waste reduction, i.e., the UK, could save $1.1 billion annually if the food waste were recovered from landfills; additionally, annual production of 2 GWh of electricity can be produced by valorisation technology and restoration of soil fertility through organic waste and greenhouse gases (GHGs) can be reduced by 7.4 million tonnes annually. The European Commission (EC) defined agri-food as “not only ensuring economic, environmental, and social sustainability through practices but also pursuing the efficient and effective use of the resources, which guarantees regeneration and biodiversity in the agri-food and surrounding ecosystems” [16].
Most countries are suffering from environmental and GHGs issues, and subsequently, applying CE principles in agri-food management for strategic reasons. However, ambiguity endures in the development and integration of CE principles in agri-business despite its potential advantages, mainly due to the existence of several barriers. Additionally, agri-food management has primarily focused on production and consumption practices [17]. Lazell [18], do Carmo Stangherlin and de Barcellos [19] have highlighted the food consumption phase and barriers to understanding sustainable food waste management. Significant environmental effects have been observed during the food processing, sales and distribution phases [20,21,22]. Thus, a study is required to identify the barriers and motivators for the CE principles and their impacts on the environment and economic sustainability. Yet no empirical evidence has been presented to support and examine the internal and external stakeholders’ behaviour toward the performance through the adoption of CE principles. Unlike other research such as Chiappetta et al. [23] or Salvioni and Almici [24], this research proposes that CE principles can act as a variable that intervenes between stakeholder pressures and performance so that through its performance is improved, which also differentiates internal and external stakeholders to separately assess their influence on performance. Chiappetta et al. [23] did not consider that the CE principles can have a mediating effect and did not differentiate the types of stakeholders. The study by Salvioni and Almici [24] differentiated stakeholders but only verified how stakeholder engagement strengthens and establishes the culture of sustainability to transition to the circular economy from a case study with a qualitative approach, while this study analyses from a quantitative approach through structural equations modelling, economic and environmental performance from internal and external stakeholders and CE principles. In this sense, the aim of the study was to analyse the effects of internal and external stakeholders by CE principles on the environmental and economic performance in Mexico. It contributes to the literature by proposing the CE principles as a mediating variable that strengthens the positive impulse of stakeholder pressures on environmental and financial performance. In addition, with this study, practitioners can promote the adoption of the CE principles because through those, internal and external stakeholders’ pressures have a greater effect on environmental and financial performance.
Hence, to understand the barriers to CE implementation in agri-business and the drivers of external and internal stakeholder behaviour for the adoption of CE principles, a systems approach is required. This study creates a bridge between internal and external stakeholder behaviour for the adoption of CE principles and establishes motivators for the adoption and triangulation of CE, environmental and economic performance.
The study contributes that CE principles act as a mediator between the internal and external stakeholders for the environment and economic performance. This study also contributes to providing a framework to investigate the relationship between CE, environmental performance and economic performance that specifically highlights the role of stakeholder pressures on the motivators and barriers to the adoption of CE. The study focused on Mexico’s agri-food industry, one of the largest agri-industry economies in the world with a strong desire to implement CE. The research consists of two main questions: (1). What are the primary barriers to and causes (external or internal stakeholder pressures) of CE’s transition across Mexico? (2). How does the interplay between stakeholder pressures (internal and external) in adopting CE principles and its effects on economic and environmental performance? The following section includes a literature review and development of hypotheses; the Section 3 elucidates the methodology; Section 4 presents the findings; Section 5 includes a discussion, and the final section includes a conclusion that identifies limitations and suggestions for a research agenda for the future.
2. Literature Review and Hypothesis Development
2.1. Stakeholder Pressures
Donaldson and Preston [25] significantly recognised stakeholder theory and present different concepts of stakeholder theory, i.e., normative, descriptive, and instrumental stakeholder theory, and found that all three elements are decisive and mutually supportive, while the normative aspect is the most important aspect of stakeholder theory. The fundamental principles of stakeholder theory consider their work as well as the key concepts that were first described by Freeman [26] and then reviewed by his other authors, covering all the fundamental concepts of stakeholder theory. The basic concept of stakeholder theory deals with the value creation of all stakeholders. Stakeholders have been defined in both broad and limited terms. Board terms pertain to all the people or groups who can influence or be influenced to attain and develop an organisation’s goals. Meanwhile, external stakeholders pertain to all those people or groups who influence the organisation activities but do not take part in managerial decisions, i.e., customers, employees, financiers, suppliers, and communities. Companies’ stakeholders have strong connections with other companies and business stakeholders. Friedman and Miles [27] contend that executives operating firms operate and create a link between the stakeholders’ demands and management operations to avoid stakeholder trade-offs.
For this, stakeholder theory suggests that rather than focusing on trade-offs, one of the major duties of managers is to create mutual benefits for various stakeholders [27,28]. It is important to maintain fundamental elements of stakeholder theory while examining the relationship between sustainability management and stakeholder theory. Baah et al. argue that although governments across the world are designing and implementing regulations for mechanisms to support CE and eco-effectiveness, the stakeholders operating at the corporate level are essential to maintain the company’s sustainability. According to Genovese et al., stakeholders also influence and support a concept change toward a closed-loop framework that involves recycling resources and maintaining a responsible production and consumption cycle.
Based on this, it can be understood that the CE’s principles indicate the best way to design such closed-loop systems, and stakeholder pressure to adopt the CE’s principles are increasing. Stakeholder pressures have also influenced the decision-making process and outcomes (Freeman, 1999). So, the internal and external stakeholders of companies maximise their benefits by reducing material consumption, and reduce costs and environmental externalities (Sarkis et al., 2011). Academia and industry researchers claim that stakeholder pressures not only impact economic, social, and environmental aspects but also play a role as motivators for the adoption of CE practices (Miles, 2017; Barnabe and Nazir, 2022). According to Baah et al. [29], a company’s internal stakeholders include its employees and suppliers that can influence management decisions. External stakeholders can coerce corporations into implementing new initiatives through pressure [29,30], i.e., government, customers, regulators, and trade associations [29,30,31]. According to González-Rodríguez et al. [32], external stakeholders are typically unrecognised individuals, organisations, groups, and businesses that have an interest in some concerns around an organisation’s strategies. Baah et al. [29,30] stress that the existence of a firm is significantly influenced by organisation stakeholders and external stakeholders; so, for businesses to operate competitively and more effectively, companies must actively seek out and address their strategies that fulfil the demands of the stakeholder and reduce pressures. However, González-Rodríguez et al. [32] argue that both external and internal stakeholders are actively involved with local customers and enhance company sustainability and create a relationship between organisation and customer. In this sense, modern companies develop and have a direct relationship with market sustainability and personnel with whom they conduct business. So, a study is required to investigate how internal and external stakeholders have an impact on the adoption of CE principles and what barriers are faced.
2.2. Circular Economy Principles
The CE framework has been developed with various characteristics, i.e., political, economic, social, and environmental frameworks. The CE framework has been attracting attention in terms of addressing the environmental agenda, closely associated with raw materials and basic resources, and enhancing sustainable economic development [33]. China formed an eco-industrial park programme from 1991 to 2011 in China [34], that mainly focused on waste reduction, recycling, and the enhancement of closed-loop operations both inside and outside the organisation. Stahel and Ready- Mulvey [35] highlighted some important CE concepts that emphasise modern economic issues and conceptualise modern techniques for waste reduction as well as job creation, reuse, recycling procedures and resource reduction. Stahel [36] created a CE framework based on four basic activities, including reusing, remanufacturing, repairing, and recycling, by referring to prior research. Later, this initial idea was developed by other authors, who constructed more modern frameworks. For instance, Govindan and Hasanagic [37], and Barnabe and Nazir [38] proposed a 6R representation of the CE, incorporating recovery and redesign aspects in addition to the previous ones. Furthermore, the European Commission’s CE action plan has the potential to boost the EU manufacturing sector’s gross domestic product by 600 billion euros annually [11,39,40,41,42]. The global economy would gain USD 1 trillion annually [11]. CE is also being considered as a practice for achieving regional, national, and global sustainability [43,44]. Mexico was the tenth highest producer of solid waste in the world in 2012, producing 103,000 tonnes of rubbish every day, or 905 g per Mexican [45]. The municipal solid waste generated increased by 33% between 2001 and 2013 according to data published by INEGI, the National Institute of Statistics and Geography [46]. This indicates 2.7% yearly growth during that time. The Mexican government designed financial assistance programmes in 2009 intending to modernise the nation’s waste disposal system and grants were given out for municipal waste collection, state municipal, inter-municipal waste management plans, landfill rehabilitation, open-air dump closure and conducting technical studies on landfills.
The management of waste is still a low priority for many government organisations, particularly local governments. Also, many enterprises, particularly smaller ones, are seldomly motivated to reduce, reuse, or recycle [47]. The National Institute of Statistics and Geography (INEGI) reports that the activities of existing recycling generated USD 630,119 per day, which is only 47% of its full potential, while SEDESOL, the Mexican Ministry of Social Development, claims that the waste recycling in Mexico exceeds $1.34 million per day [48]. Despite the potential for recycling, the practice of waste reduction, reuse, and recycling is still in its early stages in Mexico. Mexico is far away from adopting CE practice and transformation takes time and great effort is required in many sectors of Mexican society to transform into a CE [49]. Subsequently, the transition process not only requires the CE-R principles but also requires institutional systems that support these activities, including law, education, environmental consciousness, knowledge transfer, environmental awareness, and internal and external stakeholder participation. For this, the study examines the internal and external stakeholder pressures on the adoption of the CE principle.
2.3. How Stakeholder Pressures Encircle CE Principle, Economic and Environmental Performance
The main stakeholders engaged in agri-food are farmers, agri-businesses suppliers, food producers, trade unions, retailers, and consumers. Generally, academic and industry researchers explore these internal and external stakeholders collectively whilst not seeking to investigate the adoption and implementation of CE practices in the organisation. Specifically, the agri-food business has a key position toward sustainable development. In addition, there are several key objectives for the agri-food business to achieve comprehensively: redefining traditional and unsustainable farming frameworks and strategies; advancing the transition in the direction of environmentally and ecologically friendly farming models; minimising degradation via maintaining rural land and water waste; in addition, increase the economy development of communities [50].
Prior studies have suggested several stakeholders, which include personnel, and regional and national pressure on CE adoption initiatives [51]. For instance, a lack of discussion amongst departments and questionable departmental responsibilities towards an employer’s CE practices are barriers to implementation in the organisation [23]. Moreover, the insufficient availability of employees and the absence of education create unfavourable conditions for a business enterprise to optimise its value creation by implementing CE practices [52]. Internal stakeholders more remarkably apply pressure for CE implementation and adoption of CE practices [23], while external stakeholders may present some barriers to the implementation of CE practices [53]. Prior research has identified several barriers to implementing CE practice, inclusive of customers’ wrong perceptions [54], a relative lack of helpful guidelines for the adoption of CE activities [55], a trust deficit among supply chain stakeholders [56], and corporations’ restrictive cultures [57]. However, one of the research gaps at this point is establishing a link between CE enforcing these practices in the agri-food business that can cause sustainability and minimising the usage of material consumption and production [58], and exploring the barriers which the agri-food business faces. Scholars have categorised those external barriers in several ways. For instance, Guldmann and Huulgaard [59] regarded market and institution-stage barriers and external suppliers’ barriers to the implementation of CE. Cantú et al. [60] considered customer behaviour, regulatory barriers, infrastructure, and supply chain barriers as external barriers related to external stakeholders.
The Mexican economy has been relatively balanced over the years, with an average increase of 2.6% during the last ten years [47]. Mexico’s geographic location also encourages its economic growth because it puts it relatively in the middle of most global economic hubs. Mexico must diversify its economic ties with other countries of the world. Mexico’s economy is still primarily focused on manufacturing, with support from other sectors such as tourism, mining, agriculture, real estate, and construction industries. There are very well-known Mexican maquiladoras or assembly industries where industrial and manufacturing production is conducted. However, maquiladoras are mainly located in the northern region of the country, very near the American border, though these are also present throughout the nation, albeit in lower numbers. The agricultural sector is quite significant.
2.4. CE Principles Encircle Economic and Environmental Performance
Geng et al. [61] state that the agri-food industry has a large amount of waste generation industry and requires a comprehensive strategy for recycled and reused waste [62]. The products and materials from the agri-food industry can be recycled and can be reused [63], but internal and external stakeholder participation is required for waste collection and adoption of CE principles. This could result in social and economic advantages in developed or developing nations and create an opportunity to reduce environmental effects [64,65,66,67]. The Ellen MacArthur Foundation report [68] found that certain industries in Mexico, like food, electronics, and construction, are sensitive to the adoption of the CE but have economically significant effects. Mexico is the world’s top supplier of food and one of the major agricultural producers in the world [69].
Furthermore, Mexico has an unreliable legal system, and has not enforced rules and regulations concerning the implementation of CE-related principles in contrast to China, Brazil, and EU nations [23,70], which have fully implemented CE-related principles into their organisation and production units. Furthermore, Mexico, one of the biggest developing nations in the world, based on a variety of environmental sustainability metrics [3]. According to this evaluation, Mexico must make improvements in areas including air quality, heavy metal exposure, and water and air conditions.
Therefore, the adoption of EC can result in advantages towards the reduction of environmental deterioration and, in turn, in obtaining higher income in agribusiness. For that, the following hypotheses are postulated:
Hypothesis H1a.
CE principles positively affect economic performance.
Hypothesis H1b.
CE principles positively affect environmental performance.
2.5. Internal Stakeholder Pressure Encircles Economic and Environmental Performance
Shubham et al. [71] claim that without understanding the role of stakeholder pressure it might be difficult to examine the influence on economic and environmental performance, and that organisations cannot transition to CE principles properly. Generally, internal stakeholders, particularly policymakers and trendsetters, have increased their pressure on organisations to embrace CE practices [72,73]. In this context, previous research has demonstrated that several stakeholders, including suppliers [72], the government [51,73], and the customer [74] have highlighted barriers towards implementation of CE principles. However, these practices have highlighted the relationships between companies offering CE training and stakeholder pressures. Apart from the impending pressure from the stakeholders’ end, there is a growing demand for reduced resource consumption, sharing products and digitising production to enhance operational performance [75], but also a need for skill development training. Despite the rising demand for manufacturing companies to implement CE principles [76,77,78], there are slight barriers to overcome [79]. According to Kirchherr et al. [57], CE is a difficult idea to put into practice, and different industries have found it particularly difficult to embrace CE at the organisational level. For this, internal stakeholder pressure can be seen as the barrier or drivers of the environmental and economic performance of companies, and therefore the following hypotheses are postulated:
Hypothesis H2a.
Internal stakeholder pressure affects economic performance.
Hypothesis H2b.
Internal stakeholder pressure affects environmental performance.
2.6. External Stakeholder Pressure Encircles Economic and Environmental Performance
Agri-food businesses have a remarkable impact on customer awareness, perceptions, and food purchasing intentions [80,81,82]. Agri-food industry stakeholders follow customer demands while sustaining standards of food safety and food recycling [83]. Yuan et al. [80] explore the relationships between factors like perceived value, consumer knowledge, purchase intention and adoption of the food traceability system. Stakeholder pressure on perceived dependability, informational quality, and product authentication made possible by circular systems have a favourable impact on consumers’ perceptions of value and their intent to purchase. The results of the study validated the relevance of elements affecting the perception of the consumers in the early stage of the circular economy owing to their looming effects on consumers’ acceptance [84]. According to Ajzen theory of planned behaviour [85], consumers’ perceptions and attitudes about the product have an impact on their purchasing intent, which, in turn, influences their actual purchasing behaviour. Wee et al. [86] claim that external stakeholder pursuit of the environment, society and welfare affect their decision-making process, buying behaviour, and pressure on the organisation to adopt green product strategies. External stakeholder (customer) satisfaction reflects the level of acceptability and positively affects buy behaviour [87]. Lately, Siegrist and Hartmann [84] identified the variables that affect consumers’ adoption of circularity and agri-food technologies. In this sense, consumers demand better environmental results from companies and have greater consumption from companies that respond to their demands. Therefore, consumers seen as external stakeholders could influence as barriers to the economic and environmental performance of agribusinesses or in the opposite direction as motivators of these. Given these arguments, the following hypotheses are postulated:
Hypothesis H3a.
External stakeholder pressure affects economic performance.
Hypothesis H3b.
External stakeholder pressure affects environmental performance.
2.7. Internal Stakeholder Pressure Encircles CE Principles and Economic and Environmental Performance
Singh and Singh [88] explored the function of human resources (internal stakeholders) in the context of CE by using a sample of Indian bank employees and analysed the interrelationships amongst the concepts of psychological empowerment, organisational justice and organisational citizenship behaviour and their effects on job satisfaction and human resource performance. Subsequently, it was stated that a successful employee is a key success factor for the CE business model in an organisation. Additionally, it was confirmed that employees tend to become more interested in their organisation and experience job satisfaction resulting in enhanced productivity at their work when they believe their working environment to be fair and challenging [88]. Similarly, a study has been conducted by Pasotti [89] in Italy dealing with waste disposal in southern Italy, which also highlighted that employee participation in the organisation’s goals can lead to a high contribution from the personnel towards the goals of environmental protection. The findings support the formulated hypotheses and demonstrate that individuals working for a company with the primary goal of environmental protection, have a different attitude or compassionate attitude towards environmental issues. The importance of a harmonic balance between the natural environment and employees’ rights is positively correlated with the employees’ opinion of the organisation’s aims and mission as well as the adoption of CE-related principles. This results in optimal work for the employees as they would feel responsible for and interested in preserving the environment. They would also be aware that their contributions could improve not only the adoption of CE principles but also inspire CE training [89]. Employees are a key element to modify the behaviour of a company and therefore its performance, however, when the CE principles intervene, this relationship can be strengthened, for this reason the following hypotheses are postulated:
Hypothesis H4a.
Economic performance is modified by internal stakeholder pressure through CE principles.
Hypothesis H4b.
Environmental performance is modified by internal stakeholder pressure through CE principles.
2.8. External Stakeholder Pressure Encircles CE Principles and Economic and Environmental Performance
All stakeholders are involved in the responsible production and consumption process and reduction of food waste and maintenance of the food supply chain [20]. Customers can also act as salient stakeholders in the food ecosystem and create more environmentally friendly practices [90]. Also, consumers’ opinions concerning food waste have a direct impact on the adoption of CE principles [91]. New technologies, services, processes, and business models have played a transformative role in reconsidering current production and consumption frameworks and turning waste into raw materials and products with added value. So, CE signifies a turning moment for the agri-food industry from this perspective [92]. Circular business practices are already used in agriculture, i.e., the generation of biogas and waste to energy. However, still the sector needs more research and consideration. However, it is necessary to develop circular business models, since the agri-food sector is somehow forced to innovate towards new configurations, closed-loop cycles and circular models [93], while Lavelli and Beccalli [94] claim that given the complexity of the supply chains, efforts must be taken towards designing and implementing CE principles; however, doing so may also require arrangements to be made with external stakeholders to improve environmental and economic performance by using CE principles. Since the clients as external actors of the organisations demand that the companies have benefits to the environment, these could improve them through the implementation of the CE principles that consequently could improve not only the environmental performance but also the economic one, for which postulates the following hypotheses:
Hypothesis H5a.
Economic performance is modified by external stakeholder pressure through CE principles.
Hypothesis H5b.
Environmental performance is modified by external stakeholder pressure through CE principles.
3. Research Methodology
An exploratory and cross-sectional study was carried out. The collection of data was carried out through a structured questionnaire distributed to 433 agri-business workers. The hypotheses through Partial Least Squares Structural Equation Modelling (PLS-SEM) were tested. Before the treatment by PLS-SEM, the specification of the model and an examination of the data were done. The analysis by means of PLS-SEM allows testing the mediation effects as indicated by Nitzl, Roldan and Cepeda [95], and Hair et al. [96], and applied by Leyva-Hernández [97] to evaluate the mediation effect. This analysis also allows evaluating the fit of the model through fit indices such as the standardised root mean square residual (SRMR) [98]. The measurement model for the CE principles, economic and environmental performances as latent variables of the hypothetical investigation model, were specified as a common factor (reflective) by the characteristics of the constructs [96]. The treatment of the data by PLS-SEM consisted of an assessment of the measurement and structural models [96], with a sample of 433 data with help from the software SmartPLS version 4 [99]. Most of the employees were Mexican and less than 1% were Spanish and American. Overall, 60.28% of those interviewed were men and 39.26% were women; only 0.46% did not want to mention their gender. A total of 84.76% were farmers, 12.47% were administrative employees and the rest were packers. Most of them had a few years of experience, less than or equal to 10 years (80.83%). Table 1 shows the demographic profile of those interviewed.
Table 1.
Demographic data.
3.1. Measurements
In the questionnaire, the variables ‘internal stakeholder pressure’, ‘external stakeholder pressure’, ‘circular economy principles’, ‘economic performance’ and ‘environmental performance’ were measured using a 5-point Likert scale (1-not at all significant, to 5- significant). One item measured internal stakeholder pressure, one item measured external stakeholder pressure, five items measured circular economy principles, seven items measured economic performance, and four items measured environmental performance as shown in Table 2.
Table 2.
Variables and their indicators.
Stakeholder pressure was defined by Sarkis et al. [100] as internal and external parties of the firm that cause positive externalities. In a single item, the external and the internal stakeholder pressure were operationalised; the first one related to the customers, and the second one related to the company. The scale was adapted from Chiappetta Jabbour et al. [23].
The circular economy principles were conceptualised as principles that require a feedback process to achieve economic and environmental development, which include the improvement of the life cycle capacity of processes and products, a culture of recycling or other sustainable practices, and the orientation of the organisation towards the protection of the environment [102]. Therefore, the scale was adapted from Nuñez-Cacho et al. [101] towards sustainability, innovation, the life cycle, and corporate social responsibility.
From Chiappetta Jabbour et al. [23], economic performance was conceptualised as the decrease in the expenses in resources and energy of the company; and environmental performance was conceptualised as the reduction and efficient use of resources and energy. The scale of these variables was adapted from the same authors.
3.2. Sample
The data was collected in the Mexicali Valley, Baja California, one of the most important agricultural production regions in Mexico. Through the application of a structured questionnaire to the agribusiness stakeholders with the support of Google Forms when the internet signal conditions allowed it or in a printed version for later capture. The application was always carried out with the informed consent of each of the interviewees in the field during working hours with the authorization of the agribusiness and supervisor; or in the houses of those stakeholders; or at the unique public university in the area since most students are stakeholders linked to agribusiness or their families.
The minimum sample size required for the analysis was obtained by power analysis and can be conducted using Cohen’s power tables [98]. For this, it is necessary to determine the statistical power, the significance level, the number of predictors and the effect size [103]. For that, the statistical power and the significance level were set at 0.8 and 0.05, respectively [104]. The number of predictors was three. Similar investigations where the CE principles and performance are studied have large effects (0.694–0.899) [23]. It is recommended to consider a medium effect size for an optimistic approximation of the required sample size [98]. Thus, with large effect size, the minimum required was 36 and with medium effect size, it was 77 [103]. The study sample (433) was bigger than the minimum required sample size for data analysis.
4. Results
The analysis by PLS-SEM assessed the measurement and structural models, through this, it is possible to evaluate the reliability and convergent and discriminant validity of the measurement model [96], which, with it, allows the results to be more precise. In addition, it is possible to determine the fit of the model, through the SRMR [98], with which it is possible to make inferences from the results of the investigation.
4.1. Measurement Model Assessment
The hypothetical model had three latent variables with a reflective measurement model and two single-item constructs. The measurement model was evaluated with the determination of the reliability of the construct, convergent validity, and discriminant validity [105]. The indicators were maintained with loads superior to 0.7 which explains at least 50% of the construct [106]. The reliability of the construct was evaluated through Cronbach’s alpha, Dijkstra-Henseler’s rho (ρa) and composite reliability (ρc) [107]. The reliability values of the constructs were bigger than 0.7, as shown in Table 3. In the evaluation of convergent validity, values greater than 0.5 of the average variance extracted (AVE) were considered for each construct [98]. The heterotrait-monotrait ratio (HTMT) values obtained among the latent variables with the reflective measurement model and the single-item constructs were lower than 0.85, which represented discriminant validity [107], shown in Table 4.
Table 3.
Construct reliability and convergent validity.
Table 4.
Discriminant validity.
4.2. Structural Model Assessment
The collinearity, path coefficients, determination coefficients R2, and effect size f2 were determined for the structural model assessment [98]. For the calculation of the value inflation factor (VIF), R2, and f2 values, the PLS algorithm was used. The significance of path coefficients was calculated through Bootstrapping PLS two tails with 5000 subsamples [106,107], as shown in Table 4 and Figure 1. In Table 5, the VIF values below 5 represented no multicollinearity between the constructs [108].
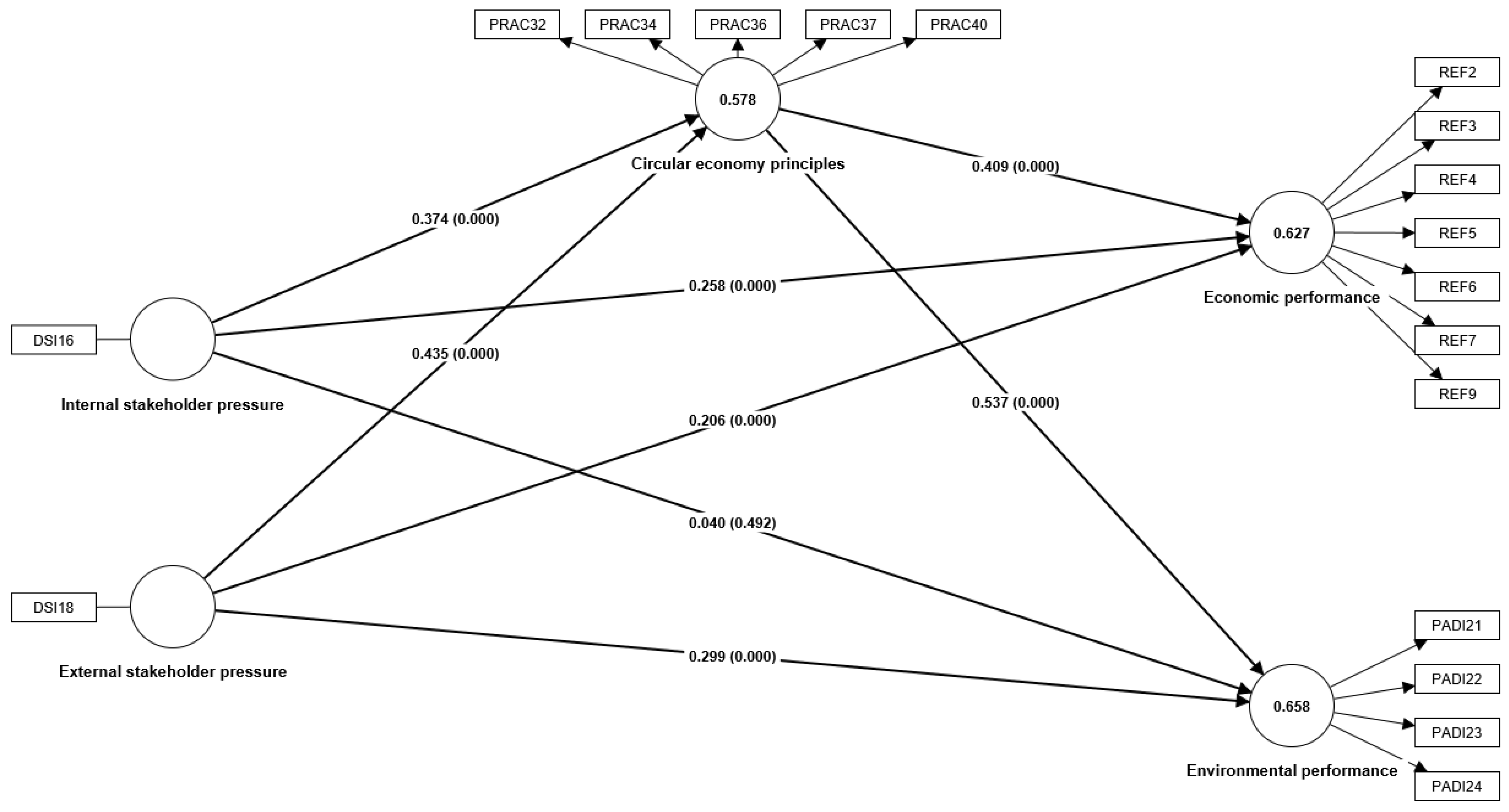
Figure 1.
Structural model results. R2 values on the circles, path coefficients on the arrows.
Table 5.
Structural model assessment.
The R2 values for economic performance (R2 = 0.627) and the R2 value for environmental performance (R2 = 0.658) were moderate [108]. The effect size of circular economy principles on environmental performance was large, greater than 0.35; the effect size of circular economy principles on economic performance was medium, greater than 0.15; the other effects were weak, greater than 0.02, except for internal stakeholder on environmental performance, which had no effect [109].
Hypotheses 1a and 1b were supported: CE principles significantly influenced economic and environmental performance (β = 0.409, p = 0.000; β = 0.537, p = 0.000). Hypothesis 2a was supported: internal stakeholder pressure significantly influenced economic performance (β = 0.258, p = 0.000). However, hypothesis 2b was not supported: internal stakeholder pressure had not significantly influenced environmental performance (β = 0.040, p = 0.492). Hypotheses 3a and 3b were supported: external stakeholder pressure significantly influenced economic and environmental performance (β = 0.206, p = 0.000; β = 0.299, p = 0.000).
The mediating effect of the CE principles was analysed by the indirect and direct effect significance [95,96]. Hypotheses 4a and 4b were supported. The CE had mediation among internal stakeholder pressure and economic performance, the type of mediation was complementary because both effects, direct and indirect, were significant (β = 0.258, p = 0.000; β = 0.153, p = 0.000). CE principles had full mediation among internal stakeholder pressure and environmental performance that had no significant effect (β = 0.040, p = 0.492), and only the indirect effect was significant (β = 0.201, p = 0.000). Hypotheses 5a and 5b were supported. CE principles were complementary mediators for the relationship between external stakeholder pressure and economic performance because the direct and indirect effects were significant (β = 0.206, p = 0.000; β = 0.178, p = 0.000). CE principles had complementary mediation for the relationship between external stakeholder pressure and environmental performance because the direct and indirect effects were significant (β = 0.299, p = 0.000; β = 0.233, p = 0.000) (see Table 6).
Table 6.
Mediating effect.
The model fit was determined by the standardised root to mean square residual (SRMR) [98]. The SRMR of the estimated model was 0.060 and the SRMR of the saturated model was 0.030. The values less than 0.08 represented that the model had a good fit [110].
5. Discussion
The results indicated that stakeholders are the driving force behind the adoption of CE principles as confirmed by other authors [23,29,30,37,71,111]. The study reveals that the adoption of CE-related practices can create a more sustainable strategy in the agri-food sector because through them the performance of agribusinesses is improved. The study findings also revealed that internal and external stakeholders lead to environmental and economic performance when companies adopt or implement CE principles in the agri-food sector.
The internal stakeholders of the organisation by themselves do not achieve an environmental change in the organisation (ꞵ = 0.040, p = 0.492). They do so only through the adoption of CE principles (ꞵ = 0.201, p = 0.000). However, the same does not happen with the economic aspect of a company, since these do influence the economic performance of the company (ꞵ = 0.258, p = 0.000), and it is supported when the adoption of CE principles intervenes (ꞵ = 0.153, p = 0.000)., Shubham et al. [71] identified that economic performance is closely engaged with the internal stakeholders’ action which is different from external stakeholders and significantly establishes environmental trends. That is demonstrated in the performance of agribusinesses, and it is improved when the CE principles intervene. Additionally, some developing countries’ organisations are recognised as the most influential stakeholders that have pushed the organisation to develop and adopt CE principles [23].
Meanwhile, this contradictory situation can be helpful to reorganise economic and environmental performance where companies have no easy access to sustainable technologies and weak social, economic, and environmental policies. Furthermore, the large investments associated with CE transits i.e., CE training that makes most companies reluctant to take initiatives of this kind. Community stakeholders have recently demanded environmental effectiveness in business operations. CE principles are engaged with waste, toxic and harmful material recycling and maintaining the standards for companies’ reputation and taking part in green initiatives.
As stated above, the study findings show that the adoption of CE principles as requested by stakeholders will greatly improve economic and environmental performance and contribute to organisational legitimacy. While external stakeholders driving economic and environmental performance on their own (ꞵ = 0.206, p = 0.000; ꞵ = 0.299, p = 0.000), and when CE principles are adopted, their influence on performance increases due to the total effect increases (ꞵ = 0.178, p = 0.000; ꞵ = 0.233, p = 0.000). The external stakeholders have a huge impact on the product design phase, product lifecycle, reduction of raw materials consumption and reduction of toxic gas emissions that can be made possible by the adoption of CE-related principles.
Moreover, internal stakeholders are less associated with environmental performance by adopting CE-related principles due to internal stakeholders being involved at the request of external stakeholders. Therefore, internal stakeholder engagement was less than that of external stakeholders.
However, where the principles of the circular economy intervene, the dynamic changes and, through them, internal stakeholders become involved in environmental performance through the mediation effects. Additionally, Baah et al. [29,30,111] supported the above findings by explaining that internal and external stakeholder pressures create stronger internal and external stakeholder relationships that are embedded with economic and environmental performance and lead to higher competitiveness and efficiency advantages. Moreover, the adoption of CE principles allows companies to accomplish sustainable economic and environmental benefits [23]. Subsequently, the adoption of CE principles can enhance the reduction of raw material consumption, reduce dependency on natural resources, and allow the reuse and recycling of used materials. This improves environmental efficiency and ultimately, guarantees the protection of the environment.
Specifically, the external stakeholders had a stronger effect on sustainability than the internal stakeholders, who had little effect on sustainability but participated in the green economy. This result, as explained based on stakeholder theory, basically indicates that the internal and external stakeholder’s pressures lead to CE adoption and appreciation of economic and environmental performance. Freeman et al. [28] and Friedman and Miles [27] state that stakeholder theory not only considered the industry norms and values but also provides a route to the adoption of new practices to enhance the industry’s reputation as well as motivate stakeholders in the adoption of new practices.
Companies pursue sustainable environmental policies for external stakeholders [23]; for this, companies follow the ISO 14001 principles and manage the environmental aspects. This should be possible through external and internal stakeholder harmony and the adoption of CE principles that confirm the findings of studies. Internal stakeholders are involved in the companies’ management decisions and practices and are therefore essential in meeting the expectations of the company.
6. Conclusions
Resource scarcity has an alarming effect on environmental performance that needs a rapid company strategy change. With the scarcity of resources and increasing prices of raw materials, companies are actively engaging with CE practices, which not only promote economic performance but also environmental efficiency. This study highlights the stakeholder perspectives and is concerned with internal and external stakeholder behaviours toward the adoption of CE-related principles and organisational legitimacy in the context of economic and environmental performance.
The results of the study demonstrated that economic and environmental performance is affected the most by the external stakeholders through the adoption of circular economy principles. Although the internal stakeholders do not affect the environmental performance, with the adoption of circular economy principles mediating the relationship, the internal stakeholders encourage environmental performance.
Therefore, the findings and discussions indicated that internal and external stakeholders are related to the adoption of CE principles. The adoption of CE principles has gained momentum and strong influence on internal and external stakeholders for environmental legitimacy which leads to high economic performance. Furthermore, the results showed that external stakeholders significantly influenced environmental legitimacy and economic performance in agri-business. In particular, the study highlighted that external stakeholders are the most powerful force for environmental initiatives in Mexico’s agri-business.
Although internal and external stakeholders are known to be the strongest influencers of CE principles’ adoption and motivation initiatives in Mexico agri-business, internal stakeholders followed company CE training policies in terms of environmental and economic benefits. Furthermore, it was found that adopting circular economy principles has a large impact on external stakeholders’ adoption of CE and significantly improves environmental legitimacy. Furthermore, external stakeholders were perceived to have a greater influence than internal stakeholders on green legitimacy.
A limitation of the study was that it only analysed one type of industry, agri-business, and another limitation involved a cross-sectional analysis. Therefore, a longitudinal strategy for data collecting and study design should be used to highlight stakeholder impact and better understand the reach of the CE principles’ concepts, as it would use cross-cutting data that could be used to analyse the time effect in the stages of the adoption of CE principles, before the adoption, during the adoption, and after the adoption. In addition, this proposed model can be used in different industries like automation, and aviation to check economic and environmentally sustainable performance. Furthermore, an exploratory case study should be conducted to explore the behaviour of internal and external stakeholders in the adoption of CE principles and how stakeholders influence the adoption of CE principles with longitudinal data to help understand the impact of stakeholders and the long-term behaviour of green initiatives.
7. Theoretical Implications
Recognising organisations need to be environmentally conscious and respond/act to stakeholder demands to increase their environmental initiatives, green influence or environmental performance and environmental effectiveness is largely a matter of stakeholders and is based on stakeholder theory.
Thus, using stakeholder theory, the study not only examined the stakeholders’ side and CE principles adoption but also provided an overview of the impacts on economic and environmental performance and the mediator role of the CE principles. In particular, the study analyses internal and external stakeholders, such as owners and the customers of the company, and their effect on advancing CE initiatives, which have significant influences on companies’ decisions and strategies.
The study findings stated that the adoption of CE practices in an organisation has a positive impact on external and internal stakeholders and thus gains organisational legitimacy. Stakeholder theory proposes a theoretical framework to support the findings, that differs from others like institutional theory and resource-based theory. This is because institutional theory has three different isomorphisms, i.e., coercive, normative, and mimetic, that result in organisational performance rather than motivation to stakeholders for adoption of CE principles.
8. Practical Implications
Environmental protection is central to recent sustainability debates and more work is required to protect the environment and economic issues. However, agri-business is actively involved in training employees for the adoption of CE principles and transiting the linear economy to a CE. Moreover, agri-business is playing an important role in sustainable economic growth, social sustainability and ensuring environmental protection. Ideally, stakeholders can support manufacturing firms in this matter by setting up subsidy policies to govern CE practices that support corporate social responsibility and product life cycle assessment.
Such initiatives will increase environmental efficiency along with a green energy response by ensuring improved production systems, raw material consumption, product reuse, product modernisation, enhanced product life cycle, product recovery, recycling, and remanufacturing can increase resource usage capacity and reduce resource dependence. In addition, CE principles allow for reducing raw material costs, reducing pollution, reducing waste generation, reducing GHGs emissions and inventory storage which is closely related to environmental performance. Also, policymakers and trendsetters seeking to promote CE initiatives should support manufacturing to embrace circularity activity engaged with sustainable materials (based on renewable, reuse, redesign, remanufacturing principles) for the biological cycle.
CE principles encourage healthy and environmentally balanced societies that recognise non-toxic products, a safe work environment, high stakeholder satisfaction, higher firm performance, and training for employees in the adoption of basic CE principles. According to the study findings supporting Mexico’s agri-food industry, when the circular economy principles are integrated, the stakeholders generate a favourable change toward environmental and economic performance. Therefore, government strategies could focus on promoting the adoption of these principles, since they not only have a favourable impact on the environment but also with the adoption of these principles, economic benefits are generated for organisations.
Author Contributions
Conceptualisation, J.C.H.-A. and S.N.; methodology, S.N.L.-H.; software, S.N.L.-H.; validation, S.N.L.-H.; formal analysis, S.N. and S.N.L.-H.; investigation, J.C.H.-A.; resources, J.C.H.-A.; data curation, S.N.L.-H.; writing—original draft preparation, S.N. and S.N.L.-H.; writing—review and editing, J.C.H.-A. and S.M.; visualisation, S.N. and S.N.L.-H.; supervision, S.M.; project administration, J.C.H.-A.; funding acquisition, J.C.H.-A. All authors have read and agreed to the published version of the manuscript.
Funding
This research received no external funding.
Institutional Review Board Statement
The study was conducted in accordance with the Declaration of Helsinki and approved by the Institutional Review Board of Universidad Autónoma de Baja California.
Informed Consent Statement
Informed consent was obtained from all subjects involved in the study.
Data Availability Statement
The data presented in this study are openly available Mendeley Data at doi: 10.17632/hnh7fcm398, accessed on 5 August 2022, reference number V1.
Conflicts of Interest
The authors declare no conflict of interest.
References
- Toop, T.A.; Ward, S.; Oldfield, T.; Hull, M.; Kirby, M.E.; Theodorou, M.K. AgroCycle—Developing a circular economy in agriculture. Energy Procedia 2017, 123, 76–80. [Google Scholar]
- Parfitt, J.; Barthel, M.; Macnaughton, S. Food waste within food supply chains: Quantification and potential for change to Philos. Trans. R. Soc. B Biol. Sci. 2010, 365, 3065–3081. [Google Scholar]
- European Commission Urban Wastewater. Available online: https://environment.ec.europa.eu/topics/water/urban-wastewater_en (accessed on 10 September 2022).
- European Environment Agency Directive (EU) 2018/850 of the European Parliament and of the Council of 30 May 2018 Amending Directive 1999/31/EC on the Landfill of Waste 2018. Available online: https://www.eea.europa.eu/policy-documents/directive-eu-2018-850-amending (accessed on 10 September 2022).
- European Commission Circular Economy Action Plan. Available online: https://environment.ec.europa.eu/strategy/circular-economy-action-plan_en (accessed on 10 September 2022).
- Ghisellini, P.; Cialani, C.; Ulgiati, S. A review on circular economy: The expected transition to a balanced interplay of environmental and economic systems. J. Clean. Prod. 2016, 114, 11–32. [Google Scholar] [CrossRef]
- Farooque, M.; Zhang, A.; Thürer, M.; Qu, T.; Huisingh, D. Circular supply chain management: A definition and structured literature review. J. Clean. Prod. 2019, 228, 882–900. [Google Scholar] [CrossRef]
- Mentink, B.A.S. Circular Business Model Innovation: A Process Framework and a Tool for Business Model Innovation in a Circular Economy; Delft University of Technology: Delft, The Netherlands; Leiden University: Leiden, The Netherlands, 2014. [Google Scholar]
- McDonough, W.; Braungart, M. Towards a sustaining architecture for the 21st century: The promise of cradle-to-cradle design. Ind. Environ. 2003, 26, 13–16. [Google Scholar]
- Yuan, Z.; Bi, J.; Moriguichi, Y. The circular economy: A new development strategy in China. J. Ind. Ecol. 2006, 10, 4–8. [Google Scholar]
- Ellen MacArthur Foundation towards the Circular Economy Vol. 1: An Economic and Business Rationale for an Accelerated Transition. Available online: https://ellenmacarthurfoundation.org/towards-the-circular-economy-vol-1-an-economic-and-business-rationale-for-an (accessed on 15 September 2022).
- Broadbent, C. Steel’s recyclability: Demonstrating the benefits of recycling steel to achieve a circular economy. Int. J. Life Cycle Assess. 2016, 21, 1658–1665. [Google Scholar]
- Cândido, D.; Bolsan, A.C.; Hollas, C.E.; Venturin, B.; Tápparo, D.C.; Bonassa, G.; Antes, F.G.; Steinmetz, R.L.R.; Bortoli, M.; Kunz, A. Integration of swine manure anaerobic digestion and digestate nutrients removal/recovery under a circular economy concept. J. Environ. Manage. 2022, 301, 113825. [Google Scholar] [CrossRef]
- Yong, R. The circular economy in China. J. Mater. Cycles Waste Manag. 2007, 9, 121–129. [Google Scholar] [CrossRef]
- Zhijun, F.; Nailing, Y. Putting a circular economy into practice in China. Sustain. Sci. 2007, 2, 95–101. [Google Scholar]
- Velasco-Muñoz, J.F.; Mendoza, J.M.F.; Aznar-Sánchez, J.A.; Gallego-Schmid, A. Circular economy implementation in the agricultural sector: Definition, strategies and indicators. Resour. Conserv. Recycl. 2021, 170, 105618. [Google Scholar]
- Schanes, K.; Dobernig, K.; Gözet, B. Food waste matters—A systematic review of household food waste practices and their policy implications. J. Clean. Prod. 2018, 182, 978–991. [Google Scholar] [CrossRef]
- Lazell, J. Consumer food waste behaviour in universities: Sharing as a means of prevention. J. Consum. Behav. 2016, 15, 430–439. [Google Scholar]
- do Carmo Stangherlin, I.; de Barcellos, M.D. Drivers and barriers to food waste reduction. Br. Food J. 2018, 120, 2364–2387. [Google Scholar] [CrossRef]
- United Nations (UN) Sustainable Development Goals. Available online: https://sdgs.un.org/goals (accessed on 10 September 2022).
- O’Connor, J.; Mickan, B.S.; Rinklebe, J.; Song, H.; Siddique, K.H.M.; Wang, H.; Kirkham, M.B.; Bolan, N.S. Environmental implications, potential value, and future of food-waste anaerobic digestate management: A review. J. Environ. Manage. 2022, 318, 115519. [Google Scholar] [CrossRef] [PubMed]
- Preisner, M.; Smol, M.; Horttanainen, M.; Deviatkin, I.; Havukainen, J.; Klavins, M.; Ozola-Davidane, R.; Kruopienė, J.; Szatkowska, B.; Appels, L.; et al. Indicators for resource recovery monitoring within the circular economy model implementation in the wastewater sector. J. Environ. Manage. 2022, 304, 114261. [Google Scholar] [CrossRef]
- Chiappetta Jabbour, C.J.; Seuring, S.; Lopes de Sousa Jabbour, A.B.; Jugend, D.; De Camargo Fiorini, P.; Latan, H.; Izeppi, W.C. Stakeholders, innovative business models for the circular economy and sustainable performance of firms in an emerging economy facing institutional voids. J. Environ. Manage 2020, 264, 110416. [Google Scholar]
- Salvioni, D.M.; Almici, A. Transitioning toward a circular economy: The impact of stakeholder engagement on sustainability culture. Sustainability 2020, 12, 8641. [Google Scholar] [CrossRef]
- Donaldson, T.; Preston, L.E. The Stakeholder Theory of the Corporation: Concepts, Evidence, and Implications. Acad. Manag. Rev. 1995, 20, 65–91. [Google Scholar] [CrossRef]
- Freeman, R.E. Strategic Management: A Stakeholder Approach; Pitman: Marshfield, MA, USA, 1984. [Google Scholar]
- Friedman, A.L.; Miles, S. Developing Stakeholder Theory. J. Manag. Stud. 2002, 39, 1–21. [Google Scholar]
- Freeman, R.E.; Harrison, J.S.; Wicks, A.C.; Parmar, B.L.; De Colle, S. Stakeholder Theory: The State of the Art; Cambridge University Press: Cambridge, UK, 2010. [Google Scholar]
- Baah, C.; Jin, Z.; Tang, L. Organizational and regulatory stakeholder pressures friends or foes to green logistics practices and financial performance: Investigating corporate reputation as a missing link. J. Clean. Prod. 2020, 247, 119125. [Google Scholar] [CrossRef]
- Baah, C.; Opoku-Agyeman, D.; Acquah, I.S.K.; Agyabeng-Mensah, Y.; Afum, E.; Faibil, D.; Abdoulaye, F.A.M. Examining the correlations between stakeholder pressures, green production practices, firm reputation, environmental and financial performance: Evidence from manufacturing SMEs. Sustain. Prod. Consum. 2021, 27, 100–114. [Google Scholar]
- González-Benito, J.; González-Benito, Ó. The role of stakeholder pressure and managerial values in the implementation of environmental logistics practices. Int. J. Prod. Res. 2006, 44, 1353–1373. [Google Scholar] [CrossRef]
- González-Rodríguez, M.R.; Díaz-Fernández, M.C.; Biagio, S. The perception of socially and environmentally responsible practices based on values and cultural environment from a customer perspective. J. Clean. Prod. 2019, 216, 88–98. [Google Scholar] [CrossRef]
- McDowall, W.; Geng, Y.; Huang, B.; Barteková, E.; Bleischwitz, R.; Türkeli, S.; Kemp, R.; Doménech, T. Circular Economy Policies in China and Europe. J. Ind. Ecol. 2017, 21, 651–661. [Google Scholar]
- Bai, L.; Qiao, Q.; Yao, Y.; Guo, J.; Xie, M. Insights on the development progress of National Demonstration eco-industrial parks in China. J. Clean. Prod. 2014, 70, 4–14. [Google Scholar] [CrossRef]
- Stahel, W.R.; Reday-Mulvey, G. The Potential for Substituting Manpower for Energy: Final Report 30 July 1977 for the Commission of the European Communities; Study (Battelle-Geneva (Institute)); Battelle-Geneva Research Centre: Columbus, OH, USA, 1977. [Google Scholar]
- Stahel, W.R. The product life factor. In An Inquiry into the Nature of Sustainable Societies: The Role of the Private Sector (Series: Mitchell Prize Papers); NARC: Newcastle, UK, 1982; pp. 74–96. [Google Scholar]
- Govindan, K.; Hasanagic, M. A systematic review on drivers, barriers, and practices towards circular economy: A supply chain perspective. Int. J. Prod. Res. 2018, 56, 278–311. [Google Scholar] [CrossRef]
- Barnabè, F.; Nazir, S. Conceptualizing and enabling circular economy through integrated thinking. Corp. Soc. Responsib. Environ. Manag. 2022, 29, 448–468. [Google Scholar] [CrossRef]
- CIRAIG. Circular Economy: A Critical Literature Review of Concepts; CIRAIG: Montreal, BC, Canada, 2015. [Google Scholar]
- European Union Closing the Loop—An EU Action Plan for the Circular Economy. COM no. 614. Available online: https://eur-lex.europa.eu/legal-content/EN/TXT/?uri=CELEX%3A52015DC0614 (accessed on 10 September 2022).
- European Union towards a Circular Economy: A Zero Waste Programme for Europe. COM no. 398. Available online: https://eur-lex.europa.eu/legal-content/EN/TXT/?uri=celex%3A52014DC0398 (accessed on 10 September 2022).
- European Commission Communication on the 2017 List of Critical Raw Materials for the EU. Available online: https://eur-lex.europa.eu/legal-content/EN/TXT/?uri=CELEX%3A52017DC0490 (accessed on 10 September 2022).
- Lacy, P.; Rutqvist, J. The Product as a Service Business Model: Performance over Ownership. In Waste to Wealth; Springer: Berlin/Heidelberg, Germany, 2015; pp. 99–114. [Google Scholar]
- European Commission The European Green Deal. Available online: https://eur-lex.europa.eu/legal-content/EN/TXT/?uri=COM%3A2019%3A640%3AFIN (accessed on 10 September 2022).
- SEMARNAT The National Environmental Information and Natural Resources System. Available online: https://apps1.semarnat.gob.mx:8443/dgeia/informe_12/00_intros/introduccion.html (accessed on 10 September 2022).
- Góngora-Pérez, J.P. Relación entre México y Alemania. Comer. Exter. 2012, 62, 10–12. [Google Scholar]
- Perez-Zabaleta, M.; Atasoy, M.; Khatami, K.; Eriksson, E.; Cetecioglu, Z. Bio-based conversion of volatile fatty acids from waste streams to polyhydroxyalkanoates using mixed microbial cultures. Bioresour. Technol. 2021, 323, 124604. [Google Scholar] [CrossRef]
- INEGI National Institute of Statistics and Geography (INEGI) (Mexico). Available online: https://ghdx.healthdata.org/organizations/national-institute-statistics-and-geography-inegi-mexico (accessed on 10 September 2022).
- Dieleman, H.; Martínez-Rodríguez, M.-C. Potentials and challenges for a circular economy in mexico. In Towards Zero Waste; Springer: Berlin/Heidelberg, Germany, 2019; pp. 9–24. [Google Scholar]
- Omran, B.A.; Baek, K.-H. Valorization of agro-industrial biowaste to green nanomaterials for wastewater treatment: Approaching green chemistry and circular economy principles. J. Environ. Manag. 2022, 311, 114806. [Google Scholar]
- Jakhar, S.K.; Mangla, S.K.; Luthra, S.; Kusi-Sarpong, S. When stakeholder pressure drives the circular economy. Manag. Decis. 2019, 57, 904–920. [Google Scholar]
- Pesce, M.; Tamai, I.; Guo, D.; Critto, A.; Brombal, D.; Wang, X.; Cheng, H.; Marcomini, A. Circular Economy in China: Translating Principles into Practice. Sustainability 2020, 12, 832. [Google Scholar] [CrossRef]
- Vermunt, D.A.; Negro, S.O.; Verweij, P.A.; Kuppens, D.V.; Hekkert, M.P. Exploring barriers to implementing different circular business models. J. Clean. Prod. 2019, 222, 891–902. [Google Scholar]
- Baxter, W.L. Designing Circular Possessions: Exploring Human-Object Relationships in the Circular Economy; Imperial College London: London, UK, 2017. [Google Scholar]
- Kumar, V.; Sezersan, I.; Garza-Reyes, J.A.; Gonzalez, E.D.R.S.; AL-Shboul, M.A. Circular economy in the manufacturing sector: Benefits, opportunities and barriers. Manag. Decis. 2019, 57, 1067–1086. [Google Scholar]
- Mishra, J.L.; Chiwenga, K.D.; Ali, K. Collaboration as an enabler for circular economy: A case study of a developing country. Manag. Decis. 2021, 59, 1784–1800. [Google Scholar] [CrossRef]
- Kirchherr, J.; Piscicelli, L.; Bour, R.; Kostense-Smit, E.; Muller, J.; Huibrechtse-Truijens, A.; Hekkert, M. Barriers to the Circular Economy: Evidence From the European Union (EU). Ecol. Econ. 2018, 150, 264–272. [Google Scholar] [CrossRef]
- Zeng, X.; Ogunseitan, O.A.; Nakamura, S.; Suh, S.; Kral, U.; Li, J.; Geng, Y. Reshaping global policies for circular economy. Circ. Econ. 2022, 1, 100003. [Google Scholar] [CrossRef]
- Guldmann, E.; Huulgaard, R.D. Barriers to circular business model innovation: A multiple-case study. J. Clean. Prod. 2020, 243, 118160. [Google Scholar] [CrossRef]
- Cantú, A.; Aguiñaga, E.; Scheel, C. Learning from Failure and Success: The Challenges for Circular Economy Implementation in SMEs in an Emerging Economy. Sustainability 2021, 13, 1529. [Google Scholar]
- Geng, Y.; Zhu, Q.; Doberstein, B.; Fujita, T. Implementing China’s circular economy concept at the regional level: A review of progress in Dalian, China. Waste Manag. 2009, 29, 996–1002. [Google Scholar] [PubMed]
- Mirabella, N.; Castellani, V.; Sala, S. Current options for the valorization of food manufacturing waste: A review. J. Clean. Prod. 2014, 65, 28–41. [Google Scholar] [CrossRef]
- Gomez-Gonzalez, E.; Fernandez-Muñoz, B.; Barriga-Rivera, A.; Navas-Garcia, J.M.; Fernandez-Lizaranzu, I.; Munoz-Gonzalez, F.J.; Parrilla-Giraldez, R.; Requena-Lancharro, D.; Guerrero-Claro, M.; Gil-Gamboa, P.; et al. Hyperspectral image processing for the identification and quantification of lentiviral particles in fluid samples. Sci. Rep. 2021, 11, 16201. [Google Scholar]
- Rodrigues, J.P.B.; Liberal, Â.; Petropoulos, S.A.; Ferreira, I.C.F.R.; Oliveira, M.B.P.P.; Fernandes, Â.; Barros, L. Agri-Food Surplus, Waste and Loss as Sustainable Biobased Ingredients: A Review. Molecules 2022, 27, 5200. [Google Scholar] [CrossRef]
- Leyva-López, N.; Lizárraga-Velázquez, C.E.; Hernández, C.; Sánchez-Gutiérrez, E.Y. Exploitation of Agro-Industrial Waste as Potential Source of Bioactive Compounds for Aquaculture. Foods 2020, 9, 843. [Google Scholar] [CrossRef] [PubMed]
- Torres-León, C.; Ramírez-Guzman, N.; Londoño-Hernandez, L.; Martinez-Medina, G.A.; Díaz-Herrera, R.; Navarro-Macias, V.; Alvarez-Pérez, O.B.; Picazo, B.; Villarreal-Vázquez, M.; Ascacio-Valdes, J.; et al. Food Waste and Byproducts: An Opportunity to Minimize Malnutrition and Hunger in Developing Countries. Front. Sustain. Food Syst. 2018, 2, 52. [Google Scholar] [CrossRef]
- Nishitani, K.; Kokubu, K.; Wu, Q.; Kitada, H.; Guenther, E.; Guenther, T. Material flow cost accounting (MFCA) for the circular economy: An empirical study of the triadic relationship between MFCA, environmental performance, and the economic performance of Japanese companies. J. Environ. Manage 2022, 303, 114219. [Google Scholar] [CrossRef]
- Ellen MacArthur Foundation Global Commitment 2021 Signatory Report. Available online: https://ellenmacarthurfoundation.org/global-commitment-2021/signatory-reports/gov/ministry-of-the-environment-of-the-government-of-the-state-of-mexico-mexico (accessed on 10 September 2022).
- USDA Food Dollar Series. Available online: https://www.ers.usda.gov/data-products/food-dollar-series/ (accessed on 15 September 2022).
- Silva, E.S.; Hassani, H.; Madsen, D.Ø.; Gee, L. Googling Fashion: Forecasting Fashion Consumer Behaviour Using Google Trends. Soc. Sci. 2019, 8, 111. [Google Scholar]
- Shubham; Charan, P.; Murty, L.S. Organizational adoption of sustainable manufacturing practices in India: Integrating institutional theory and corporate environmental responsibility. Int. J. Sustain. Dev. World Ecol. 2018, 25, 23–34. [Google Scholar] [CrossRef]
- Gupta, S.; Chen, H.; Hazen, B.T.; Kaur, S.; Santibañez Gonzalez, E.D.R. Circular economy and big data analytics: A stakeholder perspective. Technol. Forecast. Soc. Change 2019, 144, 466–474. [Google Scholar] [CrossRef]
- Ghinoi, S.; Silvestri, F.; Steiner, B. The role of local stakeholders in disseminating knowledge for supporting the circular economy: A network analysis approach. Ecol. Econ. 2020, 169, 106446. [Google Scholar]
- Rincón-Moreno, J.; Ormazábal, M.; Jaca, C. Stakeholder Perspectives in Transitioning to a Local Circular Economy: A Case Study in Spain. Circ. Econ. Sustain. 2022, 2, 693–711. [Google Scholar]
- Esposito De Falco, S.; Scandurra, G.; Thomas, A. How stakeholders affect the pursuit of the Environmental, Social, and Governance. Evidence from innovative small and medium enterprises. Corp. Soc. Responsib. Environ. Manag. 2021, 28, 1528–1539. [Google Scholar] [CrossRef]
- Tura, N.; Keränen, J.; Patala, S. The darker side of sustainability: Tensions from sustainable business practices in business networks. Ind. Mark. Manag. 2019, 77, 221–231. [Google Scholar]
- de Jesus, A.; Mendonça, S. Lost in Transition? Drivers and Barriers in the Eco-innovation Road to the Circular Economy. Ecol. Econ. 2018, 145, 75–89. [Google Scholar]
- Ritzén, S.; Sandström, G.Ö. Barriers to the Circular Economy—Integration of Perspectives and Domains. Procedia CIRP 2017, 64, 7–12. [Google Scholar] [CrossRef]
- Parida, V.; Burström, T.; Visnjic, I.; Wincent, J. Orchestrating industrial ecosystem in circular economy: A two-stage transformation model for large manufacturing companies. J. Bus. Res. 2019, 101, 715–725. [Google Scholar]
- Yuan, L.; Hansen, M.F.; Røder, H.L.; Wang, N.; Burmølle, M.; He, G. Mixed-species biofilms in the food industry: Current knowledge and novel control strategies. Crit. Rev. Food Sci. Nutr. 2020, 60, 2277–2293. [Google Scholar] [CrossRef] [PubMed]
- Liu, A.; Niyongira, R. Chinese consumers food purchasing behaviors and awareness of food safety. Food Control 2017, 79, 185–191. [Google Scholar] [CrossRef]
- Jin, S.; Zhou, L. Consumer interest in information provided by food traceability systems in Japan. Food Qual. Prefer. 2014, 36, 144–152. [Google Scholar]
- Raheem, D.; Shishaev, M.; Dikovitsky, V. Food System Digitalization as a Means to Promote Food and Nutrition Security in the Barents Region. Agriculture 2019, 9, 168. [Google Scholar]
- Siegrist, M.; Hartmann, C. Consumer acceptance of novel food technologies. Nat. Food 2020, 1, 343–350. [Google Scholar] [CrossRef]
- Ajzen, I. The theory of planned behavior. Organ. Behav. Hum. Decis. Process. 1991, 50, 179–211. [Google Scholar]
- Wee, C.S.; Ariff, M.S.B.M.; Zakuan, N.; Tajudin, M.N.M.; Ismail, K.; Ishak, N. Consumers perception, purchase intention and actual purchase behavior of organic food products. Rev. Integr. Bus. Econ. Res. 2014, 3, 378. [Google Scholar]
- Huber, F.; Herrmann, A.; Wricke, M. Customer satisfaction as an antecedent of price acceptance: Results of an empirical study. J. Prod. Brand Manag. 2001, 10, 160–169. [Google Scholar]
- Singh, S.K.; Singh, A.P. Interplay of organizational justice, psychological empowerment, organizational citizenship behavior, and job satisfaction in the context of circular economy. Manag. Decis. 2019, 57, 937–952. [Google Scholar]
- Pasotti, E. Sorting through the Trash: The Waste Management Crisis in Southern Italy. South Eur. Soc. Polit. 2010, 15, 289–307. [Google Scholar] [CrossRef]
- Cembalo, L.; Borrello, M.; De Luca, A.I.; Giannoccaro, G.; D’Amico, M. Transitioning agri-food systems into circular economy trajectories. Aestimum 2020, 199–218. [Google Scholar]
- Marangon, F.; Tempesta, T.; Troiano, S.; Vecchiato, D. Food waste, consumer attitudes and behaviour. A study in the North-Eastern part of Italy. Ital. Rev. Agric. Econ. 2014, 69, 201–209. [Google Scholar]
- Chiaraluce, G.; Bentivoglio, D.; Finco, A. Circular Economy for a Sustainable Agri-Food Supply Chain: A Review for Current Trends and Future Pathways. Sustainability 2021, 13, 9294. [Google Scholar]
- Donner, M.; Gohier, R.; de Vries, H. A new circular business model typology for creating value from agro-waste. Sci. Total Environ. 2020, 716, 137065. [Google Scholar] [CrossRef] [PubMed]
- Lavelli, V.; Beccalli, M.P. Cheese whey recycling in the perspective of the circular economy: Modeling processes and the supply chain to design the involvement of the small and medium enterprises. Trends Food Sci. Technol. 2022, 126, 86–98. [Google Scholar]
- Nitzl, C.; Roldan, J.L.; Cepeda, G. Mediation analysis in partial least squares path modeling. Ind. Manag. Data Syst. 2016, 116, 1849–1864. [Google Scholar] [CrossRef]
- Hair, J.F.; Hult, G.T.; Ringle, C.M.; Sarstedt, M. A Primer on Partial Least Squares Structural Equation Modeling (PLS-SEM); Sage Publications: Thousand Oaks, CA, USA, 2017. [Google Scholar]
- Leyva-Hernández, S.N.; Toledo-López, A.; Hernández-Lara, A.B. Purchase intention for organic food products in Mexico: The mediation of consumer desire. Foods 2021, 10, 245. [Google Scholar] [CrossRef]
- Benitez, J.; Henseler, J.; Castillo, A.; Schuberth, F. How to perform and report an impactful analysis using partial least squares: Guidelines for confirmatory and explanatory IS research. Inf. Manag. 2020, 57, 103168. [Google Scholar]
- Ringle, C.M.; Wende, S.; Becker, J.-M. SmartPLS 4. 2022. SmartPLS GmbH: Oststeinbek, Germany. 2022. Available online: http://www.smartpls.com (accessed on 15 September 2022).
- Sarkis, J.; Zhu, Q.; Lai, K.H. An organizational theoretic review of green supply chain management literature. Int. J. Prod. Econ. 2011, 130, 1–15. [Google Scholar] [CrossRef]
- Nuñez-Cacho, P.; Górecki, J.; Molina-Moreno, V.; Corpas-Iglesias, F.A. What Gets Measured, Gets Done: Development of a Circular Economy Measurement Scale for Building Industry. Sustainability 2018, 10, 2340. [Google Scholar]
- Zhu, Q.; Geng, Y.; Lai, K. Circular economy practices among Chinese manufacturers varying in environmental-oriented supply chain cooperation and the performance implications. J. Environ. Manage 2010, 91, 1324–1331. [Google Scholar]
- Nitzl, C. The use of partial least squares structural equation modelling (PLS-SEM) in management accounting research: Directions for future theory development. J. Account. Lit. 2016, 37, 19–35. [Google Scholar] [CrossRef]
- Cohen, J. Statistical Power Analysis for the Behavioral Sciences; Lawrence Erlbaum Associates: New York, NY, USA, 1988. [Google Scholar]
- Ringle, C.M.; Sarstedt, M.; Mitchell, R.; Gudergan, S.P. Partial least squares structural equation modeling in HRM research. Int. J. Hum. Resour. Manag. 2020, 31, 1617–1643. [Google Scholar] [CrossRef]
- Sarstedt, M.; Ringle, C.M.; Smith, D.; Reams, R.; Hair, J.F. Partial least squares structural equation modeling (PLS-SEM): A useful tool for family business researchers. J. Fam. Bus. Strateg. 2014, 5, 105–115. [Google Scholar]
- Hair, J.F.; Risher, J.J.; Sarstedt, M.; Ringle, C.M. When to use and how to report the results of PLS-SEM. Eur. Bus. Rev. 2019, 31, 2–24. [Google Scholar] [CrossRef]
- Hair, J.F.; Ringle, C.M.; Sarstedt, M. PLS-SEM: Indeed a silver bullet. J. Mark. Theory Pract. 2011, 19, 139–152. [Google Scholar]
- Cohen, J. A power primer. Quant. Methods Psychol. 1992, 112, 155–159. [Google Scholar] [CrossRef]
- Henseler, J.; Hubona, G.; Ray, P.A. Using PLS path modeling in new technology research: Updated guidelines. Ind. Manag. Data Syst. 2016, 116, 2–20. [Google Scholar] [CrossRef]
- Baah, C.; Afum, E.; Agyabeng-Mensah, Y.; Agyeman, D.O. Stakeholder Influence on Adoption of Circular Economy Principles: Measuring Implications for Satisfaction and Green Legitimacy. Circ. Econ. Sustain. 2022, 2, 91–111. [Google Scholar]
Publisher’s Note: MDPI stays neutral with regard to jurisdictional claims in published maps and institutional affiliations. |
© 2022 by the authors. Licensee MDPI, Basel, Switzerland. This article is an open access article distributed under the terms and conditions of the Creative Commons Attribution (CC BY) license (https://creativecommons.org/licenses/by/4.0/).
