Abstract
This study aims to evaluate the value management (VM) implementation barriers in construction projects. Consequently, information from 126 experts in the building industry was gathered via a questionnaire survey. Subsequently, the data were analyzed by exploratory factor analysis (EFA) and partial least square structural modeling (PLS-SEM). The results of EFA revealed that the VM barriers were grouped into six new constructs: client, knowledge, information, culture, resources, team members, and workshop. The barriers prioritization model was developed using PLS-SEM, and it indicated that team members are critical barriers to VM adoption. Although this study was limited to India’s VM context, its findings can be applied to other developing countries yet to implement VM in their construction industries. The study enhances stakeholder awareness and an understanding of the barriers affecting the implementation of VM, including building professionals, in India. It suggests strategies and activities overcome these barriers and facilitate a higher building quality, while maintaining a reasonable price.
1. Introduction
Residential development is one of the key elements of a healthy community that describes the wellbeing and quality of life of people everywhere [1]. About 40% of the world’s energy is used by residential structures, which also produce up to one-third of the world’s green house gas (GHG) emissions [2]. However, residential allocation is insufficient to fulfill demand in a constantly evolving society and is becoming more urbanized [3]. As a result, low-wage individuals’ access to inexpensive housing is hampered by growing urbanization [4]. Slums and substandard housing are home to an estimated 828 million people living below the poverty line in rising countries. By 2020, it is predicted that the number will increase to 1.4 billion [3,5,6]. These areas have seen tremendous expansion, which emphasizes the crucial role that residential buildings play in ensuring modest living standards [7]. Consequently, all governments have emphasized the construction of inexpensive housing by enacting several affordable housing regulations [1]. However, there is debate about whether housing is still affordable for low-income people [3].
India is regarded as a risk market due to its small wages, high joblessness rate, and sustainability challenges [8]. Sharp currency fluctuations (instability), an ignorance of corporate choices, and limitations on financial provision all impact risk. Consequently, one of the main issues confronting policymakers is the absence of appropriate and acceptable residential development projects. These problems mentioned above have emphasized the importance of achieving “building success” by increasing value, lowering costs, and improving quality to meet Indian building success. However, a building’s success indicators are determined by the building projects’ cost, quality, and time [9]. The usage and adoption of the VM technology concept in the building industry can considerably influence building success [10]. Therefore, by implementing value management (VM), relevant building corporations may manage operational costs, time, and quality since VM reduces expenses, but not at the expense of building standards [11]. VM is a proactive, team-oriented, operational, and formal technique for encouraging value-related consumers or clients to support them gain their project goals [12]. VM has been confirmed to be a process involving an initial phase that continues until it is completed [13]. It encourages a strategy that starts at the planning stage and continues until the construction of the contract. VM would stimulate and decrease unnecessary costs and allow success and sustainability to be merged into projects and the conservation of the budget [14]. Reducing project costs, completion time, and project quality through the VM methodology is essential for construction professionals. Kissi et al. [15] announced that VM was one of the 10 leading drivers to enhance output and value for money, by the Royal Institution of Chartered Surveyors. Tanko et al. [16] support this initiative, which has argued that VM unmistakably seeks to maximize quality and performance without losing value. VM seems to be a globally accepted solution for value for money and increase productivity [17]. VM strategies can ensure the appropriate quality to carry out the best possible cost of living and life cycle evaluation during a project [18]. Al-Yami and Price [19] reported that the VM method provided a primary tool for achieving a better-built environment. They have added that essential value for money in construction projects and infrastructure projects has close links to the VM principle. There are many reasons why VM is required when constructing, referring to practitioners from specific countries. VM was used to fulfill American practitioners’ government needs and resolve project advantages in terms of risk, cost, and excess [20]. In Malaysia, professionals use VM to enhance decision-making, establish targets, develop proposals, enhance communication, and share information [20]. In particular, VM is an extremely useful tool for breaking existing assumptions, enabling people to adopt a modern approach to problem-solving and encouraging them to perceive value-for-money projects and targets [21]. This provides advantages and benefits for the VM deployment of the construction project.
Though VM is widely applied in advanced nations, it is limited in developing nations, such as India [15,22]. During the previous three decades, extensive research was conducted concerning the implementation of VM in the building sector, as indicated in Table 1. However, the existing literature that compared the nature, VM adoption, and integration in the building industry in India, are wanting. Furthermore, the growth rate of India’s construction industry is further limited by the lack of management, technology, and material application, which has slowed VM implementation [23]. As a result, it is crucial to examine the barriers to VM implementation in the construction sector [13]. Finding solutions to these barriers can encourage the adoption of VM by construction industries in India to accomplish an improved quality building and investment worth [24]. Therefore, the overarching research is: “what are the state-of-the-art barriers to VM adoption in the building industry in the Indian construction industry?” This study was conducted in response to prior studies’ recommendations to further explore VMs in developing nations [25]. This research identifies VM implementation barriers by using causal inference tools, such as structural equation modeling (SEM), to highlight the challenges associated with applying VM, and attaining sustainable development in building projects in the Indian building sector. The study will provide India and other developing countries with a yardstick for determining the barriers to implementing the VM principles effectively. This study also aims to assist professionals and senior managers in lowering additional expenses and increasing quality through utilizing VM in various building-related tasks.
Policymakers could use the findings of this study to better ensure the success of their building projects by reducing wasteful spending and increasing long-term sustainability using virtualization technology. So, the results could be a game-changer in underdeveloped countries, where similar building projects are undertaken utilising the same methodologies and approaches [26].
2. Research Background
2.1. Barriers to VM Implementation
Researchers, construction practitioners, and experts within the building industry are interested in VM adoption [13,27,28,29,30]. VM is associated with many benefits if properly applied and implemented. VM has become an accepted technique in the last decade, applying methods and tools which have been generally known [31]. Male et al. [32] argued that VM maximizes the project’s efficiency by managing its framework for expansion and using an advanced proprietary problematized or problematic task(s). In the same vein, Alan Short et al. [33] revealed an organized or structural technique as a fundamental VM concept, a multidisciplinary, functional analysis, and a start-up to complete.
Value Management (VM) is accessible and has drawn much attention in developing nations [15,29,31,34]. The area of interest in developing nations was attributed to huge profits obtained in developed nations through this completely putative theory. However, the existing literature in VM focused on the readiness and awareness of discipline and the associated progression in developing countries. Thus, a current analyses of their adoption challenges have been conducted. Numerous essential issues hindered VM implementation in the public sector. These comprised the absence of data on VM prerequisites, historical data, time for VM’s introduction, a poor understanding of VM and client assurances, and other problems [35]. In Malaysia’s building industry, the significant factors were the lack of VM knowledge, the lack of support expected from the stakeholders and authorities, including administrators from authority and the owners, and the absence of home guidelines relevant to VM adoption [36]. These problems were further confirmed by Jaapar et al. [37]. It showed that insufficient knowledge, resistance to change among the necessary parties, and competing project goals among the groups are major obstacles to the VM workshop. The lack of VM knowledge is another critical problem. However, the time consumed for VM implementation in Malaysia did not bring significant barriers. Four significant components concerning the challenges of VM adoption in Vietnam were identified by Kim et al. [22]. These are: (i) the lack of qualified VM experts; (ii) the inherent difficulties of VM workshops; (iii) poor VM awareness; and (iv) the records of VM application.
In South Africa’s building industry, the significant players are yet to understand the functional benefits of VM [38]. The dearth of awareness of public knowledge and training of participants are significant tasks being confronted by VM implementation [39]. In Ghana’s public project, twenty-two VM challenges were analyzed by Kissi et al. [40], who recognized five significant components. These components impede the VM team’s execution, questions, barriers, and technical concerns in third-world nations. In contrast, some implementation challenges were the dearth of funding from authorities, inadequate VM specialists, and the lack of commitment to VM adoption. The literature is unanimous regarding the need for understanding the barriers to VM in the building industry, and paralleling the studies analyzed in this paper showed different conclusions regarding factors hindering VM implementation in different countries, especially developing economies. Some triggers exist; primarily, most of the stakeholders were ill-informed and were not content with VM processes. Likewise, VM implementation is impacted by poor management and government support. Moreover, consumers are not willing to pay more. Moreover, a lack of understanding and the lack of rules on VM have discouraged the adoption of VM [13]. Another factor hindering VM adoption and implementation is time, which presents a significant challenge for VM studies.
According to the studies we looked at, barriers to the widespread adoption of VM are probably related to the way projects are carried out in low-income countries [13]. Additionally, relevant studies on India are lacking. Likewise, this gap must be closed by identifying VM barriers in the Indian building field. Therefore, this attempted to narrow this gap by developing a model to detect VM adoption obstacles in the Indian construction industry to obtain viable construction projects. Thus, it can be concluded that VM implementation challenges are analogous to how these developing countries implement projects, as shown in Table 1.
Table 1.
Challenges of implementing VM in emerging economies.
Table 1.
Challenges of implementing VM in emerging economies.
| Barriers | Barrier Name | Studies |
|---|---|---|
| B1 | Insufficiency of VM Professionals | [22] |
| B2 | Lack of coordination amongst parties involved | [15] |
| B3 | Lack of proper instruction | [39] |
| B4 | Challenges in getting decision-makers to attend a VM session | [13] |
| B5 | Failure to Acquire Necessary VM Knowledge | [22] |
| B6 | Initially insufficient data collection | [13] |
| B7 | Reluctance to adopt cutting-edge technologies | [41] |
| B8 | Customers and other interested parties not being actively involved | [34] |
| B9 | Challenges in getting project stakeholders to agree on common goals | [13,34,41] |
| B10 | Unwillingness to fully commit to Virtualization | [42] |
| B11 | The inability of the client to convey their needs to the design team. | [42] |
| B2 | The original design team’s justification of their own actions | [39] |
| B13 | The customer is hesitant to pay for the VM | [41] |
| B14 | Inadequate approaches to purchasing and negotiating contracts hinder VM deployment | [43] |
| B15 | Money is spent more on the virtual reality workshop | [39] |
| B16 | Trouble figuring out how to evaluate different options and functionalities | [39] |
| B17 | Caused by a lack of available time for VM research | [35,44] |
| B18 | Challenges in deciding on an inappropriate VM | [13] |
| B19 | Limitations of New Technology in Integrating VM Methodology | [41] |
| B20 | Customers’ unfamiliarity with VM | [22,35] |
| B21 | Lack of regional VM standards | [15,22,36,44] |
| B22 | The government’s lack of support | [13] |
| B23 | The absence of laws establishing VM’s applicability | [42] |
| B24 | Industry-wide resistance to VM adoption | [39,40] |
| B25 | Owners do not have a VM implementation contract | [45] |
2.2. OPS Measurements
Project success has become an international requisite in the building industry. Therefore, stakeholders, such as developers, customers, and consultants, must comprehend the idea of the project’s success. Kineber et al. [46] have created a model and made the case that time, quality, and cost are crucial goals for successful building projects. The recommended model clarified the major objective of a successful building project, which also discussed the insertion of a metric for determining the level of success element. A completed construction project’s primary purpose is to meet its costs, schedule, and highest quality standards. The budget, quality, and schedule of a construction project’s whole life cycle are all essential [34,47].
2.3. VM Implementation and Project Success
Several scholars in the past have investigated the effectiveness of project management over building projects, which is one factor that contributes to the project’s overall success. Nevertheless, the acknowledgment of the project’s accomplishment was predicated on the practical approach to be considered during the review [48]. VM is a valuable instrument that contributes to the completion and success of the project. It was discovered that VM had achieved a degree of maturity at which the workshop products are suitable in terms of both their content and style [49]. Considering the ever-changing nature of projects, novel approaches have become increasingly important, as stated by Fong et al. [50]. The success of these plans is contingent on the measures taken by the team members to boost the value of their collaborative effort. VM can govern and manage relationships between people, companies, and other parties for these project innovations. This helps to prevent any disputes and develop their ideas. [51]. VM’s effects on workers and enterprises are not the same as those described in the literature regarding performance and the completion of projects.
To put it another way, VM has the potential to have a systemic impact on the efficiency of businesses by finding the ideal value [52]. As a result, conducting research into the connection between overcoming VM adoption obstacles and OPS is a significant undertaking. This is because the study will add to the existing knowledge on the topic within a situation that has not been investigated before. In addition, to the best of our knowledge, this research is one of the first conducted within India. In addition, the research offers some new perspectives on the effect that overcoming VM barriers across the various stages has on OPS. According to Brown and Dant [53], one method to convey the relevance of a study’s contribution is by giving additional theoretical light on the phenomena being investigated, such as VM within the context of a new nation (for example, India).
3. Research Methodology
This study aims to increase the successful completion of construction projects in the Indian building sector by implementing VM. As shown in Figure 1, adopted from the literature, this study began with a review of related literature on VM barriers [13,34,54]. Consequently, twenty-five (25) sets of barriers were established. A pilot test was conducted before the primary survey for data collection to ensure that the questionnaire was completed correctly following [55]. A pilot survey of 23 leading Indian building professionals was conducted to combine their expertise, research experience, and familiarity with the state of the Indian building sector. According to the input received from these experts, the average time it took to complete the questionnaire was around 30-40 min. The findings pointed to erroneous dot lines, inexact variable counts, spelling and orthography errors. All the comments, findings, and changes made to the survey instruments were documented and incorporated into the final version.
Figure 1.
Research design.
Consequently, some modifications were made to the survey instrument. To analyze the interpretation of questions, a round of feasibility testing was carried out with respondents representing the target audience [56,57,58]. The accuracy of the upcoming actions concerning the data gathered was confirmed [59]. As a result, the questionnaire was rated suitable for VM analysis. After compiling a list of VM challenges, we distributed it to construction industry experts to compile a questionnaire. Exploratory factor analysis (EFA) and a PLS-SEM prioritisation model were performed to test the completeness and transparency of the VM barrier classifications.
3.1. EFA
Factor analysis is usually carried out using the Confirmatory Factor Analysis (CFA) and Exploratory Factor Analysis (EFA) methodologies. CFA was used in this research to evaluate the structure underlying a variety of variables in hypotheses or theories. Nonetheless, EFA was utilized to collect information regarding inter-factor relationships and to narrow down many variables to a small number of essential structures. It is a function available in the statistical package SPSS [60].
After collecting data, primary multivariate analysis methods, such as EFA, were generated to examine the primary components or structure among VM barrier items.
It was carried out to determine whether or not the construct validity was adequately assessed by examining the uni-dimensionality and reliability of the measurement variables used to examine the specific ideas in question. Because of its superior accuracy and theoretical breadth, Principal Component Analysis (PCA) was selected above Principal Axis Factoring (PAF), Image Factoring, Maximum Probability, and Alpha Factoring [61].
Conversely, if there was neither a theory nor a model to begin with, but preliminary answers were nonetheless found in EFA, PCA is recommended [60]. Many statistical packages use PCA by default [62], making it the most popular choice for exploratory factor analysis. We picked Varimax Rotation over more traditional methods like Oblimin or Promax, because it better balances the workload across all the variables. Varimax is a remarkable universal technique for factor elucidation [63] and may be used for both simple and complex factor analyses. Within acceptable ranges, the number of participants can be utilized as a representative sample [64]. The 25 variables and the sample size provided in this study were deemed suitable for factor analysis. The sample size and methodology employed in this study are comparable to those used in the literature, including Kim et al. [65], Luvara and Mwemezi [66], and Kineber et al. [46].
3.2. PLS-SEM
A literature review was conducted to investigate the most critical VM obstacles. Four different model examples were examined and contrasted to determine which model presented the most outstanding choice for using VM to design a model for a successful building project. The techniques that are utilized were referred to as Multiple Linear Regressions (MLR), Structural Equation Modelling (SEM), System Dynamic (SD), and Artificial Neural Networks (ANN).
We were unable to use the regression equation because of the dependence between hidden variables. It demonstrates a serious shortcoming of using the regression equation. As the data used in the investigation did not depend on past events, system dynamics was employed. An artificial neural network is a prediction tool, and the research aims to investigate the challenges of implementing a VM that was not applied. The SEM approach describes the connection between many observable and unobservable factors acceptable for research goals. SEM is a valuable method for dealing with variable mistakes [67]. This study used the SEM approach to develop a model and determine the relationship between VM (barrier) structures. Where hypothesis testing procedures were not well known, the Byrne [68] technique was used. Hair et al. [69], using study publications from MIS Quarterly, argued that this strategy has strengthened over the years.
Additionally, Yuan et al. [70] found that SEM is a robust and widely used technique in social sciences. The SEM technique was selected for this research since it has been used in the construction industry [71]. The Partial Least Square (PLS) model, which contained reflective and formative indicators, was used to analyze the barriers to implementing VM and determine the relationship between VM barriers constructs [72].
Measurement Model
The measurement model elucidates the pre-existing connection among the variables and the fundamental latent concept that underlies them [73]. Therefore, the subsequent subjections prudently address the convergent and discriminant validity of the measurement model.
Convergent Validity
Convergent validity (CV) is defined as “the degree to which two or more barriers (or measurements) of the same group or construct agree with one another” [74]. The construct’s validity for this group is well-established. Composite reliability scores (Pc), Cronbach’s alpha (α), and average variance extracted (AVE), can be used to determine the CV of the measured construct in PLS [75]. It was proposed that a Pc value of 0.7 represents a level of composite dependability that is only moderately reliable [76]. Research values greater than 7.0 and 6.0 for exploratory research are deemed reasonable [77]. The AVE was the final test conducted. A normal computation is used to examine the CV of constructs in a model with values above 0.50, which signifies a good CV [77].
Discriminant Validity
The discriminant validity (DV) validates the concept being evaluated statistically as idiosyncratic or exclusive and demonstrates that the studied problem is not defined by any SEM measurement [78]. Usually, the resemblance between methods that differ from one another should be lower for DV to be developed [79].
Structural Model Analysis
This paper aims to model the VM barriers priority using SEM. Achieving this objective required the identification of path coefficients between studied coefficients. Therefore, a one-way path relation (causal relationship) was theorized between the constructs of VM barriers (£) and VM implementation barriers (µ). At this point, the structural relationship among µ, £, and €1 formula of the SEM model that is identified as the internal relationships was represented by a linear equation [80]:
µ = β £ + €1
The path coefficient (PC), which connects the constructs of VM barriers and residual variance within the structural level, is theorized to exist in (€1). The standardized regression weight is β, similar to the multiple regression model’s β weight. Its signs must be statistically significant and agree with the model’s forecasts. The major problem was establishing the significance of the path coefficient, β. Comparable to CFA, an existing bootstrapping method in the SmartPLS3.2.7 statistical software was applied to assess the standard errors (SE) of the PCs with 5000 subsamples built on Henseler et al. [81] ‘s idea. It otherwise delimited the t-statistic for hypothesis testing. Consequently, six (6) structural equations (SEs) for VM barriers were developed for the PLS Model, epitomizing the inner relations among the constructs by applying Equation (1).
3.3. Data Collection
The survey was divided into three significant sections: the respondent’s demographic profiles, VM barriers, and open-ended questions; adding any VM considered by respondents is considered vital to be acknowledged. Three (3) major groups have been chosen (i.e., clients, consultants, and contractors). These were further subdivided into mechanical, electrical, structural engineers, architects, and quantity surveyors. However, timely data collection amid the COVID-19 pandemic is challenging due to movement control policies. Consequently, data collection was used for emails, social networks, and phone calls. The respondents obtained the VM barriers based on experience and information employing the Likert 5-point scale. The scale is defined as 5 (incredibly high), 4 (high), 3 (average), 2 (small), and 1 (very small). Since VM analysis is rather recent in India, stratified sampling was employed. Similarly, the sample size was determined using the statistical analysis method [82]. In the same vein, Yin [83], suggested a sample size of more than 100 for SEM analysis. Since SEM was used in this study, a total of 126 participants’ responses were analyzed. It constituted a 68 percent response rate and was deemed acceptable for SEM analysis [84].
4. Data Analysis
4.1. Respondents’ Demographic Characteristics
Table 2 shows that more than 50% of participants are post-graduate respondents, and 36 % are at the graduate level. Similarly, survey forms were sent to Ph.D. candidates, and they constituted 9% of the respondents. In addition, around 49% have below 5 years of experience in work, 17% have 5 to 10 years of experience, 13% have 10 to 15 years of work experience, 9% have 15 to 20 years of work experience, and the remaining 12 % have experience of more than 20 years. These results collectively indicated the high qualifications and experience level of the respondents. Moreover, 29% are consultants, 31% are contractors, and 34% are clients/developers.
Table 2.
Demographic profile.
In this study, 34% of the participants are familiar with the level of awareness about the value engineering and value management study, 34% are just familiar, 25% are moderately familiar, and 7% are unfamiliar with this concept. However, 49% of the respondents have a perception of VM as “a technique”, 34% have a perception of VM as “a concept” and 17% have a perception of VM as “a profession”. Furthermore, 67% of the participants have not attended any training on VM, 17% have attended training, and 16% cannot remember if they have attended any training. Additionally, 71% have not contributed to VM formal workshop, 17% have contributed to the workshop, and the remaining 12% do not know about the subject.
4.2. EFA and Model Development
The exploratory factor analysis (EFA) was applied to find the factor structure of 25 items correlated to VM. Numerous standard factorability parameters for a correlation such as Kaiser-Meyer-Olkin (KMO) were identified. The KMO is a homogeneity factor measurement and is widely applied to verify the minimum fractional correlations among variables [85]. The index of KMO varies between 0 and 1 for an efficacious factor analysis having the lowest value of 0.6 [64]. Similarly, the Bartlett sphericity test showed that the matrix for the correlation was the matrix’s identity with the sphericity test by p < 0.05 as significant [86]. At first, the KMO sampling adequacy measure was 0.863, which is beyond the recommended value of 0.6. Bartlett’s sphericity test was significant (x2 (300) = 1127.552, p < 0.05)
The correlation matrix diagonals for anti-image were above 0.50 and are acceptable discrete variables in the factor analysis [87]. Early commonalities are approximations of variance for the individual variable(s) considered by the fundamental factors, and lower values (<0.3) imply variables that failed to match with the factor solution. In this study, the entire initial commonalities were more significant than the threshold. The entire factor loadings are above 0.5. The EFA’s results of the six extracted factors have eigenvalues above 1. The eigenvalues and total variance specified by the six factors were 57.91%, as presented in Table 3. The five variables (B16, B19, B23, B24, and B25) that are cross-loaded into two components were omitted from the analysis.
Table 3.
Factor loadings of VM barriers.
Statistical reliability for the factors extracted through EFA was established. Each stage of the factor analysis variable was established based on the highest factor loading of the matrix structure’s variable(s). The alpha value (>0.6) is deemed appropriate for freshly created measurements, whereas the expected value is 0.7, and those beyond 0.75 are deemed exceptionally accurate [88]. Thus, the values of alpha Cronbach results were accurate since they are more significant than 0.6. For the entire objects, the set average correlation of variables is above 0.3, signifying unswerving internal variables [61].
Following the factor analysis, the conceptual model for the study was created (Figure 2), and it contains the six hypotheses listed below.
Figure 2.
Conceptual model.
H1:
There is a substantial connection between avoiding team member-related barriers and successful VM implementation.
H2:
There is a substantial connection between avoiding resource-related barriers and VM implementation.
H3:
There is a substantial connection between avoiding culture-related barriers and VM implementation.
H4:
There is a substantial connection between avoiding workshop-related barriers and VM implementation.
H5:
There is a substantial connection between avoiding information and knowledge-related barriers and VM implementation.
H6:
There is a substantial connection between avoiding clients’ related barriers and VM implementation.
4.3. Model Analysis
4.3.1. Measurement Model
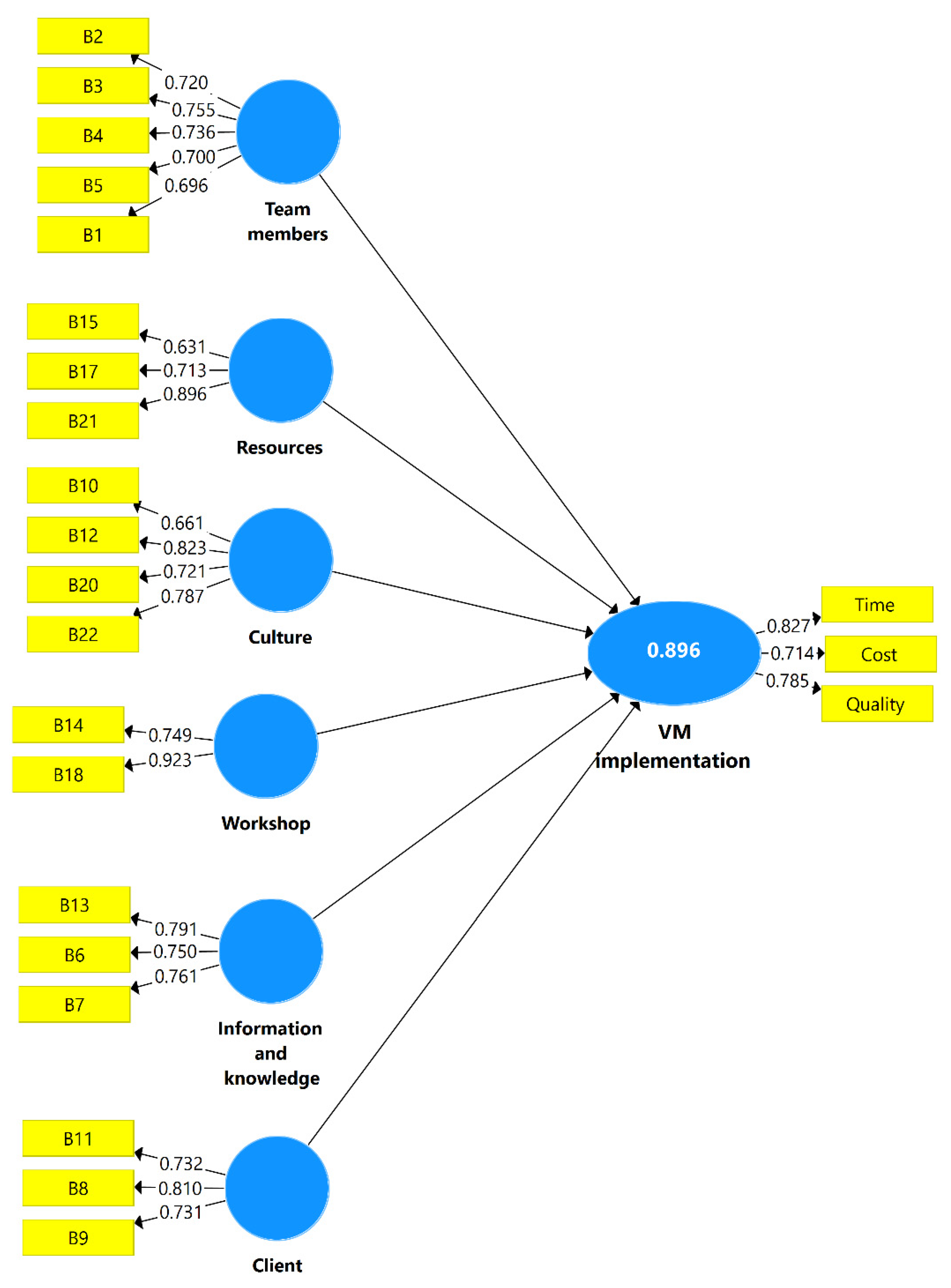
The estimation of reflective measurement models (or barriers) within PLS-SEM obliges the examination of internal reliability and discriminatory and convergent validity [89,90]. The entire model’s construct met the threshold of (α) and > 0.60 and were deemed satisfactory, as presented in Table 3 [91]. Additionally, the entire construct has passed the AVE test, as indicated in Table 4. The threshold level of AVE must be above 0.5 [75,92]. In this study, the entire construct and the approximations of the AVE values derived from PLS algorithm 3.0 are above 50%. Current results indicated that the measurement model is internally consistent and convergent. It implied that the study variables are precisely measured for each group (or construct) and do not quantify any other construct in the study model. High external loadings on construct show a strong relationship between individual constructs and relevant variables. The external loadings that are greater than 0.6 are deemed accepted value [93], as shown in Figure 3. In addition, the AVE’s square root of the individual constructs was comparable to the correlations of one construct plus any other construct to assess the discriminative validity. According to the Fornell and Larcker [75] belief, the square root of the AVE must be higher than the correlations among concealed variables. The findings that confirmed the DV of the measurement model are presented in Table 4 [94].
Table 4.
The result of convergent and discriminant validity.
Figure 3.
Outer loading.
4.3.2. Structural Model Analysis
Supposing the VM barrier was a developmental construct, the collinearity among the formative objects can be explored by estimating the variable inflation factor (VIF) value. The total VIF values were under 3.5. It has indicated that these subdomains have autonomously influenced the higher-order constructs. Furthermore, the bootstrapping tool was applied to forecast the implication of the path coefficients. As a result, the entire paths were significant statistically at a 0.01 level [74,95]. This is further illustrated in Table 5 and Figure 4.
Table 5.
Test path model results.
Figure 4.
The PLS-SEM structural model and path coefficient (β).
4.3.3. Exploratory Power of the Structural Model
According to the findings, the measuring model exhibits outstanding levels of convergent validity as well as discriminating validity, in addition to the dependability of individual items. The ability of the structural model to explain phenomena may be evaluated by calculating the amount of variation in the independent variable that the model can account for. The PLS approach allowed for squared multiple (R2) correlations for the model’s dependent variable.
The R2 calculated using the PLS algorithm was similar to the R2 calculated by conventional regression [94]. The R2 value represented the sum of variations. The dependent variable’s independent variables have been used to explain this. As a result, a higher R2 value improved the structural model’s prediction power. The R2 values for VM barriers were calculated using the Smart-PLS algorithm, as shown in Figure 3. The corrected R2 for VM barriers was 0.89. According to Chin and Newsted [94], the findings implied that the scale described by VM implementation was significant and that these constructs can explain VM implementation hurdles in the Indian construction industry. They implied that VM structures could explain 89% of VM obstacle alleviation.
When one of the model’s independent constructs is removed from it, the change in the R2 value could be used to determine whether the absent construct has a significant effect on the DV. Statistically, this metric is known as the f2 or effect size and is calculated as follows (Chin, 1998b):
ƒ2 = (R2included − R2excluded)/(1 − R2excluded)
The following criteria for assessing effect size are suggested: f2 = 0.02, f2 = 0.15, and f2 = 0.35, representing tiny, medium, and significant effects size of the exogenous construct, respectively (Cohen) [96]. The results of f2 showed modification in the size of the constructions for VM barriers and the effect size for VM barriers with f2 moderate effect size above 1.
4.3.4. Predictive Relevance Analysis
The PLS-SEM approach measures the structural model’s prediction capacity to estimate efficiency [97]. The practice of blindfolding was utilized as the method for determining the cross-validated redundancy measures for each of the dependent constructs. The results showed that the Q2 figures of a project’s success had a value of 0.312, and are statistically more significant than zero. It suggested that IVs are an essential predictor of DV [78].
4.3.5. IPMA
PLS-SEM can help a researcher prioritize actions related to performance development by identifying the influential factors of the model for a chosen DV, i.e., VM adoption obstacles [91]. Importance-Performance Matrix Analysis is used to achieve this (IPMA). The IPMA contained a comparison of the structural model’s actual impacts (or value) and the average values of the model’s variables (or performance) scores [91]. Complete results are the sum of all direct and indirect relationships among the two variables in the model. Rescaled variables with a 0 to 100 result from PLS-SEM deployment outcomes (Table 6). In this model, the target variable is “VM Implementation obstacles”, and all of the variables have a high relative importance and performance. It implied that no additional management action is necessary.
Table 6.
The findings of IPMA.
5. Discussion
The projected prioritization VM barriers model proffers VM implementation barriers that must be resolved to achieve a successful construction project. The forecasting technique of accepting project accomplishment is the so-called iron triangle of time, quantity, and cost, which has been consistently despised for a long time [98]. As a result of implementing VM, construction enterprises can balance expense, time, and quality since VM decreases costs, though not at the expense of the project’s quality [11]. Project success is determined by time during the sustainable value procedure, and VM can achieve the most excellent project time [49]. This is used to rank the VM barriers in order of importance. The components obtained from the PLS-SEM model are discussed in the subsequent sections.
Figure 3 depicts the recommended structure based on this prioritization. The framework is built to cover the essential VM barriers within the Indian building sector after the proposed model confirms the association of VM barriers. Before VM can be implemented correctly in the Indian construction industry, these VM constraints must be solved, necessitating additional policymakers’ consideration. Most significantly, variables validated by measurement and structural models will be included in VM barriers (Tanko, 2018). Therefore, the construct’s measurable items (or barriers) have been developed, and all study paths have been confirmed and validated, as shown in Figure 3 and Figure 4. The framework elements created by the established PLS-SEM model are depicted below.
5.1. Team Members
The role of team members and stakeholders in building projects concerning VM study is irrefutably significant [99]. The established SEM model revealed that motivating team members significantly affect the VM barriers adoption with an external coefficient of 0.323 via the component of team members. This result concurred with Tanko et al. [29], who argued that factors relating to stakeholders and individuals would be necessary for expediting the VM approach with the essential experience and knowledge since VM requires individuals and stakeholders; it is a creative and pre-emptive approach. Team member was also identified as the most important barrier that should be avoided in the Egyptian construction industry. Reference [13] pointed out that the degree of barriers and impediments to VM implementation linked to stakeholders was emphasized as the highest subscale rank and more significant than the scale median, indicating a more than moderate level for this indicator among respondents. Likewise, it was observed that VM specialists and team members are required to apply VM in the Nigerian building field.
Furthermore, the VM team leader claimed a tactical plan to enhance sustainability procedures and knowledge [100]. The team members and stakeholders are tangled in the vigorous stages forcing their active participation and commitment to accomplish the workshop’s goals [101,102,103]. Thus, achieving these objectives have contributed implicitly or immediately to the efficient implementation of project development. Over the last decades, the dynamic nature of the projects required the stakeholders to work jointly as a project value team with innovative and creative designs built on the actions of participants [50]. Therefore, the comprehension and flawlessness for the precision of the resulting commendations, completeness, and consistency of the knowledge about VM analysis are essential [104].
5.2. Culture
The following major principal component is correlated to culture. The component comprises the incidents in which team members work to expedite a prosperous interaction and working relationship between experts [105]. The result agreed with [29]. Their study indicated the perception of VM participants and the likelihood that sustainability and functions of construction projects are recognized, delineated and categorized through a problem-solving, team-oriented, and structured method that falls under the “environment” factor. Therefore, it has optimized the entire construction value practice. The Malaysian construction industry maintained that cultural resistance to change is a significant obstacle to VM adoption [37]. Therefore, those invested in this strategy should welcome novel concepts and enhancements. This is in line with the results obtained by Othman et al. [13]. It implied that the degree of barriers to VM implementation connected to culture was likewise more significant than the scale’s median (3). It revealed that the cultural barriers were essential to avoid.
5.3. Information and Knowledge
The significance of information in building projects is indisputable [99]. The PLS-SEM model theorized this component as affecting the barriers to VM adoption with an external coefficient of 0.200 via the component of knowledge and information. The result was concurrent with Tanko et al. [29]. Their study observed that awareness of relevant information and experience is critical in expediating the VM approach. Construction workers, consequently, need to be schooled on the numerous facets of virtual reality (VM). To expect clients to employ VM in their projects when working with professionals who lack adequate facilitation skills is unrealistic [13].
5.4. Resources
Component 4 is correlated to resources. An external coefficient of 0.0192 was provided by the PLS-SEM model for this factor, which had an effect on the obstacles to VM implementation in the form of a resource. Resources constituted the fundamental input of the production process and required amassing, coordinating, and organizing for efficient implementation. However, resource management is an effective and efficient means of utilizing the company’s resources to accomplish an explicit project [106]. Efficient resource allocation has been recognized as the most critical factor that will affect the project’s success or implementation of the program. Likewise, this applies to the VM implementation. Adequate resources must be earmarked for the successful execution of the VM program. The project’s products and resources are considered concurrently, with each variable having a direct correlation and effects on the other variable [107].
5.5. Client
The client’s exterior coefficient was 0.19, as demonstrated by the normalisation criteria. As the primary stakeholder and user, the client has the exclusive right to develop all VM policies. Moreover, the client has a significant investment formation required to finance infrastructure and property development [16]. Including wide-ranging prospects was essential to simplify the use of sustainable technologies and products. Government representatives and the controller of the construction industry were the primary regulators and proponents [108]. Therefore, the active involvement and support of the client in adopting VM by contemporary construction practices were critical [16]. The support from a client in implementing VM can offer and define proper assistance (i.e., monetary inducements), and the requirement (i.e., required conservational guidelines) to present sustainability requirements. Therefore, advances will be documented within the VM implementation procedures. In addition, clients and policymakers need to be educated on the possibilities and advantages of using VM in building projects [13].
5.6. Workshop
The workshop is related to the third factor. With a 0.143 impact, the session helped ease some of the obstacles to VM deployment. This indicated that the experts’ and stakeholders’ feat factor for deploying the VM was higher than average (i.e., high to medium level). This finding concurred with Mohamad Ramly et al. [109]. The work plan and the structured process exhibit the fundamental VM principles and distinguish them from other management methods. Tanko et al. [16] suggested that regular VM workshops should be implemented as a capacity-building effort in the construction sector to make explicit the relevance VM to construction experts and other stakeholders of VM application. Similarly, [26] concluded that VM implementation in construction should be adopted based on formal VM workshops.
Furthermore, the creativity phase was one of the critical phases in the VM workshop. It improved the project by proposing new options since creativity involves jointly persuading ancient ideas or things in a new sustainable technique [110]. It has been argued that technological advancement should be considered and applied in VM activities since digital results augment accessibility and connectivity [111]. For the VM workshop to succeed, the technological VM technique must be put into place to counteract valuation analysis [112].
The preceding discussion presents the most critical VM barriers that should be mitigated in Figure 3. Based on the Aini [12] framework for VM implementation, these overcoming processes have five questions customized to the VM theory based on the provided model outputs. Therefore, this study addresses the five issues by utilizing the framework outlined below to support VM’s role in improving building sustainability.
- Who participates in a VM study? Those participating are professionals (quantity surveyors, architects, electrical engineers, and mechanical and civil engineers) in the construction industry and other stakeholders [26]. According to Abidin and Pasquire [113], engagement between professionals and stakeholders increased the likelihood of consumers and other end-users respecting sustainability achievement. Additionally, stakeholders with practical skills and relevant experience are needed to participate in VM. Their participation ensured that specific VM goals were readily accomplished. According to Fong [114], limited and relevant interactions were the primary factors contributing to the lower adoption of VM in some countries, including Hong Kong. The dearth of field VM expertise from whom the project team could acquire relevant knowledge in China contributed to VM’s low implementation [115]. On the other hand, Jaapar and Torrence [116] contended that the absence of competent professional engagement and their low facilitation abilities had a detrimental impact on Malaysian VM operations. However, when team members are well-educated and aware of the project’s development, they appear to be more engaged and devoted to it [117]. The adoption of VM was similar to that of other services or initiatives. It will require assistance and direction from specialists with relevant knowledge and active participation in the activities [118].
- What is the implication of a VM study? The primary goal was to maximize the significance of building projects while achieving overall sustainability excellence [119]. The implementation of VM allowed for a thorough evaluation of project sustainability goals and expectations from the client’s or owners’ perspective [31].
- When should a VM study be held? During the value creation and decision-making process, a VM workshop was required [34]. The difficulties of creating procedures confirmed that the decision-making process was time-consuming and had multiple stages [13]. However, implementing VM at this vital juncture has aided the project’s success by defining and comprehending the project’s goal [120].
Furthermore, the elements required for standardization must be adopted to ensure efficient resource allocation, such as time and cost to build VM. To ensure that all VM operations are fully implemented, VM procedures should be given adequate time [121,122]. The project team was able to adapt and expand their present VM project model with enough time [123]. A successful VM implementation necessitated effective budget allocation and monitoring [124]. The VM Program, according to Nguyen and Ogunlana [117], provided sufficient financing. It was emphasized that project management and the VM team should be confident in providing appropriate funding or assistance to ensure that VM projects are not stalled or delayed due to low financial backing. If initiatives such as VM are to succeed, financial resources are required. The allocation of financial resources is the single most critical component in a project’s or system’s success, as stated by Belassi and Tukel [125]. Securing financial resources from upper management was a major challenge for efforts like value management, whose outcomes are hard to quantify [125].
To ensure VM’s seamless and efficient adoption, financial resources should be made available before it is implemented, as suggested by Fong and Shen [118], Naaranoja et al. [121], and Douglas and Lubbe [126].
- Why is it necessary to attend a VM study? VM is appealing because it aids in the implementation of building strategies and policies and has the potential to be sustainable. VM has long been defined as a structured and coordinated method for achieving value for money by doing the necessary tasks at the lowest possible cost while maintaining the appropriate quality and sustainability [28,31].
In addition, it has assisted stakeholders in successfully distributing project resources incorporated into their processes [127]. However, because developing countries lack an understanding of why VM should be adopted [65], a cultural environment must be created to overcome this barrier. This difficulty can be solved by elements including “clear and defined objective of VM workshop from participants” and “establishing and defining client’s value system”.
- How should a VM workshop be conducted? The actions of the VM phase can be carried out using VM approaches and phases. Nevertheless, the adoption of VM was based on mitigating the VM barriers proposed framework (Figure 3).
6. Managerial Implications
The identified VM barriers can be used as a road map for investors, including construction professionals and policymakers, to overcome these barriers and facilitate VM implementation more effectively in their projects, as well as a standard for forming a practical framework for the profitable transformation of building companies through VM phases. Furthermore, eliminating these obstacles can generally boost VM deployment in other nations where building projects were carried out in a comparable manner and style [34]. Therefore, the plan can help India to achieve its goal of being a competitive, sustainable, and stable economy.
Though the concept of successful development is relatively old [126], it appears to play a vital role in many companies [127]. It is more substantial in developing countries for its numerous limitations, including pursuing enormous costs to accomplish environmental concerns [123]. Consequently, VM can offer these nations sustainable opportunities for inclusion in the design techniques of building projects [124,125]. However, the projected prioritizing model offered a barrier that must be resolved to implement VM, particularly in construction success.
- It offered a list of VM hurdles and the essential dimensions of those barriers, and instructions on how to weigh those barriers and overcome them so that VM can be set up.
- It provided assistance to construction professionals and policymakers that could be used to identify and eliminate barriers concerning VM application processes to enhance the planning and accuracy of building projects.
- It presented systematic evidence to help India and other developing nations adopt VM by reducing current barriers. This could be beneficial to India and comparable developing countries.
- The studies on VM have concentrated on developed nations as their subject matter. Consequently, very little research has been carried out concerning the implementation of VM in developing countries, and more specifically in the Indian construction sector. Nevertheless, the results of this research have convincingly established a connection between VM and the Indian building sector.
- The findings of this research provided a tool that can assist building industry experts and policymakers in the equitable establishment of VM. Using the PLS-SEM prediction tool, this study was the first to explore VM obstacles in the construction sector. Therefore. The application of this technique has presented the potential to revolutionize the way building projects are carried out, in particular in nations that are still developing. However, the research was carried out in India. Similarly, the implications of this paradigm shift were predicted to have similar effects on other developing nations with similar circumstances and limitations.
- The outcomes of this research might help put VM into practice in Indian building projects. This study provided a foundation for VM implementation objectives, such as minimizing unnecessary expenditures and allocating sufficient funds to each project. Additionally, all the parties engaged in the project will be able to concentrate on the project’s objective in terms of cost, time, and productivity if they have designed and executed the intended methods. When it comes to the overall results of a project, having a high degree of sustainability at each stage is beneficial.
7. Theoretical Implications
Even if sustainable construction is not new [128], it appears to be becoming more significant in many businesses [129]. The suggested prioritization method was a substantial impediment to VM adoption, especially in the context of sustainable construction. The proposed method is used in this research to establish what hinders the widespread use of VM (VMs). Thus, our research helped bridge the gap between VM theory and practise. However, no statistical analysis has been conducted on the effect of reducing barriers to VM in the Indian construction industry in terms of VM acceptability. Initially, this research examined the primary VM barriers that may aid VM deployment in the construction industry. This result has paved the way for future research into the VM barriers in underdeveloped countries, particularly in construction management. As a result of the theoretical aspects of this research, a quantitative framework for identifying the VM hurdles has been devised, which can be successfully implemented in India and other developing nations. Six different VM barrier components in India’s building industry were compared using the innovative PLS-SEM. Consequently, this research offered a method for assisting building experts in impartially assimilating VM.
8. Future Directions
Although this study has substantially expanded the body of knowledge and practice, its limitations provided many chances for future studies. Notwithstanding these limitations, the study has achieved its goals far above what was anticipated. The data was analyzed employing 126 respondents. In this study, the three respondents were described as a homogeneous group. Therefore, future studies must focus on attempting to simulate the industry’s relationship with its diverse user groups. In addition, research should also be conducted to evaluate the impact on other performance elements. The following ideas were established to produce effective and practical use of VM to achieve successful projects based on the outcomes of this study:
- These findings will provide owners and employers with a better understanding of the significant barriers to VM adoption. Educating construction stakeholders about the VM process’s principles, theories, and models is critical.
- Technical construction businesses in India should provide frequent VM learning sessions for their employees and include them in their individualized training programs.
- It is also essential for the government to promote the development of public projects and formulation and ongoing maintenance of legislation and standards pertaining to the country’s construction industries. As a result, the government may be of assistance by promoting the utilization of VM via the development of rules, laws, and regulations favourable to the utilization of VM in building endeavours.
- To ensure full compliance, appropriate adoption phases for VM rules should also be established because construction companies cannot implement VM on their own, nor can their employees be trained on it without the guidance of senior management.
9. Conclusions
The VM is broadly approved and used as a valuable instrument for valuing money and boosting the sustainability and goals of the project. However, the adoption of VM in developing nations is minimal. This characterized most developing nations, including India. Anomalies and discrepancies have been reported concerning housing quality involving large projects. Resolving this problem requires an introduction to the VM technique. Thus, this study has modelled the priority of VM barriers via SEM. EFA was conducted in this study to recognize the VM barriers, and subsequently, the model was analytically validated using the PLS-SEM technique. Data from 126 respondents (i.e., experts on construction projects) were analyzed. The proposed model has highlighted the significant barriers that can guide the construction experts, lessen the project’s cost, and improve success through VM implementation in India and other developing countries.
Author Contributions
Research Idea: A.F.K., Conceptualization, A.F.K.; methodology, A.F.K.; software, A.F.K.; validation, A.F.K. and N.C.; formal analysis, A.F.K.; investigation, S.S.; resources, A.F.K., S.S., N.C., M.M.H. and B.A.; data curation, A.F.K. and S.S.; writing—original draft preparation, A.F.K.; writing—review and editing, A.F.K., S.S., N.C., M.M.H. and B.A.; visualization, A.F.K., M.M.H. and B.A.; supervision, N.C.; project administration, A.F.K.; funding acquisition, A.F.K., S.S., N.C., M.M.H. and B.A. All authors have read and agreed to the published version of the manuscript.
Funding
This research received no external funding.
Data Availability Statement
Not applicable.
Conflicts of Interest
The authors declare no conflict of interest.
References
- Chan, A.P.; Adabre, M.A. Bridging the gap between sustainable housing and affordable housing: The required critical success criteria (CSC). Build. Environ. 2019, 151, 112–125. [Google Scholar]
- Sbci, U. Buildings and Climate Change: Summary for Decision-Makers; United Nations Environmental Programme; Sustainable Buildings and Climate Initiative: Paris, France, 2009; pp. 1–62. [Google Scholar]
- Gan, X.; Zuo, J.; Wu, P.; Wang, J.; Chang, R.; Wen, T. How affordable housing becomes more sustainable? A stakeholder study. J. Clean. Prod. 2017, 162, 427–437. [Google Scholar] [CrossRef]
- Dezhi, L.; Yanchao, C.; Hongxia, C.; Kai, G.; Hui, E.C.-M.; Yang, J. Assessing the integrated sustainability of a public rental housing project from the perspective of complex eco-system. Habitat Int. 2016, 53, 546–555. [Google Scholar] [CrossRef]
- Al-Saadi, R.; Abdou, A. Factors critical for the success of public–private partnerships in UAE infrastructure projects: Experts’ perception. Int. J. Constr. Manag. 2016, 16, 234–248. [Google Scholar] [CrossRef]
- Bezuidenhout, L. From Welfare to Community Development-the Role of Local Congregations as Agents of Development in the Mangaung Metropolitan Area; University of the Free State: Bloemfontein, South Africa, 2019. [Google Scholar]
- Durdyev, S.; Ismail, S.; Ihtiyar, A.; Bakar, N.F.S.A.; Darko, A. A partial least squares structural equation modeling (PLS-SEM) of barriers to sustainable construction in Malaysia. J. Clean. Prod. 2018, 204, 564–572. [Google Scholar]
- Prabaharan, R.; Shanmugapriya, S. Identification of Critical Barriers in Implementing Lean Construction Practices in Indian Construction Industry. Iran. J. Sci. Technol. Trans. Civ. Eng. 2022, 1–17. [Google Scholar] [CrossRef]
- Yaseen, Z.M.; Ali, Z.H.; Salih, S.Q.; Al-Ansari, N. Prediction of risk delay in construction projects using a hybrid artificial intelligence model. Sustainability 2020, 12, 1514. [Google Scholar] [CrossRef]
- Daoud, A.O.; Othman AA, E.; Ebohon, O.J.; Bayyati, A. Quantifying materials waste in the Egyptian construction industry: A critical analysis of rates and factors. Ain Shams Eng. J. 2021, 12, 4275–4289. [Google Scholar] [CrossRef]
- Dallas, M.F. Value and Risk Management: A Guide to Best Practice; John Wiley & Sons: Hoboken, NJ, USA, 2008. [Google Scholar]
- Aini, J. The Application of Value Management in the Malaysian Construction Industry and Development of Prototype Value Management Guidelines. Ph.D. Thesis, Universiti Teknologi MARA, Selangor, Malaysia, 2006; 380p. [Google Scholar]
- Othman, I.; Kineber, A.; Oke, A.; Zayed, T.; Buniya, M. Barriers of value management implementation for building projects in Egyptian construction industry. Ain Shams Eng. J. 2020, 12, 21–30. [Google Scholar] [CrossRef]
- de Souza, S.V.C.; Junqueira, R.G. A procedure to assess linearity by ordinary least squares method. Anal. Chim. Acta 2005, 552, 25–35. [Google Scholar] [CrossRef]
- Kissi, E.; Boateng, E.; Adjei-Kumi, T. Strategies for implementing value management in the construction industry of Ghana. In Proceedings of the DII-2015 Conference on Infrastructure Development and Investment Strategies for Africa, Livingstone, Zambia, 16–18 September 2015; pp. 255–267. [Google Scholar]
- Tanko, B.L.; Abdullah, F.; Ramly, Z.M.; Enegbuma, W.I. Confirmatory factor analysis of value management current practice in the Nigerian construction industry. Pernabit Akad. Baru J. Adv. Res. Appl. Sci. Eng. Technol. 2017, 9, 32–41. [Google Scholar]
- Kolo, B.A.; Ibrahim, A.D. Value management: How adoptable is it in the Nigerian construction industry? In Proceedings of the West Africa Built Environment Research (Waber) Conference, Accra, Ghana, 27–28 July 2010; p. 653. [Google Scholar]
- Al-Yami, A.M.; Price, A.D. A Framework for Implementing Sustainable Construction in Building Briefing Project. In Proceedings of the 22nd Annual ARCOM Conference, Association of Researchers in Construction Management, Birmingham, UK, 4–6 September 2006. [Google Scholar]
- Al-Yami, A.M.; Price, A.D. Assessing the Feasibility of Using Value Management to Accelerate the Implementation of Sustainability. In Proceedings of the 6th International Postgraduate Conference in the Built and Research Institute for the Built and Human Environment, Delft, The Netherlands, 6–7 April 2006; Volume 1, pp. 765–774. [Google Scholar]
- Leung, M.-Y. Reasons for applying VM-An international comparison. In Proceedings of the 49th Annual Conference of SAVE International 2009, Detroit, MI, USA, 29 June–2 July 2009; pp. 40–45. [Google Scholar]
- Male, S. The Value Management Benchmark: Research Results of an International Benchmarking Study; Thomas Telford: London, UK, 1998. [Google Scholar]
- Kim, S.-Y.; Lee, Y.-S.; Nguyen, V.T. Barriers to applying value management in the Vietnamese construction industry. J. Constr. Dev. Ctries. 2016, 21, 55. [Google Scholar] [CrossRef]
- Roy, D.; Kalidindi, S.N. Critical challenges in management of heritage conservation projects in India. J. Cult. Herit. Manag. Sustain. Dev. 2017, 7, 290–307. [Google Scholar] [CrossRef]
- Daoud, A.O.; Othman AA, E.; Ebohon, O.J.; Bayyati, A. Analysis of factors affecting construction and demolition waste reduction in Egypt. Int. J. Constr. Manag. 2021, 1–10. [Google Scholar] [CrossRef]
- Bowen, P.; Edwards, P.; Cattell, K.; Jay, I. The awareness and practice of value management by South African consulting engineers: Preliminary research survey findings. Int. J. Proj. Manag. 2010, 28, 285–295. [Google Scholar] [CrossRef]
- Kineber, A.F.; Othman, I.; Oke, A.E.; Chileshe, N.; Alsolami, B. Critical Value Management Activities in Building Projects: A Case of Egypt. Buildings 2020, 10, 239. [Google Scholar] [CrossRef]
- Kineber, A.F.; Othman, I.; Oke, A.E.; Chileshe, N.; Zayed, T. Exploring the value management critical success factors for sustainable residential building–A structural equation modelling approach. J. Clean. Prod. 2021, 293, 126115. [Google Scholar] [CrossRef]
- Kineber, A.F.; Othman, I.B.; Oke, A.E.; Chileshe, N. Modelling the relationship between value management’s activities and critical success factors for sustainable buildings. J. Eng. Des. Technol. 2021, 20, 414–435. [Google Scholar]
- Daoud, A.O.; Othman AA, E.; Robinson, H.; Bayyati, A. An investigation into solid waste problem in the Egyptian construction industry: A mini-review. Waste Manag. Res. 2020, 38, 371–382. [Google Scholar] [CrossRef]
- Oke, A.; Aghimien, D.; Olatunji, S. Implementation of value management as an economic sustainability tool for building construction in Nigeria. Int. J. Manag. Value Supply Chain. 2015, 6, 55–64. [Google Scholar]
- Othman, I.; Kineber, A.; Oke, A.; Khalil, N.; Buniya, M. Drivers of Value Management Implementation in Building Projects in Developing Countries. Proc. J. Phys. Conf. Ser. 2020, 1529, 042083. [Google Scholar] [CrossRef]
- Male, S.; Kelly, J.; Fernie, S.; Grönqvist, M.; Bowles, G. Value Management: The Value Management Benchmark: A Good Practice Framework for Clients and Practitioners; Thomas Telford Publishing: London, UK, 1998. [Google Scholar]
- Alan Short, C.; Barrett, P.; Dye, A.; Sutrisna, M. Impacts of value engineering on five Capital Arts projects. Build. Res. Inf. 2007, 35, 287–315. [Google Scholar] [CrossRef]
- Kineber, A.F.; Othman, I.; Oke, A.E.; Chileshe, N.; Zayed, T. Value management implementation barriers for sustainable building: A bibliometric analysis and partial least square structural equation modeling. Constr. Innov. 2021, 11, 1254. [Google Scholar] [CrossRef]
- Al-Yami, A.M. An Integrated Approach to Value Management and Sustainable Construction during Strategic Briefing in Saudi Construction Projects. Ph.D. Dissertation, Loughborough University, Loughborough, UK, 2008. [Google Scholar]
- Lai, N.K. Value Management in Construction Industry. Master’s Thesis, Universiti Teknologi Malaysia, Johor, Malaysia, 2006. [Google Scholar]
- Jaapar, A.; Endut, I.R.; Bari, N.A.A.; Takim, R. The impact of value management implementation in Malaysia. J. Sustain. Dev. 2009, 2, 210–219. [Google Scholar] [CrossRef]
- Oke, A.E.; Ogunsemi, D.R. Value management in the Nigerian construction industry: Militating factors and the per-ceived benefits. In Proceedings of the Second International Conference on Advances in Engineering and Technology, Noida, India, 20–21 December 2011; pp. 353–359. [Google Scholar]
- Aigbavboa, C.; Oke, A.; Mojele, S. Contribution of value management to construction projects in South Africa. In Proceedings of the 5th Construction Management Conference, Port Elizabeth, South Africa, 28–29 November 2016. [Google Scholar]
- Kissi, E.; Boateng, E.B.; Adjei-Kumi, T.; Badu, E. Principal component analysis of challenges facing the implementation of value engineering in public projects in developing countries. Int. J. Constr. Manag. 2016, 17, 142–150. [Google Scholar] [CrossRef]
- Aghimien, D.O.; Oke, A.E.; Aigbavboa, C.O. Barriers to the adoption of value management in developing countries. Eng. Constr. Archit. Manag. 2018, 25, 818–834. [Google Scholar] [CrossRef]
- Sabiu, B.; Agarwal, V. Minimizing the factors hindering the practice of value management in the Nigerian construction industry. Int. J. Sci. Eng. Technol. Res. 2016, 5, 2974–2978. [Google Scholar]
- Tanko, B.L.; Abdullah, F.; Ramly, Z.M.; Enegbuma, W.I. An implementation framework of value management in the Nigerian construction industry. Built Environ. Proj. Asset Manag. 2018. [Google Scholar] [CrossRef]
- Xiaoyong, L.; Wendi, M. Appraisal of value engineering application to construction industry in China. In Future Wireless Networks and Information Systems; Springer: Berlin/Heidelberg, Germany, 2012; pp. 303–311. [Google Scholar]
- Hayatu, U. An Assessment of the Nigerian Construction Industry’s Readiness to Adopt Value Management Process in Effective Project Delivery. Unpublished. Unpublished Master’s Thesis, Ahmadu Bello University, Zaria, Nigeria, 2015. [Google Scholar]
- Kineber, A.F.; Othman, I.; Oke, A.E.; Chileshe, N.; Buniya, M.K. Impact of Value Management on Building Projects Success: Structural Equation Modeling Approach. J. Constr. Eng. Manag. 2021, 147, 04021011. [Google Scholar] [CrossRef]
- Othman, N.I. The Impact of Value Management on Project Success in Felda Projects. Master’s Thesis, Universiti Teknologi Malaysia, Johor, Malaysia, 2015. [Google Scholar]
- Cooke-Davies, T. The “real” success factors on projects. Int. J. Proj. Manag. 2002, 20, 185–190. [Google Scholar] [CrossRef]
- Kelly, J.; Male, S. A Technique for Understanding the Customer’s Project Value Criteria. In Proceedings of the Society of American Value Engineers Conference, Madison, WI, USA, 16–20 July 2001. [Google Scholar]
- Fong, P.S.-W.; Hills, M.J.; Hayles, C.S. Dynamic knowledge creation through value management teams. J. Manag. Eng. 2007, 23, 40–49. [Google Scholar] [CrossRef]
- Agle, B.R.; Caldwell, C.B. Understanding research on values in business: A level of analysis framework. Bus. Soc. 1999, 38, 326–387. [Google Scholar] [CrossRef]
- Jaapar, A.; Maznan, N.A.; Zawawi, M. Implementation of value management in public projects. Procedia-Soc. Behav. Sci. 2012, 68, 77–86. [Google Scholar] [CrossRef]
- Brown, J.R.; Dant, R.P. On What Makes a Significant Contribution to the Retailing Literature; Elsevier: Amsterdam, The Netherlands, 2008. [Google Scholar]
- Mohandes, S.R.; Kineber, A.F.; Abdelkhalek, S.; Kaddoura, K.; Elseyed, M.; Hosseini, M.R.; Zayed, T. Evaluation of the critical factors causing sewer overflows through modeling of structural equations and system dynamics. J. Clean. Prod. 2022, 375, 134035. [Google Scholar] [CrossRef]
- Glorie, S.; Otasevic, A.; Gillespie, J.; Jepson, G.; Danišík, M.; Zhimulev, F.I.; Xiao, W. Thermo-tectonic history of the Junggar Alatau within the Central Asian Orogenic Belt (SE Kazakhstan, NW China): Insights from integrated apatite U/Pb, fission track and (U–Th)/He thermochronology. Geosci. Front. 2019, 10, 2153–2166. [Google Scholar] [CrossRef]
- Forza, C. Survey research in operations management: A process-based perspective. Int. J. Oper. Prod. Manag. 2002, 22, 152–194. [Google Scholar] [CrossRef]
- Easterbrook, S.; Singer, J.; Storey, M.-A.; Damian, D. Selecting empirical methods for software engineering research. In Guide to Advanced Empirical Software Engineering; Springer: Berlin/Heidelberg, Germany, 2008; pp. 285–311. [Google Scholar]
- Bowen, P.A.; Edwards, P.J.; Cattell, K. Value management practice in South Africa: The built environment professions compared. Constr. Manag. Econ. 2009, 27, 1039–1057. [Google Scholar] [CrossRef]
- Teddlie, C.; Tashakkori, A. Foundations of Mixed methods Research: Integrating Quantitative and Qualitative Approaches in the social and Behavioral Sciences; Sage: New York, NY, USA, 2009. [Google Scholar]
- Williams, B.; Onsman, A.; Brown, T. Exploratory factor analysis: A five-step guide for novices. Australas. J. Paramed. 2010, 8. [Google Scholar] [CrossRef]
- Field, A. Discovering Statistics Using SPSS (3. Baskı); Sage Publications: New York, NY, USA, 2009. [Google Scholar]
- Thompson, B. Exploratory and Confirmatory Factor Analysis: Understanding Concepts and Applications. Appl. Psychol. Meas. 2007, 31, 245–248. [Google Scholar] [CrossRef]
- Costello, A.B.; Osborne, J. Best practices in exploratory factor analysis: Four recommendations for getting the most from your analysis. Pract. Assess. Res. Eval. 2005, 10, 7. [Google Scholar]
- Tabachnick, B.G.; Fidell, L.S.; Ullman, J.B. Using Multivariate Statistics; Pearson: Boston, MA, USA, 2007; Volume 5. [Google Scholar]
- Kim, T.-H.; Lee, H.W.; Hong, S.-W. Value engineering for roadway expansion project over deep thick soft soils. J. Constr. Eng. Manag. 2016, 142, 05015014. [Google Scholar] [CrossRef]
- Luvara, V.G.; Mwemezi, B. Obstacles against value management practice in building projects of Dar es Salaam Tanzania. Int. J. Constr. Eng. Manag. 2017, 6, 13–21. [Google Scholar]
- Amaratunga, D.; Kulatunga, U.; Liyanage, C.; Hui, E.C.; Zheng, X. Measuring customer satisfaction of FM service in housing sector. Facilities 2010, 28, 306–320. [Google Scholar] [CrossRef]
- Byrne, B.M. Multivariate Applications Series. In Structural Equation Modeling with AMOS: Basic Concepts, Applications, and Programming; Routledge/Taylor & Francis Group: New York, NY, USA, 2010. [Google Scholar]
- Hair, J.F.; Sarstedt, M.; Pieper, T.M.; Ringle, C.M. Applications of partial least squares path modeling in management journals: A review of past practices and recommendations for future applications. Long Range Plan. 2012, 45, 320–340. [Google Scholar] [CrossRef]
- Yuan, K.H.; Wu, R.; Bentler, P.M. Ridge structural equation modelling with correlation matrices for ordinal and continuous data. Br. J. Math. Stat. Psychol. 2011, 64, 107–133. [Google Scholar] [CrossRef]
- Bamgbade, J.A.; Kamaruddeen, A.M.; Nawi, M.N.M.; Yusoff, R.Z.; Bin, R.A. Does government support matter? Influence of organizational culture on sustainable construction among Malaysian contractors. Int. J. Constr. Manag. 2018, 18, 93–107. [Google Scholar] [CrossRef]
- Sarstedt, M.; Ringle, C.M.; Smith, D.; Reams, R.; Hair Jr, J.F. Partial least squares structural equation modeling (PLS-SEM): A useful tool for family business researchers. J. Fam. Bus. Strategy 2014, 5, 105–115. [Google Scholar] [CrossRef]
- Al-Ashmori, Y.Y.; Othman, I.; Rahmawati, Y.; Amran, Y.M.; Sabah, S.A.; Rafindadi, A.D.u.; Mikić, M. BIM benefits and its influence on the BIM implementation in Malaysia. Ain Shams Eng. J. 2020, 11, 1013–1019. [Google Scholar] [CrossRef]
- Hulland, J. Use of partial least squares (PLS) in strategic management research: A review of four recent studies. Strateg. Manag. J. 1999, 20, 195–204. [Google Scholar] [CrossRef]
- Fornell, C.; Larcker, D.F. Evaluating structural equation models with unobservable variables and measurement error. J. Mark. Res. 1981, 18, 39–50. [Google Scholar] [CrossRef]
- Nunnally, J.C.; Bernstein, I. Psychometric Theory. In The Role of University in the Development of Entrepreneurial Vocations: A Spanish Study; McGraw-Hill: New York, NY, USA, 1978. [Google Scholar]
- Wong, K.K.-K. Partial least squares structural equation modeling (PLS-SEM) techniques using SmartPLS. Mark. Bull. 2013, 24, 1–32. [Google Scholar]
- Hair, J.F.; Anderson, R.E.; Babin, B.J.; Black, W.C. Multivariate Data Analysis: A Global Perspective (Vol. 7); Pearson: Upper Saddle River, NJ, USA, 2010. [Google Scholar]
- Campbell, D.T.; Fiske, D.W. Convergent and discriminant validation by the multitrait-multimethod matrix. Psychol. Bull. 1959, 56, 81. [Google Scholar] [CrossRef] [PubMed]
- Suhair, Z.A. Performance Measurement and Improvement Model for Small and Medium Contractors in Developing Countries. Ph.D. Thesis, The University of New South Wales, Sydney, Australia, 2018. [Google Scholar]
- Henseler, J.; Hubona, G.; Ray, P.A. Using PLS path modeling in new technology research: Updated guidelines. Ind. Manag. Data Syst. 2016, 116, 2–20. [Google Scholar] [CrossRef]
- Badewi, A. Investigating Benefits Realisation Process for Enterprise Resource Planning Systems. Ph.D. Thesis, Cranfield University, Cranfield, UK, 2016. [Google Scholar]
- Gliner, J.A.; Morgan, G.A.; Leech, N.L. Research Methods in Applied Settings: An Integrated Approach to Design and Analysis; Routledge: London, UK, 2016. [Google Scholar]
- Wahyuni, D. The research design maze: Understanding paradigms, cases, methods and methodologies. J. Appl. Manag. Account. Res. 2012, 10, 69–80. [Google Scholar]
- Kineber, A.F.; Uddin, M.S.; Momena, A.F. Exploring the Critical Success Factors of Value Management Implementation for Sustainable Residential Building Project: A Stationary Analysis Approach. Sustainability 2022, 14, 16215. [Google Scholar] [CrossRef]
- Tavakol, M.; Dennick, R. Making sense of Cronbach’s alpha. Int. J. Med. Educ. 2011, 2, 53. [Google Scholar] [CrossRef] [PubMed]
- Oke, A.E.K.A.F.; Albukhari, I.; Othman, I.; Kingsley, C. Assessment of Cloud Computing Success Factors for Sustainable Construction Industry: The Case of Nigeria. Buildings 2021, 11, 36. [Google Scholar] [CrossRef]
- Nunnally, J.C. Psychometric Theory, 3rd ed.; Tata McGraw-Hill Education: New York, NY, USA, 1994. [Google Scholar]
- Hair, J.F.; Black, W.C.; Babin, B.J.; Anderson, R.E.; Tatham, R.L. Multivariate Data Analysis (Vol. 6); Pearson Prentice Hall: Upper Saddle River, NJ, USA, 2006. [Google Scholar]
- Al-Mekhlafi, A.-B.A.; Isha, A.S.N.; Chileshe, N.; Abdulrab, M.; Kineber, A.F.; Ajmal, M. Impact of Safety Culture Implementation on Driving Performance among Oil and Gas Tanker Drivers: A Partial Least Squares Structural Equation Modelling (PLS-SEM) Approach. Sustainability 2021, 13, 8886. [Google Scholar] [CrossRef]
- Hair, J.F., Jr.; Hult, G.T.M.; Ringle, C.; Sarstedt, M. A Primer on Partial Least Squares Structural Equation Modeling (PLS-SEM); Sage Publications: New York, NY, USA, 2016. [Google Scholar]
- Daoud, A.O.; Tsehayae, A.A.; Fayek, R.A. A guided evaluation of the impact of research and development partnerships on university, industry, and government. Can. J. Civ. Eng. 2017, 44, 253–263. [Google Scholar] [CrossRef]
- Hair, J.F.; Ringle, C.M.; Sarstedt, M. PLS-SEM: Indeed a silver bullet. J. Mark. Theory Pract. 2011, 19, 139–152. [Google Scholar] [CrossRef]
- Chin, W.W.; Newsted, P.R. Structural equation modeling analysis with small samples using partial least squares. Stat. Strateg. Small Sample Res. 1999, 1, 307–341. [Google Scholar]
- Mohandes, S.R.; Karasan, A.; Erdoğan, M.; Sabet PG, P.; Mahdiyar, A.; Zayed, T. A comprehensive analysis of the causal factors in repair, maintenance, alteration, and addition works: A novel hybrid fuzzy-based approach. Expert Syst. Appl. 2022, 208, 118112. [Google Scholar] [CrossRef]
- Cohen, J. Statistical Power for the Behavioural Sciences; Lawrence Erlbaum: Hilsdale, NY, USA, 1988. [Google Scholar]
- Hult, G.T.M.; Hair, J.F., Jr.; Proksch, D.; Sarstedt, M.; Pinkwart, A.; Ringle, C.M. Addressing endogeneity in international marketing applications of partial least squares structural equation modeling. J. Int. Mark. 2018, 26, 1–21. [Google Scholar] [CrossRef]
- Lu, P.; Guo, S.; Qian, L.; He, P.; Xu, X. The effectiveness of contractual and relational governances in construction projects in China. Int. J. Proj. Manag. 2015, 33, 212–222. [Google Scholar] [CrossRef]
- Bohari, A.A.M.; Skitmore, M.; Xia, B.; Teo, M.; Khalil, N. Key stakeholder values in encouraging green orientation of construction procurement. J. Clean. Prod. 2020, 270, 122246. [Google Scholar] [CrossRef]
- Dallas, M. Revolutionising the Way We Build, Managing Sustainable Values. In Proceedings of the International Conference of the Institute of Value Management, Hong Kong, China, 6–7 May 1999; pp. 6–7. [Google Scholar]
- Green, S.D.; Moss, G. Value management and post-occupancy evaluation: Closing the loop. Facilities 1998, 16, 34–39. [Google Scholar] [CrossRef]
- Leung, M.-y.; Yu, J.; Liang, Q. Analysis of the relationships between value management techniques, conflict management, and workshop satisfaction of construction participants. J. Manag. Eng. 2014, 30, 04014004. [Google Scholar] [CrossRef]
- Leung, M.-y.; Ng, S.T.; Cheung, S.-O. Improving satisfaction through conflict stimulation and resolution in value management in construction projects. J. Manag. Eng. 2002, 18, 68–75. [Google Scholar] [CrossRef]
- Norton, B.R.; McElligott, W.C. Value Management in Construction: A Practical Guide; Macmillan International Higher Education: New York, NY, USA, 1995. [Google Scholar]
- Chen, W.T.; Liao, S.L. A job-plan based performance evaluation for construction value engineering study. J. Chin. Inst. Eng. 2010, 33, 317–333. [Google Scholar] [CrossRef]
- Elghaish, F.; Abrishami, S.; Hosseini, M.R.; Abu-Samra, S.; Gaterell, M. Integrated project delivery with BIM: An automated EVM-based approach. Autom. Constr. 2019, 106, 102907. [Google Scholar] [CrossRef]
- Wernerfelt, B. A resource-based view of the firm. Strateg. Manag. J. 1984, 5, 171–180. [Google Scholar] [CrossRef]
- Hwang, B.G.; Tan, J.S. Green building project management: Obstacles and solutions for sustainable development. Sustain. Dev. 2012, 20, 335–349. [Google Scholar] [CrossRef]
- Mohamad Ramly, Z.; Shen, G.Q.; Yu, A.T. Critical success factors for value management workshops in Malaysia. J. Manag. Eng. 2015, 31, 05014015. [Google Scholar] [CrossRef]
- Lee, S.; Hyun, C.; Hong, T. Retrieve: Remembering tool for reusing the ideas evolved in value engineering. Autom. Constr. 2009, 18, 1123–1134. [Google Scholar] [CrossRef]
- Coetzee, C.E.L. Value Management in the Construction Industry: What Does It Entail and Is It a Worthwhile Practice? Bechelor’s Thesis, University of Pretoria, Pretoria, South Africa, 2010. [Google Scholar]
- Gregori, P.; Holzmann, P. Digital sustainable entrepreneurship: A business model perspective on embedding digital technologies for social and environmental value creation. J. Clean. Prod. 2020, 272, 122817. [Google Scholar] [CrossRef]
- Abidin, N.Z.; Pasquire, C.L. Delivering sustainability through value management. Eng. Constr. Archit. Manag. 2005, 12, 168–180. [Google Scholar] [CrossRef]
- Fong, S. Value engineering in Hong Kong–A powerful tool for a changing society. Comput. Ind. Eng. 1998, 35, 627–630. [Google Scholar] [CrossRef]
- Chan, W.K.; Wong, F.K.; Scott, D. Managing construction projects in China–The transitional period in the millennium. Int. J. Proj. Manag. 1999, 17, 257–263. [Google Scholar] [CrossRef]
- Tetteh, M.O.; Chan, A.P.; Mohandes, S.R.; Agyemang, D.Y. Diagnosing critical barriers to international construction joint ventures success in the developing country of Ghana. Constr. Innov. 2022. ahead of print. [Google Scholar] [CrossRef]
- Nguyen, L.D.; Ogunlana, S.O. A study on project success factors in large construction projects in Vietnam. Eng. Constr. Archit. Manag. 2004, 11, 404–413. [Google Scholar] [CrossRef]
- Fong, P.S.-w.; Shen, Q. Is the Hong Kong construction industry ready for value management? Int. J. Proj. Manag. 2000, 18, 317–326. [Google Scholar] [CrossRef]
- Tabatabaee, S.; Ashour, M.; Sadeghi, H.; Hoseini, S.A.; Mohandes, S.R.; Mahdiyar, A.; Hosseini, M.R. Towards the adoption of most suitable green walls within sustainable buildings using interval type-2 fuzzy best-worst method and TOPSIS technique. Eng. Constr. Archit. Manag. 2022. ahead of print. [Google Scholar] [CrossRef]
- Cuadros, R.L.; García Campaña, A.M.; Barrero, F.A.; Linares, C.J.; Ceba, M.R. Validation of an analytical instrumental method by standard addition methodology. J. AOAC Int. 1995, 78, 471–476. [Google Scholar]
- Naaranoja, M.; Haapalainen, P.; Lonka, H. Strategic management tools in projects case construction project. Int. J. Proj. Manag. 2007, 25, 659–665. [Google Scholar] [CrossRef]
- Kartam, N.; Al-Daihani, T.; Al-Bahar, J. Professional project management practices in Kuwait: Issues, difficulties and recommendations. Int. J. Proj. Manag. 2000, 18, 281–296. [Google Scholar] [CrossRef]
- Thiry, M. Sensemaking in value management practice. Int. J. Proj. Manag. 2001, 19, 71–77. [Google Scholar] [CrossRef]
- Engwall, M.; Jerbrant, A. The resource allocation syndrome: The prime challenge of multi-project management? Int. J. Proj. Manag. 2003, 21, 403–409. [Google Scholar] [CrossRef]
- Belassi, W.; Tukel, O.I. A new framework for determining critical success/failure factors in projects. Int. J. Proj. Manag. 1996, 14, 141–151. [Google Scholar] [CrossRef]
- Douglas, A.; Lubbe, B.A. Identifying value conflicts between stakeholders in corporate travel management by applying the soft value management model: A survey in South Africa. Tour. Manag. 2006, 27, 1130–1140. [Google Scholar] [CrossRef]
- Oke, A.E.; Aigbavboa, C.O. Sustainable Value Management for Construction Projects; Springer: Berlin/Heidelberg, Germany, 2017. [Google Scholar]
- Baldassarre, B.; Keskin, D.; Diehl, J.C.; Bocken, N.; Calabretta, G. Implementing sustainable design theory in business practice: A call to action. J. Clean. Prod. 2020, 273, 123113. [Google Scholar] [CrossRef]
- Pieterse, B.; Agyekum, K.; Manu, P.; Mohandes, S.R.; Cheung, C.; Yunusa-Kaltungo, A. Examining Critical Project Management Skills for Successful Delivery of Major Maintenance Projects: Insights from the United Kingdom Energy Sector. Eng. Constr. Archit. Manag. 2022. [Google Scholar] [CrossRef]
Publisher’s Note: MDPI stays neutral with regard to jurisdictional claims in published maps and institutional affiliations. |
© 2022 by the authors. Licensee MDPI, Basel, Switzerland. This article is an open access article distributed under the terms and conditions of the Creative Commons Attribution (CC BY) license (https://creativecommons.org/licenses/by/4.0/).



