Abstract
For the suggested site in the Maldives, this research paper analyzes the possibility of a hybrid renewable microgrid that is dispatch strategy-governed in both off-grid and on-grid scenarios. The planned microgrid’s techno-environmental-economic-power-system responses have been assessed. Both the power system response study and the techno-environmental-economic study of the modelled microgrid were carried out using the software platforms DIgSILENT PowerFactory and HOMER Pro respectively. Cycle charging (CC) dispatch technique had the lowest performance for both on and off-grid modes, according to the research, with cost of energy (COE) of 0.135 and 0.213 dollars per kWh, and net present costs (NPC) of 132,906 and 147,058 dollars respectively. With an NPC of 113,137 dollars and a COE of 0.166 dollars/kWh, the generator order strategy operates optimally while in on-grid mode. On the other hand, load following operates at its finest in off-grid mode, with a COE of 0.024 dollars/kWh and a NPC of 141,448 dollars. The microgrid’s reactive power, different bus voltages and frequency responses demonstrate how the proposed system, which employs the dispatch approach, voltage Q droop, and input mode PQ controller, operates steadily. For the purpose of illustrating the importance of the research effort, a comparison section between the planned HOMER optimizer and other optimization approaches is also included. The research was done with the Maldives in mind, but it offers a general notion for setting up a microgrid anyplace in the world with comparable weather and load circumstances. The research was done with the Maldives in mind, but it offers a general notion for setting up a microgrid anyplace in the world with comparable weather and load circumstances.
1. Introduction
Electrical power generation is becoming more and more dependent on renewable energy sources as conventional fossil fuel offers pollution, reduction in the reserve, and higher costs. The concept of a microgrid plays a very important role in managing different renewable sources and optimum generation-load demand satisfaction [1]. Eco-friendly solutions based on renewable energy provide a better, more long-lasting solution with little impact on the environment and ecology. However, several of the primary drawbacks of renewable energy-based sources still prevent their widespread use [2]. People are still deterred from switching to renewable-based solutions due to the higher cost, more area required, lesser efficiency, and intermittent nature, as noted in [3]. The inconsistency in the supply of renewable resources causes problems in energy management within a renewable microgrid. In order for a hybrid renewable energy system (HRES) to achieve this goal, a highly well-planned energy management system (EMS) is required [4]. Dispatch strategy offers an efficient and cost-effective solution to this energy management problem and thus has been widely investigated by different researchers [5,6,7].
It is crucial to thoroughly evaluate the proposed system’s performance before constructing any HRES to ensure its effective operation and integration [8]. Otherwise, the total investment in establishing an HRES might not be as effective as expected. For the HRES to operate reliably and sustainably, the determination of the best operational configuration of the various microgrid components and the estimation of various expenses is crucial. There are several software tools that are easily accessible for evaluating an HRES’s design and guaranteeing the system’s peak or optimal performance. One of the best, most approachable, and well-known in the scientific community software simulation platforms for HRES designing is HOMER Pro [9]. When the dispatchable and non-dispatchable generators and loads are coupled on a small scale, HRES can be successfully incorporated into a microgrid facility [10].
On top of dispatch-strategy-based control, microgrids can provide optimum electrical power generation and consumption on a small scale. Distributed generation and greater penetration of renewable energy sources are both conceivable in a microgrid [11]. The dispatch approach in this case focuses on the most efficient distribution of electrical power for the fulfilment of demand while reducing costs and improving performance of the system within a microgrid [12,13]. Researchers from around the world have concentrated on the best ways to build and analyze a microgrid while taking various dispatch techniques into account [14,15]. Researchers in [16] presented a hybrid system for distant island electricity that is based on a hydro kinetic turbine (HKT)/PV//DG/WT and is built for off-grid operation. The proposed microgrid’s performance for two dispatch models—cycle charging (CC) and load following (LF)—has been examined. According to their performance, it has been shown that in terms of current costs, CC performs better than LF for the particular location and load demand profile. On the other hand, LF did better in terms of hazardous gas emissions for the specific site.
The techno-economic environmental performance characteristics of the microgrid system are affected overall by dispatch schemes [17]. Due to this significant influence, the performance of a dispatch-strategy-managed islanded hybrid microgrid was assessed in [18] based on techno-economic environmental and power system responses such as microgrid frequency and voltage. Both the studies considered only grid islanded modes of microgrid operation rather than considering both the off and on grid modes. Moreover, reactive power response and bus voltage responses have been ignored. The performance assessment of an ideal off-grid microgrid is provided which is applicable for a site in Iraq in [19]. This research study uses the HOMER platform’s MATLAB Link tool to offer a novel dispatch control approach. The performance of the suggested architecture has also been compared to HOMER’s integrated CC dispatch approach, and a sizable decrease in various expenses and technical aspects has been observed. The study did not take into account the other alternative dispatch algorithms, including CD (combined dispatch), LF, GO (generator order dispatch), and PS (HOMER predictive dispatch) in the work. In addition, the relative performance comparison between grid tied and isolated modes is not presented in the literature. To assess the techno-economic environmental performance of two distinct microgrid configurations under the direction of various power dispatch algorithms, the researchers in [15] took into consideration two different microgrid configurations. The cost of energy was optimized in this study, and to determine the best hybrid system, findings were compared. Researchers in [6] suggested a two-layer EMS in light of the fact that off-grid microgrids have higher instability risks. The study was conducted for an HRES operating off the grid with non-controllable and controllable generation with the availability of energy storage. The grid tied mode is not discussed in this context.
An ideal design for a microgrid powered by wind, solar, batteries, and diesel-based generators is suggested in [10] for the electrification of the Rohingya refugee camp situated in Kutupalong, Cox’s Bazar, Bangladesh. The article offers the design’s techno-economic environmental vantage points as well as the hybrid system’s anticipated power system (voltage and frequency) reactions. LF was determined to be the optimal method in this case for the planned location and load demand scenario, delivering roughly about 89.08% less energy cost than other dispatch solutions. The design did not examine grid mode in their analysis. In addition, as power system response analysis, they did not consider reactive power and bus voltage responses which are two important parameters. In [20], the authors determined the best dispatch method for telecommunication and residential demand fulfillment in India. In order to determine the best dispatch solution, the study paid particular attention to the technical, economic, environmental, and social (TEES) factors. When utilizing a PS dispatch method, HRES outperformed other dispatch systems. The study effort also included a sensitivity analysis of the HRES’s load profile, component prices, sun radiation, wind resource, and macroeconomic variables in order to arrive at a more practical design. Power system response-based assessment of the proposed design was not covered within the scope of the research work. Researchers in [21] presented a distributed economic dispatch approach. The approach was specifically designed for systems with many storage units. For resource allocation, it made use of deconstructed formulations. More study on the scheduling of autonomous energy and power exchange for each storage device is presented in the publication. It has also been used to dispatch any other resource that does not provide support services for electricity, using independent and decoupled dispatching formulations. The dispatching system can operate for the least amount of money to equal centralized dispatching, according to mathematical studies.
The effectiveness of an islanded hybrid system on top of dispatch methods was studied in [22] since the cost of extending the grid seemed to be higher. The performance evaluation of lead-acid and Li-ion batteries for various microgrid configurations for various dispatch controllers was the main objective of this work. The research also excluded the grid-connected option from consideration and limited their analysis to solely the off-grid mode. Reactive power, frequency, voltage response-based assessment of the design was not covered within the research scope of the study. Researchers presented a diesel/PV/wind-power-based microgrid in [23], presenting an optimal dispatch technique suitable for grid-tethered mode of microgrid operation. In this study, the energy management of the microgrid was conducted using a demand response algorithm based on game theory. The islanded mode of operation was not taken into account in this paper, just the grid-connected mode, and a sensitivity study was presented. The power system responses analysis and assessment could be a further improvement to the research study. In [24], an evaluation of the ideal design for a grid-connected HRES was conducted. The research takes into account the best layout for the suggested microgrid using the HOMER platform. Additionally, the losses and active power response for the HRES are taken into account while evaluating the design. The study’s primary research gap is that alternative dispatch tactics were not taken into account in the research. In addition, grid isolated mode and power system response based analysis were skipped in the research. In [25], a hybrid system was developed focused toward developing countries for the improvement in energy management, considering green transportation (electric vehicle or EV). The objective was to explore the impact of EV penetration rates and charging rates (normal, medium, and rapid), as well as to optimize the charging intervals to lower system capacity. The optimal charging periods were also determined. A comparative study on the relative dispatch strategies as well as power system response-based assessment of the design was not considered by the researchers. In [26], the development of an operating strategy for battery storage in a microgrid was studied. The main objective of this study was to provide an operation and control strategy for energy storage devices intended for hybrid microgrids with AC coupling. This approach, which is based on optimized indirect control of diesel generators, aimed to boost the system’s use of renewable energy sources while lowering working hours and improving generation efficiency. In order to control hybrid plants effectively, the average operating power of the diesel generation system rises, the power output variance of the system declines, and the quantity of diesel utilized is greatly decreased. No dispatch strategy in hybrid system designing, and grid-tied isolated mode analysis or comparison was presented by the researchers.
The researchers in [27] created a unique dispatch mechanism using the HOMER Pro platform’s MATLAB link capability. The HRES was enhanced so that it can operate in grid-tied mode. A sizable cost improvement was attained when the suggested technique was contrasted with other built-in dispatch mechanisms within HOMER. Grid isolated mode and relative dispatch-strategy-based comparison and power system response-based evaluation were not considered in the study. In [28], a dispatch methodology-oriented grid-isolated HRES modelling and assessment was described where grid-tied mode was not taken into consideration. Researchers in [29] suggested a PSO (particle swarm optimization)-based optimal dispatch method for distributed microgrids. In collaboration with HOMER and DIgSILENT PowerFactory, the economic viability and sustainability of hybrid systems were examined in [30]. While using HOMER to discover the optimal solution, the LF dispatch control was implemented. The microgrid-based electrification plan was put out for technical and financial feasibility analysis in [31]. HOMER was used to evaluate various microgrid configurations. Voltage dips and losses in the microgrid were also calculated as technical aspects of the network. For this purpose, DIgSILENT PowerFactory was considered as a simulation platform. No dispatch strategy, grid-tied mode consideration, and power system response-based assessment were covered within the scope of the research.
This present research work contributes to the research domain by evaluating the design and performance of the proposed renewable microgrid both in grid-connected and grid-isolated modes considering dispatch-strategy-based control. Both grid-tied and isolated microgrids are capable of supporting dispatch-strategy-based analysis [32]. The literature currently available in this field of study mostly focuses on the islanded mode of operation, while both forms should be studied. Some studies take into account the grid-tied method of research, in which the suggested microgrid is connected to the traditional utility grid. In contrast, there is not a lot of study on techno-economic analysis based on grid-tied and isolated modes together with a power system response-based evaluation on top of dispatch strategy. The best performance of the modelled microgrid is explored in this research utilizing dispatch-technique-based control, which is applied for both grid-isolated and grid-linked modes to show their mutual performances in terms of reactions to the techno-economic environmental-electrical power system. The HOMER Pro HRES modelling platform has been used to evaluate techno-economic environmental factors, and DIgSILENT PowerFactory has been incorporated to evaluate power system performance. As techno-economic environmental factors, the optimum sizes of solar, wind, battery, converter, etc., as well as net present cost (NPC), operational cost, cost of energy (COE), percentage renewable fraction (RF), estimated carbon dioxide emission, initial capital and for grid-tied mode, the estimated amount of sold and purchased energy are determined. As power system responses, the microgrid’s frequency, different bus voltages, and reactive power responses are evaluated. This research may aid in determining the proposed microgrid’s optimal performance in terms of both grid-tied and off-grid modes as well as the techno-economic environmental power system response aspects and ensure a steady and long-lasting hybrid HRES for a reliable and high-quality power source.
So, the core contribution of this research work can be summarized as:
- Applies five dispatch-strategy-based controls in optimal modelling of a grid-connected and isolated mode of a hybrid microgrid system using HOMER Pro.
- The performance for grid-tied and isolated modes based on five dispatch techniques is compared to find the best control approachs for both the modes. Additionally, the effectiveness of the suggested design is evaluated in comparison to other optimization techniques and previously published works in this field of study.
- The microgrid model is evaluated in both techno-economic environmental perspective and the power system response (busvoltage, reactive power, and frequency) perspective.
2. Research Methodology
With the assistance of various pertinent subsections, this part of this research work explains the methodology used in the project. Under five alternative dispatch approaches, the HOMER Pro platform is used for the estimation of the ideal system combination with relevant techno-economic environmental viewpoints. The DIgSILENT PowerFactory environment was then used to analyze the reactive power, frequency, and bus voltage responses at different points of the hybrid system under various dispatch methods using the optimal or ideal system configuration. The study’s methodology will be made clearer in the following subsections.
2.1. Modelled HRES
The modelled HRES system is made up of the following components: wind turbine (WT), loads, backup diesel generator (BDG) unit, necessary controllers, battery storage unit (BSU), required inverters/converters, and solar PV system (PVS). An illustration of the hybrid microgrid system is portrayed in Figure 1. When the microgrid operates in grid-connected mode, it is linked to the traditional 230 V, 50 Hz utility grid system.
Figure 1.
An illustration of the modelled hybrid system.
The utility grid is maintained detached from the HRES during grid-isolated or islanded mode of the microgrid. The DC bus of the system is connected with the PVS and BSU. To fulfil the system’s requirements, filtration, conversion, and necessary control are carried out wherever necessary. Because of the unstable and variable characteristics of wind speed, even though the output from PMSG, i.e., WT is AC, it is not immediately delivered to the AC bus. First, this power is converted to DC and then necessarily inverted to get connected to the AC bus. To connect to the DC bus, the output from the WT is first rectified and then filtered accordingly. The AC bus is connected to the BDG and AC loads. The measurements for the wind speed and solar radiation are taken from [33]. The suggested site for this study was selected in the Maldives close to the location of 3.2028° N and 73.2207° E, with a peak demand of 23.31 kW and load demand of 165.59 kWh per day.
The detailed specifications of various components used in this work, the resource profile etc. are provided in the Appendix A section in the last part of the manuscript.
2.2. Implemented Control Algorithms
In this study, the HOMER Pro was used to implement a total of five different dispatch control mechanisms while modelling the HRES for the suggested location and load profile for their optimal operation. The reason for choosing the HOMER-based method rather than other mathematical approaches in finding the optimal solution is that HOMER has some superiority over the other methods. HOMER is a user-friendly environment offering faster convergence rate, uses a deterministic algorithm, provides accurate results, and has less complexity. The following dispatch methods are considered: Cycle Charging dispatch (CC), HOMER Predictive strategy (PS), Generator Order (GO), Load Following (LF), and Combined Dispatch (CD) strategy. The best and worst control scenarios for the microgrid are then identified based on the evaluation of their performance. After investigation, it is shown that the CC method performs worst in both grid-connected and grid-islanded modes for our situation. In grid-connected mode, GO performs better, whereas LF performs best in grid-isolated mode. The best and worst dispatch instances are only described in this section to keep things simple.
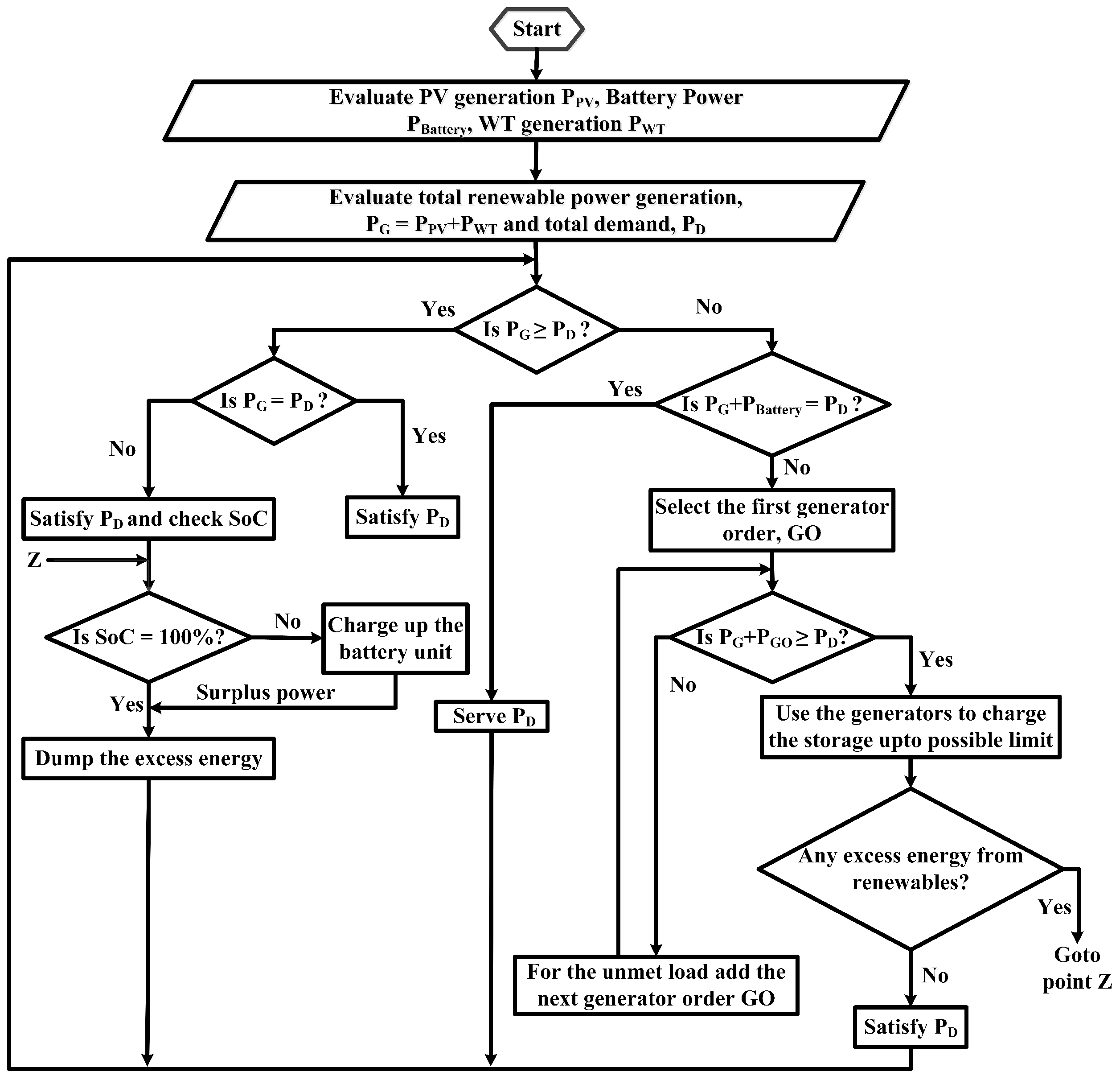
From among the pre-listed generator combinations, the GO method chooses the generator combination that can provide the load demand the fastest. The WT/SPV/BDG/BSU HRES GO dispatch approach flowchart is illustrated in Figure 2. In order to achieve the required operational capacity, this dispatch uses the first order in the figure. The battery could be applied to the system if this dispatch makes it possible to use a previous row. When it is feasible, the GO dispatch uses the storage device to handle the load. In other words, the SoC (state of charge) only satisfies the electrical demand until it reaches its maximum capacity, at which time it selects a GO combination to satisfy the remaining electrical need. Generators or other components charge the battery as much as they can at each time step if demand exceeds renewable energy output. Due to the generators’ evident priority, this strategy is easier than the previous ones and could manage the hybrid system even in emergency scenarios [34].
Figure 2.
An illustration of GO dispatch mode (flowchart) [34].
Whenever the CC technique is used, the generator always runs at full capacity. As a result, more power is produced in this case. The surplus electricity is used to charge the BSU. Similar to systems that use LF dispatch, this system operates in the same way. In contrast to the LF plan, this technique uses the generator at full design capacity to provide the net load and transfer any extra energy to the battery when it is turned on. In LF, the load is satisfied primarily by utilizing renewable resources. The flowchart for the WT/SPV/BDG/BSU HRES CC dispatch mechanism is shown in Figure 3 [35].
Figure 3.
An illustration of CC dispatch mode (flowchart) [35].
In the LF method, the generator only provides the precise quantity of power required to fulfil the load demand. The extra electricity (if any) is then used to charge the batteries, which can only be performed by using renewable sources, once the principal loads have been satisfied. The flowchart for the WT/SPV/BDG/BSU HRES LF dispatch mechanism is illustrated in Figure 4.
Figure 4.
An illustration of LF dispatch mode (flow chart) [35].
2.3. Model for the Proposed HRES in DIgSILENT PowerFactory
In order to extract the bus voltages at different nodes of the hybrid system, reactive power, and frequency of the HRES and responses of the HRES for the purpose of evaluating the microgrid design, the power system network was replicated using the DIgSILENT PowerFactory, as illustrated in Figure 5. The model demonstrates that the microgrid under consideration is a four-bus system with three low voltage (LV) buses. Between various busses, a total of 5 delta–delta transformers were used for the required voltage level transformation. The required DC/AC converters were implemented into the buses LV 3 and LV 4. The loads are linked to bus 2, which has a 230 V AC voltage profile with a 50 Hz frequency. Within the DIgSILENT PowerFactory platform, appropriate control algorithms, such as input mode P-Q controller, and voltage q droop (Q-V droop) are implemented for the various components inside the microgrid model, such as SPV, WT, etc.
Figure 5.
The DIgSILENT PowerFactory microgrid model shown as single line diagram.
Droop controllers are used to regulate a system’s drooping features. In a microgrid with parallel-connected distributed generating units, circulating current can be prevented by using droop controls [36,37]. The study in [38] provides a droop control method that is appropriate for high-voltage microgrids and is trustworthy and uncomplicated to utilize. When an internal microgrid’s equivalent impedance, which connects scattered generators to the utility grid, is inductive, Q-V droop control is frequently utilized [39]. Reference Equations (1) and (2) show the core theoretical concepts for Q-V droop management [38]:
where Q and P refer to reactive and active powers, respectively, E is the generator’s voltage output, represents rotor angle, V defines the voltage for AC bus, and is inductive reactance.
As a result, the following equation (Equation (3)) may be used to adjust the output voltage of distributed generators [38]:
where z defines the voltage droop gain, and represents the rated microgrid voltage.
Again, utilizing Equation (4), the frequency output can be governed [38]:
where y and refer to the frequency droop gain and frequency output, respectively, and presents the rated frequency of the microgrid.
Now, Equation (5) represents the active power from different distributed generators, j (where j = 1, 2, … up to the number of generators) [38]:
Each power converter linked to each distributed generator in the islanded mode must have its frequency and voltage under strict supervision (known as VF control). The output active and reactive powers of each distributed generator must be controlled, or P-Q must be set at the optimal level, when operating in grid-connected mode [40]. In this instance, the grid-tied mode analysis in this study used the P-Q control input mode of the DIgSILENT platform.
3. Result and Discussion
The research findings and associated discussion are presented in this section. To effectively show the findings, this section has been broken down into multiple subsections. The results provided by HOMER are the optimum solutions. The optimization process is deterministic and is conducted to minimize the NPC, COE, and harmful gas emission and to offer minimum component sizing. In addition, these predicted results from Table 1 are implemented to obtain power system responses (shown in the later subsections), and stable power system responses were obtained [41]. The proposed approach guarantees converging to the global optima. The obtained solutions are in line with the global optima in terms of NPC, COE, and carbon emission, and the designed system will be applicable for the area where the meteorological condition and load demand profile is similar. The proposed solution can be justified for global optima according to the different dispatch strategies based on available renewable resources. The research approach explained in this research work can handle uncertainty issues, such as solar and wind resource variations. The other uncertain or sensitivity parameters, such as inflation, etc., have not been considered in this present version of work to keep things limited and focused on the main contribution of this research work which is dispatch-strategy-based analysis. The sensitivity analysis has been kept as a future work. The approach as explained in the research methodology considers the uncertain characteristics of solar and wind profile and provides a feasible solution considering the uncertainty.
Table 1.
Summary of techno-economic environmental analysis.
3.1. Techno-Economic Environmental Evaluation
The LF method offers the best performance in this grid-isolated mode, as shown in Table 1. Compared to CC, LF requires smaller component sizes. In grid-isolated mode, LF provides 3.81 per cent fewer NPCs than CC. Where, LF has NPC of 141,448$ and CC has 147,058$. Additionally, LF has an 88.7% lower COE of 0.024$/kWh than CC approach of 0.213$/kWh. When compared to CC dispatch, the operational cost and startup capital are both much lower in LF. LF delivers 2.4 per cent better renewable energy penetration and 6.9 per cent fewer carbon emissions. Where, LF has 83.3 % renewable and 7547 kg/year carbon emission and CC has 81.3 % renewable and 8107 kg/year carbon emission. On the other hand, the performance of the other dispatch options is in the middle of CC and LF. The generator is always operated at its maximum capacity while using CC dispatch technique, which results in reduced performance. In contrast, the generator in LF only outputs the amount of power required to satisfy the load’s demand which mainly incorporates renewable-based sources.
Table 1 is a summary of the techno-economic-environmental possibilities of the simulated HRES. The GO strategy performs as the best strategy in grid-connected mode when the hybrid system is linked to the conventional utility grid, based on a minimum NPC of 113,137 dollars, an operating cost of 2086 dollars per year and 0 emissions, and the highest renewable percentage (RF) of 100%. With no energy supplied or purchased to or from the grid, the GO method transforms the grid-tied HRES into an independent unit. The GO strategy’s operational features can be used to explain the outcome. In GO approach, the specified combinations of generator are taken into account, and the quickest one is turned on to meet the load requirement. In this case, the BSUs are used as effectively as they can to deliver the load demand. In order to initially satisfy the demand requirement, the battery’s stored energy is used; any remaining load is then provided by GO combinations. First, attempts are made to charge the BSUs using renewable energy. Because of this, it has been determined that the strategy’s major components are the BSU and SPV sizes. As long as renewable energy sources and energy storage are used, RF is 100% and emissions are zero. The ideal design of 134 kWh BSU, 40 kW SPV, and 1 kW WT has been found to be just sufficient to meet the demand for the particular load demand in the HRES under consideration. As a result, no energy has to be acquired from or supplied to the conventional grid.
Future load and resource profiles are projected in the PS strategy to meet the load demand. The PS approach inside HOMER did not enable grid connectivity in this case since any deficit in the HRES can be made up for with the conventional utility grid because the HRES is grid-connected. As a result, there was no workable solution in this situation. Based on the load and resource profile, the CD strategy chooses between the LF and CC approach. In CC, the charge of storage is mostly dependent on the discrepancy between the future profile of net load and renewable energy output. Therefore, in grid-connected mode on the HOMER Pro platform, no workable solution is obtained in this situation [35].
On the other hand, in grid-connected mode, CC method requires the highest operating cost, NPC, carbon emission, and grid energy acquisition. The RF was discovered to be 44.1% lower than the GO strategies. Although the ideal component sizes for CC have been discovered to be somewhat smaller than those for GO, when compared to other crucial factors, CC performs the poorest in grid-tethered mode. Compared to GO, CC has a 2.6% higher running cost and a 17.5% higher NPC. Additionally, in isolated mode, CC performs poorly because of its higher component size requirements, highest NPC, carbon emissions, poorer RF, and highest COE needs. Energy is neither sold nor bought from the utility grid in grid-isolated mode since there is no provision for grid availability.
The benefit of this techno-economic environmental analysis shown in Table 1 is that an idea can be generated of the proposed microgrid’s probable costs, emission, and other features. This feasibility analysis is very important in analysis of real-life implementation of the modelled microgrid and the power system response analysis. When comparing the off-grid and on-grid mode responses of the proposed microgrid in accordance with the power system responses, it was shown that both the best and worst methods have similar stable and “tolerable limit” responses (reactive power, frequency and bus-voltages responses which will be demonstrated in the later sections). In terms of reactive power, frequency, and voltage outputs, both grid-connected and isolated solutions can be deemed practical. As indicated in Table 1, the techno-economic environmental performances in both scenarios have distinct effects. The selection of the best and worst dispatch scenarios for the proposed microgrid for the provided demand profile has mostly been influenced by the techno-economic environmental performances of the dispatch approaches listed in the table since both techno-economic environmental and power system responses have been taken into consideration when evaluating the best and worst dispatch scenarios, and both strategies have comparable power system responses Table 1.
3.2. Reactive Power Outputs
By analyzing the DIgSILENT PowerFactory model of Figure 5, it is possible to predict the reactive power responses for the various microgrid components. The reactive power responses for the grid-connected CC method (earlier identified as the worst case for the proposed HRES and demand situation) are shown in Figure 6. Up to 5 s of the power responses have been recorded. The image shows that after some variations in the transient state of up to 0.6 s, the WT, BDG, BSU, and SPV exhibit stable reactive power responses. From the response analysis, it is seen that the BDG supplies reactive power for a very short period of time, and otherwise the generators and storage have zero reactive power production and consumption.
Figure 6.
Reactive power outputs in the on-grid mode for CC methodology (worst scenario).
The reactive power responses for GO in grid-tethered mode, which has been judged to be the best-case situation, are shown in Figure 7 as the best over a time period of 5 s. The answers are steady and similar to the responses found in the case of CC strategy in grid-connected mode. So, it is to be concluded that in grid-tied mode, both the best and worst cases offer similar stable and tolerable limit reactive power responses. In the transient state, there are some fluctuations, but in the steady-state region the responses are stable.
Figure 7.
Reactive power outputs in the on-grid mode for GO methodology (best scenario).
Figure 8 illustrates the reactive power performances for WT, BDG, BSU, and SPV while the grid is separated. Figure 9 displays the results using LF’s optimal dispatch approach in this mode. The observed reactions are consistent and fall within the permitted range. Up to 5 s of the responses have been recorded. The best and worst techniques both exhibit comparable power system responses in terms of reactive power for both modes (grid-connected and isolated) for the particular site. As a result, they are tied for first place in the category of the best strategy for active power reactions. Thus, the best and worst cases were decided based on the techno-economic environmental performances mentioned in Table 1, and in the power system response evaluation part it is evaluated if the responses of the best and worst cases are stable and permissible or not. The reactive power responses in off-grid mode have some oscillations during the transient state up to 0.5 s. The sources and storage have zero reactive power share except the diesel generator provide some in the transient period which is about 3 MVAR at most. So, it can be seen that all the sources and storage have stable reactive power for both modes and for the best and worst dispatch cases.
Figure 8.
Reactive power outputs in the off-grid mode for CC methodology (worst scenario).
Figure 9.
Reactive power responses in the off-grid mode for LF methodology (best scenario).
3.3. Bus Voltage Responses
Maintaining voltage responses within the stable and permitted range is crucial. Numerous voltage issues, such as over-voltage at the feeder’s end, voltage sag, swell, and flicker is brought on by high PV penetration. The primary issue with them, according to [42], is over-voltage. A ceiling on the combined PV capacity is necessary because increasing PV penetration without proper technical study violates the relevant network’s over-voltage range.
Flickering is another issue that arises from the system’s excess of renewable energy and extends to the feeder for distribution [43]. As a result of low system inertia and fluctuating PV output caused by high PV penetration in MGs, voltage sag and swell problems are commonly experienced [44]. Therefore, it is crucial to maintain constant and appropriate voltage responses. Therefore, in this research work, the bus voltages at different points of the microgrid, i.e., Bus 1, Bus 4, and LV 3 are evaluated to find if they are stable and within the tolerable limits or not. Bus 1, Bus 4, and LV 3 can be found in Figure 5.
Figure 10 shows the bus voltage responses for Bus 1, Bus 4, and LV 3 buses for the worst scenario of CC dispatch control mode under on-grid conditions. The responses were gathered for up to 5 s. The replies oscillate for the first 0.5 s before becoming steady. The responses seem stable at 1 p.u. voltage in the steady-state region. Figure 11 illustrates the best scenario GO approach performance for a grid-tethered mode in a similar manner. The responses offered by both scenarios during the on-grid mode have similar performance on the basis of bus voltage responses. Thus, it can be said that either mode (on- or off-grid) is stable and has acceptable variation in the steady state.
Figure 10.
Bus-voltage outputs in grid-connected mode for CC approach (worst scenario).
Figure 11.
Bus-voltage outputs in grid-connected mode for GO approach (best scenario).
Figure 12 illustrates how the CC strategy performs similarly stable and within limit bus voltages in the off-grid mode, as it did in the grid-connected mode. Figure 13 in the grid-isolated mode displays the output for LF (the best scenario) control. Within 0.5 s, oscillations stop and are in the steady-state zone, providing a reliable response from 0.5 s on. It is to be noted that compared to the on-grid bus voltage responses, the transient oscillations are more observed in the off-grid mode responses. As the responses are acceptable in the steady-state region, this transient instability may be ignored.
Figure 12.
Bus-voltage outputs in grid-isolated mode for CC approach (worst scenario).
Figure 13.
Bus-voltage outputs in grid-isolated mode for LF approach (best scenario).
3.4. Frequency Responses
The stable frequency response of a microgrid is one of the core requirements for system stability. A frequency deviation within the limit of Hz of the rated frequency is tolerable [45]. Otherwise, the design needs to be calibrated to provide the frequency deviation within the tolerable limit. In this research work, the frequency responses were stable and within tolerable limits for both the worst and best dispatch scenarios for both the operational modes (grid-tied and islanded). The illustration of the frequency responses for the BDG, WT, SPV, and BSU are portrayed in Figure 14, Figure 15, Figure 16 and Figure 17.
Figure 14.
Frequency performance in the grid-connected mode for CC approach (worst scenario).
Figure 15.
Frequency performance in the grid-connected mode for GO approach (best scenario).
Figure 16.
Frequency performance in the grid-isolated mode for CC approach (worst scenario).
Figure 17.
Frequency performance in the grid-isolated mode for LF approach (best scenario).
Figure 14 shows that the responses have deviations within tolerable range in the transient stage up to 0.7 s for the CC strategy, the worst case in grid-connected mode. A similar response is obtained for the GO strategy, the best case in grid-connected mode as illustrated in Figure 15. The responses for the off-grid CC strategy, which is the worst scenario are illustrated in Figure 16. A similar response having oscillations in the transient stage up to 0.7 s can be seen in the case of LF strategy in the off-grid mode which is the best case, as shown in Figure 9.
According to the research, both the off-grid and on-grid microgrids for the modelled microgrid respond similarly in terms of bus voltage outputs, frequency, and reactive power responses for the load profile taken into account. Therefore, the influence of the economic, technological, and environmental performance summarized in Table 1 was most noticeable in evaluating the best and worst dispatch instances since this power system performance criteria seems to be comparable for both dispatch situations.
3.5. Comparison with Other Optimization Techniques
This section presents a comparison between the modelled methodology and other well-established optimization methodologies, such as particle swarm optimization (PSO), genetic algorithm (GA), ant colony optimization (ACO), and flower pollination algorithm (FPA) from the recent literature [46]. It is hard to find an exact match for comparison purposes. The literature is so chosen because the proposed cite of the Ogume community in North-Central Nigeria has a comparable resource (solar radiation and wind speed) profile as ours. In addition, the considered 22 kW peak load demand in [46] is comparable to ours of 23.31 kW. In our case, SPV, WT, BDG, and BSU have been considered, and this configuration is not considered in the mentioned literature. So, the best match is Scenario 2- an SPV, WT, and BSU-based microgrid which is taken for comparison.
Table 2 summarizes the comparison results. From the table, it is evident that the proposed work has higher NPC due to the consideration of BDG which has not been used in [46]. The COE for isolated mode is about 84% less than PSO. The component sizes have comparable quantities. Moreover, the power system response-based assessment is presented in the proposed design which is ignored in the mentioned literature. In addition, the mentioned literature did not take a grid-tied mode of operation in consideration.
Table 2.
Comparison with other optimization methods.
The suggested work and existing studies in this field of study are appropriately compared in this section of the study. The planned work is compared to [47] in Table 3. Here, PSO with active power responses was used to study grid-tied and isolated modes of HRES. The comparison demonstrates that some crucial elements were not examined by the cited paper, and dispatch management can result in a sizable decrease.
Table 3.
Comparison between proposed and other works.
4. Conclusions
Since the supply of fossil fuels is quickly running out, the potential for power generation via renewable energy has emerged as a significant study area. The performance of several dispatch algorithms deployed on a hybrid microgrid system powered by solar PV, battery storage, diesel generators, and wind turbines is compared in this research paper in both grid-tied and off-grid modes. The techno-economic environmental viewpoints are used to evaluate the performance of the various dispatch strategies. By using HOMER Pro, the techno-economic environmental performances were calculated. The reactive power, frequency, and selected bus voltage responses were also predicted using DIgSILENT PowerFactory microgrid simulation software for the best and worst dispatch approaches. According to the research, load following and generator order strategy perform well in grid-islanded and tied mode, respectively, for the planned Maldives microgrid location. In both operating modes, cycle charging has the weakest performance. Grid-tied mode places the biggest demands on the CC approach in terms of operating costs, NPC, carbon emissions, and grid energy purchases of 7463 $/year, 132,906 $, 21,309 kg/year, and 33,716 kWh, respectively. The RF was discovered to be 44.1% lower than the GO strategies. Compared to GO, CC has a 17.5% higher NPC and a 2.6% higher running cost. The LF method provides the optimum performance, while operating off the grid with only a 0.024 $/kWh for COE and 83.3% of renewable fraction. In off-grid mode, LF provides 3.81 per cent fewer NPC than CC. Additionally, LF has an 88.7% lower COE than CC approach. When compared to CC dispatch, the operational cost and start-up capital are both much lower in LF. LF delivers 2.4 per cent better renewable energy penetration and 6.9 per cent fewer carbon emissions. Based on stability assessed in p.u., the bus voltages, frequency, and reactive power responses for the microgrid components display good performance. From the power system responses, it was found that the responses for the best and worst cases for both the off- and on-grid modes offer similar, stable, and within tolerable limit outputs. So, in all modes, the designed microgrid can be determined feasible with respect to the power system responses. In order to determine the best option for electrification using a hybrid microgrid, this study effort compares the mutual performances of the grid-tied and off-grid modes of operation of a hybrid system. Moreover, a comparative study is presented to show comparison between proposed HOMER optimizer and other optimization techniques. This research study can be further improved by considering the sensitivity issues/analysis provided by different sensitive parameters which would vary over time. The reliability analysis considering different reliability indices, such as SAIFI, SAIDI, etc., may be considered as a future scope of improvement of this research work. A consideration of other available renewable sources such as biogas and energy production using hydrogen fuel can take this research to another level.
Author Contributions
Conceptualization, M.F.I. and S.A.S.; methodology, M.F.I. and S.A.S.; software, S.A.S.; formal analysis, M.F.I.; investigation, M.F.I. and S.A.S.; writing—original draft, M.F.I.; writing—review and editing, A.R. and S.M.M.; supervision, S.A.S. and S.M.M.; project administration, A.R. and S.M.M.; funding acquisition, A.R. All authors have read and agreed to the published version of the manuscript.
Funding
The research work was funded by the Department of Electrical Engineering and Industrial Automation, Engineering Institute of Technology, Melbourne, VIC 3283, Australia.
Institutional Review Board Statement
Not applicable.
Informed Consent Statement
Not applicable.
Data Availability Statement
Not applicable.
Acknowledgments
Authors acknowledge funding support given by the Department of Electrical Engineering and Industrial Automation, Engineering Institute of Technology, Melbourne, VIC 3283, Australia.
Conflicts of Interest
The authors declare no conflict of interest.
Appendix A
Figure A1.
An illustration of solar irradiation for the considered site.
Figure A1.
An illustration of solar irradiation for the considered site.

Figure A2.
An illustration of wind speed for the considered site.
Figure A2.
An illustration of wind speed for the considered site.

Table A1.
Techno-economic Config. of the SPV.
Table A1.
Techno-economic Config. of the SPV.
| Parameter | Value |
|---|---|
| Lifetime | 25 years |
| Rated Capacity | 25 kW |
| Derating Factor | 80% |
| Replacement Cost | 1000$/kW |
| Capital Cost | 1000$/kW |
| Operation and Maintenance cost | 5$/year |
Table A2.
Techno-economic Config. of the WT.
Table A2.
Techno-economic Config. of the WT.
| Parameter | Value |
|---|---|
| Lifetime | 20 years |
| Rated Capacity | 1 kW |
| Hub Height | 17 m |
| Capital Cost | 1300$/kW |
| Operation and Maintenance cost | 5$/year |
| Replacement Cost | 1300$/kW |
Table A3.
Techno-economic Config. of the BDG.
Table A3.
Techno-economic Config. of the BDG.
| Parameter | Value |
|---|---|
| Lifetime | 15000 hour |
| Diesel Price | 1$/L |
| Min. Load Ratio | 25 % |
| Capital Cost | 300$/kW |
| Operation and Maintenance cost | 0.030$/op. hour |
| Replacement Cost | 300$/kW |
Table A4.
Techno-economic Config. of the BSU.
Table A4.
Techno-economic Config. of the BSU.
| Parameter | Value |
|---|---|
| Nominal Voltage (V) | 6 |
| Nominal Capacity (kWh) | 1 |
| Nominal Capacity (Ah) | 167 |
| Roundtrip efficiency (%) | 90 |
| Maximum Charge Current (A) | 167 |
| Maximum Discharge Current (A) | 500 |
| Initial SoC(%) | 100 |
| Minimum SoC (%) | 20 |
| Lifetime | 15 years |
| Throughput (kWh) | 3000$/L |
| Capital Cost | 300$/kW |
| Replacement Cost | 300$/kW |
| Operation and Maintenance cost | 5$/year |
Table A5.
Techno-economic Config. of the converter.
Table A5.
Techno-economic Config. of the converter.
| Parameter | Value |
|---|---|
| Inverter Efficiency (%) | 95 |
| Inverter Lifetime | 15 years |
| Rectifier Efficiency (%) | 95 |
| Rectifier Capacity | 100 % |
| Capital Cost | 300$/kW |
| Operation and Maintenance cost | 0$/year |
| Replacement Cost | 300$/kW |
Table A6.
Techno-economic Config. of the design.
Table A6.
Techno-economic Config. of the design.
| Parameter | Value |
|---|---|
| Inflation rate (%) | 2 |
| Discount rate (%) | 8.00 |
| Project lifetime (years) | 25.00 |
| Annual capacity shortage (%) | 20 |
References
- Rana, M.M.; Rahman, A.; Uddin, M.; Sarkar, M.R.; Shezan, S.A.; Ishraque, M.F.; Rafin, S.S.H.; Atef, M. A Comparative Analysis of Peak Load Shaving Strategies for Isolated Microgrid Using Actual Data. Energies 2022, 15, 330. [Google Scholar] [CrossRef]
- Shezan, S.A.; Ishraque, M.F.; Muyeen, S.; Abu-Siada, A.; Saidur, R.; Ali, M.; Rashid, M. Selection of the best dispatch strategy considering techno-economic and system stability analysis with optimal sizing. Energy Strategy Rev. 2022, 43, 100923. [Google Scholar] [CrossRef]
- Peidong, Z.; Yanli, Y.; Yonghong, Z.; Lisheng, W.; Xinrong, L. Opportunities and challenges for renewable energy policy in China. Renew. Sustain. Energy Rev. 2009, 13, 439–449. [Google Scholar] [CrossRef]
- Sarker, S.K.; Fahim, S.R.; Sarker, N.; Tayef, K.Z.; Siddique, A.B.; Datta, D.; Mahmud, M.A.P.; Ishraque, M.F.; Das, S.K.; Sarker, M.R.I.; et al. Ancillary Voltage Control Design for Adaptive Tracking Performance of Microgrid Coupled With Industrial Loads. IEEE Access 2021, 9, 143690–143706. [Google Scholar] [CrossRef]
- Ishraque, M.F.; Shezan, S.A.; Ali, M.; Rashid, M. Optimization of load dispatch strategies for an islanded microgrid connected with renewable energy sources. Appl. Energy 2021, 292, 116879. [Google Scholar] [CrossRef]
- Moretti, L.; Polimeni, S.; Meraldi, L.; Raboni, P.; Leva, S.; Manzolini, G. Assessing the impact of a two-layer predictive dispatch algorithm on design and operation of off-grid hybrid microgrids. Renew. Energy 2019, 143, 1439–1453. [Google Scholar] [CrossRef]
- Shoeb, M.A.; Shafiullah, G. Renewable energy integrated islanded microgrid for sustainable irrigation—A Bangladesh perspective. Energies 2018, 11, 1283. [Google Scholar] [CrossRef]
- Tamir, K. Identifying and Addressing Drivers and Barriers to Renewable Energy Development in the Rural Electrification of Mongolia. Ph.D. Thesis, Murdoch University, Perth, WA, Australia, 2011. [Google Scholar]
- Rahmat, M.A.A.; Abd Hamid, A.S.; Lu, Y.; Ishak, M.A.A.; Suheel, S.Z.; Fazlizan, A.; Ibrahim, A. An Analysis of Renewable Energy Technology Integration Investments in Malaysia Using HOMER Pro. Sustainability 2022, 14, 13684. [Google Scholar] [CrossRef]
- Ishraque, M.F.; Ali, M.M. Optimized Design of a Hybrid Microgrid using Renewable Resources Considering Different Dispatch Strategies. In Proceedings of the 2021 International Conference on Automation, Control and Mechatronics for Industry 4.0 (ACMI), Rajshahi, Bangladesh, 8–9 July 2021; pp. 1–6. [Google Scholar]
- Dagar, A.; Gupta, P.; Niranjan, V. Microgrid protection: A comprehensive review. Renew. Sustain. Energy Rev. 2021, 149, 111401. [Google Scholar] [CrossRef]
- Shezan, S.A.; Ishraque, M.F.; Paul, L.C.; Sarkar, M.R.; Rana, M.M.; Uddin, M.; Hossain, M.B.; Shobug, M.A.; Hossain, M.I. Assortment of dispatch strategies with the optimization of an islanded hybrid microgrid. MIST Int. J. Sci. Technol. 2022, 10, 15–24. [Google Scholar] [CrossRef]
- Ishraque, M.F.; Ali, M.M.; Arefin, S.; Islam, M.R.; Masrur, H.; Rahman, M.M. Dispatch Strategy Based Optimized Design of an Offgrid Hybrid Microgrid Using Renewable Sources. In Proceedings of the 2021 31st Australasian Universities Power Engineering Conference (AUPEC), Rajakaruna, Sumedha, 26–30 September 2021; pp. 1–6. [Google Scholar]
- Khan, S.N.; Kazmi, S.A.A. Integrative decision-making framework for techno-economic planning and sustainability assessment of renewable dominated standalone hybrid microgrids infrastructure at provincial scale of Pakistan. Energy Convers. Manag. 2022, 270, 116168. [Google Scholar] [CrossRef]
- Chaurasia, R.; Gairola, S.; Pal, Y. Technical, economic, and environmental performance comparison analysis of a hybrid renewable energy system based on power dispatch strategies. Sustain. Energy Technol. Assess. 2022, 53, 102787. [Google Scholar] [CrossRef]
- Ma, Q.; Huang, X.; Wang, F.; Xu, C.; Babaei, R.; Ahmadian, H. Optimal sizing and feasibility analysis of grid-isolated renewable hybrid microgrids: Effects of energy management controllers. Energy 2022, 240, 122503. [Google Scholar] [CrossRef]
- Ishraque, M.F.; Hussain, M.S.; Rana, M.S.; Roni, M.H.K.; Shezan, S.A. Design and Assessment of a Standalone Hybrid Mode Microgrid for the Rohingya Refugees Using Load Following Dispatch Strategy. In Proceedings of the 2021 6th International Conference on Development in Renewable Energy Technology (ICDRET), Dhaka, Bangladesh, 28–30 December 2021; pp. 01–06. [Google Scholar]
- Shezan, S.A.; Ishraque, M.F.; Muyeen, S.; Arifuzzaman, S.; Paul, L.C.; Das, S.K.; Sarker, S.K. Effective dispatch strategies assortment according to the effect of the operation for an islanded hybrid microgrid. Energy Convers. Manag. X 2022, 14, 100192. [Google Scholar] [CrossRef]
- Aziz, A.S.; Tajuddin, M.F.N.; Zidane, T.E.K.; Su, C.L.; Alrubaie, A.J.K.; Alwazzan, M.J. Techno-economic and environmental evaluation of PV/diesel/battery hybrid energy system using improved dispatch strategy. Energy Rep. 2022, 8, 6794–6814. [Google Scholar] [CrossRef]
- Kushwaha, P.K.; Bhattacharjee, C. Integrated techno-economic-enviro-socio design of the hybrid renewable energy system with suitable dispatch strategy for domestic and telecommunication load across India. J. Energy Storage 2022, 55, 105340. [Google Scholar] [CrossRef]
- Mahmoodi, M.; Shamsi, P.; Fahimi, B. Economic dispatch of a hybrid microgrid with distributed energy storage. IEEE Trans. Smart Grid 2015, 6, 2607–2614. [Google Scholar] [CrossRef]
- Ramesh, M.; Saini, R.P. Dispatch strategies based performance analysis of a hybrid renewable energy system for a remote rural area in India. J. Clean. Prod. 2020, 259, 120697. [Google Scholar] [CrossRef]
- Nwulu, N.I.; Xia, X. Optimal dispatch for a microgrid incorporating renewables and demand response. Renew. Energy 2017, 101, 16–28. [Google Scholar] [CrossRef]
- Shahzad, M.; Qadir, A.; Ullah, N.; Mahmood, Z.; Saad, N.M.; Ali, S.S.A. Optimization of On-Grid Hybrid Renewable Energy System: A Case Study on Azad Jammu and Kashmir. Sustainability 2022, 14, 5757. [Google Scholar] [CrossRef]
- Al-Ghussain, L.; Ahmad, A.D.; Abubaker, A.M.; Mohamed, M.A.; Hassan, M.A.; Akafuah, N.K. Optimal sizing of country-scale renewable energy systems towards green transportation sector in developing countries. Case Stud. Therm. Eng. 2022, 39, 102442. [Google Scholar] [CrossRef]
- Ramos, F.; Pinheiro, A.; Nascimento, R.; de Araujo Silva Junior, W.; Mohamed, M.A.; Annuk, A.; Marinho, M.H. Development of Operation Strategy for Battery Energy Storage System into Hybrid AC Microgrids. Sustainability 2022, 14, 13765. [Google Scholar] [CrossRef]
- Toopshekan, A.; Yousefi, H.; Astaraei, F.R. Technical, economic, and performance analysis of a hybrid energy system using a novel dispatch strategy. Energy 2020, 213, 118850. [Google Scholar] [CrossRef]
- Hossen, M.D.; Islam, M.F.; Ishraque, M.F.; Shezan, S.A.; Arifuzzaman, S. Design and Implementation of a Hybrid Solar-Wind-Biomass Renewable Energy System considering Meteorological Conditions with the Power System Performances. Int. J. Photoenergy 2022, 2022. [Google Scholar] [CrossRef]
- Yousif, M.; Ai, Q.; Gao, Y.; Wattoo, W.A.; Jiang, Z.; Hao, R. An optimal dispatch strategy for distributed microgrids using PSO. CSEE J. Power Energy Syst. 2019, 6, 724–734. [Google Scholar] [CrossRef]
- Mašić, F.; Memišević, B.; Bosović, A.; Merzić, A.; Musić, M. Implementation of microgrid on location Rostovo with installation of sustainable hybrid power system (case study of a real medium-voltage network). In International Symposium on Innovative and Interdisciplinary Applications of Advanced Technologies; Springer: Berlin, Germany, 2018; pp. 224–242. [Google Scholar]
- Mejía, M.E.A.; Mariano-Hernández, D.; Santana, R.B.; de León Concepción, E.; Martijena, A.A.; Ruiz, A.C.; Mendoza, D.L.; Suero, E.C.F. Design of an Interconnected Microgrid for the Electrification of San Pablo II Community: Case of Study Dominican Republic. In Proceedings of the 2020 IEEE International Smart Cities Conference (ISC2), Piscataway, NJ, USA, 28 September–1 October 2020; pp. 1–8. [Google Scholar]
- Ishraque, M.F.; Rahman, A.; Shezan, S.A.; Shafiullah, G. Operation and Assessment of a Microgrid for Maldives: Islanded and Grid-Tied Mode. Sustainability 2022, 14, 15504. [Google Scholar] [CrossRef]
- Stackhouse, P. NASA POWER|Prediction of Worldwide Energy Resources. 2021. Available online: https://data.nasa.gov/Earth-Science/Prediction-Of-Worldwide-Energy-Resources-POWER-/wn3p-qsan (accessed on 10 November 2022).
- Rad, M.A.V.; Shahsavari, A.; Rajaee, F.; Kasaeian, A.; Pourfayaz, F.; Yan, W.M. Techno-economic assessment of a hybrid system for energy supply in the affected areas by natural disasters: A case study. Energy Convers. Manag. 2020, 221, 113170. [Google Scholar]
- Aziz, A.S.; Tajuddin, M.F.N.; Adzman, M.R.; Ramli, M.A.; Mekhilef, S. Energy management and optimization of a PV/diesel/battery hybrid energy system using a combined dispatch strategy. Sustainability 2019, 11, 683. [Google Scholar] [CrossRef]
- Chandorkar, M.C.; Divan, D.M.; Adapa, R. Control of parallel connected inverters in standalone AC supply systems. IEEE Trans. Ind. Appl. 1993, 29, 136–143. [Google Scholar] [CrossRef]
- Wu, D.; Tang, F.; Vasquez, J.C.; Guerrero, J.M. Control and analysis of droop and reverse droop controllers for distributed generations. In Proceedings of the 2014 IEEE 11th International Multi-Conference on Systems, Signals & Devices (SSD14), Barcelona, Spain, 11–14 February 2014; pp. 1–5. [Google Scholar]
- Shuai, Z.; Mo, S.; Wang, J.; Shen, Z.J.; Tian, W.; Feng, Y. Droop control method for load share and voltage regulation in high-voltage microgrids. J. Mod. Power Syst. Clean Energy 2016, 4, 76–86. [Google Scholar] [CrossRef]
- De Brabandere, K.; Bolsens, B.; Van den Keybus, J.; Woyte, A.; Driesen, J.; Belmans, R. A voltage and frequency droop control method for parallel inverters. IEEE Trans. Power Electron. 2007, 22, 1107–1115. [Google Scholar] [CrossRef]
- Chen, M.R.; Wang, H.; Zeng, G.Q.; Dai, Y.X.; Bi, D.Q. Optimal PQ control of grid-connected inverters in a microgrid based on adaptive population extremal optimization. Energies 2018, 11, 2107. [Google Scholar] [CrossRef]
- Ishraque, M.F.; Shezan, S.A.; Rashid, M.; Bhadra, A.B.; Hossain, M.A.; Chakrabortty, R.K.; Ryan, M.J.; Fahim, S.R.; Sarker, S.K.; Das, S.K. Techno-economic and power system optimization of a renewable rich islanded microgrid considering different dispatch strategies. IEEE Access 2021, 9, 77325–77340. [Google Scholar] [CrossRef]
- Arif, S.; Rabbi, A.E.; Ahmed, S.U.; Hossain Lipu, M.S.; Jamal, T.; Aziz, T.; Sarker, M.R.; Riaz, A.; Alharbi, T.; Hussain, M.M. Enhancement of Solar PV Hosting Capacity in a Remote Industrial Microgrid: A Methodical Techno-Economic Approach. Sustainability 2022, 14, 8921. [Google Scholar] [CrossRef]
- Mohammadi, P.; Mehraeen, S. Challenges of PV integration in low-voltage secondary networks. IEEE Trans. Power Deliv. 2016, 32, 525–535. [Google Scholar] [CrossRef]
- Iqbal, A.; Ayoub, A.; Waqar, A.; Ul-Haq, A.; Zahid, M.; Haider, S. Voltage stability enhancement in grid-connected microgrid using enhanced dynamic voltage restorer (EDVR). AIMS Energy 2021, 9, 150–177. [Google Scholar] [CrossRef]
- Ishraque, M.F.; Shezan, S.A.; Rana, M.S.; Muyeen, S.; Rahman, A.; Paul, L.C.; Islam, M.S. Optimal sizing and assessment of a renewable rich standalone hybrid microgrid considering conventional dispatch methodologies. Sustainability 2021, 13, 12734. [Google Scholar] [CrossRef]
- Mohammed, Y.S.; Adetokun, B.B.; Oghorada, O.; Oshiga, O. Techno-economic optimization of standalone hybrid power systems in context of intelligent computational multi-objective algorithms. Energy Rep. 2022, 8, 11661–11674. [Google Scholar] [CrossRef]
- Sood, V.K.; Ali, M.Y.; Khan, F. Energy management system of a microgrid using particle swarm optimization (PSO) and communication system. In Microgrid: Operation, Control, Monitoring and Protection; Springer: Berlin, Germany, 2020; pp. 263–288. [Google Scholar]
Publisher’s Note: MDPI stays neutral with regard to jurisdictional claims in published maps and institutional affiliations. |
© 2022 by the authors. Licensee MDPI, Basel, Switzerland. This article is an open access article distributed under the terms and conditions of the Creative Commons Attribution (CC BY) license (https://creativecommons.org/licenses/by/4.0/).
















