Abstract
For the sustainability of power supply and operation systems, planners aim to deliver power at an optimum value to consumers, while maintaining stability in the system. The load-shedding approach has proven to be an effective means of achieving the desired stability. This paper presents a nodal analysis to establish critical bus identification in the power grid. A power simulation for load shedding was created using the power system analysis toolbox (PSAT) for identifying and isolating weak buses on the power system. A computational algorithm was developed using differential evolution (DE) for minimizing service interruptions and blackouts, and was tested against the conventional genetic algorithm (GA). The proposed algorithm was implemented on an IEEE 30-bus test system. The simulation results were analyzed before and after the application of DE. It was observed that after the application of DE, load shedding gives an efficient result of 10.6%, 8.7%, and 13.4% improvement at buses 26, 29, and 30, respectively, after being tested using a genetic algorithm (GA), with a result of 10.2%, 7.6% and 13.1% on the same respective buses. This work will further expand the reliability and availability of power systems toward a sustainable, steady power supply that is void of nodal or bus cutoffs.
1. Introduction
The rise in industrialization and technological advancements around the world has necessitated the need for power utility industries to meet the rising demand of consumers at every point in time [1]. The increased size and capacity of renewables to meet rising consumer load demand, combined with a lower inertia and more sensitive voltage profiles, are making the system operators’ roles more complex. As a matter of fact, a mismatch between the power that is demanded and supplied may be a driver of system collapse and the consequent widespread blackouts [2]. As such, the operating margins of conventional power systems are now moving close to their limits, thereby creating increased voltage profile violations, power-balancing problems, and an overall grid maintenance crisis that could cause blackouts and outages. This was demonstrated by the US and Canada 96-hour blackout in 2003, which affected over 50 million people. In order to avoid a repeat of this situation, it becomes necessary to shed some of the load at specific buses, thus stabilizing voltages at steady-state values in all the buses of the distribution network. In this way, such a mismatch in consumer load consumption value and the amount of power generated will not affect the frequency of the system, necessitating load shedding [3,4].
Voltage instability gradually begins as a fall in the voltage profile, which eventually leads to unsafe levels at sensitive and critical nodes. If this is left unmodified, nodal system instability may arise at voltage profiles close to nominal values. This is the same situation as when the combined generation and transmission system is unable to fulfill the power demands required by the loads, thus shifting the voltage stability framework. This imbalance between power generation and demand power might cascade into system outage, reactive power source restrictions, or a combination of both. In severe cases, voltage instability can lead to voltage collapse, resulting in a blackout or abnormally low voltages in a substantial area of the power system.
Various load-shedding schemes have been proposed by researchers and engineers. Traditional load-shedding methods monitor frequency and voltage using under-frequency, activating load cut-offs until the frequency returns to a stable point of operation. This happens during situations when the active power available is incapable of meeting the load and there is a need to maintain frequency within safe limits. This functionality has necessitated a new voltage stability index, taking into account the load characteristics, to improve voltage stability [5]. In one study [6], wind generators were used to maintain voltage stability using a load impedance to source impedance ratio to calculate the number of induction motors that must be dropped when there are dominant loads in the feeders [7,8].
Evolutionary algorithms or their hybrids have also been employed to study load management. In a study by [9], a hybrid mix using the firefly algorithm with particle swarm optimization (PSO) was applied to an IEEE-33 bus system, to determine the maximum load to be shed from network operation, while maintaining the voltage profile of the system within allowable limits. The result shows the capability of the method of restoring the system’s frequency without overshooting. An analytical basis for under-voltage load shedding to mitigate voltage collapse in the power system was presented in [6], using a dynamic load model as the criterion by which to evaluate the amount of load to be shed. The authors of [10] proposed the implementation of the glowworm swarm optimization (GSO) algorithm to minimize load shedding, testing the proposed algorithm on IEEE 14, 30, and other bus test systems. This technique, when compared with other conventional methods, provided better results on evaluation. The authors of [11] suggested the application of a genetic algorithm (GA) to solve the nonlinear optimization problem of load shedding on the IEEE 30-bus test system. In binary combinatorial problems, the use of metaheuristic techniques is highly favorable in dealing with a large number of variables. Among them, the genetic algorithm (GA) technique is promising, due to its execution speed and considerable accuracy, which is the situation in the current problem, as will be validated in the case study.
This paper proposes a new algorithm for optimum load shedding using differential evolution(DE). DE has been found to offer a suitable solution method, due to its ability and effectiveness when solving joint replenishment and delivery (JRD) problems in the studies by [12,13], and as reported by [14]. This is further supported here since the parameters of this intelligent solution’s algorithms play an important role in its performance. A power simulation model was developed for the identification of weak buses, using the power system analysis toolbox (PSAT), and an eigenvalue was set as an index using sensitivity analysis to provide situational awareness. The developed algorithm is of two sections, the first section is used for identifying the load buses required for appropriate load shedding, while the other section decides which of the optimum loads is required to be shed at the chosen load buses, using differential evolution. Validation of the method is conducted using a genetic algorithm, a method that has often been proven by different authors to be fast and accurate [15,16,17,18]. The remaining of this paper is structured as follows: Section 2 describes the proposed methodology, which includes nodal analysis and a DE algorithm for optimizing the load shedding. Section 3 presents a numerical simulation of the load flow analysis and of the identification of weak load buses using the test system. In Section 4, the results are discussed, and Section 5 provides our conclusions.
2. Methodology
The process of carrying out optimized load shedding that is adopted in this work is divided into two parts. The weak buses in the system are first identified, before implementing a differential evolution algorithm. This model of the IEEE 30-bus system has been simulated using PSAT, and a Newton–Rhapson power flow solution was employed to ascertain the magnitudes of voltage variation and losses in the network, owing to its fast convergence characteristics.
For a k-bus power system with a nodal current and voltages I and V, the system forms an admittance matrix, Y, which is formed based on the apparent power, S, expressed as follows [19]:
This can also be expressed in a complex relationship, as seen in Equation (2), given real power, P, and reactive power, Q, as follows:
Hence, in a k-bus system, the real and reactive power are individually given by:
The power mismatch at the bus, k, is given by the following equations:
where the superscripts ks and kc signify the specified and calculated values, respectively.
The power-flow elements of the network are used to construct and populate the Jacobian matrix. The network elements are added one after the other, and the Jacobian matrix is updated in a simple way, as obtained via the Newton–Raphson load flow (NRLF) model [20].
A Jacobian matrix, J, is formed from the Newton–Rhapson load flow obtained through Equation (7), from the active and reactive power mismatch ( and ), and is given as:
where and represent the mismatch in active and reactive power vectors; and represent the unknown voltage angle and magnitude at the buses.
2.1. Nodal Analysis and Participation Factor
Nodal analysis is used to determine the most vulnerable location in terms of voltage stability. This will help select the best site for locating the most effective actions to alleviate changing voltage conditions. A modal analysis equation can be used to compute the smallest eigenvalues and the respective eigenvectors of the voltage and reactive power variations in the system [21]. The results of the analysis help to determine the voltage stability performance of the system. The participation factor is used to find the weakest bus in the system.
At constant power, Equation (8) becomes:
Solving (9), we obtain the following:
Substituting (10) into (11) yields:
where Jr is the reduced Jacobian matrix of the system. The eigenvalues and eigenvectors of the reduced Jacobian matrix of the system indicate the voltage stability characteristics of the system, the magnitudes of which are proportional to how close the system is to instability.
The reduced Jacobian matrix, Jr, can be found by solving the equation below:
which results in the following equation:
where and represent the right and left eigenvalue, , which gives information about the observability and controllability of the system. For non-dynamic systems, positive eigenvalues of Jr indicate that the system is stable, while negative eigenvalues indicate voltage instability. In the case of a zero eigenvalue, the system is on the verge of voltage instability or has just reached its stability limit [22].
2.2. Differential Evolution
Differential evolution, as developed by Price and Storn, is a population-based optimization tool that has been applied in various engineering scenarios to propose a feasible solution. It solves the problem using an objective function at multiple randomly chosen initial points. As a method, it offers great convergence characteristics and needs only a few control parameters that do not need to be modified during the optimization process. It is governed by four main processes, as depicted in Figure 1.
Figure 1.
Diagram of the DE optimization procedure.
- Initialization
The first step of the DE algorithm is to initialize the problem parameters, i.e., the initial population, which must lie within the feasible bounds of the decision variables. This can be generated by following Equation (15):
where i represents 1, 2, 3, …, Np, and Np is the vector population size; j represents 1, 2, 3, …, D, and D stands for the dimension of the decision variable. represent the upper and lower bounds of the decision variable, respectively; represents the uniformly distributed random number, lying between 0 and 1. For each new j, is the initial value of the jth parameter of the ith decision variable.
- Mutation
Three random vectors are selected from the vector population, i.e., , such as , where is the already chosen target vector from the initialization step. Two of these chosen random numbers (say, ) have their weighed difference perturbed with the third random vector , to give a mutant vector , such that:
where = is the mutant vector and is the scaling factor, which is usually chosen to be between 0 and 2.
- Crossover
The crossover step is essential to increase the potential diversity of the parameter vectors. This step generates the trial vector, , by mixing the target vectors, with the mutant vector, . Crossing over is achieved by satisfying any of the following two schemes, as given by:
where is a randomly newly chosen vector between 0 and 1 for each value of . Cr is the crossover rate (or probability), which is user-defined and usually lies between 0 and 1.
The index, q, is chosen to be between 1 and D to ensure that the trial vector gets at least one of its parameters from the mutant vector. If is less than or equal to , the trial vector is adopted from the mutant vector; otherwise, the trial vector comes from the target vector, ensuring that the trial vector does not completely duplicate the target vector.
- Selection
In this stage, the vectors that would populate the next generation are selected from either the trial vectors or the target vectors. The fitness value of the trial vectors and target vectors are compared, and the best solution is selected according to the following equation:
where is the function to be minimized, defined as:
where lsi is the total load shed at the bus, is the set of load buses selected for load shedding, is the load-shedding bus, are the minimum and maximum permissible load shed at the selected bus. This is subjected to any voltage constraints as given in Equations (21) and (22). The complete algorithm for shedding the load is depicted in Figure 2.
Figure 2.
Flowchart algorithm for load shedding using DE.
2.3. Genetic Algorithm Solution Space
The genetic algorithm is a method used to search for the optimal solution by simulating the natural evolutionary process. It involves encoding, population initialization, fitness function, genetic operators, and elite reservation strategy [23], which can be summarized as follows:
- Encoding. Encoding is the representation of chromosomes (different voltages at the nodes), which establishes the mapping between the solution space of the original problem and the environment of the population in GA. The form of encoding is related to the characteristics of the original problem’s decision variables.
- Population initialization. Population initialization is used to obtain initial solutions and prepare for the subsequent evolution.
- Fitness function. Fitness function is designed according to the original problem’s objective function, and the fitness function value of a chromosome determines the probability of its retention.
- Genetic operators. Genetic operators include the selection operator, crossover operator, and mutation operator. The selection operator selects chromosomes from the current population to enter the next generation population.
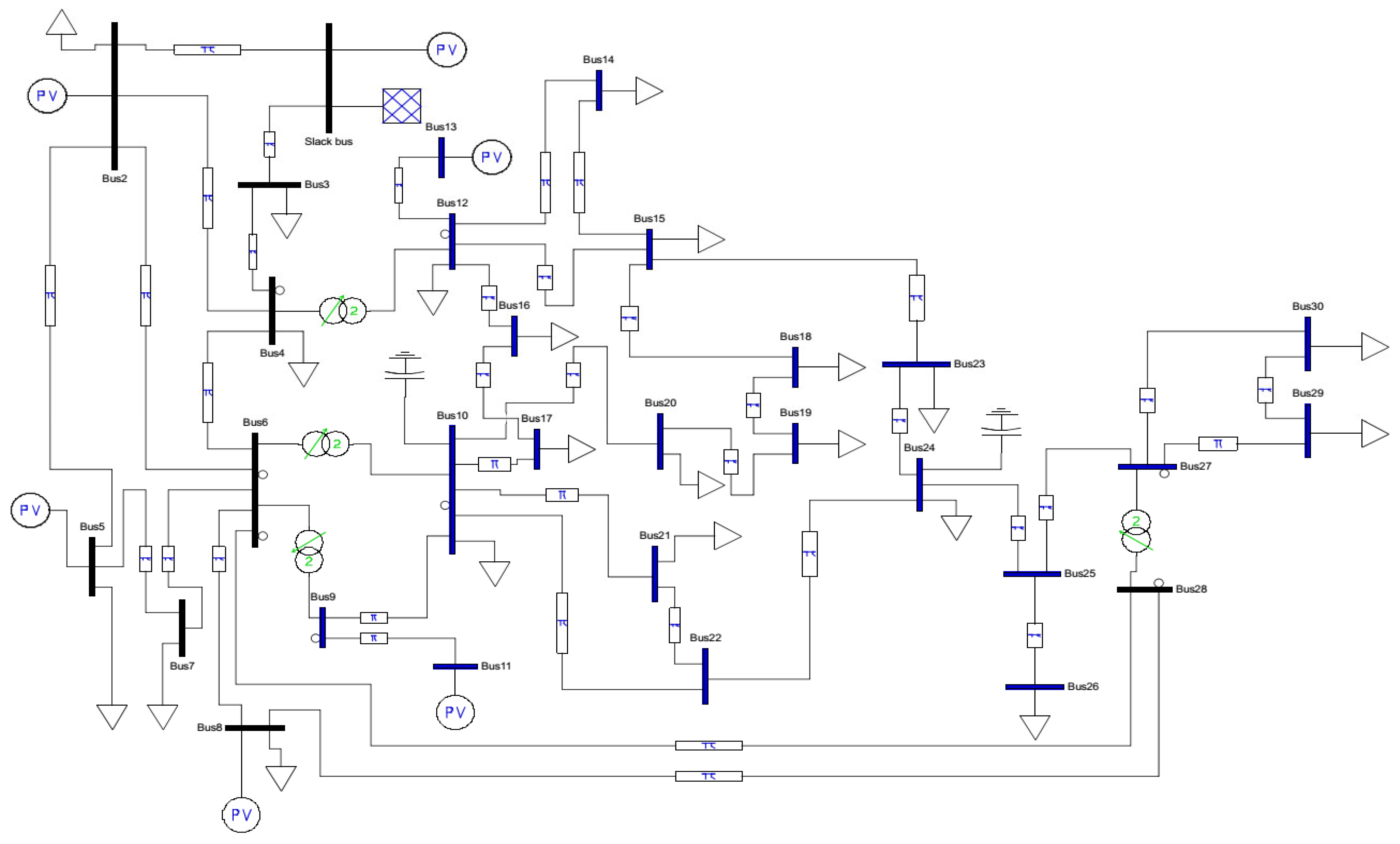
In order to visualize the optimization process, the multivariate power problem is decomposed, and the optimization process values of each variable are saved and displayed in sequence. In the operation of the genetic algorithm, new individuals are constructed manually and are added to the chromosome population to replace the poorer-fitting individuals in the population. When the genetic algorithm makes an optimization selection, all optimization variables are coded as search objects, which enhances the scope of the optimization selection [24]. A PSAT simulation of the IEEE 30-bus network structure is shown in Figure 3. With the increase in node relationships, the shortest path between nodes and the average distance of the whole network are decreasing, thus gradually drawing the system into an unstable state.
Figure 3.
Scheme of the IEEE 30-bus system simulation, using PSAT.
3. Numerical Simulation
The power system analysis toolbox (PSAT) is employed in this work to model and perform load flow steady-state analysis using the Newton–Raphson model.
It is used for performing power flow analysis and to establish continuation power flow, optimal power flow, and small-signal stability, as well as simulations in the time domain. This aids in evaluating the system operating conditions, evolving due to small and gradual changes, thus making the computation of power flow analysis simpler and more explicit [25]. This method was used to model the IEEEE 30-bus system shown in Figure 3. Eigenvalue analysis is performed using PSAT, to obtain the most critical load buses and participation factors that can take the system toward a state of near-voltage collapse. With this result, a load-shedding decision can be made, based on buses with low participation factors.
4. Results and Discussion
The proposed DE algorithm was evaluated using an IEEE 30-bus test system. In this study, equal loading was applied to the test bus system, with the set indicator reduced to a small value; the system shows a significant breach of bus voltages. Under these conditions, a simulation was carried out using the power system analysis toolbox (PSAT) to model and perform load flow steady-state analysis with Newton–Raphson.
The test bus system consists of 30 buses, six generation buses, 41 transmission branches, and 20 load buses. The voltage of the load buses ranges from 0.95 to 1.05 p.u. Table 1 presents a power flow solution that contains the bus voltage, system load, and PQ buses. Table 2 shows the results of the eigenvalue for the test bus system. It can be observed that bus 30 has the smallest eigenvalue of 0.11052, which is an indication that bus 30 is the most critical bus in the system. Table 3 presents the participation factor for each bus. It can be observed that the bus with the highest participation factor is bus 30, with a participation factor value of 0.4251. This is an indication that bus 30 makes the highest contribution to voltage collapse in the system. Therefore, this is referred to as the weakest bus in the system. Similarly, buses 26 and 29 have both been identified as contributing to voltage collapse on the system, as signified by their participation factors of 0.2545 and 0.2287, respectively. Therefore, the load can be shed at these three buses, based on the load-shedding function.
Table 1.
Initial power flow solution.
Table 2.
Eigenvalue result for an IEEE 30-bus system.
Table 3.
Participation factors of buses in IEEE 30-bus test system.
Table 4 presents the minimum load at critical-load buses, based on two scenarios: (a) before and after load shedding, without the application of optimization; (b) with optimized load shedding after application of the DE optimization technique. Table 5 shows the voltage profile of the grid network after load shedding. Table 6 presents the percentage improvement of bus voltages using DE and GA, after load shedding. It can be observed that the critical buses, 26, 29, and 30, experienced an increase in the voltage profile, with 10.2%, 7.6%, and 13.1%, respectively, using GA. This was shown to be better, with an increased percentage improvement of 10.6%, 8.7%, and 13.4%, respectively, using DE after load shedding was performed on the network.
Table 4.
Minimum total load shed, before and after applying the DE algorithm.
Table 5.
Active power (P), reactive power (Q), and phase, after load shedding using DE.
Table 6.
Comparison of the percentage improvement of bus voltages, using DE and GA.
5. Conclusions
This study has presented a novel algorithm for load-shedding optimization of the required load buses in a 30-bus IEEE test network. The following has been achieved, and the conclusions herein are as follows:
- A simulation was performed on the grid, using PSAT for nodal load analysis to identify the critical load buses.
- A computational algorithm was developed for load shedding, based on the sensitivities of the load bus using differential evolution, and was validated using a genetic algorithm.
- The results proved that DE significantly improved the voltage profile of the test bus system after load shedding, with a percentage improvement of 10.6, 8.7, and 13.4 on buses 26, 29, and 30, respectively, as opposed to 10.2, 7.6, and 13.1 on the same buses, using GA.
- The system network also experienced an appropriate increment in voltage values per unit at the selected load buses and other subsequent buses.
Author Contributions
Conceptualization, O.T.A.; methodology, O.T.A. and S.L.G.; software, O.T.A.; validation, O.T.A., S.L.G. and N.I.N.; formal analysis, O.T.A. and S.L.G.; investigation, O.T.A.; resources, O.T.A.; data curation, O.T.A.; writing—original draft preparation, O.T.A.; writing—review and editing, S.L.G. and N.I.N.; visualization, S.L.G.; supervision, S.L.G. and N.I.N.; project administration, N.I.N. All authors have read and agreed to the published version of the manuscript.
Funding
This research received no external funding.
Institutional Review Board Statement
Not applicable.
Informed Consent Statement
Not applicable.
Data Availability Statement
The data used is available in the PSAT documentation software by Milano, F. Version 2.0.0.
Acknowledgments
The authors thank the University of Johannesburg, South Africa for providing an enabling top-class academic environment for the success of this research work.
Conflicts of Interest
The authors declare no conflict of interest.
References
- Gbadamosi, S.L.; Nwulu, N.I. A multi-period composite generation and transmission expansion planning model incorporating renewable energy sources and demand response. Sustain. Energy Technol. Assess. 2020, 39, 100726. [Google Scholar] [CrossRef]
- Gbadamosi, S.L.; Nwulu, N.I. A comparative analysis of generation and transmission expansion planning models for power loss minimization. Sustain. Energy Grids Netw. 2021, 26, 100456. [Google Scholar] [CrossRef]
- Gbadamosi, S.L.; Nwulu, N.I. Reliability assessment of composite generation and transmission expansion planning incorporating renewable energy sources. J. Renew. Sustain. Energy 2020, 12, 026301. [Google Scholar] [CrossRef]
- Gbadamosi, S.L.; Nwulu, N.I.; Sun, Y. Multi-objective optimisation for composite generation and transmission expansion planning considering offshore wind power and feed-in tariffs. IET Renew. Power Gener. 2018, 12, 1687–1697. [Google Scholar] [CrossRef]
- Deng, J.; Liu, J. A Study on a Centralized Under-Voltage Load Shedding Scheme Considering the Load Characteristics. Phys. Procedia 2012, 24, 481–489. [Google Scholar] [CrossRef] [Green Version]
- Arief, A.; Dong, Z.; Nappu, M.B.; Gallagher, M. Under voltage load shedding in power systems with wind turbine-driven doubly fed induction generators. Electr. Power Syst. Res. 2013, 96, 91–100. [Google Scholar] [CrossRef] [Green Version]
- Larik, R.; Mustafa, M.W.; Aman, M.; Jumani, T.; Sajid, S.; Panjwani, M. An Improved Algorithm for Optimal Load Shedding in Power Systems. Energies 2018, 11, 1808. [Google Scholar] [CrossRef] [Green Version]
- Wiszniewski, A. New criteria of voltage stability margin for the purpose of load shedding. IEEE Trans. Power Deliv. 2007, 22, 1367–1371. [Google Scholar] [CrossRef] [Green Version]
- Jallad, J.; Mekhilef, S.; Mokhlis, H.; Laghari, J.; Badran, O. Application of Hybrid Meta-Heuristic Techniques for Optimal Load Shedding Planning and Operation in an Islanded Distribution Network Integrated with Distributed Generation. Energies 2018, 11, 1134. [Google Scholar] [CrossRef] [Green Version]
- Mageshvaran, R.; Jayabarathi, T. GSO based optimization of steady state load shedding in power systems to mitigate blackout during generation contingencies. Ain Shams Eng. J. 2015, 6, 145–160. [Google Scholar] [CrossRef] [Green Version]
- Raghu, C.; Aravind, P.M. Assessing Effectiveness of Research for Load Shedding in Power System. Int. J. Electr. Comput. Eng. 2017, 7, 3235–3245. [Google Scholar]
- Cui, L.; Wang, L.; Deng, J.; Zhang, J. Intelligent algorithms for a new joint replenishment and synthetical delivery problem in a warehouse centralized supply chain. Knowl.-Based Syst. 2015, 90, 185–198. [Google Scholar] [CrossRef]
- Wang, L.; Dun, C.X.; Bi, W.J.; Zeng, Y.R. An effective and efficient differential evolution algorithm for the integrated stochastic joint replenishment and delivery model. Knowl.-Based Syst. 2012, 36, 104–114. [Google Scholar] [CrossRef]
- Qu, H.; Ai, X.Y.; Wang, L. Optimizing an integrated inventory-routing system for multi-item joint replenishment and coordinated outbound delivery using differential evolution algorithm. Appl. Soft Comput. 2020, 86, 105863. [Google Scholar] [CrossRef]
- Ajmal, M.S.; Iqbal, Z.; Khan, F.Z.; Ahmad, M.; Ahmad, I.; Gupta, B.B. Hybrid ant genetic algorithm for efficient task scheduling in cloud data centers. Comput. Electr. Eng. 2021, 95, 107419. [Google Scholar] [CrossRef]
- Liu, Y.; Ćetenović, D.; Li, H.; Gryazina, E.; Terzia, V. An optimized multi-objective reactive power dispatch strategy based on improved genetic algorithm for wind power integrated systems. Int. J. Electr. Power Energy Syst. 2022, 136, 107764. [Google Scholar] [CrossRef]
- Yuan, H.-B.; Zou, W.-J.; Jung, S.; Kim, Y.-B. Optimized rule-based energy management for a polymer electrolyte membrane fuel cell/battery hybrid power system using a genetic algorithm. Int. J. Hydrogen Energy 2022, 47, 7932–7948. [Google Scholar] [CrossRef]
- Ramos-Figueroa, O.; Quiroz-Castellanos, M.; Mezura-Montes, E.; Kharel, R. Variation Operators for Grouping Genetic Algorithms: A Review. Swarm Evolut. Comput. 2021, 60, 100796. [Google Scholar] [CrossRef]
- Kothari, D.P.; Nagrath, I.J. Modern Power System Analysis; McGraw Hill Education: New York, NY, USA, 2003. [Google Scholar]
- Jegatheesan, R.; Nor, N.M.; Romlie, M.F. Newton-Raphson power flow solution employing systematically constructed jacobian matrix. In Proceedings of the 2nd IEEE International Conference on Power and Energy (PECON 08), Johor Bahru, Malaysia, 1–3 December 2008. [Google Scholar]
- Konoval, V.; Prytula, R. Participation Factor in Modal Analysis of Power System Stability. Pozn. Univ. Technol. Acad. J. 2016, 86, 97–104. [Google Scholar]
- Enemuoh, F.O.; Onuegbu, J.C.; Anazie, E.A. Modal based analysis of and Evaluation of Voltage Stability of Bulk Power System. Int. J. Eng. Res. Dev. 2013, 6, 71–79. [Google Scholar]
- Tao, Z.; Moncada, J.A.; Poncelet, K.; Delarue, E. Review and analysis of investment decision making algorithms in long-term agent-based electric power system simulation models. Renew. Sustain. Energy Rev. 2021, 136, 110405. [Google Scholar] [CrossRef]
- Xu, L. Research on computer interactive optimization design of power system based on genetic algorithm. Energy Rep. 2021, 7, 1–13. [Google Scholar] [CrossRef]
- Milano, F. Documentation for PSAT, Version 2.0.0; University of Castilla-La Mancha: Ciudad Real, Spain, 2008. [Google Scholar]
Publisher’s Note: MDPI stays neutral with regard to jurisdictional claims in published maps and institutional affiliations. |
© 2022 by the authors. Licensee MDPI, Basel, Switzerland. This article is an open access article distributed under the terms and conditions of the Creative Commons Attribution (CC BY) license (https://creativecommons.org/licenses/by/4.0/).


