Abstract
During the COVID-19 pandemic, uncertainty, threat to life, and repeated lockdowns have significantly undermined people’s psychological well-being. In such situations, the basic needs for self-determination (SDT) are disrupted—autonomy, connectedness, and competence—but it is the resulting dissatisfaction that actualizes a search for strategies to cope with the problem. The objective of this article is to critically review the literature on various ways that people are coping with specific experiences during the COVID-19 pandemic and their relationship to basic needs to maintain sustainability. We searched on the Web of Science CC database for relevant studies (2020–2021) and their systematization from the standpoint of Self-Determination Theory (SDT). This showed the dynamics of coping methods, reflecting a transition from confusion when confronted with stress, to the selection of effective strategies, confirming that when basic needs are blocked for a long time, people begin to search for a way to satisfy them. We present three levels of grouped coping methods: (1) physiological, (2) behavioral, and (3) cognitive, demonstrating their interrelationship with orientation (to oneself or to the context), assessment (a threat or a challenge), and basic psychological needs. The proposed model opens up prospects for creating effective coping and training programs for sustainable development of the individual in crisis situations.
1. Introduction
1.1. Personality Sustainability and Self-Determination
In its most general aspect, sustainability is understood as the ability of complex systems to maintain their current state under external influences. In macroeconomics, sustainability refers to long-term equilibrium between the exploitation of resources and the development of human society, and is traditionally considered in three main areas: economics, society, and ecology. Topal and his colleagues [1] rightly believe that today “to address urban and environmental problems it is pivotal to examine how people think, feel, judge, and act with respect to sustainability”.
When applied to the personality, sustainability is most often studied in the context of sustainable attitudes and behaviors [2,3,4] and is associated with stability. However, sustainability is not synonymous with stability [5]. Sustainability is described in terms of maintaining integrity and reproducibility, diversity and redundancy, and conservation and development [6]. The sustainability of the personality is based on the nature of complex self-organizing non-equilibrium systems [7] that can: generate new levels of organization in their development; form other, relatively independent subsystems; and restructure systems of regulation and self-management. That is, with the flourishing of the personality, with creative evolution [8].
Personality sustainability is supported by systems that determine the processes of self-maintenance, self-reproduction, and self-organization. Personality sustainability is a reasonable choice of the actions and deeds that a person wants to maintain effectively and to increase; it is a mobilization of resources for a specific task, a conscious diversity of behavior, flexibility, and plasticity of behavior in a new situation, and the development in oneself of qualities and the mastery of those strategies that one considers expedient and successful. Self-determined sustainability accumulates the experience and practical activity through which people effect in themselves the transformations necessary for self-creation, self-determination, and spiritual growth. In the long run, self-determination determines personality sustainability through integration of experience and expansion of the repertoire of behavioral strategies aimed at satisfying the basic psychological needs [9]. In the moment, self-determination supports adaptive strategies that help one to take an active position in life and to perceive one’s actions as consistent and freely chosen [10].
1.2. Daily Stress, the COVID-19 Crisis and Self-Determination
In a situation of daily stress, self-determined sustainability is largely related to the choice of coping strategies. Global self-determination acts as a predictor of choice the coping strategies used to deal with daily stress [9]. The pandemic has forced its own adjustments to daily life. From a psychological point of view, the COVID-19 pandemic and its consequences may be seen as a multifaceted and potentially toxic stressor for the mental health of the general population. Like any stressful event, it elicited a specific response, including a system of actions to overcome emotional conflict; people wanted to stay safe and at the same time maintain a sense of normality. As a result, two opposite trends emerged. Fear of infection and social requirements activated behavioral inhibition systems that help to cope with anxiety and prohibitions [11]. At the same time, quarantine and self-isolation evoked behavioral strategies aimed at satisfying goal progress, family engagement, and health outcomes [12]. The prolongation of social restrictions was an additional factor [13]. People are accustomed to the new “normal”. It became a part of everyday life, when the long-term frustration of the basic needs of self-determination during the COVID-19 crisis actualized externally motivated behavior that is predominantly compensatory and protective [14]. As a consequence, there has been an increase in uncontrolled motivation and corresponding coping strategies [15].
According to one of the most authoritative modern theories of motivation, Self-determination Theory (SDT), by Deci and Ryan [16], self-determination acts as a driving force in the desire to be autonomous, competent, to control one’s own actions, and to influence the situation and the environment. The needs for autonomy, competence, and connectedness are key variables in regulating behavior and ensuring psychological well-being. In a stressful situation, such as the COVID-19 crisis, more autonomous functioning, higher levels of awareness, greater interest in internal events, and a lifestyle focused on achieving internal goals help one to deal with difficult events in life [17]. Greater self-determination contributes to a positive reassessment of stress, which allows a stressful situation to be perceived as less threatening [18]. At the same time, situations that limit freedom of action and are characterized by clear rules of reward and punishment may increase extrinsic motivation and reduce autonomy [19]. This explains why, in the pandemic situation, there has been a decline in autonomous motivation and an increase in the use of strategies that allow people to cope with depressive symptoms or are characteristic of uncontrolled motivation [15].
At the same time, failure to satisfy one’s need for competence and autonomy can actualize strategies to overcome the decline in self-esteem and stress, especially in young people (18–29 years of age) [20]. During COVID-19, self-determination strategies, such as helping those in need, searching for resources, taking initiative, setting clear goals, and distinct objectives, helped people to cope with difficulties at work, and everyday self-leadership, satisfying basic psychological needs, contributed to overcoming the anxiety caused by the threat to life and the potential loss of resources [10]. Thus, there is every reason to believe that self-determination as an innate need of the individual plays an important role in choosing coping strategies for everyday stressors, including during the COVID-19 crisis.
1.3. Self-Determination and Coping Strategies
The connection between self-determination and coping has not been thoroughly studied. It seems to us that it has a two-way character. Ntoumanis, Edmunds, and Duda [21] believe that the two are related in a reciprocal manner. Effective stress regulation based on adaptive coping strategies particularly enhances the ability to act independently. This affects how a person copes with the situation and prompts a search for more adaptive cognitive coping strategies [22]. Coping in this case serves as a process of adaptation between self-determination and changes in a person’s life situation, and self-determination as a personal resource.
A relationship between self-determination and emotional regulation is frequently described [18,23,24]. SDT proposes six styles of behavioral regulation [16,25], revealing the role of autonomous types of behavior regulation. However, these are just some of the aspects that show which regulatory mechanisms a person relies on, depending on the level of their self-determination. There are also other concepts that reveal how the need to satisfy innate needs for autonomy, competence, and connectedness determine the strategies a person chooses in everyday behavior. People with a high level of self-determination tend to use task-oriented coping strategies, while those with a low level of autonomy use disengagement-oriented coping strategies [9]. Self-determination makes it possible to perceive difficulties as problems to be solved, but not as threats or losses, and, thus, to choose effective strategies for overcoming them and for sustainable development of the personality. “Daily self-leadership (e.g., goal setting, constructive cognition) and playful work design (PWD; redesigning work to be more fun/challenging) satisfy basic psychological needs”, and help people to cope with everyday stressors and to achieve more [9].
In the view of Altena and colleagues [26], the positive association of specific cognitive strategies with the need for self-determination suggests that satisfying basic psychological needs is supported by specific coping strategies. Setting clear goals and refocusing attention particularly helps to satisfy the need for autonomy and competence [27], while designing work tasks so that they are more pleasant for others satisfies all three basic needs [10]. By analogy, all three constructs of self-determination are associated with adaptive coping strategies [28] and are probably mediated by stress assessment [21]. A positive reassessment of one’s life situation, including a stressful one [29], particularly enhances the feeling of autonomy and competence, contributing to positive psychological adaptation. Proactive strategies are equally positive in coping with the difficulties caused by changes in daily life due to the pandemic, and in maintaining psychological well-being [10]. The cultivation of strategies to achieve one’s goals contributes to the boosting of competence, and initiative and encouragement of independent social activity help maintain autonomy [15]. These results show the special role of coping strategies based on awareness of the importance of the action being performed and interest in it. Examples include the encouragement of autonomy and the use of self-management strategies, proactive behavior, empowerment and searching for resources, positive thoughts, and active work. They show that the association between self-determination and survival strategies is supported by the need for psychological well-being and positive functioning.
However, the situation does not seem to be unambiguous. When one is overcoming difficulties, a non-self-determined situation is associated with broader use of coping strategies that seek to eliminate or overcome emotions. Given the multifunctionality and variability of coping strategies, the use of autonomous and controlled methods of coping will differ, depending on the extent of the person’s self-determination, and will also change over time. For example, catastrophizing and rumination are characteristic of reduced autonomy and competence, and self-blame typifies an unsatisfied need for connectedness [26]. In these cases, there is a focus on emotions, threats, and losses, which determines the strategies used to cope with the situation.
The reciprocal relationship between coping strategies and basic psychological needs overall reveals a mechanism for maintaining personality sustainability in a stressful situation [21]. Accordingly, prolonged frustration of basic psychological needs should, over time, lead to an increase in the use of coping strategies aimed at satisfying the need for self-determination. An established change in depressive symptoms depending on the epidemiological situation and periods of alternating lockdowns and easing of restrictions [13] cannot help but affect regulatory processes. If this mechanism is universal, it will occur in any situation of threat and suffering, including one like the COVID-19 crisis. From our point of view, an analysis of the research conducted over the past two years in the field of everyday coping with stress during the COVID-19 pandemic can help clarify the nature of the relationship between self-determination and coping strategies.
2. Materials and Methods
2.1. Procedure Used to Search for Publications
A search for full-text publications in the Web of Science Core Collection database was performed on 7 January 2022. The search was limited to peer-reviewed articles of all types, with publication dates from 1 January 2020 to 31 December 2021. They were also filtered for the English language. In order to identify all possible publications relevant to the research topic, the query was for “All fields”, and for three groups of keywords with the operator AND between them. The search algorithm was represented by the following steps:
- (1)
- First search line: All fields—Coping OR Cope;
- (2)
- Second search line: All fields—Daily stress;
- (3)
- Third search line: All fields—COVID.
After removing 80 records that did not meet the selected criteria, the sample included 41 publications whose full texts were deemed suitable for the review analysis (see Electronic information, for extracted records, https://www.webofscience.com/wos/woscc/summary/marked/relevance/1?markedListId=Results%20for%20analysis (accessed on 6 March 2022)) and were extensively examined. Figure 1 illustrates the study selection flowchart.
Figure 1.
PRISMA Flowchart of the selection process for studies, for the review of psychological coping with daily stress due to the COVID-19 pandemic.
2.2. General Characteristics of the Selected Publications
Our survey of publications was aimed at describing methods and strategies for coping with the experiences of the COVID-19 pandemic, presented in studies conducted over two years of the pandemic (2020 and 2021). We were primarily interested in the variety of ways that people deal with these specific experiences.
The studies were divided according to the predominant methods for studying coping behavior (Table 1): (1) standardized methods that measure coping strategies using scales that correspond to a theoretical construct; (2) author surveys (mostly with closed questions) aimed at measuring certain ways of coping with the experiences of the pandemic; and (3) qualitative studies of the spontaneous activity of respondents in describing ways to overcome the problems arising as a result of the pandemic.
Table 1.
Distribution of articles selected for review by type of study methods.
The results of the analysis are presented according to the grouping variable. We first described studies using standardized questionnaires. Then, we reviewed ways of coping with the stress and anxiety that were identified in population surveys during the pandemic. Last, we analyzed data from qualitative research on strategies for coping with anxiety and stress in the COVID-19 situation.
3. Results
3.1. Strategies of Coping Behavior in the Pandemic Identified by Standardized Diagnostic Techniques
In the publications of the first group (N = 18), we can separately identify the articles using the Brief COPE methodology [71], including those with national versions and modifications [30,31,32,33,34,35,36,37]. This instrument, in its full original version, measures “conceptually distinct aspects of problem-focused coping (active coping, planning, suppression of competing activities, restraint coping, seeking of instrumental social support), emotion-focused coping (seeking of emotional social support, positive reinterpretation, acceptance, denial, turning to religion), and coping responses that arguably are less useful (focus on and venting of emotions, behavioral disengagement, mental disengagement)” [71].
The general model of coping behavior makes it possible, even with a relatively small number of studies and some variations in different countries, to see a preference for certain methods of coping with stress in different periods of the pandemic, as people began to “get used to” this situation. Thus, studies conducted at the beginning of the pandemic (March–April 2020) on large samples with an average age of 30–40 show a mixed repertoire of coping strategies, with various types of adaptive and maladaptive behavior. For example, the most frequently reported strategies were distraction, active coping, and seeking emotional social support (N = 1015, M age = 38.9, USA) [38]. Another study (N = 558, M age = 38.2, Russia) actualized acceptance, active coping, positive reassessment, self-distraction, and seeking emotional support [35]. Measurements in a later period (April–May 2020) demonstrate some dynamics, such as more frequent use of positive reappraisal, planning, humor and acceptance strategies and less use of emotionally oriented and dysfunctional strategies (denial, avoidance, distraction, substance use, the search for emotional-instrumental support, a flash of emotional activity, etc.) [35].
A study of Italian respondents (N = 2053, M age = 35.8, Italy) conducted in March 2020 confirmed the significant role of a positive attitude toward the situation as a coping strategy. By viewing the current emergency as a unique opportunity for experience and self-knowledge, there was a reduction in perceived COVID-related stress. At the same time, people who used avoidance strategies were more likely to experience greater stress [33]. A significant positive effect on overcoming stress during the pandemic (May 2020) was found for such strategies as instrumental emotional support and positive reframing (N = 891, age range 30–45, Uruguay), while strategies of self-distraction and self-blaming (such as positive and negative changes in eating habits) made a negative contribution to coping with stress, and strategies of acceptance, denial, and turning to religion were found to be not significant [39].
Certain dynamics in the coping repertoire are also observed when comparing samples of young people. In a sample of university students (N = 577, Poland), strategies of acceptance, planning, and search for emotional support were found. Substance use, denial, behavioral withdrawal, and religious coping were used less frequently (April–May 2020) [32]. In a later study (August–September 2020), students (N = 337, Ethiopia) predominantly used active coping strategies, positive reframing, and planning, as well as acceptance, seeking emotional support, and seeking information. However, a direct comparison is difficult because the sample in this study comprised undergraduate health science students—i.e., representatives of the professional group that has experienced the most stress during the COVID-19 pandemic [31].
Participants who test positive for COVID-19 also comprise a special group. Using the Brief COPE methodology (N = 250, Indonesia), it was found that in the second year of the pandemic (2021), participants with COVID were more likely to use emotion-based coping to deal with anxiety—support from friends, significant others, or family. At the same time, regression analysis confirmed that it is emotion-focused strategies that make a significant contribution to distress [30].
Studies using selected subscales from the Brief COPE questionnaire [64] clarified the role of certain strategies in coping with COVID-19. Thus, the value of seeking social support as a coping strategy to overcome loneliness during COVID-19 was confirmed, as was its ambiguous influence. Social media use early in the pandemic, combined with loneliness and fatigue (N = 1674, M age = 36.4, Facebook users), may have put young people at paradoxical risk of receiving less social support and exacerbated loneliness [36].
Summing up this part of the review, we note that standardized instruments cannot always encompass the spectrum of possible ways to cope with problem situations. In the situation of COVID-19, this was especially clear. A number of studies factoring data using the standardized Brief COPE methodology yielded a different structure from the theoretical construct. Thus, five factors were obtained, which are combined subscales from different coping groups (N = 233, M age = 41.33, England): The “External Support” factor combined “Using Emotional Support” with “Using Instrumental Support; “Positive Outlook” included the subscales “Positive Reframing” and “Active Coping”; “Negative Response” included the subscales “Self-Distraction” and “Venting”, as well as the independent factors “Substance Use” and “Humor” [34]. A similar result was obtained in a study where, along with the standardized Brief COPE, questions were used that reflect the context, the stressors corresponding to the situation of the coronavirus pandemic: distress about one’s academic future, task overload, worsening of interpersonal conflicts, and restrictions in pleasant social contacts (N = 932, Spain). Factor analysis in this case identified four factors: (1) focusing on others to ask for support or to offer help (Other-oriented); (2) accepting the uncontrollable nature of the crisis, focusing on positive dimensions, and trying to take steps to change what is controllable (Reframing); (3) getting involved in activities which can help one to detach oneself from stressful situations (Disengagement activities); and (4) keeping/setting up a healthy structure in one’s daily life (Structure/Healthy routines) [37].
Studies of coping strategies using other diagnostic tools occupy a special place among publications using standardized methods. The Inventory of Coping Strategies, as adapted by Cano (N = 180, Spain), confirmed that the strategies most frequently used during the acute period of the pandemic were emotional expression, problem solving, and cognitive restructuring. A positive correlation was also found between the “problem solving” coping strategy and personality sustainability, including personal competence and acceptance of oneself and one’s life [43]. Based on the Simplified Coping Style Questionnaire (SCSQ) (N = 527, China), a negative mediating role of negative coping was found in the effect of self-efficacy on fatigue [41]. Using the 17-item Maladapative and Adaptive Coping Style Questionnaire (MAX) (N = 378, USA), a positive role was established for adaptive (protective) coping strategies useful for mental and physical health (physical exercises, meditation, or seeking social support) in the perception of the level of stress, and a negative role for maladaptive coping strategies (avoidance, rumination, alcohol/drug use, or overeating) that harm psychological and physical health [42]. The Utrechtse Coping Lijst (UCL) (N = 240, The Netherlands) was used, in the context of child–parent interaction, to study specific coping strategies: internal coping, consisting of encouraging thoughts and palliative response [40], as well as a reduction in perceived stress in couples who provided each other with daily positive support (N = 108, China) [45]. It was found that maladaptive strategies have been used for coping and recovery during the COVID-19 lockdown, such as both non-problematic and problematic TV series watching (N = 715, Italy) [44], as well as emotional overeating (N = 868, Poland) [46] and alcohol consumption (N = 215, USA) [47].
Many of these coping strategies are more relevant to the actual context of the pandemic. In general, there is quite a wide range of strategies for coping with stress, going beyond typical models, and these depend on the specific situation and, especially in situations of uncertainty, are largely supplemented by people’s own activity and creativity.
3.2. Types of Coping Behavior in the Pandemic Identified in Population Surveys in Different Countries
Studies in this group (N = 11) describe a fairly wide spectrum of coping behaviors that reflect the current context of the pandemic.
Table 2 summarizes the specific coping strategies that were described in the qualitative and descriptive (survey) studies that we analyzed across countries (N = 41). To streamline these methods, both traditional approaches to describing coping strategies (for example, emotionally oriented and problem solving oriented) and a generalization of various types of behavior applied or invented by people to cope with everyday stress during a global pandemic were used. Nine groups of coping methods were identified.
Table 2.
Ways to Cope with Stress During the COVID-19 Pandemic (based on a review of surveys and qualitative research).
Surveys have shown that common coping methods include various types of emotional support. Young people (N = 306, M age = 18.1, Italy) who were in isolation practiced and positively assessed contact with their friends (93.5%) and teachers (92.2%); they also supported a partner if they were in romantic relationships (90.2%) and shared their feelings (40.5%). Many of them experienced changes in emotional interaction within their family. They reevaluated their parent–child relationship (29.4%) or sibling relationships (39.7%); however, along with adaptive methods, non-adaptive types of emotional coping were also noted, including the desire for self-isolation—withdrawing to their bedrooms (50.7%)—and family quarrels (31.7%) [55]. The middle age group (N = 3055, M age = 32.1, Spain) noted positively their telephone conversations, exchange of text messages, or video calls (96.8%) [56]. The roles of social support of loved ones and of religion are emphasized as helpful in coping with anxiety during the pandemic (N = 316, Malaysia) [58]. Active ways of coping include activities to create leisure time and search for new experiences that provide mental stimulation (N = 178, Germany) [51].
One positive method of coping was described as care for pets (N = 5061, USA). In total, 53.9% of participants reported that their dogs and cats helped them find purpose or meaning in life; 26% said pets helped them maintain a regular schedule; 30% said that pets helped them cope with insecurity and self-pity. It is interesting that female caregivers and caregivers aged 39 years and younger were more likely to report that their pet helped reduce their anxiety [52].
The results of the surveys identified and described methods of emotional coping specific to COVID-19. For example, attribution of blame for one’s current stress to oneself, a partner, or a health crisis in general (N = 200, USA). Participants who were more inclined to blame the pandemic for their problems were more satisfied with their relationship with their partner; however, that declined to the extent that partners became more depressed and burnt out by the persistence of disruptions caused by the pandemic [54].
A significant result of using the surveys to study ways to cope in the pandemic was the description of active behavior strategies (Table 2), which include various types of social support (Adams [48], Burch [61], Pagnini [67], Jiang [45], Rodriguez-Rey [56], and others) and their dynamics. Thus, in a family setting in May (T1) and September 2020 (T2), the most common strategies included family activities (72% of parents in T1; 66% in T2), virtual communication with family/friends (68% in T1; 56% in T2), involving a child in the daily routine (53% on T1; 59% on T2), etc. [48]. Thus, the approbation of certain strategies has led, over time, to the preference for some strategies and decreased use of others.
Various types of physical activity occupy their own place among the strategies of active behavior. For example, in one study, 67.3% of participants pointed to physical activity as a kind of self-help mechanism [55], whereas in another, 48.7% of middle-aged participants responded that they had been engaged in physical activity in the last 24 h [56]. Adherence to routines, exercise, and adequate sleep play an important role in overcoming fear, anxiety, and stress associated with changes in daily life in different age groups [49].
During the pandemic, means of coping that can be described as passive consumer activity have also been quite widespread. The most common of these is the use of alcohol (N = 215, USA) [47]. Overeating in response to anxiety, sadness, loneliness, fatigue, anger, and other difficulties has been described (N = 868, Poland) [46]. On the one hand, these methods, helped participants to cope with the current difficult situation and the negative emotions associated with it; however, they also create the danger of establishing this mechanism as a dominant one. The same group can include “passive” types of leisure. For example, in the middle age group (N = 3055, M age = 32.1), such daily leisure activities as viewing or sharing content on social networks (85.2%), watching movies or shows (85%), and watching television (79.1%) were noted. Correlation analysis showed significant negative correlations between the total number of leisure activities that participants engaged in during the previous 24 h and the level of stress, anxiety, and depression, as well as, although more weakly, for the psychological impact of the event [56].
Behavioral active coping methods turned out to be effective in overcoming stress during COVID-19. They were used in different domains and by different age groups. Overall, 54.6% of respondents [55] noted that they developed new interests and decided to engage in other activity; among young people, 47.4% indicated an interest in cooking, video games (36.3%), reading (30.1%), and board games (17.6%).
Self-determined methods of coping that are associated with the participants’ self-organization turned out to be quite widespread and effective. For example, 82% of participants noted that “they decided to organize their time differently” [55]. Among those who were able to deal effectively with the situation, the most important methods were setting a daily routine and structuring their activities, the ability to maintain a work/life balance [57].
Rethinking one’s own situation and activities is mentioned by many researchers as a coping factor during the pandemic [33,65,67]. Perceiving restrictions as providing an opportunity to actively do something new [53], changing one’s thoughts and approaching the situation with a positive attitude [50], help people overcome stress. It is important to note that these means of coping with stress are most fully represented in qualitative studies.
3.3. Coping Behaviors Described in the Analysis of Qualitative Studies during the Pandemic
Twelve of the articles (N = 2488, age: 18 to 58) we analyzed used mainly qualitative method (the study by Soubelet-Fagoaga et al., 2021, was also taken into account because it used both quantitative and qualitative methods).
Qualitative studies of coping during the pandemic more often (N = 6 articles, age: 18 to 40; Japan, Australia, India, USA, South Korea) studied the coping experience by emphasizing key themes in the analyzed phenomenology. The studies were based on either interviews or open-ended questions and were mainly performed on samples of medical workers (N = 5) of different statuses (medical students, nurses, doctors), that is, those who were directly involved in the fight against the pandemic (Table 1).
Analysis of the coping experience has shown that in a situation of maximum uncertainty, people use strategies to help overcome stress, maintain and support sustainability [63,70]. Cognitive–emotional factors are the main issues to be overcome: fear and anxiety of the unknown or of infection [57,63,66,67,68,69], fear of stigmatization, fear of others who might transmit the virus [65], fatigue and exhaustion [65,70], ambivalence toward people [65], change in daily routine, reduced opportunities for communication, and voluntary isolation [59,61,62,64,65]. There is also an increase in emotional experiences associated with a sense of one’s own competence and confidence, due to the acquisition of new skills and the improvement of existing ones [65,68].
Basic coping strategies primarily involve social support (families or friends), support among close associates, in the community (emotional and behavioral help, etc.), which give one the feeling that “I am not alone”, and recognition by society of the significance and value of work [62,65,68]. A separate group of coping strategies aims to give special meaning to one’s activity (a “rescue” mission, a new and unique experience) [65,70], as well as strategies related to regulation of the daily routine and the inclusion of new activities (physical exercise, meditation, or mastery of new skills) [61,62,65,69]. These strategies help people to see growing opportunities for self-development and sustaining mental health, despite the isolation regime and social restrictions that disrupt the structure of everyday life.
In studies focused on the thoughts and feelings of respondents about the COVID situation and coping strategies (N = 4, N = 28, USA, Israel, Canada), self-observation diaries or notebooks were used as the main method (N = 3) [59,64,66], along with Internet searches [60]. Such studies mostly tested hypotheses related to emotionally focused coping strategies. Among them is so-called positive thinking: focusing on positive events in the moment or predicting positive events in the future (optimism) [64,66]. These studies showed that positive thinking contributes to the growth of positive affect, while positive affect and mood lead, in turn, to greater sustainability. There is also an age-related aspect of positive thinking in the COVID-19 situation. Older people emphasize positive events more than those younger and middle-aged [64]. Hypotheses related to the emotional competence of partners were also tested: if one partner responded to the other’s complaints with emotional support, helped to positively rethink the situation, or offered a solution, the level of satisfaction in the couple increased [59]. Relationship satisfaction contributes in turn to greater sustainability. A separate group of emotionally focused coping strategies involved religion, especially prayer. During the pandemic, the number of Internet searches about prayers increased [60]. Prayers and religion serve as a means of coping in stressful, unpredictable situations, while in negative but predictable situations, coping strategies are oriented toward solving problems.
Three qualitative studies (age 18 to 34, Italy, USA) out of the 13 included in our review analyzed the role of specially designed support tools (virtual reality programs, online interventions such as exercises and lectures) aimed at developing new coping skills. A feedback procedure was used as a research technology, with special diaries, comments on social media, and a survey.
The development of skills to overcome negative effects during the pandemic and to increase stress tolerance was implemented through social media with specially designed support programs [61,67] or special technologies (virtual reality) [69]. The content of the programs was usually videos, thematic lectures, and training exercises. All three researchers strove to develop positive thinking, cognitive flexibility, openness, emotional regulation skills (assessment of emotional states), self-organization (restructuring of the daily routineor mastery of new skills), empathy, and emotional support. It is important to note that development of these skills “works” to improve competence, which helps to overcome anxiety and stress. However, the most important strategies for coping with uncertainty and negative emotions, according to the results of these three studies, is social support for one another, providing a sense of solidarity with others and satisfying the need for connectedness during COVID-19.
4. Discussion
The COVID-19 pandemic may be viewed as a crisis situation and as a natural disaster that has led to significant changes in every aspect of daily life for everyone, regardless of age, race, social status, or place of residence. Coping research during this period shows that there is no universal formula for how to deal with this situation. This is partly confirmed by the variability of factor structures (e.g., Padron [37], Henry [34]) obtained from different samples using the standardized Brief COPE methodology. Of course, the differences may be due to characteristics of the samples and the specific conditions of the pandemic, which are difficult to compare in terms of “waves”, restrictive measures, and attitudes towards the situation. Nevertheless, one cannot but agree with Henry and his colleagues [34], that these results show the limitations of standardized explanatory models in the context of isolation and pandemic [34]. Although the world has previously experienced similar crises, the COVID-19 pandemic is occurring in a fundamentally different era—an era of global social change and unprecedented opportunities to acquire information. This circumstance apparently contributed to the inclusion in studies, along with standardized methods, of additional questions or modified scales that better matched the actual context of the pandemic [40,41,42,43]. This has made it possible to identify specific coping strategies and their impact on the positive functioning of the individual in a situation of a large-scale threat to life and repeated lockdowns.
Studies conducted at the beginning of the pandemic (the first half of 2020) indicate a broad repertoire (both adaptive and non-adaptive) of coping strategies, recorded in studies from different countries. This diversity largely reflected confusion, given the suddenness of the onset of stress, and is associated with the urgent need to cope with uncertainty and unexpectedly harsh social restrictions. People were overcoming their primary stressors, emotional problems (fear of infection, fear of the future, a feeling of helplessness, or loss of a sense of security or stability), and a change in the structure of everyday life, including social problems (remote work; living with others or the opposite, loneliness; or job loss), unusual demands from the state, and disruption of plans [15,37,72,73]. Conflicts, including intrapersonal ones and conflicts over values and meaning, became secondary stressors. To the extent that people adapted to the situation, effective coping strategies were chosen. Some of them grew weaker, such as family activities or virtual communication [48], while others (such as active behavior strategies, seeking social support, or reframing) grew stronger [31,32,35]. According to Ntoumanis et al. [21] this may indicate that when basic psychological needs are blocked for a long time, people begin to look for ways to satisfy them, choosing coping methods that can achieve this.
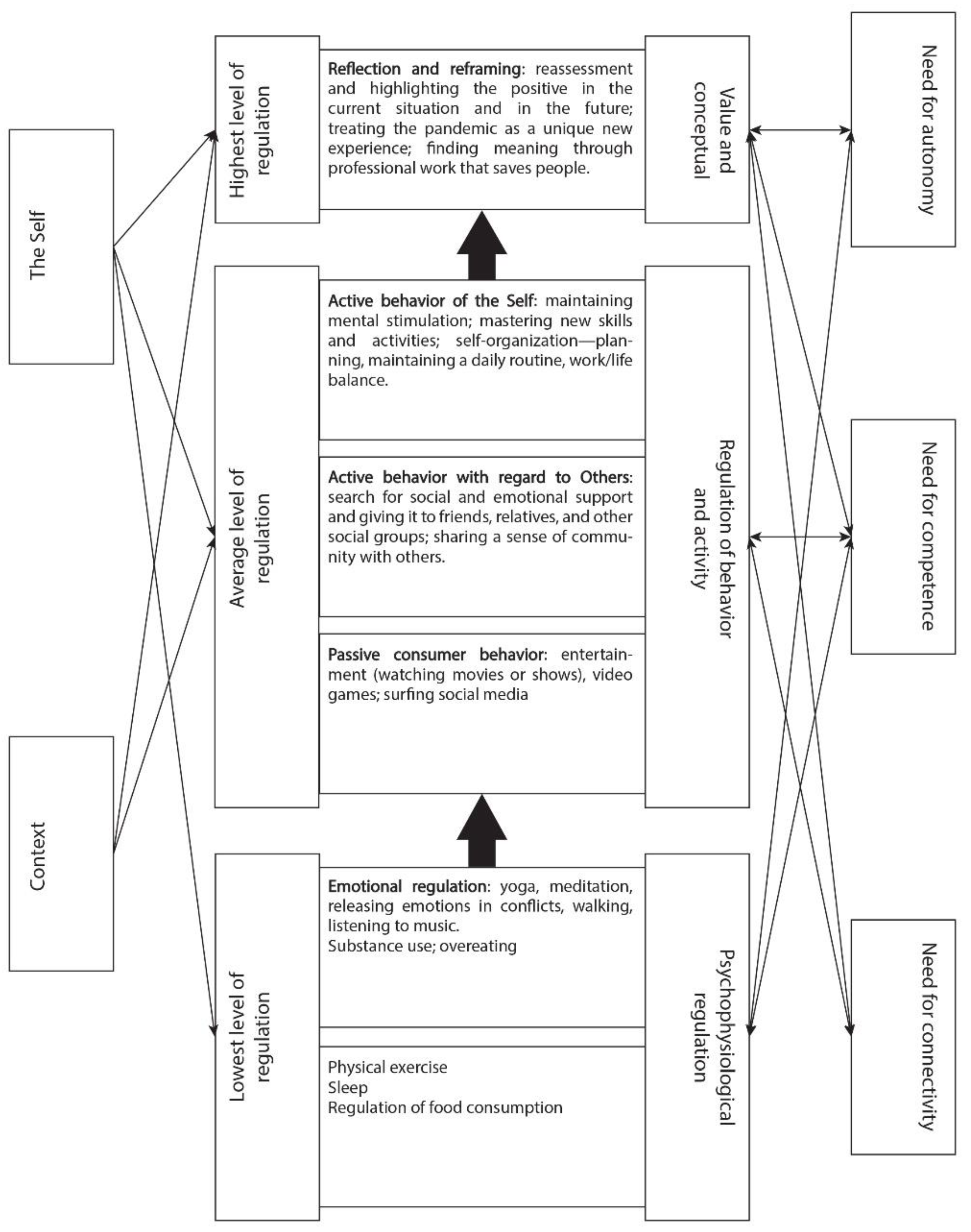
This review of studies from 2020–2021 suggests that the full range of coping strategies, described as ways to deal with anxiety and stress during the pandemic, can be roughly stratified into three layers (Figure 2), according to lower-order and higher-order categories of coping [28]. Coping methods of a lower order are intended to regulate oneself or the context, in response to stressors that are assessed as threats [9]. They are oriented toward the source of stress and are aimed at managing the stressor through passive behavior, physical activity, or positive or negative emotions [74]. Higher-level coping methods, including active behavior, are oriented toward perception of the event as a challenge. When behavior is active and intentional, emotion is channeled, and orientation is goal-directed; behavioral, emotional, and motivational subsystems are coordinated; and flexible regulation occurs [75].
Figure 2.
Coping behavior under conditions of daily stress as support for self-determination needs: a hypothetical level model (Example of the COVID-19 Crisis).
It is important to clarify that the leveled division is rather arbitrary, since each layer includes both the previous layer and the next. However, in order to demonstrate what mechanisms underlie each one, we think this description is useful. Coping methods at each layer are mediated by a person’s social environment and life space, focusing on regulation of the context or of oneself in response to stressors [28].
Based on the analyzed studies, a level model was developed in which the use of any coping by a person is considered as depending on:
1. context/influence of the external environment or internal personal constellations/Self; or both of them;
2. type of regulation of internal systems by a person-psychophysiological, behavioral and value-semantic;
3. needs for self-determination: activation of the need for autonomy, the need for competence, the need for connectedness.
The level character of the model is provided by the complication of the type of regulation of the system, the interaction of conditions (context and self), basic needs, and their ratio.
The lowest layer, largely based upon physiological responses, includes emotional regulation and physical activity. It corresponds to coping strategies designed to regulate oneself in response to stressors assessed as threats [9]. They are oriented toward the source of stress and are aimed at managing it through physical activity, meditative practices [61,69], release of emotions [74], etc.
The middle layer may be considered transitional. It concerns coping strategies that regulate the emotional and physical state through behavior and activity, as well as the organization of life and communication in the pandemic situation. Orienting toward both oneself and the context makes it possible for a person not to stop at self-help, but also to provide social and emotional support to others. This layer includes three blocks, each of which builds on the previous one: passive behavior that allows one to “be distracted from stress”, active behavior associated with others, and active behavior aimed at self-development, self-construction.
The highest layer, or the layer of comprehension and reframing, is associated with so-called secondary stress appraisal [76]. Like the previous one, it is aimed at regulating oneself and the context and involves strategies that lead to rethinking the COVID-19 crisis and that give meaning to what is happening. The person turns out to be able to see opportunities that a stressful situation opens up, thereby paving the way for self-change. Such coping is recognized as one of the most successful methods for ensuring well-being [77].
On each layer, we can trace the connection of various types of coping behavior with realization of needs for self-determination [21]. That is, in the context of assessing the stressfulness of a situation, to what extent basic psychological needs are supported or undermined: in autonomy, competence, and connectedness [28]. In many ways, how a person deals with stress depends not only on their capabilities for coping and how events are evaluated, but also on what the person wants to achieve in this situation [78]. In Figure 2, we have tried to arrange the coping strategies used during COVID-19 and basic psychological needs [16], to show their connection with adaptive strategies for overcoming the difficulties described in earlier studies [9,22].
According to the integrative model of Ntoumanis et al. [21], an expectation of support, autonomy, and involvement, directly or indirectly, allows stressful events to be viewed in a more positive light. This is associated with feedback and guidance [28], the ability to establish priorities and differentiate goals. On the other hand, restrictions and being compelled to exert self-control contribute to greater depletion of energy than self-control for autonomous reasons [79]. The use of maladaptive coping methods may be evidence that the three basic needs are not being satisfied and the person feels a lack of control, helplessness, and alienation [21]. Thus, the pandemic and the imposed restrictions, in one form or another, could strengthen the connection between the methods of coping used and the degree to which basic psychological needs for self-determination are satisfied.
This relationship is indirectly observed in a significant portion of the analyzed studies. Various types of emotional support, increased interaction with friends and partners, ensured that contacts would be maintained and contributed to satisfaction of the need for connection with others [62,65,68]. Sharing content on social media created a sense of community and helped maintain emotional and social connectedness [56]. The need for connectedness also appeared in social support activities, both among medical staff [65,70] and ordinary people [48]. Overall, we can conclude that for the COVID situation, the principal need that required satisfaction and actualized the appropriate coping methods was precisely the need for connectedness. This is consistent with data on the impact on sustainability and coping strategies of psychosocial support, sharing experience, and understanding each other [45,59,80,81].
Searching for help may also actualize the need for competence [22]. Assisting one’s friends and associates and connecting with one’s family, on the one hand, have helped people to feel close to others and to some extent compensated for the imbalance between work and family, and, on the other hand, have contributed to increased competence due to society’s recognition of the value of the work performed. “When individuals feel autonomous, competent and related in a particular stressful encounter, they are more likely to appraise demands or constraints on goals as challenges that have to be overcome, as opposed to threats or losses” [21].
The dynamics of the coping methods used during the pandemic, in our view, also reflect their close relationship to basic psychological needs. Thus, a decrease over time in the proportion of some methods (e.g., diversion with the help of virtual communication) and an increase in others (e.g., the formation of communities and peer support groups), may indicate a long-term frustration of the need for connectedness. The gradual increase in active coping methods may be regarded as realization of the need for competence under restricted conditions. Active behavioral strategies aimed at developing new interests [55], developing mental and spiritual capabilities, or pursuing hobbies [43,48] may be viewed in the same context. Mastery of new types of activity, improving one’s culinary skills, and expanding one’s horizons through reading [61,62,65,67,69] increase the sense of competence, allow one to feel satisfaction with oneself. At the same time, working out strategies to achieve one’s goals enhances competence, and taking initiative to seek out new pastimes supports autonomy [15]. Similarly, the need for competence is associated with the choice of problem-oriented coping methods and correlates with personality sustainability [43].
Research also shows a connection between a positive attitude (positive reassessment), which can be seen as an expression of the need for autonomy [18,27], with the possibility of choosing how to relate to one’s life situation during the pandemic. Positive thinking is accompanied by the subjective experience of the controllability of a situation and is a manifestation of the need for autonomy and competence [29]. Subjective control over one’s life is also facilitated by such coping methods as organizing one’s time and structuring one’s activities [57], which in many respects represent a form of self-leadership that satisfies the need for autonomy and competence [10] and influences the rethinking of one’s own situation during the pandemic. As a consequence, there is a decrease in uncontrolled motivation and corresponding coping strategies [15]. Strengthening the ability to act independently affects how a person deals with the situation and prompts a search for more adaptive cognitive coping strategies [22]. Setting clear goals and planning activeness [17] satisfies all three basic needs [10,27]. Reframing and awareness allow one to shift the locus of control from external to internal circumstances, to sense one’s role, thereby supporting the need for autonomy. Positive thinking improves the emotional state, facilitating the growth of positive emotions, and enhances personality sustainability [64,66].
Thus, there is a rather clear connection between the needs of self-determination and the strategies used to cope with everyday stressors in pandemic conditions, thereby maintaining personality sustainability. Metadata from the period of the pandemic (e.g., Waterschoot et. al. [24]) confirm the role of self-determination as a dispositional variable in predicting patterns of coping with anxiety and fear in situations of overcoming stress. Self-determination as a structural aspect of the Self predicts coping strategies in a situation of shocks, life transformations, and threats, and ensures personality sustainability. Adaptive strategies enhance the sense of effectiveness [21] and support basic needs. A self-determined orientation, in turn, helps people to remain focused on their own goals and priorities, to choose survival strategies that work for them, and to prevent themselves from becoming excessively destabilized by changing external circumstances [82], while retaining resilience during the pandemic. Studying the coping process from the perspective of SDT during such critical periods as the pandemic expands our view of coping motivation and shapes the development of effective programs to support the need for self-determination and to activate effective coping.
The review of studies made it possible to collect and systematize in a certain way the various ways of coping with the daily stress experienced by people in different countries during the COVID-19 pandemic. Studies conducted using standardized research methods have provided very important data for understanding the relevance of certain coping strategies and their dynamics in an ongoing situation of uncertainty and stress. At the same time, the review also showed the insufficiency of typical, standardized schemes for describing new ways of coping with stress that correspond to this particular context of people’s existence. In studies conducted using surveys, as well as using qualitative methods, many ways of coping with stress were identified that helped people during the pandemic, and which do not fit into standardized scales. We assumed that a systematizing criterion for describing various ways of coping can be the theory of self-determination, that describe the basic needs of the individual, including the need for autonomy, the need for connectedness, and the need for competence. An attempt to consider coping behavior from this point of view has shown its heuristic potential. Many coping methods that were used by people during the pandemic were obviously aimed at supporting the basic needs of the individual frustrated in conditions of isolation, anxiety, uncertainty, etc., and, thus, made it possible to maintain the sustainability of the individual. The level model proposed on the basis of the obtained empirical data can be considered as an addition to the existing theoretical approaches in the field of coping behavior during a period of stress. It makes it possible to describe different types of coping behavior as functioning at different levels of personality self-organization. Self-determination as a personal characteristic, in turn, can act as a prognostic factor of a person’s coping behavior during a period of stress.
The application of the theory of self-determination to the consideration of coping with global challenges can be useful for state support for the population. In particular, when organizing such support, it is necessary to take into account the need to organize various activities aimed at supporting the basic needs of people. For example, activity is needed related to receiving and providing social support at different levels (individual, family, professional organization, etc.), learning to organize one’s time, rethinking what is happening and giving value to one’s actions, searching for new perspectives in the current situation, etc.; that is, to take into account the whole range of possible ways of coping.
The limitations of this study should be pointed out. The purpose of this review was to describe a variety of ways to cope with the situation in a pandemic, while keeping in mind that the waves of the pandemic reached their peak in different countries at different times, which means that the dynamics of effective ways to overcome the isolation can only be considered as a trend. The presented level model is the first step in considering personality stability from the point of view of the theory of self-determination and, as indicated, is a hypothetical model, initially confirmed on the basis of the empirical data obtained, but requires further empirical validation and verification.
Author Contributions
Conceptualization, S.K., N.M. and E.Z. (Elena Zinovyeva); methodology, S.K.; literature review, S.K., N.M. and E.Z. (Elena Zinovyeva); writing—original draft preparation; M.O. and E.Z. (Elena Zinovyeva); writing—review and editing, S.K. and N.M. visualization, E.Z. (Elena Zinovyeva); software, M.O.; formal analysis, E.Z. (Evgenia Zaitseva). All authors have read and agreed to the published version of the manuscript.
Funding
This research was funded by the Russian Science Foundation, grant No. 22-28-00460.
Institutional Review Board Statement
Not applicable.
Informed Consent Statement
Not applicable.
Data Availability Statement
Not applicable.
Conflicts of Interest
The authors declare no conflict of interest.
References
- Topal, H.F.; Hunt, D.V.L.; Rogers, C.D.F. Exploring urban sustainability understanding and behaviour: A systematic review towards a conceptual framework. Sustainability 2021, 13, 1139. [Google Scholar] [CrossRef]
- Hirsh, J.B. Personality and environmental concern. J. Environ. Psychol. 2010, 30, 245–248. [Google Scholar] [CrossRef]
- Soutter, A.R.B.; Bates, T.C.; Mõttus, R. Big Five and HEXACO personality traits, proenvironmental attitudes, and behaviors: A meta-analysis. Perspect. Psychol. Sci. 2020, 15, 913–941. [Google Scholar] [CrossRef] [PubMed]
- Hopwood, C.J.; Schwaba, T.; Milfont, T.L.; Sibley, C.G.; Bleidorn, W. Personality change and sustainability attitudes and behaviors. Eur. J. Pers. 2021, 1, 089020702110162. [Google Scholar] [CrossRef]
- Donnellan, M.B. Personality Stability and Change. Noba, 2022. Available online: https://libguides.brooklyn.cuny.edu/ld.php?content_id=35275258 (accessed on 4 February 2022).
- Simon, D. Our common future: Report of the world commission on environment and development. Med. War 2013, 4, 17–25. [Google Scholar] [CrossRef]
- Prigogine, I. Time, structure, and fluctuations. Science 1978, 201, 777–785. [Google Scholar] [CrossRef] [Green Version]
- Bergson, H. L’évolution Créatrice; Presses Universitaires de France: Paris, France, 1907. [Google Scholar]
- Amiot, C.E.; Blanchard, C.M.; Gaudreau, P. The self in change: A longitudinal investigation of coping and self-determination processes. Self Identity 2008, 7, 204–224. [Google Scholar] [CrossRef]
- Bakker, A.B.; Breevaart, K.; Scharp, Y.S.; de Vries, J.D. Daily self-leadership and playful work design: Proactive approaches of work in times of crisis. J. Appl. Behav. Sci. 2021, 1–23. [Google Scholar] [CrossRef]
- Bacon, A.M.; Krupić, D.; Caki, N.; Corr, P.J. Emotional and behavioral responses to COVID-19: Explanations from three key models of personality. Eur. Psychol. 2021, 26, 334–347. [Google Scholar] [CrossRef]
- Trougakos, J.P.; Mccarthy, J.M. Supplemental material for working in a pandemic: Exploring the impact of COVID-19 health anxiety on work, family, and health outcomes. J. Appl. Psychol. 2020, 105, 1234–1245. [Google Scholar] [CrossRef]
- Wirkner, J.; Christiansen, H.; Knaevelsrud, C.; Lüken, U.; Wurm, S.; Schneider, S.; Brakemeier, E.-L. Mental health in times of the COVID-19 pandemic. Eur. Psychol. 2021, 26, 310–322. [Google Scholar] [CrossRef]
- Blatt, S.J.; Luyten, P. A structural–developmental psychodynamic approach to psychopathology: Two polarities of experience across the life span. Dev. Psychopathol. 2009, 21, 793–814. [Google Scholar] [CrossRef] [PubMed]
- Cielo, F.; Ulberg, R.; Di Giacomo, D. Psychological impact of the COVID-19 outbreak on mental health outcomes among youth: A rapid narrative review. Int. J. Environ. Res. Public Health 2021, 18, 6067. [Google Scholar] [CrossRef] [PubMed]
- Deci, E.L.; Ryan, R.M. The ‘what’ and ‘why’ of goal pursuits: Human needs and the self-determination of behavior. Psychol. Inq. 2000, 11, 227–268. [Google Scholar] [CrossRef]
- Weinstein, N.R.; Ryan, M. A self-determination theory approach to understanding stress incursion and responses. Stress Health 2011, 27, 4–17. [Google Scholar] [CrossRef]
- Emery, A.A.; Heath, N.L.; Mills, D.J. Basic psychological need satisfaction, emotion dysregulation, and non-suicidal self-injury engagement in young adults: An application of self-determination theory. J. Youth Adolesc. 2016, 45, 612–623. [Google Scholar] [CrossRef]
- Jackson, J.J.; Hill, P.L.; Payne, B.R.; Roberts, B.W.; Stine-Morrow, E.A.L. Can an old dog learn (and want to experience) new tricks? Cognitive training increases openness to experience in older adults. Psychol. Aging 2012, 27, 286–292. [Google Scholar] [CrossRef]
- Betsch, C.; Korn, L.; Felgendreff, L.; Eitze, S.; Schmid, P.; Sprengholz, P.; Siegers, R.; Goldhahn, L.; Wieler, L.; Schmich, P.; et al. COVID-19 Snapshot Monitoring (COSMO Germany)—Wave 43 [Dataset]; PsychArchives: Blaubeuren, Germany, 2021. [Google Scholar] [CrossRef]
- Ntoumanis, N.; Edmunds, J.; Duda, J.L. Understanding the coping process from a self-determination theory perspective. Br. J. Health Psychol. 2009, 14, 249–260. [Google Scholar] [CrossRef] [Green Version]
- Skinner, E.; Pitzer, J.; Steele, J. Coping as part of motivational resilience in school: A multidimensional measure of families, allocations, and profiles of academic coping. Educ. Psychol. Meas. 2013, 73, 803–835. [Google Scholar] [CrossRef] [Green Version]
- Leary, M.R.; Baumeister, R.F. The nature and function of self-esteem: Sociometer theory. Adv. Exp. Soc. Psychol. 2000, 32, 1–62. [Google Scholar] [CrossRef]
- Waterschoot, J.; Morbée, S.; Vermote, B.; Brenning, K.; Flamant, N.; Vansteenkiste, M.; Soenens, B. Emotion regulation in times of COVID-19: A person-centered approach based on self-determination theory. Curr. Psychol. 1–15. [CrossRef]
- Van Den Broeck, A.; Vansteenkiste, M.; De Witte, H. Self-determination theory: A theoretical and empirical overview in occupational health psychology. Occup. Health Psychol. Eur. Perspect. Res. Educ. Pract. 2008, 3, 63–88. Available online: http://scholar.google.com/scholar?hl=en&btnG=Search&q=intitle:SELF-DETERMINATION+THEORY#0 (accessed on 4 February 2022).
- Altena, A.M.; Boersma, S.N.; Beijersbergen, M.D.; Wolf, J.R.L.M. Cognitive coping in relation to self-determination and quality of life in homeless young adults. Child. Youth Serv. Rev. 2018, 94, 650–658. [Google Scholar] [CrossRef]
- Amiot, C.E.; Gaudreau, P.; Blanchard, C.M. Self-determination, coping, and goal attainment in sport. J. Sport Exerc. Psychol. 2004, 26, 396–411. [Google Scholar] [CrossRef] [Green Version]
- Skinner, E.A.; Edge, K.; Altman, J.; Sherwood, H. Searching for the structure of coping: A review and critique of category systems for classifying ways of coping. Psychol. Bull. 2003, 129, 216–269. [Google Scholar] [CrossRef] [Green Version]
- Aldwin, C.M.; Skinner, E.A.; Zimmer-Gembeck, M.J.; Taylor, A. Coping and self-regulation across the lifespan. In Handbook of Life-Span Development; Springer Publishing Company: Berlin/Heidelberg, Germany, 2011; pp. 561–587. [Google Scholar]
- Akbar, Z.; Aisyawati, M.S. Coping in Jakarta, Indonesia during the COVID-19 pandemic. Front. Psychol. 2021, 12, 1–7. [Google Scholar] [CrossRef]
- Awoke, M.; Mamo, G.; Abdu, S.; Terefe, B. Perceived stress and coping strategies among undergraduate health science students of Jimma University amid the COVID-19 outbreak: Online cross-sectional survey. Front. Psychol. 2021, 12, 1–11. [Google Scholar] [CrossRef]
- Babicka-Wirkus, A.; Wirkus, L.; Stasiak, K.; Kozłowski, P. University students’ strategies of coping with stress during the coronavirus pandemic: Data from Poland. PLoS ONE 2021, 16, 1–27. [Google Scholar] [CrossRef]
- Flesia, L.; Monaro, M.; Mazza, C.; Fietta, V.; Colicino, E.; Segatto, B.; Roma, P. Predicting perceived stress related to the COVID-19 outbreak through stable psychological traits and machine learning models. J. Clin. Med. 2020, 9, 3350. [Google Scholar] [CrossRef]
- Henry, N.; Kayser, D.; Egermann, H. Music in mood regulation and coping orientations in response to COVID-19 lockdown measures within the United Kingdom. Front. Psychol. 2021, 12, 1–16. [Google Scholar] [CrossRef]
- Kryukova, T.L.; Ekimchik, O.A.; Opekina, T.P.; Shipova, N.S. Stress and coping in a self-isolated family during COVID-19 pandemic. Soc. Psychol. Soc. 2020, 11, 120–134. [Google Scholar] [CrossRef]
- Lisitsa, E.; Benjamin, K.S.; Chun, S.K.; Skalisky, J.; Hammond, L.E.; Mezulis, A.H. Loneliness among young adults during COVID-19 pandemic: The mediational roles of social media use and social support seeking. J. Soc. Clin. Psychol. 2020, 39, 708–726. [Google Scholar] [CrossRef]
- Padrón, I.; Fraga, I.; Vieitez, L.; Montes, C.; Romero, E. A study on the psychological wound of COVID-19 in university students. Front. Psychol. 2021, 12, 1–15. [Google Scholar] [CrossRef] [PubMed]
- Park, C.L.; Russell, B.S.; Fendrich, M.; Finkelstein-Fox, L.; Hutchison, M.; Becker, J. Americans’ COVID-19 stress, coping, and adherence to CDC guidelines. J. Gen. Intern. Med. 2020, 35, 2296–2303. [Google Scholar] [CrossRef] [PubMed]
- Vidal, L.; Brunet, G.; Curutchet, M.R.; Girona, A.; Pardiñas, V.; Guerra, D.; Platero, E.; Machado, L.; González, F.; Gugliucci, V.; et al. Is COVID-19 a threat or an opportunity for healthy eating? An exploration of the factors that moderate the impact of the pandemic on eating habits in Uruguay. Appetite 2021, 167, 105651. [Google Scholar] [CrossRef]
- Donker, M.H.; Mastrotheodoros, S.; Branje, S. Development of parent-adolescent relationships during the COVID-19 pandemic: The role of stress and coping. Dev. Psychol. 2021, 57, 1611–1622. [Google Scholar] [CrossRef]
- Hou, T.; Zhang, R.; Song, X.; Zhang, F.; Cai, W.; Liu, Y.; Dong, W.; Deng, G. Self-efficacy and fatigue among non-frontline health care workers during COVID-19 outbreak: A moderated mediation model of posttraumatic stress disorder symptoms and negative coping. PLoS ONE 2020, 15, e0243884. [Google Scholar] [CrossRef]
- Maykrantz, S.A.; Nobiling, B.D.; Oxarart, R.A.; Langlinais, L.A.; Houghton, J.D. Coping with the crisis: The effects of psychological capital and coping behaviors on perceived stress. Int. J. Work. Health Manag. 2021, 14, 650–665. [Google Scholar] [CrossRef]
- Morales-Rodríguez, F.M. Fear, stress, resilience and coping strategies during COVID-19 in Spanish university students. Sustainability 2021, 13, 5824. [Google Scholar] [CrossRef]
- Boursier, V.; Musetti, A.; Gioia, F.; Flayelle, M.; Billieux, J.; Schimmenti, A. Is watching TV series an adaptive coping strategy during the COVID-19 pandemic? Insights from an Italian community sample. Front. Psychiatry 2021, 12, 599859. [Google Scholar] [CrossRef]
- Jiang, D.; Chiu, M.M.; Liu, S. Daily positive support and perceived stress during COVID-19 outbreak: The role of daily gratitude within couples. J. Happiness Stud. 2022, 23, 65–79. [Google Scholar] [CrossRef] [PubMed]
- Modrzejewska, A.; Czepczor-Bernat, K.; Modrzejewska, J.; Matusik, P. Eating motives and other factors predicting emotional overeating during COVID-19 in a sample of Polish adults. Nutrients 2021, 13, 1658. [Google Scholar] [CrossRef] [PubMed]
- Mohr, C.D.; Umemoto, S.K.; Rounds, T.W.; Bouleh, P.; Arpin, S.N. Drinking to cope in the COVID-19 era: An investigation among college students. J. Stud. Alcohol. Drugs 2021, 82, 178–187. [Google Scholar] [CrossRef] [PubMed]
- Adams, E.L.; Smith, D.; Caccavale, L.J.; Bean, M.K. Parents are stressed! Patterns of parent stress across COVID-19. Front. Psychiatry 2021, 12, 626456. [Google Scholar] [CrossRef] [PubMed]
- Cunningham, T.J.; Fields, E.C.; Garcia, S.M.; Kensinger, E.A. The relation between age and experienced stress, worry, affect, and depression during the Spring 2020 phase of the COVID-19 pandemic in the United States. Emotion 2021, 21, 1660–1670. [Google Scholar] [CrossRef] [PubMed]
- Du, J.; Mayer, G.; Hummel, S.; Oetjen, N.; Gronewold, N.; Zafar, A.; Schultz, J.H. Mental health burden in different professions during the final stage of the COVID-19 lockdown in China: Cross-sectional survey study. J. Med. Internet Res. 2020, 22, e24240. [Google Scholar] [CrossRef]
- Abdel Hadi, S.; Bakker, A.B.; Häusser, J.A. The role of leisure crafting for emotional exhaustion in telework during the COVID-19 pandemic. Anxiety Stress Coping 2021, 34, 530–544. [Google Scholar] [CrossRef]
- Kogan, L.R.; Currin-Mcculloch, J.; Bussolari, C.; Packman, W.; Erdman, P. The psychosocial influence of companion animals on positive and negative affect during the COVID-19 pandemic. Animals 2021, 11, 2084. [Google Scholar] [CrossRef]
- Maertl, T.; De Bock, F.; Huebl, L.; Oberhauser, C.; Coenen, M.; Jung-Sievers, C. Physical activity during COVID-19 in German adults: Analyses in the COVID-19 snapshot monitoring study (cosmo). Int. J. Environ. Res. Public Health 2021, 18, 507. [Google Scholar] [CrossRef]
- Neff, L.A.; Gleason, M.E.J.; Crockett, E.E.; Ciftci, O. Blame the pandemic: Buffering the association between stress and relationship quality during the COVID-19 pandemic. Soc. Psychol. Personal. Sci. 2021, 13, 522–532. [Google Scholar] [CrossRef]
- Pigaiani, Y.; Zoccante, L.; Zocca, A.; Arzenton, A.; Menegolli, M.; Fadel, S.; Ruggeri, M.; Colizzi, M. Adolescent lifestyle behaviors, coping strategies and subjective wellbeing during the COVID-19 pandemic: An online student survey. Healthcare 2020, 8, 472. [Google Scholar] [CrossRef] [PubMed]
- Rodríguez-Rey, R.; Garrido-Hernansaiz, H.; Collado, S. Psychological impact and associated factors during the initial stage of the coronavirus (COVID-19) pandemic among the general population in Spain. Front. Psychol. 2020, 11, 1540. [Google Scholar] [CrossRef] [PubMed]
- Soubelet-Fagoaga, I.; Arnoso-Martínez, M.; Guerendiain-Gabás, I.; Martínez-Moreno, E.; Ortiz, G. (Tele)work and care during lockdown: Labour and socio-familial restructuring in times of COVID-19. Int. J. Environ. Res. Public Health 2021, 18, 2087. [Google Scholar] [CrossRef]
- Woon, L.S.C.; Leong Bin Abdullah, M.F.I.; Sidi, H.; Mansor, N.S.; Nik Jaafar, N.R. Depression, anxiety, and the COVID-19 pandemic: Severity of symptoms and associated factors among university students after the end of the movement lockdown. PLoS ONE 2021, 16, e0252481. [Google Scholar] [CrossRef] [PubMed]
- Bar-Kalifa, E.; Randall, A.K.; Perelman, Y. Daily dyadic coping during COVID-19 among Israeli couples. Emotion 2021, 1–10. [Google Scholar] [CrossRef] [PubMed]
- Bentzen, J.S. In crisis, we pray: Religiosity and the COVID-19 pandemic. J. Econ. Behav. Organ. 2021, 192, 541–583. [Google Scholar] [CrossRef] [PubMed]
- Burch, A.; Owens, R.; Nisly, S.; Taylor, S.R. Wellbeing during COVID-19: A social media takeover. Pharm. Educ. 2021, 20, 272–275. [Google Scholar] [CrossRef]
- Diaz, K.; Staffileno, B.A.; Hamilton, R. Nursing student experiences in turmoil: A year of the pandemic and social strife during final clinical rotations. J. Prof. Nurs. 2021, 37, 978–984. [Google Scholar] [CrossRef]
- Hamadeh Kerbage, S.; Garvey, L.; Willetts, G.; Olasoji, M. Undergraduate nursing students’ resilience, challenges, and supports during corona virus pandemic. Int. J. Ment. Health Nurs. 2021, 30, 1407–1416. [Google Scholar] [CrossRef]
- Klaiber, P.; Wen, J.H.; Delongis, A.; Sin, N.L. The ups and downs of daily life during COVID-19: Age differences in affect, stress, and positive events. J. Gerontol. B Psychol. Sci. Soc. Sci. 2021, 76, e30–e37. [Google Scholar] [CrossRef]
- Lee, N.; Lee, H.J. South Korean nurses’ experiences with patient care at a COVID-19-designated hospital: Growth after the frontline battle against an infectious disease pandemic. Int. J. Environ. Res. Public Health 2020, 17, 9015. [Google Scholar] [CrossRef] [PubMed]
- Leslie-Miller, C.J.; Waugh, C.E.; Cole, V.T. Coping with COVID-19: The benefits of anticipating future positive events and maintaining optimism. Front. Psychol. 2021, 12, 646047. [Google Scholar] [CrossRef] [PubMed]
- Pagnini, F.; Bonalda, E.; Montrasi, E.; Toselli, E.; Antonietti, A. Mindfully reframing the psychological impact of the COVID-19 outbreak through a social media community for students: A pragmatic study. Front. Psychol. 2021, 12, 566778. [Google Scholar] [CrossRef] [PubMed]
- Rathore, P.; Kumar, S.; Choudhary, N.; Sarma, R.; Singh, N.; Haokip, N.; Bhopale, S.; Pandit, A.; Ratre, B.K.; Bhatnagar, S. Coerns of health-care professionals managing COVID patients under institutional isolation during COVID-19 pandemic in India: A descriptive cross-sectional study. Indian J. Palliat. Care 2020, 26, S90–S94. [Google Scholar] [CrossRef]
- Riva, G.; Bernardelli, L.; Castelnuovo, G.; Di Lernia, D.; Tuena, C.; Clementi, A.; Pedroli, E.; Malighetti, C.; Sforza, F.; Wiederhold, B.K.; et al. A virtual reality-based self-help intervention for dealing with the psychological distress associated with the COVID-19 lockdown: An effectiveness study with a two-week follow-up. Int. J. Environ. Res. Public Health 2021, 18, 8188. [Google Scholar] [CrossRef]
- Tahara, M.; Mashizume, Y.; Takahashi, K. Coping mechanisms: Exploring strategies utilized by Japanese healthcare workers to reduce stress and improve mental health during the COVID-19 pandemic. Int. J. Environ. Res. Public Health 2021, 18, 131. [Google Scholar] [CrossRef]
- Carver, C.S. You want to measure coping but your protocol’s too long: Consider the brief COPE. Int. J. Behav. Med. 1997, 4, 92. [Google Scholar] [CrossRef]
- Ravens-Sieberer, U.; Kaman, A.; Erhart, M.; Devine, J.; Schlack, R.; Otto, C. Impact of the COVID-19 pandemic on quality of life and mental health in children and adolescents in Germany. Eur. Child Adolesc. Psychiatry 2021, 1–11. [Google Scholar] [CrossRef]
- Cao, W.; Fang, Z.; Hou, G.; Han, M.; Xu, X.; Dong, J.; Zheng, J. The psychological impact of the COVID-19 epidemic on college students in China. Psychiatry Res. 2020, 287, 112934. [Google Scholar] [CrossRef]
- Zimmer, C.; Dunn, J.C. A developmental perspective of coping with stress: Potential for developmental coordination disorder research. Adv. Neurodev. Disord. 2021, 5, 351–359. [Google Scholar] [CrossRef]
- Skinner, E.A.; Wellborn, J.G. Coping During childhood and adolescence: A motivational perspective. Life-Span Dev. Behav. 1994, 12, 91–134. [Google Scholar] [CrossRef]
- Lazarus, R.S.; Folkman, S. Stress, Appraisal, and Coping; Springer Publishing Company: Berlin/Heidelberg, Germany, 1984. [Google Scholar]
- Kashdan, T.B.; Rottenberg, J. Psychological flexibility as a fundamental aspect of health. Clin. Psychol. Rev. 2010, 30, 865–878. [Google Scholar] [CrossRef] [PubMed] [Green Version]
- Lazarus, R.S. Stress and Emotion: A New Synthesis; Springer Publishing Company: Berlin/Heidelberg, Germany, 1999. [Google Scholar]
- Muraven, M.; Gagné, M.; Rosman, H. Helpful self-control: Autonomy support, vitality, and depletion. J. Exp. Soc. Psychol. 2008, 44, 573–585. [Google Scholar] [CrossRef] [PubMed] [Green Version]
- Chirico, F.; Ferrari, G. Role of the workplace in implementing mental health interventions for high-risk groups among the working age population after the COVID-19 pandemic. J. Health Soc. Sci. 2021, 6, 145–150. [Google Scholar] [CrossRef]
- Tam, W.W.S.; Poon, S.N.; Mahendran, R.; Kua, E.H.; Van Wu, X. Impacts of COVID-19 and partial lockdown on family functioning, intergenerational communication and associated psychosocial factors among young adults in Singapore. BMC Psychiatry 2021, 21, 595. [Google Scholar] [CrossRef]
- Koestner, R.; Bernieri, F.J.; Zuckerman, M. Self-regulation and consistency between attitudes, traits, and behaviors. Personal. Soc. Psychol. Bull. 1992, 18, 52–59. [Google Scholar] [CrossRef]
Publisher’s Note: MDPI stays neutral with regard to jurisdictional claims in published maps and institutional affiliations. |
© 2022 by the authors. Licensee MDPI, Basel, Switzerland. This article is an open access article distributed under the terms and conditions of the Creative Commons Attribution (CC BY) license (https://creativecommons.org/licenses/by/4.0/).

