The Influence of Introversion–Extroversion on Service Quality Dimensions: A Trait Activation Theory Study
Abstract
1. Introduction
2. Service Quality
2.1. Tangibles
2.2. Reliability
2.3. Responsiveness
2.4. Assurance
2.5. Empathy
3. Extroversion/Introversion as a Personality Dimension
4. Personality Traits and the Trait Activation Theory (TAT)
5. Method
6. Findings
6.1. Preparation of Data and Selection of the Analysis Method
6.2. Model Tests
6.2.1. Assessment of the Measurement Model
6.2.2. Assessment of the Structural Model
7. Theoretical Implications
8. Practical Implications
9. The Limitations of the Study and Conclusion
Author Contributions
Funding
Institutional Review Board Statement
Informed Consent Statement
Data Availability Statement
Conflicts of Interest
References
- United Nations World Tourism Organisation. International Tourism Growth Continues to Outplace the Global Economy. 2020. Available online: https://unwto.org/international-tourism-growth-continues-to-outpace-the-economy (accessed on 10 September 2021).
- World Travel & Tourism Council. Economic Impact 2017 World. World Travel and Tourism Council, 2017. Available online: https://www.slovenia.info/uploads/dokumenti/raziskave/world2017.pdf/ (accessed on 10 September 2021).
- Aynalem, S.; Birhanu, K.; Tesefay, S. Employment opportunities and challenges in tourism and hospitality sectors. J. Tour. Hosp. 2016, 5, 1–5. [Google Scholar] [CrossRef]
- Koc, E. Hizmet Pazarlaması ve Yönetimi: Global ve Yerel Yaklaşım; Seçkin Yayıncılık: Ankara, Turkiye, 2021. [Google Scholar]
- Aksoy, M.; Hatipoglu, S. Konaklama İşletmelerinde Müşterinin Rolü: Müşteri Katılımının Hizmet Kalitesi, Algılanan Değer ve Müşteri Memnuniyeti Üzerindeki Etkisi. J. Manag. Econ. Res. 2021, 19, 105–132. [Google Scholar]
- Wirtz, J.; Lovelock, C. Services Marketing: People, Technology, Strategy, 8th ed.; World Scientific Publishing: Hackensack, NJ, USA, 2016. [Google Scholar]
- Lai, I.K.; Hitchcock, M.; Yang, T.; Lu, T.W. Literature review on service quality in hospitality and tourism (1984–2014): Future directions and trends. In. J. Contemp. Hosp. Manag. 2018, 30, 114–159. [Google Scholar] [CrossRef]
- Rita, P.; Oliveira, T.; Farisa, A. The impact of e-service quality and customer satisfaction on customer behavior in online shopping. Heliyon 2019, 5, e02690. [Google Scholar] [CrossRef]
- Koc, E. Service failures and recovery in hospitality and tourism: A review of literature and recommendations for future research. J. Hosp. Mark. Manag. 2019, 28, 513–537. [Google Scholar] [CrossRef]
- Zeithaml, V.; Bitner, M.J.; Gremler, D. Services Marketing: Integrating Customer Focus across the Firm, 7th ed.; McGraw-Hill: New York, NY, USA, 2018. [Google Scholar]
- Koc, E.; Ayyildiz, A.Y. Culture’s influence on the design and delivery of the marketing mix elements in tourism and hospitality. Sustainability 2021, 13, 11630. [Google Scholar] [CrossRef]
- Ruiz-Alba, J.L.; Nazarian, A.; Rodríguez-Molina, M.A.; Andreu, L. Museum visitors’ heterogeneity and experience processing. Int. J. Hosp. Manag. 2019, 78, 131–141. [Google Scholar] [CrossRef]
- Bose, T.; Pandit, D. Heterogeneity in perception of service quality attributes of bus transit across various user categories: A case of Kolkata. Trans. Res. Proc. 2020, 48, 2784–2799. [Google Scholar] [CrossRef]
- Yan, Q.; Shen, H.; Hu, Y. “A home away from hem”: Exploring and assessing hotel staycation as the new normal in the COVID-19 era. Int. J. Cont. Hosp. Manag. 2022, 34, 1607–1628. [Google Scholar] [CrossRef]
- Dolnicar, S. Market Segmentation in Tourism. In Tourism Management, Analysis, Behaviour and Strategy; Woodside, A., Martin, D., Eds.; CABI: Cambridge, MA, USA, 2008. [Google Scholar]
- Hirsh, J.B.; Kang, S.K.; Bodenhausen, G.V. Personalized persuasion tailoring persuasive appeals to recipients’ personality traits. Psych. Sci. 2012, 23, 578–581. [Google Scholar] [CrossRef]
- Crawford, E.C.; Jackson, J.; Pritchard, A. A more personalized satisfaction model: Including the BFI-44 in the American customer satisfaction model. J. Consum. Satisf. Dissatisf. Complain. Behav. 2012, 30, 1–33. [Google Scholar]
- Gajanova, L.; Nadanyiova, M.; Moravcikova, D. The use of demographic and psychographic segmentation to creating marketing strategy of brand loyalty. Sci. Ann. Econ. Bus. 2019, 66, 65–84. [Google Scholar] [CrossRef]
- Ernst, D.; Dolnicar, S. How to avoid random market segmentation solutions. J. Travel Res. 2018, 57, 69–82. [Google Scholar] [CrossRef]
- Dolnicar, S.; Grün, B.; Leisch, F. Market Segmentation Analysis: Understanding It, Doing It, and Making It Useful; Springer Nature: Berlin/Heidelberg, Germany, 2018. [Google Scholar]
- Liang, Y.-H. Exploring the relationship between perceived electronic service quality, satisfaction, and personality: A study of Taiwan’s online game industry. Total Qual. Manag. Bus. Excell. 2012, 23, 949–963. [Google Scholar] [CrossRef]
- Al-Hawari, M.A. How the personality of retail bank customers interferes with the relationship between service quality and loyalty. Int. J. Bank Mark. 2015, 33, 41–57. [Google Scholar] [CrossRef]
- Tsiakali, K. User-generated-content versus marketing-generated-content: Personality and content influence on traveler’s behavior. J. Hosp. Mark. Manag. 2018, 27, 946–972. [Google Scholar] [CrossRef]
- Ekinci, Y.; Dawes, P.L. Consumer perceptions of frontline service employee personality traits, interaction quality, and consumer satisfaction. Serv. Ind. J. 2009, 29, 503–521. [Google Scholar] [CrossRef]
- Koc, E.; Ayyildiz, A.Y. An overview of tourism and hospitality scales: Discussion and recommendations. J. Hosp. Tour. Ins. 2021. [Google Scholar] [CrossRef]
- Hou, C.; Sarigöllü, E. Is bigger better? How the scale effect influences green purchase intention: The case of washing machine. J. Retail. Cons. Serv. 2022, 65, 102894. [Google Scholar] [CrossRef]
- Eysenck, H.J.; Eysenck, S.B.G. Manual of the Eysenck Personality Inventory; University Press: London, UK, 1964. [Google Scholar]
- Jung, C.G. Psychological Types; Princeton University Press: Princeton, NJ, USA, 1971. [Google Scholar]
- Hollis, J.; Allen, P.M.; Fleischmann, D.; Aulak, R. Personality dimensions of people who suffer from visual stress. Ophth. Phys. Opt. 2007, 27, 603–610. [Google Scholar] [CrossRef]
- Montalvo-Garcia, A.; Martí-Ripoll, M.; Gallifa, J. Emotional competence development in graduate education: The differentiated impact of a self-leadership program depending on personality traits. Front. Psychol. 2021, 12, 666455. [Google Scholar] [CrossRef] [PubMed]
- Landis, B.; Jachimowicz, J.; Wang, D.; Krause, R. Revisiting extraversion and leadership emergence: A social network churn perspective. J. Pers. Soc. Psychol. 2022, 123, 811–829. [Google Scholar] [CrossRef] [PubMed]
- Breckenridge, L.J. Introverts and Extroverts; Salem Press Encyclopedia of Health: London, UK, 2014. [Google Scholar]
- Charoensuk, V.; Australia, C.; Newby, L.; Muurlink, O.; Radel, K. Introversion/Extraversion Personality Characteristics Affect Consumer Taste Preferences in Food Consumption Context. 10. Marketing and Communication and Retail 2017. Available online: https://www.anzam.org/wp-content/uploads/pdf-manager/2780_ANZAM-2016-164-FILE001.PDF (accessed on 20 November 2022).
- Lin, N.P.; Chiu, H.C.; Hsieh, Y.C. Investigating the relationship between service providers’ personality and customers’ perceptions of service quality across gender. Total Qual. Manag. 2001, 12, 57–67. [Google Scholar] [CrossRef]
- Teng, C.I.; Huang, K.W.; Tsai, I.L. Effects of personality on service quality in business transactions. Serv. Ind. J. 2007, 27, 849–863. [Google Scholar] [CrossRef]
- Kocabulut, Ö.; Albayrak, T. The effects of mood and personality type on service quality perception and customer satisfaction. Int. J. Cult. Tour. Hosp. Res. 2019, 13, 98–112. [Google Scholar] [CrossRef]
- Parasuraman, A.; Berry, L.L.; Zeithaml, V.A. Refinement and reassessment of the Servqual scale. J. Retail. 1991, 67, 420. [Google Scholar]
- Prentice, C. Who stays, who walks, and why in high-intensity service contexts. J. Bus. Res. 2014, 67, 608–614. [Google Scholar] [CrossRef][Green Version]
- Paddeu, D.; Fancello, G.; Fadda, P. An experimental customer satisfaction index to evaluate the performance of city logistics services. Transp. 2017, 32, 262–271. [Google Scholar] [CrossRef]
- Choi, H.; Ann, S.; Lee, K.W.; Park, D.B. Measuring service quality of rural accommodations. Sustainability 2018, 10, 443. [Google Scholar] [CrossRef]
- Gunasekar, S.; Kumar, D.S.; Purani, K.; Sudhakar, S.; Dixit, S.K.; Menon, D. Understanding service quality attributes that drive user ratings: A text mining approach. J. Vac. Mark. 2021, 27, 400–419. [Google Scholar] [CrossRef]
- Ahmad, S.Z.; Ahmad, N.; Papastathopoulos, A. Measuring service quality and customer satisfaction of the small- and medium-sized hotels (SMSHs) industry: Lessons from United Arab Emirates (UAE). Tour. Rev. 2019, 74, 349–370. [Google Scholar] [CrossRef]
- Albuquerque AP, G.; de Melo FJ, C.; de Medeiros, D.D. Airline quality assessment towards strategic tourism management improvements. Tour. Rev. 2021, 77, 570–591. [Google Scholar] [CrossRef]
- Lewis, B.R. Quality in the service sector: A review. Int. J. Bank Mark. 1989, 7, 4e12. [Google Scholar] [CrossRef]
- Rezaei, J.; Kothadiya, O.; Tavasszy, L.; Kroesen, M. Quality assessment of airline baggage handling systems using SERVQUAL and BWM. Tour. Manag. 2018, 66, 85–93. [Google Scholar] [CrossRef]
- Wahab, N.A.; Zainol, Z.; Bakar, M.A. Towards developing service quality index for zakat institutions. J. Isl. Acc. Busi. Res. 2012, 8, 326–333. [Google Scholar] [CrossRef]
- Zeithaml, V.; Parasuraman, A.; Berry, L. Delivering Quality Service; Free Press: New York, NY, USA, 1999. [Google Scholar]
- Ali, S.S.; Basu, A.; Ware, N. Quality measurement of Indian commercial hospitals–using a SERVQUAL framework. Benchmarking Int. J. 2018, 25, 815–837. [Google Scholar] [CrossRef]
- Shafiq, A.; Mostafiz, M.I.; Taniguchi, M. Using SERVQUAL to determine generation Y’s satisfaction towards hoteling industry in Malaysia. J. Tour. Futures 2019, 5, 62–74. [Google Scholar] [CrossRef]
- Joseph, M.; Sekhon, Y.; Stone, G.; Tinson, J. An exploratory study on the use of banking technology in the UK: A ranking of importance of selected technology on consumer perception of service delivery performance. Int. J. Bank Mark. 2005, 23, 397–413. [Google Scholar] [CrossRef]
- Koc, E. Total quality management and business excellence in services: The implications of all-inclusive pricing system on internal and external customer satisfaction in the Turkish tourism market. Total. Qual. Manag. Bus. Excell. 2006, 17, 857–877. [Google Scholar] [CrossRef]
- Kamakura, W.A.; Ratchford, B.T.; Agrawal, J. Measuring market efficiency and welfare loss. J. Cons. Res. 1988, 15, 289–302. [Google Scholar] [CrossRef]
- Korfiatis, N.; Stamolampros, P.; Kourouthanassis, P.; Sagiadinos, V. Measuring service quality from unstructured data: A topic modeling application on airline passengers’ online reviews. Expert Syst. Appl. 2019, 116, 472–486. [Google Scholar] [CrossRef]
- Grönroos, C. A service quality model and its marketing implications. Eur. J. Mark. 1984, 18, 36–44. [Google Scholar] [CrossRef]
- Parasuraman, A.; Zeithaml, V.A.; Berry, L.L. SERVQUAL: A multiple-item scale for measuring consumer perceptions of service quality. J. Retail. 1988, 64, 12–40. [Google Scholar]
- Haywood-Farmer, J. A conceptual model of service quality. Int. J. Oper. Prod. Manag. 1988, 8, 19–29. [Google Scholar] [CrossRef]
- Becker, W.S.; Wellins, R.S. Customer-service perceptions and reality. Train. Dev. J. 1990, 44, 49–52. [Google Scholar]
- Cronin, J.J., Jr.; Taylor, S.A. Measuring service quality: A reexamination and extension. J. Mark. 1992, 56, 55–68. [Google Scholar] [CrossRef]
- Zeithaml, V.A.; Berry, L.L.; Parasuraman, A. The nature and determinants of customer expectations of service. J. Acad. Mark. Sci. 1993, 21, 1. [Google Scholar] [CrossRef]
- Rust, R.T.; Oliver, R.L. Service Quality: New Directions in Theory and Practice; Sage Publications: Thousand Oaks, CA, USA, 1994. [Google Scholar]
- Seth, N.; Deshmukh, S.G.; Vrat, P. Service quality models: A review. Int. J. Qual. Reliab. Manag. 2005, 22, 913–949. [Google Scholar] [CrossRef]
- Tuti, R.W.D.; Setyawati, D.L.; Asmara, Q. Quality of Jakarta smart card services in east Jakarta. BASKARA J. Bus. Entrepr. 2021, 4, 73–83. [Google Scholar] [CrossRef]
- Hsu, W.; Chen, P.W. The influences of service quality and individual characteristics on vocational training effectiveness. Sustainability 2021, 13, 13207. [Google Scholar] [CrossRef]
- Keith, N.K.; Simmers, C.S. Measuring hotel service quality perceptions: The disparity between comment cards and LODGSERV. Acad. Mark. Stud. J. 2013, 17, 119. [Google Scholar]
- Rejikumar, G.; Sreedharan, V.R.; Saha, R. An integrated framework for service quality, choice overload, customer involvement and satisfaction: Evidence from India’s non-life insurance sector. Manag. Dec. 2021, 59, 801–828. [Google Scholar]
- Kudla, N.; Myronov, Y. SERVQUAL method in assessing the quality of rural tourism services. Sci. Papers: Manag. Econ. Eng. Agric. Rural Dev. 2020, 20, 307–312. [Google Scholar]
- Yoon, Y.; Cha, K.C. A qualitative review of cruise service quality: Case studies from Asia. Sustainability 2020, 12, 8073. [Google Scholar] [CrossRef]
- Parasuraman, A.; Zeithaml, V.A.; Berry, L.L. A conceptual model of service quality and its implications for future research. J. Mark. 1985, 49, 41–50. [Google Scholar] [CrossRef]
- Douglas, L.; Connor, R. Attitudes to service quality—The expectation gap. Nutr. Food Sci. 2003, 33, 165–172. [Google Scholar] [CrossRef]
- Lai, I.K. The roles of value, satisfaction, and commitment in the effect of service quality on customer loyalty in Hong Kong–style tea restaurants. Cornell Hosp. Q. 2015, 56, 118–138. [Google Scholar] [CrossRef]
- Pizam, A.; Shapoval, V.; Ellis, T. Customer satisfaction and its measurement in hospitality enterprises: A revisit and update. Int. J. Contem. Hosp. Manag. 2016, 28, 2–35. [Google Scholar] [CrossRef]
- Ahmed, S.; Tarique, K.M.; Arif, I. Service quality, patient satisfaction and loyalty in the Bangladesh healthcare sector. Int. J. Health Care Qual. Assur. 2017, 30, 477–488. [Google Scholar] [CrossRef]
- Özkul, E.; Bilgili, B.; Koç, E. The Influence of the color of light on the customers’ perception of service quality and satisfaction in the restaurant. Color Res. Appl. 2020, 45, 1217–1240. [Google Scholar] [CrossRef]
- Koc, E. Power distance and its implications for upward communication and empowerment: Crisis management and recovery in hospitality services. Int. J. Hum. Res. Manag. 2013, 24, 3681–3696. [Google Scholar] [CrossRef]
- Birinci, H.; Berezina, K.; Cobanoglu, C. Comparing customer perceptions of hotel and peer-to-peer accommodation advantages and disadvantages. Int. J. Contemp. Hosp. Manag. 2018, 30, 1190–1210. [Google Scholar] [CrossRef]
- Ryu, S.; Park, Y.N.; Park, J. Looks clear and sounds familiar: How consumers form inferential beliefs about luxury hotel service quality. Cornell Hosp. Q. 2022, 63, 48–65. [Google Scholar] [CrossRef]
- Touchstone, E.E.; Koslow, S.; Shamdasani, P.N.; D’Alessandro, S. The linguistic servicescape: Speaking their language may not be enough. J. Bus. Res. 2017, 72, 147–157. [Google Scholar] [CrossRef]
- Koc, E. Do women make better in tourism and hospitality? A conceptual review from a customer satisfaction and service quality perspective. J. Qual. Assur. Hosp. Tour. 2020, 21, 402–429. [Google Scholar] [CrossRef]
- Kanyama, J.; Nurittamont, W.; Siripipatthanakul, S. Hotel Service Quality and Its Effect on Customer Loyalty: The Case of Ubon Ratchathani, Thailand during COVID-19 Pandemic. J. Mang. Bus. Health Educ. 2022, 1, 1–20. [Google Scholar]
- Giannakos, M.N.; Pateli, A.G.; Pappas, I.O. Investigation of the hotel customers perceptions: A study based on user-generated content of online booking platforms. In Proceedings of the 2nd Advances in Hospitality and Tourism Marketing & Management Conference, Corfu Island, Greece, 31 May–3 June 2012. [Google Scholar]
- Anwar, K.; Climis, R. Analyzing the relationship between types of advertisement and customer choice: A study of retailer stores in Erbil. Int. J. Acc. Bus. Soc. 2017, 25, 43–52. [Google Scholar] [CrossRef]
- Gijsenberg, M.J.; Van Heerde, H.J.; Verhoef, P.C. Losses loom longer than gains: Modeling the impact of service crises on perceived service quality over time. J. Mark. Res. 2015, 52, 642–656. [Google Scholar] [CrossRef]
- Rahimi, R.; Gunlu, E. Implementing customer relationship management (CRM) in hotel industry from organizational culture perspective: Case of a chain hotel in the UK. Int. J. Contemp. Hosp. Manag. 2016, 28, 89–112. [Google Scholar] [CrossRef]
- Choi, D.H. Impact of organizational culture on the organizational commitment in hotel employees. Indian J. Public Health Res. Dev. 2018, 9, 841–847. [Google Scholar] [CrossRef]
- Mathies, C.; Lee, J.; Wong, A. Service models and culture: Impact on work behaviours. J. Serv. Mark. 2018, 32, 616–628. [Google Scholar] [CrossRef]
- Mandal, S.; Kavala, H.B.; Potlapally, G.D. Does Organizational Culture Matter for Shaping up Hotel’s Responsiveness to Customer’s Demand? An Empirical Investigation. Int. J. Hosp. Tour. Adm. 2020, 23, 190–215. [Google Scholar] [CrossRef]
- Grandey, A.A.; Goldberg, L.S.; Pugh, S.D. Why and when do stores with satisfied employees have satisfied customers? The roles of responsiveness and store busyness. J. Serv. Res. 2011, 14, 397–409. [Google Scholar] [CrossRef]
- Chua, B.L.; Lee, S.; Goh, B.; Han, H. Impacts of cruise service quality and price on vacationers’ cruise experience: Moderating role of price sensitivity. Int. J. Hosp. Manag. 2015, 44, 131–145. [Google Scholar] [CrossRef]
- Lo, A.; Qu, H.; Wetprasit, P. Chinese tourists’ perception of spa visitation as a tourism experience. J. China Tour. Res. 2013, 9, 429–451. [Google Scholar] [CrossRef]
- Presbury, R. Service Quality in Sydney Hotels: A Perspective from Managers, Staff and Customers. Ph.D. Thesis, University of Western Sydney, Milperra, Australia, 2009. [Google Scholar]
- Baker, D.A.; Crompton, J.L. Quality, satisfaction and behavioral intentions. Ann. Tour. Res. 2000, 27, 785–804. [Google Scholar] [CrossRef]
- Kumar, P. Marketing of Hospitality and Tourism Services; Tata McGraw Hill: New Delhi, India, 2010. [Google Scholar]
- Maehle, N.; Shneor, R. On congruence between brand and human personalities. J. Prod. Brand Manag. 2010, 19, 44–53. [Google Scholar] [CrossRef]
- Ferguson, R.; Le Paulin, M.; Bergeron, J. Customer sociability and the total service experience: Antecedents of positive word-of-mouth intentions. J. Serv. Manag. 2010, 21, 25–44. [Google Scholar] [CrossRef]
- Schiffman, L.G.; Kanuk, L.L. Consumer Behavior, 8th ed.; Prentice-Hall: Upper Saddle River, NJ, USA, 2004. [Google Scholar]
- Dedeoğlu, B.B.; Okumus, F.; Yi, X.; Jin, W. Do tourists’ personality traits moderate the relationship between social media content sharing and destination involvement? J. Travel Tour. Mark. 2019, 36, 612–626. [Google Scholar] [CrossRef]
- Goldberg, L.R. The structure of phenotypic personality traits. Am. Psychol. 1993, 48, 26. [Google Scholar] [CrossRef]
- Byrne, N. The personality of past, present and future speech–language pathology students. Int. J. Lang. Commun. Disord. 2018, 53, 228–236. [Google Scholar] [CrossRef]
- Powell, M.G.; Ferguson, S.L.; Reible-Aubourg, S. NEET Jamaican Personality Typologies: An Evaluation of Theory in a Caribbean Context using Latent Profile Analysis. Caribbean J. Psychol. 2020, 12, 103–122. [Google Scholar]
- Spielman, R.M.; Dumper, K.; Jenkins, W.; Lacombe, A.; Lovett, M.; Perlmutter, M. Trait Theorists. In Psychology—H5P Edition; BCcampus: Victoria, BC, Canada, 2021. [Google Scholar]
- Robertson, R. Jung and the making of modern psychology. Psychol. Perspect. 2005, 48, 48–67. [Google Scholar] [CrossRef]
- Mueller, M.; Resnik, P.; Saunders, C. Risk Preferences of Investors. In Robo-Advisory; Palgrave Macmillan: Cham, Switzerland, 2021; pp. 35–51. [Google Scholar]
- John, O.P.; Srivastava, S. The Big-Five trait taxonomy: History, measurement, and theoretical perspectives. In Handbook of Personality: Theory and Research; Pervin, L.A., John, O.P., Eds.; Guilford Press: New York, NY, USA, 1999; pp. 102–138. [Google Scholar]
- Mccrae, R.R.; Costa, P.T., Jr. The Five-Factor Theory of Personality. In Handbook of Personality: Theory and Research; John, O.P., Robins, R.W., Pervin, L.A., Eds.; Guilford: New York, NY, USA, 2008; pp. 159–181. [Google Scholar]
- International Personality Item Pool, A Scientific Collaboratory for the Development of Advanced Measures of Personality Traits and Other Individual Differences. Available online: http://ipip.ori.org/ (accessed on 18 November 2022).
- Wolff, H.G.; Kim, S. The relationship between networking behaviors and the Big Five personality dimensions. Car. Dev. Int. 2012, 17, 43–66. [Google Scholar] [CrossRef]
- Vouloutsi, V.; Chesson, A.; Blancas, M.; Guerrero, O.; Verschure, P.F. The Use of Social Sensorimotor Contingencies in Humanoid Robots. In Proceedings of the Conference on Biomimetic and Biohybrid Systems, Freiburg, Germany, 28–30 July 2020; Springer: Cham, Switzerland, 2020; pp. 378–389. [Google Scholar]
- Lin, C.Y.; Huang, C.K. Understanding the antecedents of knowledge sharing behaviour and its relationship to team effectiveness and individual learning. Australas. J. Educ. Technol. 2020, 36, 89–104. [Google Scholar] [CrossRef]
- Lippa, R.A.; Dietz, J.K. The relation of gender, personality, and intelligence to judges’ accuracy in judging strangers’ personality from brief video segments. J. Nonverb. Behav. 2000, 24, 25–43. [Google Scholar] [CrossRef]
- Borkenau, P.; Brecke, S.; Mottig, C.; Paelecke, M. Extraversion is accurately perceived after a 50-ms exposure to a face. J. Res. Personal. 2009, 43, 703–706. [Google Scholar] [CrossRef]
- Darbyshire, D.; Kirk, C.; Wall, H.J.; Kaye, L.K. Don’t Judge a (Face) Book by its Cover: Exploring judgement accuracy of others’ personality on Facebook. Comp. Hum. Behav. 2016, 58, 380–387. [Google Scholar] [CrossRef]
- Mou, Y.; Shi, C.; Shen, T.; Xu, K. A systematic review of the personality of robot: Mapping its conceptualization, operationalization, contextualization and effects. Int. J. Hum.–Comput. Interact. 2020, 36, 591–605. [Google Scholar] [CrossRef]
- Hachana, R.; Berraies, S.; Ftiti, Z. Identifying personality traits associated with entrepreneurial success: Does gender matter? J. Inn. Econ. Manag. 2018, 27, 169–193. [Google Scholar] [CrossRef]
- Haddoud, M.Y.; Onjewu AK, E.; Al-Azab, M.R.; Elbaz, A.M. The psychological drivers of entrepreneurial resilience in the tourism sector. J. Bus. Res. 2021, 141, 702–712. [Google Scholar] [CrossRef]
- Black, I.R.; Organ, G.C.; Morton, P. The effect of personality on response to sexual appeals. Eur. J. Mark. 2010, 44, 1453–1477. [Google Scholar] [CrossRef]
- Jani, D.; Han, H. Personality, social comparison, consumption emotions, satisfaction, and behavioral intentions: How do these and other factors relate in a hotel setting? Int. J. Cont. Hosp. Manag. 2013, 25, 970–993. [Google Scholar] [CrossRef]
- Zuckerman, M.; Kulhman, D.M. Personality and risk-taking: Common biosocial factors. J. Pers. Soc. Psychol. 2000, 68, 999–1029. [Google Scholar] [CrossRef]
- Eysenck, H.J. Biological dimensions of personality. In Handbook of Personality: Theory and Research; Pervin, L.A., Ed.; Guilford: New York, NY, USA, 1990. [Google Scholar]
- Jaeger, K.M.; Cox, A.H.; Craig DP, A.; Grice, J.W. Auditory startle response predicts introversion: An individual analysis. Mod. Psychol. Stud. 2015, 21, 67–78. [Google Scholar]
- Koelega, H.S. Extraversion and vigilance performance: 30 years of inconsistencies. Psychol. Bull. 1992, 112, 239–258. [Google Scholar] [CrossRef]
- Doucet, C.; Stelmack, R.M. Movement time differentiates extraverts from introverts. Personal. Individ. Differ. 1997, 23, 775–786. [Google Scholar] [CrossRef]
- Jagiellowicz, J.; Xu, X.; Aron, A.; Aron, E.; Cao, G.; Feng, T.; Weng, X. The trait of sensory processing sensitivity and neural responses to changes in visual scenes. Soc. Cog. Aff. Neurosci. 2011, 6, 38–47. [Google Scholar] [CrossRef] [PubMed]
- Tran, Y.; Craig, A.; McIsaac, P. Extraversion–introversion and 8–13 Hz waves in frontal cortical regions. Personal. Individ. Differ. 2001, 30, 205–215. [Google Scholar] [CrossRef]
- Eysenck, H.J. Personality and extra-sensory perception. J. Soc. Psychol. Res. 1967, 44, 55–71. [Google Scholar]
- Schmidtke, J.I.; Heller, W. Personality, affect and EEG: Predicting patterns of regional brain activity related to extraversion and neuroticism. Personal. Individ. Differ. 2004, 36, 717–732. [Google Scholar] [CrossRef]
- Roslan, N.S.; Izhar, L.I.; Faye, I.; Saad MN, M.; Sivapalan, S.; Rahman, M.A. Review of EEG and ERP studies of extraversion personality for baseline and cognitive tasks. Personal. Individ. Differ. 2017, 119, 323–332. [Google Scholar] [CrossRef]
- Eysenck, H.J.; Eysenck, S.B. On the unitary nature of extraversion. Acta Psychol. Amster. 1967, 26, 383–390. [Google Scholar] [CrossRef] [PubMed]
- Freeman, E.K.; Cox-Fuenzalida, L.E.; Stoltenberg, I. Extraversion and arousal procrastination: Waiting for the kicks. Curr. Psychol. 2011, 30, 375–382. [Google Scholar] [CrossRef]
- Pazda, A.D.; Thorstenson, C.A. Extraversion predicts a preference for high-chroma colors. Personal. Individ. Differ. 2018, 127, 133–138. [Google Scholar] [CrossRef]
- Standing, L.; Lynn, D.; Moxness, K. Effects of noise upon introverts and extroverts. Bull. Psychol. Soc. 1990, 28, 138–140. [Google Scholar] [CrossRef][Green Version]
- Furnham, A.; Allass, K. The influence of musical distraction of varying complexity on the cognitive performance of extroverts and introverts. Eur. J. Pers. 1999, 13, 27–38. [Google Scholar] [CrossRef]
- Eysenck, H.J. General features of the model. In A Model for Personality; Springer: Berlin/Heidelberg, Germany, 1981; pp. 1–37. [Google Scholar]
- Tett, R.P.; Guterman, H.A. Situation trait relevance, trait expression, and cross-situational consistency: Testing a principle of trait activation. J. Res. Pers. 2000, 34, 397–423. [Google Scholar] [CrossRef]
- Eysenck, H.; Eysenck, M.W. Personality and Individual Differences: A Natural Science Approach; Plenum Press: New York, NY, USA, 1985. [Google Scholar]
- Tett, R.P.; Burnett, D.D. A personality trait-based interactionist model of job performance. J. Appl. Psychol. 2003, 88, 500–517. [Google Scholar] [CrossRef]
- Lievens, F.; Chasteen, C.S.; Day, E.A.; Christiansen, N.D. Large-scale investigation of the role of trait activation theory for understanding assessment center convergent and discriminant validity. J. Appl. Psychol. 2006, 91, 247–258. [Google Scholar] [CrossRef] [PubMed]
- Ho, V.T.; Gupta, N. Testing an empathy model of guest-directed citizenship and counterproductive behaviours in the hospitality industry: Findings from three hotels. J. Occup. Organ. Psychol. 2012, 85, 433–453. [Google Scholar] [CrossRef]
- Dunn, A.M. Re-Examining the Positive Conscientiousness-Performance Relationship: The Role of Neuroticism and Stress. Ph.D. Thesis, The University of North Carolina, Charlotte, NC, USA, 2014. [Google Scholar]
- Van Hoye, G.; Turban, D.B. Applicant–employee fit in personality: Testing predictions from similarity-attraction theory and trait activation theory. Int. J. Sel. Assess. 2015, 23, 210–223. [Google Scholar] [CrossRef]
- Luria, G.; Kahana, A.; Goldenberg, J.; Noam, Y. Contextual moderators for leadership potential based on trait activation theory. J. Org. Behav. 2019, 40, 899–911. [Google Scholar] [CrossRef]
- Cai, W.; Lysova, E.I.; Bossink, B.A.; Khapova, S.N.; Wang, W. Psychological capital and self-reported employee creativity: The moderating role of supervisor support and job characteristics. Creat. Innov. Manag. 2019, 28, 30–41. [Google Scholar] [CrossRef]
- Flight, R.L.; Rountree, M.M.; Beatty, S.E. Feeling the urge: Affect in impulsive and compulsive buying. J. Mark. Theory Pract. 2012, 20, 453–466. [Google Scholar] [CrossRef]
- Ahn, J.; Kwon, J. The role of trait and emotion in cruise customers’ impulsive buying behavior: An empirical study. J. Strategy Mark. 2020, 30, 320–333. [Google Scholar] [CrossRef]
- Liu, S.F.; Lee, H.C.; Lien, N.H. Do fast fashion consumers prefer foreign brands? The moderating roles of sensory perception and consumer personality on purchase intentions. Asia Pac. Manag. Rev. 2021, 26, 103–111. [Google Scholar] [CrossRef]
- Bartholomew, K.; Horowitz, L.M. Attachment styles among young adults: A test of a four-category model. J. Personal. Soc. Psychol. 1991, 61, 226–244. [Google Scholar] [CrossRef] [PubMed]
- Choi, J.; Lee, W.D.; Park, W.H.; Kim, C.; Choi, K.; Joh, C.H. Analyzing changes in travel behavior in time and space using household travel surveys in Seoul Metropolitan Area over eight years. Travel Behav. Soc. 2014, 1, 3–14. [Google Scholar] [CrossRef]
- Gorn, G.J. The effects of music in advertising on choice behavior: A classical conditioning approach. J. Mark. 1982, 46, 94–101. [Google Scholar] [CrossRef]
- Molesworth, M.; Grigore, G.F.; Jenkins, R. Games people play with brands: An application of Transactional Analysis to marketplace relationships. Mark. Theory 2018, 18, 121–146. [Google Scholar] [CrossRef]
- Wang, S.; Lehto, X.; Cai, L.; Behnke, C.; Kirillova, K. Travelers’ Psychological Comfort with Local Food Experiences and Place Attachment. J. Hosp. Tour. Res. 2022, in press. [Google Scholar] [CrossRef]
- Hinson, R.; Boateng, H.; Renner, A.; Kosiba JP, B. Antecedents and consequences of customer engagement on Facebook: An attachment theory perspective. J. Res. Int. Mark. 2018, 13, 204–226. [Google Scholar] [CrossRef]
- Holštajn Zemánková, P.; Gajdoš, M.; Světlák, M.; Bareš, M.; Širůček, J.; Kašpárek, T. Processing of emotionally ambiguous stimuli in eating disorders: An fMRI pilot study. Eat. Weight. Disord. -Stud. Anorex. Bulim. Obes. 2021, 26, 2757–2761. [Google Scholar] [CrossRef]
- Ryu, K.; Han, H. Influence of the quality of food, service, and physical environment on customer satisfaction and behavioral intention in quick-casual restaurants: Moderating role of perceived price. J. Hosp. Tour. Res. 2010, 34, 310–329. [Google Scholar] [CrossRef]
- Barrick, M.R.; Mount, M.K. The Big Five personality dimensions and job performance: A meta-analysis. Pers. Psychol. 1991, 44, 1–26. [Google Scholar] [CrossRef]
- Cortina, J.M.; Doherty, M.L.; Kaufman, G.; Smith, R.G. The “Big Five” personality factors in the IPI and MMPI: Predictors of police performance. Pers. Psychol. 1992, 45, 119–140. [Google Scholar] [CrossRef]
- Hayes, T.L.; Roehm, H.A.; Castellano, J.P. Personality correlates of success in total quality manufacturing. J. Bus. Psychol. 1994, 8, 397–411. [Google Scholar] [CrossRef]
- Crant, J.M. The proactive personality scale and objective job performance among real estate agents. J. Appl. Psychol. 1995, 80, 532–537. [Google Scholar] [CrossRef]
- Cellar, D.F.; Klawsky, J.D.; Miller, M.L. The validity of personality, service orientation, and reading comprehension measures as predictors of flight attendant training performance. J. Bus. Psychol. 1996, 11, 43–54. [Google Scholar] [CrossRef]
- Gellatly, I.R. Conscientiousness and task performance: Test of cognitive process model. J. Appl. Psychol. 1996, 81, 474–482. [Google Scholar] [CrossRef]
- Salgado, J.F. The Five Factor Model of personality and job performance in the European Community. J. Appl. Psychol. 1997, 82, 30–43. [Google Scholar] [CrossRef] [PubMed]
- John, O.P.; Donahue, E.M.; Kentle, R.L. The Big Five Inventory—Versions 4a and 54; University of California, Berkeley, Institute of Personality and Social Research: Berkeley, CA, USA, 1991. [Google Scholar]
- Chin, W.W.; Peterson, R.A.; Brown, S.P. Structural equation modeling in marketing: Some practical reminders. J. Mark. Theory Pract. 2008, 16, 287–298. [Google Scholar] [CrossRef]
- Hair, J.F.; Sarstedt, M.; Ringle, C.M.; Mena, J.A. An assessment of the use of partial least squares structural equation modeling in marketing research. J. Acad. Mark. Sci. 2012, 40, 414–433. [Google Scholar] [CrossRef]
- Gürbüz, S.; Şahin, F. Sosyal Bilimlerde Araştırma Yöntemleri; Seçkin Yayıncılık: Ankara, Turkiye, 2014. [Google Scholar]
- De Maesschalck, R.; Jouan-Rimbaud, D.; Massart, D.L. The Mahalanobis Distance. Chem. Intell. Lab. Syst. 2000, 50, 1–18. [Google Scholar] [CrossRef]
- Moon, T.K. The Expectation-Maximization Algorithm. IEEE Sig. Process. Mag. 1996, 13, 47–60. [Google Scholar] [CrossRef]
- Kwong, K.; Wong, K. Partial Least Squares Structural Equation Modeling (PLS-SEM) Techniques Using Smartpls. Mark. Bull. 2013, 24, 1–32. [Google Scholar]
- Hair, J.F. A Primer on Partial Least Squares Structural Equations Modeling (PLS-SEM); SAGE Publications: Newcastle upon Tyne, UK, 2014. [Google Scholar]
- Bido, D.; da Silva, D.; Ringle, C. Structural Equation Modeling with the Smartpls. Braz. J. Mark. 2014, 13, 56–73. [Google Scholar]
- Heilporn, G.; Lakhal, S.; Bélisle, M. Examining effects of instructional strategies on student engagement in blended online courses. J. Comput. Assist. Learn. 2022, 38, 1657–1673. [Google Scholar] [CrossRef]
- Hair, J.F., Jr.; Sarstedt, M.; Ringle, C.M.; Gudergan, S.P. Advanced Issues in Partial Least Squares Structural Equation Modeling; SaGe Publications: Los Angeles, CA, USA, 2017. [Google Scholar]
- Fornell, C.; Larcker, D.F. Evaluating structural equation models with unobservable variables and measurement error. J. Mark. Res. 1981, 18, 39–50. [Google Scholar] [CrossRef]
- Henseler, J.; Ringle, C.M.; Sarstedt, M. A new criterion for assessing discriminant validity in variance-based structural equation modeling. J. Acad. Mark. Sci. 2015, 43, 115–135. [Google Scholar] [CrossRef]
- Kock, N. Common method bias in PLS-SEM: A full collinearity assessment approach. Int. J. e-Collab. (IJeC) 2015, 11, 1–10. [Google Scholar] [CrossRef]
- Cohen, J. Statistical Power Analysis for the Behavior Science, 2nd ed.; Lawrenec Erlbaum Associates Publishers: Hilsdale, NJ, USA, 1988. [Google Scholar]
- Van Birgelen, M.; de Ruyter, K.; de Jong, A.; Wetzels, M. Customer evaluations of after-sales service contact modes: An empirical analysis of national culture’s consequences. Int. J. Res. Mark. 2002, 19, 43–64. [Google Scholar] [CrossRef]
- Siddiqui, K. Personality influences on customer satisfaction. Afr. J. Bus. Manag. 2012, 6, 4134–4141. [Google Scholar]
- Bujisic, M.; Bilgihan, A.; Smith, S. Relationship between guest experience, personality characteristics, and satisfaction: Moderating effect of extraversion and openness to experience. Tour. Anal. 2015, 20, 25–38. [Google Scholar] [CrossRef]
- Koc, E. Emotional Intelligence in Tourism and Hospitality; CABI: Wallingford, Oxford, UK, 2018. [Google Scholar]
- Marcus, B.; Schütz, A. Who are the people reluctant to participate in research? Personality correlates of four different types of nonresponse as inferred from self-and observer ratings. J. Personal. 2005, 73, 959–984. [Google Scholar] [CrossRef]
- Koc, E. Intercultural Competence in Tourism and Hospitality: Self-Efficacy Beliefs and the Dunning Kruger Effect. Int. J. Intercult. Relat. 2021, 82, 175–184. [Google Scholar] [CrossRef]


| ITEM | Factor Load | AVE | CR | α | rho_A | |
| Extroversion | “I see myself as someone talkative” (dd1) | 0.735 | 0.578 | 0.870 | 0.869 | 0.884 |
| “I see myself as someone full of energy” (dd3) | 0.856 | |||||
| “I see myself as someone who generates a lot of enthusiasm” (dd4) | 0.719 | |||||
| “I see myself as someone who has an assertive personality” (dd6) | 0.578 | |||||
| “I see myself as someone outgoing, and sociable” (dd8) | 0.874 | |||||
| Tangibles | “The appearance of the hotel’s physical facilities, equipment, personnel, and communication materials.” | 1.000 | 1.000 | 1.000 | 1.000 | 1.000 |
| Reliability | “The ability of the hotel to perform the promised service dependably and accurately.” | 1.000 | 1.000 | 1.000 | 1.000 | 1.000 |
| Responsiveness | “The willingness of the hotel to help customers and provide prompt service.” | 1.000 | 1.000 | 1.000 | 1.000 | 1.000 |
| Assurance | “The knowledge and courtesy of the hotel’s employees and their ability to convey trust and confidence.” | 1.000 | 1.000 | 1.000 | 1.000 | 1.000 |
| Empathy | “The caring, individualized attention the hotel provides its customers.” | 1.000 | 1.000 | 1.000 | 1.000 | 1.000 |
| Assurance | Extroversion | Empathy | Reliability | Responsive. | Tangibles | |
|---|---|---|---|---|---|---|
| Assurance | 1.000 | |||||
| Extroversion | 0.099 | 0.760 | ||||
| Empathy | −0.075 | 0.109 | 1.000 | |||
| Reliability | −0.358 | −0.019 | −0.380 | 1.000 | ||
| Responsiveness | 0.009 | 0.087 | −0.180 | −0.205 | 1.000 | |
| Tangibles | −0.342 | −0.215 | −0.387 | −0.174 | −0.337 | 1.000 |
| Constructs | VIF | R2 | ƒ2 | Q2 |
|---|---|---|---|---|
| Extroversion -> Tangibles | 1.000 | 0.046 | 0.049 | 0.036 |
| Extroversion -> Reliability | 1.000 | 0.000 | 0.000 | −0.003 |
| Extroversion -> Responsiveness | 1.000 | 0.007 | 0.007 | 0.004 |
| Extroversion -> Assurance | 1.000 | 0.010 | 0.010 | 0.003 |
| Extroversion -> Empathy | 1.000 | 0.012 | 0.012 | 0.006 |
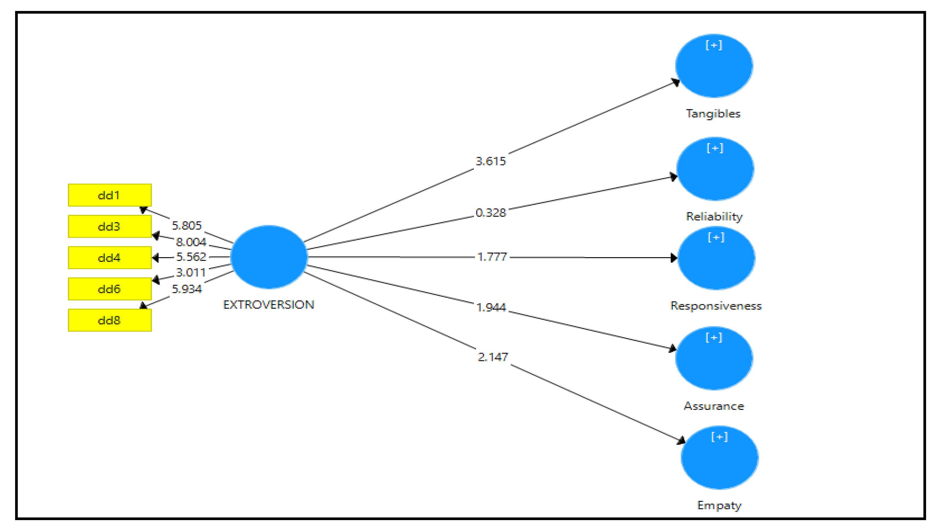
| Hypothesis | β | SE | t-Statistic | p-Value |
|---|---|---|---|---|
| H1: Extroversion -> Tangibles | −0.215 | 0.060 | 3.615 | 0.000 |
| H2: Extroversion -> Reliability | −0.018 | 0.055 | 0.328 | 0.743 |
| H3: Extroversion -> Responsiveness | 0.086 | 0.048 | 1.777 | 0.076 |
| H4: Extroversion -> Assurance | 0.099 | 0.051 | 1.944 | 0.052 |
| H5: Extroversion -> Empathy | 0.109 | 0.051 | 2.147 | 0.032 |
Disclaimer/Publisher’s Note: The statements, opinions and data contained in all publications are solely those of the individual author(s) and contributor(s) and not of MDPI and/or the editor(s). MDPI and/or the editor(s) disclaim responsibility for any injury to people or property resulting from any ideas, methods, instructions or products referred to in the content. |
© 2023 by the authors. Licensee MDPI, Basel, Switzerland. This article is an open access article distributed under the terms and conditions of the Creative Commons Attribution (CC BY) license (https://creativecommons.org/licenses/by/4.0/).
Share and Cite
Hatipoglu, S.; Koc, E. The Influence of Introversion–Extroversion on Service Quality Dimensions: A Trait Activation Theory Study. Sustainability 2023, 15, 798. https://doi.org/10.3390/su15010798
Hatipoglu S, Koc E. The Influence of Introversion–Extroversion on Service Quality Dimensions: A Trait Activation Theory Study. Sustainability. 2023; 15(1):798. https://doi.org/10.3390/su15010798
Chicago/Turabian StyleHatipoglu, Sercan, and Erdogan Koc. 2023. "The Influence of Introversion–Extroversion on Service Quality Dimensions: A Trait Activation Theory Study" Sustainability 15, no. 1: 798. https://doi.org/10.3390/su15010798
APA StyleHatipoglu, S., & Koc, E. (2023). The Influence of Introversion–Extroversion on Service Quality Dimensions: A Trait Activation Theory Study. Sustainability, 15(1), 798. https://doi.org/10.3390/su15010798

