Abstract
The manufacturing sector has undergone significant growth due to the integration of technologies from the Fourth Industrial Revolution. Industry 4.0 has revolutionized industrial operations, leading to increased utilization of smart and automated systems in manufacturing. Among these technologies is additive manufacturing (AM), which has been widely adopted in various industries to enhance new product development with minimal time constraints. This research aimed to identify and analyze the potential enablers of AM that support its adoption in the manufacturing sector. This study identified 15 enablers through a literature review, and they were analyzed using a grey decision-making trial and evaluation laboratory (DEMATEL)-based multicriteria decision-making technique. The results were used to develop a causal diagram that depicts the enablers in cause and effect groups. This study provides insights that will help manufacturing firms adopt AM by identifying its enablers and benefits. Overall, this study is significant as it contributes to a deeper understanding of AM technology and its potential enablers, thus facilitating its adoption in the manufacturing sector.
1. Introduction
The manufacturing industry is struggling with several challenges in today’s rapidly changing global landscape [1]. One major challenge is the need to increase efficiency and productivity while also reducing costs and environmental impacts [2]. As competition from low-cost countries (where production costs, including labor, materials, and operational expenses, are relatively lower compared to other countries) continues to increase, manufacturing industries are under pressure to identify ways to improve their competitiveness and remain viable in the global marketplace [3].
Another major challenge facing the manufacturing industry is the requirement to adapt to new technologies and Industry 4.0 [4]. The integration of smart technologies, such as artificial intelligence (AI) and big data analytics, into manufacturing processes has the potential to improve efficiency and flexibility [5], but it also requires significant investment in new equipment and infrastructure, as well as the training and upskilling of employees.
The manufacturing industry is also facing several environmental challenges, such as the need to minimize greenhouse gas emissions, improve energy efficiency, and decrease waste and pollution [6]. As consumers and governments become increasingly concerned about the environmental impacts of manufacturing, industries are under pressure to adopt more sustainable practices and reduce their environmental footprint [7]. Lastly, the manufacturing industry is facing some social challenges as well, such as the need to provide decent work and social protection for workers and to ensure that the advantages of economic growth are shared widely across society [8]. As companies are facing increasing pressure to be more socially responsible and accountable, the manufacturing industry must take these challenges into account and take action to address them [9].
AM has the potential to revolutionize the production industry [10]. By using digital design files, AM enables the creation of complex geometries and customized parts with minimal waste [11]. This technology can also reduce the need for tooling and molds, which can save both time and money.
The adoption of AM technologies in manufacturing has the potential to achieve sustainability in several ways. By reducing waste, promoting the use of sustainable materials, and enabling the creation of energy-efficient products, AM can help to reduce the environmental impact of manufacturing. As technology continues to grow and become more prevalent, it will play an important role in helping manufacturers to achieve sustainability goals. In this regard, it is important to explore the enablers of AM to achieve sustainability in manufacturing. The following research questions (RQs) are addressed in this study:
RQ1: What are the enablers of AM to achieve sustainability in manufacturing?
RQ2: How can these enablers be analyzed to identify the cause group and effect group enablers?
This study collected the potential enablers of AM from a literature review and analyzed them using the grey “decision-making trial and evaluation laboratory” (DEMATEL)-based “multicriteria decision-making” technique. The reason for the adoption of the grey DEMATEL methodology is that it offers several advantages over other MCDM methodologies, such as the ability to analyze the causal relationships among different factors contributing to a problem or decision-making situation [12]. This helps to identify the underlying cause and effect relationships, allowing for more informed decision-making. DEMATEL relies on expert judgment to gather information on the causal relationships among factors, providing a more comprehensive and nuanced understanding of the problem or situation being analyzed [13]. The results of the DEMATEL analysis are presented in a visual format, such as a network diagram, making it easier to understand the causal relationships among the factors [14]. DEMATEL is a robust method that can handle complex problems and decision-making situations with multiple factors and interrelated causal relationships. The grey DEMATEL results provide the causal relationships among the identified enablers.
The novelty of this study is that it provides the direct and indirect relationships among the enablers of AM, which can help industries fully utilize AM and achieve sustainability in manufacturing.
The remaining sections in this article are as follows: Section 2 includes the literature review and identification of the enablers of AM. The details regarding the grey DEMATEL methodology are presented in Section 3. Section 4 presents the data collected from the experts, the analysis, and the results of the study. Section 5 presents the discussion and implications of the study. Finally, Section 6 presents the conclusion and future research directions.
2. Literature Review
2.1. Review of the Application of Additive Manufacturing to Achieve Sustainability in Manufacturing
Recent studies on the adoption of AM to achieve sustainability in manufacturing reveals several key findings. One of the main advantages of AM is its ability to reduce waste in the manufacturing process. Conventional manufacturing methods often involve cutting, drilling, or shaping materials to fabricate a final product [15], which can result in significant waste. AM, on the other hand, builds up a product layer by layer, using only the necessary amount of material. Studies have shown that the use of AM helps in the reduction of material waste by up to 90% [16]. This results in minimal waste and helps to minimize the environmental impact of the manufacturing sector [17].
Another way that AM can promote sustainability is by enabling the use of recycled or biodegradable materials [18]. Traditional manufacturing methods may not be able to handle these types of materials, but AM can. This can help to reduce the carbon footprint of manufacturing, as well as promote the use of sustainable materials [19]. A recent study found that 3D printing with recycled plastic can reduce carbon dioxide emissions by up to 70% compared to virgin plastic [20]. Additionally, AM can also be used to create lightweight and durable parts, which can lead to more energy-efficient products [21]. This can help to reduce the overall energy consumption of a manufacturing process, which can have a positive impact on the environment. A study found that the use of AM to create lightweight parts can lead to energy savings of up to 50% [17].
Some specific areas where AM can replace traditional manufacturing are as follows: AM allows for the rapid and cost-effective production of prototypes, enabling designers and engineers to quickly iterate and test their designs before mass production. AM enables the production of patient-specific medical implants, such as hip and knee replacements, dental implants, and prosthetics. These implants can be tailor-made to match a patient’s unique anatomy, improving functionality and patient outcomes.
AM is used to produce lightweight and complex aerospace components, such as turbine blades, fuel nozzles, and structural brackets. It offers the advantage of reducing weight while maintaining or improving performance. AM can be used to manufacture automotive components, including interior parts, brackets, and lightweight structures. It allows for design optimization, part consolidation, and the production of complex geometries that are challenging with traditional manufacturing methods.
AM is utilized in the jewelry industry to create intricate and customized pieces, including rings, pendants, and earrings. It offers designers greater freedom to explore unique and complex designs. AM is employed to produce tooling and molds used in injection molding and casting processes. It enables the rapid production of complex tooling designs, reduces lead time, and provides cost savings. AM is increasingly used for the production of consumer goods, such as home decor items, electronic device accessories, and customized consumer products. It allows for personalization and small-scale production.
The literature review suggests that the adoption of AM technologies in manufacturing can have a significant impact on achieving sustainability goals. By reducing waste, promoting the use of sustainable materials, and enabling the creation of energy-efficient products, AM can help to minimize the environmental impact in the manufacturing sector. These findings suggest that AM will play a significant role in helping manufacturers achieve sustainability goals in the future.
2.2. Review of the Enablers of Additive Manufacturing to Achieve Sustainability in Manufacturing
Research articles on the enablers of AM were collected, and a list of the enablers of AM was developed. One of the main enablers of AM towards sustainability is the ability to use sustainable or recycled materials [22]. Customization is also an enabler of AM to achieve sustainability [23]. AM allows for the creation of complex geometries and customized parts with minimal waste [24]. This technology can also reduce the need for tooling and molds, which can save both time and money. A study found that the use of AM for customization can reduce the need for a large inventory which, in turn, reduces the environmental impact of manufacturing [25].
From the literature review, it was identified that various factors such as a reduction of waste, sustainable material usage, and customization are major enablers that propel AM towards achieving sustainability goals. These findings suggest that AM will continue to play a significant role in helping manufacturers to achieve sustainability goals in the future. Table 1 shows the list of identified enablers of AM that help in achieving sustainability in manufacturing.
Table 1.
Enablers of additive manufacturing.
3. Research Methodology
In this study, the grey DEMATEL methodology was adopted to analyze the enablers of AM.
3.1. DEMATEL Methodology
Once, the enablers of AM were finalized, we asked the experts in the field to assign comparative scores corresponding to each enabler using grey numbers in the form of the initial relationship matrix of DEMATEL. The DEMATEL methodology is a structured technique for analyzing and understanding the causal relationships among different factors that contribute to a complex problem or decision-making situation. The steps involved in the grey DEMATEL methodology include [58]:
Step 1 (Problem definition): clearly define the problem or decision-making situation to be analyzed. This will involve identifying the factors or elements that contribute to the problem.
Step 2 (Factor identification): identify the factors or elements that contribute to the problem or decision-making situation. These factors should be specific, measurable, and relevant to the problem being analyzed.
Step 3 (Expert judgment): obtain expert judgment on the causal relationships among the identified factors. This can be done through interviews, surveys, or other methods of data collection.
Step 4 (Data analysis): Analyze the expert judgment data to determine the strength and the causal relationships among the factors. This will involve creating a matrix of the relationships and using mathematical algorithms to determine the causal strengths. Details regarding the equations used in the grey DEMATEL methodology can be referred to in [59]. The equations used for the data analysis are listed below:
Direct relation matrix
The construction of the direct relation matrix is based on the input provided by experts regarding the interrelationships among various factors. To calculate the average direct relation matrix, the scores assigned by each decision maker are aggregated using the following formula:
Here, represents the elements of the average direct relation matrix. The value of corresponds to the score given by expert k, indicating the impact of factor i on j. The variable m represents the total number of experts involved in the process.
Normalization relation matrix
Once the average matrix is obtained, it undergoes a normalization process to derive the normalized relation matrix (D). Normalization is achieved by applying the following formula:
D = A × m
Total relation matrix (T)
The total relation matrix (T) is derived from the normalized relation matrix using the following formula:
where I is the identity matrix.
Calculation of the row and column sum and difference
Within the total relation matrix, the sum of each row and column is computed and denoted as R and C, respectively. Subsequently, the values of R+C and R − C are computed for each factor, which is referred to as the prominence score and relation score, respectively.
Determination of prominent and influential factors
The factor with the largest value of (R + C) is considered the most prominent factor, while the factor with the largest value of (R − C) is considered as the most influential factor.
Step 5 (Result interpretation): Interpret the results of the data analysis to identify the most critical factors that contribute to the problem or decision-making situation. This will involve visualizing the causal relationships among the factors in a graphical format, such as a network diagram.
Step 6 (Recommendations): Based on the results of the analysis, provide recommendations for addressing the problem or making a decision. This may involve prioritizing the factors or changing the causal relationships among them.
3.2. Grey Systems
Grey numbers represent numbers with incomplete information [60]. So, grey numbers can be most effective in areas where there are more chances of human error or biases [59]. The adoption of the grey system in DEMATEL helps in considering the vagueness that occurs because of human judgment. Therefore, in this study, the authors used grey numbers in the DEMATEL approach to analyze the enablers of AM.
A grey number includes an interval with a lower and an upper value and is represented by ⊗Y, and the steps to convert a grey number into a crisp number is shown below:
First, for the average grey when K experts give ratings to enablers, the direct relation matrix is computed using the following formula:
To normalize the grey numbers using the CFCS procedure, we can refer to Equations (6) and (7):
where = − , and and represent the normalized lower and upper values of the grey number ⊗, respectively.
The process for determining the total normalized crisp value can be expressed through Equation (8). Finally, the final crisp score can be computed using Equation (9).
For data collection, grey linguistic terms were used, as presented in Table 2.
Table 2.
Grey linguistic scale for the experts’ responses.
3.3. Review of Grey DEMATEL Methodology
This section discusses the application of the grey DEMATEL methodology in different fields. Table 3 presents a summary of research articles on the grey DEMATEL methodology.
Table 3.
Applications of the grey DEMATEL methodology.
4. Analysis and Results
The authors of this study prepared an input sheet for the DEMATEL direct relationship matrix, and the input sheet was provided to experts in the area of AM. Ten experts from different countries working in the AM domain were considered. The experts were asked to provide the impact of each enabler on all other enablers using the linguistic terms provided in Table 2. The linguistic terms were then converted into grey numbers. Then, the steps of the grey DEMATEL methodology, according to the study conducted by the author of [59], were followed. Once the data were collected from the experts, we identified the average relationship matrix by taking the average data from all of the experts. The average matrix in grey numbers is presented in the Appendix A Table A1. Further, the average grey relationship matrix was then converted into crisp numbers and is presented in Appendix A Table A2. Next, the normalized relationship matrix was calculated and, finally, the total relationship matrix was developed and presented in Appendix A Table A3 and Table A4.
Using the total relationship matrix, the row summation and column summation were calculated and are represented as (R) and (C) for each enabler of AM. Further, (R + C) and (R − C) were identified, which represent the prominent score and relation score and are represented in Table 4. The positive relation score shows that the enabler has a cause relation, whereas the negative relation score indicates that an enabler has an effect relation. So, the (R − C) score categorized the enablers into cause and effect groups, as shown in Table 4. The prominence score indicates the importance of the enablers in the system. Therefore, an enabler with a higher prominent score indicates that it has a higher contribution to the AM system.
Table 4.
Cause and effect categories of enablers.
5. Discussion
The adoption of AM technologies has gained significant attention in recent years as a means to achieve sustainability in the manufacturing industry [66]. This research has explored the various enablers of AM that contribute to sustainability, including material efficiency, energy efficiency, reduced transportation, product customization, and recycling.
The result of the study indicates that the enablers material efficiency (E1), reduced transportation (E3), product customization (E4), recycling (E5), increased design flexibility (E7), on-demand production (E9), reduced labor costs (E11), increased production speed (E12), improved product quality (E13), reduced material costs (E14), and increased product lifespan (E18) come under the cause group, whereas the enablers energy efficiency (E2), reduced environmental impact (E6), reduced tooling costs (E8), improved product performance (E10), increased product reliability (E15), reduced production costs (E16), and increased safety (E17) come under the effect group.
The enablers on-demand production (E9), increased product lifespan (E18), and increased design flexibility (E7) have a high prominent score, representing that these enablers are very critical for AM applications to achieve sustainability in manufacturing.
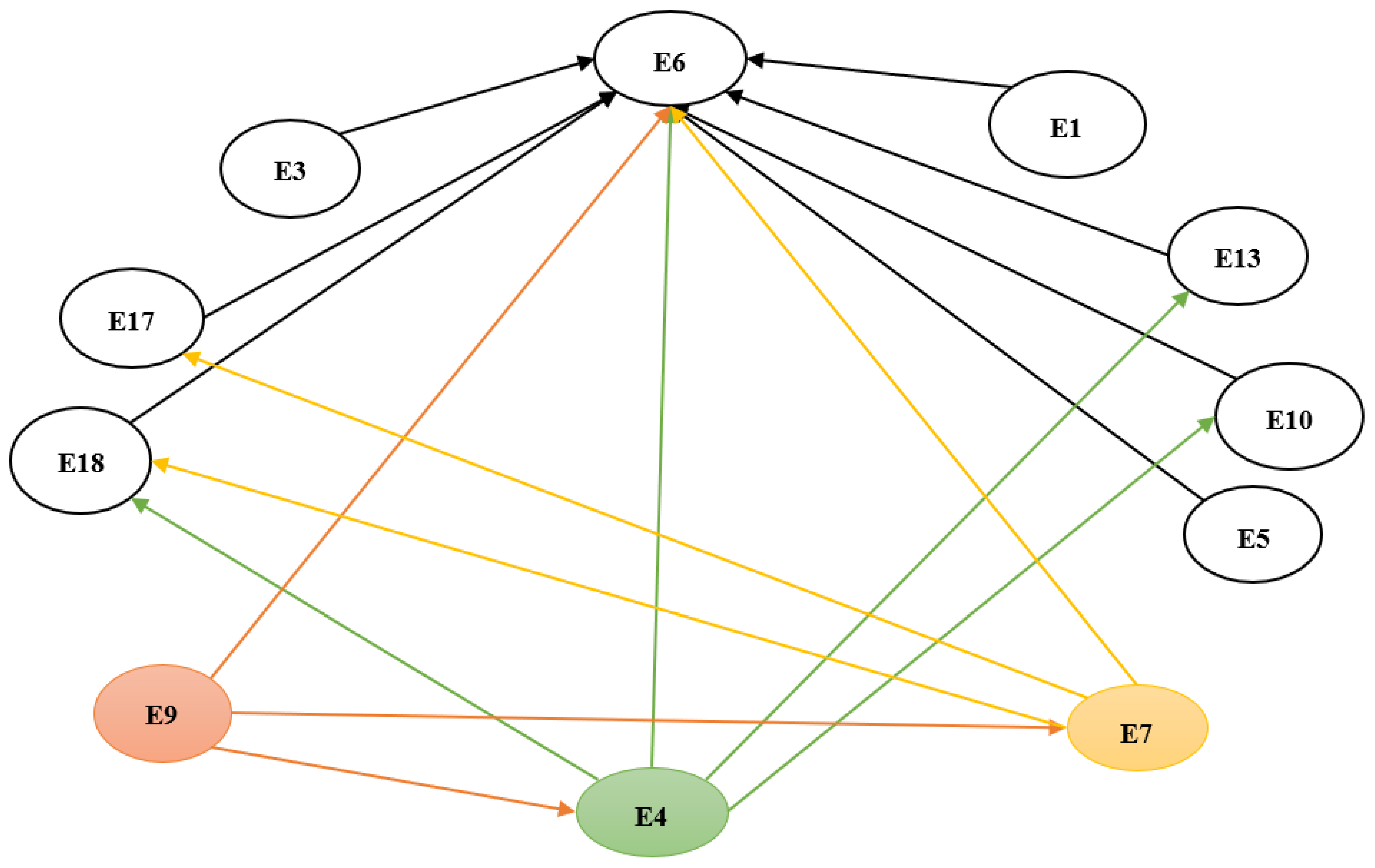
From the results of the study, an influential map was developed from the total relationship matrix. An influential map of the enablers of AM is presented in Figure 1. From Figure 1, it is found that product customization (E4) is one of the enablers that drives most of the other enablers. With AM, it is possible to produce customized products, reducing the need for mass production and overconsumption. This not only reduces waste but also allows for more efficient use of resources.
Figure 1.
Influential map of the enablers of additive manufacturing.
Other important enablers are increased design flexibility (E7) and on-demand production (E9). Increased design flexibility has numerous benefits, including reduced material waste, improved product functionality, and increased customization options. With additive manufacturing, parts can be built using only the exact amount of material required, reducing material waste and lowering production costs. Additionally, additive manufacturing allows for the creation of parts with internal structures and features that improve product functionality and performance.
On-demand production also enables faster turnaround times and reduced lead times. With additive manufacturing, parts can be designed and produced quickly, allowing for faster product development and prototyping. This is especially useful in industries such as aerospace and medical devices, where speed and flexibility are critical.
In addition to faster turnaround times, on-demand production also reduces supply chain complexity. Traditional manufacturing methods require complex supply chains to manage the production and distribution of parts. With additive manufacturing, parts can be produced locally, reducing the need for complex supply chains and the associated costs and risks.
One of the key enablers of AM for sustainability is material efficiency [27]. AM allows for the precise control of material usage, resulting in reduced waste and increased resource efficiency. This is particularly important in industries that use expensive or scarce materials, as AM can help to reduce costs while conserving resources.
Energy efficiency is another important enabler of AM for sustainability [29]. Many AM processes require less energy compared to traditional manufacturing methods. This is primarily because of the reduction in material waste and the ability to produce parts closer to the point of use, reducing the need for long-distance transportation. Recycling is another enabler of AM for sustainability [33]. AM can enable the use of recycled materials in production and also allows for the recycling of end-of-life products. This helps to conserve resources and reduce waste, contributing to a more circular economy.
The adoption of AM technologies has the potential to significantly contribute to sustainability in the manufacturing industry. The enablers of AM for sustainability discussed in this research, including material efficiency, energy efficiency, reduced transportation, product customization, and recycling, demonstrate the potential of AM to reduce waste, conserve resources, and decrease environmental impact. Further research is needed to fully understand and realize the potential of AM for sustainability in various industries.
6. Implications of the Study
6.1. Industrial Implications
AM has the potential to revolutionize the way products are designed, manufactured, and distributed, leading to more efficient use of resources and less waste. This can have a positive impact on the environment and can also lead to significant cost savings for companies.
The emphasis on product customization (E4) implies that AM allows for the production of highly personalized products tailored to individual customer needs. This level of customization can significantly enhance customer satisfaction and loyalty, leading to increased sales and customer retention. Product customization (E4) enables the production of components or products with exact specifications, reducing the likelihood of producing excess or unnecessary parts. This helps minimize material waste, optimize resource usage, and decrease the environmental impact associated with overproduction.
Increased design flexibility (E7) is highlighted as an important enabler. With AM, designers have greater freedom to create complex and optimized geometries that are both functional and sustainable. By leveraging this flexibility, manufacturers can develop lightweight structures, reduce material usage, and improve energy efficiency in their products.
On-demand production (E9) is identified as an important enabler. AM enables companies to produce items only when they are needed, reducing the need for large inventories and associated storage costs. This can lead to cost savings, more efficient use of space, and minimized waste resulting from obsolete or excess inventory. On-demand production (E9) also has implications for the supply chain. By producing items closer to the point of use, companies can reduce the transportation and logistics-related environmental impacts associated with long-distance shipping. This decentralized approach to manufacturing can contribute to a more sustainable and resilient supply chain.
The combination of product customization (E4), increased design flexibility (E7), and on-demand production (E9) enables faster prototyping and iterative design processes. This can lead to accelerated innovation, reduced time to market, and the ability to respond quickly to changing customer demands. Ultimately, this agility can result in competitive advantages and improved sustainability by avoiding the production of unnecessary or outdated products.
One of the most significant implications of AM for sustainability is the ability to produce parts with improved material efficiency. With AM, it is possible to produce parts using only the necessary amount of material, resulting in reduced waste and increased resource efficiency. This is particularly important in industries that use expensive or scarce materials. Another key implication of AM is the ability to produce parts closer to the point of use, reducing the need for long-distance transportation and associated emissions. This can significantly reduce the carbon footprint of the manufacturing process, making it more environmentally friendly. In addition, AM allows for the production of customized products, reducing the need for mass production and overconsumption. This can lead to the more efficient use of resources and less waste, helping to conserve materials and reduce environmental impact.
Recycling is also an important industrial implication of AM. AM can enable the use of recycled materials in production and allows for the recycling of end-of-life products. This helps to conserve resources and reduce waste, contributing to a more circular economy. In terms of cost savings, AM can also lead to significant reductions in tooling and labor costs. AM eliminates the need for expensive and complex tooling and reduces the need for manual labor. This can result in increased productivity and reduced costs for companies.
6.2. Theoretical and Research Implications
From a theoretical perspective, the integration of AM into sustainable manufacturing practices presents an opportunity to re-evaluate traditional manufacturing paradigms and develop new models for sustainable production.
From a research perspective, there is a significant need for further studies to fully understand the potential of AM for sustainability. This includes investigating the environmental and economic impacts of AM, as well as exploring how AM can be integrated into existing manufacturing processes and supply chains. Additionally, research is needed to develop new, sustainable materials and processes that can be used in AM, as well as to improve the energy efficiency of AM equipment.
In terms of sustainability assessments, the theoretical and research implications of AM include the development of new methods and tools to assess the environmental and social performance of AM systems in comparison with traditional manufacturing methods. This would help to identify the most sustainable options and guide the decision-making process when implementing AM in the industry. Moreover, research on the integration of AM in the circular economy is crucial, as this can provide opportunities for recycling and reusing materials in the production process. This can help to close the loop of materials, reducing the extraction of new raw materials and waste.
7. Conclusions
The adoption of AM technologies presents a significant opportunity for the manufacturing industry to achieve sustainability. The enablers of AM to achieve sustainability include material efficiency, energy efficiency, reduced transportation, product customization, recycling, reduced environmental impact, increased design flexibility, reduced tooling costs, on-demand production, improved product performance, reduced labor costs, increased production speed, improved product quality, reduced material costs, increased product reliability, reduced production costs, increased safety, and increased product lifespan. Among the identified enablers of AM, 11 enablers are in the cause group, and 7 enablers are in the effect group.
However, it is important to note that the full potential of AM for sustainability can only be realized through careful consideration of all aspects and implications of adoption, including environmental and economic impacts, integration with existing manufacturing processes and supply chains, and the development of sustainable materials and processes.
It is crucial to have a comprehensive sustainability assessment, which can provide a holistic view of the environmental and social performance of AM systems. Furthermore, the integration of AM into the circular economy can provide opportunities for recycling and reusing materials in the production process, which can help to close the loop of materials and reduce waste.
The adoption of AM technologies has the potential to significantly contribute to sustainability in the manufacturing industry, but it requires a multidisciplinary approach and more research to fully understand and realize its potential.
Future Research Work
There is a need to fully understand the environmental and economic impacts of AM, including the carbon footprint of AM processes and the costs and benefits of AM compared to traditional manufacturing methods. This research should also explore how AM can be integrated into existing manufacturing processes and supply chains to maximize sustainability benefits.
The considered sample size in this study was relatively small; in the future, it can be increased to obtain opinions from experts in different fields and to generalize the study in other sectors as well.
There is a need for research to develop new, sustainable materials and processes that can be used in AM. This includes the use of bio-based materials, such as biomaterials, bio-based plastics, and biocomposites, which can reduce the environmental impact of AM and promote a more circular economy.
Further research is needed to improve the energy efficiency of AM equipment. This includes the development of more efficient AM processes and the use of renewable energy sources to power AM equipment.
Author Contributions
Conceptualization, M.B.; methodology, N.A. Data curation, writing—original draft preparation, M.B.; writing—review and editing, N.A.; visualization, M.B.; supervision, N.A.; project administration, N.A. All authors have read and agreed to the published version of the manuscript.
Funding
This research work was funded by Institutional Fund Projects under grant no. (IFPIP: 1024-829-1443). Therefore, authors gratefully acknowledge technical and financial support from the Ministry of Education and king Abdulaziz University. DSR, Jeddah, Saudi Arabia.
Institutional Review Board Statement
Not applicable.
Informed Consent Statement
Informed consent was obtained from all subjects involved in the study.
Data Availability Statement
Data will be available based on the request to corresponding author.
Conflicts of Interest
The authors declare no conflict of interest.
Appendix A
Table A1.
Average direct relation matrix in grey numbers.
Table A1.
Average direct relation matrix in grey numbers.
| E1 | E2 | E3 | E4 | E5 | E6 | E7 | E8 | E9 | E10 | E11 | E12 | E13 | E14 | E15 | E16 | E17 | E18 | |
|---|---|---|---|---|---|---|---|---|---|---|---|---|---|---|---|---|---|---|
| E1 | (0, 0) | (0.042, 0.292) | (0.042, 0.292) | (0.5, 0.75) | (0.75, 1) | (0.75, 1) | (0.208, 0.458) | (0.042, 0.292) | (0.5, 0.75) | (0.25, 0.5) | (0.5, 0.75) | (0.458, 0.708) | (0.208, 0.458) | (0.75, 1) | (0, 0.25) | (0.75, 1) | (0, 0.25) | (0.208, 0.458) |
| E2 | (0.25, 0.5) | (0, 0) | (0.5, 0.75) | (0.25, 0.5) | (0, 0.25) | (0.75, 1) | (0.25, 0.5) | (0.042, 0.292) | (0.042, 0.292) | (0, 0.25) | (0, 0.25) | (0, 0.25) | (0, 0.25) | (0.25, 0.5) | (0, 0.25) | (0.708, 0.958) | (0.208, 0.458) | (0, 0.25) |
| E3 | (0.458, 0.708) | (0.458, 0.708) | (0, 0) | (0.25, 0.5) | (0.25, 0.5) | (0.75, 1) | (0.25, 0.5) | (0.5, 0.75) | (0.708, 0.958) | (0.5, 0.75) | (0.708, 0.958) | (0.708, 0.958) | (0.25, 0.5) | (0.708, 0.958) | (0.25, 0.5) | (0.75, 1) | (0.417, 0.667) | (0.208, 0.458) |
| E4 | (0.5, 0.75) | (0.25, 0.5) | (0, 0.25) | (0, 0) | (0.75, 1) | (0.458, 0.708) | (0.75, 1) | (0, 0.25) | (0.708, 0.958) | (0.708, 0.958) | (0, 0.25) | (0.083, 0.333) | (0.75, 1) | (0, 0.25) | (0.75, 1) | (0.25, 0.5) | (0.708, 0.958) | (0.75, 1) |
| E5 | (0.75, 1) | (0.458, 0.708) | (0, 0.25) | (0.25, 0.5) | (0, 0) | (0.75, 1) | (0.75, 1) | (0, 0.25) | (0.25, 0.5) | (0.5, 0.75) | (0.25, 0.5) | (0.25, 0.5) | (0.5, 0.75) | (0.708, 0.958) | (0.292, 0.542) | (0.292, 0.542) | (0.25, 0.5) | (0.292, 0.542) |
| E6 | (0, 0.25) | (0, 0.25) | (0, 0.25) | (0, 0.25) | (0, 0.25) | (0, 0) | (0, 0.25) | (0, 0.25) | (0, 0.25) | (0.25, 0.5) | (0, 0.25) | (0.083, 0.333) | (0.083, 0.333) | (0.083, 0.333) | (0.25, 0.5) | (0.083, 0.333) | (0.25, 0.5) | (0.25, 0.5) |
| E7 | (0.25, 0.5) | (0.5, 0.75) | (0.25, 0.5) | (0.75, 1) | (0.5, 0.75) | (0.75, 1) | (0, 0) | (0.25, 0.5) | (0.5, 0.75) | (0.5, 0.75) | (0.25, 0.5) | (0.25, 0.5) | (0.5, 0.75) | (0.25, 0.5) | (0.75, 1) | (0.25, 0.5) | (0.75, 1) | (0.75, 1) |
| E8 | (0, 0.25) | (0, 0.25) | (0, 0.25) | (0.417, 0.667) | (0.25, 0.5) | (0.5, 0.75) | (0.25, 0.5) | (0, 0) | (0, 0.25) | (0, 0.25) | (0.25, 0.5) | (0, 0.25) | (0, 0.25) | (0, 0.25) | (0, 0.25) | (0.5, 0.75) | (0.25, 0.5) | (0, 0.25) |
| E9 | (0.375, 0.625) | (0.5, 0.75) | (0.75, 1) | (0.75, 1) | (0.5, 0.75) | (0.75, 1) | (0.75, 1) | (0.625, 0.875) | (0, 0) | (0.5, 0.75) | (0.25, 0.5) | (0.75, 1) | (0.5, 0.75) | (0.625, 0.875) | (0.125, 0.375) | (0.5, 0.75) | (0.625, 0.875) | (0.625, 0.875) |
| E10 | (0, 0.25) | (0.5, 0.75) | (0, 0.25) | (0.25, 0.5) | (0.5, 0.75) | (0.75, 1) | (0.5, 0.75) | (0.75, 1) | (0.25, 0.5) | (0, 0) | (0, 0.25) | (0.208, 0.458) | (0.75, 1) | (0.25, 0.5) | (0.542, 0.792) | (0.25, 0.5) | (0.75, 1) | (0.75, 1) |
| E11 | (0, 0.25) | (0.25, 0.5) | (0.25, 0.5) | (0.25, 0.5) | (0, 0.25) | (0.5, 0.75) | (0, 0.25) | (0, 0.25) | (0.5, 0.75) | (0, 0.25) | (0, 0) | (0, 0.25) | (0.25, 0.5) | (0.25, 0.5) | (0, 0.25) | (0.5, 0.75) | (0, 0.25) | (0, 0.25) |
| E12 | (0.25, 0.5) | (0.5, 0.75) | (0.75, 1) | (0, 0.25) | (0, 0.25) | (0.5, 0.75) | (0.5, 0.75) | (0.5, 0.75) | (0.75, 1) | (0.25, 0.5) | (0, 0.25) | (0, 0) | (0.25, 0.5) | (0.25, 0.5) | (0.292, 0.542) | (0.75, 1) | (0.25, 0.5) | (0.25, 0.5) |
| E13 | (0.25, 0.5) | (0.25, 0.5) | (0.5, 0.75) | (0.25, 0.5) | (0.583, 0.833) | (0.75, 1) | (0.25, 0.5) | (0.75, 1) | (0, 0.25) | (0.75, 1) | (0, 0.25) | (0.333, 0.583) | (0, 0) | (0, 0.25) | (0.75, 1) | (0.25, 0.5) | (0.75, 1) | (0.75, 1) |
| E14 | (0.5, 0.75) | (0.167, 0.417) | (0, 0.25) | (0.5, 0.75) | (0.25, 0.5) | (0.5, 0.75) | (0, 0.25) | (0.25, 0.5) | (0.583, 0.833) | (0.25, 0.5) | (0, 0.25) | (0.333, 0.583) | (0.25, 0.5) | (0, 0) | (0, 0.25) | (0.5, 0.75) | (0.25, 0.5) | (0.083, 0.333) |
| E15 | (0, 0.25) | (0.125, 0.375) | (0.25, 0.5) | (0.25, 0.5) | (0.25, 0.5) | (0.625, 0.875) | (0.25, 0.5) | (0.25, 0.5) | (0, 0.25) | (0.75, 1) | (0.25, 0.5) | (0.5, 0.75) | (0.75, 1) | (0, 0.25) | (0, 0) | (0.25, 0.5) | (0.5, 0.75) | (0.75, 1) |
| E16 | (0, 0.25) | (0.333, 0.583) | (0.5, 0.75) | (0.083, 0.333) | (0.25, 0.5) | (0.5, 0.75) | (0.25, 0.5) | (0.5, 0.75) | (0.5, 0.75) | (0.25, 0.5) | (0, 0.25) | (0.417, 0.667) | (0, 0.25) | (0.083, 0.333) | (0, 0.25) | (0, 0) | (0.083, 0.333) | (0.25, 0.5) |
| E17 | (0.417, 0.667) | (0.25, 0.5) | (0, 0.25) | (0.5, 0.75) | (0, 0.25) | (0.75, 1) | (0.5, 0.75) | (0, 0.25) | (0.25, 0.5) | (0.75, 1) | (0.333, 0.583) | (0.5, 0.75) | (0.5, 0.75) | (0, 0.25) | (0.75, 1) | (0.083, 0.333) | (0, 0) | (0.75, 1) |
| E18 | (0.333, 0.583) | (0.25, 0.5) | (0.25, 0.5) | (0.75, 1) | (0.75, 1) | (0.75, 1) | (0.5, 0.75) | (0, 0.25) | (0.667, 0.917) | (0.667, 0.917) | (0, 0.25) | (0.25, 0.5) | (0.75, 1) | (0, 0.25) | (0.75, 1) | (0.083, 0.333) | (0.5, 0.75) | (0, 0) |
Table A2.
Average direct relation matrix converted to crisp numbers.
Table A2.
Average direct relation matrix converted to crisp numbers.
| E1 | E2 | E3 | E4 | E5 | E6 | E7 | E8 | E9 | E10 | E11 | E12 | E13 | E14 | E15 | E16 | E17 | E18 | |
|---|---|---|---|---|---|---|---|---|---|---|---|---|---|---|---|---|---|---|
| E1 | 0 | 0.115 | 0.1 | 0.65 | 0.95 | 0.95 | 0.3 | 0.1 | 0.65 | 0.35 | 0.655 | 0.6 | 0.3 | 0.95 | 0.05 | 0.95 | 0.05 | 0.3 |
| E2 | 0.35 | 0 | 0.65 | 0.35 | 0.05 | 0.95 | 0.35 | 0.1 | 0.1 | 0.05 | 0.052 | 0.05 | 0.05 | 0.35 | 0.05 | 0.9 | 0.3 | 0.05 |
| E3 | 0.6 | 0.635 | 0 | 0.35 | 0.35 | 0.95 | 0.35 | 0.65 | 0.9 | 0.65 | 0.907 | 0.9 | 0.35 | 0.9 | 0.35 | 0.95 | 0.55 | 0.3 |
| E4 | 0.65 | 0.375 | 0.05 | 0 | 0.95 | 0.6 | 0.95 | 0.05 | 0.9 | 0.9 | 0.052 | 0.15 | 0.95 | 0.05 | 0.95 | 0.35 | 0.9 | 0.95 |
| E5 | 0.95 | 0.635 | 0.05 | 0.35 | 0 | 0.95 | 0.95 | 0.05 | 0.35 | 0.65 | 0.353 | 0.35 | 0.65 | 0.9 | 0.4 | 0.4 | 0.35 | 0.4 |
| E6 | 0.05 | 0.063 | 0.05 | 0.05 | 0.05 | 0 | 0.05 | 0.05 | 0.05 | 0.35 | 0.052 | 0.15 | 0.15 | 0.15 | 0.35 | 0.15 | 0.35 | 0.35 |
| E7 | 0.35 | 0.688 | 0.35 | 0.95 | 0.65 | 0.95 | 0 | 0.35 | 0.65 | 0.65 | 0.353 | 0.35 | 0.65 | 0.35 | 0.95 | 0.35 | 0.95 | 0.95 |
| E8 | 0.05 | 0.063 | 0.05 | 0.55 | 0.35 | 0.65 | 0.35 | 0 | 0.05 | 0.05 | 0.353 | 0.05 | 0.05 | 0.05 | 0.05 | 0.65 | 0.35 | 0.05 |
| E9 | 0.5 | 0.688 | 0.95 | 0.95 | 0.65 | 0.95 | 0.95 | 0.8 | 0 | 0.65 | 0.353 | 0.95 | 0.65 | 0.8 | 0.2 | 0.65 | 0.8 | 0.8 |
| E10 | 0.05 | 0.688 | 0.05 | 0.35 | 0.65 | 0.95 | 0.65 | 0.95 | 0.35 | 0 | 0.052 | 0.3 | 0.95 | 0.35 | 0.7 | 0.35 | 0.95 | 0.95 |
| E11 | 0.05 | 0.375 | 0.35 | 0.35 | 0.05 | 0.65 | 0.05 | 0.05 | 0.65 | 0.05 | 0 | 0.05 | 0.35 | 0.35 | 0.05 | 0.65 | 0.05 | 0.05 |
| E12 | 0.35 | 0.688 | 0.95 | 0.05 | 0.05 | 0.65 | 0.65 | 0.65 | 0.95 | 0.35 | 0.052 | 0 | 0.35 | 0.35 | 0.4 | 0.95 | 0.35 | 0.35 |
| E13 | 0.35 | 0.375 | 0.65 | 0.35 | 0.75 | 0.95 | 0.35 | 0.95 | 0.05 | 0.95 | 0.052 | 0.45 | 0 | 0.05 | 0.95 | 0.35 | 0.95 | 0.95 |
| E14 | 0.65 | 0.271 | 0.05 | 0.65 | 0.35 | 0.65 | 0.05 | 0.35 | 0.75 | 0.35 | 0.052 | 0.45 | 0.35 | 0 | 0.05 | 0.65 | 0.35 | 0.15 |
| E15 | 0.05 | 0.219 | 0.35 | 0.35 | 0.35 | 0.8 | 0.35 | 0.35 | 0.05 | 0.95 | 0.353 | 0.65 | 0.95 | 0.05 | 0 | 0.35 | 0.65 | 0.95 |
| E16 | 0.05 | 0.479 | 0.65 | 0.15 | 0.35 | 0.65 | 0.35 | 0.65 | 0.65 | 0.35 | 0.052 | 0.55 | 0.05 | 0.15 | 0.05 | 0 | 0.15 | 0.35 |
| E17 | 0.55 | 0.375 | 0.05 | 0.65 | 0.05 | 0.95 | 0.65 | 0.05 | 0.35 | 0.95 | 0.454 | 0.65 | 0.65 | 0.05 | 0.95 | 0.15 | 0 | 0.95 |
| E18 | 0.45 | 0.375 | 0.35 | 0.95 | 0.95 | 0.95 | 0.65 | 0.05 | 0.85 | 0.85 | 0.052 | 0.35 | 0.95 | 0.05 | 0.95 | 0.15 | 0.65 | 0 |
Table A3.
Normalized relation matrix.
Table A3.
Normalized relation matrix.
| E1 | E2 | E3 | E4 | E5 | E6 | E7 | E8 | E9 | E10 | E11 | E12 | E13 | E14 | E15 | E16 | E17 | E18 | |
|---|---|---|---|---|---|---|---|---|---|---|---|---|---|---|---|---|---|---|
| E1 | 0 | 0.008 | 0.007 | 0.046 | 0.067 | 0.067 | 0.021 | 0.007 | 0.046 | 0.025 | 0.046 | 0.042 | 0.021 | 0.067 | 0.004 | 0.067 | 0.004 | 0.021 |
| E2 | 0.025 | 0 | 0.046 | 0.025 | 0.004 | 0.067 | 0.025 | 0.007 | 0.007 | 0.004 | 0.004 | 0.004 | 0.004 | 0.025 | 0.004 | 0.064 | 0.021 | 0.004 |
| E3 | 0.042 | 0.045 | 0 | 0.025 | 0.025 | 0.067 | 0.025 | 0.046 | 0.064 | 0.046 | 0.064 | 0.064 | 0.025 | 0.064 | 0.025 | 0.067 | 0.039 | 0.021 |
| E4 | 0.046 | 0.027 | 0.004 | 0 | 0.067 | 0.042 | 0.067 | 0.004 | 0.064 | 0.064 | 0.004 | 0.011 | 0.067 | 0.004 | 0.067 | 0.025 | 0.064 | 0.067 |
| E5 | 0.067 | 0.045 | 0.004 | 0.025 | 0 | 0.067 | 0.067 | 0.004 | 0.025 | 0.046 | 0.025 | 0.025 | 0.046 | 0.064 | 0.028 | 0.028 | 0.025 | 0.028 |
| E6 | 0.004 | 0.004 | 0.004 | 0.004 | 0.004 | 0 | 0.004 | 0.004 | 0.004 | 0.025 | 0.004 | 0.011 | 0.011 | 0.011 | 0.025 | 0.011 | 0.025 | 0.025 |
| E7 | 0.025 | 0.049 | 0.025 | 0.067 | 0.046 | 0.067 | 0 | 0.025 | 0.046 | 0.046 | 0.025 | 0.025 | 0.046 | 0.025 | 0.067 | 0.025 | 0.067 | 0.067 |
| E8 | 0.004 | 0.004 | 0.004 | 0.039 | 0.025 | 0.046 | 0.025 | 0 | 0.004 | 0.004 | 0.025 | 0.004 | 0.004 | 0.004 | 0.004 | 0.046 | 0.025 | 0.004 |
| E9 | 0.035 | 0.049 | 0.067 | 0.067 | 0.046 | 0.067 | 0.067 | 0.057 | 0 | 0.046 | 0.025 | 0.067 | 0.046 | 0.057 | 0.014 | 0.046 | 0.057 | 0.057 |
| E10 | 0.004 | 0.049 | 0.004 | 0.025 | 0.046 | 0.067 | 0.046 | 0.067 | 0.025 | 0 | 0.004 | 0.021 | 0.067 | 0.025 | 0.049 | 0.025 | 0.067 | 0.067 |
| E11 | 0.004 | 0.027 | 0.025 | 0.025 | 0.004 | 0.046 | 0.004 | 0.004 | 0.046 | 0.004 | 0 | 0.004 | 0.025 | 0.025 | 0.004 | 0.046 | 0.004 | 0.004 |
| E12 | 0.025 | 0.049 | 0.067 | 0.004 | 0.004 | 0.046 | 0.046 | 0.046 | 0.067 | 0.025 | 0.004 | 0 | 0.025 | 0.025 | 0.028 | 0.067 | 0.025 | 0.025 |
| E13 | 0.025 | 0.027 | 0.046 | 0.025 | 0.053 | 0.067 | 0.025 | 0.067 | 0.004 | 0.067 | 0.004 | 0.032 | 0 | 0.004 | 0.067 | 0.025 | 0.067 | 0.067 |
| E14 | 0.046 | 0.019 | 0.004 | 0.046 | 0.025 | 0.046 | 0.004 | 0.025 | 0.053 | 0.025 | 0.004 | 0.032 | 0.025 | 0 | 0.004 | 0.046 | 0.025 | 0.011 |
| E15 | 0.004 | 0.015 | 0.025 | 0.025 | 0.025 | 0.057 | 0.025 | 0.025 | 0.004 | 0.067 | 0.025 | 0.046 | 0.067 | 0.004 | 0 | 0.025 | 0.046 | 0.067 |
| E16 | 0.004 | 0.034 | 0.046 | 0.011 | 0.025 | 0.046 | 0.025 | 0.046 | 0.046 | 0.025 | 0.004 | 0.039 | 0.004 | 0.011 | 0.004 | 0 | 0.011 | 0.025 |
| E17 | 0.039 | 0.027 | 0.004 | 0.046 | 0.004 | 0.067 | 0.046 | 0.004 | 0.025 | 0.067 | 0.032 | 0.046 | 0.046 | 0.004 | 0.067 | 0.011 | 0 | 0.067 |
| E18 | 0.032 | 0.027 | 0.025 | 0.067 | 0.067 | 0.067 | 0.046 | 0.004 | 0.06 | 0.06 | 0.004 | 0.025 | 0.067 | 0.004 | 0.067 | 0.011 | 0.046 | 0 |
Table A4.
Total relation matrix.
Table A4.
Total relation matrix.
| E1 | E2 | E3 | E4 | E5 | E6 | E7 | E8 | E9 | E10 | E11 | E12 | E13 | E14 | E15 | E16 | E17 | E18 | |
|---|---|---|---|---|---|---|---|---|---|---|---|---|---|---|---|---|---|---|
| E1 | 0.031 | 0.043 | 0.035 | 0.081 | 0.101 | 0.13 | 0.06 | 0.037 | 0.086 | 0.068 | 0.062 | 0.074 | 0.061 | 0.094 | 0.039 | 0.105 | 0.045 | 0.063 |
| E2 | 0.04 | 0.019 | 0.06 | 0.045 | 0.024 | 0.102 | 0.044 | 0.024 | 0.031 | 0.029 | 0.016 | 0.024 | 0.024 | 0.04 | 0.024 | 0.085 | 0.044 | 0.028 |
| E3 | 0.077 | 0.088 | 0.038 | 0.073 | 0.069 | 0.15 | 0.073 | 0.085 | 0.112 | 0.099 | 0.086 | 0.105 | 0.074 | 0.098 | 0.069 | 0.12 | 0.091 | 0.075 |
| E4 | 0.084 | 0.073 | 0.04 | 0.055 | 0.118 | 0.134 | 0.121 | 0.045 | 0.109 | 0.128 | 0.03 | 0.058 | 0.126 | 0.04 | 0.123 | 0.073 | 0.124 | 0.132 |
| E5 | 0.096 | 0.08 | 0.033 | 0.068 | 0.042 | 0.139 | 0.105 | 0.037 | 0.066 | 0.094 | 0.045 | 0.061 | 0.09 | 0.092 | 0.07 | 0.072 | 0.072 | 0.078 |
| E6 | 0.013 | 0.016 | 0.012 | 0.017 | 0.016 | 0.023 | 0.017 | 0.014 | 0.016 | 0.041 | 0.01 | 0.022 | 0.026 | 0.018 | 0.039 | 0.022 | 0.039 | 0.041 |
| E7 | 0.064 | 0.093 | 0.06 | 0.117 | 0.095 | 0.156 | 0.056 | 0.063 | 0.094 | 0.11 | 0.05 | 0.07 | 0.105 | 0.058 | 0.121 | 0.076 | 0.126 | 0.129 |
| E8 | 0.017 | 0.02 | 0.015 | 0.054 | 0.04 | 0.074 | 0.042 | 0.012 | 0.022 | 0.025 | 0.033 | 0.018 | 0.022 | 0.015 | 0.022 | 0.061 | 0.043 | 0.025 |
| E9 | 0.081 | 0.101 | 0.107 | 0.125 | 0.102 | 0.169 | 0.126 | 0.102 | 0.063 | 0.115 | 0.055 | 0.117 | 0.108 | 0.097 | 0.076 | 0.108 | 0.123 | 0.124 |
| E10 | 0.037 | 0.085 | 0.035 | 0.07 | 0.087 | 0.143 | 0.091 | 0.098 | 0.064 | 0.056 | 0.025 | 0.059 | 0.114 | 0.051 | 0.097 | 0.067 | 0.118 | 0.119 |
| E11 | 0.019 | 0.044 | 0.041 | 0.043 | 0.022 | 0.079 | 0.024 | 0.021 | 0.065 | 0.027 | 0.01 | 0.023 | 0.043 | 0.039 | 0.022 | 0.066 | 0.026 | 0.026 |
| E12 | 0.053 | 0.083 | 0.097 | 0.045 | 0.041 | 0.115 | 0.084 | 0.079 | 0.104 | 0.07 | 0.026 | 0.038 | 0.064 | 0.054 | 0.064 | 0.109 | 0.069 | 0.069 |
| E13 | 0.058 | 0.066 | 0.074 | 0.069 | 0.095 | 0.146 | 0.072 | 0.1 | 0.047 | 0.121 | 0.028 | 0.071 | 0.052 | 0.034 | 0.114 | 0.069 | 0.118 | 0.12 |
| E14 | 0.068 | 0.046 | 0.026 | 0.074 | 0.055 | 0.097 | 0.037 | 0.049 | 0.082 | 0.06 | 0.019 | 0.058 | 0.056 | 0.023 | 0.033 | 0.077 | 0.058 | 0.047 |
| E15 | 0.032 | 0.05 | 0.051 | 0.062 | 0.062 | 0.123 | 0.064 | 0.056 | 0.041 | 0.113 | 0.042 | 0.077 | 0.109 | 0.027 | 0.045 | 0.061 | 0.091 | 0.113 |
| E16 | 0.025 | 0.059 | 0.066 | 0.038 | 0.049 | 0.093 | 0.053 | 0.068 | 0.073 | 0.055 | 0.019 | 0.063 | 0.032 | 0.032 | 0.03 | 0.031 | 0.042 | 0.055 |
| E17 | 0.067 | 0.063 | 0.034 | 0.087 | 0.047 | 0.139 | 0.088 | 0.038 | 0.066 | 0.118 | 0.051 | 0.081 | 0.095 | 0.031 | 0.113 | 0.052 | 0.052 | 0.119 |
| E18 | 0.07 | 0.071 | 0.059 | 0.114 | 0.115 | 0.153 | 0.099 | 0.044 | 0.104 | 0.122 | 0.029 | 0.069 | 0.124 | 0.039 | 0.12 | 0.059 | 0.106 | 0.066 |
References
- Ashta, A.; Biot-Paquerot, G. FinTech Evolution: Strategic Value Management Issues in a Fast Changing Industry. Strateg. Chang. 2018, 27, 301–311. [Google Scholar] [CrossRef]
- Sala, S.; Anton, A.; McLaren, S.J.; Notarnicola, B.; Saouter, E.; Sonesson, U. In Quest of Reducing the Environmental Impacts of Food Production and Consumption. J. Clean. Prod. 2017, 140, 387–398. [Google Scholar] [CrossRef]
- Maarof, M.G.; Mahmud, F. A Review of Contributing Factors and Challenges in Implementing Kaizen in Small and Medium Enterprises. Procedia Econ. Financ. 2016, 35, 522–531. [Google Scholar] [CrossRef]
- Badri, A.; Boudreau-Trudel, B.; Souissi, A.S. Occupational Health and Safety in the Industry 4.0 Era: A Cause for Major Concern? Saf. Sci. 2018, 109, 403–411. [Google Scholar] [CrossRef]
- Özdemir, V.; Hekim, N. Birth of Industry 5.0: Making Sense of Big Data with Artificial Intelligence, “The Internet of Things” and Next-Generation Technology Policy. OMICS 2018, 22, 65–76. [Google Scholar] [CrossRef]
- Shen, M.; Huang, W.; Chen, M.; Song, B.; Zeng, G.; Zhang, Y. (Micro)Plastic Crisis: Un-Ignorable Contribution to Global Greenhouse Gas Emissions and Climate Change. J. Clean. Prod. 2020, 254, 120138. [Google Scholar] [CrossRef]
- Rosen, M.A.; Kishawy, H.A. Sustainable Manufacturing and Design: Concepts, Practices and Needs. Sustainability 2012, 4, 154–174. [Google Scholar] [CrossRef]
- Rydzik, A.; Kissoon, C.S. Decent Work and Tourism Workers in the Age of Intelligent Automation and Digital Surveillance. J. Sustain. Tour. 2022, 30, 2860–2877. [Google Scholar] [CrossRef]
- Maignan, I.; Hillebrand, B.; McAlister, D. Managing Socially-Responsible Buying. Eur. Manag. J. 2002, 20, 641–648. [Google Scholar] [CrossRef]
- Khoo, Z.X.; Teoh, J.E.M.; Liu, Y.; Chua, C.K.; Yang, S.; An, J.; Leong, K.F.; Yeong, W.Y. 3D Printing of Smart Materials: A Review on Recent Progresses in 4D Printing. Virtual Phys. Prototyp. 2015, 10, 103–122. [Google Scholar] [CrossRef]
- Delgado Camacho, D.; Clayton, P.; O’Brien, W.J.; Seepersad, C.; Juenger, M.; Ferron, R.; Salamone, S. Applications of Additive Manufacturing in the Construction Industry—A Forward-Looking Review. Autom. Constr. 2018, 89, 110–119. [Google Scholar] [CrossRef]
- Abdullah, L.; Ramli, R.; Bakodah, H.O.; Othman, M. Developing a Causal Relationship among Factors of E-Commerce: A Decision Making Approach. J. King Saud. Univ.-Comput. Inf. Sci. 2020, 32, 1194–1201. [Google Scholar] [CrossRef]
- Song, W.; Zhu, Y.; Zhao, Q. Analyzing Barriers for Adopting Sustainable Online Consumption: A Rough Hierarchical DEMATEL Method. Comput. Ind. Eng. 2020, 140, 106279. [Google Scholar] [CrossRef]
- Hsu, C.-C.; Lee, Y.-S. Exploring the Critical Factors Influencing the Quality of Blog Interfaces Using the Decision-Making Trial and Evaluation Laboratory (DEMATEL) Method. Behav. Inf. Technol. 2014, 33, 184–194. [Google Scholar] [CrossRef]
- Klocke, F. Modern Approaches for the Production of Ceramic Components. J. Eur. Ceram. Soc. 1997, 17, 457–465. [Google Scholar] [CrossRef]
- Kunovjanek, M.; Reiner, G. How Will the Diffusion of Additive Manufacturing Impact the Raw Material Supply Chain Process? Int. J. Prod. Res. 2020, 58, 1540–1554. [Google Scholar] [CrossRef]
- Huang, S.H.; Liu, P.; Mokasdar, A.; Hou, L. Additive Manufacturing and Its Societal Impact: A Literature Review. Int. J. Adv. Manuf. Technol. 2013, 67, 1191–1203. [Google Scholar] [CrossRef]
- Javaid, M.; Haleem, A.; Singh, R.P.; Suman, R.; Rab, S. Role of Additive Manufacturing Applications towards Environmental Sustainability. Adv. Ind. Eng. Polym. Res. 2021, 4, 312–322. [Google Scholar] [CrossRef]
- Top, N.; Sahin, I.; Mangla, S.K.; Sezer, M.D.; Kazancoglu, Y. Towards Sustainable Production for Transition to Additive Manufacturing: A Case Study in the Manufacturing Industry. Int. J. Prod. Res. 2023, 61, 4450–4471. [Google Scholar] [CrossRef]
- Cruz Sanchez, F.A.; Boudaoud, H.; Camargo, M.; Pearce, J.M. Plastic Recycling in Additive Manufacturing: A Systematic Literature Review and Opportunities for the Circular Economy. J. Clean. Prod. 2020, 264, 121602. [Google Scholar] [CrossRef]
- Watson, J.K.; Taminger, K.M.B. A Decision-Support Model for Selecting Additive Manufacturing versus Subtractive Manufacturing Based on Energy Consumption. J. Clean. Prod. 2018, 176, 1316–1322. [Google Scholar] [CrossRef]
- Hernandez Korner, M.E.; Lambán, M.P.; Albajez, J.A.; Santolaria, J.; Ng Corrales, L.d.C.; Royo, J. Systematic Literature Review: Integration of Additive Manufacturing and Industry 4.0. Metals 2020, 10, 1061. [Google Scholar] [CrossRef]
- Kravchenko, M.; Pigosso, D.C.A.; McAloone, T.C. Circular Economy Enabled by Additive Manufacturing: Potential Opportunities and Key Sustainability Aspects. In Proceedings of the NordDesign 2020, Lyngby, Denmark, 12–14 August 2020. [Google Scholar]
- Wu, H.; Fahy, W.P.; Kim, S.; Kim, H.; Zhao, N.; Pilato, L.; Kafi, A.; Bateman, S.; Koo, J.H. Recent Developments in Polymers/Polymer Nanocomposites for Additive Manufacturing. Prog. Mater. Sci. 2020, 111, 100638. [Google Scholar] [CrossRef]
- Franco, D.; Miller Devós Ganga, G.; de Santa-Eulalia, L.A.; Godinho Filho, M. Consolidated and Inconclusive Effects of Additive Manufacturing Adoption: A Systematic Literature Review. Comput. Ind. Eng. 2020, 148, 106713. [Google Scholar] [CrossRef]
- Prakash, K.S.; Nancharaih, T.; Rao, V.V.S. Additive Manufacturing Techniques in Manufacturing—An Overview. Mater. Today Proc. 2018, 5, 3873–3882. [Google Scholar] [CrossRef]
- Monteiro, H.; Carmona-Aparicio, G.; Lei, I.; Despeisse, M. Energy and Material Efficiency Strategies Enabled by Metal Additive Manufacturing—A Review for the Aeronautic and Aerospace Sectors. Energy Rep. 2022, 8, 298–305. [Google Scholar] [CrossRef]
- Dudek, P.; Zagórski, K. Cost, Resources, and Energy Efficiency of Additive Manufacturing. E3S Web Conf. 2017, 14, 01040. [Google Scholar] [CrossRef]
- Gao, C.; Wolff, S.; Wang, S. Eco-Friendly Additive Manufacturing of Metals: Energy Efficiency and Life Cycle Analysis. J. Manuf. Syst. 2021, 60, 459–472. [Google Scholar] [CrossRef]
- Barz, A.; Buer, T.; Haasis, H.-D. A Study on the Effects of Additive Manufacturing on the Structure of Supply Networks. IFAC-PapersOnLine 2016, 49, 72–77. [Google Scholar] [CrossRef]
- Akbari, M.; Ha, N. Impact of Additive Manufacturing on the Vietnamese Transportation Industry: An Exploratory Study. Asian J. Shipp. Logist. 2020, 36, 78–88. [Google Scholar] [CrossRef]
- Lachmayer, R.; Gembarski, P.C.; Gottwald, P.; Lippert, R.B. The Potential of Product Customization Using Technologies of Additive Manufacturing. In Managing Complexity, Proceedings of the 8th World Conference on Mass Customization, Personalization, and Co-Creation (MCPC 2015), Montreal, QC, Canada, 20–22 October 2015; Springer: Cham, Switzerland, 2017; pp. 71–81. [Google Scholar]
- Cruz Sanchez, F.A.; Boudaoud, H.; Hoppe, S.; Camargo, M. Polymer Recycling in an Open-Source Additive Manufacturing Context: Mechanical Issues. Addit. Manuf. 2017, 17, 87–105. [Google Scholar] [CrossRef]
- Rejeski, D.; Zhao, F.; Huang, Y. Research Needs and Recommendations on Environmental Implications of Additive Manufacturing. Addit. Manuf. 2018, 19, 21–28. [Google Scholar] [CrossRef]
- Peng, T.; Kellens, K.; Tang, R.; Chen, C.; Chen, G. Sustainability of Additive Manufacturing: An Overview on Its Energy Demand and Environmental Impact. Addit. Manuf. 2018, 21, 694–704. [Google Scholar] [CrossRef]
- Bikas, H.; Lianos, A.K.; Stavropoulos, P. A Design Framework for Additive Manufacturing. Int. J. Adv. Manuf. Technol. 2019, 103, 3769–3783. [Google Scholar] [CrossRef]
- Ahuja, B.; Karg, M.; Schmidt, M. Additive Manufacturing in Production: Challenges and Opportunities. In Proceedings of the SPIE LASE, San Francisco, CA, USA, 7–12 February 2015; Helvajian, H., Piqué, A., Wegener, M., Gu, B., Eds.; SPIE: Bellingham, WA, USA, 2015; p. 935304. [Google Scholar]
- Atzeni, E.; Salmi, A. Economics of Additive Manufacturing for End-Usable Metal Parts. Int. J. Adv. Manuf. Technol. 2012, 62, 1147–1155. [Google Scholar] [CrossRef]
- Jiménez, M.; Romero, L.; Domínguez, I.A.; Espinosa, M.d.M.; Domínguez, M. Additive Manufacturing Technologies: An Overview about 3D Printing Methods and Future Prospects. Complexity 2019, 2019, 9656938. [Google Scholar] [CrossRef]
- Kondor, S.; Grant, C.G.; Liacouras, P.; Schmid, M.J.R.; Michael Parsons, L.; Rastogi, V.K.; Smith, L.S.; Macy, B.; Sabart, B.; Macedonia, C. On Demand Additive Manufacturing of a Basic Surgical Kit. J. Med. Device 2013, 7, 030916. [Google Scholar] [CrossRef]
- Li, Q.; Zhang, D.; Wang, S.; Kucukkoc, I. A Dynamic Order Acceptance and Scheduling Approach for Additive Manufacturing On-Demand Production. Int. J. Adv. Manuf. Technol. 2019, 105, 3711–3729. [Google Scholar] [CrossRef]
- Gebisa, A.W.; Lemu, H.G. Design for Manufacturing to Design for Additive Manufacturing: Analysis of Implications for Design Optimality and Product Sustainability. Procedia Manuf. 2017, 13, 724–731. [Google Scholar] [CrossRef]
- Tang, Y.; Zhao, Y.F. A Survey of the Design Methods for Additive Manufacturing to Improve Functional Performance. Rapid Prototyp. J. 2016, 22, 569–590. [Google Scholar] [CrossRef]
- Kianian, B.; Tavassoli, S.; Larsson, T.C. The Role of Additive Manufacturing Technology in Job Creation: An Exploratory Case Study of Suppliers of Additive Manufacturing in Sweden. Procedia CIRP 2015, 26, 93–98. [Google Scholar] [CrossRef]
- Taşdemir, A.; Nohut, S. An Overview of Wire Arc Additive Manufacturing (WAAM) in Shipbuilding Industry. Ships Offshore Struct. 2021, 16, 797–814. [Google Scholar] [CrossRef]
- Nazir, A.; Jeng, J.-Y. A High-Speed Additive Manufacturing Approach for Achieving High Printing Speed and Accuracy. Proc. Inst. Mech. Eng. C J. Mech. Eng. Sci. 2020, 234, 2741–2749. [Google Scholar] [CrossRef]
- Dilberoglu, U.M.; Gharehpapagh, B.; Yaman, U.; Dolen, M. The Role of Additive Manufacturing in the Era of Industry 4.0. Procedia Manuf. 2017, 11, 545–554. [Google Scholar] [CrossRef]
- Wu, B.; Pan, Z.; Ding, D.; Cuiuri, D.; Li, H.; Xu, J.; Norrish, J. A Review of the Wire Arc Additive Manufacturing of Metals: Properties, Defects and Quality Improvement. J. Manuf. Process. 2018, 35, 127–139. [Google Scholar] [CrossRef]
- Laureijs, R.E.; Roca, J.B.; Narra, S.P.; Montgomery, C.; Beuth, J.L.; Fuchs, E.R.H. Metal Additive Manufacturing: Cost Competitive Beyond Low Volumes. J. Manuf. Sci. Eng. 2017, 139, 081010. [Google Scholar] [CrossRef]
- Pereira, T.; Kennedy, J.V.; Potgieter, J. A Comparison of Traditional Manufacturing vs Additive Manufacturing, the Best Method for the Job. Procedia Manuf. 2019, 30, 11–18. [Google Scholar] [CrossRef]
- Kim, H.; Lin, Y.; Tseng, T.-L.B. A Review on Quality Control in Additive Manufacturing. Rapid Prototyp. J. 2018, 24, 645–669. [Google Scholar] [CrossRef]
- Butt, J. Exploring the Interrelationship between Additive Manufacturing and Industry 4.0. Designs 2020, 4, 13. [Google Scholar] [CrossRef]
- Khorasani, M.; Ghasemi, A.; Rolfe, B.; Gibson, I. Additive Manufacturing a Powerful Tool for the Aerospace Industry. Rapid Prototyp. J. 2022, 28, 87–100. [Google Scholar] [CrossRef]
- Abdulhameed, O.; Al-Ahmari, A.; Ameen, W.; Mian, S.H. Additive Manufacturing: Challenges, Trends, and Applications. Adv. Mech. Eng. 2019, 11, 1–27. [Google Scholar] [CrossRef]
- Gioumouxouzis, C.I.; Karavasili, C.; Fatouros, D.G. Recent Advances in Pharmaceutical Dosage Forms and Devices Using Additive Manufacturing Technologies. Drug Discov. Today 2019, 24, 636–643. [Google Scholar] [CrossRef] [PubMed]
- Muravyev, N.V.; Monogarov, K.A.; Schaller, U.; Fomenkov, I.V.; Pivkina, A.N. Progress in Additive Manufacturing of Energetic Materials: Creating the Reactive Microstructures with High Potential of Applications. Propellants Explos. Pyrotech. 2019, 44, 941–969. [Google Scholar] [CrossRef]
- Ford, S.; Despeisse, M. Additive Manufacturing and Sustainability: An Exploratory Study of the Advantages and Challenges. J. Clean. Prod. 2016, 137, 1573–1587. [Google Scholar] [CrossRef]
- Bhatia, M.S.; Srivastava, R.K. Analysis of External Barriers to Remanufacturing Using Grey-DEMATEL Approach: An Indian Perspective. Resour. Conserv. Recycl. 2018, 136, 79–87. [Google Scholar] [CrossRef]
- Majumdar, A.; Ali, S.M.; Agrawal, R.; Srivastava, S. A Triple Helix Framework for Strategy Development in Circular Textile and Clothing Supply Chain: An Indian Perspective. J. Clean. Prod. 2022, 367, 132954. [Google Scholar] [CrossRef]
- Tseng, M.-L. Green Supply Chain Management with Linguistic Preferences and Incomplete Information. Appl. Soft Comput. 2011, 11, 4894–4903. [Google Scholar] [CrossRef]
- Khan, S.; Haleem, A.; Khan, M.I. Enablers to Implement Circular Initiatives in the Supply Chain: A Grey DEMATEL Method. Glob. Bus. Rev. 2020, 097215092092948. [Google Scholar] [CrossRef]
- Haleem, A.; Khan, S.; Khan, M.I. Traceability Implementation in Food Supply Chain: A Grey-DEMATEL Approach. Inf. Process. Agric. 2019, 6, 335–348. [Google Scholar] [CrossRef]
- Raj, A.; Sah, B. Analyzing Critical Success Factors for Implementation of Drones in the Logistics Sector Using Grey-DEMATEL Based Approach. Comput. Ind. Eng. 2019, 138, 106118. [Google Scholar] [CrossRef]
- Liu, X.; Deng, Q.; Gong, G.; Zhao, X.; Li, K. Evaluating the Interactions of Multi-Dimensional Value for Sustainable Product-Service System with Grey DEMATEL-ANP Approach. J. Manuf. Syst. 2021, 60, 449–458. [Google Scholar] [CrossRef]
- Liu, H.; Long, H.; Li, X. Identification of Critical Factors in Construction and Demolition Waste Recycling by the Grey-DEMATEL Approach: A Chinese Perspective. Environ. Sci. Pollut. Res. 2020, 27, 8507–8525. [Google Scholar] [CrossRef] [PubMed]
- Belhadi, A.; Kamble, S.S.; Venkatesh, M.; Chiappetta Jabbour, C.J.; Benkhati, I. Building Supply Chain Resilience and Efficiency through Additive Manufacturing: An Ambidextrous Perspective on the Dynamic Capability View. Int. J. Prod. Econ. 2022, 249, 108516. [Google Scholar] [CrossRef]
Disclaimer/Publisher’s Note: The statements, opinions and data contained in all publications are solely those of the individual author(s) and contributor(s) and not of MDPI and/or the editor(s). MDPI and/or the editor(s) disclaim responsibility for any injury to people or property resulting from any ideas, methods, instructions or products referred to in the content. |
© 2023 by the authors. Licensee MDPI, Basel, Switzerland. This article is an open access article distributed under the terms and conditions of the Creative Commons Attribution (CC BY) license (https://creativecommons.org/licenses/by/4.0/).
