A Novel MPPT-Based Lithium-Ion Battery Solar Charger for Operation under Fluctuating Irradiance Conditions
Abstract
1. Introduction
- Reducing the need for diesel and fuel to generate electricity
- Decreasing the urge for the continuous generators’ maintenance and monitoring routines
- Making less technical labor routines
- Maximum solar power extractor to benefit from the total available power
- Power conditioning units for a safe voltage/current equalization
- Monitoring systems to continuously check the charging states, battery’s feeding voltage, charging current, etc.
- The bi-directional DC-DC converter used to control the charging/discharging processes of the battery is designed and controlled via PV array specifications (voltage, current, power, etc.)-based algorithm. At the final destination, the reference current ( is developed and interfered with a Proportional Integral (PI) controller to safely charge the 24 V, 150 Ah Lithium-Ion (Li-I) battery with the maximum available current, resulting from different shading patterns. Accordingly, this paper’s contribution can be summed up in the following points: improved design of a DC-DC converter: interleaved synchronous non-isolated converter, providing good efficiency, at the same time presenting low ripple currents.
- Modified MPPT algorithm: simply by adding an operational timer on the workflow process of a conventional P&O algorithm, the “real” power peak is more precisely identified, hence achieving a more power extractability option from the PVA.
- Enhanced bi-directional charge controller: not only does it ensures maximum safe charging current values for the ESS, but also plugs the battery out of the system according to a threshold SoC, yielding eventually in prolonging its lifecycle (when applied as a prototype).
2. Working Methodology
- While attempting to mimic some extremely fluctuating solar irradiance conditions, the designed solar irradiance patterns in the Simulink environment varied from 100 to 1000 with different time lapses. For example, one of the solar irradiance patterns can have its irradiance step-wise of 100 decreased from 1000 to 100 during non-static time frames: a condition of 1000 irradiance can last, for example, x seconds, then 900 for y seconds and so on, until the minimum of 100 for example is reached. Different irradiance cycles exist for each of the designed irradiance patterns. This shall serve to emulate extreme solar irradiance fluctuating conditions (i.e., in real applications, such scenarios will be due to extreme cloud passage, swiftly moving physical obstacles, etc.)
- According to the surveyed DC-DC converters from the work in the references [63,64,65,66,67,68,69,70,71,72], the mathematical model of the suggested interleaved synchronous DC-DC converter is justified after responding to the following questions:
- Based on what must the converter’s switching frequency be?
- How to calculate the duty ratio?
- What are the values of the capacitance/inductance for the converter’s capacitor/inductor, respectively?
- Concerning the MPPT algorithm (i.e., P&O) modification, and in order to stay away from further programming complexities, the work in this paper simply suggests analyzing the PV power curve using discretized samples by means of a code-based on-delay timer. The modified P&O can hence better “acknowledge” the power status of the PVA, thus more accurately assign duty ratios.
- For an efficient implementation of the suggested bi-directional converter, its electrical parameters must be also modelled mathematically, for an optimum selectivity of inductance, capacitance, and resistance that are to be employed in its circuit architecture. Moreover, the bi-directional converter must take also into consideration the maximum allowed charging current, as well as the minimum permissible depth of discharge.
3. Set Up of PVA and Creation of Irradiation Patterns
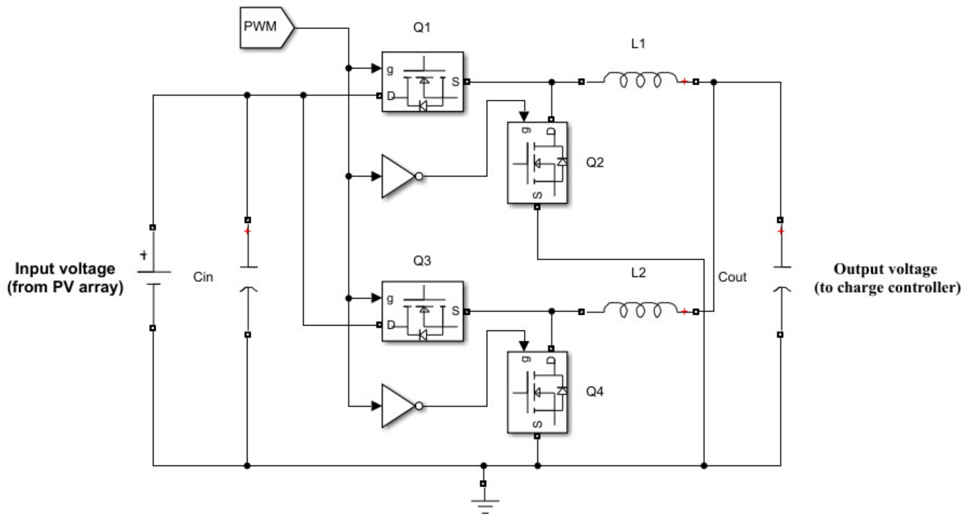
4. Design of the DC-DC Converter
- Q1 is closed, Q2 is open: in this phase, the current flows in a clockwise direction, charging both inductor and capacitor .
- Q1 is open, Q2 is closed: the energy stored in is released, where current flows from the inductor itself. Under a certain threshold of inductor discharging, the capacitor becomes the main source of the current, until the next cycle begins.
- Switching frequency
- Duty ratio
- Inductance
- Capacitance
5. Configuration of the MPPT Algorithm
- Continuously check whether is equal or not to zero, by establishing a timer at each time interval: if the sampled values of within the interval have a mean value of zero, then the entire power difference is equal to zero in that timing frame as shown in Figure 7.
- Set the above sampling method at each new time interval.
- All mean values resulting from all intervals must be equal to zero.
- If the condition in the previous step is not satisfied, then modify the duty ratio respectively.
6. Modeling of the Bi-Directional Converter
- Inability to maintain safe current charging levels for the ESS under high irradiance conditions. The charging current delivered by the PVA might exceed the nominal current charging rate, related to the ESS as indicated in Table 4.
- When the charging currents are not balanced, the ESS gets overcharged, hence, its lifecycle would be reduced consecutively.
- Under discharging states (i.e., at nights or during low irradiance conditions) the battery can exceed the recommended Depth of Discharge (DoD), also causing an increase in its aging rate, and quicker deterioration.
7. Current Suppression and DoD Control Schemes
- As long as DoD >25%, a high logic is set on its gate signal, hence forcing it to be closed (i.e., in a conduction state)
- The above process workflow is halted when the DoD that is acknowledged from battery SoC, drops below 25%.
8. Overall Layout with Results
8.1. Results for SIP1
8.2. Results for SIP2
8.3. Results for SIP3
8.4. Results for SIP4
8.5. Results for Zero Irradiance (during Nights, etc.)
9. Discussion and Future Work
- The design has considered extreme irradiance fluctuations, with a time variance of 0.5 s, and irradiance intensity random variations from to . Such irradiance fluctuations generally do not take place under real environmental conditions, regardless of the location of the PV systems’ installation. Since the design has shown a good overall efficiency under such unrealistic irradiance conditions, it can be said that it should work as good or even better under actual irradiance conditions, when prototyped.
- The synergistic cooperation between the modified P&O algorithm as well as the improved DC-DC converter resulted in minimal current/voltage ripples, thus, the voltage feeding/current injection to the battery are greatly smoothed.
- The implemented low-threshold detection ability of the battery’s SoC, and hence its conditional removal out of the system, protects its electrode from the effects of over-discharging, thus sustaining its expected lifecycle.
- Weight reduction of the gadgets: the smaller sizes of capacitors, inductors, etc. decreases the size of the entire system, making it more flexible for size-constraint applications.
- Financial reliability: the decreased complexities in the algorithms’ establishments for different control sections of the design (i.e., MPPT control, current suppression, etc.), as well as the minimized components size, makes the overall design cost effective, and able to be manufactured without the need of special machinery and big industrial plants.
- Flexibility for improvement: while only modifying the power electronics items, the system could fit for larger PVA applications.
- Ability of hybridization: a set of this system could fit into multiple 3 × 3 PVA composing a PV farm, where the output of each is mutually injected to a DC grid as shown in Figure 27.
- Arduino: as a central processing unit, used to execute arithmetical procedures (calculation of power, etc.) as well as for the implementation of the modified MPPT algorithm.
- Liquid Crystal Display (LCD): this shall replace the scopes used during the simulation in Matlab/Simulink, thus offering a vivid physical display.
- Voltage/current sensors: used to captivate the real current/voltage quantities from the PVA. These sensors’ data are then to be subjected to Analog to Digital Converters (ADC) to be inputted as discrete samples into the processor.
- Power electronic converters: implemented in Printed Circuit Boards (PCBs) in order to reduce space and facilitate connections.
- PVC enclosure: to cover the electronic boards of the design, making it waterproof and shock absorbent.
10. Conclusions
Author Contributions
Funding
Institutional Review Board Statement
Informed Consent Statement
Data Availability Statement
Conflicts of Interest
Nomenclature
| Abbreviations | |
| ADC | Analog to Digital Conversion |
| DC | Direct Current |
| DoD | Depth of Discharge |
| ESS | Energy Storage System |
| HC | Honey Comb |
| IGBT | Insulated Gate Bipolar Transistor |
| IP | Ingress Protection |
| LCD | Liquid Crystal Display |
| Li-I | Lithium-Ion |
| MOSFET | Metal Oxide Semi-conductor Field Effect Transistor |
| MPPT | Maximum Power Point Tracking |
| P&O | Perturb and Observe |
| PG | Proportional Gain |
| PCB | Printed Circuit Board |
| PI | Proportional Integral |
| PV | Photo Voltaic |
| PVA | PV Array |
| PVC | Polyvinyl Chloride |
| PVR | PV Reconfiguration |
| PWM | Pulse Width Modulation |
| SIP | Solar Irradiance Pattern |
| SoC | State of Charge |
| SP | Series Parallel |
| STC | Standard Test Conditions |
| TCT | Total Cross Tied |
| Units | |
| A | Ampere |
| s | Second |
| V | Volt |
| W | Watt |
| Irradiance, Watts per meter squared | |
| Symbols | |
| Carbon dioxide | |
| Battery charging current | |
| Reference current |
References
- Pal, P.; Mukherjee, V.; Kumar, P.; Makhatha, M.E. Pre-feasibility analysis and performance assessment of solar photovoltaic (PV) modules for the application of renewable power generation. Mater. Today Proc. 2021, 39, 1813–1819. [Google Scholar] [CrossRef]
- Gielen, D.; Boshell, F.; Saygin, D.; Bazilian, M.D.; Wagner, N.; Gorini, R. The role of renewable energy in the global energy transformation. Energy Strategy Rev. 2019, 24, 38–50. [Google Scholar] [CrossRef]
- Boström, T.; Babar, B.; Hansen, J.B.; Good, C. The pure PV-EV energy system—A conceptual study of a nationwide energy system based solely on photovoltaics and electric vehicles. Smart Energy 2021, 1, 100001. [Google Scholar] [CrossRef]
- Li, G.; Shittu, S.; Diallo, T.M.O.; Yu, M.; Zhao, X.; Ji, J. A review of solar photovoltaic-thermoelectric hybrid system for electricity generation. Energy 2018, 158, 41–58. [Google Scholar] [CrossRef]
- Nwaigwe, K.; Mutabilwa, P.; Dintwa, E. An overview of solar power (PV systems) integration into electricity grids. Mater. Sci. Energy Technol. 2019, 2, 629–633. [Google Scholar] [CrossRef]
- Osmani, K.; Haddad, A.; Lemenand, T.; Castanier, B.; Ramadan, M. A review on maintenance strategies for PV systems. Sci. Total. Environ. 2020, 746, 141753. [Google Scholar] [CrossRef] [PubMed]
- Simonazzi, M.; Chiorboli, G.; Cova, P.; Menozzi, R.; Santoro, D.; Sapienza, S.; Sciancalepore, C.; Sozzi, G.; Delmonte, N. Smart soiling sensor for PV modules. Microelectron. Reliab. 2020, 114, 113789. [Google Scholar] [CrossRef]
- Osmani, K.; Ramadan, M.; Haddad, A.; Lemenand, T.; Castanier, B. A Short Review on Mathematical Algorithms for Predictive Maintenance Techniques and Anomaly Detection in PV Systems. In Proceedings of the 31st European Safety and Reliability Conference, ESREL, Angers, France, 19–23 September 2021; pp. 3222–3229. [Google Scholar]
- Pei, T.; Zhang, J.; Li, L.; Hao, X. A fault locating method for PV arrays based on improved voltage sensor placement. Sol. Energy 2020, 201, 279–297. [Google Scholar] [CrossRef]
- Pratt, L.; Govender, D.; Klein, R. Defect detection and quantification in electroluminescence images of solar PV modules using U-net semantic segmentation. Renew. Energy 2021, 178, 1211–1222. [Google Scholar] [CrossRef]
- Cole, W.; Greer, D.; Ho, J.; Margolis, R. Considerations for maintaining resource adequacy of electricity systems with high penetrations of PV and storage. Appl. Energy 2020, 279, 115795. [Google Scholar] [CrossRef]
- Majeed, R.; Waqas, A.; Sami, H.; Ali, M.; Shahzad, N. Experimental investigation of soiling losses and a novel cost-effective cleaning system for PV modules. Sol. Energy 2020, 201, 298–306. [Google Scholar] [CrossRef]
- Osmani, K.; Ramadan, M.; Haddad, A.; Lemenand, T.; Castanier, B. An Overview on the Use of Phase Change Material (PCM) for PV Cooling. Key Eng. Mater. 2022, 922, 3–9. [Google Scholar] [CrossRef]
- de Oliveira, A.K.V.; Aghaei, M.; Rüther, R. Aerial infrared thermography for low-cost and fast fault detection in utility-scale PV power plants. Sol. Energy 2020, 211, 712–724. [Google Scholar] [CrossRef]
- Alves, R.H.F.; Júnior, G.A.D.D.; Marra, E.G.; Lemos, R.P. Automatic fault classification in photovoltaic modules using Convolutional Neural Networks. Renew. Energy 2021, 179, 502–516. [Google Scholar] [CrossRef]
- Maleki, A.; Haghighi, A.; Assad, M.E.H.; Mahariq, I.; Nazari, M.A. A review on the approaches employed for cooling PV cells. Sol. Energy 2020, 209, 170–185. [Google Scholar] [CrossRef]
- Yurtseven, K.; Karatepe, E.; Deniz, E. Sensorless fault detection method for photovoltaic systems through mapping the inherent characteristics of PV plant site: Simple and practical. Sol. Energy 2021, 216, 96–110. [Google Scholar] [CrossRef]
- Clavijo-Blanco, J.; Álvarez-Tey, G.; Saborido-Barba, N.; Barberá-González, J.; García-López, C.; Jiménez-Castañeda, R. Laboratory tests for the evaluation of the degradation of a photovoltaic plant of 2.85 MWp with different classes of PV modules. Renew. Energy 2021, 174, 262–277. [Google Scholar] [CrossRef]
- Li, C.; Yang, Y.; Zhang, K.; Zhu, C.; Wei, H. A fast MPPT-based anomaly detection and accurate fault diagnosis technique for PV arrays. Energy Convers. Manag. 2021, 234, 113950. [Google Scholar] [CrossRef]
- Osmani, K.; Haddad, A.; Lemenand, T.; Castanier, B.; Ramadan, M. Material Based Fault Detection Methods for PV Systems. Key Eng. Mater. 2020, 865, 111–115. [Google Scholar] [CrossRef]
- Abdulmunem, A.R.; Samin, P.M.; Rahman, H.A.; Hussien, H.A.; Mazali, I.I. Enhancing PV Cell’s electrical efficiency using phase change material with copper foam matrix and multi-walled carbon nanotubes as passive cooling method. Renew. Energy 2020, 160, 663–675. [Google Scholar] [CrossRef]
- Ameur, A.; Berrada, A.; Loudiyi, K.; Aggour, M. Forecast modeling and performance assessment of solar PV systems. J. Clean. Prod. 2020, 267, 122167. [Google Scholar] [CrossRef]
- Fares, E.; Bicer, Y. Comparative performance evaluation of c-Si and GaAs type PV cells with and without anti-soiling coating using energy and exergy analysis. Renew. Energy 2020, 146, 1010–1020. [Google Scholar] [CrossRef]
- Thopil, G.A.; Sachse, C.E.; Lalk, J.; Thopil, M.S. Techno-economic performance comparison of crystalline and thin film PV panels under varying meteorological conditions: A high solar resource southern hemisphere case. Appl. Energy 2020, 275, 115041. [Google Scholar] [CrossRef]
- Mirzaei, M.; Mohiabadi, M.Z. A comparative analysis of long-term field test of monocrystalline and polycrystalline PV power generation in semi-arid climate conditions. Energy Sustain. Dev. 2017, 38, 93–101. [Google Scholar] [CrossRef]
- Brecl, K.; Bokalič, M.; Topič, M. Annual energy losses due to partial shading in PV modules with cut wafer-based Si solar cells. Renew. Energy 2021, 168, 195–203. [Google Scholar] [CrossRef]
- Ansari, M.I.H.; Qurashi, A.; Nazeeruddin, M.K. Frontiers, opportunities, and challenges in perovskite solar cells: A critical review. J. Photochem. Photobiol. C Photochem. Rev. 2018, 35, 1–24. [Google Scholar] [CrossRef]
- Sultan, S.; Kim, J.H.; Kim, S.; Kwon, Y.; Lee, J.S. Innovative strategies toward challenges in PV-powered electrochemical CO2 reduction. J. Energy Chem. 2021, 60, 410–416. [Google Scholar] [CrossRef]
- Babajide, A.; Brito, M.C. Solar PV systems to eliminate or reduce the use of diesel generators at no additional cost: A case study of Lagos, Nigeria. Renew. Energy 2021, 172, 209–218. [Google Scholar] [CrossRef]
- Ghadikolaei, S.S.C. An enviroeconomic review of the solar PV cells cooling technology effect on the CO2 emission reduction. Sol. Energy 2021, 216, 468–492. [Google Scholar] [CrossRef]
- Gómez-Navarro, T.; Brazzini, T.; Alfonso-Solar, D.; Vargas-Salgado, C. Analysis of the potential for PV rooftop prosumer production: Technical, economic and environmental assessment for the city of Valencia (Spain). Renew. Energy 2021, 174, 372–381. [Google Scholar] [CrossRef]
- Wang, M.; Mao, X.; Gao, Y.; He, F. Potential of carbon emission reduction and financial feasibility of urban rooftop photovoltaic power generation in Beijing. J. Clean. Prod. 2018, 203, 1119–1131. [Google Scholar] [CrossRef]
- Gil, G.O.; Chowdhury, J.I.; Balta-Ozkan, N.; Hu, Y.; Varga, L.; Hart, P. Optimising renewable energy integration in new housing developments with low carbon technologies. Renew. Energy 2021, 169, 527–540. [Google Scholar] [CrossRef]
- Dutta, R. Use of Clean, Renewable and Alternative Energies in Mitigation of Greenhouse Gases; Elsevier: Amsterdam, The Netherlands, 2020; Volume 3, pp. 821–834. [Google Scholar] [CrossRef]
- Razmjoo, A.; Kaigutha, L.G.; Rad, M.A.V.; Marzband, M.; Davarpanah, A.; Denai, M. A Technical analysis investigating energy sustainability utilizing reliable renewable energy sources to reduce CO2 emissions in a high potential area. Renew. Energy 2021, 164, 46–57. [Google Scholar] [CrossRef]
- Huuki, H.; Karhinen, S.; Böök, H.; Ding, C.; Ruokamo, E. Residential solar power profitability with thermal energy storage and carbon-corrected electricity prices. Util. Policy 2021, 68, 101157. [Google Scholar] [CrossRef]
- Akinsipe, O.C.; Moya, D.; Kaparaju, P. Design and economic analysis of off-grid solar PV system in Jos-Nigeria. J. Clean. Prod. 2021, 287, 125055. [Google Scholar] [CrossRef]
- Osmani, K.; Haddad, A.; Jaber, H.; Lemenand, T.; Castanier, B.; Ramadan, M. Mitigating the effects of partial shading on PV system’s performance through PV array reconfiguration: A review. Therm. Sci. Eng. Prog. 2022, 31, 101280. [Google Scholar] [CrossRef]
- Al-Addous, M.; Dalala, Z.; Class, C.B.; Alawneh, F.; Al-Taani, H. Performance analysis of off-grid PV systems in the Jordan Valley. Renew. Energy 2017, 113, 930–941. [Google Scholar] [CrossRef]
- Grande, L.S.A.; Yahyaoui, I.; Gómez, S.A. Energetic, economic and environmental viability of off-grid PV-BESS for charging electric vehicles: Case study of Spain. Sustain. Cities Soc. 2018, 37, 519–529. [Google Scholar] [CrossRef]
- Satpathy, R.; Pamuru, V. Chapter 7—Off-Grid Solar Photovoltaic Systems. Solar PV Power Design, Manufacturing and Applications from Sand to Systems; Academic Press: Cambridge, MA, USA, 2021; pp. 267–315. [Google Scholar]
- Osmani, K.; Ramadan, M.; Lemenand, T.; Castanier, B.; Haddad, A. Optimization of PV array tilt angle for minimum levelized cost of energy. Comput. Electr. Eng. 2021, 96, 107474. [Google Scholar] [CrossRef]
- Said, Z.; Mehmood, A.; Waqas, A.; Hachicha, A.A.; Loni, R. Central versus off-grid photovoltaic system, the optimal option for the domestic sector based on techno-economic-environmental assessment for United Arab Emirates. Sustain. Energy Technol. Assess. 2021, 43, 100944. [Google Scholar]
- Mulleriyawage, U.G.K.; Shen, W.X. Optimally sizing of battery energy storage capacity by operational optimization of residential PV-Battery systems: An Australian household case study. Renew. Energy 2020, 160, 852–864. [Google Scholar] [CrossRef]
- El Kafazi, I.; Lafkih, M.; Bannari, R. PV generator and energy storage systems for laboratory building. Energy Rep. 2020, 6, 672–679. [Google Scholar] [CrossRef]
- Barzegkar-Ntovom, G.; Chatzigeorgiou, N.G.; Nousdilis, A.I.; Vomva, S.A.; Kryonidis, G.C.; Kontis, E.O.; Georghiou, G.E.; Christoforidis, G.C.; Papagiannis, G.K. Assessing the viability of battery energy storage systems coupled with photovoltaics under a pure self-consumption scheme. Renew. Energy 2020, 152, 1302–1309. [Google Scholar] [CrossRef]
- Wang, Y.; Das, R.; Putrus, G.; Kotter, R. Economic evaluation of photovoltaic and energy storage technologies for future domestic energy systems—A case study of the UK. Energy 2020, 203, 117826. [Google Scholar] [CrossRef]
- Osmani, K.; Alkhedher, M.; Ramadan, M.; Choi, D.S.; Li, L.K.; Doranehgard, M.H.; Olabi, A.-G. Recent progress in the thermal management of lithium-ion batteries. J. Clean. Prod. 2023, 389, 136024. [Google Scholar] [CrossRef]
- Liu, J.; Chen, X.; Yang, H.; Li, Y. Energy storage and management system design optimization for a photovoltaic integrated low-energy building. Energy 2020, 190, 116424. [Google Scholar] [CrossRef]
- Yu, H.J.J. System contributions of residential battery systems: New perspectives on PV self-consumption. Energy Econ. 2021, 96, 105151. [Google Scholar] [CrossRef]
- Aniello, G.; Shamon, H.; Kuckshinrichs, W. Micro-economic assessment of residential PV and battery systems: The underrated role of financial and fiscal aspects. Appl. Energy 2021, 281, 115667. [Google Scholar] [CrossRef]
- Alsolami, M. A multi-input, multi-stage step-up DC-DC converter for PV applications. Alex. Eng. J. 2021, 60, 2315–2324. [Google Scholar] [CrossRef]
- Raj, A.; Arya, S.R.; Gupta, J. Solar PV array-based DC–DC converter with MPPT for low power applications. Renew. Energy Focus 2020, 34, 109–119. [Google Scholar] [CrossRef]
- Kumar, L.A.; Alexander, S.A.; Rajendran, M. Power Electronic Converters for Solar Photovoltaic Systems; Academic Press: Cambridge, MA, USA, 2021; pp. 207–234. [Google Scholar]
- Celikel, R.; Yilmaz, M.; Gundogdu, A. A voltage scanning-based MPPT method for PV power systems under complex partial shading conditions. Renew. Energy 2022, 184, 361–373. [Google Scholar] [CrossRef]
- Mirzaei, A.; Rezvanyvardom, M. High voltage gain soft switching full bridge interleaved Flyback DC-DC converter for PV applications. Sol. Energy 2020, 196, 217–227. [Google Scholar] [CrossRef]
- Revathi, B.S.; Mahalingam, P.; Gonzalez-Longatt, F. Interleaved high gain DC-DC converter for integrating solar PV source to DC bus. Sol. Energy 2019, 188, 924–934. [Google Scholar] [CrossRef]
- Cibira, G. PV cell electrical parameters dynamic modelling based on double-diode five-parameter reduced forms. Appl. Surf. Sci. 2018, 461, 98–101. [Google Scholar] [CrossRef]
- Barth, N.; Jovanovic, R.; Ahzi, S.; Khaleel, M.A. PV panel single and double diode models: Optimization of the parameters and temperature dependence. Sol. Energy Mater. Sol. Cells 2016, 148, 87–98. [Google Scholar] [CrossRef]
- de Oliveira, I.; Capovilla, D.A.; Moura, A.L.; Timóteo, V.S.; Carvalho, J.F.; Frejlich, J. Nonlinear photovoltaic effect in Sillenite photorefractive crystals. Opt. Mater. 2017, 66, 72–78. [Google Scholar] [CrossRef]
- Wang, J.; Yang, B.; Li, D.; Zeng, C.; Chen, Y.; Guo, Z.; Zhang, X.; Tan, T.; Shu, H.; Yu, T. Photovoltaic cell parameter estimation based on improved equilibrium optimizer algorithm. Energy Convers. Manag. 2021, 236, 114051. [Google Scholar] [CrossRef]
- Archila, L.M.P.; Rodríguez, J.D.B.; Correa, R. Implicit modelling of series-parallel photovoltaic arrays using double-diode model and its solution. Sol. Energy 2021, 214, 131–137. [Google Scholar] [CrossRef]
- Amir, A.; Che, H.S.; Amir, A.; El Khateb, A.; Rahim, N.A. Transformerless high gain boost and buck-boost DC-DC converters based on extendable switched capacitor (SC) cell for stand-alone photovoltaic system. Sol. Energy 2018, 171, 212–222. [Google Scholar] [CrossRef]
- Saravanan, S.; Babu, N.R. A modified high step-up non-isolated DC-DC converter for PV application. J. Appl. Res. Technol. 2017, 15, 242–249. [Google Scholar] [CrossRef]
- Revathi, B.S.; Prabhakar, M. Non isolated high gain DC-DC converter topologies for PV applications—A comprehensive review. Renew. Sustain. Energy Rev. 2016, 66, 920–933. [Google Scholar] [CrossRef]
- Tewari, N.; Sreedevi, V. A novel single switch dc-dc converter with high voltage gain capability for solar PV based power generation systems. Sol. Energy 2018, 171, 466–477. [Google Scholar] [CrossRef]
- Dileep, G.; Singh, S. Selection of non-isolated DC-DC converters for solar photovoltaic system. Renew. Sustain. Energy Rev. 2017, 76, 1230–1247. [Google Scholar] [CrossRef]
- Van De Sande, W.; Ravyts, S.; Sangwongwanich, A.; Manganiello, P.; Yang, Y.; Blaabjerg, F.; Driesen, J.; Daenen, M. A mission profile-based reliability analysis framework for photovoltaic DC-DC converters. Microelectron. Reliab. 2019, 101, 113383. [Google Scholar] [CrossRef]
- Amir, A.; Amir, A.; Che, H.S.; Elkhateb, A.; Rahim, N.A. Comparative analysis of high voltage gain DC-DC converter topologies for photovoltaic systems. Renew. Energy 2019, 136, 1147–1163. [Google Scholar] [CrossRef]
- Anita, S.J.; Ahmed, Y.S.; Prabhu, D.H.; Govind, S. Proposed modified solar based dc-dc quadratic boost converter for modern irrigation system. Mater. Today: Proc. 2020, 33, 4656–4662. [Google Scholar] [CrossRef]
- Yang, Y.; Wu, Q.; Lin, W.; Chi, X.; Liu, D.; Jiang, A. Design and Simulation of a Kind of Wide, High Input Voltage DC-DC Converter for PV. IFAC-PapersOnLine 2017, 50, 2125–2130. [Google Scholar] [CrossRef]
- Rezvanyvardom, M.; Mirzaei, A. High gain configuration of modified ZVT SEPIC-Boost DC-DC converter with coupled inductors for photovoltaic applications. Sol. Energy 2020, 208, 357–367. [Google Scholar] [CrossRef]
- Mirza, A.F.; Ling, Q.; Javed, M.Y.; Mansoor, M. Novel MPPT techniques for photovoltaic systems under uniform irradiance and Partial shading. Sol. Energy 2019, 184, 628–648. [Google Scholar] [CrossRef]
- Behera, M.K.; Saikia, L.C. A new combined extreme learning machine variable steepest gradient ascent MPPT for PV system based on optimized PI-FOI cascade controller under uniform and partial shading conditions. Sustain. Energy Technol. Assess. 2020, 42, 100859. [Google Scholar] [CrossRef]
- Kamran, M.; Mudassar, M.; Fazal, M.R.; Asghar, M.U.; Bilal, M.; Asghar, R. Implementation of improved Perturb & Observe MPPT technique with confined search space for standalone photovoltaic system. J. King Saud Univ.—Eng. Sci. 2020, 32, 432–441. [Google Scholar] [CrossRef]
- Abdel-Salam, M.; El-Mohandes, M.-T.; Goda, M. An improved perturb-and-observe based MPPT method for PV systems under varying irradiation levels. Sol. Energy 2018, 171, 547–561. [Google Scholar] [CrossRef]
- Devi, V.K.; Premkumar, K.; Beevi, A.B.; Ramaiyer, S. A modified Perturb & Observe MPPT technique to tackle steady state and rapidly varying atmospheric conditions. Sol. Energy 2017, 157, 419–426. [Google Scholar] [CrossRef]
- Ahmed, J.; Salam, Z. An improved perturb and observe (P&O) maximum power point tracking (MPPT) algorithm for higher efficiency. Appl. Energy 2015, 150, 97–108. [Google Scholar] [CrossRef]
- Shahid, H.; Kamran, M.; Mehmood, Z.; Saleem, M.Y.; Mudassar, M.; Haider, K. Implementation of the novel temperature controller and incremental conductance MPPT algorithm for indoor photovoltaic system. Sol. Energy 2018, 163, 235–242. [Google Scholar] [CrossRef]
- Tey, K.S.; Mekhilef, S. Modified incremental conductance MPPT algorithm to mitigate inaccurate responses under fast-charging solar irradiation level. Sol. Energy 2014, 101, 333–342. [Google Scholar] [CrossRef]
- Murtaza, A.; Chiaberge, M.; Spertino, F.; Shami, U.T.; Boero, D.; De Giuseppe, M. MPPT technique based on improved evaluation of photovoltaic parameters for uniformly irradiated photovoltaic array. Electr. Power Syst. Res. 2017, 145, 248–263. [Google Scholar] [CrossRef]
- Das, P. Maximum Power Tracking Based Open Circuit Voltage Method for PV System. Energy Procedia 2016, 90, 2–13. [Google Scholar] [CrossRef]
- Fares, D.; Fathi, M.; Shams, I.; Mekhilef, S. A novel global MPPT technique based on squirrel search algorithm for PV module under partial shading conditions. Energy Convers. Manag. 2021, 230, 113773. [Google Scholar] [CrossRef]
- Zhao, Z.; Cheng, R.; Yan, B.; Zhang, J.; Zhang, Z.; Zhang, M.; Lai, L.L. A dynamic particles MPPT method for photovoltaic systems under partial shading conditions. Energy Convers. Manag. 2020, 220, 113070. [Google Scholar] [CrossRef]
- Mansoor, M.; Mirza, A.F.; Ling, Q. Harris hawk optimization-based MPPT control for PV systems under partial shading conditions. J. Clean. Prod. 2020, 274, 122857. [Google Scholar] [CrossRef]
- Mansoor, M.; Mirza, A.F.; Ling, Q.; Javed, M.Y. Novel Grass Hopper optimization based MPPT of PV systems for complex partial shading conditions. Sol. Energy 2020, 198, 499–518. [Google Scholar] [CrossRef]
- Senthilvel, A.; Vijeyakumar, K.; Vinothkumar, B. FPGA based implementation of MPPT algorithms for photovoltaic system under partial shading conditions. Microprocess. Microsyst. 2020, 77, 103011. [Google Scholar] [CrossRef]
- Mirza, A.F.; Mansoor, M.; Ling, Q.; Yin, B.; Javed, M.Y. A Salp-Swarm Optimization based MPPT technique for harvesting maximum energy from PV systems under partial shading conditions. Energy Convers. Manag. 2020, 209, 112625. [Google Scholar] [CrossRef]
- Titri, S.; Larbes, C.; Toumi, K.Y.; Benatchba, K. A new MPPT controller based on the Ant colony optimization algorithm for Photovoltaic systems under partial shading conditions. Appl. Soft Comput. 2017, 58, 465–479. [Google Scholar] [CrossRef]
- da Rocha, M.V.; Sampaio, L.P.; da Silva, S.A.O. Comparative analysis of MPPT algorithms based on Bat algorithm for PV systems under partial shading condition. Sustain. Energy Technol. Assess. 2020, 40, 100761. [Google Scholar] [CrossRef]
- Fathy, A.; Rezk, H.; Yousri, D. A robust global MPPT to mitigate partial shading of triple-junction solar cell-based system using manta ray foraging optimization algorithm. Sol. Energy 2020, 207, 305–316. [Google Scholar] [CrossRef]
- Pal, R.S.; Mukherjee, V. Metaheuristic based comparative MPPT methods for photovoltaic technology under partial shading condition. Energy 2020, 212, 118592. [Google Scholar] [CrossRef]
- Avila, L.; De Paula, M.; Trimboli, M.; Carlucho, I. Deep reinforcement learning approach for MPPT control of partially shaded PV systems in Smart Grids. Appl. Soft Comput. 2020, 97, 106711. [Google Scholar] [CrossRef]
- Laxman, B.; Annamraju, A.; Srikanth, N.V. A grey wolf optimized fuzzy logic based MPPT for shaded solar photovoltaic systems in microgrids. Int. J. Hydrog. Energy 2021, 46, 10653–10665. [Google Scholar] [CrossRef]
- Charin, C.; Ishak, D.; Zainuri, M.A.A.M.; Ismail, B.; Jamil, M.K.M. A hybrid of bio-inspired algorithm based on Levy flight and particle swarm optimizations for photovoltaic system under partial shading conditions. Sol. Energy 2021, 217, 1–14. [Google Scholar] [CrossRef]
- Mohapatra, A.; Nayak, B.; Das, P.; Mohanty, K.B. A review on MPPT techniques of PV system under partial shading condition. Renew. Sustain. Energy Rev. 2017, 80, 854–867. [Google Scholar] [CrossRef]
- Diab, A.A.Z.; Rezk, H. Global MPPT based on flower pollination and differential evolution algorithms to mitigate partial shading in building integrated PV system. Sol. Energy 2017, 157, 171–186. [Google Scholar] [CrossRef]
- Yang, B.; Zhong, L.; Zhang, X.; Shu, H.; Yu, T.; Li, H.; Jiang, L.; Sun, L. Novel bio-inspired memetic salp swarm algorithm and application to MPPT for PV systems considering partial shading condition. J. Clean. Prod. 2019, 215, 1203–1222. [Google Scholar] [CrossRef]
- Jose, B.K. Fuzzy Based Maximum Power Point Tracking of PV Array under Non-uniform Irradiance Conditions. Mater. Today Proc. 2020, 24, 1835–1842. [Google Scholar] [CrossRef]
- Bharathi, K.; Sasikumar, M. Power flow control based on bidirectional converter for hybrid power generation system using microcontroller. Microprocess. Microsyst. 2021, 82, 103950. [Google Scholar] [CrossRef]
- Siva Reddy, R.V. Microcontroller based bidirectional buck–boost converter for photo-voltaic power plant. J. Electr. Syst. Inf. Technol. 2018, 5, 745–758. [Google Scholar] [CrossRef]
- Kanta, S.; Plangklang, B.; Subsingha, W. Design of a Bi-directional DC-DC 4 Phase Interleave Converter for PV Applications. Energy Procedia 2014, 56, 604–609. [Google Scholar] [CrossRef]
- Chu, G.; Wen, H.; Jiang, L.; Hu, Y.; Li, X. Bidirectional flyback based isolated-port submodule differential power processing optimizer for photovoltaic applications. Sol. Energy 2017, 158, 929–940. [Google Scholar] [CrossRef]
- Spier, D.; Oggier, G.; da Silva, S. Dynamic modeling and analysis of the bidirectional DC-DC boost-buck converter for renewable energy applications. Sustain. Energy Technol. Assess. 2019, 34, 133–145. [Google Scholar] [CrossRef]
- Mao, M.; Zhang, L.; Yang, L.; Chong, B.; Huang, H.; Zhou, L. MPPT using modified salp swarm algorithm for multiple bidirectional PV-Cuk converter system under partial shading and module mismatch. Sol. Energy 2020, 209, 334–349. [Google Scholar] [CrossRef]
- Kumar, L.A.; Alexander, S.A.; Rajendran, M. Power Electronic Converters for Solar Photovoltaic Systems; Academic Press: Cambridge, MA, USA, 2021; pp. 235–288. [Google Scholar]
- Ajmal, A.M.; Babu, T.S.; Ramachandaramurthy, V.K.; Yousri, D.; Ekanayake, J.B. Static and dynamic reconfiguration approaches for mitigation of partial shading influence in photovoltaic arrays. Sustain. Energy Technol. Assess. 2020, 40, 100738. [Google Scholar] [CrossRef]
- Yadav, A.S.; Mukherjee, V. Conventional and advanced PV array configurations to extract maximum power under partial shading conditions: A review. Renew. Energy 2021, 178, 977–1005. [Google Scholar] [CrossRef]
- Krishna, G.S.; Moger, T. Reconfiguration strategies for reducing partial shading effects in photovoltaic arrays: State of the art. Sol. Energy 2019, 182, 429–452. [Google Scholar] [CrossRef]
- Yadav, V.K.; Yadav, A.; Yadav, R.; Mittal, A.; Wazir, N.H.; Gupta, S.; Pachauri, R.K.; Ghosh, S. A novel reconfiguration technique for improvement of PV reliability. Renew. Energy 2022, 182, 508–520. [Google Scholar] [CrossRef]
- Krishna, G.S.; Moger, T. Improved SuDoKu reconfiguration technique for total-cross-tied PV array to enhance maximum power under partial shading conditions. Renew. Sustain. Energy Rev. 2019, 109, 333–348. [Google Scholar] [CrossRef]
- Meerimatha, G.; Rao, L. Novel reconfiguration approach to reduce line losses of the photovoltaic array under various shading conditions. Energy 2020, 196, 117120. [Google Scholar] [CrossRef]
- Calcabrini, A.; Muttillo, M.; Weegink, R.; Manganiello, P.; Zeman, M.; Isabella, O. A fully reconfigurable series-parallel photovoltaic module for higher energy yields in urban environments. Renew. Energy 2021, 179, 1–11. [Google Scholar] [CrossRef]
- Malathy, S.; Ramaprabha, R. Reconfiguration strategies to extract maximum power from photovoltaic array under partially shaded conditions. Renew. Sustain. Energy Rev. 2018, 81, 2922–2934. [Google Scholar] [CrossRef]
- Potnuru, S.R.; Pattabiraman, D.; Ganesan, S.I.; Chilakapati, N. Positioning of PV panels for reduction in line losses and mismatch losses in PV array. Renew. Energy 2015, 78, 264–275. [Google Scholar] [CrossRef]
- Nihanth, M.S.S.; Ram, J.P.; Pillai, D.S.; Ghias, A.M.; Garg, A.; Rajasekar, N. Enhanced power production in PV arrays using a new skyscraper puzzle based one-time reconfiguration procedure under partial shade conditions (PSCs). Sol. Energy 2019, 194, 209–224. [Google Scholar] [CrossRef]
- Osmani, K.; Haddad, A.; Lemenand, T.; Castanier, B.; Ramadan, M. An investigation on maximum power extraction algorithms from PV systems with corresponding DC-DC converters. Energy 2021, 224, 120092. [Google Scholar] [CrossRef]
- Jaschke, R. Conduction Losses in DC/DC-Converters as buckboost/boostbuck synchronous rectifier types. In Proceedings of the 2007 Compatibility in Power Electronics, IEEE, Gdansk, Poland, 29 May–1 June 2007. [Google Scholar] [CrossRef]
- Ayachit, A.; Kazimierczuk, M.K. Averaged Small-Signal Model of PWM DC-DC Converters in CCM Including Switching Power Loss. IEEE Trans. Circuits Syst. II Express Briefs 2018, 66, 262–266. [Google Scholar] [CrossRef]
- Panda, A.K.; Aroul, K. A Novel Technique to Reduce the Switching Losses in a Synchronous Buck Converter. In Proceedings of the 2006 International Conference on Power Electronic, Drives and Energy Systems, IEEE, New Delhi, India, 12–15 December 2006. [Google Scholar] [CrossRef]
- Abu-aisheh, A.A.; Batarseh, M.G. Chapter 15—DC-DC Converters. Electric Renewable Energy Systems; Academic Press: Cambridge, MA, USA, 2016; pp. 337–353. [Google Scholar]
- Available online: https://www.onsemi.com/pub/Collateral/AND9135-D.PDF (accessed on 1 April 2023).
- Jadhav, S.; Devdas, N.; Nisar, S.; Bajpai, V. Bidirectional DC-DC converter in Solar PV System for Battery Charging Application. In Proceedings of the 2018 International Conference on Smart City and Emerging Technology (ICSCET), IEEE, Mumbai, India, 5 January 2018. [Google Scholar] [CrossRef]




























| Module Data | Value | Model Parameters | Value |
|---|---|---|---|
| Maximum power | 213.15 [W] | Light generated current | 7.8654 [A] |
| Open circuit voltage | 36.3 [V] | Diode saturation current | 2.9273 [A] |
| Short circuit current | 7.84 [A] | Diode ideality factor | 0.98119 |
| Voltage at maximum power | 29 [V] | Shunt resistance | 313.0553 [] |
| 7.35 [A] | Series resistance | ] |
| Irradiance [ | 1000 | t = 0 s t = 6.5 s | t = 1 s t = 2 s t = 4 s t = 7.7 s | t = 2 s t = 7.2 s t = 9 s | t = 5 s t = 10 s |
| 900 | t = 0.7 s t = 2.7 s t = 6 s t = 8.2 s | t = 0.7 s t = 2.7 s t = 3.7 s t = 8 s | t = 1.7 s t = 2.2 s t = 7.2 s | t = 9 s | |
| 800 | t = 2 s t = 5 s t = 8.2 s t = 10 s | t = 1 s t = 2 s t = 6 s t = 8 s | t = 1.5 s t = 2.4 s t = 7 s t = 9.4 s | t = 8 s | |
| 700 | t = 1 s t = 2 s t = 3 s t = 7 s | t = 0.5 s t = 2.7 s t = 3.4 s t = 8.7 s | t = 1.2 s t = 2.7 s t = 5.2 s t = 6.7 s | t = 3 s | |
| 600 | t = 1.2 s t = 4.4 s t = 9.4 s | t = 1.2 s t = 5.4 s t = 8.4 s t = 9.4 s | t = 1 s t = 1.2 s t = 3 s t = 5 s t = 9.7 s | t = 1 s | |
| 500 | t = 1 s t = 3 s t = 5 s t = 7 s t = 8.7 s | t = 0 s t = 3 s t = 4.2 s t = 5.2 s | t = 0.75 s t = 1 s t = 3.26 s t = 3.49 s t = 4.74 s | t = 0 s | |
| 400 | t = 3.7 s t = 4.4 s t = 9.4 s | t = 8.7 s t = 9.4 s | t = 0.5 s t = 0.75 s t = 3.49 s t = 3.73 s t = 4.46 s | t = 2 s | |
| 300 | t = 3.6 s t = 9 s | t = 9 s t = 5.21 s | t = 0.29 s t = 0.5 s t = 3.73 s t = 4 s | t = 4 s | |
| 200 | t = 4.3 s t = 5.4 s | - | t = 0 s t = 0.29 s t = 4 s t = 4.24 s | t = 6 s | |
| 100 | t = 4 s t = 9 s | - | - | t = 7 s | |
| Solar Irradiation Patterns | SIP1 | SIP2 | SIP3 | SIP4 | |
| Parameter | Value |
|---|---|
| 15 kHz | |
| 29.8% | |
| H | |
| F |
| Battery Parameter | Value |
|---|---|
| Rated voltage | 24 V |
| Rated capacity | 150 Ah |
| Cut-off voltage | 18 V |
| Fully charged voltage | 27.9357 V |
| Nominal charging current | 58 A |
| Item | Value |
|---|---|
Disclaimer/Publisher’s Note: The statements, opinions and data contained in all publications are solely those of the individual author(s) and contributor(s) and not of MDPI and/or the editor(s). MDPI and/or the editor(s) disclaim responsibility for any injury to people or property resulting from any ideas, methods, instructions or products referred to in the content. |
© 2023 by the authors. Licensee MDPI, Basel, Switzerland. This article is an open access article distributed under the terms and conditions of the Creative Commons Attribution (CC BY) license (https://creativecommons.org/licenses/by/4.0/).
Share and Cite
Osmani, K.; Haddad, A.; Alkhedher, M.; Lemenand, T.; Castanier, B.; Ramadan, M. A Novel MPPT-Based Lithium-Ion Battery Solar Charger for Operation under Fluctuating Irradiance Conditions. Sustainability 2023, 15, 9839. https://doi.org/10.3390/su15129839
Osmani K, Haddad A, Alkhedher M, Lemenand T, Castanier B, Ramadan M. A Novel MPPT-Based Lithium-Ion Battery Solar Charger for Operation under Fluctuating Irradiance Conditions. Sustainability. 2023; 15(12):9839. https://doi.org/10.3390/su15129839
Chicago/Turabian StyleOsmani, Khaled, Ahmad Haddad, Mohammad Alkhedher, Thierry Lemenand, Bruno Castanier, and Mohamad Ramadan. 2023. "A Novel MPPT-Based Lithium-Ion Battery Solar Charger for Operation under Fluctuating Irradiance Conditions" Sustainability 15, no. 12: 9839. https://doi.org/10.3390/su15129839
APA StyleOsmani, K., Haddad, A., Alkhedher, M., Lemenand, T., Castanier, B., & Ramadan, M. (2023). A Novel MPPT-Based Lithium-Ion Battery Solar Charger for Operation under Fluctuating Irradiance Conditions. Sustainability, 15(12), 9839. https://doi.org/10.3390/su15129839

