Abstract
The purpose of the present mixed-methods study was two-fold: (i) to test the validity of a Sports Management knowledge, competencies, and skills framework developed during the New Miracle project to implement a tailored training program for sports managers; and (ii) to explore the managers’ perceived relevance, possess and need for training of knowledge, competencies, and skills. International focus groups with sports managers from four European countries have been organized to test the framework’s validity through a clustering and a sorting stage, including consensus agreement (Likert scale 1–6 pt.) and internal consistency (Cronbach’s alpha) assessment. Then, sports managers’ perceived relevance, possession, and need for training of knowledge competencies and skills items was assessed through an online rating (Likert scale 1–6 pt; p ≤ 0.05). Findings showed good validity, internal consistency, and a high consensus agreement in relation to the proposed competency framework and the crucial role of soft skills in the sports management profession. Furthermore, participants highlighted transversal and specific items in relation to Entry, Middle, and Senior managerial positions. A perceived lack of possess of several items emerged, especially belonging to the technical and knowledge spheres, leading to the practical implications regarding the need to design sound educational programs based on attendees’ specific career stages, educational backgrounds, and training needs.
Keywords:
sports managers; focus groups; relevant knowledge; competencies; skills; need for training 1. Introduction
Sports management (SM) is a well-established professional and educational domain, experiencing exponential growth since the late 70s [1,2]. The need to respond to the growing sports industry’s demands for qualified professionals for the management of sports organizations and programs determined the establishment of both formal and non-formal education and training worldwide. Furthermore, international associations (e.g., NASSM, North American Society for Sports Management; EASM, European Association for Sports Management; WASM, World Association for Sports Management; and COSMA, Commission on Sports Management Accreditation) have guaranteed a constructive dialogue between the academic and professional domains, promoted inter-institutional exchanges, and stimulated the debate for the sustainable advancement of this research area [3].
As an academic discipline, over the past decades, several studies have focused on SM’s legitimation and recognition [1,2,4,5,6], highlighting dominant field-related trends to adjust academic and vocational training. In particular, the definition of the SM foundational, relevant knowledge, necessary competencies, and skills (K/C/S), main features of roles and responsibilities in managing and leading sports organizations, and teaching/learning methodologies represented a priority to enhance the whole sector professionalization, SM graduates’ preparedness, and employees’ performance [7,8]. Note, the kaleidoscopic nature of the sports phenomenon and its impact on several dimensions of society (e.g., educational, health, recreational, cultural, economic, and policy) requires equipping sports managers with a variety of competencies and skills [7,8]. Furthermore, updated and evidence-based educational and vocational programs are crucial to increase SM employees’ efficiency in relation to the organizational missions, goals, strategies, structures, stakeholders, and internal and external environments.
At an international level, sustainability in the sports area represents both a great challenge and an opportunity [9]. In fact, sports are a powerful driver of sustainable development, playing a crucial role in the promotion of inter- and intra-sectorial development, peace, tolerance, respect, equality, health, social inclusion, and education [10]. Furthermore, sports events attract billions of people, becoming a unique platform of convergent interest of several stakeholders (e.g., spectators, athletes, coaches, staff, clubs/associations, fans, managers, leaders, governing bodies, policy institutions, and the actors in the business and media sectors), and the perfect avenue for sport-related entrepreneurship and intrapreneurship [11,12]. To respond to the rapidly changing employability demands in society and to ensure sustainable competitiveness and social fairness, the five-year European Skills Agenda plan has been established [13]. The plan implements the European Pillar of Social Rights launched in 2016 [14,15], which aimed to promote equal opportunities and access to the labor market, fair working conditions, and social protection and inclusion through a list of 20 rights and principles. In this framework, the European Commission stresses the crucial role of education, training, and lifelong learning to promote European citizens’ rights to enhance their employment opportunities, especially the youth [16]. Strengthening the core welfare and employment-friendly components of social sustainability should sit at the heart of EU policies [15]. Finally, digital transformation is changing the way we work, learn, and take part in society [13], determining the need to continue updating education and training programs to bridge the existing gap between the demands of the working sector and the graduates’/trainees’ preparedness. Thus, independently from the professional sector, innovation and adequate skills development, and a competency-based approach should be incorporated into academic and vocational paths, including the SM [17,18,19,20,21,22,23,24,25,26,27,28]. Indeed, curricula adjustments should reflect the changes occurring in business and society, which are aligned with industry demands and international policies and recommendations [13,29,30,31].
In the field of SM, the lack of a distinct competence framework to bridge the gap between employment demands, students’ preparedness, and skills development strategies within the higher education system determine a relevant variability of educational curricula within, between, and among national contexts [27]. Another issue is represented by the persistent gender imbalance in executive positions in sports organizations [32,33,34,35,36], which calls for appropriate and sustainable interventions, and educational programs to foster the development of women as leaders and managers, especially evident in the sports sector [37]. In this framework, the European Commission is promoting gender equality through tailored policy recommendations [33,38,39] and financing collaborative partnerships through the ERASMUS+ program. Among them, the European New Miracle project [40] has been co-financed to develop a tailored, evidence-based training program for female sports managers, targeting the development of relevant field-related competencies and skills. Although previous research addressed the need to highlight relevant K/C/S in the field of SM, fragmented information was available. To note, the literature review of Miragaia and Soares [41] addressed SM academic education from 1979 to 2014, focusing on the characteristics of the curricula, the accreditation process, the development of K/C/S, teaching/learning strategies, and professional prospects. The study highlighted business management, marketing, finance and accounting, and computer science as foundational knowledge in the SM to be implemented into application areas pertaining to the sports sociology, law, economics, marketing, and administration fields. Furthermore, the study highlighted the relevance of internships and experiential learning to prepare SM graduates for the industry demands. Conversely, the study of Novà [20] carried out under the European project New Age of Sports Management (NASME) focused on SM experts’ opinions to develop a sound competencies and skills model and recommendations towards the implementation of a competency-based educational approach to traditional SM academic paths. Finally, the systematic literature review of Santos et al. [42] framed the sports manager’s profile in relation to major competencies, roles, and responsibilities. However, to our knowledge, no study comprehensively systematized the relevant evidence-based knowledge in relation to SM K/C/S, taking into consideration different research perspectives (e.g., academic and vocational education, labor market) through a mixed-method (e.g., qualitative and quantitative) research design. This approach was deemed crucial not only to provide an updated, evidence-based list of relevant K/C/S but also to explore the relevance and impact of each component for the sports managers’ necessary education and work-related expected performance. Thus, to guide the implementation of effective education and training programs in SM [40], four main phases have been envisioned in the New Miracle project (Figure 1):
Figure 1.
The New Miracle project study design. Note: [7] = Guidotti et al. (2023), systematic literature review; [8] = Guidotti et al. (2023), Umbrella review.
- First, sound evidence-based knowledge of essential and complementary SM K/C/S in relation to both higher education and labor market perspectives was established [7,8]. During this phase, a rigorous literature search and quality assessment of manuscripts published during the past decade (e.g., 2012–2022) and retrieved on three main databases (e.g., EBSCOhost, Scopus, and Google Scholar) was performed, whose outcomes are presented in a systematic literature review on primary research articles [7] and an umbrella review of systematic and narrative review studies [8];
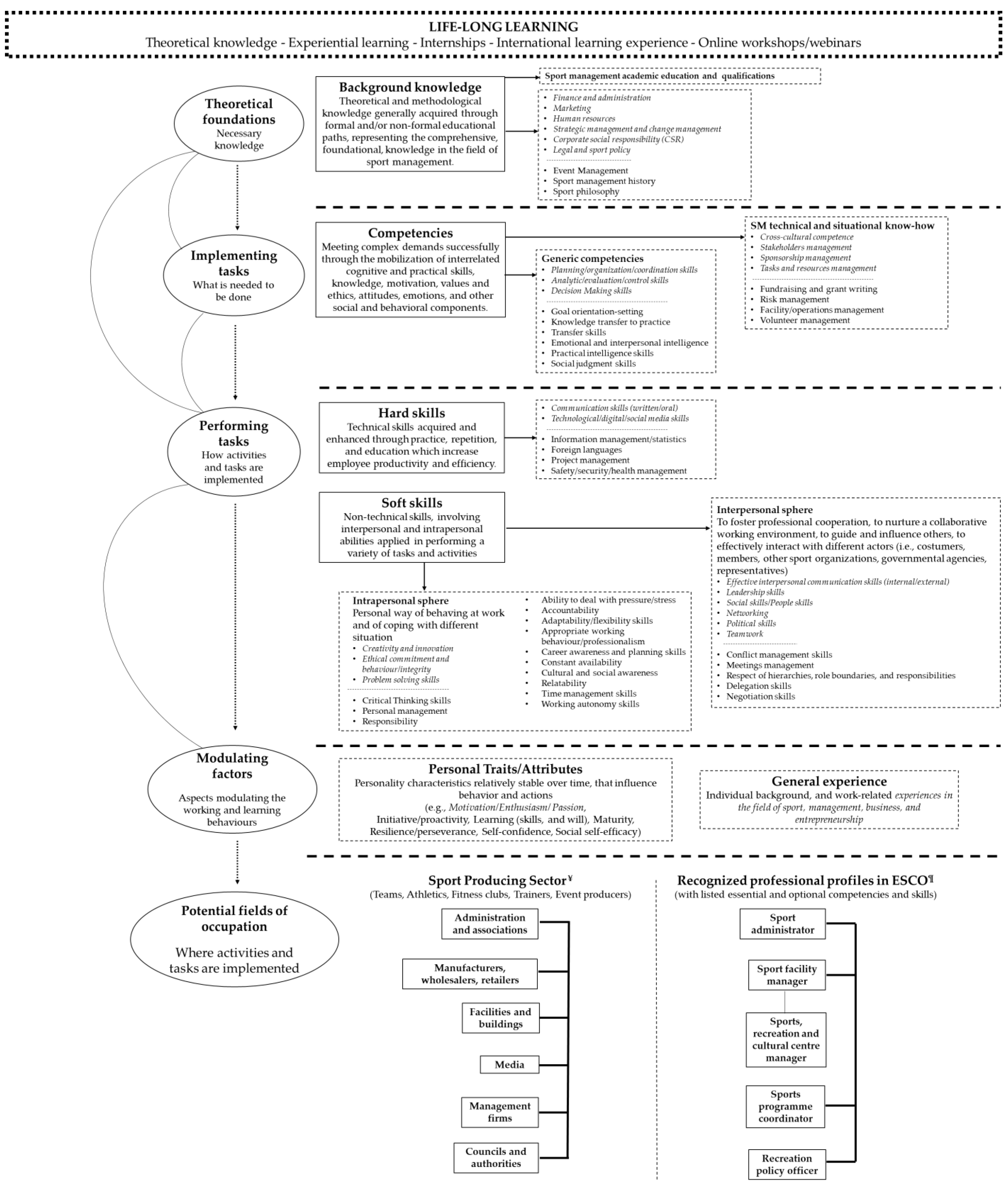
- Second, the collected information has been harmonized to develop a novel comprehensive SM K/C/S framework, including 70 items extracted and harmonized from the included manuscripts in the systematic [7] and umbrella [8] literature reviews and from the ESCO platform (Figure 2 and Appendix A);
Figure 2. Sports management developed competency framework. Note: modified from [7,8]. ¥ Adapted from the modified version of the “Sports Activity Model” ([12] = Woratschek et al., 2014). ¶ Professional occupations retrieved from the ESCO platform ([31] = European Skills, Competencies, Qualifications and Occupations). - Third, a participatory approach collecting the views of senior sports managers and potential end-users was deemed relevant to test the soundness of the proposed SM K/C/S framework; and
- Fourth, an exploratory analysis of end-users’ perceived relevance, possess, and need for training in relation to the identified K/C/S was envisioned.
Based on the relevant knowledge background [7,8] developed during the early stages of the New Miracle project, the general purpose of the present study was two-fold: (i) to test the validity of the developed SM K/C/S framework [7,8]; and (ii) to explore the sports managers’ perceived relevance, possess and need for training of the identified SM K/C/S. It was hypothesized that the eminence-based findings could be used as an effective tool for SM curricula implementation at higher education and sports organization levels.
2. Materials and Methods
The present study was performed under the Erasmus+ Sports Collaborative Partnership “Women—new leader’s empowerment in sports and physical education industry—New Miracle” co-financed by the European Commission (Project number: 622391-EPP-1-2020-1-LT-SPO-SCP), and approved by the University of Rome Foro Italico IRB (CAR 156/2023).
2.1. Study Design
To test the validity of the developed SM K/C/S framework [7,8], a mixed-method research design was considered (Figure 1). In particular, the focus group and survey methodologies were deemed appropriate to explore the views of Italian, Latvian, Lithuanian, and Slovakian sports managers involved in the New Miracle project [41,42]. In considering the kaleidoscopic nature of the SM field, an ethnographic research approach was considered crucial [43], with potential end-users of the developed SM K/C/S framework involved in both a participative (e.g., focus groups) and an individual (e.g., survey) phase. Furthermore, the validation of the framework encompassed a progressive-constructive approach, with each phase underpinning the following one. First, six senior sports managers of the Italian, Latvian, Lithuanian, and Slovakian Olympic Committees identified user-friendly descriptors for having a common understanding of meanings and contexts of the items to be investigated, agreed purposeful recruitment of participants, the standard operating procedures, the data collection tools, and data synthesis procedures. Three research questions were formulated:
- Are sports managers aware of the main five layers of the necessary education and training to operate in the sports industry (e.g., BK = Background, foundational necessary knowledge; C = Competencies for tasks management and performance, modulated by previous personal and working experiences; HS = Hard skills, representing the technical know-how; PT/A = Personal traits/attributes, modulating sports managers’ working behavior and performance; SS = Soft skills, representing intra- and inter-personal non-technical skills enhancing employees’ working relationships), which could guide their education/training choices and behaviors in a lifelong learning perspective?
- Do sports managers perceive the relevance of K/C/S in relation to the three main managerial levels (e.g., Entry, Middle, Senior), which could guide their educational focus and needs in relation to their current career stage? and
- Do sports managers perceive the relevancy, possess, and need of training for the identified K/C/S for their professional career in this field?
Then, European women sports managers (enrolled in the New Miracles project) as potential end-users were involved in two international focus groups to validate the developed SM K/C/S framework through clustering and a sorting stage. Finally, sports managers were invited to provide their perceived relevance, possess, and need for training of K/C/S to highlight their specific educational needs through the use of the SM competency framework.
The present design ensured eight quality criteria [44,45]: (i) relevance of the topic, based on SM recent research [7,8]; (ii) rigor, with clearly defined guidelines for the conduction of international focus groups with sports managers involved in the New Miracle project; (iii) sincerity, based on a collaborative, truthful cooperation between experts involved in the project for the identification of research questions, the conduction of the focus groups with no interferences with participants’ feedbacks and an objective approach to analyze the collected data; (iv) credibility, considering multiple insights and opinions derived from small-groups’ activities implemented during the focus groups; (v) resonance, with the involvement of experts and potential end-users of the SM K/C/S framework for a sound implementation of education and training pathways in this filed; (vi) significant contribution, based on the potential relevance of the present findings in fostering the debate on SM curricula implementation and future research in this exciting area; (vii) ethical, based on the Declaration of Helsinki criteria, and certified by the approval of the European Commission and the University of Rome Foro Italico IRB; and (viii) meaningful coherence, through the involvement of different stakeholders (e.g., scholars, experts SM professionals, sports managers participating in the project) in ensuring the coherence between the research aims, procedures, outcomes, and interpretation of findings.
2.2. Procedures and Data Collection Tools
In agreement with the GDPR national regulation, the four European project partners performed the recruitment of women sports managers and SM Master’s students. The participants were provided with the necessary information regarding the planned project activities, relative timeline, expected efforts, and involvement, and the voluntary nature of their participation, with the possibility of dropping out at any time for any reason. Participants provided their written informed consent by registering to an electronic platform [40], which allowed exclusive access to a tailored SM online stand-alone digital educational resource, self-directed in nature, freely and openly available in the form of Reusable Learning Objects, based on small, independent, reusable, aggregation-ready educational units [46]. Whilst all the participants were also offered free access to four national training sessions and a dedicated mentoring program, each partner country selected a representative national sample of six managers to participate in two international focus groups (e.g., Bratislava, Slovakia: February 2023; Riga, Latvia: April 2023). Finally, the registered participants have been invited to complete an online survey on their perceptions regarding the level of relevance, possess, and need for training of SM K/C/S.
2.2.1. International Focus Groups
Before each focus group, participants (6 European women sports managers from four participating countries in the New Miracle project) were provided with a 10 min presentation regarding the SM K/C/S items, the purpose and expected outcomes of the focus group, and standard operating procedures. During the 2-hr focus groups, the participants’ engaged in two tasks: (i) the clustering of the proposed items (n = 71); (ii) the sorting of the items with respect to their relevance for three main sports managerial levels (i.e., Entry, Middle, Senior), each lasting 40 min followed by a 10 min plenary discussion. To ensure the highest possible degree of interaction and exchange of ideas between sports managers from different nationalities, educational backgrounds, professional standing, and working contexts, the 24 attendees were randomly assigned to six 4-member subgroups. Furthermore, a member of the New Miracle Team, an expert in the field of research and in European projects in the field of SM, acted as a facilitator. At the end of the focus group, a final 10–15 min plenary discussion was organized to stimulate further insights and to offer concluding remarks.
For the clustering task, during the first focus group (Bratislava, February 2023), participants were asked to classify the K/C/S items in relation to the five major clusters (i.e., BK, C, HS, PT/A, SS), allowing them to address each item to a maximum of two clusters. Then, data were transcribed, aggregated, and processed to structure the second phase of the clustering stage. During the second focus group (Riga, April 2023), based on the findings from the first international focus group, the sub-groups were asked to discuss the list of items assigned to each cluster and expressed their consensus agreement on a 6-pt Likert type scale ranging from 1 (completely disagree) to 6 (completely agree).
For the sorting task, during the first focus group, the subgroups were required to collectively sort a maximum of 15 top-relevant K/C/S items for Entry, Middle, and Senior sports managerial levels. Then, data were transcribed, aggregated, and processed to structure the second phase of the sorting stage. During the second focus group, based on the findings from the first international focus group, the subgroups were provided the overall list of items assigned to each managerial level and expressed their consensus agreement on a 6-pt Likert type scale ranging from 1 (completely disagree) to 6 (completely agree).
2.2.2. Survey
To collect comprehensive information regarding sports managers’ perceived relevance, possess, and need for training of SM K/C/S, all the participants in the New Miracle project were invited to fill in an anonymous survey specifically designed to gather participants’ perceived relevance, possess, and need for training of each identified K/C/S [7,8] through the rating of each item on a 6-pt Likert type scale, ranging from 1 (extremely low- relevance; possess; need for training) to 6 (extremely high- relevance; possess; need for training). To increase the response rate, a reminder was sent after one week, for a total of two weeks of data collection (i.e., end of data collection: mid-May 2023). Each item was presented on an individual page, with the relative descriptor and the rating scales. Specifically, BK, C, HS, and interpersonal SS items have been rated in relation to their relevance, possess, and need for training, whereas items belonging to the personal sphere (e.g., personal traits and intrapersonal SS) have been rated only in relation to their relevance and possess. Demographic information (e.g., age, nationality, managerial level, working position) was also collected.
2.3. Participants
Overall, 80 women sports managers registered to participate in the New Miracle project. Table 1 reports the demographic characteristics of the participants in the focus groups and the survey (response rate: 45%). To note, participants represented different managerial positions and organizations within the different national contexts (for example, Head of a sports organization and/or department, Secretary general of a sports federation, National team coach in a women’s sport, managers or leaders of a sports club, project managers, social media manager, marketing managers, specialist of sports projects and events, and SM graduate students within professional entry-level programs in a sports organization).
Table 1.
Demographic characteristics of the samples participating in the focus groups and in the survey of the study.
2.4. Data Analysis
2.4.1. Validation of the Framework: Clustering and Sorting Data Analysis
Regarding the first phase of the clustering stage (focus group 1), collected data from the six small groups were transcribed and aggregated to compute frequencies of occurrence (%) in relation to recorded clusters for each considered item. Furthermore, a 20% cutoff value for the cluster’s eligibility has been applied. Afterward, collected data in relation to small groups’ clustering consensus agreement in relation to the clusters’ structure (focus group 2) were aggregated, and descriptive statistics (mean and standard deviation) for each K/C/S item were computed.
Regarding the first phase of the sorting stage (focus group 1), collected data from the six small groups (e.g., top-15 sorted items for each considered managerial level) were transcribed and aggregated to compute frequencies of occurrence (n) in relation to each sorted items and relative assigned major cluster. Afterward, collected data in relation to small groups’ sorting consensus agreement for each managerial level (focus group 2) were aggregated, and descriptive statistics (mean and standard deviation) for each considered K/C/S item was computed, also in relation to transversality and specificity of K/C/S with respect to the considered managerial levels.
For both the clustering and sorting consensus agreement phases, data were also processed for reliability estimates. In particular, Cronbach’s alpha coefficients were computed to assess the reliability of (i) the clusters’ structure, including all the items that emerged for each proposed main category (BK = Background knowledge; C = Competence; HS = Hard skills; PT/A = Personal traits/attributes; SS = Soft skills); and (ii) the competency framework emerged for each managerial level, including all the relative sorted items. According to the literature [47], a good internal consistency derives from Cronbach’s alpha coefficients between 0.8 and 0.9. Items loading on two clusters and/or different managerial levels were used in computing composite scores for both clusters and/or levels.
2.4.2. Rating of the Relevance, Possess, and Need for Training: Survey Data Analysis
Regarding the individual rating of perceived relevance, possession, and need for training of relevant SM K/C/S, collected data was organized in relation to respondents’ nationality, age, and managerial level. Descriptive statistics (mean and standard deviation) were computed for individual items and clusters (e.g., grouping items into adjusted major categories identified through the clustering stage, including BK, C, HS, interpersonal SS, and IND (intrapersonal SS and PT)).
Age (i.e., Younger, ≤30 years vs. Older, >30 years) and managerial level (i.e., Entry vs. Middle vs. Senior) were considered independent variables to promote a specific scenario of the perceived relevance, possess, and need for training of SM K/C/S. First, a chi-square test verified unequal sample sizes (p ≤ 0.05) between groups relative to the frequency of occurrence of respondents’ age and managerial level. Second, the normality of the distribution has been tested (Shapiro–Wilk test, p > 0.05) to guide the statistical approach.
The analysis was performed taking into consideration the following aspects: (i) effects of age and managerial level on individual items responses in relation to the perceived relevance, possess, and need for training of K/C/S; (ii) correlations between variables to assess the intertwined relationships between perceived relevance, possess, and need for training of K/C/S; (iii) effects of age and managerial level on clusters’ composite scores in relation to the perceived relevance, possess and need for training of K/C/S; and (iv) correlations between clusters to assess the intertwined relationships between perceived relevance, possess, and need for training of K/C/S grouped as main categories. Being individual items’ responses not normally distributed (p ≤ 0.05), a not parametric statical approach has been applied to evaluate differences (p ≤ 0.05) between the groups (e.g., age: Mann–Whitney U test; Managerial level: Kruskal–Wallis one-way ANOVA, and Mann–Whitney U test in case differences were observed) in relation to the perceived relevance, possess and need for training of SM K/C/S. Furthermore, the relationships between individual items’ features (relevance-possess; relevance-need for training; possess-need for training) have also been evaluated (e.g., Spearman’s rank correlation coefficient: cutoff value ≥ 0.7, p ≤ 0.01). Conversely, clusters’ scores resulted normally distributed (p > 0.05), leading to a parametric approach (e.g., one-way ANOVA, p ≤ 0.05) for Age and Level (Bonferroni post hoc in case differences were observed); Pearson’s correlation coefficient: cutoff value ≥ 0.7, p ≤ 0.01).
Finally, a bivariate go-zone plot was used to show the relationship between the mean ratings of the perceived possession and the relevance of the items.
All statistical analyses were conducted in SPSS (26.0; SPSS, Inc., Chicago, IL, USA).
3. Results
3.1. Clustering
Table 2 presents the findings relative to the clustering of the first focus group, with 80% of the items (n = 57) loading to more than one cluster (First: 78–50%; Second: 22–50%). Personality (PT) and intra- and inter-personal soft skills (SS) were associated with 22 items; C resulted associated with BK (n = 11 items), SS (n = 10 items), and HS (n = 7 items). The remaining 13 items (20%) loaded on a single cluster mostly represent PT (n = 7), followed by BK (n = 3), C (n = 2), and SS (n = 1).
Table 2.
Focus group 1. Distribution and frequency of occurrence of items assigned to clusters.
The second focus group presented a high consensus agreement (Table 3), with 54% of items (n = 38) scoring > 5 pt, 41% (n = 29) between 5.0 and 4.0 pt, and only two items (e.g., Cross-cultural competence, and Human resources management) < 4.0 pt. The reliability estimates reported good values for the internal consistency of the clusters’ framework, with Cronbach’s alpha coefficients of 0.80 for C, 0.81 for BK and HS, 0.82 for SS, and 0.84 for PT.
Table 3.
Focus group 2. Consensus agreement scores (pt.) in relation to the clustering of relevant SM K/C/S items.
3.2. Sorting
Table 4 and Supplementary Material S1 show the 15 top relevant items sorted by each of the six subgroups of the first focus group (total items: n = 90) in relation to the Entry, Middle, and Senior managerial levels. A different distribution of clusters emerged, with the highest number of items emerging for the Middle level (n = 48), whereas the Entry and Senior level accounted for 37 and 38 items, respectively. For the 37 items of the Entry level, a general inter-subgroup consistency emerged with a prevalence of a generalized (and less specialized) BK (n = 4) and educational attainment, complemented by diversified SS (n = 18), C (n = 7), and HS (n = 5). Most of the subgroups (range: 6–5) sorted learning (skills and will), motivation/enthusiasm/passion, education, qualification, academic achievement, and Adaptability/flexibility skills. A general inter-subgroup consistency was present for the Senior level, with a required theoretical knowledge (BK) complemented by multifaceted SS (n = 14) and C (n = 13), with all the groups sorting Strategic management and ability to manage change, political skills, and leadership skills (n = 6). A different picture emerged for the 48 items of the Middle level, with four sorting for three items only (e.g., analytical skills, project management, problem-solving skills) and 17 items receiving a single sort. In general, a low intergroup consistency was present, with a specialized BK and a variety of C (n = 18) and SS (n = 16) sorted items.
Table 4.
Focus group 1. Summary of 15 top relevant items sorted in relation to the Entry, Middle, and Senior managerial levels.
For all the managerial levels, the second focus group presented a high consensus agreement emerged (e.g., Entry = 4.6 ± 1.2 pt; Middle = 5.3 ± 0.9 pt; Senior = 5.6 ± 0.8 pt), substantiated by high Cronbach’s alpha values (Entry = 0.933; Middle = 0.969; Senior = 0.966) for internal consistency (Supplementary Material S2 and Table 5 and Table 6). For the Entry level, only three items scored < 4pt (e.g., Cross-cultural competence, Volunteer management, Human resources), whereas 10 items accounted for a score ≥ 5pt. For the Middle level, the majority of the items (n = 36) scored ≥ 5pts, with Teamwork, Appropriate working behavior/professionalism skills, Communication skills (written/oral), Leadership skills, Foreign languages, Information management, ability to deal with pressure/stress, Adaptability/flexibility skills, Effective interpersonal communication skills (internal/external), Social skills/people skills showing the highest consensus (range: 5.8–5.7pts.). Additionally, Senior level, the majority of items (n = 37) scored ≥ 5pt, with Strategic management and ability to manage change, sports knowledge, decision-making skills, appropriate working behavior/professionalism skills, risk management, foreign languages, accountability/responsibility, ethical behavior/integrity, planning/organization/coordination skills, controlling skills, problem-solving skills, leadership skills, ability to deal with pressure/stress, conflict management skills, critical thinking, networking, teamwork, and adaptability/flexibility skills items scoring the highest consensus (5.9–5.8 pts).
Table 5.
Focus group 2. Presence of the K/C/S items in two or more managerial levels.
Table 6.
Focus group 2. Presence of the K/C/S items in only one of the managerial levels.
The transversality and specificity of the K/C/S items in relation to the managerial levels are reported in Table 5 and Table 6, respectively. In particular, 19 items were included at all levels, especially representing the SS cluster (n = 11). Further, 10 items were included in both the Entry and Middle levels, whereas 16 items were present at the Middle and Senior levels. Finally, 12 items were included at one level only, with a prevalence of the Entry one (n = 7).
3.3. Survey
3.3.1. Individual Items
Supplementary Material S3 presents the analysis of individual items’ perceived relevance, possess, and need for training in relation to age and managerial level. For age, no difference emerged between the subgroups in relation to the perceived need for training. For possess, younger managers reported the highest values for effective interpersonal communication skills (Younger: 4.8 ± 0.4; Older: 4.3 ± 0.8; p = 0.018) and knowledge of sports history and philosophy (Younger: 4.1 ± 0.8; Older: 3.2 ± 1.3; p = 0.018), whereas older managers showed the highest values for Negotiation skills (Younger: 3.8 ± 1.4; Older: 4.8 ± 1.1; p = 0.036). For relevance, older managers showed the highest values for maturity (Younger: 4 ± 1.1; Older: 4.9 ± 0.9; p = 0.043) and critical thinking (Younger: 4.1 ± 1.1; Older: 4.9 ± 0.8; p = 0.047). Regarding the managerial level, no difference was found between the Middle and Senior subgroups. The Entry group showed no difference with respect to the other two subgroups, only for need for training. Regarding the possess, the Entry subgroup reported higher values for analytical skills (Entry: 5.2 ± 0.8; Middle: 4.3 ± 0.; p = 0.031), Leadership skills (Entry: 4.5 ± 0.5; Middle: 3.4 ± 1.2; p = 0.048), and meetings management (Entry: 4.7 ± 1.2; Middle: 3.6 ± 0.9; p = 0.027) with respect to their Middle-level counterparts. Furthermore, with respect to the Senior subgroup, the Entry managers showed a higher perceived relevance (Entry: 4.5 ± 0.9; Senior: 3.3 ± 1.0; p = 0.034) and possessed (Entry: 4.0 ± 1.2; Senior: 2.8 ± 0.7; p = 0.021) of Sports History and Philosophy.
The correlation between the relevance, possess, and need for training of the individual items are summarized in Table 7 and presented in Supplementary Material S4. Significant correlations emerged for 9 items between the R and P domains of items 6, 7, 14, 46, 52, 53, 54, 57, and 58, with coefficients ranging from 0.703 (item 52) to 0.836 (item 6). No correlation was found for NT.
Table 7.
Summary of significant correlations emerged between individual items’ features (see also Supplementary Material S3).
3.3.2. Findings from the Analysis of Clusters Scores
No differences for age and managerial level emerged for the scores of the relevance, possess, and need for training (Table 8). In this case, SS and PT items have been clustered in a single Individual factor (IND). When considering the whole sample, the lowest scores for possess accounted for BK and HS, whereas the highest for IND. Whilst the highest need for training emerged for BK, the opposite was found for HS.
Table 8.
Means and standard deviations of major clusters scores for perceived relevance, possess, and need for training in relation to age and managerial level of the participants.
Significant correlations between clusters are shown in Table 9. Coefficients ranged from 0.712 (C/P-BK/P) and 0.917 C/NT-BK/NT), with significant relationships emerging between all clusters of the NT domains. For BK, both R and P of BK resulted correlated with their respective domain in the C and HS clusters. A significant relation emerged between HS and C’s R domain, and one intra-cluster correlation emerged for the IND cluster only (IND/P-R).
Table 9.
Correlations matrix in relation to the perceived relevance, possess, and need for training of items grouped in major clusters.
3.3.3. Bivariate Go-Zones
Figure 3 presents the graphic representation of the possess (y-axis) of K/C/S items and their relevance (x-axis), separated into four quadrants based on the interception of their mean scores. The top left quadrant (I) represents the highest perceived possess, with the lowest perceived relevance; the top right quadrant (II) represents high levels of both perceived relevance and possess; the bottom left quadrant (III) represents low levels of both perceived relevance and possess; and the bottom right quadrant (IV) represents the highest perceived relevance, with lowest perceived possess. In quadrant IV, 23 items were highlighted as the priorities for SM education, mostly representing the HS and C domains. A similar representation of items was found for quadrant II (23 items), mostly representing the IND (SS and PT/A) and C domains, and quadrant III (21 items), with IND being mostly represented (11 items). Conversely, only three items (e.g., academic achievements, emotional and interpersonal intelligence, and working autonomy) were included in quadrant I.
Figure 3.
Go zones in relation to the perceived relevance and possess of SM K/C/S. Note: Quadrant (I): the highest perceived possess, and the lowest perceived relevance; Quadrant (II): high levels of both perceived relevance and possess; Quadrant (III): low levels of both perceived relevance and possess; Quadrant (IV): the highest perceived relevance, and the lowest perceived possess.
4. Discussion
The main objectives of the present study were to validate the developed SM K/C/S framework [7,8] by means of the views of potential end-users, and to assess sports managers’ perceived relevance, possess, and need for training of the multi-domain items included in the model. The main findings generally showed good validity and internal consistency of the framework resulting in both the clustering and the sorting stages [47]. In particular, the high Cronbach’s alpha coeffiencies emerged for both the clusters and managerial levels’ item structures highlighted the relevance of previous findings [7,8] and a general link between research evidence and perceptions of participants in the present study in relation to the necessary components of an SM academic and/or vocational education. Furthermore, data sustained the multifaced nature of the SM field and the intertwined relationships between its different K/C/S domains, urging academic and vocational institutions to construct curricula based on the specific needs of managers in relation to their prospective, actual, and potential career advancements. Hence, future sports managers and current employees of sports organizations need not only solid theoretical knowledge [1,41] but also quality experiential learning [19,48,49] to practice competencies and skills crucial for employees’ performance and productivity in the sports industry. In this respect, the developed and validated SM K/C/S framework captured the specific lack of possess and need for training of the sports managers sample involved in the present study, which would be addressed through a training program adjustment before the end of the New Miracle project. Therefore, the evaluation and monitoring of the students and/or attendees’ possess and need for training of relevant SM K/C/S should be envisioned by academic and/or vocational service providers to meet both participants’ training needs and to link the demands of the labor market to employees’ preparedness [18,20,23,24,50].
Whilst the main aspects resulted in transversal among different managerial levels, specific needs emerged for the Entry, Middle, and Senior managers. These findings also advise sports managers to focus on specific knowledge gaps to be complemented through tailored educational programs for coping with their current professional level or adequately preparing to potential career transitions. Hence, a life-long learning SM education should be encouraged in sports managers at different career stages. In particular, academic and vocational education paths should encompass adapted, updated, and tailored training opportunities to complement, integrate, and refine the actual educational level of sports managers. In considering the perceived relevance and need for education of SM K/C/S, the generally lower level of perceived possess also confirms the need for a life-long learning approach in the SM profession. Therefore, the proposed SM K/C/S framework [7,8] could be considered a flexible and useful tool for guiding the implementation of academic and vocational paths of future and current sports managers in different settings.
Regarding the first research question, the participants in this study showed substantial awareness of the multifaceted nature of the SM field, assigning most of the K/C/S items to more than one cluster (e.g., BK, C, HS, SS, PT/A). This finding is supported by both the high consensus agreement and the good internal consistency of the clusters’ structure [47]. In considering the dynamic nature of the sports labor market, the labeling of competencies and skills within static categories seems not realistic. Employees are asked to be theoretically prepared but also flexible and dynamic in identifying problems, effectively interacting with the environment and entourage, and activating their knowledge to formulate adequate solutions for problem-solving [18,19,51]. In line with the literature [18,19,24,26,27,51,52,53,54,55], in this study, the strong link between theoretical knowledge, practical know-how, and actual task implementation emerged, with the sports managers highlighting the need for practical, innovative, creative, and efficient performances in different tasks and activities in relation to specific environments of sports organizations, sports media, sports commercial, or policy sectors [22]. Formal and non-formal education should prepare sports managers for the contingent labor market demands [56], incorporating relevant and updated theoretical aspects [1,2,4] and stimulating students and trainees to acquire the necessary competencies and skills through different types of learning and teaching methodologies [23,25,51,52,53,54] according to the European strategies on education and learning [30,55]. Internationalization of curricula and internship opportunities from inter-institutional cooperation between the sports industry and educational providers can ensure trainees the acquisition of the necessary know-how, which could enhance the employability of managers in the globalized sports context [17,25,26,27,53,57,58,59].
Regarding the managers’ perceptions of different relevant K/C/S in relation to the three main managerial levels, the participative nature of the sorting generated both transversal and specific characteristics of SM K/C/S, substantiated by the high collective consensus agreement for the emerged managerial competency models and the excellent internal consistency. Whilst high motivation, integrity, professionalism, formal academic achievements, respect for hierarchies and roles, and soft and technical skills were required for Entry level managers [18,19,60], Senior managers were expected to show strategic management, managing change, decision-making, risk management, planning and control skills, problem and conflict solving, networking, and leadership skills [55,61,62,63,64,65,66]. Conversely, soft skills are central for all managerial levels to ensure working effectiveness because non-technical skills are highly valued in extremely competitive working environments, where most employees or candidates might possess comparable knowledge and qualifications [60]. Additionally, sports knowledge and experience are important for all the considered managerial levels, confirming the distinctiveness of the SM field with respect to other business domains [1]. This result should also be considered from a gender perspective because all the participants in the present study were women. In fact, the generally highest men’s participation in sports as athletes, coaches, administrators, and fans leads to the assumption that men ‘naturally’ have a higher sports knowledge and are better qualified to be stronger leaders than women [67]. To counteract the traditional male hegemony characterizing sports governance, a deep knowledge of the sports field becomes even more relevant for aspirant women leaders and managers, who also suffer the gender stereotype of having no young children, being well educated, being ready for flexible schedules, have previous high-level job experiences, and behave ‘properly’ according to gendered norms [67,68]. Actually, sports organizations should evaluate the preparedness, efficiency, and productivity of their managers and encourage their professional qualification through a lifelong learning perspective, independently from gender [20,21,37,42,49,59,60,67,68,69,70,71,72,73,74]. In this respect, the developed SM K/C/S framework [7,8] could be a useful and valid tool for the assessment of actual knowledge and proficiency levels of managers and guide their further education for a perspective career. The framework could be useful also to foster a debate on SM curricula adjustments from educational and practitioner perspectives.
Regarding the third research question, sports managers perceived a lack of possess of several items, especially those belonging to the technical and knowledge spheres, such as sponsorship management, human resources, business and entrepreneurship, finance and administration, fundraising and grant writing, Information management, marketing, legal knowledge and sports law, research skills, risk management, safety/security/health management, stakeholder management, strategic management and ability to manage change, volunteer management, corporate social responsibility, history of sports and sports philosophy. Most of these aspects represent the foundation of the SM professional practice and training [1,2,41,74,75,76,77], traditionally embedded within formal and non-formal education. Additionally, leadership and political soft skills were perceived as relevant aspects that should be embedded in their vocational training [37,61,63,65,78,79,80,81]. In considering that the participants in this study voluntarily engaged in a non-formal SM educational course tailored to ameliorate their future professional prospects, considerable attention should be given to the knowledge gaps that they emphasized in relation to the different managerial levels to constrict sound educational programs based on attendees’ specific career stage, educational background and training needs.
5. Conclusions
The present study contributed to enriching the existing knowledge in relation to relevant SM K/C/S and in fostering the debate in this dynamic research area. In particular, the validation of the developed SM K/C/S framework [7,8] with a sample of potential end-users (e.g., women sports managers) provided evidence-based information to foresee curricula adjustments and future research.
Linking the present findings with previous research carried out under the New Miracle project [7,8], several practical implications could be disclosed. First, SM education should be considered a lifelong learning process by both the sports industry’s employees and employers. In particular, the present findings highlighted both main transversal and complementary K/C/S in relation to the different managerial levels. Furthermore, different operational settings and levels of professionalization of sports organizations should be taken into account by sports managers seeking to ameliorate their competence and prospective career advancement and/or mobility. Finally, different career stages and transitions, and situational and/or contextual contingency at the micro (individual), meso (organizational), macro (national context), and global (international context) levels represent powerful drivers of both employees’ educational needs and employers’ demands of qualified professionals. In this respect, tailored and flexible academic and/or vocational paths should be envisioned by educational service providers to align training needs with the educational offer.
The second practical implication pertains to the need for educational service providers to integrate and certify different types of learning (e.g., formal, non-formal, and informal) within SM curricula, which calls for updated and adapted pedagogical approaches. In fact, the present findings highlighted the intertwined relationships between the different SM competency domains, stressing the urgency to consider constructing solid theoretical knowledge in parallel with competencies and skills development in students/trainees, in line with the dynamic nature of this labor market sector. Furthermore, the centrality of soft skills within the sports industry should be considered in programs’ implementation, calling for participative and interactive teaching/learning approaches and the involvement of companies and sports organizations to offer quality internship opportunities to SM students to facilitate their transition into the labor market.
The third practical implication pertains to the globalized nature of the SM field, with major sports events and business, entrepreneurship, and intrapreneurship-related activities spanning all over the globe. This aspect calls for educational service providers to consider the internationalization of curricula and to foster the mobility and interaction of students and trainees across national borders. Note that the European Commission plays a relevant role in this area through the co-financing of international projects in the field of SM (for example, the European project New Age of Sports Management, NASME; the strengthening of good governance in the European sports community by providing women with necessary competencies in order to support gender balance and equality in decision-making in sports structures, SUCCESS; the Miracle and New Miracle projects).
Although the present study fostered the debate in the SM competencies and skills areas, some limitations may have influenced the results, particularly related to the limited number of countries involved in the new Miracle project and the absence of men managers within the experimental sample. Thus, future research encompassing extensive data collection, including a gender representation of both men and women managers, different types of sports organizations, and national contexts, are strongly encouraged to further explore the impact of the SM K/C/S framework and its validity within different educational, professional, and national settings.
Supplementary Materials
The following supporting information can be downloaded at: https://www.mdpi.com/article/10.3390/su151310335/s1, Supplementary Material S1: initial sorting; Supplementary Material S2: sorting scores; Supplementary Material S3: correlations; Supplementary Material S4: survey scores.
Author Contributions
Conceptualization, F.G., S.D., S.C. and L.C.; methodology, F.G., S.D. and L.C.; software, F.G. and S.D.; validation, F.G. and S.C.; formal analysis, F.G., S.D. and S.C.; investigation, F.G. and S.D.; resources, L.C.; data curation, F.G., S.C. and S.D.; writing—original draft preparation, F.G., S.D., S.C. and L.C.; writing—review and editing, F.G., S.D., S.C. and L.C.; visualization, F.G. and L.C.; supervision, L.C.; project administration, F.G.; funding acquisition, L.C. All authors have read and agreed to the published version of the manuscript.
Funding
This research was funded by the ERASMUS+ SPORT PROGRAMME of the EUROPEAN COMMISSION, grant number 622391-EPP-1-2020-1-LT-SPO-SCP.
Institutional Review Board Statement
The present study was performed under the Erasmus+ Sport Collaborative Partner-ship “Women—new leader’s empowerment in sports and physical education industry New Miracle” co-financed by the European Commission (Project number: 622391-EPP-1-2020-1-LT-SPO-SCP), and approved by the University of Rome Foro Italico IRB (CAR 156/2023).
Informed Consent Statement
Informed consent was obtained from all subjects involved in the study.
Data Availability Statement
The data presented in this study are available on request from the corresponding author.
Acknowledgments
As partners of the Erasmus+ Sport Collaborative Partnership “Women—new leader’s empowerment in sport and physical education industry—New Miracle” project (Project number: 622391-EPP-1-2020-1-LT-SPO-SCP), the authors want to acknowledge the following managers and leaders: Vanagienė A. and Mačianskienė V. (Lithuanian National Olympic Committee); Petronis T. (NGO Inovaciju akademija, Lithuania); Pizzo P. (Italian National Olympic Committee); Gantnerová P. (Slovakian National Olympic Committee); and Taima M. (Latvian National Olympic Committee).
Conflicts of Interest
The authors declare no conflict of interest. The funder had no role in the design of the study; in the collection, analyses, or interpretation of the data; in the writing of the manuscript; or in the decision to publish the results.
Appendix A
List of items included in the sport management knowledge, competencies and skills framework [7,8].
| Label | Items |
| Political skills | Item 1 |
| Analytical skills | Item 2 |
| Business and entrepreneurship | Item 3 |
| Communication skills (written/oral) | Item 4 |
| Conflict management skills | Item 5 |
| Controlling skills | Item 6 |
| Cross-cultural competence | Item 7 |
| Decision Making skills | Item 8 |
| Effective interpersonal communication skills | Item 9 |
| Evaluation skills | Item 10 |
| Event management | Item 11 |
| Facility/operations management | Item 12 |
| Finance and administration | Item 13 |
| Foreign languages | Item 14 |
| Fundraising and grant writing | Item 15 |
| Goal orientation-setting | Item 16 |
| Human resources | Item 17 |
| Information management | Item 18 |
| Leadership skills | Item 19 |
| Legal knowledge and sport law | Item 20 |
| Marketing | Item 21 |
| Meetings management | Item 22 |
| Networking | Item 23 |
| Planning/organization/coordination skills | Item 24 |
| Project management | Item 25 |
| Problem solving | Item 26 |
| Research skills | Item 27 |
| Risk management | Item 28 |
| Safety/security/health management | Item 29 |
| Social skills/People skills | Item 30 |
| Sponsorship management | Item 31 |
| Stakeholder management | Item 32 |
| Strategic management and ability to manage change | Item 33 |
| Tasks and resources management | Item 34 |
| Technological/digital/social media skills | Item 35 |
| Volunteer management | Item 36 |
| Corporate Social Responsibility | Item 37 |
| History of sport and sport philosophy | Item 38 |
| Ability to deal with pressure/stress | Item 39 |
| Accountability/responsibility | Item 40 |
| Adaptability/flexibility skills | Item 41 |
| Appropriate working behavior/professionalism | Item 42 |
| Career awareness and planning | Item 43 |
| Creativity and innovation | Item 44 |
| Critical Thinking | Item 45 |
| Education, qualification, academic achievement | Item 46 |
| Emotional and interpersonal intelligence | Item 47 |
| Ethical behavior/integrity | Item 48 |
| General previous work-related experience | Item 49 |
| Initiative/proactivity | Item 50 |
| Knowledge transfer to practice | Item 51 |
| Learning (skills and will) | Item 52 |
| Motivation/enthusiasm/Passion | Item 53 |
| Personal management | Item 54 |
| Practical intelligence | Item 55 |
| Respect of hierarchies, role boundaries, and responsibilities | Item 56 |
| Sport participation/involvement/knowledge | Item 57 |
| Teamwork | Item 58 |
| Time management | Item 59 |
| Transferable skills | Item 60 |
| Working autonomy | Item 61 |
| Constant availability | Item 62 |
| Delegation skills | Item 63 |
| Negotiation skills | Item 64 |
| Maturity | Item 65 |
| Relatability | Item 66 |
| Resilience/perseverance | Item 67 |
| Self-confidence | Item 68 |
| Social judgment skills | Item 69 |
| Social self-efficacy | Item 70 |
References
- Cunningham, G.B.; Fink, J.S.; Zhang, J.J. The Distinctiveness of Sport Management Theory and Research. Kinesiol. Rev. 2021, 10, 339–349. [Google Scholar] [CrossRef]
- Seifried, C.S. A Review of the North American Society for Sport Management and Its Foundational Core: Mapping the Influence of “History”. J. Manag. Hist. 2014, 20, 81–98. [Google Scholar] [CrossRef]
- World Association for Sport Management. Available online: https://wasmorg.com/ (accessed on 5 April 2023).
- Seifried, C.; Agyemang, K.; Walker, N.; Soebbing, B. Sport Management and Business Schools: A Growing Partnership in a Changing Higher Education Environment. Int. J. Manag. Educ. 2021, 19, 100529. [Google Scholar] [CrossRef]
- Gutović, T.; Relja, R.; Popović, T. The Constitution of Profession in a Sociological Sense: An Example of Sports Management. Econ. Sociol. 2020, 13, 139–153. [Google Scholar] [CrossRef]
- Ciomaga, B. Sport Management: A Bibliometric Study on Central Themes and Trends. Eur. Sport Manag. Q. 2013, 13, 557–578. [Google Scholar] [CrossRef]
- Guidotti, F.; Demarie, S.; Ciaccioni, S.; Capranica, L. Knowledge, Competencies, and Skills for a Sustainable Sport Management Growth: A Systematic Review. Sustainability 2023, 15, 7061. [Google Scholar] [CrossRef]
- Guidotti, F.; Demarie, S.; Ciaccioni, S.; Capranica, L. Relevant Sport Management Knowledge, Competencies, and Skills: An Umbrella Review. Sustainability 2023, 15, 9515. [Google Scholar] [CrossRef]
- Lemke, W. The Role of Sport in Achieving the Sustainable Development Goals. UN Chron. 2016, 53, 6–9. [Google Scholar] [CrossRef]
- UN General Assembly. Resolution Adopted on 25 September 2015. Transforming Our World: The 2030 Agenda for Sustainable Development. Available online: https://documents-dds-ny.un.org/doc/UNDOC/GEN/N15/291/89/PDF/N1529189.pdf?OpenElement (accessed on 5 April 2023).
- Jalonen, H.; Tuominen, S.; Ryömä, A.; Haltia, J.; Nenonen, J.; Kuikka, A. How Does Value Creation Manifest Itself in the Nexus of Sport and Business? A Systematic Literature Review. Open J. Bus. Manag. 2018, 6, 103–138. [Google Scholar] [CrossRef]
- Woratschek, H.; Horbel, C.; Popp, B. The Sport Value Framework—A New Fundamental Logic for Analyses in Sport Management. Eur. Sport Manag. Q. 2014, 14, 6–24. [Google Scholar] [CrossRef]
- European Commission. Communication on a European Skills Agenda for Sustainable Competitiveness, Social Fairness and Resilience; European Commission: Brussels, Belgium, 2023. [Google Scholar]
- European Commission. The European Pillar of Social Rights. Available online: https://op.europa.eu/en/publication-detail/-/publication/ce37482a-d0ca-11e7-a7df-01aa75ed71a1/language-en/format-PDF/source-62666461 (accessed on 23 May 2023).
- Alexandris Polomarkakis, K. The European Pillar of Social Rights and the Quest for EU Social Sustainability. Soc. Leg. Stud. 2020, 29, 183–200. [Google Scholar] [CrossRef]
- Eurostat. Statistics on Young People Neither in Employment nor in Education or Training; Eurostat: Luxembourg, 2022. [Google Scholar]
- Ströbel, T.; David Ridpath, B.; Woratschek, H.; O’Reilly, N.; Buser, M.; Pfahl, M. Co-Branding through an International Double Degree Program: A Single Case Study in Sport Management Education. Sport Manag. Educ. J. 2020, 14, 119–128. [Google Scholar] [CrossRef]
- Won, D.; Bravo, G.; Lee, C. Careers in Collegiate Athletic Administration: Hiring Criteria and Skills Needed for Success. Manag. Leis. 2013, 18, 71–91. [Google Scholar] [CrossRef]
- Bravo, G.; Won, D.; Shonk, D.J. Entry-Level Employment in Intercollegiate Athletic Departments: Non-Readily Observables and Readily Observable Attributes of Job Candidates. J. Sport Adm. Superv. 2012, 4, 32. [Google Scholar]
- Nová, J. New Directions for Professional Preparation—A Competency-Based Model for Training Sport Management Personnel. In Sport Governance and Operations; Routledge: Abingdon, UK, 2021. [Google Scholar] [CrossRef]
- Eksteen, E.; Malan, D.D.J.; Lotriet, R. Management Competencies of Sport Club Managers in the North West Province. Afr. J. Phys. Health Educ. Recreat. Danc. 2013, 19, 928–936. [Google Scholar]
- Jinkins, L. Innovation Opportunities in Sport Management: Agile Business, Flash Teams, and Human-Centered Design. Sport. Innov. J. 2021, 2, 19–32. [Google Scholar] [CrossRef]
- de Schepper, J.; Sotiriadou, P. A Framework for Critical Reflection in Sport Management Education and Graduate Employability. Ann. Leis. Res. 2018, 21, 227–245. [Google Scholar] [CrossRef]
- de Schepper, J.; Sotiriadou, P.; Hill, B. The Role of Critical Reflection as an Employability Skill in Sport Management. Eur. Sport Manag. Q. 2021, 21, 280–301. [Google Scholar] [CrossRef]
- de Luca, J.R.; Braunstein-Minkove, J. An Evaluation of Sport Management Student Preparedness: Recommendations for Adapting Curriculum to Meet Industry Needs. Sport Manag. Educ. J. 2016, 10, 1–12. [Google Scholar] [CrossRef]
- Tsitskari, E.; Goudas, M.; Tsalouchou, E.; Michalopoulou, M. Employers’ Expectations of the Employability Skills Needed in the Sport and Recreation Environment. J. Hosp. Leis. Sport Tour. Educ. 2017, 20, 1–9. [Google Scholar] [CrossRef]
- Wohlfart, O.; Adam, S.; Hovemann, G. Aligning Competence-Oriented Qualifications in Sport Management Higher Education with Industry Requirements: An Importance–Performance Analysis. Ind. High. Educ. 2022, 36, 163–176. [Google Scholar] [CrossRef]
- Wohlfart, O.; Adam, S.; García-Unanue, J.; Hovemann, G.; Skirstad, B.; Strittmatter, A.M. Internationalization of the Sport Management Labor Market and Curriculum Perspectives: Insights from Germany, Norway, and Spain. Sport Manag. Educ. J. 2020, 14, 129–141. [Google Scholar] [CrossRef]
- European Centre for the Development of Vocational Training. Skills, Qualifications and Jobs in the EU: The Making of a Perfect Match? Available online: https://www.cedefop.europa.eu/files/3072_en.pdf (accessed on 5 April 2023).
- Europass. Validation of Non-Formal and Informal Learning. Available online: https://europa.eu/europass/en/validation-non-formal-and-informal-learning (accessed on 5 April 2023).
- European Skills, Competencies, Qualifications and Occupations (ESCO). Available online: https://esco.ec.europa.eu/en (accessed on 5 April 2023).
- European Institute for Gender Equality. Gender in Sport. Available online: https://eige.europa.eu/publications/gender-sport (accessed on 5 April 2023).
- European Commission. Towards More Gender Equality in Sport—Recommendations and Action Plan from the High Level Group on Gender Equality in Sport. Available online: https://op.europa.eu/en/publication-detail/-/publication/684ab3af-9f57-11ec-83e1-01aa75ed71a1 (accessed on 5 April 2023).
- International Olympic Committee. IOC Factsheet—Women in the Olympic Movement. Available online: https://stillmed.olympics.com/media/Documents/Olympic-Movement/Factsheets/Women-in-the-Olympic-Movement.pdf (accessed on 5 April 2023).
- International Olympic Committee. IOC Gender Equality Review Project. Available online: https://stillmed.olympic.org/media/Document%20Library/OlympicOrg/IOC/What-We-Do/Promote-Olympism/Women-And-Sport/Boxes%20CTA/IOC-Gender-Equality-Report-March-2018.pdf (accessed on 5 April 2023).
- Costa, C.; Miragaia, D.A.M. A Systematic Review of Women’s Entrepreneurship in the Sports Industry. Gend. Manag. Int. J. 2022, 37, 988–1008. [Google Scholar] [CrossRef]
- Megheirkouni, M.; Roomi, M.A. Women’s Leadership Development in Sport Settings: Factors Influencing the Transformational Learning Experience of Female Managers. Eur. J. Train. Dev. 2017, 41, 467–484. [Google Scholar] [CrossRef]
- European Parliament. Motion for a European Parliament Resolution on EU Sports Policy: Assessment and Possible Ways Forward. Available online: https://www.europarl.europa.eu/doceo/document/A-9-2021-0318_EN.html (accessed on 5 April 2023).
- European Commission. White Paper on Sport. Available online: https://www.aop.pt/upload/tb_content/320160419151552/35716314642829/whitepaperfullen.pdf (accessed on 6 April 2023).
- New Miracle Project. Women’s Empowerment in Sport and Physical Education Industry. Available online: http://www.newmiracle.simplex.lt (accessed on 5 April 2023).
- Miragaia, D.A.M.; Soares, J.A.P. Higher Education in Sport Management: A Systematic Review of Research Topics and Trends. J. Hosp. Leis. Sport Tour. Educ. 2017, 21, 101–116. [Google Scholar] [CrossRef]
- Santos, J.M.; Batista, P.; Carvalho, M.J. Framing Sport Managers’ Profile: A Systematic Review of the Literature between 2000 and 2019. Sport TK-EuroAmerican J. Sport Sci. 2022, 11, 24. [Google Scholar] [CrossRef]
- Genzuk, M. A Synthesis of Ethnographic Research Methods; Center for Multilingual, Multicultural Research: Los Angeles, CA, USA, 2003. [Google Scholar]
- Smith, B.; McGannon, K.R. Developing Rigor in Qualitative Research: Problems and Opportunities within Sport and Exercise Psychology. Int. Rev. Sport Exerc. Psychol. 2018, 11, 101–121. [Google Scholar] [CrossRef]
- Tracy, S.J. Qualitative Quality: Eight “Big-Tent” Criteria for Excellent Qualitative Research. Qual. Inq. 2010, 16, 837–851. [Google Scholar] [CrossRef]
- McGreal, R. Online Education Using Learning Objects; Psychology Press: London, UK, 2012. [Google Scholar] [CrossRef]
- Tavakol, M.; Dennick, R. Making Sense of Cronbach’s Alpha. Int. J. Med. Educ. 2011, 2, 53–55. [Google Scholar] [CrossRef]
- Brandon-Lai, S.A.; Armstrong, C.G.; Bunds, K.S. Sport Management Internship Quality and the Development of Political Skill: A Conceptual Model. J. Appl. Sport Manag. 2016, 8, 18. [Google Scholar] [CrossRef]
- Fang, E.S.Y.; Kim, C. Construction of Sports Business Professional Competence Cultivation Indicators in Asian Higher Education. South Afr. J. Res. Sport Phys. Educ. Recreat. 2014, 36, 49–65. [Google Scholar]
- Finch, D.J.; O’Reilly, N.; Legg, D.; Levallet, N.; Fody, E. So You Want to Work in Sports? An Exploratory Study of Sport Business Employability. Sport Bus. Manag. Int. J. 2022, 12, 117–134. [Google Scholar] [CrossRef]
- Fahrner, M.; Schüttoff, U. Analysing the Context-Specific Relevance of Competencies–Sport Management Alumni Perspectives. Eur. Sport Manag. Q. 2020, 20, 344–363. [Google Scholar] [CrossRef]
- Diacin, M.J.; VanSickle, J.L. Computer Program Usage in Sport Organizations and Computer Competencies Desired by Sport Organization Personnel. Int. J. Appl. Sport. Sci. 2014, 26, 124–137. [Google Scholar] [CrossRef]
- Dinning, T. Preparing Sports Graduates for Employment: Satisfying Employers Expectations. High. Educ. Ski. Work. -Based Learn. 2017, 7, 354–368. [Google Scholar] [CrossRef]
- Duclos-Bastías, D.; Giakoni-Ramírez, F.; Parra-Camacho, D.; Rendic-Vera, W.; Rementería-Vera, N.; Gajardo-Araya, G. Better Managers for More Sustainability Sports Organizations: Validation of Sports Managers Competency Scale (COSM) in Chile. Sustainability 2021, 13, 724. [Google Scholar] [CrossRef]
- Freitas, D.; Girginov, V.; Teoldo, I. What Do They Do? Competency and Managing in Brazilian Olympic Sport Federations. Eur. Sport Manag. Q. 2017, 17, 193–209. [Google Scholar] [CrossRef]
- Weese, W.J.; El-Khoury, M.; Brown, G.; Weese, W.Z. The Future Is Now: Preparing Sport Management Graduates in Times of Disruption and Change. Front. Sport. Act Living 2022, 4, 813504. [Google Scholar] [CrossRef]
- Lu, H.F. Enhancing University Student Employability through Practical Experiential Learning in the Sport Industry: An Industry-Academia Cooperation Case from Taiwan. J. Hosp. Leis. Sport Tour. Educ. 2021, 28, 100301. [Google Scholar] [CrossRef]
- Davies, M.; Ströbel, T. Global Sport Management Learning From Home: Expanding the International Sport Management Experience Through a Collaborative Class Project. Sport Manag. Educ. J. 2022, 16, 154–161. [Google Scholar] [CrossRef]
- Veraldo, C.M.; Yost, D. Service learning and travel abroad in the dominican republic: Developing competencies for international sport management. Int. J. Sport Manag. 2021, 22, 170–194. [Google Scholar]
- Emery, P.R.; Crabtree, R.M.; Kerr, A.K. The Australian Sport Management Job Market: An Advertisement Audit of Employer Need. Ann. Leis. Res. 2012, 15, 335–353. [Google Scholar] [CrossRef]
- Megheirkouni, M. Leadership Competencies: Qualitative Insight into Non-Profit Sport Organisations. Int. J. Public Leadersh. 2017, 13, 166–181. [Google Scholar] [CrossRef]
- Arnold, R.; Fletcher, D.; Molyneux, L. Performance Leadership and Management in Elite Sport: Recommendations, Advice and Suggestions from National Performance Directors. Eur. Sport Manag. Q. 2012, 12, 317–336. [Google Scholar] [CrossRef]
- O’Boyle, I.; Shilbury, D.; Ferkins, L. Toward a Working Model of Leadership in Nonprofit Sport Governance. J. Sport Manag. 2019, 33, 189–202. [Google Scholar] [CrossRef]
- Pfleegor, A.G.; Seifried, C.S. Where To Draw the Line? A Review of Ethical Decision-Making Models for Intercollegiate Sport Managers. J. Contemp. Athl. 2015, 9, 133. [Google Scholar]
- Robinson, G.M.; Magnusen, M.J.; Neubert, M.; Miller, G. Servant Leadership, Leader Effectiveness, and the Role of Political Skill: A Study of Interscholastic Sport Administrators and Coaches. Int. J. Sports Sci. Coach. 2021, 16, 291–303. [Google Scholar] [CrossRef]
- Magnusen, M.; Kim, J.W. Thriving in the Political Sport Arena. J. Appl. Sport Manag. 2016, 8, 15. [Google Scholar] [CrossRef]
- Knoppers, A.; Spaaij, R.; Claringbould, I. Discursive Resistance to Gender Diversity in Sport Governance: Sport as a Unique Field? Int. J. Sport Policy Politics 2021, 13, 517–529. [Google Scholar] [CrossRef]
- Evans, A.B.; Pfister, G.U. Women in Sports Leadership: A Systematic Narrative Review. Int. Rev. Sociol Sport 2021, 56, 317–342. [Google Scholar] [CrossRef]
- Eksteen, E.; Willemse, Y.; Malan, D.D.J.; Ellis, S. Competencies and Training Needs for School Sport Managers in the North- West Province of South Africa. J. Physic. Educ. Sport Manag. 2015, 6, 90–96. [Google Scholar]
- ATILGAN, D.; KAPLAN, T. Investigation of the Relationship among Crisis Management, Decision-Making and Self-Confidence Based on Sport Managers in Turkey. Spor Bilim. Araştırmaları Derg. 2022, 7, 49–67. [Google Scholar] [CrossRef]
- Molan, C.; Matthews, J.; Arnold, R. Leadership off the Pitch: The Role of the Manager in Semi-Professional Football. Eur. Sport Manag. Q. 2016, 16, 274–291. [Google Scholar] [CrossRef]
- Benar, N.; Ramezani Nejad, R.; Surani, M.; Gohar Rostami, H.; Yeganehfar, N. Designing a Managerial Skills Model for Chief Executive Officers (CEOs) of Professional Sports Clubs in Isfahan Province. Sport Sci. Rev. 2014, 23, 59–77. [Google Scholar] [CrossRef]
- Marjoribanks, T.; Farquharson, K. Contesting Competence: Chief Executive Officers and Leadership in Australian Football League Clubs. Mark. Intell. Plan. 2016, 34, 188–202. [Google Scholar] [CrossRef]
- Demir, R.; Söderman, S. Strategic Sponsoring in Professional Sport: A Review and Conceptualization. Eur. Sport Manag. Q. 2015, 15, 271–300. [Google Scholar] [CrossRef]
- Parent, M.M.; Eskerud, L.; Hanstad, D.V. Brand Creation in International Recurring Sports Events. Sport Manag. Rev. 2012, 15, 145–159. [Google Scholar] [CrossRef]
- Fechner, D.; Filo, K.; Reid, S.; Cameron, R. A Systematic Literature Review of Charity Sport Event Sponsorship. Eur. Sport Manag. Quarterly. 2022, 1–23. [Google Scholar] [CrossRef]
- Pauline, G. Engaging Students Beyond Just the Experience: Integrating Reflection Learning into Sport Event Management. Sport Manag. Educ. J. 2016, 7, 1–12. [Google Scholar] [CrossRef]
- Magnusen, M.; Perrewé, P.L. The Role of Social Effectiveness in Leadership: A Critical Review and Lessons for Sport Management. Sport Manag. Educ. J. 2016, 10, 64–77. [Google Scholar] [CrossRef]
- Megheirkouni, M. Mixed Methods in Sport Leadership Research: A Review of Sport Management Practices. Choregia 2018, 14, 1–20. [Google Scholar] [CrossRef]
- Robinson, G.M.; Neubert, M.J.; Miller, G. Servant Leadership in Sport: A Review, Synthesis, and Applications for Sport Management Classrooms. Sport Manag. Educ. J. 2018, 12, 39–56. [Google Scholar] [CrossRef]
- Peachey, J.W.; Damon, Z.J.; Zhou, Y.; Burton, L.J. Forty Years of Leadership Research in Sport Management: A Review, Synthesis, and Conceptual Framework. J. Sport Manag. 2015, 29, 570–587. [Google Scholar] [CrossRef]
Disclaimer/Publisher’s Note: The statements, opinions and data contained in all publications are solely those of the individual author(s) and contributor(s) and not of MDPI and/or the editor(s). MDPI and/or the editor(s) disclaim responsibility for any injury to people or property resulting from any ideas, methods, instructions or products referred to in the content. |
© 2023 by the authors. Licensee MDPI, Basel, Switzerland. This article is an open access article distributed under the terms and conditions of the Creative Commons Attribution (CC BY) license (https://creativecommons.org/licenses/by/4.0/).


