Abstract
The urgency of addressing the climate crisis has heightened the need to make sustainable decisions. Universities and research institutions are uniquely able to help develop and disseminate useful information for industry, specifically small and medium enterprises. This case study examines the collaboration between the Guelph Turfgrass Institute (GTI) and the turfgrass industry that culminated in the creation of a “Turf Net Present Value Model”. This model enables turfgrass installers, managers, and local municipalities to determine the structure of their turfgrass systems, natural or artificial, and estimate the net present value (NPV) over an extended period. A conceptual model for effective industry-university collaboration is then used to evaluate the knowledge transfer between academia and industry, showcasing a knowledge-transfer framework for improved decision-making and sustainability in sports facilities.
1. Introduction
The Guelph Turfgrass Institute (GTI), located at the University of Guelph in Canada, recently undertook a study commissioned by the turfgrass industry to analyze the financial costs associated with installing and maintaining natural and synthetic turfgrass systems. In collaboration with turfgrass facility managers in Western Canada, the GTI conducted interviews and surveys, and developed a comprehensive model addressing the unmet needs. The model enables turfgrass installers, managers, and local municipalities to determine the structure of their turfgrass systems and to estimate the net present value (NPV) over an extended period. Complementing the financial aspects, the GTI also recognized the non-financial considerations that facility managers must consider. Consequently, the GTI aimed to disseminate the developed model to the industry and municipal stakeholders, facilitating knowledge transfer in this domain.
Effective knowledge exchange between academia and private industry remains a pressing concern for universities, researchers, and industry partners [1,2]. Universities serve society in knowledge creation and dissemination. However, collaborations with industry have been riddled with barriers due to procedural rigidity, the absence of decision-making protocols, inconsistent implementation of existing policies, absorptive capacity, and ambiguity [3,4]. Over the past decade, research on university-industry collaborations (UICs) has grown significantly [5]. Universities employ various mechanisms to foster knowledge transfer, including specialized “Institutes” that facilitate collaboration between researchers and industry stakeholders in specific fields. Among these institutes, the Guelph Turfgrass Institute (GTI) engages with diverse stakeholders in the turfgrass research sector. The GTI recognizes the importance of delivering positive outcomes in knowledge-transfer endeavors. Consequently, this case study aims to investigate a project undertaken by the GTI involving the development of a costing model designed to assist turfgrass installers and municipalities in accurately evaluating the implications of choosing between synthetic and natural turfgrass for sports facilities. The case study utilizes Rybnicek and Konigsgruber’s [5] Conceptual Model application to examine the knowledge-transfer process between the university and the industry.
2. Background
The Guelph Turfgrass Institute (GTI) was approached by an industry group comprising turfgrass managers, primarily consisting of small-to-medium enterprises (SMEs) in Western Canada. Recognizing the limited access to innovation and knowledge capture for these SMEs [6], the industry group expressed their need to enhance their understanding of costs associated with installing and maintaining turfgrass sports fields. This, in turn, would enable them to provide more accurate information to municipalities, supporting improved decision-making regarding sports fields. Consequently, the industry group requested the GTI’s expertise in developing a comparative costing model to assess the financial implications of natural turfgrass systems (NTS) and synthetic turfgrass systems (STS). To ensure the model accurately represents the decision-making process for municipalities, various factors must be considered. The benefits of turfgrass have been categorized into functional, recreational, and aesthetic aspects, highlighting additional considerations beyond the financial cost comparison between NTS and STS, of which facility managers and local municipality decision-makers need to be aware [7].
3. Environmental Effect
In recent years, growing concerns have emerged regarding the environmental impact of sports fields [8]. Studies have highlighted conflicting outcomes of various management practices regarding their environmental effects [9]. For instance, while certain management practices aimed at reducing environmental impact, such as pesticide-free approaches, may yield positive results in one aspect, they can lead to unintended consequences, such as increased mowing and overseeding requirements, thereby affecting other environmental aspects [9,10]. Nevertheless, research suggests that natural turfgrass systems (NTS) and their management practices contribute to a net carbon sink, indicating their potential to help mitigate greenhouse gas emissions [11,12,13]. Additionally, NTS offer ecosystem services comparable to other vegetation types, including temperature regulation, oxygen production, and in some cases, superior capabilities in reducing runoff, purifying water, and controlling erosion [14]. However, providing ecosystem benefits is contingent upon sufficient water availability, as the absence of sufficient water can diminish or eliminate these advantages [14]. Furthermore, studies have demonstrated that NTS can support wetland fauna [15] and that turfgrass systems incorporating clover or other plants can provide habitat and food sources for bee populations [16].
Studies investigating the environmental impacts of synthetic turfgrass systems (STS) have primarily focused on the composition of STS components. Outdoor sports fields often utilize third-generation STS, consisting of a synthetic grass layer supported by a thin layer of sand and an infill made of crumb rubber derived from recycled tires [17]. The gradual breakdown of crumb rubber releases organic compounds and heavy metals into the rubber matrix, from which the compounds and metals can slowly leach into the environment [18]. Analyses of samples collected from STS sports fields have demonstrated the partial transfer of these organic compounds and heavy metals into the air and runoff water [19]. This environmental leaching poses risks, not only to users of the sports fields [20,21], but also to nearby wildlife and vegetation. The presence of these compounds can potentially harm local ecosystems.
4. Athlete Safety and Performance
In the decision-making process regarding turfgrass system selection, decision-makers need to consider the impact of turfgrass on athletes. Studies have generally indicated a higher prevalence of injuries on synthetic turf systems (STS) compared to natural turfgrass systems (NTS) [22,23,24,25]. However, the existing literature also suggests that no significant difference exists between the two systems [26,27], and that variability can exist among different NTS [27]. Furthermore, studies have found that each turfgrass system affects various parts of an athlete’s body differently [22,23,25]. For instance, compared to NTS, synthetic fields have been shown to result in significantly more ankle injuries among elite soccer players [22,23] and more lower-body injuries among National Football League players [25]. However, Calloway et al. [22] demonstrated no significant difference in the number of knee injuries sustained on either turf system. Among Italian rugby players, the research found no significant difference in the prevalence of traumatic injuries between NTS and STS but did find an increased prevalence of overuse injuries on STS [23]. Additionally, studies of university athletics [27] and of Scandinavian soccer players [26] have found no significant differences in injury prevalence between NTS and STS. Furthermore, due to variations within NTS due to climate conditions, field construction, field management, and foot traffic, Straw et al. [28] suggested a potential relationship between within-field variations and ground-derived injuries.
5. Property Value and Maintenance
Turfgrass has long been recognized for its ability to enhance living environments’ functionality, aesthetics, and recreational opportunities [7]. While research has yet to quantify the effect of STS on property value, a few studies have examined the influence of NTS on property value and their broader community effects. Homeowners with natural turf lawns have reported various benefits, including improved property aesthetics, a potential increase in property value, and a recreational space [29]. The increased property value is closely related to aesthetics due to the aesthetic attributes that vegetation brings to a property [14]. Moreover, natural turfgrass offers economic advantages, such as lower energy costs in comparison to shrubs and trees [7,14], as well as reduced heating and cooling expenses attributed to the temperature regulation effects of vegetation [14,30].
Research has also focused on maintaining NTS, primarily concerning water and pesticide use. It is well understood that turfgrass requires an adequate volume of water to benefit both users and the environment. However, these water allocations are under pressure, given concerns about food security and the need for increased agriculture [31]. For efficient water use, player health, and game quality, turfgrass managers need to ensure proper substructure, drainage, and irrigation [32]. Despite the high standards on turfgrass systems for aesthetics and play, the industry is receptive to reducing water consumption if methods for doing so prove effective [33]. Similarly, the industry has a shared commitment to exploring alternative practices that minimize pesticide usage on turfgrass systems [33]. Promoting public awareness regarding the collective conservation of beneficial insects and advocating for alternative management approaches can facilitate a shift towards sustainable pest control approaches [33].
6. Universities as Catalysts
Universities provide knowledge and research to assist local industries; use of this information can facilitate the industries’ sustainable growth and development [34]. Universities can leverage their expertise and resources to foster this growth in various ways. [35].
Universities function as hubs of research and development that can build on existing knowledge to generate innovative solutions to the challenges facing local industries. Researchers at these institutions can effectively explore novel approaches, technologies, and strategies for specific industry segments using scientific investigations and interdisciplinary collaboration [35]. Through the publication and dissemination of findings, local industries are able to access current, evidence-based, knowledge that can enhance competitiveness, operations, and efficiency.
Through industry-university collaborations, the gap between knowledge and application is bridged [36]. By engaging in joint projects, industry practitioners’ expertise and challenges are partnered with the universities’ analytical research tools and theoretical understanding of underlying concepts. This develops a symbiotic relationship; local industries gain tailored solutions and universities gain valuable insights into the needs of industry [36].
7. The Model
In order to conduct a comprehensive cost-benefit analysis of NTS and STS, the Guelph Turfgrass Institute (GTI) developed the Turf Net Present Value Model. This model effectively categorizes the costs and benefits associated with sports fields, encompassing initial installation and annual operating costs. The model is structured based on the following equation and presented in Figure 1:
Figure 1.
Turf Net Present Value Model.
Here, B represents the benefits derived from the sports field, C represents the costs associated with the sports field, r denotes the discount rate, and the costs and benefits are aggregated over a specified time frame (n − t), starting from the initial time (t = 0). By applying this model, turfgrass managers can determine a turfgrass system’s net present value (NPV) over time. This facilitates long-term asset-management practices and aids in understanding the revenue required for cost recovery. For instance, consider a facility with a total cost of 1.5 million dollars over 30 years. To maintain this asset effectively, the facility would require 1000 h of usage per year at $50 per hour. To account for the impact of inflation, the hourly fee would need to be indexed accordingly. After 20 years, the fees for the facility would need to be adjusted to approximately $90 per hour, assuming a three percent inflation rate. Alternatively, if a fixed fee is desired throughout the study period of the facility, the fee would be higher to account for an assumed higher initial cost that needs to be recovered, typically falling near $70 per hour. By utilizing this long-term costing model, turfgrass installers and facility managers can effectively evaluate financial implications and establish appropriate pricing structures to ensure cost recovery and the sustainable operation of sports facilities.
The Turf Net Present Value Model exhibits several strengths and limitations. One of its primary strengths is its ability to determine the consistent revenue necessary to maintain a turfgrass sports field. Moreover, the model incorporates various factors that capture additional financial implications, such as the tax benefits associated with green space. However, there are certain limitations to consider. One limitation is the availability of cost data pertaining to specific activities, including labor and equipment costs (e.g., mowing). Decision-makers involved in turfgrass installation may not have access to all these costs upfront, which can impact the accuracy of the model’s calculations. Estimating replacement costs linked to competition use or environmental impact can be challenging. While the model can be adjusted over time to accommodate changes in these costs, it is essential to include a fixed value to address the projected net present value (NPV) when choosing between NTS and STS. Despite these limitations, the Turf Net Present Value Model provides valuable insights and is a helpful tool for decision-makers in the turfgrass industry to assess the financial aspects associated with NTS and STS installation. The following Figure 2 illustrates the model variables involved with instillations costs in synthetic/artificial fields.
Figure 2.
Artificial Field Installation Costs.
Figure 3 illustrates the model variables involved with installation costs in natural fields.
Figure 3.
Natural Field Installation Costs.
8. Ecosystem Analysis
The case featured in this paper involved three primary stakeholders: the industry group proposing the project, the Guelph Turfgrass Institute (GTI) responsible for knowledge generation and dissemination, and the municipalities benefiting from the enhanced knowledge of turfgrass installers. The interaction among stakeholders from industry, academia, and government sectors aligns with the concept of the “Triple Helix Model”. This model, introduced by [37], illustrates the collaborative knowledge transfer and value creation between these three sectors; the collaboration fosters innovation. Specifically, organizations like the GTI can be characterized as “multi-sphere” entities [37], representing the balanced form of the Triple Helix Model, where industry, government, and academia blend in non-traditional organizational structures. Within the Triple Helix framework, various activities occur among members, including technology transfer, collaboration, conflict resolution, collaborative leadership, substitution, and networking [37]. Ranga and Etzkowitz [37] argue that universities are now vital to the innovation process and generate value not only for industry through the technology and knowledge they create, but also for themselves by increasing the stability of research funding. In this case, the GTI assumes the critical role of substitute for small and medium enterprises’ research and development departments which lack the capacity to generate the necessary knowledge [6]. This relationship reflects the concept of substitution within the Triple Helix Model, where entities occupy positions in a “weak” sphere [37]. Overall, the collaboration and knowledge exchange between the industry group, the GTI, and municipalities exemplifies the dynamics of the Triple Helix Model, highlighting the importance of interdisciplinary cooperation and the generation of value through innovation.
The collaboration between universities and industry has demonstrated advantages for firms in terms of innovation and financial performance [38]. Bekkers et al. [39] propose that firms engage with universities after assessing their knowledge requirements, utilizing diverse sources such as patents, licensing, and organized activities to gather knowledge. Collaborative research, contract research, and consulting are the most common interactions between industry and universities [40]. The development of these relationships and interactions within academia is influenced by factors such as individual researchers and their working context, including departmental support and relative success [41]. A framework developed by Arza [42] depicts the relationship between public research organizations (PROs) and industry, where the type of knowledge transfer is determined by the firms’ desire for knowledge acquisition (passive to proactive) and the PROs’ motivation (economic to intellectual). Activities such as service and consultancy are included within “quadrant” of the framework, which corresponds to the PROs’ economic motivation and the firms‘ passive motivation. Passive motivation for the firm refers to utilizing the PROs’ outputs and resources for more efficient operations [42]. In summary, establishing university-industry collaborations (UICs) is driven by various motivations, also communication and knowledge transfer between universities and industry occurs through diverse methods. The motivations, modes of interaction, and knowledge exchange between academia and industry are influenced by various factors, highlighting the complexity and importance of these collaborations.
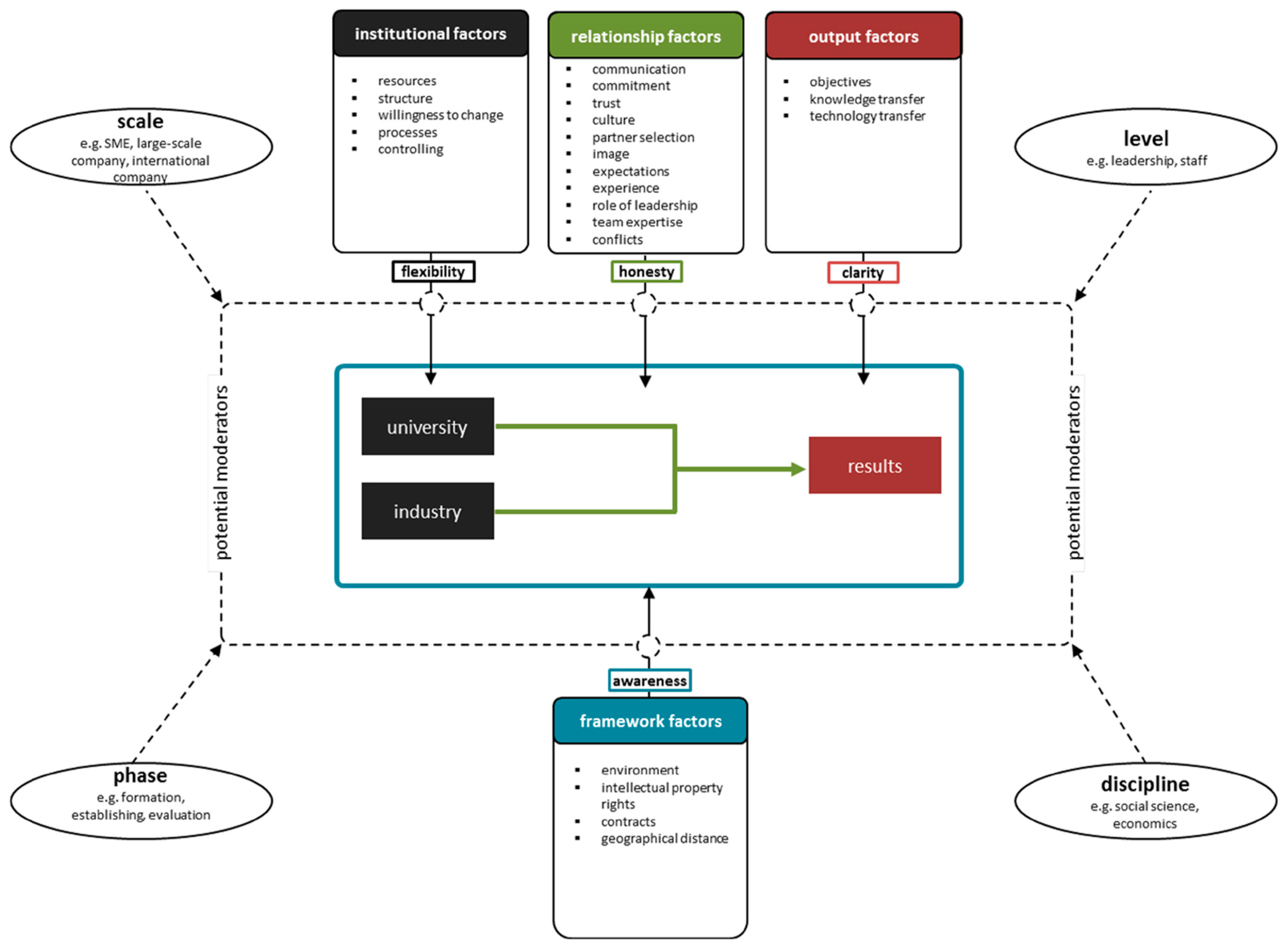
The primary objective of UICs is to foster the generation and exchange of knowledge. Numerous studies have investigated the factors contributing to the successful implementation of knowledge transfer in UICs, including relationship dynamics, firm characteristics, and knowledge characteristics [6,43]. A recent systematic review by Rybnicek and Konigsgruber [5] divided the factors of a successful UIC into four groups: institutional, relationship, output, and framework. These factors include resources, processes, communication, culture, team expertise, objectives, knowledge transfer, and contracts. The review emphasizes the significance of effective knowledge transfer in UICs while acknowledging the barriers that can impede it, including disparities in knowledge levels, cultural factors, and experience. Two critical areas for future research highlighted by Rybnicek and Konigsgruber were the exploration of scale, specifically examining the unique needs and capabilities of small and medium enterprises in UICs, and knowledge transfer which is the focus of this case study. The modelling of UIC knowledge transfer has also been combined with Social Cognitive Theory to enhance understanding of the nature of UICs [44]. In their model, the three components of Social Cognitive Theory—network ties, trust, and shared goals—are moderated by communication and facilitate knowledge transfer within UICs. This model aligns well with the framework proposed by Rybnicek and Konigsgruber [5] (Figure 4), providing a comprehensive perspective on the dynamics of knowledge transfer in UICs.
Figure 4.
A Conceptual Model for Effective Industry-University Collaboration [5]. Reprinted/adapted with permission from [5]. 2019, Springer.
9. Knowledge-Transfer Model Application
The Conceptual Model by Rybnicek and Konigsgruber [5] exemplifies how better knowledge transfer might be achieved. The model was applied to analyzing the relationship between the turfgrass industry and the Guelph Turfgrass Institute (GTI) in the context of knowledge transfer. The main goal was to ensure that informed decisions regarding the use of synthetic versus natural turfgrass can be made. By examining the collaboration within the four factors of the model—institutional, relationship, output, and framework—we were able to assess and determine the context of the collaboration and its effect on each of the factors.
Institutional factors impacted these two participating institutions and improved the knowledge transfer process. The partnerships between the turf grass industry and GTI (university) benefit significantly from having balanced resources, which include finance, time, staff, and equipment. To ensure that successful knowledge transfer occurred, both parties discussed and agreed on expectations surrounding these factors to meet the project’s needs. The researcher felt responsible for the project, which was critical to its success [45], and model development was the agreed-upon deliverable. It was also essential that a focus on advancing knowledge and promoting sustainable turfgrass practices was shared by both parties in this collaboration.
Relationship factors need to be examined, to better understand the linkage between partners that will improve the knowledge-transfer process. In this case, the partners needed to agree on outcome deliverables and interactive deliverables, such as an agenda that would ensure regular interaction, continuous feedback and information exchange, and regular updates. Open communication was established, building trust, which was a key component of the working relationship. Commitment to the project and the goals was established; however, by establishing interactive deliverables, both parties would have benefited more from the research process as information would have flowed between both throughout, and greater ownership and buy-in would have existed [46]. The research project was mainly managed through the GTI, making it more of a joint research project that would improve the shared decision-making process and better enable the co-creation of knowledge and the exchange of expertise and resources.
Output factors revolve around knowledge-transfer activities and practical applications. These factors require clarity to ensure that desired results of the collaboration are met, also clarity on expectations, project aims, responsibilities, and partnership roles. Potential barriers can exist when there are different understandings of time or output expectations; these can lead to disconnection and the dissolution of a project. The main output for this project was developing the Turf Net Present Value Model that the industry can implement to improve the decision-making process related to synthetic versus natural turfgrass. Time was taken to ensure that both parties were clear on these expectations and that necessary negotiations had taken place to improve knowledge transfer. In addition to the agreed model deliverable, additional publications and dissemination efforts will occur in this project as the GTI is required to do.
Framework factors include environmental aspects such as current economic, legal, political, or social developments that significantly impact collaboration on a project. Discussing and researching these factors leads to better decision-making as environmental changes are monitored, and adaptations can be made when necessary. Studying the environment plus current and future environmental influences can improve knowledge transfer. Participation in industry associations and networks facilitates connections and information exchange among turfgrass industry stakeholders. The GTI’s connection to broader academic networks also enhances collaboration by providing access to a wider pool of knowledge and collaborative opportunities.
10. Discussion and Conclusions
Applying the Conceptual Model by Rybnicek and Konigsgruber [5] to the collaboration between the GTI and the turfgrass industry sheds light on the context of knowledge transfer. This conceptual review provides valuable insights into the institutional, relationship, output, and framework factors influencing knowledge transfer. By examining these factors, a deeper understanding was gained of how the collaboration contributed to developing and disseminating the Turf Net Present Value Model. While the collaboration aimed to achieve knowledge transfer, particular challenges, and considerations regarding the incentives for researchers and effective communication need to be addressed. Acknowledging that universities often reward researchers for journal publications rather than other forms of knowledge dissemination is essential. In this case, the researcher felt responsible for delivering the project outcomes, including the developed model, but additional knowledge transfer incentives should have been considered to ensure successful dissemination. To enhance knowledge transfer, it is crucial to identify and include additional communication strategies in the initial agreement between the GTI and the industry partner. Workshops, seminars, and virtual communication platforms should be explored, as decision-makers increasingly rely on social media for information. Future studies could examine the role of social media communication within the knowledge transfer model and explore ways to improve online message communication, such as sharing persuasive and rich information that can be broadcast effectively on social media platforms [47,48,49].
Flexibility and open discussions are essential when navigating institutional factors, as the Rybnicek and Konigsgruber [5] model highlights. Imposing established and familiar methods should be avoided, and open discussions about working strategies and project management approaches should take place. This collaborative approach fosters trust between the university and industry partners and establishes shared goals and approaches. Regular progress updates and presentations can also be incorporated to gauge the project’s direction and adjusted based on industry needs.
By leveraging their respective strengths and resources, the GTI and the turfgrass industry can effectively develop and disseminate the Turf Net Present Value Model, contributing to informed decision-making processes regarding synthetic versus natural turfgrass. The model offers a systematic approach for decision-making related to turfgrass management and considers both economic and environmental factors. By providing a set of decision criteria, the model assists industry practitioners in evaluating the costs and benefits of different turfgrass management practices. This practical tool enhances the decision-making process and promotes sustainable practices by considering environmental impacts, resource conservation, and long-term economic viability. It fills a gap in the existing literature by integrating economic and environmental considerations into turfgrass management decisions.
This paper applies a conceptual framework that elucidates the mechanisms through which universities can act as catalysts for sustainable development. This framework provides a conceptual basis for further research and offers a valuable tool for policymakers, researchers, and practitioners seeking to understand and leverage the potential of universities in fostering sustainable industrial growth. Further research and empirical investigation are necessary to validate and refine the process, ensuring continuous improvement and optimization of the knowledge transfer process between academia and industry in the turfgrass domain. The continued exploration of effective knowledge transfer strategies, including social media communication and educational implementation [50], will contribute to advancing the field of knowledge transfer between academia and industry.
In conclusion, this study emphasizes the importance of informed decision-making regarding turfgrass systems in the context of sports facilities, considering factors such as environmental impact, athlete safety and performance, property value, and maintenance. Our model, combined with the collaborative efforts enabled by the Conceptual Model for Effective Industry-University Collaboration, provides a comprehensive approach to evaluating and assisting the turfgrass decision-making process. This research contributes to the knowledge-transfer process, facilitating better collaboration between academia and industry and promoting sustainable practices in the turfgrass industry.
Author Contributions
Conceptualization, L.F. and L.W.; methodology, L.F.; software, E.L.; validation, L.F., L.W., S.D. and M.A.; formal analysis, L.F., L.W. and E.L.; investigation, L.F., L.W. and E.L.; resources, E.L.; data curation, L.F. and L.W.; writing—original draft preparation, L.W. and L.F.; writing—review and editing, L.F. and S.D.; visualization, L.F.; supervision, L.F.; funding acquisition, E.L. All authors have read and agreed to the published version of the manuscript.
Funding
The Western Canada Turfgrass Association.
Institutional Review Board Statement
Not applicable.
Data Availability Statement
Not applicable.
Conflicts of Interest
The authors declare no conflict of interest.
References
- León, G.; Martínez, R.Q. How Can a University Drive an Open Innovation Ecosystem? Technol. Innov. Manag. Rev. 2016, 6, 48–51. Available online: https://subzero.lib.uoguelph.ca/login?URL=?url=https://search.proquest.com/docview/1963329978?accountid=11233 (accessed on 1 November 2022). [CrossRef]
- Prigge, G.W. University—Industry partnerships: What do they mean to universities? A review of the literature. Ind. High. Educ. 2005, 19, 221–229. [Google Scholar] [CrossRef]
- Alexander, A.; Martin, D.P.; Manolchev, C.; Miller, K. University–industry collaboration: Using meta-rules to overcome barriers to knowledge transfer. J. Technol. Transf. 2020, 45, 371–392. [Google Scholar] [CrossRef]
- De Wit-de Vries, E.; Dolfsma, W.A.; van der Windt, H.J.; Gerkema, M.P. Knowledge transfer in university–industry research partnerships: A review. J. Technol. Transf. 2019, 44, 1236–1255. [Google Scholar] [CrossRef]
- Rybnicek, R.; Königsgruber, R. What makes industry—University collaboration succeed? A systematic review of the literature. Z. Betriebswirtschaft 2019, 89, 221–250. [Google Scholar] [CrossRef]
- Traitler, H.; Watzke, H.J.; Saguy, I.S. Reinventing R&D in an Open Innovation Ecosystem. J. Food Sci. 2011, 76, R62–R68. [Google Scholar] [CrossRef]
- Beard, J.B.; Green, R.L. The Role of Turfgrasses in Environmental Protection and Their Benefits to Humans. J. Environ. Qual. 1994, 23, 452–460. [Google Scholar] [CrossRef]
- Watterson, A. Artificial Turf: Contested Terrains for Precautionary Public Health with Particular Reference to Europe? Int. J. Environ. Res. Public Health 2017, 14, 1050. [Google Scholar] [CrossRef]
- Diaz, J.A.R.; Knox, J.W.; Weatherhead, E.K. Competing demands for irrigation water: Golf and agriculture in Spain. Irrig. Drain. 2007, 56, 541–549. [Google Scholar] [CrossRef]
- Elford, E.M.; Tardif, F.J.; Robinson, D.E.; Lyons, E.M. Effect of perennial ryegrass overseeding on weed suppression and sward composition. Weed Technol. 2008, 22, 231–239. [Google Scholar] [CrossRef]
- Law, Q.D.; Patton, A.J. Biogeochemical cycling of carbon and nitrogen in cool-season turfgrass systems. Urban For. Urban Green. 2017, 26, 158–162. [Google Scholar] [CrossRef]
- Flude, C.; Ficht, A.; Sandoval, F.; Lyons, E. Development of an Urban Turfgrass and Tree Carbon Calculator for Northern Temperate Climates. Sustainability 2022, 14, 12423. [Google Scholar] [CrossRef]
- Phillips, C.L.; Wang, R.; Mattox, C.; Trammell, T.L.; Young, J.; Kowalewski, A. High soil carbon sequestration rates persist several decades in turfgrass systems: A meta-analysis. Sci. Total Environ. 2023, 858, 159974. [Google Scholar] [CrossRef] [PubMed]
- Monteiro, J.A. Ecosystem services from turfgrass landscapes. Urban For. Urban Green. 2017, 26, 151–157. [Google Scholar] [CrossRef]
- Colding, J.; Folke, C. The Role of Golf Courses in Biodiversity Conservation and Ecosystem Management. Ecosystems 2009, 12, 191–206. [Google Scholar] [CrossRef]
- Rasmont, P.; Pauly, A.; Terzo, M.; Patiny, S.; Michez, D.; Iserbyt, S.; Barbier, Y.; Haubruge, E. The survey of wild bees (Hymenoptera, Apoidea) in Belgium and France. FAO-Rep. 2005, 1–18. [Google Scholar]
- Bjøneboe, J.; Bahr, R.; Andersen, T.E. Risk of injury on third-generation artificial turf in Norwegian professional football. Br. J. Sports Med. 2010, 44, 794–798. [Google Scholar] [CrossRef]
- Cheng, H.; Hu, Y.; Reinhard, M. Environmental and health impacts of artificial turf: A review. Environ. Sci. Technol. 2014, 48, 2114–2129. [Google Scholar] [CrossRef]
- Celeiro, M.; Dagnac, T.; Llompart, M. Determination of priority and other hazardous substances in football fields of synthetic turf by gas chromatography-mass spectrometry: A health and environmental concern. Chemosphere 2018, 195, 201–211. [Google Scholar] [CrossRef]
- Pavilonis, B.T.; Weisel, C.P.; Buckley, B.; Lioy, P.J. Bioaccessibility and Risk of Exposure to Metals and SVOCs in Artificial Turf Field Fill Materials and Fibers. Risk Anal. 2014, 34, 44–55. [Google Scholar] [CrossRef]
- Zhang, J.; Han, I.; Zhang, L.I.N.; Crain, W. Hazardous chemicals in synthetic turf materials and their bioaccessibility in digestive fluids. J. Expo. Sci. Environ. Epidemiol. 2008, 18, 600–607. [Google Scholar] [CrossRef] [PubMed]
- Calloway, S.P.; Hardin, D.M.; Crawford, M.D.; Hardin, J.M.; Lemak, L.J.; Giza, E.; Forsythe, B.; Lu, Y.; Patel, B.H.; Osbahr, D.C.; et al. Injury Surveillance in Major League Soccer: A 4-Year Comparison of Injury on Natural Grass versus Artificial Turf Field. Am. J. Sports Med. 2019, 47, 2279–2286. [Google Scholar] [CrossRef] [PubMed]
- Ekstrand, J.; Timpka, T.; Hägglund, M. Risk of injury in elite football played on artificial turf versus natural grass: A prospective two-cohort study. Br. J. Sports Med. 2006, 40, 975–980. [Google Scholar] [CrossRef]
- Lanzetti, R.M.; Lupariello, D.; Venditto, T.; Rota, P.; Guzzini, M.; Vadalà, A.; Rota, A.; Ferretti, A. The influence of playing surface on injury risk in italian elite rugby players. Muscles Ligaments Tendons J. 2017, 7, 180–185. [Google Scholar] [CrossRef]
- Mack, C.D.; Hershman, E.B.; Anderson, R.B.; Coughlin, M.J.; McNitt, A.S.; Sendor, R.R.; Kent, R.W. Higher Rates of Lower Extremity Injury on Synthetic Turf Compared with Natural Turf among National Football League Athletes: Epidemiologic Confirmation of a Biomechanical Hypothesis. Am. J. Sports Med. 2019, 47, 189–196. [Google Scholar] [CrossRef]
- Kristenson, K.; Bjørneboe, J.; Waldén, M.; Ekstrand, J.; Andersen, T.E.; Hägglund, M. No association between surface shifts and time-loss overuse injury risk in male professional football. J. Sci. Med. Sport 2016, 19, 218–221. [Google Scholar] [CrossRef] [PubMed]
- Smith, T.J. Foot and Ankle Injuries: Artificial Turf vs. Natural Grass. Doctoral Dissertation, Wittenberg University, Springfield, OH, USA, 2016. [Google Scholar]
- Straw, C.M.; Samson, C.O.; Henry, G.M.; Brown, C.N. Does variability within natural turfgrass sports fields influence ground-derived injuries? Eur. J. Sport Sci. 2018, 18, 893–902. [Google Scholar] [CrossRef]
- Khachatryan, H.; Rihn, A.; Dukes, M. Are homeowners willing to pay a price premium for environmentally friendly lawn fertilizers? Proc. Fla. State Hortic. Soc. 2014, 127, 221–223. [Google Scholar]
- Sekerli, Y.E.; Keskin, M.; Soysal, Y. Testing of three sensor systems to predict water and nutrient contents of soccer field turfgrass clippings. Urban For. Urban Green. 2021, 59, 126909. [Google Scholar] [CrossRef]
- Strandberg, M.; Blombäck, K.; Jensen, A.M.D.; Knox, J.W. Priorities for sustainable turfgrass management: A research and industry perspective. Acta Agric. Scand. Sect. B Soil Plant Sci. 2012, 62 (Suppl. S1), 3–9. [Google Scholar] [CrossRef]
- Çelİk, H.E.; Şengönül, K.; İlker Esİn, A. Evaluation of Irrigation Systems and some Pitch Properties of Selected Football Fields in Istanbul. Irrig. Drain. 2019, 68, 332–341. [Google Scholar] [CrossRef]
- Held, D.W.; Potter, D.A. Prospects for Managing Turfgrass Pests with Reduced Chemical Inputs. Annu. Rev. Entomol 2012, 5, 329–354. [Google Scholar] [CrossRef] [PubMed]
- Di Maria, E.; De Marchi, V.; Spraul, K. Who benefits from university–industry collaboration for environmental sustainability? Int. J. Sustain. High. Educ. 2019, 20, 1022–1041. [Google Scholar] [CrossRef]
- Sjöö, K.; Hellström, T. University–industry collaboration: A literature review and synthesis. Ind. High. Educ. 2019, 33, 275–285. [Google Scholar] [CrossRef]
- Meredith, S.; Burkle, M. Building bridges between university and industry: Theory and practice. Educ. Train. 2008, 50, 199–215. [Google Scholar] [CrossRef]
- Ranga, M.; Etzkowitz, H. Triple Helix systems: An analytical framework for innovation policy and practice in the Knowledge Society. Ind. High. Educ. 2013, 27, 237–262. [Google Scholar] [CrossRef]
- Teixeira, I.F.; Barbosa, E.C.; Tsang, S.C.E.; Camargo, P.H. Carbon nitrides and metal nanoparticles: From controlled synthesis to design principles for improved photocatalysis. Chem. Soc. Rev. 2018, 47, 7783–7817. [Google Scholar] [CrossRef]
- Bekkers, R.; Freitas, I.M.B. Analysing knowledge transfer channels between universities and industry: To what degree do sectors matter? Res. Policy 2008, 37, 1837–1853. [Google Scholar] [CrossRef]
- Schartinger, D.; Rammer, C.; Fischer, M.M.; Fröhlich, J. Knowledge interactions between universities and industry in Austria: Sectoral patterns and determinants. Res. Policy 2002, 31, 303–328. [Google Scholar] [CrossRef]
- Perkmann, M.; Tartari, V.; McKelvey, M.; Autio, E.; Broström, A.; D’este, P.; Fini, R.; Geuna, A.; Grimaldi, R.; Hughes, A.; et al. Academic engagement and commercialisation: A review of the literature on university–industry relations. Res. Policy 2013, 42, 423–442. [Google Scholar] [CrossRef]
- Arza, V. Channels, benefits and risks of public—Private interactions for knowledge transfer: Conceptual framework inspired by Latin America. Sci. Public Policy 2010, 37, 473–484. [Google Scholar] [CrossRef]
- Bacon, E.; Williams, M.; Davies, G. Recipes for success: Conditions for knowledge transfer across open innovation ecosystems. Int. J. Inf. Manag. 2019, 49, 377–387. [Google Scholar] [CrossRef]
- Thomas, A.; Paul, J. Knowledge transfer and innovation through university-industry partnership: An integrated theoretical view. Knowl. Manag. Res. Pract. 2019, 17, 436–448. [Google Scholar] [CrossRef]
- Franco, M.; Haase, H. University–industry cooperation: Researchers’ motivations and interaction channels. J. Eng. Technol. Manag. 2015, 36, 41–51. [Google Scholar] [CrossRef]
- Attia, A.M. National innovation systems in developing countries: Barriers to university–industry collaboration in Egypt. Int. J. Technol. Manag. Sustain. Dev. 2015, 14, 113–124. [Google Scholar] [CrossRef] [PubMed]
- Chang, Y.T.; Yu, H.; Lu, H.P. Persuasive messages, popularity cohesion, and message diffusion in social media marketing. J. Bus. Res. 2015, 68, 777–782. [Google Scholar] [CrossRef]
- DiRusso, C.; Myrick, J.G. Sustainability in CSR messages on social media: How emotional framing and efficacy affect emotional response, memory and persuasion. Environ. Commun. 2021, 15, 1045–1060. [Google Scholar] [CrossRef]
- Foti, L.; Zhu, X.; Yuan, Y.; Teng, L. Broadcasting and narrowcasting: The impact of affective and cognitive message framing on message persuasiveness. Int. J. Advert. 2020, 39, 1183–1201. [Google Scholar] [CrossRef]
- Charlebois, S.; Foti, L. Using a live case study and co-opetition to explore sustainability and ethics in a classroom: Exporting fresh water to China. Glob. Bus. Rev. 2017, 18, 1400–1411. [Google Scholar] [CrossRef]
Disclaimer/Publisher’s Note: The statements, opinions and data contained in all publications are solely those of the individual author(s) and contributor(s) and not of MDPI and/or the editor(s). MDPI and/or the editor(s) disclaim responsibility for any injury to people or property resulting from any ideas, methods, instructions or products referred to in the content. |
© 2023 by the authors. Licensee MDPI, Basel, Switzerland. This article is an open access article distributed under the terms and conditions of the Creative Commons Attribution (CC BY) license (https://creativecommons.org/licenses/by/4.0/).



