Abstract
Seasonal migrant farmworkers are essential to the success of agriculture in Quebec as they provide the labor needed to produce crops and animals. Notwithstanding, these workers are often at risk of occupational health and safety hazards, while only a few interventions have been implemented to improve the situation. Modern engineering interventions like exoskeleton devices have been introduced to reduce the risk of developing musculoskeletal disorders in other industries, but nothing much has been done in agriculture. This paper employed a mixed-method approach to evaluate the effect of environmental conditions and physical activities on farmworkers’ bodies and sensations and explore their speculative opinions about exoskeletons for their tasks. This study took place in a large plant nursery. Data were collected through field observations, written questionnaires, and semi-structured interviews. The analysis showed heat, humidity, cold, and rain affect farmworkers in feeling sore, worn out, tired, weak, and suffocated. The arms and the back were the body parts most affected by the repetitive bending over and carrying the load. Farmworkers’ exoskeleton perceptions were positive, remarking benefits such as making the task easier, improving posture, reducing fatigue, and protecting the body. The barriers that emerged were concerning the exoskeleton weight, being uncomfortable to wear, causing heat, restricting mobility, not allowing flexibility to change tasks, and not allowing space to work in tight workplaces. The study includes strategies to ensure credibility, reliability, and transferability. Future investigations could test exoskeletons on farmworkers and conduct the cost benefits of exoskeletons in agriculture.
1. Introduction
For the last 50 years, the survival of Canada’s agricultural industry and its food supplies has rested on seasonal migrant farmworkers due to chronic and critical labor shortages (Canadian Federation of Agriculture, 2022). Most migrant farmworkers in Canada are legally authorized under the Temporary Foreign Worker Program and Seasonal Agricultural Worker Program Agricultural Stream. Most come from Mexico, Nicaragua, Guatemala and the Caribbean countries [1]. From 2017 to 2021, the number of employed temporary migrant farmworkers increased from 53,842 to 61,735 (15%) in Canada and from 12,597 to 18,216 (45%) in Quebec [1]. These workers provide the manual labor needed for dairy production, planting, cultivating, and harvesting many of Quebec’s economically important crops, including corn, soybeans, and oats [2].
Despite their importance in Canada’s agricultural industry, farmworkers worked in hazardous and exploitative environments [3]. That is, farmworkers faced numerous chemical (pesticides, fertilizer, and air pollution), physical (machine-related injuries, musculoskeletal injuries, and heat exposure), biological (access to water, sanitation, and hygiene), social (food insecurity, lack of quality housing, fears of deportation), and climate change threats to their health [4,5,6]. Most workers employed in farming worked outdoors, exposing them to heat, cold, ultraviolet rays and humid environments, putting them at risk for dehydration and heat-related illness [7]. However, little research has been conducted on the occupational health risk outcomes of migrant farmworkers [3,8,9].
Due to the different ways people describe pain, it is important to understand the differences in pain perception among different populations. Studies found cultural and ethnic backgrounds further influenced how individuals perceive, manifest, report, and handle pain [10,11]. Pain experience was also influenced by gender, race, and age [12]. Particularly, Hispanic workers were reluctant to indicate discomfort or need for health care in the event of injury or illness [7,13].
Agricultural work may cause musculoskeletal injuries because it requires hard physical effort, repetitive movements [8,14], and constant bending and kneeling [15]. Agricultural workers were found to experience high rates of back, shoulder, and upper extremity musculoskeletal disorders [14,16]. Nordic Musculoskeletal Questionnaire (NMQ) was used to determine common musculoskeletal disorders affecting various regions in the body [17,18]. Structured surveys were also used to collect information about migrant workers’ perception of workplace hazards, health and safety awareness [5,19], employment conditions, and psychosocial working conditions [18].
Meanwhile, over the past years, portable exoskeleton devices have been increasingly used in assembly lines and warehouses because of their potential to improve occupational health and safety [20,21,22,23]. Exoskeletons were designed to support the body when bending or carrying. Exoskeletons assist the wearer by producing torques from the user’s motions, powered actuators or spring-based systems that support extreme work postures, offload the wearer, return energy during alternating motions, or limit physical exertions to reduce the risks of musculoskeletal disorders [23]. With their capability in reducing loads in manual tasks, exoskeletons may have even more impact in the agricultural sector than in other industrial sectors because of the dynamic nature of farm work and the limitations of other intervention strategies to extensively modify the work environment [24].
Previous studies demonstrated the efficacy of shoulder and back support exoskeletons in reducing muscle activity, increasing endurance time, and improving work performance in the laboratory [22,25,26,27]. However, to our knowledge, at the time of our study, there have been only a few studies addressing the potential benefits of exoskeletons in farming environments [24,28,29]. Upasani et al. (2019) [24] captured the perspectives of health and safety experts that exoskeleton designs needed to be simple, affordable, usable, durable, compatible with farming equipment, and versatile when operating diverse kinds of machinery and performing dynamic tasks. Thamsuwan et al. (2020) [28] used electromyography to evaluate exoskeleton use in the field. They showed that its use decreased back muscular load during farming activities, which potentially enables older farmers to work longer or more productively as they age. Although exoskeletons could offer new approaches to enhance performance and reduce musculoskeletal disorders in agriculture, there has been little investigation of exoskeleton’s use in this important economic sector [24,28,29,30].
Accordingly, the purposes of this study were to (i). describe how the environmental conditions and the physical activities involved in farmworkers’ job tasks affect their bodies and sensations, and (ii). identify the factors that affect farmworkers’ perceptions towards exoskeleton uptakes in their agricultural tasks. This study is expected to offer practitioners information about the key occupational risk factors this population faces and insides on how best to incorporate new available mechanical aids among workers [31].
2. Methodology
2.1. Research Methods
Internal validity was addressed by triangulation and peer examination. Reliability was ensured by peer examination and audit trail strategies. The audit trail describes in detail how the data were collected, how the categories were derived and how the decisions were made throughout the data analysis process. Transferability was addressed by thick descriptions of the study’s context to enable comparison to other situations.
This study used a triangulation strategy with three data sources: (1). questionnaires, (2). field observations by multiple investigators, and (3). interviews. The field observation was conducted by four researchers (RVG, OT and two other research assistants). The pre-work questionnaires and post-work interviews were administered by the first author, the only native Spanish speaker in the field.
2.2. Data Collection
With the aim of generating consistency and reliability, we explained in detail the audit trail of the data collection with regard to recruitment, study site, nature of participation, description of the questionnaires, interviews, field observations and data analysis.
2.2.1. Recruitment
Persons aged 18 years and above actively engaged in agricultural activities in Quebec were invited to participate in this study. There was no exclusion criterion regarding medical standpoints because it was inappropriate to ask migrant workers about their previous medical conditions, which might have led to repercussions on their acceptance to return to the same employer in the subsequent year. The first contact to recruit participants was by email to the Union des producteurs agricoles (UPA), the organization that represented 42,000 producers in Quebec, in March 2022. The first presentation about the study was made at a meeting with the representative of female farmers in April 2022, and the second presentation and the modified recruitment plan were discussed with the health and safety advisors of the UPA in May 2022. Then the recruitment materials were distributed internally to regional organizations. As soon as a producer expressed their interest, they were followed up by a phone call. Then a digital copy of the study information sheets in French and Spanish was sent to the potential producer by email so the producer could share it with their employees. Once agreed by the employer, the visits were scheduled for September 2022. Participants’ eligibility was determined at the time right before the consent. The recruitment took place until October 2022, and the only available and willing facility was a plant nursery where the study was carried out. Participation in the study was entirely voluntary, and the participants’ consent was obtained before the data collection. The study protocols were approved by the Research Ethics Committee of the École de technologie supérieure (Reference H20211103, approved on 21 January 2022).
2.2.2. Study Site
Field data collection was conducted during the end of the growing season in Quebec, Canada, during the first week of September 2022, when work activities were finishing and at the lowest intensity. The plant nursery was located 60 km from Montreal, Quebec, Canada.
2.2.3. Pre-Work Questionnaires
Upon completing the information and consent form reading and signatures, participants were asked to complete a questionnaire. This questionnaire consisted of nine socio-demographic questions, two questions on a Visual Analog Scale (VAS) regarding the effort and the feeling of tiredness during the work season, one about heat-related symptoms or signs of heat exhaustion during work time, and the NMQ. The NMQ identified the body discomfort that workers experience during a typical week. It included symptoms such as pain, stiffness, spasm, aching, burning, tingling, or numbness. The VAS questions were on a scale of 0–10, where 0 means to strongly disagree and 10 to strongly agree with the statements: “When I work, I exert myself to the fullest” and “I feel exhausted at the end of a shift”. The vital signs of heat-related illnesses, i.e., heat exhaustion and dehydration, include skin rash or bumps, painful muscle cramps, dizziness or light-headedness, fainting, headache, heavy sweating, extreme weakness or fatigue, and nausea or vomiting.
2.2.4. Field Observation
Then, the researchers followed the farmworkers during their working days and took field videos and observations. Participants were observed to understand their work tasks until data saturation had been obtained, generally during the first 75% of their workday. Field notes were taken to document additional observations, such as unusual events that might happen. Videos were taken upon the permission of the participants. Through field observations, researchers carried out a general job task (JT) description. JT was described in correspondence to ergonomic demands such as work posture, loads being carried, tools being used and cognitive requirements. Several JTs were then categorized.
2.2.5. Post-Work Interview
The interviews took place at the end of the working day. Face-to-face, semi-structured, one-on-one interviews with an expected duration of 15 min per participant were conducted and audio recorded. The workers were interviewed in Spanish since they were Spanish speakers. All the interviews were conducted by the first author, who is bilingual, and Spanish is her native language. The Spanish interviewer used a semi-structured interview guide to elicit responses and guide the open-ended questions. The interview questions were designed to facilitate open-ended responses regarding how environmental conditions (EC) affected their bodies and sensations if any other tasks were being done during the season but were not observable on the day of data collection, and their perceptions towards three exoskeletons’ images. We referred to the images (Figure 1) of the exoskeletons as: Back Exoskeleton (BX), Shoulder Exoskeleton (SX) and Chairless-Chair Exoskeleton (CX).
Figure 1.
Images of the exoskeletons presented to the participants—(left): Back Exoskeleton (BX), (center): Shoulder Exoskeleton (SX) and (right): Chairless-Chair Exoskeleton (CX).
2.3. Data Analysis
The first hypothesis statement with pre-established factors, which was analyzed in the interview scripts, is shown in Figure 2. Based on the literature presented previously, farmworkers were affected by environmental conditions, physical demand and the lack of tools and had perceptions towards the benefits and barriers of using exoskeletons. This analysis addressed two initial objectives: (i). describe how farmworkers are affected by environmental conditions, physical demand, and the lack of tools; and (ii) how exoskeletons can help farmworkers by reducing the impact on their health due to those factors.
Figure 2.
Initial Hypothesis.
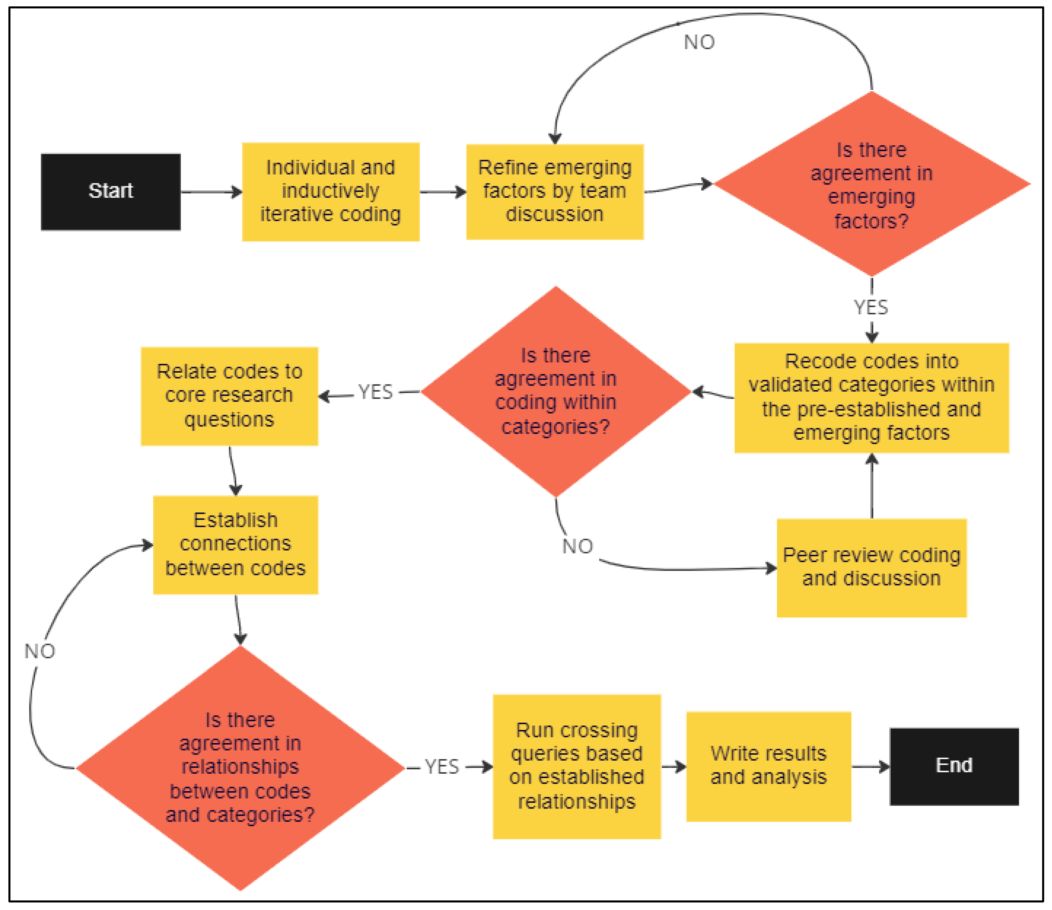
All interviews were audio-recorded, transcribed verbatim, and analyzed using NVivo v11 qualitative analysis software (QSR International, Melbourne, Australia). Figure 3 shows the flow chart of the qualitative analysis process. Three researchers (RVG, OT, RABC) individually performed a continuous and iterative analysis of the transcripts to highlight quotes and coded them inductively based on research questions. Codes were refined by discussion and consensus during team meetings. Then they were consolidated into themes and related to core research questions. All data was analyzed in Spanish to avoid the loss of information due to translations and to preserve the cultural expressions of participants’ perceptions. Two out of three researchers (RVG, RABC) were native Spanish speakers. The quotes were only translated into English for the purpose of presenting information in this paper.
Figure 3.
Flow chart of the qualitative analysis process.
The emerging categories were established by running word frequency queries, finding repetitive patterns, and breaking down the general themes derived from the interview questions. After the individual stage of inductive coding, researchers (RVG, OT, RABC) had a team meeting to share the emerging categories that each one found. During the meeting, researchers made small adjustments regarding the final coding categories, starting from a correspondence between them of 75% in the code, until they reached a consensus. Then, two researchers (RVG, OT) peer-reviewed each quote in detail and coded them together in the newly established categories until a full consensus was reached. After coding consensus, the group (RVG, OT, RABC) established the relationships and connections between categories and codes as the common ground questions for the crossing queries analysis. Then the results and conclusion were discussed in groups.
3. Results and Discussion
This section, firstly, presents the participants’ demographics and characteristics through the analysis of the questionnaires; secondly, it discusses the interrelated outcomes found through the analysis of the interview script. The interview lasted from 8 to 23 min per participant. The qualitative analysis describes the connections of PA derived from JT and their effect on farmworkers’ bodies and sensations, the way that EC affected farmworkers’ bodies and sensations, and the farmworkers’ perceptions towards exoskeletons. Potential advantages and disadvantages of exoskeleton use on their JT, suggestions for improvements and changes, as well as speculation about the feasibility and general barriers or facilitators for exoskeleton use, emerged from the interviews.
3.1. Participants
Only one agricultural facility, a plant nursery, agreed to let their workers participate in our study. Initially, all of their 19 workers were recruited from this plant nursery. Then ten workers dropped out, so only nine individuals completed the participation in the study. All nine participating workers were Hispanic migrant farmworkers who worked in Quebec for eight months per year under the Temporary Foreign Worker Program. Among the nine workers interviewed, one supervisor, two mechanics and six general workers performed duties related to moving plants and field maintenance. Participants were all male between 21 and 49 years old (Mean = 38.2, SD = 8.1) and had worked at this plant nursery between 7 to 20 seasons (Mean = 14.4, SD = 4.7). One, three, and six participants were 20–29, 30–39 and 40–49 years, respectively.
3.2. Job Task Description
The JT description was the summary of two sources of information: the field observation by researchers and the new information emerging during the interview with participants. Table 1 shows a general JT description of the activities performed by the participants and the carried or lifted loads identified on the activities.
Table 1.
Job task description at the plant nursery.
3.3. Questionnaire Results
Regarding the two VAS questions, on average, agricultural workers had felt 8.44 out of 10 towards the affirmation that they exerted themselves to the fullest when they worked, and 7 out of 10 towards the affirmation that they had felt exhausted at the end of the shift. One interesting case was one participant who reported that he exerted himself to the fullest but was minimally exhausted. This could be explained as he was 21 while the other participants were above 30.
Regarding the question about heat-related symptoms or signs of heat exhaustion during work time in the present summer season, it was found that 6/9 (66.7%) participants reported having some heat-related symptoms during working time; 5/9 (55.5%) reported having heat-related headache; 4/9 (44.4%) reported having heavy sweating; 3/9 (33.3%) reported having both heat-related headache and heavy sweating; 1/9 (11.1%) reported having both heat-related headache and painful muscle cramps, and 3/9 (33.3%) reported not having any heat-related symptoms or any signs of heat exhaustion or dehydration. Additionally, the last question asked the participants if they had pre-diabetes symptoms which may include fatigue, weight loss, slow healing wound, frequent urination, increased thirst, blurred vision, skin itching, and always feeling hungry. None reported having been diagnosed with diabetes or had any pre-diabetes symptoms.
The heat map in Figure 4 shows the number as a raw count of participants’ responses to the NMQ concerning the position of the body parts, where the workers marked their discomfort, and the frequency when they experienced the ache, pain, or discomfort. If workers experienced discomfort, the diagram also shows the marks for the discomfort presented and how much the discomfort interfered with their ability to work for each body part.
Figure 4.
Nordic Musculoskeletal Questionnaire heat map results.
During a typical work week, the body parts mostly referenced to the self-reported discomfort were the upper back and both upper arms (4 participants). The discomfort was experienced with a frequency of 1–2 times per week between slightly and moderately uncomfortable, with slight and no interference with the ability to work. The body part the second most referenced was the neck (3 participants). Participants said they had slight neck discomfort 1–2 times per week, which affected slightly or no interference with the ability to work. Two participants reported moderate discomfort in their forearms, once or twice a week, that did not interfere with their ability to work. Two participants reported moderate discomfort in their feet, three to four times a week, that did not interfere with their ability to work.
3.4. Interview’s Crossing Themes Analysis
We observed that EC and the PA, involved in their JT, affected farmworkers sensations and body parts. Moreover, JT affected farmworkers’ exoskeletons’ perceptions regarding their benefits and barriers. From these connections, this section shows the analysis of the interrelations and connections between:
- (I)
- the physical activities (PA) derived from job tasks (JT) that affect farmworkers’ bodies and sensations,
- (II)
- the way that environmental conditions (EC) affected farmworkers’ bodies and sensations, and
- (III)
- the farmworkers’ perceptions towards exoskeletons (EP).
Figure 5 shows the intermediate step when the emerging categories and their connections were raised from the transcripts and researchers’ observations during the group discussion.
Figure 5.
Emerging categories and connections after consolidating codes into themes in group discussions.
3.4.1. The Effect of Physical Activities and Job Tasks on Farmworkers’ Bodies and Sensations
The nature of JT involves PA, which affects farmworkers’ bodies and sensations. As shown in Table 2, mechanical activities were related to bending over, being inclined, and laying down [q1, q5]. Moving plants activity was related mostly to repetitive grabbing [q6], bending over, lifting, carrying, and exerting force with a fast pace of work [q2]; while plant propagation activity was mostly related to standing still for long hours [q7]. Supervision did not have physical activity involved.
Table 2.
Physical activities involved in job tasks.
“Hay veces que está uno bastante tiempo inclinado hacia los trabajos de revisar baterías”. “There are occasions when you spend a lot of time inclined towards checking the batteries”.[q1]
“Cargar camión y tráiler es el cargamento. Digamos de subir, subir las plantas, subir, subir, subir. La considero la más difícil por el ritmo al que uno está. Es un ritmo más rápido y también está haciendo fuerza. Los brazos también se les dan mucha fuerza”. “Loading truck and trailer is shipment. Let’s say lifting, lifting plants, picking up, picking up, and picking up. I consider it the most difficult task because of the pace at which one is. It is a faster pace and it is also making force. The arms are also given a lot of effort”.[q2]
Table 3 shows the relationship between the affected body parts and the PA due to the related JT. It shows how the arm was the most affected part of the body, even more than the back. This result was surprising as we sought information from tasks that required repetitive lifting and prolonged bending. In this situation, the arm was affected when the mechanics needed to lay down under machinery [q3] and when general farm laborers repetitively performed lifting, carrying, and exerting a force at a fast pace while moving plants or doing field maintenance [q2].
Table 3.
Main farmworker’s affected body parts as a result of physical activities (PA) involved in the nature of the job tasks (JT).
“En la soldadura depende la posición. Normalmente si sufre un poquito el brazo sí, porque hay posiciones en las que uno suelda a veces de cabeza o así, pero el brazo es el que sufre un poquito. Porque ponle en la soldadura hay veces que uno está en posiciones incómodas”. “In welding, it depends on the position. Usually, the arm suffers a little because there are positions in which you sometimes weld headfirst or something like that, but the arm is the one that suffers a little. In welding, there are times when you are in uncomfortable positions”[q3]
The back was the second most important body part at risk. It was affected by all the activities except supervision and plant propagation, and it was related to bending over, being in an included position, repetitive lifting and carrying load [q4]. This was expected because we sought to observe the facilities where workers performed frequent lifting and bending during participant recruitment. The waist was mentioned to be affected in crouching in mechanics activities and moving plants [q5]. The effect on the ribs was mentioned only when they needed to lie down under the machines.
“La espalda igualmente [se afecta], pero pues por lo mismo de la que obtenemos la jornada de entre 9, 10, 11 horas por día”. “The back is also [affected], but for the same reason we get 9, 10, 11 h workday”[q4]
“En la cintura porque estoy mucho tiempo agachado. Por eso, más que todo es la cintura la que molesta”. “At the waist because I spend a lot of time crouching. That’s why, more than anything, it’s the waist that bothers”.[q5]
The shoulder was affected in mechanics activities and moving plants as they needed to bend over, lay down and carry a load. The fingers were affected when they needed to move and grab the plants [q6]. The feet were affected in field maintenance activity due to carrying loads and mainly in plant propagation activity due to standing still for long hours [q7]. Finally, the cognitive effect was only mentioned by the stress of the supervision task. In detail, Table 3 summarizes the effect on the farmworkers’ body parts due to the PA and their connection to the nature of JT.
“O a veces aquí los dedos porque hay que agarrar las plantas; y claro, los dedos quedan adoloridos”. “Or sometimes the fingers here because you have to grab the plants; and of course, the fingers are sore”.[q6]
“Entonces el trabajo [corte] es todo el día parado. Si trabajamos diez horas, son diez horas parados. Entonces lo que más me cansa es la parte del talón”. “So, the work [propagating plant] is standing all day. If we work for ten hours, that means ten hours of standing. So what makes me tired the most is the heel part”.[q7]
During the qualitative analysis, special descriptive adjectives and sensations for certain activities were found. Figure 6 represents a Venn diagram that crosses the physical postures involved in the sensations of being worn out, tired and sored. It shows the postures applied to describe specific sensations and the postures shared in the sets of sensations. It also shows that repetitive lifting and carrying left the sensation of being worn out, tired and sore. However, grabbing only generated pain, bending over only generated wear, and the heat, humidity, and hydration generated a feeling of tiredness. Working for long hours generated both pain and tiredness. There was no direct or significant relationship between sensations and JT. Workers did not describe their sensations in relation to their JT but rather with their PA. The PA used for describing the JT was not mutually exclusive among the JT.
Figure 6.
Venn Diagram of physical postures in the sets of sensations.
Physical pain/sore -adolorido- was found to be commonly used in the description of activities that involved repetitive lifting, carrying, grabbing, and walking for long hours [q8]. The feeling of wear -desgastado- was related to the PA of bending over, lifting and carrying in moving plants and preparing shipments [q9]. Tiredness -cansado- was also found to be used to describe the result of activities of lifting and carrying in complement with heat humidity, hydration and working for long hours [q10]. Tiredness could be referred to mental and physical aspects, but pain and worn-out refer to physical aspects. The finding that Hispanic farmworkers were aware of and recognized the need for hydration was contradictory to the previous study [7]. Weakness -debilitado- was related to humidity and sweating [q10, q11]. The sensation of slowing down the pace of work was related only to the lack or need for hydration during hot days [q12]. Feeling suffocated -sofocado- was related to hydration [q13, q14]. Lastly, feeling uncomfortable -incómodo- was related to positions in welding [q3].
“Y ya cuando termina uno al final del día nos duelen los brazos, la espalda. Por lo mismo de que estar todo el día en movimiento”. “And when we finish at the end of the day, our arms and our backs ache. For the same reason that you have to be on the move all day”.[q8]
“E pues es cuando el trabajo está en el tiempo que es un trabajo pesado, por ejemplo, cuando están las ventas, los pedidos, lo que se le llama aquí, hay que estar cargando las plantas; y lógico, si hay calor si termina uno desgastado de los brazos”. “When we are in the busiest stage of work, for example, when there are sales, orders, shipments, you have to be loading and carrying the plants; and obviously, if there is heat your arms end up worn out”.[q9]
“La humedad si siento que afecta. Prácticamente te sientes más cansado, más débil. Pero es el tiempo de tomar un poco más de agua para poder hidratar mejor”. “I feel that humidity affects. Practically you feel more tired and weaker. But it is time to drink a little more water to be able to hydrate better”.[q10]
“[El calor/El verano]Me afecta en el sentido en que sudo mucho; y al sudar mucho, pues me debilita”. “[The heat/Summer] affects me in the sense that I sweat a lot; and when I sweat a lot, it weakens me”.[q11]
“Pues cuando tenemos [temperaturas] ya muy altas, pues de plano nos dan una hora de descanso cuando está la temperatura en lo más alto. Ellos sí nos dan un cierto descanso para poder evitar estar en ella en una temperatura muy, muy alta. Uno baja un poquito el ritmo de trabajo, nada más en el sentido de que uno se tiene que estar hidratando constantemente”. “When we have [temperatures] that are already very high, they give us an hour break when the temperature is at its highest. They do give us a certain rest to avoid being in the heat in a very, very high temperature. You lower your pace of work a little, in the sense you need to be constantly hydrating”.[q12]
“y la humedad, es la que lo sofoca un poco a uno”. “The humidity is what suffocates you a little”.[q13]
“Tal vez un poco en lo que es la deshidratación en eso y un poco de sofocamiento, tal vez sí, en eso pienso que afectaría el calor de verano. Sí tengo bastante acceso a la hidratación. Yo lo tomo, pero como digo, se siente bastante la sed”. “Maybe a little bit of dehydration and a little bit of suffocation, maybe yes, that’s what I think would affect the summer heat. I do have plenty of access to hydration. I drink it, but as I say, you feel quite thirsty”.[q14]
3.4.2. The Effect of Environmental Conditions on Farmworkers Bodies and Sensations
Not only the PA involved in JT affected farmworkers, but the EC also contributed to the effect on the farmworkers’ bodies and sensations. In the analysis, the heat was related mostly to feeling tired, fatigued, worn out and weakened -cansado, fatigado, desgastado y débil [q10, q15, q16, q17]-. Humidity caused farmworkers to feel tired, fatigued, and slow work pace [q16]. Although some participants said they were accustomed -acostumbrado- to the heat, most of them agreed that heat and humidity were the cause of slowing down the pace of work [q12, q17].
“Más que nada el desgaste es por el calor, por la fatiga del calor”. “More than anything, wear out is due to heat, due to fatigue of the heat”.[q15]
“A mí me afecta mucho cuando hace mucha humedad porque me fatiga más rápido”. “It affects me a lot when it is very humid because I get tired faster”.[q16]
“Sí nos afecta porque no es lo mismo trabajar un día como hoy, que el día estuvo fresco a que trabajar un día caluroso, con humedad, que si nos baja el nivel de trabajo. Es cansado. Te sientes más cansado”. “It does affect us because working on a day like today, when the day was cool, is not the same as working on a hot, humid day, that slows down our pace of work. It’s tired. you feel more tired”.[q17]
The condition during or after the rain-affected arms and back because the rain made the pots of the plants heavier to lift [q18]. The combination of rain and cold weather caused numbness in the hands and fingers [q19]. Heat also affected the tiredness of the arm in the manual material handling tasks [q9], but humidity, wind and shade were not found to affect specific body parts.
“Por ejemplo, si hoy llueve en la noche, y llueve bastante, las plantas están muy pesadas. Entonces como hay que cargar, lógico que están pesadas y ya al final del día nos duelen los brazos y la espalda. Por lo mismo de que estar todo el día en movimiento”. “For example, if it rains today at night, and it rains a lot, the plants are very heavy. So, as we need to carry the plants, logically they are heavier and at the end of the day our arms and back hurt. For the same reason that being on the move all day”.[q18]
“Cuando tenemos lluvia y mezclamos la lluvia con esta temperatura fría, se entumecen los dedos de la mano”. “When there is rain and we mix rain with this cold temperature, the fingers of the hand go numb”.[q19]
From the interviews and field observations, employers at the study site put in place several preventive measures for heat-related illnesses. The plant nursery implemented regulations to provide good hydration in the workplace and increase the rest periods [q12, q14]. Moreover, the Hispanic farmworkers in this plant nursery recognized and were aware of their need for hydration during summer [q10, q12].
3.4.3. Farmworkers’ Perceptions on Future Uses of Exoskeletons
This section discusses the farmworkers’ perceptions of potential uses of exoskeletons after they looked at the images of three exoskeletons shown in the interview. The pre-established coding categories were about their attitudes towards the exoskeleton uses, the relation to their tasks, the barriers or obstacles perceived by the workers to prevent their use, the benefits perceived by the workers that exoskeletons would provide to them, and the changes the workers would like to make based on what they saw in the images. Although EC did not affect the exoskeleton perceptions (EP), each farmworker commented on the exoskeletons in relation to their JT, PA, and affected body parts.
Attitude towards Exoskeleton Uptake
The general attitude towards the exoskeletons was positive. Farmworkers identified them as a tool to decrease tiredness and pain [q20]. Eight out of nine participants said they would use an exoskeleton and identified work activities in which they would use them. The only participant expressing a negative attitude said that he preferred to work freely without having more things on him, but he was also able to identify how some of the exoskeletons could help him in his tasks [q21].
“Si es necesario y vale la pena, por ejemplo, disminuir el cansancio o el dolor en un setenta y cinco por ciento, a lo mejor desde un 10–15 por ciento, vale la pena, la verdad”. “If it is necessary and worthwhile, for example, to reduce fatigue or pain by seventy-five percent, maybe from 10–15 percent, it is really worth it”.[q20]
“No creo. Por mi pienso que no porque para mí es mejor estar más libre para hacer mejor el trabajo. Entonces yo pienso que me siento bien trabajando como lo estoy haciendo”. “I don’t think so. For me I think not because for me it is better to be freer to do the job better. So, I think that I feel good working as I am doing”.[q21]
Physical Activities (PA) and Postures in Exoskeleton Perceptions (EP)
Table 4 shows the reactions of each exoskeleton image related to a PA and the way farmworkers associated each exoskeleton with physical postures that would or would not help them. As there was positive feedback on EP for activities involved in BX (5), CX (3) and SX (1) while one negative feedback for CX, we may believe that BX would be more appropriate for plant nursery workers than the other two. Notwithstanding, this feedback corresponded to the PA.
Table 4.
Exoskeleton types related to physical activities (PA) involved in job tasks (JT).
BX was related mainly to the PA of repetitive bending over, lifting and carrying heavy loads [q22]. BX was also positively related to the JT of shipping, field maintenance, loading activities, weeding, collecting plants and preparing orders from moving the plants [q22, q23].
“[BX] pues la actividad de recolectar plantas es todo el tiempo: agacharse, levantar plantas, cargar a la altura de la carreta; y después, es de agacharse e ir a la plancha a descargar y levantarse. Sí es constante estar. O para el para el mantenimiento de limpieza de las plantas igual la postura, tenemos la postura de estar en esta posición [Agachado]”. “[BX] because the activity of collecting plants is done all the time: bending down, picking up plants, loading to the trailer height; and then, it is bending down and go to the trailer, unload the plants and pick up again. It is constantly. Also, for the maintenance of cleanliness of the plants, we have the same posture of being in that [bending over] position.[q22]
“[BX] Sirve para andar desyerbando o haciendo otros trabajos que andan agachados. Está bien para agacharme o desyerbando mala hierba”. “It [BX] works for weeding or doing other activities that require you to be crouched. It is good for when I need to bend over and do weeding”.[q23]
CX was related positively to static activities with the feet and those in which they did not have to move frequently from place to place but stand for long hours or a little bit inclined such as propagation [q24], mechanics and welding activities [q25].
“Entonces el trabajo es todo el día parado. Si trabajamos diez horas, son diez horas parados. Entonces lo que me cansa es la parte del talón. Entonces pienso que con algo así [CX] como que sí ayuda, pero pues, así como para el cargamento pienso que no porque es muy incómodo. En cargamento hay que estar agachándose, levantándose, agachándose”. “So, the work [plant propagation] is standing all day. If we work ten hours, that means ten hours standing. So what tires me the most is the heel part. So I think that with something like [CX] kind of helps, but for the shipment I think it doesn’t because it is very uncomfortable. In shipment you have to be bending down, getting up, bending down…”[q24]
“[CX] Para cuando está revisando uno las baterías de las unidades, sí, para eso, para lo único creo pues porque ahí uno no anda en movimiento, solo se está revisando batería, se le está echando uno ácido. Para eso si serviría”. “[CX] for when you are checking the batteries of the units. Yes, for that is the only thing I think because there you are not moving, you are only checking the battery, you are pouring an acid on it. That is what it would be for”.[q25]
SX was related to assisting in lying down position with arms raised in mechanics activities such as oil change [q26] and welding [q27].
“El soporte para los brazos [SX] de pronto para cuando voy a cambiar el aceite”. “The arm support [SX] when I need to change the oil”.[q26]
“(…) siento que [SX] me ayudaría en lo que es la soldadura”. “(…) I feel that [SX] would help me with welding”.[q27]
Benefits
The benefits that emerged when participants saw the exoskeleton’s images were related to making the task easier, improving posture, reducing fatigue, and protecting the body. In general, the benefit of improving posture was mainly associated with the back posture [q28]. The benefit of making the task easier is establishing a connection with tasks that directly require the use of the arms and the back. The exoskeleton benefits from improving posture and making tasks easier were related mainly to the PA of constantly bending over, lifting, carrying, being a little bit inclined and repetitive tasks [q29]. The benefit of reducing fatigue or pain was focused on the back because of the assistance it would provide for bending over.
“Pues yo digo que para todo sirve. Aunque sean no pesadas, pero al inclinarse [BX] ayuda. Yo digo que ayuda a la espalda”. “I say that it works for everything. Although they are not heavy, but it [BX] will help for bending over. I say it helps the back”.[q28]
“Sí tendría la movilidad, sería éste [BX] por la que nosotros estamos en constante agachándonos para levantar las plantas y eso”. (…) “[BX] porque mi trabajo casi siempre es agachar, levantar, agachar, levantar”. “If it would have the mobility, it would be this [BX] because we are constantly bending down to pick up the plants and stuff”. (...) “[BX] because my job is almost always to bend, lift, bend, lift”.[q29]
Different types of exoskeletons were related to different perceptions. BX was perceived to help the back [q30], CX to reduce heel fatigue [q32], and SX to help the arms, forearms, shoulders, back and ribs [q31].
“Pienso que sí se usaría [BX] porque sí ayudaría a la espalda” “I think [BX] would be used because it would help the back”[q30]
“[SX] es como algún tipo de soporte ¿No? Que te toma por la espalda o algo así que ayuda a los antebrazos. O sea, una idea es que sí ayudara a los hombros con soportes. Hablo del hombro y en la parte de aquí alta del brazo y parte de las costillas, la espalda y las costillas de arriba”. “[SX] is like some kind of support right? That takes you from the back and helps the forearms. In other words, I like the idea that it will help the shoulders with supports. I’m talking about the shoulder and the upper part of the arm here and part of the ribs, the back and the upper ribs”.[q31]
In addition to reducing heel fatigue, CX was related to the benefit of making the work easier in plant propagation activity due to the long hours they have to stand still [q32].
“Pero te digo, no sólo soy yo, somos aproximadamente unas doce personas. Pienso que este equipo [CX], el que del que estamos hablando es bueno para ese trabajo de corte porque son muchas horas. Son muchas horas y al menos a mi lo que me cansa es la parte del talón. Entonces pienso que con algo así como que sí ayuda”. “But I tell you, it’s not just me, we are approximately twelve people. I think that this [CX] device is good for plant propagation job because it takes a lot of hours. It takes a lot of hours and I feel tired in the heel. So, I think with something like that [CX], it does help”.[q32]
SX was related to the benefit of making the work easier in mechanical activities, and the BX was associated with the benefit of improving posture [q22], making work easier [q33], protecting the body [q34] and reducing fatigue or pain [q35].
(…) uno tiene que buscar trabajos, o una herramienta, que nos haga más fácil el trabajo. Entonces esto [BX] lo usaría como para la poda con máquinas para los arbusticos pequeños”. “You have to look for activities, or a tool, that makes our work easier. So I would use this [BX] for pruning with machines for small shrubs”.[q33]
“Sí. Este equipo [BX] me gustaría para cuando hacemos trabajos aquí. Me gustaría usarlo porque tenemos una herramienta que es muy peligrosa. Entonces en un momento donde cualquier cosa pase, el equipo de protección va a ayudar para que no haya un accidente” “Yes. I would like [BX] for the activities we do here. I would like to use it because we have a tool that is very dangerous. So, at a time when anything happens, this protective equipment will help so there is no accident”.[q34]
“Evitaría tal vez un poco más el cansancio y sería más cómodo trabajar así”. “It would perhaps avoid a little more fatigue and it would be more comfortable to work like this”.[q35]
Efficiency
Because of past research experience with farmers who owned a farm, researchers had a strong assumption that participants would have commented about increasing efficiency. However, this was not mentioned by any farmworker. Nevertheless, workers did care about making the task easier; for example, they talked about their experience when they came up with a fast solution without losing time in discussions [q36]. If they wanted to change a way of doing something, they changed it as they did it without any plan.
“Cuando miramos una actividad que está muy difícil, complicada, venimos y buscamos la forma de cómo hacerlo más fácil (…) Pero son áreas donde a veces nosotros actuamos así, rápido. Y en estas actividades, en la pedidos, a veces nosotros venimos y la planta se agarra, se carga, se baja otra vez. Ya le hemos buscado las formas cómo hacerlo más, más frecuente, menos tiempo o más tiempo, y hemos llegado a la conclusión de quedarnos como estamos porque a veces si nosotros venimos y buscamos una solución más rápida, las plantas se pueden dañar”.[q36]
“When we look at an activity that is very difficult, complicated, we come and look for ways to make it easier. (…) But they are areas where sometimes we act like that quickly. And in these activities, like shipments, sometimes we come, and the plant is grabbed, loaded, and unloaded again. We have already looked for ways to do it more frequently, in less time or more time, and we have come to the conclusion of staying as we are because sometimes, if we come and look for a faster solution, the plants can be damaged”.[q36]
Barriers
The barriers that emerged were concerning the exoskeleton weight, being uncomfortable to wear, causing heat, restricting mobility, not allowing flexibility to change tasks, and not allowing space to work in tight workplaces. Participants commented that CX might not allow flexibility to change JT [q38], reduce the legs mobility for dynamic postures [q39], and be uncomfortable to wear because it covered more than half of the body [q37]. CX was related in a negative way to dynamic postures of bending over or carrying and the JT of moving plants [q39].
“Bueno, en el primer trabajo que te dije [corte] queda excelente porque ahí no hay mayor movimiento más que las manos. Para ese quedaría bien. Pero ya para un trabajo donde uno esté caminando pienso que sí es un poco incómodo. Tal vez no poco, podría ser que incomoda mucho porque se ve que sí está grande todo. Mira que cubre todo el medio cuerpo”. “Well, in the first job I told you [propagating plant] it looks excellent because there is no movement other than the hands. For that it would be fine. But for a job where you’re walking, I think it’s a bit uncomfortable. Perhaps not a little, it could be very uncomfortable because you see that it is big and it covers the entire half body”.[q37]
“No todo el tiempo se hace los mismos trabajos y no fallan las maquinarias todo el tiempo de lo mismo”. “Not all the time the same jobs are done and machinery does not fail all the time of the same thing”.[q38]
“Pues, así como para el cargamento [CX] pienso que no, porque es muy incómodo. En cargamento hay que estar agachándose, levantándose, agachándose. Imagínate ahora cuando hay árboles. Entonces para mucho movimiento sí no es buena idea”. “Well, as for the shipment [CX] I think not, because it is very uncomfortable. In shipments you have to be bending down, lifting up and bending down. Imagine now when there are trees. So, for a lot of movement it is not a good idea”.[q39]
Participants said that BX might restrict the arms and shoulders’ mobility and might be uncomfortable to wear [q40].
“Pues para uno que está medio gordito quizás se pueda enterrar, no sé, a la hora de agacharse”. “Maybe for someone who is chubby maybe it can poke when bending down”.[q40]
Farmworkers said that SX might not allow enough space to work in tight workplaces [q41], restrict mobility [q42], and be uncomfortable to wear.
“Tal vez un poco la incomodidad de esto en la espalda. De la espalda porque ves que uno entra en lugares estrechos y normalmente al tener eso ahí como que resulta algo incómodo, pero es lo único que le veo”. “Maybe a little bit of discomfort from this on the back. From the back because you enter narrow places and normally having that there makes it somewhat uncomfortable, but it is the only thing I see”.[q41]
“Es lo que te acabo de decir, que normalmente nosotros preferimos trabajar libremente para poder tener el movimiento fácil o ser flexible”. “It is what I just told you, that normally we prefer to work freely so that we can have easy movement or be flexible”.[q42]
Moreover, the exoskeleton barrier of restricting mobility and uncomfortable to wear was mostly related to the PA of bending over, lifting, and carrying in repetitive movements. Additionally, the barrier of not allowing flexibility to change tasks was related to the PA of bending over. However, some farmworkers perceived that the only use of the exoskeleton was when they bent over carrying a load, but not when they bent over and did not carry a load [q43].
“Por ejemplo, yo, en mi caso, cuando checo calidad pues no me sería útil porque no tengo que agacharme. Bueno si [tengo que agacharme], pero no llevo pesado”. “For example, in my case, when I check quality, it wouldn’t be useful to me because I don’t have to bend down. Well, yes [I have to bend over], but I don’t carry weight”.[q43]
In this way, farmworkers wanted to be able, comfortable, and bodily supported in repetitive bending, lifting and carrying without any reduced joint mobility.
Workers’ Idea for Improving Exoskeletons
Regarding the changes they would make to the exoskeleton, eight participants claimed they needed to try it before commenting. Within the participants who gave their opinion, the ideas for changing the exoskeleton were mostly related to the PA of laying down in mechanics activities [q44] and the width of the back and shoulder adjustment belts [q45].
“Yo creo que le cambiaría aquí [SX] este pedazo acá en la espalda, para que si uno se va a acostar y a trabajar acostado el soporte tendría que estar más centrado en la espalda. Así es para poderse recostar más fácil si vas a trabajar acostado”. “I think I would suddenly change here [SX] this piece on the back [the place containing a pulley mechanism to provide shoulder support], so that if you are going to lying down and working lying down the support should be more centered on the back. So, you will be able to lie down easier if you are going to work lying down”[q44]
“Creo que las cintas de la espalda son muy anchas y qué podría generar incomodidad para la movilidad de los hombros”. “I think the back straps are very wide and that could cause discomfort for the mobility of the shoulders”[q45]
3.5. Triangulation on the Worker’s Perception of Pain
The workers’ sensations and perception of pain from the analysis of the interview scripts were compared with the information found during the field observation and questionnaires.
Based on the field observations, the questionnaires, and the interview analysis, it was found that there was a high frequency to answer that there was never pain but still mentioning a body part with discomfort, or saying there was no pain, then reporting the body part they felt the discomfort. They ended by stating that it was nothing relevant [q46], normal [q47], or they were used to it [q48]. They tried to mitigate the impact of their pain or justify it by hereditary pains [q49].
“El cuello y los hombros un poco, pero no nada relevante”. “The neck and shoulders a little, but nothing relevant”.[q46]
Pues normalmente terminamos cansados al final del día por diferente actividad, pero yo pienso que para nosotros es ya normal. “Well, normally we end up tired at the end of the day due to different activities, but I think that for us it is already normal”[q47]
Pues físicamente no, no, no me siento tan afectado. Tal vez por la costumbre, como ya llevo años en esto, pero no me siento tan afectado. “Well, physically no, no, I don’t feel so affected. Maybe out of habit, since I’ve been at this for years, but I don’t feel so affected”[q48]
“Bueno, pues la verdad es que afectar, afectar, afectar no es tanto. Pienso que, yo he tenido un dolor en el brazo derecho en la parte alta. Pero no sé si es por el trabajo o es por algún padecimiento hereditario como le decimos nosotros en nuestro país. Entonces no sabría decirte exactamente qué es, pero con la carga física el dolor como que vuelve como a surgir” “Well, the truth is that affect, affect, affect is not so much. I think that I have had a pain in my right arm in the upper part. But I don’t know if it is because of work or because of some inherited disease, as we call it in our country. So, I could not tell you exactly what it is, but with the physical load the pain seems to come back”.[q49]
As mentioned in the introduction, Hispanic culture tends to be reluctant to report discomfort because of their fear of being questioned or fear that their sensitive personal circumstances would have been disclosed, which might have disqualified them from their current work. In other words, they are losing their job for complaining [7].
3.6. Final Model
The final results converged from the categories shown earlier in Figure 5. This analysis involved a qualitative exploration of two major interrelated themes: Working Conditions (WC) and Exoskeleton Perceptions (EP) and their effects on farmworkers. WC contains the factors of Environmental Conditions (EC), Physical Activities (PA) and the nature of the Job Task (JT). The effects reported by farmworkers could be at specific body parts or as sensations on the overall body. The EP analysis contained the barriers, benefits, changes, user attitudes and the relationship between JT and PA that farmworkers described towards three types of exoskeletons. Figure 7 shows the crossing connections between all the factors that emerged from the researchers’ field observations and interview analysis.
Figure 7.
Interrelated exploration of the qualitative methodology of analysis in working conditions and exoskeleton perceptions.
3.7. Limitations and Future Works
The biggest limitation was the maximization of the variation in the sample because of the availability and willingness of agricultural facilities that allow their workers to participate in the study. Thus, the conclusions derived from this analysis are limited to the specific cases of large plant nurseries located in relatively cold and humid regions. Additionally, the study was limited to the types of exoskeletons shown and studied. The choices of exoskeletons were based on the ones available in the market and most common at the time of the study. These exoskeleton types providing shoulder and back support were previously proven to reduce the load in laboratory settings [22,26,27,32]. Nevertheless, workers only saw the images but were not allowed to use them, so the perceptions were formed from the images. A future study may want to search for opportunities to let migrant farmworkers try using an exoskeleton.
Although transferability was achieved by the use of a thick description of the process and results, we were limited by the lack of interest by the industry, leaving the study a narrow range of cases to get sufficient variation of agricultural commodities. Future works should consider purposefully picking a wide range of agricultural producers, sizes and geographical locations to make the study more generalizable. With the new pathway for seasonal migrant workers to become permanent residents in Canada, the farmworkers will obtain their right to workplace health and safety, similar to Canadian workers. There will be data on injuries available, and employers cannot simply neglect this population. Thus, we recommend future investigations on the cost benefits of exoskeletons in agriculture.
4. Conclusions
In this study, the mixed evaluation showed that heat, humidity, cold and rain affected farmworkers in feeling sore, worn out, tired, weak, and suffocated. Although the plant nursery has acted to prevent heat-related illnesses, 66.7% of participants reported some signs of heat exhaustion during work time in the present summer season. Farmworkers reported discomfort in the upper back, upper arms, neck, and feet, between slightly and moderately uncomfortable and with slight and no interference with the ability to work. The arms and the back were the body parts most affected by the effect of EC and the PA of repetitive bending over and carrying loads involved in their JT. Farmworkers generally had a positive attitude towards exoskeletons, remarking on benefits such as making the task easier, improving posture, reducing fatigue, and protecting the body. Farmworkers identified exoskeletons as a tool to decrease tiredness and pain. The barriers that emerged were concerning the exoskeleton weight, being uncomfortable to wear, causing heat, restricting mobility, not allowing flexibility to change tasks, and not allowing space to work in tight workplaces. Farmworkers’ concerns outlined in this paper provide a guide for industry to design according to the interests of users. In this way, farmworkers want to be able, comfortable, and bodily supported in repetitive bending over, lifting and carrying load without any reduced joint mobility. We call for future studies to address solutions aimed at minimizing risks from the environmental and physical hazards that farmworkers face, as outlined in this paper. Although exoskeletons can be an intervention that may mitigate physical hazards, more field research is still needed to adapt or design the exoskeletons for farmworkers’ daily tasks. The exploration of emerging issues was possible because of the use of qualitative methods, that is, in depth-interviews and content analysis. Future studies may combine qualitative and quantitative methods to support this finding and explore new ones.
Author Contributions
Conceptualization, R.V.-G., O.T., R.A.B.-C. and L.H.B.; methodology, R.V.-G., O.T., R.A.B.-C. and L.H.B.; validation, O.T., R.A.B.-C. and L.H.B.; formal analysis, R.V.-G., O.T. and R.A.B.-C.; investigation, R.V.-G. and O.T.; resources, O.T.; data curation, O.T.; writing—original draft preparation, R.V.-G. and O.T.; writing—review and editing, R.V.-G., O.T., R.A.B.-C. and L.H.B.; visualization, R.V.-G.; supervision, O.T., R.A.B.-C. and L.H.B.; project administration, O.T.; funding acquisition, O.T. All authors have read and agreed to the published version of the manuscript.
Funding
This research was funded by École de technologie supérieure, start-up fund for new professor, and Mitacs Globalink Research Internship program grant number IT30247.
Institutional Review Board Statement
The study was conducted in accordance with the Declaration of Helsinki, and approved by the Research Ethics Committee of École de technologie supérieure (protocol code H20211103 and date of approval on 21 January 2022) for studies involving humans.
Informed Consent Statement
Informed consent was obtained from all subjects involved in the study.
Data Availability Statement
Data is unavailable due to privacy or ethical restrictions.
Acknowledgments
We are thankful to Union des producteurs agricoles, who helped us with participant recruitment, and the plant nursery, who allowed us to conduct the study onsite. We would also like to thank the research assistants, Amine Zougali and Mohamed Garouche, for their support during the data collection. Finally, we are grateful to all the participants for letting us observe them and sharing their experiences. This study was financially supported by École de technologie supérieure new faculty’s start-up fund and the Mitacs Globalink Research Internship program.
Conflicts of Interest
The authors declare no conflict of interest.
References
- Statistics Canada. Agriculture and Agri-Food Labour Statistics. 2022. Available online: https://www150.statcan.gc.ca/n1/daily-quotidien/220613/dq220613d-eng.htm (accessed on 4 November 2022).
- Canadian Federation of Agriculture. Temporary Foreign Worker Program and Canadian Agriculture. 2022. Available online: https://www.cfa-fca.ca/issues/temporary-foreign-worker-program-and-canadian-agriculture/ (accessed on 4 November 2022).
- Hargreaves, S.; Rustage, K.; Nellums, L.B.; McAlpine, A.; Pocock, N.; Devakumar, D.; Aldridge, R.W.; Abubakar, I.; Kristensen, K.L.; Himmels, J.W.; et al. Occupational health outcomes among international migrant workers: A systematic review and meta-analysis. Lancet Glob. Health 2019, 7, e872–e882. [Google Scholar] [CrossRef] [PubMed]
- Castillo, F.; Mora, A.M.; Kayser, G.L.; Vanos, J.; Hyland, C.; Yang, A.R.; Eskenazi, B. Environmental Health Threats to Latino Migrant Farmworkers. Ann. Rev. Public Health 2021, 42, 257–276. [Google Scholar] [CrossRef]
- Cheney, A.M.; Barrera, T.; Rodriguez, K.; López, A.M.J. The Intersection of Workplace and Environmental Exposure on Health in Latinx Farm Working Communities in Rural Inland Southern California. Int. J. Environ. Res. Public Health 2022, 19, 12940. [Google Scholar] [CrossRef] [PubMed]
- Viveros-Guzmán, A.; Gertler, M. Latino Farmworkers in Saskatchewan: Language Barriers and Health and Safety. J. Agromed. 2015, 20, 341–348. [Google Scholar] [CrossRef] [PubMed]
- Culp, K.; Tonelli, S.; Ramey, S.L.; Donham, K.; Fuortes, L. Preventing Heat-Related Illness Among Hispanic Farmworkers. AAOHN J. 2011, 59, 23–32. [Google Scholar] [CrossRef]
- Taghavi, S.M.; Mokarami, H.; Ahmadi, O.; Stallones, L.; Abbaspour, A.; Marioryad, H. Risk Factors for Developing Work-Related Musculoskeletal Disorders during Dairy Farming. Int. J. Occup. Environ. Med. 2017, 8, 39–45. [Google Scholar] [CrossRef]
- Vosko, L.F.; Basok, T.; Spring, C.; Candiz, G.; George, G. Understanding Migrant Farmworkers’ Health and Well-Being during the Global COVID-19 Pandemic in Canada: Toward a Transnational Conceptualization of Employment Strain. Int. J. Environ. Res. Public Health 2022, 19, 8574. [Google Scholar] [CrossRef]
- Aufiero, M.; Stankewicz, H.; Quazi, S.; Jacoby, J.; Stoltzfus, J. Pain Perception in Latino vs. Caucasian and Male vs. Female Patients: Is There Really a Difference? West J. Emerg. Med. 2017, 18, 737–742. [Google Scholar] [CrossRef]
- Miller, E.T.; Abu-Alhaija, D.M. Cultural Influences on Pain Perception and Management. Pain Manag. Nurs. 2019, 20, 183–184. [Google Scholar] [CrossRef]
- Wandner, L.D.; Scipio, C.D.; Hirsh, A.T.; Torres, C.A.; Robinson, M.E. The Perception of Pain in Others: How Gender, Race, and Age Influence Pain Expectations. J. Pain 2012, 13, 220–227. [Google Scholar] [CrossRef]
- Organista, K.C. Solving Latino Psychosocial and Health Problems: Theory, Practice and Populations; John Wiley & Sons: Hoboken, NJ, USA, 2007. [Google Scholar]
- Davis, K.G.; Kotowski, S.E. Understanding the ergonomic risk for musculoskeletal disorders in the United States agricultural sector. Am. J. Ind. Med. 2007, 50, 501–511. [Google Scholar] [CrossRef]
- Mora, D.C.; Miles, C.M.; Chen, H.; Quandt, S.A.; Summers, P.; Arcury, T.A. Prevalence of musculoskeletal disorders among immigrant Latino farmworkers and non-farmworkers in North Carolina. Arch. Environ. Occup. Health 2016, 71, 136–143. [Google Scholar] [CrossRef]
- Barrero, L.; Pulido, J.; Berrio, S.; Monroy, M.; Quintana, L.; Ceballos, C.; Hoehne-Hueckstaedt, U.; Ellegast, R. Physical workloads of the upper-extremity among workers of the Colombian flower industry. Am. J. Ind. Med. 2012, 55, 926–939. [Google Scholar] [CrossRef]
- Labao, H.C.; Faller, E.M.; Bacayo, M.F.D. ‘Aches and Pains’ of Filipino Migrant Workers in Malaysia: A Profile of Work-Related Musculoskeletal Disorders. Ann. Glob. Health 2018, 84, 474–480. [Google Scholar] [CrossRef]
- Susseret, N.M.; Briceno-Ayala, L.; Radon, K. Prevalence of low back pain in migrant construction workers in Mar del Plata, Argentina. Am. J. Ind. Med. 2019, 62, 777–782. [Google Scholar] [CrossRef]
- Don, R.K.M.A.; Hong, S.-C. Sri Lankan migrant worker perceptions of workplace hazard and safety awareness: Case of the manufacturing industry in Korea. Int. J. Occup. Saf. Ergon. 2021, 28, 2355–2361. [Google Scholar] [CrossRef]
- Riccò, M.; Ranzieri, S.; Vezzosi, L.; Balzarini, F.; Bragazzi, N.L. Wearable Exoskeletons on the Workplaces: Knowledge, Attitudes and Perspectives of Health and Safety Managers on the implementation of exoskeleton technology in Northern Italy. Acta Biomed. 2021, 92, e2021310. [Google Scholar] [CrossRef]
- Bogue, R. Exoskeletons—A review of industrial applications. Ind. Robot. Int. J. Robot. Res. Appl. 2018, 45, 585–590. [Google Scholar] [CrossRef]
- Bosch, T.; van Eck, J.; Knitel, K.; de Looze, M. The effects of a passive exoskeleton on muscle activity, discomfort and endurance time in forward bending work. Appl. Ergon. 2016, 54, 212–217. [Google Scholar] [CrossRef]
- de Looze, M.P.; Bosch, T.; Krause, F.; Stadler, K.S.; O’sullivan, L.W. Exoskeletons for industrial application and their potential effects on physical work load. Ergonomics 2016, 59, 671–681. [Google Scholar] [CrossRef]
- Upasani, S.; Franco, R.; Niewolny, K.; Srinivasan, D. The Potential for Exoskeletons to Improve Health and Safety in Agriculture—Perspectives from Service Providers. IISE Trans. Occup. Ergon. Hum. Factors 2019, 7, 222–229. [Google Scholar] [CrossRef]
- Abdoli-E, M.; Agnew, M.J.; Stevenson, J.M. An on-body personal lift augmentation device (PLAD) reduces EMG amplitude of erector spinae during lifting tasks. Clin. Biomech. 2006, 21, 456–465. [Google Scholar] [CrossRef] [PubMed]
- Ulrey, B.L.; Fathallah, F.A. Effect of a personal weight transfer device on muscle activities and joint flexions in the stooped posture. J. Electromyogr. Kinesiol. 2013, 23, 195–205. [Google Scholar] [CrossRef] [PubMed]
- Kim, S.; Nussbaum, M.A.; Esfahani, M.I.M.; Alemi, M.M.; Alabdulkarim, S.; Rashedi, E. Assessing the influence of a passive, upper extremity exoskeletal vest for tasks requiring arm elevation: Part I—“Expected” effects on discomfort, shoulder muscle activity, and work task performance. Appl. Ergon. 2018, 70, 315–322. [Google Scholar] [CrossRef]
- Thamsuwan, O.; Milosavljevic, S.; Srinivasan, D.; Trask, C. Potential exoskeleton uses for reducing low back muscular activity during farm tasks. Am. J. Ind. Med. 2020, 63, 1017–1028. [Google Scholar] [CrossRef]
- Omoniyi, A.; Trask, C.; Milosavljevic, S.; Thamsuwan, O. Farmers’ perceptions of exoskeleton use on farms: Finding the right tool for the work(er). Int. J. Ind. Ergon. 2020, 80, 103036. [Google Scholar] [CrossRef]
- Howard, J.; Murashov, V.V.; Lowe, B.D.; Lu, M. Industrial exoskeletons: Need for intervention effectiveness research. Am. J. Ind. Med. 2019, 63, 201–208. [Google Scholar] [CrossRef]
- Boot, C.R.; Bosma, A.R. How qualitative studies can strengthen occupational health research. Scand. J. Work. Environ. Health 2020, 47, 91–93. [Google Scholar] [CrossRef]
- Frost, D.M.; Abdoli-E, M.; Stevenson, J.M. PLAD (personal lift assistive device) stiffness affects the lumbar flexion/extension moment and the posterior chain EMG during symmetrical lifting tasks. J. Electromyogr. Kinesiol. 2009, 19, e403–e412. [Google Scholar] [CrossRef]
Disclaimer/Publisher’s Note: The statements, opinions and data contained in all publications are solely those of the individual author(s) and contributor(s) and not of MDPI and/or the editor(s). MDPI and/or the editor(s) disclaim responsibility for any injury to people or property resulting from any ideas, methods, instructions or products referred to in the content. |
© 2023 by the authors. Licensee MDPI, Basel, Switzerland. This article is an open access article distributed under the terms and conditions of the Creative Commons Attribution (CC BY) license (https://creativecommons.org/licenses/by/4.0/).






