Abstract
Employees often have to cope with unprecedented challenges in their working and living conditions—caused by organizational and socioeconomic changes and/or crises—by showing resourcefulness and adaptability. Especially working women who bear a heavier burden strive harder to achieve balance between their work and family lives, and build resilience to maintain their quality of life. It is, therefore, important to develop a better understanding of the mechanisms women employ to strengthen their resilience by combining different roles without compromising their quality of life. This survey research examines which coping strategies and after-work experiences contribute to women’s quality of life by improving their sense of work–life balance (WLB). Data collected from 654 women employees in Greece confirmed the positive effect of WLB on quality of life. Furthermore, being able to choose among after-work experiences, learning or doing challenging things, work disengagement, and problem solving positively influence WLB. In contrast, continuing work at home, relaxation, and avoidance coping negatively affect WLB. It appears that taking time to relax and avoidance coping come into conflict with women’s socially acceptable behavior at home. The importance of social relationships is also highlighted by the positive influence that support seeking, as a coping mechanism, has on women’s quality of life.
1. Introduction
Employees often have to cope with unprecedented challenges in their working and living conditions—caused by organizational and socioeconomic changes and/or crises—by showing resourcefulness and adaptability. It is, therefore, important to develop a better understanding of the mechanisms employees employ to strengthen their resilience by combining different roles without compromising their quality of life. Achieving this can be even more challenging for working women, who are often burdened with more duties and responsibilities in their family lives, especially childcare and household chores [1,2].
Work–life balance is more complex than a simple conflict between different spheres of life, and it is more than just an aspect of employees’ well-being. WLB is a matter related to human rights, gender equality, and the sustainable development of our communities [3,4,5]. Sustainability is the central driver of societal growth, ensuring better living standards for people and a better future for generations to come. The UN has established 17 sustainable development goals linked to improving all aspects of quality of life. To achieve at least 3 of these goals (SDG03, good health and well-being; SDG05, gender equality; and SDG08, decent work and economic growth), we need to tackle WLB issues.
The importance of recognizing the social dimension of WLB is stressed by [6]. According to the authors, some conceptualizations of work–life balance focus on self-reports from individuals (e.g., their self-reported satisfaction with work and family), as if the experience of WLB is idiosyncratic and the phenomenon solely psychological. In this context, employees are thought to take the primary responsibility of finding a way to reconcile work and life challenges. However, as WLB has a social dimension that should be taken under consideration, Grzywacz and Carlson [6] (p. 458) define it as the “accomplishment of role-related expectations that are negotiated and shared between an individual and his/her role-related partners in the work and family domains”.
This study aims to explore how different after-work experiences and coping strategies influence quality of life through the mediating role of work–life balance. The study adds to the corpus of quantitative research on the relationship between WLB and quality of life, as well as on the field research regarding the impact of after-work experiences and copying strategies, as resilience mechanisms, on the quality of life, suggesting that work–life balance mediates this relationship.
2. Literature Review
2.1. Work–Life Balance and Quality of Life
Work–life balance (WLB) has been generally defined as the capacity of harmonizing or equilibrating work with other aspects of life, such as personal or family life (e.g., [7,8,9,10,11,12]). The term has also been used to describe the level of engagement in employee and family roles, as well as the corresponding sense of satisfaction with involvement in these roles (e.g., [13,14,15,16]). Reconciling employment with life outside of work, ranging from childcare and housework to leisure and self-development, has been shown to have a tremendous impact on employees’ quality of life (e.g., [17,18,19,20,21]).
“Quality of life” is a multidimensional concept connected to the subjective perception of well-being. According to the World Health Organization [22] (p. 5), quality of life refers to “individuals’ perceptions of their position in life in the context of the culture and value systems in which they live and in relation to their goals, expectations, standards and concerns”. Four basic domains of quality of life have been identified: “physical health”, “psychological health”, “social relationships”, and “environment”. In broad terms, “physical health” refers to activities of daily living, work capacity, and physical and medical condition. The “psychological” domain of quality of life is related to feelings, mental processes, self-image, personal beliefs, etc. “Social relationships” refer to personal relationships, social support, and sexual activity. Finally, “environment” is related to a wide variety of facets affecting peoples’ lives, such as financial resources, safety, accessibility in social care, opportunities for learning and recreation, and environmental conditions [23].
Quality of life and work are very closely related. Employment has been strongly related to better living conditions. Apart from an adequate wage, which is necessary to ensure a decent living, employment is also important for psychological and social well-being. Employment is related among others to social inclusion and integration, personal development, self-esteem, self-worth, and social status (e.g., [24,25,26]).
As more women have entered the labor market and the dual-earner family model is expanding [27], more people are juggling between a paid employment and other life activities. Reconciling work and private life concerns both men and women. However, women are still considered mainly responsible for taking care of “traditional” family duties and tasks (raising children, running the household, organizing family life, caring for older family members, etc.) [28,29,30,31]. Although there is considerable progress in addressing gender inequalities, there are still significant differences in the time women spend in unpaid duties and tasks [32]. This condition has been exacerbated during the COVID-19 pandemic [28,29,30]. In this context, it is even more difficult for women than men to achieve work–life balance. Regarding women’s work–life balance, there is a contradiction that we need to consider, to the extent that both spheres involve work, duties, and responsibilities [33]. From a feminist perspective, the issue of “double burden” or “double shift” of women has been raised for decades (e.g., [1,2,34]) and remains relevant [3,4,5,6].
2.2. Work–Life Balance and After-Work Activities and Experiences
The shift of focus from an individual to a social perspective, which puts emphasis on understanding behavior under a role-related perspective, opens new avenues in the study of WLB. What a person actually does (not his/her ideas, introspections, or attitudes) constitutes the observable signals for role partners (e.g., a spouse, a colleague, or a supervisor) to evaluate his/her performance in terms of how (s)he carries out his/her job, and if (s)he manages to balance the many facets of his/her life. This conceptualization implies that WLB assessment should consider intersubjective appraisals on the accomplishment of role-related expectations, reflecting the complexity and dynamic character of realities people confront in their daily lives.
The assumption that work-related and non-work-related activities and experiences, while away from work, have an impact on WLB leaves room for new research directions. Brough et al. [35] identify three main topics for future research on WLB: technology, mindfulness, and resilience. The WLB and resilience relationship has been discussed in the light of the restorative potential after-work activities can have on individuals. A variety of activities have been found to help employees to rebound from work demands with benefits for their health, quality of life, and work performance [36,37].
According to Sonnentag [38], three categories of leisure time activities have been found to help employees recover from work. The first category refers to “low-effort activities”, such as watching TV; the second refers to “social activities”, such as meeting or calling a friend; and the third refers to “physical activities”, such as exercise or dancing. Apart from activities per se that can help employees to spring back from workload and work stress, Sonnentag and Fritz [39] argue that underlying psychological experiences play a vital role. All employees can recover from work by doing something different, but there are some generic experiences related to recovery from work, such as “relaxation”, “control”, “mastery”, and “psychological detachment”. These underlying work recovery experiences refer to activities individuals are engaged in to “…unwind and recuperate from work during leisure time” [39] (p. 204). Recovery activities can occur on evenings, on weekends, or on vacations [40].
Based on Parkinson and Totterdell’s [41] categorization of mood regulation strategies, Sonnentag and Fritz [42] identify “detachment” and “relaxation” as two distraction strategies because they lead to the interruption of whatever a person is doing or thinking in relation to his/her everyday work tasks. “Psychological detachment” refers to a sense of being away from work, not only physically but also mentally [43]. “Relaxation” refers to free-time activities with no specific demands, of low physical or mental effort, that generate positive feelings, such as listening to music, being in a beautiful natural environment, or loosening up. “Mastery experiences” are linked to learning something new and developing skills and competencies. These experiences help individuals feel competent, proficient, confident, and rejuvenated. “Control experiences” refer to “the degree to which a person can decide which activity to pursue during leisure time, as well as when and how to pursue this activity” [44] (p. 207).
Recovery from work is mainly understood through the prism of two theories: the effort-recovery theory [45] and the conservation of recovery theory [46]. These two theories are complementary and assume that recovery is achieved either by abstaining from demands and activities that strain depleted resources or by acquiring new internal resources that provide energy and help the renewal of resources. However, the everyday reality of working women, where there are a lot of demands from multiple roles and exposure to various stressors, may not leave room to relax or recover by being disengaged from work issues. Due to flexible work arrangements or work–life interference and spillover, it may be impossible to become physically, mentally, and emotionally disengaged from work. To deal with work issues, after-work hours may help to be better prepared for the following day or be less worried.
Moreover, in the work–life balance literature, the positive effects of work-to-life spillover under certain conditions have been highlighted (e.g., [47,48,49,50]). Thinking about work during free time is not by definition harmful [36,51]. The implications of being cognitively attached to work during nonwork hours depend on the nature of the work-related thoughts one has [39].
In the same vein, Bennett et al. [52] broaden the spectrum of recovery activities by taking into account an additional after-work activity: problem-solving pondering. Reflecting on work-related issues and events after work may have a positive or a negative orientation [53]. Employees may not always be able to switch off after work. Some employees tend to reflect on things they have not finished, others consider a problem that needs fixing, and others ponder issues with their coworkers or unpleasant workplace incidents. Employees do not just reflect on past events or problems; they also consider future demands, problems, and occurrences they may anticipate at work [54]. Therefore, ruminating after work may not prevent recovery, but in a broader context, it may ultimately help recovery when it targets a solution and becomes a creative process [53,55].
Considering the wide range of after-work experiences, it is important to explore which ones can help employees to spring back, balancing different spheres of their lives and consequently enjoying a better quality of life. Approaching after-work experiences as a resilience mechanism that helps employees cope with workplace adversity can advance work–life balance research, and help us better understand why some employees thrive while others fail to balance personal and work life, feeling drained and exhausted. Particularly for women employees, who are more vulnerable to stress-inducing situations and susceptible to risk factors (e.g., unemployment, underpaid work, single-parent family, “double burden”, or “second shift”) due to gender inequalities, it is significant to explore all these after-work mechanisms to recover and bounce back (see e.g., [56]). The study of resilient after-work activities and experiences offers excellent potential to support women’s rights and gender equality, promoting the well-being of women.
2.3. Coping Strategies and Work–Life Balance
People adopt various coping strategies to deal with internal or external situations that they perceive as potentially threatening or stressful. Coping is a two-stage process of a reaction involving cognitive and behavioral mechanisms. First, the situation and the potential harm are evaluated, and then the individual adopts the response behavior to deal with the situation [57]. According to the coping theory, there are problem-focused strategies aimed at managing the stressor and emotion-focused strategies aimed at regulating emotions aroused [57,58]. Another core distinction is the approach–avoidance distinction. These fundamentally different modes of dealing with stressful situations reflect the tendency of an individual to orient emotionally and cognitively towards or away from the perceived threat [59].
Amirkhan [60], trying to combine the above dichotomies, identified three generic coping strategies: problem solving, seeking support, and avoidance. The problem-solving strategy focuses on managing the stressor through action planning, searching for the best solution, examining alternatives, and setting goals to solve the problems successfully. Seeking support involves utilizing social connections and networks to deal with the stressor, recognizing and expressing one’s emotions, talking with others about the issue, and looking for consolation, understanding, and guidance. The avoidance strategy refers to a subset of emotional responses associated with behaviors of ignoring or denying the problem, as well as withdrawing from the stressful situation, by selecting to be left alone or to be absorbed in daydreaming or in other peoples’ lives through reading and watching TV. This approach distinguishes the avoidance strategy, emphasizing that both problem orientation and social networks’ orientation to address stressful situations reflect an active coping mechanism.
Coping strategies have also been differentiated according to whether they are constructive or destructive. Like active tactics, constructive coping techniques focus on maintaining a positive outlook while actively addressing the stressor. On the contrary, destructive strategies entail stressor avoidance or self-blame, and connect to unhealthy habits, such as substance use and aggressive behaviors [61,62,63]. Another classification of coping mechanisms separates passive and active coping, each associated with distinct behavioral characteristics. When faced with stressful conditions, passive coping is classified as maladaptive tactics, such as negative self-targeting and avoidance, whereas active coping is typically connected with a more adaptive adjustment, promoting resilience [64].
Active and positive coping strategies are found to be related to resilience in different professional fields and occupations. For example, police personnel who adopt negative coping strategies report lower job satisfaction and are more likely to experience chronic stress, eventually leading to demotivation, burnout, and resignation, affecting their overall well-being [61,65]. Another study found that frontline nurses who use positive coping strategies also exhibit better levels of resilience [66]. Generally, research on the relationship of resilience with coping strategies in the workplace highlights the significance of being aware of stressors, accepting and actively coping, keeping a positive attitude, and seeking social support [63,67]. The effort to deal with the stressor is positively related to resilience, personal well-being, and growth. On the contrary, adopting avoidance strategies is negatively associated with positive psychological outcomes [63,68]. A positive and active view towards life and the adoption of corresponding coping mechanisms increase people’s capacity to obtain WLB and, consequently, help them improve their health, well-being, and quality of life in general [69].
Women’s multiple roles—as moms, wives, employees, housekeepers, daughters, etc.—make it difficult for them to manage everything at no cost. Women often experience a lot of stress and psychological symptoms. The unequal sharing of tasks and responsibilities between men and women gives risks and vulnerability a gendered dimension [70]. Therefore, adopting coping strategies that will help women build their resilience is critical. There is evidence that active coping can serve as a protective factor against psychological symptoms emerging from the multiple contexts women are engaged in [71]. Although women employees experience inequalities, gender stereotypes, and other obstacles, research has shown that they can adopt various resilient coping mechanisms to succeed, even in male-dominated workplaces [72]. Thus, it is paramount to explore how generic coping strategies are related to WLB to promote women employees’ quality of life.
Based on the above, the following research questions were formulated:
Research question 1: Does work–life balance play a mediating role in the relationship between after-work experiences and quality of life among employed women?
Research question 2: Does work–life balance play a mediating role in the relationship between coping strategies and quality of life among employed women?
The conceptual framework for the study is schematically presented in Figure 1.
Figure 1.
Schematic representation of the conceptual framework.
3. Materials and Methods
3.1. Sampling and Measurement
The survey research approach was adopted to investigate which after-work experiences and general coping mechanisms enhance women’s quality of life by strengthening their work–life balance. The target population comprises female employees working in private and public organizations mainly in the services sector (financial, education, healthcare, social services, etc.) located in the metropolitan area of the Attica prefecture of Greece. A nonprobability sampling methodology was utilized for the study (i.e., snowball and convenience), and oral informed consent was obtained by all participants.
For primary data collection, a structured questionnaire was developed and delivered in paper-and-pencil and electronic format in 2019. No statistically significant differences were detected for the variables under investigation between the early and late respondents and between the two questionnaire formats (paper and pencil and electronic).
All scales used to measure questionnaire constructs were adopted from previous studies (see Table 1) and measured using a 7-point Likert-type scale. Items (see Table A1 in Appendix A) were translated into Greek, and the back translation method was utilized to ensure that all items accurately reflected the content of the original scales. Cronbach’s alpha coefficient was used to assess internal validity. The results of the analysis, presented in Table 1, indicate that all constructs are above the 0.6 cut-off value proposed by Hair et al. [73], except for relaxation, which is marginally below and was thus not removed from the analysis. Discriminant validity (Table 2) was also assessed by calculating the square root of the average variance extracted (AVE) of each construct, which should be greater than the correlations shared by that construct and the remainder in the model [74]. Finally, common method bias was statistically assessed using Harman’s single-factor test and the correlation analysis proposed by Bagozzi and colleagues [75]. All tests indicated the absence of common method bias.
Table 1.
Questionnaire constructs: reliability and descriptive statistics.
Table 2.
Correlations and square root of AVE.
The final sample comprises 654 women employees, working in both the private and public sectors and in various industries and occupations (e.g., large corporations and SME, secondary education and university faculty, nurses and doctors, and civil servants). Participants’ ages ranged from 18 to 65 years (mean: 42.7; SD: 9.1). With respect to family status, most respondents were married, while 70% had one or more dependent children; children’s ages ranged from infant to adult (mean: 1.9, SD: 1.7). Concerning their educational level, 40% of the research participants had a bachelor’s degree, and 17% held a master’s degree. Finally, the majority of the respondents belonged to the 11- to 20-year tenure group, while 38% of the participants were frontline employees. The complete profile of the sample is presented in Table 3.
Table 3.
Sample demographics.
3.2. Statistical Analysis Methodology
Τo empirically test the relationships between the variables of our conceptual framework (see Figure 1), the multivariate statistical analysis technique was used, via structural equation modeling (SEM). SEM enables the modeling of theoretical relationships that goes beyond connections between the different measurements used [79]. In particular, the testing of relations in the research model is performed through path analysis, which “involves the estimation of presumed causal relations among observed variables” [80] (p. 93). This kind of analysis helps the estimation of both the direct and indirect effects, as well as the total effects, of the independent (or exogenous) constructs on the dependent (or endogenous) construct(s). Indirect or mediator effects “involve one or more intervening variables presumed to “transmit” some of the causal effects of prior variables into subsequent variables” [80] (p. 98). Analyses were performed using IBM SPSS Statistics 29 and SPSS Amos 29.
4. Results
To assess the impact of after-work experiences and coping strategies (independent variables) on quality of life (dependent variable) via work–life balance (mediating variable), two separate structural models were tested. Structural Model 1 (represented in the text with two figures, Figure 2a,b, for clarity) examines the “after-work experiences” multidimensional construct as a WLB antecedent, and Structural Model 2 (Figure 3) the “coping strategies”. Both models include the four dimensions of the “quality of life” hyperconstruct, namely, physical and psychological health, social relationships, and environment. In both cases, data fitted the model well (see Table 4). As for their explanatory power, Structural Models 1 and 2 explain 11% and 15% of the variance in the “work–life balance”, 14% and 6% of the variance in the “physical health”, 17% and 9% of the variance in the “physiological health”, 23% and 13% of the variance in the “social relationships”, and 15% and 11% of the variance in the “environment” dimensions of quality of life, respectively.
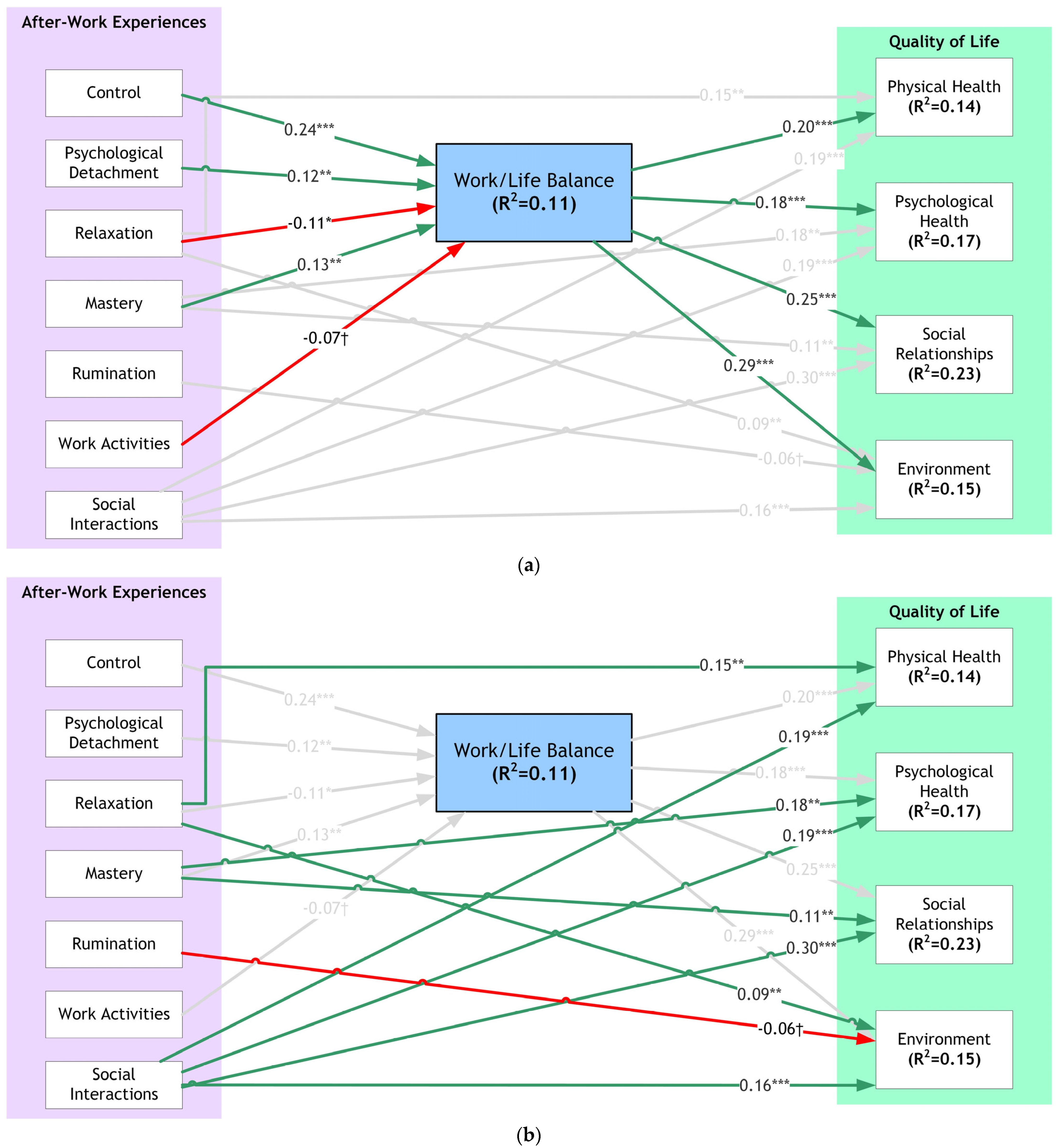
Figure 2.
(a) Structural Model 1: after-work experiences (mediated effects—presented in highlighted lines) (notes: *** p < 0.001, ** p < 0.01, * p < 0.05, † p < 0.1); (b) Structural Model 1: after-work experiences (nonmediated effects—presented in highlighted lines) (notes: *** p < 0.001, ** p < 0.01, * p < 0.05, † p < 0.1).
Figure 3.
Structural Model 2: coping strategies (notes: *** p < 0.001, ** p < 0.01).
Table 4.
Overall fit of structural models.
4.1. Research Question 1
Of the seven after-work experiences, five were indicated by the analysis to pose a statistically significant impact on WLB (see Figure 2a). More specifically, control (β = 0.24, p < 0.001), mastery (β = 0.13, p < 0.01), and psychological detachment (β = 0.12, p < 0.01) positively affect WLB, while after-work experiences related to engaging in work activities at home has a weak but statistically significant negative influence on WLB (β = −0.07, p < 0.1). Interestingly, relaxation was also found to negatively affect WLB (β = −0.11, p < 0.05). Moreover, WLB has a positive impact on all four “quality of life” dimensions.
As regards nonmediated effects, “quality of life” dimensions were found to be directly affected by several of the after-work experiences included in the model (see Figure 1b). In more detail, social interactions have a statistically significant positive impact on social relationships (β = 0.30, p < 0.001) and on the environment facet of the quality-of-life construct (β = 0.24, p < 0.001) and an equally strong effect on physical and psychological health (β = 0.19, p < 0.001). This finding denotes the centrality of social support for the participants’ physical and psychological well-being.
Moreover, relaxation was found to have a statistically significant positive impact on the “physical health” and “environment” dimensions of the quality-of-life construct (β = 0.15 and β = 0.09, p < 0.01, respectively). At the same time, mastery has a positive effect on psychological health (β = 0.18, p < 0.01) and social relationships (β = 0.11, p < 0.01). Finally, experiences related to engaging in work activities at home has a weak but statistically significant negative effect on physical health (β = −0.07, p < 0.1), while experiences of rumination negatively impact the “environment” dimension of quality of life (β = −0.06, p < 0.1).
Overall, the results regarding after-work experiences suggest that some of them are fairly aiding to achieve balance between personal/family and work lives and can be beneficial to one’s quality of life. As previously noted, engaging in social interactions to recuperate from work seems to be particularly benign to participants’ quality-of-life perceptions.
4.2. Research Question 2
Regarding coping strategies, analysis indicated that two of the three strategies in the model (see Figure 3) have a statistically significant effect on work–life balance. In particular, “problem-solving” has a positive direct impact on women’s sense of WLB (β = 0.37, p < 0.001), while “avoidance” a negative direct impact (β = −0.11, p < 0.01). Conversely, the “seeking support” dimension does not pose any statistically significant impact on WLB. These results suggest that the achievement of balance between personal and work life can be achieved when people actively seek to solve everyday problems, while passive responses can have a detrimental effect of WLB.
However, “seeking support” and “avoidance” were indicated by the analysis to directly impact quality of life. More specifically, the first was found to be positively associated with the “social relationships” (β = 0.15, p < 0.001) and “environment” (β = 0.08, p < 0.01) dimensions of the “quality of life” construct. On the other hand, avoidance negatively affects both psychological health and social relationships (β = −0.16 and β = −0.11, p < 0.01, respectively). Finally, regarding work–life balance outcomes, analysis replicated the positive influence on all four quality-of-life dimensions, as was the case with Structural Model 1 (see Figure 1a).
5. Discussion
To assess the effect of work recovery experiences and coping strategies on WLB and the subsequent effect of WLB on the quality of life of women employees, two separate structural models were tested. Structural Model 1 examined the “work recovery experiences” multidimensional construct as a WLB antecedent, and Structural Model 2 examined “coping strategies” as a WLB antecedent. Of the seven after-work experiences included in the study, being able to choose in which work activity to be engaged (“control”), learning new things or doing challenging things (“mastery experiences”), and mental and physical disengagement from work (“psychological detachment”) were found to positively influence women’s sense of work–life balance. Prior research on training interventions for work–family conflict reduction has also indicated that techniques such as mental blocking or engaging in some kind of activity, e.g., exercise, playing music, and meeting with friends, can enhance positive mood and mind states and relieve stress, preventing work from negatively impacting life at home [86,87]. Predictably enough, experiences related to engaging in work activities while not at work were found to negatively affect WLB. However, the findings indicate that relaxation also has a negative impact on women employees’ WLB. This finding may at least partially be explained by the guilty feeling women, especially mothers, have in their attempt to fulfill their socially prescribed roles. As Douglas and Michaels [88] explain, one of the three essential features of a good mother as required by the “good mother ideology”—what they call “the new momism”—is having to psychologically, physically, intellectually, and emotionally dedicate themselves to their children. In other words, “good mothers” “…are expected to approach motherhood joyfully and completely, while sacrificing themselves to the demands of motherhood” [44] (p. 314). In that sense, taking time for oneself just to relax comes into conflict with women’s socially acceptable behavior, which demands putting others first. As Guendouzi [89] (p. 907) points out, “society still expects that mothers should be with their children for lengthy periods of time and that spending quality time with their families on weekends is a prerequisite to good family dynamics”.
The importance placed on social relationships by the women in this study is highlighted by the positive influence that “support seeking”, as a coping mechanism, has on their assessment of their quality of life. The value of social networks and support from other people represents employees’ social resources or capital, which has been found to reduce the adverse effects of stress and work–family conflict and to promote work and life fulfillment and satisfaction, organizational engagement, and career development (e.g., [90,91,92]). Work–family conflict among women employees has been found to decrease the more they feel that they receive support from their spouse and supervisor [93]. These two kinds of support seem to play the most critical role in balancing work and home roles, since they directly affect everyday allocations, arrangements, and time management. National contextual factors may have contributed to the heightened importance of support seeking as a coping mechanism for quality of life among Greek female employees [94]. Traditionally, in the welfare regime of Greece (as of other Mediterranean countries), employees turn to family members as their primary source of welfare [95,96,97]. Furthermore, the impact of the great recession between 2009 and 2019, a period during which Greece’s GDP fell by around 23%, heightened the need for seeking social support as a defense mechanism against increased workload for those still in employment, which resulted from massive jobs losses and acute job insecurity. For women to claim support to combine family and work life, they should feel entitled to ask for support and that they have equal rights to craft their work–life balance according to their needs. Legislative interventions that promote gender equality and the right of mothers to return to work (e.g., paternity leave) are in the right direction. However, more steps are needed for women’s emancipation, aiming to change deeply entrenched social perceptions and attitudes about gender roles, from which even women find it difficult to break free.
6. Conclusions
6.1. Summary and Implications
Reconciling employment with life outside of work, ranging from childcare and housework to leisure and self-development, has been shown to have a tremendous impact on women’s quality of life. After-work experiences may be considered as a resilience mechanism that helps employees cope with workplace adversity. Particularly for women employees, who are more vulnerable to stress-inducing situations and susceptible to risk factors such as underpaid work and “second shift” due to gender inequalities, it is significant to explore what kinds of after-work experiences and coping strategies help them recover and bounce back. This study aimed to explore what kinds of coping strategies and after-work experiences contribute to women’s quality of life by improving their work–≠life balance. For this purpose, a survey research was conducted involving 654 women employees working in private and public organizations in the Attica prefecture of Greece. The majority were married and had at least one dependent child.
The empowerment of women is also reflected in our research on the positive relationship between work–life balance and coping strategies. Balance between work and family life increases by taking action (problem-solving coping strategies) instead of avoiding dealing with difficulties. Therefore, women employees need to be supported to seek effective after-work experiences and adopt positive coping mechanisms that will boost their resilience and help them to ensure a better quality of life by achieving a better work–life balance. Policymakers in public and private sector organizations, companies, institution, etc., should elaborate more on establishing policies, arrangements, and programs that will provide practical and psychological support to women in their effort to effectively balance their parental and work roles. This is particularly critical irrespective of the national context given that recent crises that have a global impact, such as the COVID-19 pandemic and the war in Ukraine, seem to have a disproportionate adverse impact on all aspects of women’s quality of life (working conditions, living conditions, economic difficulties, job insecurity, etc.) [98,99,100,101]. In such times that the standards of living and working conditions are adversely affected, safeguarding women’s quality of life becomes crucial. In this context, this study contributes to the WLB literature by stressing the mediating role of balance in the relationship between resilience strategies (after-work experiences and coping strategies) and the quality of life of women employees (e.g., [12,35,67]).
6.2. Limitations and Suggestions for Further Research
The current study has some limitations. First, the study focused exclusively on the Attica prefecture; thereafter, findings may not be generalizable to women in other geographic contexts in Greece (e.g., smaller urban or rural areas). Generalizability is also limited by the nonprobability sampling methodology used and the fact that participation was voluntary. Regarding measurement, the study utilized a set of predetermined coping strategies and after-work experiences to assess resilience mechanisms, excluding other potential dimensions that may contribute to individuals’ quality of life, such as emotional regulation, time management, mindfulness, and emotional expression. Finally, the study solely examined women’s experiences, excluding men or other gender identities; it does not explore potential gender-related interactions.
Concerning future research, it would be interesting to explore how workplace policies (paid parental leaves, flexible work arrangements, remote and part-time working, childcare support, eldercare assistance, etc.), support mechanisms, and networks (e.g., supervisor, peer, and team support) affect the development of resilience and coping and their subsequent impact on quality of life. The effect of resilience-building strategies on workplace outcomes, such as job satisfaction, contextual and noncontextual performance, and career trajectories, would also be providing valuable practical insights for managers and policymakers. Moreover, the moderating effect of coping on the relationship between WLB and family-to-work and work-to-family spillover and their subsequent impact on work outcomes and well-being could be examined. Additionally, a comparative analysis could be conducted to examine the resilience mechanisms and quality-of-life outcomes between different demographic groups of women (different ages and career stages, marital and income statuses, etc.), as well as possible gender identity variations. Finally, following a mixed methods approach would provide a more comprehensive understanding of the complex relationships between resilience mechanisms, work–life balance, and quality of life.
Author Contributions
Conceptualization, A.A. and P.T.; data curation, E.V.; funding acquisition, P.T.; investigation, A.A. and P.T.; methodology, E.V.; project administration, P.T.; resources, P.T.; supervision, P.T.; visualization, E.V.; writing—original draft, A.A. and E.V.; writing—review and editing, A.A., E.V. and P.T. All authors have read and agreed to the published version of the manuscript.
Funding
We acknowledge the support for this work from the project “Smart Agriculture and Circular Bioeconomy—SmartBIC (MIS MIS5047106), which is implemented under the action “Reinforcement of the Research and Innovation Infrastructure”, funded by the operational program “Competitiveness, Entrepreneurship, and Innovation” (NSRF 2014–2020) and cofinanced by Greece and the European Union (European Regional Development Fund).
Institutional Review Board Statement
The study was carried out in accordance with the 23 points of the Declaration of Helsinki of 1975 (revised in 2013), and meets all standards and guidelines followed in research ethics by the Agricultural University of Athens (https://www2.aua.gr/sites/default/files/contentpage_attachedfiles/politiki_prostasias_prosopikon_dedomenon_gpa_0.pdf), accessed on 5 June 2023.
Informed Consent Statement
Informed consent was obtained from all subjects involved in the study.
Data Availability Statement
The data presented in this study are available on request from the corresponding author. The data are not publicly available due to privacy reasons.
Acknowledgments
We acknowledge the support for this work from the project “Smart Agriculture and Circular Bioeconomy—SmartBIC (MIS MIS5047106), which is implemented under the action “Reinforcement of the Research and Innovation Infrastructure”, funded by the operational program “Competitiveness, Entrepreneurship, and Innovation” (NSRF 2014–2020) and cofinanced by Greece and the European Union (European Regional Development Fund).
Conflicts of Interest
The authors declare no conflict of interest.
Appendix A
Table A1.
Questionnaire.
Table A1.
Questionnaire.
| Work–Life Balance [72] |
| I am able to negotiate and accomplish what is expected of me at work and in my family. |
| I do a good job of meeting the role expectations of critical people in my work and family life. |
| People who are close to me would say that I do a good job of balancing work and family. |
| I am able to accomplish the expectations that my supervisors and my family have for me. |
| My coworkers and members of my family would say that I am meeting their expectations. |
| It is clear to me, based on feedback from coworkers and family members, that I am accomplishing both my work and family responsibilities. |
| Coping Strategies [60] |
| Problem solving |
| Tried to solve the problem. |
| Tried to carefully plan a course of action rather than acting on impulse. |
| Brainstormed all possible solutions before deciding what to do. |
| Set some goals for yourself to deal with the situation. |
| Tried different ways to solve the problem until you found one that worked. |
| Seeking support |
| Confided your fears and worries to a friend or relative. |
| Sought reassurance from those who know you best. |
| Talked to people about the situation because talking about it helped you to feel better. |
| Accepted sympathy and understanding from friends who had the same problem. |
| Went to a friend for advice on how to change the situation. |
| Avoidance |
| Avoided being with people in general. |
| Daydreamed about better times. |
| Wished that people would just leave you alone. |
| Identified with characters in novels or movies. |
| Watched television more than usual. |
| After-Work Experiences |
| Psychological detachment [42] |
| During time after work, I forget about work. |
| During time after work, I don’t think about work at all. |
| Relaxation [42] |
| During time after work, I kick back and relax. |
| During time after work, I do relaxing things. |
| Mastery [42] |
| During time after work, I learn new things. |
| During time after work, I seek out intellectual challenges. |
| During time after work, I do something to broaden my horizons. |
| Control [42] |
| During time after work, I decide my own schedule. |
| During time after work, I take care of things the way that I want them done. |
| Rumination [77] |
| During time after work, I am troubled by work-related issues. |
| During time after work, I find myself re-evaluating something I have done at work. |
| During time after work, I think about tasks that need to be done at work the next day. |
| During time after work, I find solutions to work-related problems. |
| Work activities [38,78] |
| During time after work, I spend at least part of the time finishing/working on what I was doing during the workday. |
| During time after work, I prepare/organize for what I need to do after the next day at work. |
| During time after work, I often do work tasks that I needed to get done. |
| Social interactions [38,52] |
| During time after work, I socialize with others. |
| During time after work, I spend time with/talking to friends or family. |
| Quality of Life [23] |
| Physical Health |
| To what extent do you feel that physical pain prevents you from doing what you need to do? (Reverse scored) |
| How much do you need any medical treatment to function in your daily life? (Reverse scored) |
| Do you have enough energy for everyday life? |
| How well are you able to get around? |
| How satisfied are you with your sleep? |
| How satisfied are you with your ability to perform your daily living activities? |
| How satisfied are you with your capacity for work? |
| Psychological health |
| How much do you enjoy life? |
| To what extent do you feel your life to be meaningful? |
| How well are you able to concentrate? |
| Are you able to accept your bodily appearance? |
| How satisfied are you with yourself? |
| How often do you have negative feelings, such as blue mood, despair, anxiety, depression? |
| Social relationships |
| How satisfied are you with your personal relationships? |
| How satisfied are you with your sex life? |
| How satisfied are you with the support you get from your friends? |
| Environment |
| How safe do you feel in your daily life? |
| How healthy is your physical environment? |
| Do you have enough money to meet your needs? |
| How available to you is the information that you need in your daily-to-day life? |
| To what extent do you have the opportunity for leisure activities? |
| How satisfied are you with the condition of your living place? |
| How satisfied are you with your access to health services? |
| How satisfied are you with your transport? |
References
- Corrin, C. (Ed.) Superwomen and the Double Burden: Women’s Experience of Change in Central and Eastern Europe and the Former Soviet Union; Second Story Press: Toronto, ON, Canada, 1992; ISBN 978-0-929005-34-8. [Google Scholar]
- Stockman, N.; Bonney, N.; Sheng, X. Women’s Work in East and West: The Dual Burden of Employment and Family Life; M.E. Sharpe: Armonk, NY, USA, 1995; ISBN 978-1-56324-708-8. [Google Scholar]
- Gálvez, A.; Tirado, F.; Martínez, M.J. Work–Life balance, organizations and social sustainability: Analyzing female telework in Spain. Sustainability 2020, 12, 3567. [Google Scholar] [CrossRef]
- Haar, J.; Carr, S.C.; Arrowsmith, J.; Parker, J.; Hodgetts, D.; Alefaio-Tugia, S. Escape from working poverty: Steps toward sustainable livelihood. Sustainability 2018, 10, 4144. [Google Scholar] [CrossRef]
- Rao, I. Work-life balance for sustainable human development: Cultural intelligence as enabler. J. Hum. Behav. Soc. Environ. 2017, 27, 706–713. [Google Scholar] [CrossRef]
- Grzywacz, J.G.; Carlson, D.S. Conceptualizing Work—Family Balance: Implications for Practice and Research. Adv. Dev. Hum. Resour. 2007, 9, 455–471. [Google Scholar] [CrossRef]
- Clark, S.C. Work cultures and work/family balance. J. Vocat. Behav. 2001, 58, 348–365. [Google Scholar] [CrossRef]
- Clarke, M.C.; Koch, L.C.; Hill, E.J. The work-family interface: Differentiating balance and fit. Fam. Consum. Sci. Res. J. 2004, 33, 121–140. [Google Scholar] [CrossRef]
- Fisher, G.G. Work/Personal Life Balance: A Construct Development Study. Ph.D. Thesis, Bowling Green State University, Bowling Green, KY, USA, 2001. [Google Scholar]
- Keene, J.R.; Quadagno, J. Predictors of perceived work-family balance: Gender difference or gender similarity? Sociol. Perspect. 2004, 47, 1–23. [Google Scholar] [CrossRef]
- Milkie, M.A.; Peltola, P. Playing all the roles: Gender and the work-family balancing act. J. Marriage Fam. 1999, 61, 476–490. [Google Scholar] [CrossRef]
- Sirgy, M.J.; Lee, D.-J. Work-Life Balance: An Integrative Review. Appl. Res. Qual. Life 2018, 13, 229–254. [Google Scholar] [CrossRef]
- Davis, S.N.; Shevchuk, A.; Strebkov, D. Pathways to satisfaction with work-life balance: The case of Russian-language Internet freelancers. J. Fam. Econ. Issues 2014, 35, 542–556. [Google Scholar] [CrossRef]
- Greenhaus, J.H.; Collins, K.M.; Shaw, J.D. The relation between work–family balance and quality of life. J. Vocat. Behav. 2003, 63, 510–531. [Google Scholar] [CrossRef]
- Haar, J.M. Testing a new measure of work–life balance: A study of parent and non-parent employees from New Zealand. Int. J. Hum. Resour. Manag. 2013, 24, 3305–3324. [Google Scholar] [CrossRef]
- Vanderpool, C.; Way, S.A. Investigating work–family balance, job anxiety, and turnover intentions as predictors of health care and senior services customer-contact employee voluntary turnover. Cornell Hosp. Q. 2013, 54, 149–160. [Google Scholar] [CrossRef]
- Gröpel, P.; Kuhl, J. Work-life balance and subjective well-being: The mediating role of need fulfilment. Br. J. Psychol. 2009, 100, 365–375. [Google Scholar] [CrossRef]
- Keeney, J.; Boyd, E.M.; Sinha, R.; Westring, A.F.; Ryan, A.M. From “work–family” to “work–life”: Broadening our conceptualization and measurement. J. Vocat. Behav. 2013, 82, 221–237. [Google Scholar] [CrossRef]
- Powell, G.N.; Greenhaus, J.H. Is the opposite of positive negative? Untangling the complex relationship between work-family enrichment and conflict. Career Dev. Int. 2006, 11, 650–659. [Google Scholar] [CrossRef]
- Rice, R.W.; Frone, M.R.; McFarlin, D.B. Work—Nonwork conflict and the perceived quality of life. J. Organ. Behav. 1992, 13, 155–168. [Google Scholar] [CrossRef]
- Noda, H. Work–Life Balance and Life Satisfaction in OECD Countries: A Cross-Sectional Analysis. J. Happiness Stud. 2020, 21, 1325–1348. [Google Scholar] [CrossRef]
- World Health Organization. WHOQOL-BREF: Introduction, administration, scoring and generic version of the assessment: Field trial version 1996.
- The WHOQOL Group. Development of the World Health Organization WHOQOL-BREF quality of life assessment. Psychol. Med. 1998, 28, 551–558. [Google Scholar] [CrossRef]
- Gini, A. Work, identity and self: How we are formed by the work we do. J. Bus. Ethics 1998, 17, 707–714. [Google Scholar] [CrossRef]
- May, D.R.; Gilson, R.L.; Harter, L.M. The psychological conditions of meaningfulness, safety and availability and the engagement of the human spirit at work. J. Occup. Organ. Psychol. 2004, 77, 11–37. [Google Scholar] [CrossRef]
- Szücs, S.; Drobnič, S.; den Dulk, L.; Verwiebe, R. Quality of life and satisfaction with the work-life balance. In Quality of Life and Work in Europe: Theory, Practice and Policy; Bäck-Wiklund, M., van der Lippe, T., den Dulk, L., Doorne-Huiskes, A., Eds.; Palgrave Macmillan: London, UK, 2011; pp. 95–117. ISBN 978-0-230-29944-3. [Google Scholar]
- Adler, M.A.; Lenz, K. Diversification in family forms in nine OECD countries—Challenges for policy and research. In The Changing Faces of Families; Routledge: London, UK, 2023; pp. 213–242. ISBN 978-1-00-319350-0. [Google Scholar]
- Clark, S.; McGrane, A.; Boyle, N.; Joksimovic, N.; Burke, L.; Rock, N.; O’ Sullivan, K. “You’re a teacher you’re a mother, you’re a worker”: Gender inequality during COVID-19 in Ireland. Gend. Work Organ. 2021, 28, 1352–1362. [Google Scholar] [CrossRef]
- Hjálmsdóttir, A.; Bjarnadóttir, V.S. “I have turned into a foreman here at home”: Families and work–life balance in times of COVID-19 in a gender equality paradise. Gend. Work Organ. 2021, 28, 268–283. [Google Scholar] [CrossRef]
- Andrew, A.; Cattan, S.; Costa Dias, M.; Farquharson, C.; Kraftman, L.; Krutikova, S.; Phimister, A.; Sevilla, A. The gendered division of paid and domestic work under lockdown. Fisc. Stud. 2022, 43, 325–340. [Google Scholar] [CrossRef]
- Zamberlan, A.; Gioachin, F.; Gritti, D. Work less, help out more? The persistence of gender inequality in housework and childcare during UK COVID-19. Res. Soc. Stratif. Mobil. 2021, 73, 100583. [Google Scholar] [CrossRef]
- Jaspers, E.; Van Der Lippe, T.; Evertsson, M. Gender inequality, households, and work. In Handbook of Sociological Science; Gërxhani, K., De Graaf, N., Raub, W., Eds.; Edward Elgar Publishing: Cheltenham, UK, 2022; pp. 176–195. ISBN 978-1-78990-943-2. [Google Scholar]
- Pocock, B. Work/Care regimes: Institutions, culture and behaviour and the Australian case. Gend. Work Organ. 2005, 12, 32–49. [Google Scholar] [CrossRef]
- Hochschild, A.R.; Machung, A. The Second Shift: Working Families and the Revolution at Home; Penguin Books: New York, NY, USA, 2012; ISBN 978-0-14-312033-9. [Google Scholar]
- Brough, P.; Timms, C.; Chan, X.W.; Hawkes, A.; Rasmussen, L. Work–Life Balance: Definitions, Causes, and Consequences. In Handbook of Socioeconomic Determinants of Occupational Health: From Macro-Level to Micro-Level Evidence; Theorell, T., Ed.; Handbook Series in Occupational Health Sciences; Springer International Publishing: Cham, Switzerland, 2020; pp. 473–487. ISBN 978-3-030-31438-5. [Google Scholar]
- Binnewies, C.; Sonnentag, S.; Mojza, E.J. Recovery during the weekend and fluctuations in weekly job performance: A week-level study examining intra-individual relationships. J. Occup. Organ. Psychol. 2010, 83, 419–441. [Google Scholar] [CrossRef]
- Sonnentag, S. Recovery, work engagement, and proactive behavior: A new look at the interface between nonwork and work. J. Appl. Psychol. 2003, 88, 518–528. [Google Scholar] [CrossRef]
- Sonnentag, S. Work, recovery activities, and individual well-being: A diary study. J. Occup. Health Psychol. 2001, 6, 196–210. [Google Scholar] [CrossRef] [PubMed]
- Sonnentag, S.; Fritz, C. Recovery from job stress: The stressor-detachment model as an integrative framework. J. Organ. Behav. 2015, 36, S72–S103. [Google Scholar] [CrossRef]
- Fritz, S.; Milligan, I.; Ruest, N.; Lin, J. Building community at distance: A datathon during COVID-19. Digit. Libr. Perspect. 2020, 36, 415–428. [Google Scholar] [CrossRef]
- Parkinson, B.; Totterdell, P. Classifying affect-regulation strategies. Cogn. Emot. 1999, 13, 277–303. [Google Scholar] [CrossRef]
- Sonnentag, S.; Fritz, C. The recovery experience questionnaire: Development and validation of a measure for assessing recuperation and unwinding from work. J. Occup. Health Psychol. 2007, 12, 204–221. [Google Scholar] [CrossRef]
- Sonnentag, S.; Bayer, U.-V. Switching off mentally: Predictors and consequences of psychological detachment from work during off-job time. J. Occup. Health Psychol. 2005, 10, 393–414. [Google Scholar] [CrossRef] [PubMed]
- Sutherland, J.-A. Mothering, Guilt and shame. Sociol. Compass 2010, 4, 310–321. [Google Scholar] [CrossRef]
- Meijman, T.F.; Mulder, G. Psychological aspects of workload. In Handbook of Work and Organizational: Work Psychology, 2nd ed.; Drenth, P.J.D., Thierry, H., de Wolff, C.J., Eds.; Psychology Press/Erlbaum (UK) Taylor & Francis: Hove, England, 1998; Volume 2, pp. 5–33. ISBN 978-0-86377-522-2. [Google Scholar]
- Hobfoll, S.E. Stress, Culture, and Community: The Psychology and Philosophy of Stress; The Plenum series on stress and coping; Plenum Press: New York, NY, USA, 1998; ISBN 978-0-306-45942-9. [Google Scholar]
- Chen, Z.; Powell, G.N.; Greenhaus, J.H. Work-to-family conflict, positive spillover, and boundary management: A person-environment fit approach. J. Vocat. Behav. 2009, 74, 82–93. [Google Scholar] [CrossRef]
- Cho, E.; Tay, L.; Allen, T.D.; Stark, S. Identification of a dispositional tendency to experience work–family spillover. J. Vocat. Behav. 2013, 82, 188–198. [Google Scholar] [CrossRef]
- Grzywacz, J.G.; Marks, N.F. Reconceptualizing the work–family interface: An ecological perspective on the correlates of positive and negative spillover between work and family. J. Occup. Health Psychol. 2000, 5, 111–126. [Google Scholar] [CrossRef]
- Kinnunen, U.; Mauno, S.; Siltaloppi, M. Job insecurity, recovery and well-being at work: Recovery experiences as moderators. Econ. Ind. Democr. 2010, 31, 179–194. [Google Scholar] [CrossRef]
- Meier, L.L.; Cho, E.; Dumani, S. The effect of positive work reflection during leisure time on affective well-being: Results from three diary studies. J. Organ. Behav. 2016, 37, 255–278. [Google Scholar] [CrossRef]
- Bennett, A.A.; Gabriel, A.S.; Calderwood, C.; Dahling, J.J.; Trougakos, J.P. Better together? Examining profiles of employee recovery experiences. J. Appl. Psychol. 2016, 101, 1635–1654. [Google Scholar] [CrossRef]
- Querstret, D.; Cropley, M. Exploring the relationship between work-related rumination, sleep quality, and work-related fatigue. J. Occup. Health Psychol. 2012, 17, 341–353. [Google Scholar] [CrossRef]
- Cropley, M.; Zijlstra, F.R.H. Work and rumination. In Handbook of Stress in the Occupations; Edward Elgar Publishing: Cheltenham, UK, 2011; p. 14333. ISBN 978-0-85793-115-3. [Google Scholar]
- Pravettoni, G.; Cropley, M.; Leotta, S.N.; Bagnara, S. The differential role of mental rumination among industrial and knowledge workers. Ergonomics 2007, 50, 1931–1940. [Google Scholar] [CrossRef] [PubMed]
- Smyth, I.; Sweetman, C. Introduction: Gender and resilience. Gend. Dev. 2015, 23, 405–414. [Google Scholar] [CrossRef]
- Lazarus, R.S.; Folkman, S. Stress, Appraisal, and Coping; Springer Pub. Co.: New York, NY, USA, 1984; ISBN 978-0-8261-4190-3. [Google Scholar]
- Biggs, A.; Brough, P.; Drummond, S. Lazarus and Folkman’s psychological stress and coping theory. In The Handbook of Stress and Health; Cooper, C.L., Quick, J.C., Eds.; John Wiley & Sons, Ltd.: Chichester, UK, 2017; pp. 349–364. ISBN 978-1-118-99381-1. [Google Scholar]
- Roth, S.; Cohen, L.J. Approach, avoidance, and coping with stress. Am. Psychol. 1986, 41, 813–819. [Google Scholar] [CrossRef] [PubMed]
- Amirkhan, J.H. A factor analytically derived measure of coping: The Coping Strategy Indicator. J. Pers. Soc. Psychol. 1990, 59, 1066–1074. [Google Scholar] [CrossRef]
- Kazmi, A.B.; Singh, A.P. Work-life balance, stress, and coping strategies as determinants of job satisfaction among police personnel. Indian J. Health Wellbeing 2015, 6, 1244–1247. [Google Scholar]
- Gillen, P.; Neill, R.D.; Manthorpe, J.; Mallett, J.; Schroder, H.; Nicholl, P.; Currie, D.; Moriarty, J.; Ravalier, J.; McGrory, S.; et al. Decreasing Wellbeing and Increasing Use of Negative Coping Strategies: The Effect of the COVID-19 Pandemic on the UK Health and Social Care Workforce. Epidemiologia 2022, 3, 26–39. [Google Scholar] [CrossRef]
- McFadden, P.; Ross, J.; Moriarty, J.; Mallett, J.; Schroder, H.; Ravalier, J.; Manthorpe, J.; Currie, D.; Harron, J.; Gillen, P. The role of coping in the wellbeing and work-related quality of life of UK health and social care workers during COVID-19. Int. J. Environ. Res. Public. Health 2021, 18, 815. [Google Scholar] [CrossRef]
- Wood, S.K.; Bhatnagar, S. Resilience to the effects of social stress: Evidence from clinical and preclinical studies on the role of coping strategies. Neurobiol. Stress 2015, 1, 164–173. [Google Scholar] [CrossRef]
- Zhao, J.; Thurman, Q.; He, N. Sources of job satisfaction among police officers: A test of demographic and work environment models. Justice Q. 1999, 16, 153–173. [Google Scholar] [CrossRef]
- Russo, C.; Calo, O.; Harrison, G.; Mahoney, K.; Zavotsky, K.E. Resilience and coping after hospital mergers. Clin. Nurse Spec. 2018, 32, 97. [Google Scholar] [CrossRef] [PubMed]
- Finstad, G.L.; Giorgi, G.; Lulli, L.G.; Pandolfi, C.; Foti, G.; León-Perez, J.M.; Cantero-Sánchez, F.J.; Mucci, N. Resilience, Coping Strategies and Posttraumatic Growth in the Workplace Following COVID-19: A Narrative Review on the Positive Aspects of Trauma. Int. J. Environ. Res. Public. Health 2021, 18, 9453. [Google Scholar] [CrossRef]
- MacIntyre, P.D.; Gregersen, T.; Mercer, S. Language teachers’ coping strategies during the Covid-19 conversion to online teaching: Correlations with stress, wellbeing and negative emotions. System 2020, 94, 102352. [Google Scholar] [CrossRef]
- Zheng, C.; Kashi, K.; Fan, D.; Molineux, J.; Ee, M.S. Impact of individual coping strategies and organisational work–life balance programmes on Australian employee well-being. Int. J. Hum. Resour. Manag. 2016, 27, 501–526. [Google Scholar] [CrossRef]
- Enarson, E.P. Women Confronting Natural Disaster: From Vulnerability to Resilience; Lynne Rienner Publishers: Boulder, CO, USA, 2012; ISBN 978-1-58826-831-0. [Google Scholar]
- Snow, D.L.; Swan, S.C.; Raghavan, C.; Connell, C.M.; Klein, I. The relationship of work stressors, coping and social support to psychological symptoms among female secretarial employees. Work Stress 2003, 17, 241–263. [Google Scholar] [CrossRef]
- Wilkins-Yel, K.G.; Simpson, A.; Sparks, P.D. Persisting despite the odds: Resilience and coping among women in engineering. J. Women Minor. Sci. Eng. 2019, 25, 353–368. [Google Scholar] [CrossRef]
- Hair, J.F.; Black, W.; Babin, B.; Anderson, R. Multivariate Data Analysis: A Global Perspective, 7th ed.; global ed.; Pearson: Upper Saddle River, NJ, USA; Munich, Germany, 2010; ISBN 978-0-13-515309-3. [Google Scholar]
- Fornell, C.; Larcker, D.F. Evaluating Structural Equation Models with Unobservable Variables and Measurement Error. J. Mark. Res. 1981, 18, 39. [Google Scholar] [CrossRef]
- Bagozzi, R.P.; Yi, Y.; Phillips, L.W. Assessing Construct Validity in Organizational Research. Adm. Sci. Q. 1991, 36, 421. [Google Scholar] [CrossRef]
- Carlson, D.S.; Grzywacz, J.G.; Zivnuska, S. Is work—Family balance more than conflict and enrichment? Hum. Relat. 2009, 62, 1459–1486. [Google Scholar] [CrossRef]
- Cropley, M.; Michalianou, G.; Pravettoni, G.; Millward, L.J. The relation of post-work ruminative thinking with eating behaviour. Stress Health 2012, 28, 23–30. [Google Scholar] [CrossRef]
- Trougakos, J.P.; Hideg, I.; Cheng, B.H.; Beal, D.J. Lunch breaks unpacked: The role of autonomy as a moderator of recovery during lunch. Acad. Manag. J. 2014, 57, 405–421. [Google Scholar] [CrossRef]
- Bagozzi, R.P.; Yi, Y. On the evaluation of structural equation models. J. Acad. Mark. Sci. 1988, 16, 74–94. [Google Scholar] [CrossRef]
- Kline, R.B. Principles and Practice of Structural Equation Modeling, 2nd ed.; Methodology in the Social Sciences; Guilford Press: New York, NY, USA, 2005; ISBN 978-1-59385-075-3. [Google Scholar]
- Carmines, E.G.; McIver, J.P. Analyzing models with unobserved variables: Analysis of covariance structures. In Social Measurement: Current Issues; Bohmstedt, G., Borgatta, E., Eds.; Sage Publications: Beverly Hills, CA, USA, 1981; pp. 65–115. [Google Scholar]
- Bentler, P.M.; Bonett, D.G. Significance tests and goodness of fit in the analysis of covariance structures. Psychol. Bull. 1980, 88, 588–606. [Google Scholar] [CrossRef]
- Hu, L.; Bentler, P.M. Cutoff criteria for fit indexes in covariance structure analysis: Conventional criteria versus new alternatives. Struct. Equ. Model. Multidiscip. J. 1999, 6, 1–55. [Google Scholar] [CrossRef]
- MacCallum, R.C.; Browne, M.W.; Sugawara, H.M. Power analysis and determination of sample size for covariance structure modeling. Psychol. Methods 1996, 1, 130–149. [Google Scholar] [CrossRef]
- Byrne, B.M. Structural Equation Modeling with EQS and EQS/Windows: Basic Concepts, Applications, and Programming; Sage Publications: Thousand Oaks, CA, USA, 1994; ISBN 978-0-8039-5091-7. [Google Scholar]
- Kreiner, G.E.; Hollensbe, E.C.; Sheep, M.L. Balancing borders and bridges: Negotiating the work-home interface via boundary work tactics. Acad. Manag. J. 2009, 52, 704–730. [Google Scholar] [CrossRef]
- Molineux, J.; Carr, R.; Fraser, A. An action learning intervention on work-family balance. ALAR Action Learn. Action Res. J. 2013, 26, 77–106. [Google Scholar]
- Douglas, S.J.; Michaels, M.W. The Mommy Myth: The Idealization of Motherhood and How It Has Undermined All Women; Free Press: New York, NY, USA, 2005; ISBN 978-0-7432-6046-6. [Google Scholar]
- Guendouzi, J. “The guilt thing”: Balancing domestic and professional roles. J. Marriage Fam. 2006, 68, 901–909. [Google Scholar] [CrossRef]
- Marcinkus, W.C.; Whelan-Berry, K.S.; Gordon, J.R. The relationship of social support to the work-family balance and work outcomes of midlife women. Women Manag. Rev. 2007, 22, 86–111. [Google Scholar] [CrossRef]
- Oludayo, O.O.; Gberevbie, D.E.; Popoola, D.; Omonijo, D.O. A Study of Multiple Work-life Balance Initiatives in Banking Industry in Nigeria. Int. Res. J. Finance Econ. 2015, 133, 108–125. [Google Scholar]
- Tugsal, T. Work-life balance and social support as predictors of burnout: An exploratory analysis. Int. J. Acad. Res. Bus. Soc. Sci. 2017, 7, 117–138. [Google Scholar] [CrossRef]
- Erdwins, C.J.; Buffardi, L.C.; Casper, W.J.; O’Brien, A.S. The relationship of women’s role strain to social support, role satisfaction, and self-efficacy. Fam. Relat. 2001, 50, 230–238. [Google Scholar] [CrossRef]
- French, K.A.; Dumani, S.; Allen, T.D.; Shockley, K.M. A meta-analysis of work–family conflict and social support. Psychol. Bull. 2018, 144, 284–314. [Google Scholar] [CrossRef] [PubMed]
- Lauzadyte-Tutliene, A.; Balezentis, T.; Goculenko, E. Welfare State in Central and Eastern Europe. Econ. Sociol. 2018, 11, 100–123. [Google Scholar] [CrossRef]
- Blossfeld, H.-P.; Drobnic, S. Careers of Couples in Contemporary Society: From Male Breadwinner to Dual-Earner Families; Oxford University Press: Oxford, UK, 2001; ISBN 978-0-19-158994-2. [Google Scholar]
- Esping-Andersen, G. The Three Worlds of Welfare Capitalism; Princeton University Press: Princeton, NJ, USA, 1990; ISBN 978-0-691-02857-6. [Google Scholar]
- Couch, K.A.; Fairlie, R.W.; Xu, H. The evolving impacts of the COVID-19 pandemic on gender inequality in the US labor market: The COVID motherhood penalty. Econ. Inq. 2022, 60, 485–507. [Google Scholar] [CrossRef]
- Bluedorn, J.; Caselli, F.; Hansen, N.-J.; Shibata, I.; Tavares, M.M. Gender and employment in the COVID-19 recession: Cross-Country evidence on “She-Cessions”. Labour Econ. 2023, 81, 102308. [Google Scholar] [CrossRef]
- Wake, A.D.; Kandula, U.R. The global prevalence and its associated factors toward domestic violence against women and children during COVID-19 pandemic—“The shadow pandemic”: A review of cross-sectional studies. Womens Health 2022, 18, 174550572210955. [Google Scholar] [CrossRef]
- Farré, L.; Fawaz, Y.; González, L.; Graves, J. Gender Inequality in Paid and Unpaid Work During COVID-19 Times. Rev. Income Wealth 2022, 68, 323–347. [Google Scholar] [CrossRef]
Disclaimer/Publisher’s Note: The statements, opinions and data contained in all publications are solely those of the individual author(s) and contributor(s) and not of MDPI and/or the editor(s). MDPI and/or the editor(s) disclaim responsibility for any injury to people or property resulting from any ideas, methods, instructions or products referred to in the content. |
© 2023 by the authors. Licensee MDPI, Basel, Switzerland. This article is an open access article distributed under the terms and conditions of the Creative Commons Attribution (CC BY) license (https://creativecommons.org/licenses/by/4.0/).


