Abstract
The rapid development of digital finance in China has subtly influenced many aspects of social and economic development. However, agricultural enterprises can hardly enjoy the same digital dividend as traditional enterprises because of special attributes such as internal and external resource constraints, environmental constraints and cyclicality. To clarify the relationship between digital finance and digital transformation of agribusiness, and also to explore the factors that influence the effectiveness of digital finance, we use the “Peking University Digital Finance Index” to evaluate the micro impact of digital finance on the digital transformation of agribusiness. The results show that there is a “transition period” in which digital finance contributes to the digital transformation of agribusinesses, i.e., the two show a U-shaped non-linear relationship. This effect still exists after considering endogeneity and a series of robustness tests. In addition, further research determined that financing constraints and financial risk are the key paths through which digital finance affects the digital transformation of agribusinesses. Effective financial regulation weakens the U-shaped relationship between digital finance and agribusiness digital transformation and is an important means of attenuating the negative impact of digital finance. Overall, we provide a micro explanation for the accelerated popularization of digital finance in emerging markets, which is urgently needed for most agribusinesses seeking high-quality development.
1. Introduction
After mechanization and automation, modern agriculture is gradually moving towards digitalization and intelligence [1]. However, due to the lack of a complete digital industry chain and innovation network, the scale of digitalization in China’s agriculture is small and significantly slower than that of secondary and tertiary industries. Agricultural enterprises are important market players in the middle of the entire agricultural industry chain and they are an essential link between farmers and the market [2]. The digital transformation of agricultural enterprises is significant in driving the digital development of the entire agricultural industry chain. In 2021, the Ministry of Agriculture and Rural Affairs of the People’s Republic of China issued a document titled “Opinions on Promoting Leading Agricultural Industrialized Enterprises to Grow and Strengthen”, which proposed that leading agricultural enterprises should strengthen their digital development capabilities and drive the synergistic development of all subjects in the industry chain to realize the digital transformation and upgrade of the whole agricultural industry chain.
Finance is the bloodline of the real economy, and the development of the real economy cannot be achieved without the support of finance. Report on the 19th National Congress of the Communist Party of China pointed out that it is necessary to “deepen the reform of the financial system and enhance the ability of financial services to the real economy”. Digital conversion is a long-term, high-commitment and irreversible high-risk activity. It requires stable and sufficient financial resources to ensure sustainability. In the environment of increasing downward pressure on the global economy and accelerating economic structural transformation, seeking an efficient and low-cost financial support method can effectively empower the digital transformation of agricultural enterprises and help them develop with high quality. The integration of finance with emerging technologies such as cloud computing, big data and artificial intelligence has accelerated. With its advantages of sharing, convenience, low cost and low threshold, digital finance has become an important means of financing for many Small and medium-sized enterprises [3,4].
Existing research has determined that digital finance has a beneficial effect on the digital transformation of enterprises. However, further research is needed to determine whether this research is representative of the entire primary, secondary and tertiary sectors. In fact, the impact of digital finance on agricultural enterprises and their own digital transformation process is highly agriculture-specific due to their own digital infrastructure and risk appetite. The process of digital transformation is time-consuming and risky [5]. According to the “2020 China Enterprise Digital Transformation Index Study”, the proportion of Chinese enterprises undergoing digital transformation is around 25%, but only 11% of them have achieved significant results. Nearly half of agricultural enterprises even have no transformation plans at the moment, and the overall progress is significantly slower than that of enterprises in secondary and tertiary industries. The possible reasons are as follows: (1) Relatively tight internal resources have limited the launch of digital transformation in agricultural enterprises. According to information from the China Securities and Futures Statistical Yearbook, the average total assets of listed agricultural companies in China was USD 6.388 billion at the end of 2019. This is far below the listed company average of USD 67.322 billion, and makes it difficult for agribusinesses to start digital transformation as quickly as other companies. (2) The relatively high cost of digital transformation has led to a more lagging period for agricultural enterprises to enjoy dividends. Chinese agribusinesses are generally relatively small in scale and have a strong dependence on natural resources and the environment. As a result, the management practice capability and innovation R&D capability are insufficient. This leads to its relatively weak digital foundation, which will face higher risks and costs in the process of digital transformation [6]. (3) External environmental constraints and cyclical characteristics are more prominent. Constrained by the traditional business model, financial institutions use corporate credit or collateral guarantees as the criteria for granting loans. However, agribusinesses are not very creditworthy and do not have sufficient collateral. More importantly, the demand for capital in agriculture fluctuates greatly seasonally, while more banks and other financial institutions generally adopt the repayment method of paying off the loan once it is due, which makes agricultural enterprises face greater repayment pressure and huge transformation risks in the process of digital transformation.
Digital finance is an efficient and low-cost way to provide financial support. It uses digital technology to match the amount and duration of financial services to a large extent to the agricultural production cycle. In addition, it has a low threshold and a wide range of services, which enhances the financial accessibility of vulnerable agribusinesses [7]. However, there is no denying that digital finance is still finance, and it still has traditional financial drawbacks. In addition, it has new problems such as financial fraud and data loss. This has had an impact on financial regulators and businesses alike. The negative impact of digital finance is more obvious for agribusiness, which is less able to withstand risks. Therefore, can digital finance drive the digital transformation of agribusinesses? What are its transmission mechanisms? What factors can influence its effectiveness? These are real-life questions that are well worth studying.
To address the above issues, we focus our research on agribusiness and explore the impact of digital finance on the digital transformation of agribusiness. Compared with previous studies, we seek to marginally contribute in the following aspects: (1) In terms of research intention, we take agricultural enterprises as the research object to examine the impact of digital finance on the digital transformation of real enterprises. We consider the special attributes of agribusiness enterprises and determine that there is a “transition period” between digital finance and digital transformation of agribusiness enterprises, and the relationship between them is U-shaped. We also analyze the degree of digitalization of different business segments of agribusinesses and determine the differences. (2) In terms of research content, we investigate the impact of digital finance on both financing constraints and financial risk stability of agribusinesses based on theories related to financial mismatch and financial risk. The specific mechanism of digital finance affecting the digital transformation of agricultural enterprises is clarified. (3) We consider that financial security and risk issues are important reasons for the negative effects of digital finance. Therefore, we include government financial regulation as a moderating variable and determine that stronger financial regulation shortens the “transition period” and allows digital finance to play a positive role more quickly.
2. Literature Review and Theoretical Framework
The existing literature on the digital transformation of companies is already relatively rich. In terms of digital transformation results, scholars have analyzed the impact of digital transformation from the perspectives of capital market performance, performance improvement, total factor productivity, and social responsibility performance [8,9,10]. From the factors influencing the digital transformation of enterprises, scholars have analyzed the impact of intellectual property protection, government support and business environment on the digital transformation of enterprises. Some scholars also point out that although digital transformation has a positive effect on businesses overall, only some of them are benefiting from it [11,12].
Some scholars believe that digital finance has many advantages. First, with the help of big data and the Internet, digital finance makes up for the shortcomings of the traditional financial system. It provides new solutions to ease the financial constraints of enterprises and optimize the allocation of financial resources [13]. Second, Zhang et al. argue that digital finance has the characteristics of a low threshold and high coverage, which broadens the source of credit funds and improves the availability of credit resources [14]. Third, digital finance extends the service boundaries of traditional finance and alleviates information asymmetry. Digital finance provides a range of high-quality information processing tools that enhance the ability of firms to handle non-standardized and unstructured information [15]. Fourth, Teece points out that digital finance offers unparalleled advantages in terms of precision targeting and “one-to-one” services. It improves the relevance and timeliness of financial services, and enhances the ability of enterprises to raise digital finance [16]. It can be seen that most scholars believe that digital finance has a positive effect on company development. We read many articles and only few scholars examine the negative effects of digital finance. Just as there are two sides to a coin, there are two sides to everything. Liu et al. argue that digital finance can increase the digital divide and therefore discuss the possible negative effects of digital finance on entrepreneurship among migrant workers in less developed regions of China [17].
We believe that digital transformation is a long-term, high-investment, irreversible and high-risk activity. Stable and sufficient financial resources are an important influencing factor for its sustainability. While digital finance effectively meets the financial needs of enterprises, it causes new financial risks, which produces a certain impact on enterprises and financial supervision. Therefore, we will analyze the possible effects on the digital transformation of agribusinesses in terms of both positive and negative aspects of digital finance. The reasons are as follows:
We believe that there is a “transition period” for digital finance to contribute to the digital transformation of agribusiness. It means that it will require some time for digital finance to have a positive impact on the digital transformation of agribusiness. It may arise from the financial risk issues of digital finance and the risk appetite of agribusinesses. First, digital finance is still essentially finance and is not free from the negative externalities and pro-cyclicality of financial risk. Digital finance is still subject to systemic financial risks such as asset bubble risk, external market risk, currency liquidity risk and macroeconomic risk. With the overlap of modern digital technology and networked transmission, digital finance is also subject to specific risks such as targeted threat (APT) attacks, financial fraud and data loss. This increases the probability of risks to the real economy, especially in the early stages of the development of digital finance, with its rapid technological updates and short product transformation cycle. Financial regulation has a certain lag compared to it, and financial security issues are particularly prominent. Behavioral Decision Theory suggests that decision-makers tend to be risk-averse and prefer to accept low-risk schemes, even though riskier ones may bring higher revenue. Numerous studies have shown that the use of capital in agribusiness is closely linked to the risks it faces. First, it is a natural attribute of agribusiness that it is weak in risk tolerance. Digital transformation is a high-risk project with high inputs and high outputs. Its failure may have an adverse “domino effect”, causing overall business difficulties for agribusiness. Second, the carrying capacity of agribusinesses for the negative effects of digital finance is also relatively weak. The accumulation of financial risks also makes the potential risk of business collapse [18]. According to behavioral decision theory, an agribusiness will carefully consider realistic risks and short-term benefits. Therefore, when faced with the many uncertainties of digital transformation projects, it will prioritize relatively stable project investments. Funds obtained through digital finance can be difficult to use for high-risk projects such as digital transformation, and can even crowd out some of the project funds.
On the whole, as digital finance continues to improve and develop, its role in promoting the real economy is much greater than its inhibiting role. It provides opportunities for technological innovation and digital transformation of agricultural enterprises [19]. On the one hand, agricultural enterprises in China generally face the dilemma of financing constraints. Compared to non-agricultural enterprises, agricultural enterprises, due to their smaller scale, have higher screening costs for banks and other financial institutions to collect information on enterprises, making it difficult to provide them with effective financial support. This makes even the leading agricultural enterprises have certain financing constraints in key business aspects such as product research. Digital finance improves the problems of high costs and premiums in traditional finance with the help of advanced digital technology. With the application of digital technology, digital finance has greatly reduced transaction costs such as labor costs, network costs and information processing costs [20,21,22,23]. This has greatly increased the coverage of digital finance and had strengthened the financial accessibility of agribusiness [24]. It effectively reduces the uncertainty in the process of digital transformation of agricultural enterprises and avoids the delay or even interruption of the transformation caused by the unavailability of funds. On the other hand, the seasonal nature of agribusiness production leads to the “seasonal use” of funds. However, traditional financial institutions generally adopt a lump-sum repayment method, which puts agribusinesses under greater pressure to repay their loans during the digital transformation process. Digital finance can segment customer needs with digital technology so that the amount and duration of financial services largely match the agricultural production cycle. This is in line with the fast, frequent and short-term nature of agribusiness funding needs. This greatly eases the pressure of borrowing during the transformation process of agricultural enterprises and ensure continuous investment in their digital transformation. In addition, when agribusinesses have certain capabilities, their operational efficiency can be greatly enhanced. They can achieve greater output performance under the original R&D and innovation resource boundary. This will significantly improve the efficiency of the use of funds obtained from digital finance and help enterprises enter the “dividend period” of digital transformation. From the above analysis, it can be seen that the impact of digital finance on agricultural enterprises is not constant. The problems such as financial risks in the initial stage of digital finance may have a negative impact on the digital transformation of agricultural enterprises, which we call the “transition period“. After the transition period, the construction of digital finance will be more perfect, and its advantages, such as low threshold, low cost, and customer segmentation will gradually emerge, which will have a positive impact on the digital transformation of agricultural enterprises. In summary, we propose the following hypotheses.
Hypothesis 1.
There is a U-shaped relationship between digital finance and the digital transformation of agribusiness.
3. Research Methods
3.1. Data Sources
The degree of digitalization of agricultural enterprises as a whole is low, and the degree of digital transformation of smaller agricultural enterprises is not easy to measure. Listed enterprises are stronger and subject to certain supervision, and their digital transformation is more stable and realistic. Therefore, based on the 2012 Index of Industry Classification of Listed Companies issued by the China Securities Regulatory Commission, we select agricultural listed companies with agriculture, forestry, animal husbandry and fishery as their main business from the listed companies in Shanghai and Shenzhen A-shares. In order to expand the sample capacity, some listed companies with agricultural products processing as their main business were included in this paper. The sample interval was 2012–2020. In order to enhance the authenticity and validity of the data, we carry out the following treatments: (1) Elimination of the samples with serious missing core variables; (2) elimination of the listed companies with ST for three consecutive years; (3) to ensure the consistency of the data, we select the samples with no missing data for at least five years; (4) we carry out 1% and 99% tailoring for the continuous variables at the micro level. A final sample of 68 listed agricultural companies was screened to obtain a sample of 612 companies/year. The firm-level financial data in this paper were obtained from the CSMAR database. The annual reports of listed agricultural companies were obtained from the official websites of the Shenzhen Stock Exchange and Shanghai Stock Exchange. The digital finance-related data were obtained from the “Peking University Digital Inclusive Finance Index”.
3.2. Variable Setting and Descriptive Statistics
3.2.1. Explained Variables
Digital Transformation of Agribusiness (DTA). The digital transformation of companies is not only the simple use of digital technology but also a comprehensive change [25]. For enterprises themselves, digitalization should involve many business processes such as production, management and sales [26]. This kind of data penetration across the whole process can help form business synergy across the value chain and improve the overall operational efficiency and intelligent decision-making capability of enterprises [27,28]. Most studies focus on the digitalization of the enterprise as a whole, but they rarely address the issue of synergy between different business transformations. In this paper, we consider R&D, production and processing, management and sales services as the core aspects of digital transformation, and divide the digital transformation of agricultural enterprises into four levels: R&D and design, production and processing, management and sales services, so as to measure the degree of structural digital transformation of agricultural enterprises.
Previous studies have used questionnaires, dummy variables, and established metrics to measure the intensity of digital transformation in companies. Wu Fei believes that digital transformation is a product of the new era and a major corporate strategy. Therefore, it is easy to be reflected in the company’s annual report, illustrating the company’s strategic features and vision for the future. It is feasible and scientific to portray the degree of transformation of listed companies from the perspective of the frequency statistics of words related to “enterprise digital transformation” in their annual reports. We draw on his approach and use textual analysis to measure the intensity of digital transformation in agricultural companies. First, we use the Python crawler function to collect and organize the annual reports of all A-share listed agricultural companies in the Shanghai Exchange and Shenzhen Exchange, extract all the text contents through Java PDFbox library, and use it as a data pool for subsequent feature word filtering. Second, we identify keywords for digital transformation of agricultural enterprises and establish a special thesaurus for digital transformation of agricultural enterprises, which is shown in Table 1. On the basis of this, we eliminate the expressions with negative words such as “none” and “no” in front of the keywords. Finally, we search, match and word frequency count the feature words in Table 1 based on the data pool. The final summed word frequencies are then formed, and the final index system for the digital transformation of agricultural enterprises is constructed.
Table 1.
Word frequency mapping of digital transformation in agribusiness.
To verify the validity of the Digital Transformation Indicator for Agribusiness (DTA), we examine the association between the indicator and real agricultural enterprises’ digital inputs. The digital transformation of agriculture is often accompanied by investment in tangible assets such as machinery and equipment and intangible assets such as talent and technology introduction. Therefore, we test the relevance of the data we obtained to the digital investment of companies. We identify the investment in digitization as fixed assets including “software”, “network” and “management system”, and intangible assets including salaries of section staff and research funds. We regress digital input indicators on DTA and control for correlated variables. A strong correlation was detected between DTA and digital investment. Therefore, it can be shown that the DTA indicator can better reflect the status of digital transformation of agricultural enterprises.
3.2.2. Explanatory Variables
Digital Finance (DIF). All data related to digital finance in this paper are obtained from the Peking University Digital Inclusive Finance Index compiled by Peking University Digital Finance Research Centre. The index measures the development of digital finance at the provincial, municipal and county levels in China (Hong Kong, Macao and Taiwan in China not accounted for) in three dimensions: the breadth of digital finance coverage, the depth of digital finance usage and the degree of digitalization of inclusive finance. We use the municipal digital finance index in the core empirical part, and the provincial digital finance index in the robustness test.
3.2.3. Control Variables (CV)
In combination with existing relevant studies, we used the following control variables: firm size (Size), firm age (Age), firm number (Number), profitability (ROA), financial leverage (Lev), equity concentration (Top), dual employment (Dual) and audit opinion (Audit). We use the city’s GDP as a control variable at the regional level. Details of the statistical variables are shown in Table 2.
Table 2.
Description of variables and descriptive statistics.
From the maximum and minimum values of the DIF and the standard deviation, it can be seen that there is a large imbalance in the distribution of digital finance in both time and space. Spatially, the level of digital finance development is somewhat consistent with the economic development level of the place, with the eastern coastal regions of China being significantly higher than the western inland region; temporally, the digital finance index for each region of China shows a year-on-year increase. However, the average growth rate of digital finance in 2015 was 0.047, much lower than the average annual growth rate of 0.321, which may be related to the 2015 China stock market crash. The maximum value, minimum value and standard deviation of DTA show that there are large individual differences in the degree of digital transformation. We further analyzed the data of the four sub-indicators of DTA. We determined that the number of digitalization keywords for “R&D and design”, “production and processing”, “operation and management”, and “sales and service” were 4244, 2137, 413, and 1852, respectively, and the ratio of the total is 0.490, 0.247, 0.047, and 0.214, respectively, which indicates that the digital transformation degree of each business of agricultural enterprises is different. In addition, the VIF values of each variable are between 1–2, and there is no serious problem of multicollinearity.
3.3. Model Setting
The core question of this paper is to study the impact of digital finance on the digital transformation of agribusiness. Based on a combination of relevant literature and studies, we designed the empirical research model as follows:
DTAit = α + β1DIFit + β2DIF2it + φCV + μ + δ + ε.
DTA is the explained variable, DIF is the explanatory variable, and DIF2 is the squared term of digital finance. From the previous analysis, we suggest that there may be a non-linear relationship between digital finance and the digital transformation of agricultural enterprises, so a quadratic term for digital finance is added to the Model (1) to test for possible non-linear effects. The set of control variables CV contains the aforementioned control variables. μ and δ control for individual and time effects, respectively, and ε is a random error term.
4. Empirical Evidence Analysis
4.1. Analysis of Regression Results
In this paper, the relationship between digital finance and digital transformation of agricultural enterprises was tested according to Model 1, taking a baseline regression by adding control variables to the model one by one. As shown in Table 3, controlling only for the time and individual fixed effects, the coefficient on the primary term of digital finance was negative and the coefficient on the second term was positive, and both passed the 1% statistical significance test. The positive and negative coefficients did not change after the inclusion of the control variables, tentatively indicating a U-shaped relationship between the two. Drawing on relevant studies, we further verify the U-shaped relationship between the independent and dependent variables [29]: firstly, the position of the inflection points of the curve corresponding to Model 1 is 0.824, which is within the range of values of the independent variable. Secondly, the slope at the minimum value taken by numerical finance (0.539) is −3.095 and at the maximum value taken (3.207), the slope is 25.842, both with opposite signs. Finally, we perform a linear fit with the sample split left and right of the midline at the turning point, and the slope is similar to that predicted by the known U-shaped curve. In summary, it can be concluded that there is a U-shaped non-linear relationship between digital finance and the digital transformation of agribusiness, and the previous hypothesis is tested.
Table 3.
Baseline regression results.
Considering that digital transformation in agribusiness is not simply the basic use of digital technology, but an all-round transformation of production, management and sales of the enterprise, in order to investigate more clearly the relationship between digital finance and the digital transformation of agricultural enterprises, we divide the digital transformation of agricultural enterprises (DTA) into four sub-indicators: Research and Design (RD), Production and Processing (PP), Management (MA) and Sales and Service (SS); see the previous section for details. The paper also replaces the caliber of the explanatory variables and adopts the digital finance index at the provincial level.
As shown in Table 4, the coefficients of the quadratic terms of the sub-indicators of digital transformation of agricultural enterprises are all significantly positive, except for operations Management (MA). This further validates the U-shaped relationship between digital finance and digital transformation of agricultural enterprises and indicates the robustness of the main findings of this paper. Further analysis shows that DIF has the strongest impact on Production and Processing (PP), followed by Sales Services (SS) and Research and Development (RD), while the impact on Management and Administration (MA) is not significant. The reason for this is that compared to other operations, the change in production and processing has a short payback period and a significant effect. Agricultural enterprises, taking into account their own pros and cons and development situation, will prioritize the digitalization of production and processing in the transformation process and invest more money accordingly. In addition, R&D is an indispensable and important part of the digital transformation of enterprises, and sales is an important basic business for agribusiness profitability. Companies are also investing more in both businesses and the support generated by digital finance is stronger. Operation and management are also crucial to the survival and development of enterprises. However, we determined in the measurement of digital transformation of agricultural enterprises that the vocabulary of operation and management only accounts for 5% of the total vocabulary, which indicates that there is less digital transformation in the operation and management of agricultural enterprises. This may also be an important reason for the insignificant effect of digital finance impact.
Table 4.
The all-encompassing impact of digital finance on the digital transformation of agribusiness.
4.2. Robustness Tests
We use the following methods to conduct further tests on the regression results. The first is to remove some of the factors that are not easily observable but have a significant effect on the results; the second is to downscale and lag on digital finance.
4.2.1. Excluding Some Influencing Factors
Major financial shocks can seriously affect the development of regional digital finance and the process of digital transformation of agricultural enterprises. Ignoring the impact of financial shock factors may cause bias, so the financial shock factors are excluded in this paper. Two major financial events that are close to the period of the sample are the international financial crisis (2008) and the Chinese stock market crash (2015). Therefore, we exclude the samples with time series near 2008 and 2015. In order to maintain the continuity of the sample, we intercept the four years of 2017–2020 and re-run the regression. As shown in Model M (1) in Table 5, the core finding of a U-shaped relationship between digital finance and the digital transformation of agricultural enterprises remains unchanged.
Table 5.
Robustness tests: exclusion of some variables + replacement of explanatory variables.
4.2.2. Replace the Explanatory Variables
To study the impact of digital finance on the digital transformation of agricultural enterprises in more detail, we downscale the digital finance indicators to three dimensions: breadth of digital finance coverage, depth of digital finance usage and digitalization of financial inclusion, and treat the indices of the three dimensions with a one-period lag. As can be seen from models M (2)–M (4) in Table 5, the coefficients of the quadratic terms of depth of digital financial usage (DIF-A) and breadth of digital financial coverage (DIF-B) are still positive and both pass the statistical significance test at least at the 5% level. This further indicates that the findings of this paper are robust to a certain extent, but the coefficient of digitalization of inclusive finance (DIF-C) is not significant. In particular, the regression coefficient of DIF-A is significantly larger than that of DIF-B, indicating that the depth of digital finance use has a stronger impact on the digital transformation of agribusiness. Therefore, in the development of digital finance in reality, we should not overly pursue the wide coverage and neglect the excavation of its depth of use, which will only make it superficial and difficult to truly support micro-economic agents and promote high-quality economic development.
4.3. Endogenous Treatment
The main causes of the endogenous type are the reverse causality problem and the omitted variable problem. Reverse causality: the dependent variable agribusiness digital transformation occurs at the micro-firm level, and the explanatory variable digital finance occurs at the macro level. The probability of agribusiness digital transformation affecting the level of digital finance development is small, mitigating to a certain extent the endogeneity problem caused by reverse causality. Missing variables: We have made efforts to control for variables that may affect the digital transformation of agribusinesses, subject to the availability of data, but still cannot avoid relevant influences remaining in the residual term. In summary, we make use of the following approach to deal with potential endogeneity issues.
Drawing on the existing literature dealing with endogeneity in panel data, the hypotheses are again tested using instrumental variables least squares (IV-2SLS). In this paper, two instrumental variables are selected. First, the one-period lags of the primary and secondary terms of digital finance are tested as instrumental variables (IV1). Since the level of digital finance in the current year cannot influence the digital transformation process of enterprises in the previous year, the endogeneity problem arising from mutual causality can be mitigated to some extent. Secondly, endogeneity was treated by using the internet penetration rate of each province as an instrumental variable of digital finance (IV2). On the one hand, Internet penetration and digital finance are closely related. On the other hand, in terms of industry heterogeneity characteristics, there is no direct link between Internet penetration rate and the digital transformation of agricultural enterprises.
We only report the results of the second-stage regression. As shown in Table 6, the Anderson canon .corr. LM statistic for both instrumental variables has a p-value of less than 0.01, and this indicates that the selected instrumental variables are not under-identified; the Cragg–Donald Wald F statistics for both instrumental variables are significantly greater than the critical value of 16.38, so it can be assumed that the selected instrumental variables do not have weak instrumental variables. Therefore, the selected instrumental variables can be used in the regression test. After processing the model with instrumental variables, the regression results for the effect of digital finance on the digital transformation of agricultural enterprises are all significant at the 1% level, further indicating that the hypotheses of this paper are valid.
Table 6.
Endogenous treatments.
5. Discussion
5.1. Mechanism Identification Test
It is clear from the previous section that the relationship between digital finance and agribusiness digital transformation is U-shaped, i.e., digital finance initially has a negative impact on agribusiness digital transformation. The overall effect is mainly facilitative, as is the depth of use, coverage and degree of digitalization of digital finance. However, the previous paper only verified the overall relationship between digital finance and digital transformation of agribusinesses, the “black box” of the mechanism has not yet been uncovered, and the specific channel mechanism needs to be explored in depth.
Agribusinesses often seek financing through financial markets to sustain digital transformation on an ongoing basis. However, agribusiness is a risky investment, so it is particularly difficult to finance. The development of digital finance can effectively overcome the “attribute mismatch” and “domain mismatch” problems that exist in traditional finance, alleviate information asymmetries and reduce the cost of financial services. This can improve the financing constraints of agribusinesses and facilitate their digital transformation [30,31]. However, the development of digital finance will promote the financialization of enterprises. Excessive financialization is not conducive to the long-term sustainability of enterprises, causing a decline in investor confidence and increasing the financing constraints of agribusinesses.
Both research and reality show that agribusiness production and operations are heavily influenced by natural factors. The use of capital in agribusiness shows obvious seasonality and volatility. In the event of meteorological disasters, pests and other calamities, the income of the enterprise will be drastically reduced and it is often impossible to repay bank loans that are due, which seriously affects the development of the enterprise. The financing channels for agricultural enterprises are relatively narrow, and it is difficult to obtain financing within a short period of time to turn a business into a stable one. Digital finance has advanced digital technology that allows the amount and duration of loans to match the production cycle of agriculture. This reduces the level of leverage for agribusiness and creates a benefit for the digital transformation of agribusiness. However, heavy reliance on digital finance can also have a negative impact on financial risk stability.
In summary, we argue that financing constraints play a mediating role between digital finance and agribusiness digital transformation. There is a U-shaped relationship between digital finance and financing constraints, while financing constraints hinder agribusiness digital transformation. Financial risk stability plays a mediating role between digital finance and digital transformation of agribusiness. Digital finance and financial risk stability are in an inverted U-shaped relationship, while financial risk stability facilitates agribusiness digital transformation. We use the KZ-Index to measure the firm’s financing constraints and select the Z-Score index to measure the firm’s financial risk stability [32,33]. The following equations are set up for identification tests:
DTAit = α + β1DIFit + β2DIF2it + φCV + μ + δ + ε,
Mit = α1 + η1DIFit + η2DIF2it + φCV + μ + δ + ε,
DTAit = α2 + λ1DIFit + λ2DIF2it + λ3Mit + φCV + μ + δ + ε.
DTAit is the explanatory variable, DIFit is the explanatory variable, and DIF2it is the squared term of digital finance. Mit is the mediating variable financing constraints or financial risk stability. CVit is the control variable, μ and δ control for individual and time effects, respectively, and ε is the random error term.
Through Model (2) in Table 7, it can be determined that the coefficient of the effect of DIF on KZ is significantly positive and the coefficient of the effect of DIF2 is significantly positive, indicating that digital finance and financing constraints are in a U-shaped relationship. This indicates that digital finance can alleviate the financing constraint of enterprises, and excessively high digital finance will cause a decline in investors’ investment confidence, but increase the financing constraint of agricultural enterprises. The results of Model (3) in Table 7 show that financing constraints hinder the digital transformation of agribusiness. Its coefficient on digital finance becomes smaller after the inclusion of mediating variables. This indicates that financing constraints play a mediating role between digital finance and digital transformation of agribusinesses. Table 7, Model (4) and Model (5) also illustrate an inverted U-shaped relationship between digital finance and financial risk stability. This relationship also affects the digital transformation of agribusiness through the mediating role of financial risk stability.
Table 7.
Tests of the mediating effects of financing constraints and financial risk stability.
5.2. Influence Factor Test
The digital finance has some hindering effect on the digital transformation of agribusiness, with financial security issues being a major cause of this phenomenon. It is undeniable that compared to traditional finance, digital finance improves the quality of financial service provision and resource allocation efficiency. However, the risks posed by digital finance are more contagious and insidious, and effective and appropriate financial regulation can enhance its regulation and orderliness [34]. In 2015, the People’s Bank of China issued the “Guidance on Promoting the Healthy Development of Internet Finance”, which gradually launched the overall layout of digital finance regulation. In 2019, the Financial Technology (FinTech) Development Plan (2019–2021) was issued. The Chinese government has emphasized that finance should be safe and innovation controlled under legal regulation, and the bottom line of no systemic financial risk should be guarded. However, over-regulatory practices can also limit the effectiveness of digital finance in driving business development. Therefore, under strong financial regulation, will the impact of digital finance on the digital transformation of agribusiness change? This is a realistic question that deserves further study.
We investigate the role of financial regulatory elements in the “digital finance—digital transformation of agribusiness” by using “regional financial regulatory expenditure” as a proxy variable for financial regulation. The model was developed as follows:
DTAit = α + β1DIFit + β2DIF2it + β3Supit × DIFit + β4Supit × DIF2it + φCV + μ + δ + ε.
Supit denotes the intensity of financial regulation and Supit × DIFit and Supit × DIF2it are interaction terms. Referring to the studies on curve regression adjustment by Kim et al. [35], a significant coefficient on the interaction term indicates the presence of a moderating effect. The results in Table 8 show that the coefficient of Supit × DIFit is significantly positive, and the coefficient of Supit × DIF2it is significantly negative, indicating that financial regulation attenuates the negative impact of digital finance on the digital transformation of agribusiness at the initial stage. This likewise diminishes the driving effect of digital finance on the digital transformation of agribusiness later to some extent.
Table 8.
Test of the moderating effects of financial regulation.
After introducing the interaction term into the equation, the inflection point of the curve is
Clearly, the position of the inflection point varies with Sup. Taking the derivative of Equation (6) yields
The inflection points of the curve shift when the above equation is not equal to 0. When β1β4 − β2β3 > 0, the inflection point shifts to the right, and when β1β4 − β2β3 < 0, the inflection point shifts to the left. This suggests that the inflection point of the U-shaped curve shifts to the left as financial regulation increases. In addition, β4 < 0, indicating that the U-shaped curve becomes smoother after the addition of financial regulation, further indicating that financial regulation effectively attenuates the negative utility that exists in the initial stage of digital finance.
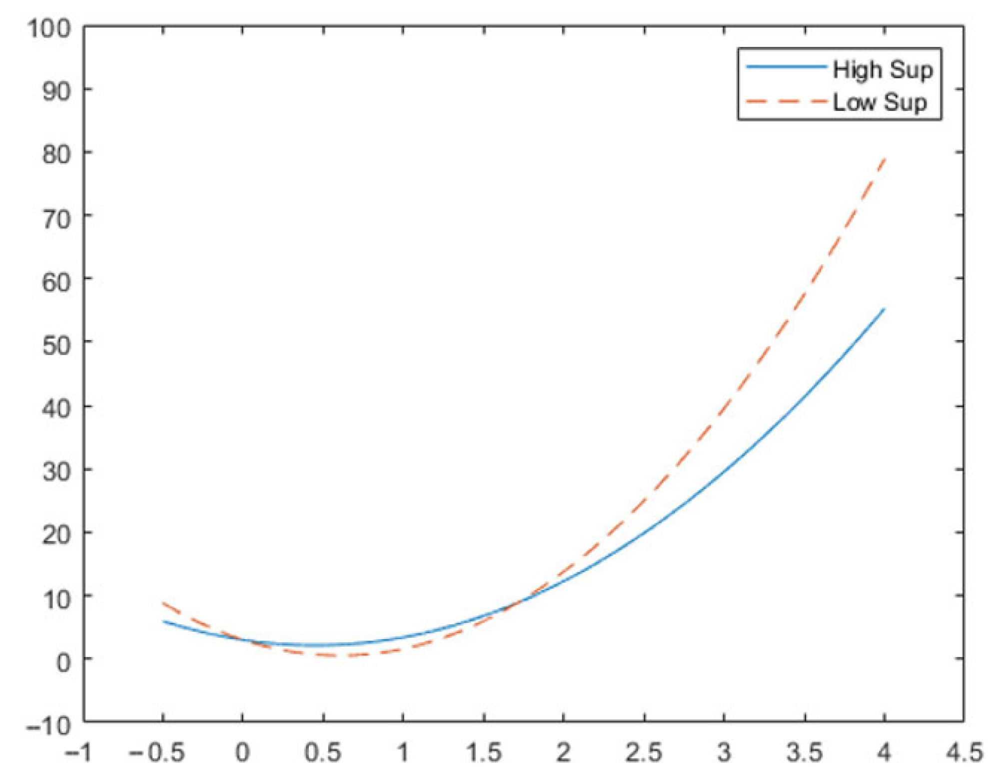
To improve the reliability of the findings, we regress the sample in groups according to the median of financial regulation and plot the moderating effect of financial regulation based on the regression results (Table 8 M2 M3). As shown in Figure 1, compared to the low financial regulation curve (Low Sup), the high financial regulation curve (High Sup) declines more slowly before reaching the inflection point, and after reaching the curve inflection point, the high financial regulation curve also rises more slowly and the U-shaped curve appears flatter. We argue that effective financial regulation can reduce risky derivatives and arbitrage in digital finance, promote order and standardization in the digital finance industry, reduce the probability and frequency of financial risks. This has significant benefits in facilitating the digital transformation of agricultural enterprises.
Figure 1.
The regulatory role of financial regulation.
6. Conclusions and Recommendations
6.1. Conclusions
The digital transformation of agricultural enterprises plays a pivotal role in the digitalization and modernization of the entire agricultural industry chain, and it is of great practical significance to identify and explain the key influencing factors on the digital transformation of agricultural enterprises. We examined the relationship between digital finance and digital transformation of agribusiness and ultimately reached the following conclusions: (1) The relationship between digital finance and the digital transformation of agriculture is a U-shaped relationship, indicating that digital finance can initially be a hindrance to agribusiness digital transformation, and with the continuous development and improvement of digital finance, the negative influence will gradually diminish, and the positive promotion effect will gradually increase. (2) Digital finance has the most obvious impact on the digital transformation of production and processing of agricultural enterprises, followed by sales services and R&D and design, with a relatively weaker effect on operation and management; in addition, the impact of the depth of digital finance use on the digital transformation of agribusiness is significantly higher than the breadth of digital finance use. (3) From the perspective of the transmission mechanism, digital finance has the potential to provide financial support for digital transformation by alleviating the financing constraints of agribusinesses; digital finance also enhances the stability of internal agribusiness finance. All of this creates a more relaxed environment for the digital transformation of agribusinesses and ensures their digital transformation is sustainable. (4) Financial regulation is an effective means to effectively mitigate the negative impact of digital finance. Rational financial regulation helps digital finance better serve agribusiness digital transformation.
6.2. Recommendations
(1) Strengthen policy support and reasonable guidance for digital transformation of agricultural enterprises. The government should provide appropriate financial support to agribusinesses to help them through the “transition period”. (2) Promote the orderly digital transformation of agricultural enterprises. Digital transformation is an all-around change for an enterprise, and digital change in management is equally important. While prioritizing the promotion of digital transformation in production, R&D and sales, agricultural enterprises should also increase investment in management change to enable the coordinated development of various business segments. (3) Digital finance should be optimized from multiple dimensions. Strengthen the digging of the depth of the use of digital finance, and thus enhance the ability of digital financial services to the real economy. (4) Implement effective financial regulatory policies. The government should adjust the traditional financial supervision system and build a new supervision and regulation system with the help of digital technology. Thus, it can prevent the occurrence of digital financial risks, guide the reasonable and healthy development of digital finance, and create favorable conditions for the development of agricultural enterprises.
6.3. Shortcomings and Prospects
This paper also has some limitations. In the future, under the condition that the data of enterprise digital transformation is available, the digital transformation of enterprises should be measured comprehensively from the perspective of “input and output”. In addition, we only listed Chinese agricultural companies, and further research is needed for unlisted agricultural companies. Finally, we only consider government financial regulation as a measure to regulate the development of digital finance. Scholars can search for measures to mitigate the negative effects of digital finance from the market perspective.
Author Contributions
Conceptualization: X.L., X.W. and W.Y.; methodology, X.L., X.W. and W.Y.; validation, X.L. and X.W.; formal analysis, X.L. and X.W.; investigation, X.W.; resources, W.Y.; data curation, X.W. and X.L.; writing—original draft preparation, X.L. and X.W.; writing—review and editing, X.L. and W.Y.; visualization, X.W.; supervision, W.Y. All authors have read and agreed to the published version of the manuscript.
Funding
This research was supported by the Natural Science Foundation of Shandong Province (ZR2020QG019), Shandong Provincial Higher Education Youth Innovation Science and Technology Support Programmed(2021RW027) and Shandong Provincial Social Science Planning (21CKRJ01).
Institutional Review Board Statement
Not applicable.
Informed Consent Statement
Not applicable.
Data Availability Statement
The data that support the conclusion of this research are available upon request from the corresponding author.
Acknowledgments
The authors would like to acknowledge the professionals who collaborated during this study and would also like to thank the editor and the anonymous referees at the journal for their valuable opinions and insightful comments.
Conflicts of Interest
The authors declare no conflict of interest.
References
- Fountas, S.; Espejo-Garcia, B.; Kasimati, A.; Mylonas, N.; Darra, N. The Future of Digital Agriculture: Technologies and Opportunities. IT Prof. 2020, 22, 24–28. [Google Scholar] [CrossRef]
- Lee, I.; Shin, Y.J. Fintech: Ecosystem, Business Models, Investment Decisions and Challenges. Bus. Horiz. 2018, 61, 35–46. [Google Scholar] [CrossRef]
- Teece, D.J. Business Models, Business Strategy and Innovation. Long Range Plan. 2010, 43, 172–194. [Google Scholar] [CrossRef]
- Barrett, M.; Davidson, E.; Prabhu, J.; Vargo, S.L. Service innovation in the digital age: Key contributions and future directions. MIS Q. 2015, 39, 135–154. [Google Scholar] [CrossRef]
- Warner, K.S.R.; Wäger, M. Building dynamic capabilities for digital transformation: An ongoing process of strategic renewal. Long Range Plan. 2019, 52, 326–349. [Google Scholar] [CrossRef]
- Constantinides, P.; Henfridsson, O.; Parker, G.G. Introduction—Platforms and infrastructures in the digital age. Inf. Syst. Res. 2018, 29, 381–400. [Google Scholar] [CrossRef]
- Liu, T.; Liu, W.; Elahi, E.; Liu, X. Supply Chain Finance and the Sustainable Growth of Chinese Firms: The Moderating Effect of Digital Finance. Front. Environ. Sci. 2022, 10, 922182. [Google Scholar] [CrossRef]
- Balakrishnan, K.; Billings, M.B.; Kelly, B.; Ljungqvist, A. Shaping Liquidity: On the Causal Effects of Voluntary Disclosure. J. Financ. 2014, 69, 2237–2278. [Google Scholar] [CrossRef]
- Cenamor, J.; Paridas, V.; Winent, J. How entrepreneurial SMEs compete through digital platforms: The roles of digital platform capability, network capability and ambidexterity. J. Bus. Res. 2019, 100, 196–206. [Google Scholar] [CrossRef]
- Loebbecke, C.; Picot, A. Reflections on societal and business model transformation arising from digitizationand big data analytics: A research agenda. J. Strateg. Inf. Syst. 2015, 24, 149–157. [Google Scholar] [CrossRef]
- Majchrzak, A.; Jarvenpaa, S.L.; Bagherzadeh, M. A Review of interorganizational collaboration dynamics. J. Manag. 2015, 41, 1338–1360. [Google Scholar] [CrossRef]
- Lucas, H.C., Jr.; Agarwal, R.; Clemon, E.K.; Sawy, O.A.E.; Weber, W. Impactful research on transformational information technology: An opportunity to inform new audiences. MIS Q. 2013, 37, 371–382. [Google Scholar] [CrossRef]
- Andriushchenko, K.; Buriachenko, A.; Rozhko, O.; Lavruk, O.; Skok, P.; Hlushchenko, Y.; Muzychka, Y.; Slavina, N.; Buchynska, O.; Kondarevych, V. Peculiarities of sustainable development of enterprises in the context of digital transformation. Entrep. Sustain. Issues 2020, 7, 2255. [Google Scholar] [CrossRef] [PubMed]
- Zhang, L.; Chao, X.; Qian, Q.; Jing, F. Credit evaluation solutions for social groups with poor services in financial inclusion: A technical forecasting method. Technol. Forecast. Soc. Chang. 2022, 183, 121902. [Google Scholar] [CrossRef]
- Xue, L.; Zhang, Q.; Zhang, X.; Li, C. Can Digital Transformation Promote Green Technology Innovation? Sustainability 2022, 14, 7497. [Google Scholar] [CrossRef]
- Liu, S.; Koster, S.; Chen, X. Digital divide or dividend? The impact of digital finance on the migrants’ entrepreneurship in less developed regions of China. Cities 2020, 131, 103896. [Google Scholar] [CrossRef]
- Hajli, M.; Sims, J.M.; Ibragimov, V. Information technology productivity paradox in the 21St Century. Int. J. Product. Perform. Manag. 2015, 64, 457–478. [Google Scholar] [CrossRef]
- Bonfiglioli, A. Financial integration, productivity and capital accumulation. J. Int. Econ. 2008, 76, 335–337. [Google Scholar] [CrossRef]
- Cronin, D.; McQuinn, K. Credit availability, macroprudential regulations and the house price-to-rent ratio. J. Policy Model. 2016, 38, 971–984. [Google Scholar] [CrossRef]
- Gomber, P.; Kauffman, R.J.; Parker, C.; Weber, B.W. On the Fintech Revolution: Interpreting the Forces of Innovation, Disruption and Transformation in Financial Services. J. Manag. Inf. Syst. 2018, 35, 220–265. [Google Scholar] [CrossRef]
- Laeven, L.; Levine, R.; Michalopoulos, S. Financial innovation and endogenous growth. J. Financ. Intermediat. 2015, 24, 1–24. [Google Scholar] [CrossRef]
- Temelkov, Z.; Gogova, S.M. The Need for Fintech Companies as Non-bank Financing Alternatives for smein Developing Economies. Int. J. Inf. Bus. Manag. 2018, 10, 25–33. [Google Scholar]
- Li, J.; Wei, R.; Guo, Y. How Can the Financing Constraints of SMEs Be Eased in China? Effect Analysis, Heterogeneity Test and Mechanism Identification Based on Digital Inclusive Finance. Front. Environ. Sci. 2022, 10, 949164. [Google Scholar] [CrossRef]
- Chanias, S.; Myers, M.D.; Hess, T. Digital transformation strategy making in pre-digital organizations: The case of a financial services provider. J. Strateg. Inf. Syst. 2019, 28, 17–33. [Google Scholar] [CrossRef]
- Verhoef, P.C.; Broekhuizen, T.; Bart, Y.; Bhattacharya, A.; Dong, J.Q.; Fabian, N.; Haenlein, M. Digital transformation: A multidisciplinary reflection and research agenda. J. Bus. Res. 2021, 122, 889–901. [Google Scholar] [CrossRef]
- Dremel, C.; Herterivh, M.; Wulf, J.; Waizmann, J.-C.; Brenner, W. How AUDI AG established big data analyticsin its digital transformation. MIS Q. Exec. 2017, 16, 81–100. [Google Scholar]
- Li, H.; Yang, C. Digital transformation of manufacturing enterprises. Procedia Comput. Sci. 2021, 187, 24–29. [Google Scholar] [CrossRef]
- Kohli, R.; Melville, N.P. Digital innovation: A review and synthesis. Inf. Syst. J. 2019, 29, 200–223. [Google Scholar] [CrossRef]
- Haans, R.F.J.; Pieters, C.; He, Z.-L. Thinking about U: Theorizing and testing U- and inverted U-shaped relationships in strategy research. Strateg. Manag. J. 2016, 37, 1177–1195. [Google Scholar] [CrossRef]
- Tsai, C.-H.; Peng, K.-J. The Fintech Revolution and Financial Regulation: The Case of Online Supply-chain Financing. Asian J. Law Soc. 2017, 4, 109–132. [Google Scholar] [CrossRef]
- Rajan, R.; Zingales, L. Financial Dependence and Growth. Am. Econ. Rev. 1998, 88, 559–586. [Google Scholar]
- Kaplan, S.N.; Zingales, L. Do Investment-cash Flow Sensitivities Provide Useful Measures of Financing Constraints. Q. J. Econ. 1997, 112, 169–215. [Google Scholar] [CrossRef]
- Altman, E.I. Financial Ratios, Discriminant Analysis and the Prediction of Corporate Bankruptcy. J. Financ. 1968, 23, 589–609. [Google Scholar] [CrossRef]
- Treleaven, P. Financial regulation of FinTech. J. Financ. Perspect. 2015, 3, 114–121. [Google Scholar]
- Kim, J.; Lee, C.-Y.; Cho, Y. Technological diversification, core-technology competence, and firm growth. Res. Policy 2016, 45, 113–124. [Google Scholar] [CrossRef]
Disclaimer/Publisher’s Note: The statements, opinions and data contained in all publications are solely those of the individual author(s) and contributor(s) and not of MDPI and/or the editor(s). MDPI and/or the editor(s) disclaim responsibility for any injury to people or property resulting from any ideas, methods, instructions or products referred to in the content. |
© 2023 by the authors. Licensee MDPI, Basel, Switzerland. This article is an open access article distributed under the terms and conditions of the Creative Commons Attribution (CC BY) license (https://creativecommons.org/licenses/by/4.0/).
