Abstract
To reach the SDG 12.3 target, understanding food waste behaviour (FWB) is fundamental, especially among young people. As future generations of parents, leaders, and citizens, they might potentially solve food sustainability issues and other matters arising from food waste. In such a context, this study extends the theory of planned behaviour (TPB) by including personal norms and environmental concern to explain and to predict the FWB of young Italians who belong to Generation Y and Generation Z. The theoretical model was empirically tested by administering a questionnaire to 322 Italian young people and by applying two distinct PLS-SEM models for Generation Y and Generation Z. Our results support not only the main relationship suggested by the TPB model with respect to FWB but also that, in affecting it, personal norms and environmental concern play different roles according to the generations. Understanding the mechanisms through which personal norms and environmental concern translate into reducing food waste is crucial to defining interventions aimed at changing youth behaviour. It could represent a relevant step towards preventing food waste and promoting sustainable management of food chains.
1. Introduction
“There is growing evidence of success in reducing food waste […]. Much more can be done. We need, for example, to address the role of consumer behaviour, in all cultural contexts […]. Let us all shop carefully, cook creatively and make wasting food anywhere socially unacceptable while we strive to provide healthy, sustainable diets to all.” (Inger Andersen executive director of the United Nations Environment Programme [1]).
Reducing food waste has emerged as a priority for the United Nations [1], which have adopted a specific target in the recently published Sustainable Development Goals (SDGs) to halve global food waste per capita at the retail and consumer levels by 2030 (SDG 12, Responsible consumption and production, Target 12.3). Reducing food waste contributes to two general objectives [2]: (i) improving global food security (SDG 2, zero hunger), and (ii) reducing the environmental footprint associated with food that is wasted (SDG 6, clean water and sanitation, SDG 13, climate action, SDG 14, life below water, SDG 15, life on land).
According to the most recent estimates, around 931 million tonnes of food are wasted each year [1], while between 720 and 811 million people in the world face hunger every day [3], representing an actual “food paradox”. In such a context, tackling food waste is deemed to be one of the most effective ways to decrease pressures on the food system and to contribute towards enhanced food and nutrition security [1,2,4].
Wasting food also means wasting resources used for its production. The food system is resource intensive and accounts for 70% of freshwater withdrawals, 38% of land resources, and approximately 30% of energy consumption [5,6]. Therefore, better food waste management could help to solve some environmental sustainability issues related to the global food system, potentially reducing its water, land, ecological, and energy footprint [7]. Food waste also contributes to global greenhouse gas emissions and represents an obstacle to cope with climate change [8,9]. According to Mohareb et al. [10], meeting the 12.3 target could reduce 11% of the total CO2 emissions per capita.
In the last decade, research on food waste, mainly household food waste, has exponentially increased [11,12]. Households are mainly responsible for food waste, accounting for 61% of the total food waste (nearly 570 million tonnes/year); therefore, they have the highest potential to prevent food waste [1]. Scholars have dedicated their efforts to quantifying food waste and looking for its determinants (socio-demographic features, as well as psycho-social and cultural factors) to better understand the phenomenon and to identify mitigation strategies [13,14,15,16,17,18]. Recently, significant attention has been given to food management behaviours (FMBs) other than food waste behaviour (FWB) [19,20,21,22,23,24,25]. As highlighted by Quested et al. [26], food waste is the result of multiple behaviours, such as planning, shopping, storage, preparation, and consumption of food. As immediate drivers of food waste outcomes [24], understanding such FMBs is crucial to designing and implementing actions to prevent food waste.
Households’ FMBs that affect food waste have been investigated in different countries, such as Australia [22], Germany [24], Greece [23], Italy [25], and the UK [20], and similar results have been reached with few differences due to country-specific eating habits and diets. Among the different FMBs, shopping and preparation (e.g., leftovers use) emerge as the most crucial for food waste outcomes in all countries.
Several socio-demographic factors, such as family size and composition, age, and income, have also been related to food management and waste behaviour. Comparing different generational groups (baby boomers, Generation X, Generation Y, and Generation Z), Karunasena et al. [22] found that younger generations tended to waste more food due to a lack of food management skills, especially cooking skills. Their findings were in line with other works in which age and food waste have been found to be negatively related [26,27,28,29]. At the same time, their findings contrast with other studies, highlighting how young people are more concerned about food waste and its environmental and financial impacts [30,31]. Whether or not young people are culpable in wasting food more than older people, they remain to be an interesting group to focus on; as future generations of parents, leaders, and citizens, young people might potentially solve food sustainability issues and other matters arising from food waste [32,33]. Understanding youth behaviour and acting on it now represent an opportunity for the future of food system sustainability.
Even though research on the drivers of youth food waste is growing in frequency [22,27,28,33,34,35,36], it remains relatively scarce compared with other studies on youth pro-environmental behaviours (e.g., pro-environmental purchase intention towards eco-friendly apparel, energy saving vehicles, and healthy food) (e.g., [37]). In particular, the roles of the cognitive, emotional, and behavioural aspects that influence youth FMBs and food waste have been empirically investigated by only a few studies [34,35,36]. This lack of studies has limited our understanding of youth behaviour and our ability to identify interventions to prevent food waste and to promote sustainable management of food chains. Based on the above and with the necessity to develop interventions coherent with all specific cultural contexts [1], this study aims to investigate factors affecting the food waste of younger generations in Italy. Specifically, this study extends the theoretically grounded framework of the theory of planned behaviour (TPB) [38] to explain and to predict the FMBs of Italian youths who belong to Generation Y and Generation Z. Several studies have demonstrated that adding factors to the TPB model, such as personal norms and environmental concern, could help to increase its predictive power in explaining people’s intentions to conduct pro-environmental behaviours. Moreover, these factors could assume different roles and relevance according to age. Therefore, we applied an extended TPB model to answer two main questions. Which factor (or factors) has (have) the most effect on intention and food waste reduction behaviours? Do differences across generations exist in the way cognitive and psychological aspects relate to food waste behaviour? Answering these questions can help to identify evidence-based actions for fostering sustainable food waste management systems. This paper is structured as follows: Section 2 introduces the theoretical background supporting the research hypotheses, Section 3 describes the methodology, the results are presented in Section 4, and discussion and conclusions are provided in Section 5 and Section 6, respectively.
2. Theoretical Background and Research Hypotheses
2.1. The Theory of Planned Behaviour
Recently, young people, who have been associated with wasting more food than adults, have come under the magnifying lens of scholars in research on food waste [22,27,28,33,34,35,36].
Most studies have investigated the motivations that have led youth to waste food, to identify the main prevention actions [22,27,28]. In general, the frenetic lifestyle of youth seems to negatively affect their FMBs (in particular, shopping and cooking) and, consequently, their food waste outcomes [22]. Studies conducted among Italian, Spanish, British, and Australian youths have shown that overbuying and overcooking are the main factors that influence food waste, while planning (e.g., shopping list) and cooking skills (e.g., adequate portions and use of leftovers) are the main actions for food waste prevention [22,28,29,35].
Some studies have also investigated the complexity of young consumers’ behaviours toward food waste within the TPB [38]. The TPB is frequently applied to investigate FWB [11]. FWB is the result of short-term cognitive processes, namely intentions that, in turn, are determined by attitude (i.e., an individual’s positive or negative evaluation of FWB), subjective norms (i.e., how an individual perceives the social pressure towards FWB), and perceived behavioural control (i.e., an individual’s perceptions of their ability to perform a specific FWB). Subjective norms can be further distinguished into injunctive and descriptive norms, which refer to what significant others think the person ought to do and what significant others do [39]. For a complete treatment of the theory of planned behaviour see [38].
In household food waste studies, attitude has been found to positively affect the intention to avoid food waste, while perceived behavioural control acts both on intention and behaviour. Subjective norms do not have such a significant impact because household food waste is not visible to others, and therefore cannot be criticised [11,26]. Similar results have been found by Mondéjar-Jiménez et al. [35] and Palmieri and Palmieri [36] who adopted the TPB to investigate the antecedents of positive behaviour in reducing food waste among Italian and Spanish youths and Italian students of the Campania region, respectively. Young people who have a positive attitude towards reducing food waste and consider it under their control, have a higher intention to reduce food waste.
Based on the above, we posit the following hypotheses:
H1:
Attitude (H1a), subjective norms (H1b), and perceived behavioural control (H1c) toward food waste are positively related to the intention of reducing food waste.
H2:
Perceived behavioural control is positively related to the behaviour of reducing food waste.
Regarding the relationship between intention and behaviour, Amato et al. [19] argued that the relationship between an individuals’ intention to reduce food waste and their performed behaviours had not been fully investigated. Indeed, scholars usually measure the intention to reduce food waste as a predictor of the amount of food that is thrown away, which indicates a relationship between the intention not to waste food and FMBs that represent concrete behaviours of wasting food. On the contrary, planning meals, making shopping lists, correctly storing and cooking food, and eating leftovers are proximal behaviours that lead directly to reduced food waste, and therefore, can be investigated in the TPB framework as actual behaviours [24]. Considering that, we hypothesise:
H3:
Intention should significantly affect behaviours of not wasting food, such as reducing servings and using leftovers.
2.2. TPB Extension: Personal Norms and Environmental Concern
According to Ajzen’s theory, the main TPB constructs should be sufficient to predict behavioural intention, and intention is the main predictor of behaviour [19,38]. However, different studies have shown that consumer behaviour is more complex. Some scholars have integrated the TPB model with several research models [20,40], whereas others have incorporated various critical factors into the TPB model to improve its predictive power. Among them, personal (or moral) norms have been added to the TPB to explain people’s intentions to conduct various environmentally friendly behaviours. According to Schwartz [41], personal norms are moral obligations that lead people to follow specific lines of behaviour. They represent an individual’s beliefs about what is right or wrong, acceptable or unacceptable, important or not important. In food waste studies, personal norms (i.e., feeling obliged not to waste food) have been shown to significantly predict food waste; people tend to waste less when they have solid personal norms against food waste [42]. In particular, a positive association between personal norms and the intention to avoid food waste has been found, suggesting that social conformity strengthens beliefs against food waste [43]. Following Schwartz’s norm activation model [41,44], Nigbur et al. [45] stated that individuals internalise social expectations before acting. Therefore, social norms translate into actions through personal norms. In such a context, personal norms emerge as a significant predictor of intention and play a mediating role between subjective norms and intention [44].
Accordingly, the following hypotheses are suggested:
H4:
Personal norms are positively related to intentions.
H5
: Personal norms play a mediating role between subjective norms and intention.
Environmental concern is another crucial factor in explaining people’s intentions to conduct pro-environmental behaviours. Environmental concern is the awareness of environmental issues and is an important determinant of a change towards more environmentally friendly behaviour [46]. Environmental concern has been found to promote eco-friendly purchases [47,48], but seems to be less effective in affecting food waste behaviour [42], particularly, among young people [11]. In the TPB framework, environmental concern does not directly affect specific environmentally friendly behaviours, but rather indirectly affects them through some other variables [47]. Bamberg [46] suggested that environmental concern influences an individual’s behavioural intention through norms, beliefs, and attitudes. Therefore, environmental concern is an indirect determinant of behavioural intention and an anterior factor of the elements of an extended TPB model [47,48]. Hence, we propose the following hypothesis:
H6
: Environmental concern is positively related to attitude (H6a), subjective norms (H6b), perceived behavioural control (H6c), and personal norms (H6d).
2.3. Food Waste and Young Generations
Analysing pro-environmental behaviours, Xu et al. [49] found that age affected the size and significance of variables in an extended TPB model. In the EU, youths aged between 15 and 24 are considered to be more inclined to waste food than older people [50]. This could be due to the lack of food management skills, as young consumers find it difficult to identify the correct portion size to purchase and cook and do not always know how to store and reuse leftovers [22,26,28,29]. Moreover, food waste behaviour might be driven by factors such as the experience of food shortage [42] or financial and environmental concerns [51]. Some research has suggested that younger people may be more concerned about the financial consequences of food waste than the environmental effects [52,53]. On the contrary, in a recent study, Burlea-Schiopoiu et al. [34] showed that during the COVID-19 pandemic, more people reduced food waste and, in particular, young people increased their awareness of the impact of food waste on the environment. The authors found that the perception of young people regarding the impact of food waste on the environment is positively related to their responsible behaviours regarding food waste.
Based on these considerations, we posit that:
H7:
The effects’ significance and size in the TPB model are different across generations.
2.4. Research Framework
The framework for this research integrated the original constructs of the TPB and two additional factors, personal norms and environmental concern, which, in previous literature, have been proven to have explanatory power on pro-environmental behaviours. Figure 1 illustrates the extended model and the related research hypotheses. To test H7, such a model was separately applied for Generation Y and Generation Z.
Figure 1.
Research framework and research hypotheses (H1–H6) of youths’ intentions to implement food management behaviours (FMBs) of not wasting food (WF) (Note: EnvC, environmental concern; ATT, attitude; SN, social norms; PBC, perceived behavioural control; PN, personal norms; INT, intention).
3. Data and Methods
3.1. Survey Design and Data Collection
Following our theoretical model (Figure 1), a questionnaire was designed to investigate the determinants of FMBs not to waste food among young Italians. The questionnaire was defined after a careful literature review on analyses of consumer behaviours’ in general and, more specifically, related to consumers’ behaviours toward food waste within the TPB framework. The main limitation of previous studies on FWB among youth has been to include young people who usually are not involved in cooking (see [35]). To overcome this limitation, in the questionnaire, we asked whether the respondent was responsible for preparing food at home and to what extent he/she was responsible. For each construct of our model, we adopted items derived from previous studies and a seven-point Likert scale to collect answers, as indicated in Table 1.
Table 1.
Constructs, items, and relative sources.
The questionnaire was written in English and designed using the “Google Forms” tool. To ensure the appropriateness and clarity of questions, the questionnaire was checked by scholars and pretested with 20 university students who were randomly selected. After that, data were collected by means of a convenience sample. In the first step, the questionnaire was directly administered among secondary-level and university students. In the second step, it was disseminated online through the leading social media channels. Social channels were chosen because they offer a large and varied pool of respondents [56], allowing the possibility to reach young people outside the school boundaries. According to Burlea-Schiopoiu et al. [34], students, particularly university students, can be used in academic research to investigate complex behaviours, such as food waste, and to provide reliable data.
Data were collected between February and May 2022. The total sample comprised 351 participants distributed across the Italian macro-regions. However, 29 respondents were excluded from the analysis because they were not involved directly in preparing food at home. The final sample size was 322 participants, consisting of 107 Generation Y participants (born between 1980 and 1996) and 215 Generation Z participants (born between 1997 and 2006). The sample characteristics are presented in Table 2.
Table 2.
Socio-demographic characteristics of the sample.
3.2. Data Treatment and Analysis
The hypothesized relationships between constructs explaining intention and FMBs not to waste food in Figure 1 were empirically investigated using the technique of partial least square structural equation modelling (PLS-SEM) [57]. The model was developed and estimated with the R software version 4.2.2 [58] using the SEMinR package [59,60], one of the most recent packages for PLS-SEM. Developed to test theoretical relationships, PLS-SEM was chosen because of its flexibility to work efficiently with small sample sizes and to handle complex models with many structural model relationships [57,59].
4. Results
4.1. The Measurement Model Evaluation
The quality of the measurement model was evaluated both in terms of reliability (indicator and internal consistency reliability) and validity (convergent and discriminant validity) [57,59]. The indicator reliability was checked by looking at the indicator loadings (outer loadings). Indicators with loadings above 0.708 were kept in the measurement models, while indicators with loading below 0.40 were eliminated. As suggested by Hair et al. [57,59], indicators with loadings between 0.40 and 0.708 were eliminated only if their deletion led to an increase in internal consistency reliability or convergent validity above the suggested threshold. The latter ones were evaluated using the reliability coefficient rhoA and the average variance extracted (AVE), respectively. All constructs have shown rhoA below the critical value (rhoA < 0.95) and an AVE above the minimum acceptable threshold (AVE ≥ 0.50). Lastly, the discriminant validity was assessed by using the heterotrait-monotrait ratio (HTMT), which, according to Henseler et al. [61], must be lower than 0.85 (conservative threshold). The results of the measurement models assessment, both for Generation Y and Generation Z, are reported in Table 3, Table 4 and Table 5.
Table 3.
Validity measurement model (Generation Y).
Table 4.
Validity measurement model (Generation Z).
Table 5.
HTMT measurement model (Generation Y and Generation Z).
4.2. The Structural Model Evaluation
Once the measurement model reliability and validity were confirmed, we assessed the structural model results. The variance inflation factor (VIF) was used to evaluate the collinearity issue (VIF < 3) [57,59], while a bootstrapping procedure (with 10,000 random subsamples and a 95% confidence interval) was performed to assess the significance and relevance of the structural model relationships (path coefficient) [59,62]. The coefficient of determination (R2) (Table 6) was considered to assess the model’s explanatory power [59]. Ranging from 0 to 1, R2 values of 0.25, 0.50, and 0.75 can be considered weak, moderate, and substantial, respectively, but, in some cases, values as low as 0.10 can also be considered satisfactory [59]. Table 6 also reports the f2 effect size, namely the effect of a predictor construct on an endogenous construct; in general, f2 values of 0.02, 0.15, and 0.35 show a small, medium, and large effect, respectively [59]. We also evaluated our model’s predictive power (or out-of-sample predictive power), namely the model’s ability to predict new or future observations [59]. We used PLSpredict [63] that estimates the model on a training sample and evaluates its predictive performance on a holdout sample [64]. Our model shows high power in predicting FMBs of not wasting food, as all indicators have lower RMSE values compared to the LM ones (Table 7) (see [59] for more details).
Table 6.
Coefficient of determination (R2) and f2 effect size values.
Table 7.
Results of the PLSpredict procedure: RMSE and LM values.
4.3. The Extended TPB Model Results
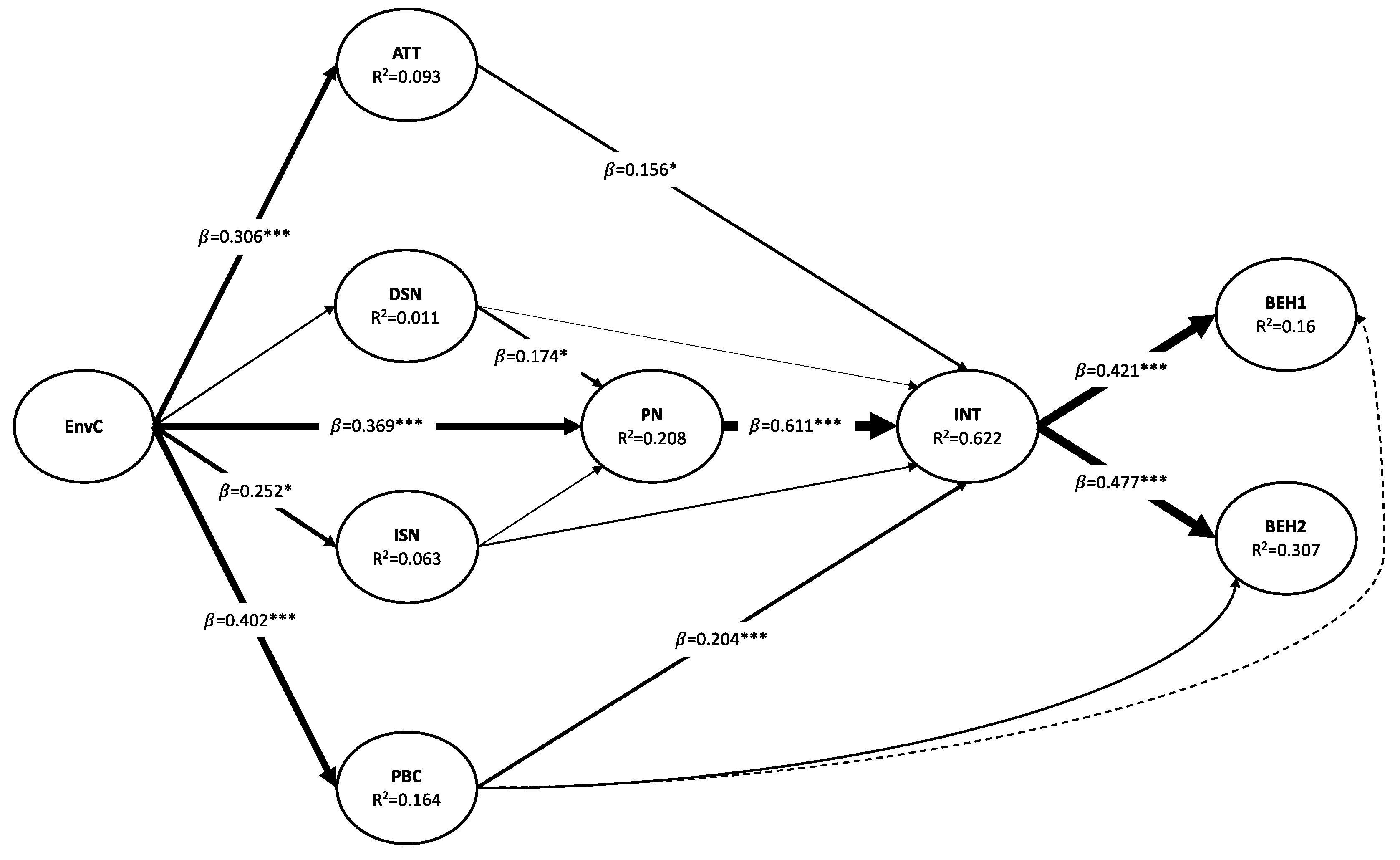
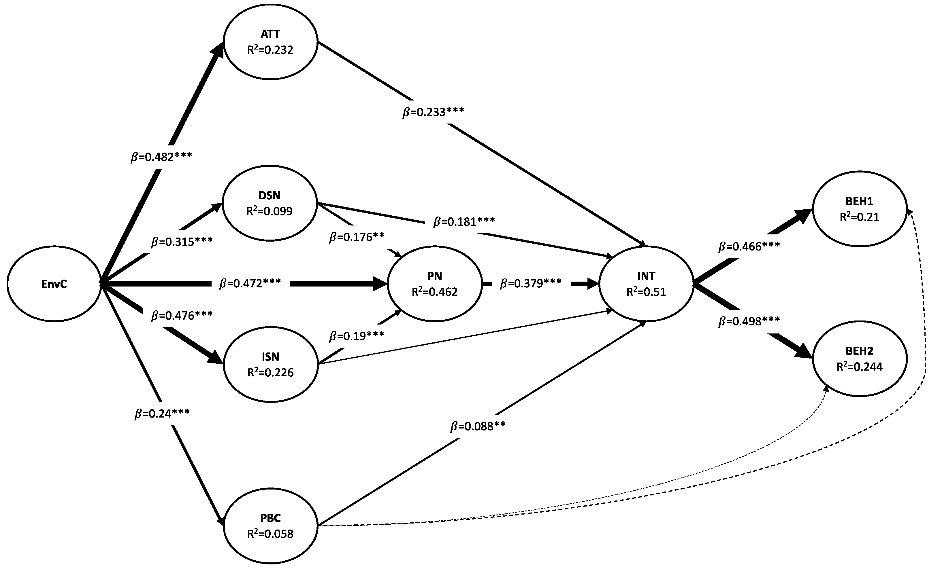
Figure 2 and Figure 3 report the TPB model results and show the path coefficients of the structural equation models for the Generation Y and Z samples. Attitude and PBC significantly impact the intention towards food waste reduction in both generations’ models, with a positive associated with the intention to not waste food, thus supporting hypotheses H1a and H1c and confirming the findings of previous empirical studies [65,66,67,68]. The relationship between subjective norms and intention is more complex, and hypothesis H1b is only partially confirmed. Indeed, in the Generation Z model, there is a positive link only between descriptive norms and intention. In contrast, the path coefficients between subjective norms (descriptive and injunctive) and intention are not significantly different from zero when Generation Y is considered. This result should be analysed considering the relevance of personal norms in the structural model and the mediation effect stated in H5. Path coefficients of SN on PN are positive and relevant in Generation Z, while they are significant only related to DSN in the Generation Y model. Moreover, coefficients of PN on intention are very high in both models (the highest in the Generation Y model) and show that PN significantly affect intention. That supports hypothesis H4.
Figure 2.
Structural path Generation Y (Note: EnvC, environmental concern; ATT, attitude; DSN, descriptive subjective norms; ISN, injunctive subjective norms; PBC, perceived behavioural control; PN, personal norms; INT, intention; BEH1, using the leftovers; BEH2, reducing servings). * Sig. 0.05; *** Sig. 0.001.
Figure 3.
Structural path Generation Z (Note: EnvC, environmental concern; ATT, attitude; DSN, descriptive subjective norms; ISN, injunctive subjective norms; PBC, perceived behavioural control; PN, personal norms; INT, intention; BEH1, using the leftovers; BEH2, reducing servings). ** Sig. 0.01; *** Sig. 0.001.
Values of direct and indirect effects of SN on intention help to better understand the relationships between the constructs of SN and PN (Table 8). As far as the mediation role of PN is concerned, our findings show differences according to the components of subjective norms (i.e., descriptive and injunctive norms) and across generations. In the Generation Y model, the direct and indirect effects of ISN are not significantly different from zero. Therefore, there is no link between ISN and intention, and PN have no mediation effect. On the contrary, DSN have only an indirect effect, proving the full mediation effect of PN in the relationship between DSN and intention. The results are different when referring to Generation Z. In such a case, both ISN and DSN are significantly related to intention, but PN fully mediate the link between ISN and intention, while they have only a partial mediation effect in the DSN–intention relationship. The effect ratio, which accounts for the proportion of the total effect of DSN on intention mediated by PN, is 0.27 (0.067/0.248), indicating that PN mediate 27% of the total effect of DSN on intention [57]. These results provide only partial support for H5 and highlight the need for further investigations on social norms and their role in affecting personal norms and intention, as well as on other factors that contribute to building personal norms.
Table 8.
Mediation effect of PN.
Path coefficients related to environmental concern mostly confirm hypothesis H6. Awareness of environmental issues is positively related to attitude (H6a), subjective norms (H6b), perceived behavioural control (H6c), and personal norms (H6d). The only exception is the EnvC—DSN link for Generation Y, as the path coefficient is not significant. Therefore, in young adults, environmental concern affects a person’s beliefs about how one should behave, but there is no relation with the actual behaviours of other people.
As far as the intention–behaviour relationships are concerned, our findings support hypothesis H3. The path coefficients are positive and highly significant, in line with previous works [19,63]. The estimated TPB model explains 62.2% and 51% of the variance in intention for Generation Y and Generation Z, respectively, while the explanatory power of the behaviours is higher when it concerns portioning, reaching 30.7% of the explained variance in the Generation Y model. The intention results are in line with the explanatory powers of previous models, while the model accounts for the relatively higher variance in behaviour [51,65,69].
Based on the above results, significant differences across generations are found, thus supporting H7. Table 9 synthesises the hypothesis testing results and highlights the main relationships among our models’ constructs.
Table 9.
Results of hypothesis testing.
5. Discussion
The results support the main relationship suggested by Ajzen’s TPB model with respect to food waste behaviour. Coherently with the base TPB model, attitude and PBC are antecedents of the intention to not waste food and intention is able to predict the actual behaviours. These findings are in line with similar studies [51,65,66,67,68]. With respect to previous studies, our work aimed to estimate how the relevance of these factors varied with age. Previous studies that have focused on food waste have mainly dealt with age as characterising different behavioural profiles or analysed its relationship with food management behaviours (e.g., [15,18,28,49]). Some other studies have applied the TPB model to young people as a specific age group [34,35,36]. The novelty of our work is that we studied the differences within young generations by applying two distinct TPB models for Generation Y and Generaton Z, which better highlighted the differences across generations in the nature and strength of the links between the constructs of the behavioural model and also allowed for suggesting more focused and targeted interventions.
Concerning the relevance of antecedents in influencing intention, the data results, firstly, show that, for Generation Z, attitude has the largest direct association with the intention to reduce food waste, while the relationship between PBC and intention is very low. On the contrary, the influence of PBC on intention is the most relevant in the Generation Y model. Therefore, in younger people, the intention not to waste food is mainly affected by the thought of food waste as something bad, while for young adults, their perception of having control of the food waste is the most relevant antecedent of intention.
A second consideration concerns the influence of subjective norms on the intention to not waste food. In the TPB base model, an individual’s perception of the expectations and opinions of others about their own behaviour shapes the intention to behave in a certain way. Previous studies on food waste behaviour generally found that the subjective Norms weakly affect the intentions, and that was partly ascribed to its poor measure and the need for a better specification of the normative component [69]. In the present work, including personal norms in the base model responded to this last need. The data results support our expectation that personal norms mediate the effect of social norms on intention, and the findings are in line with similar studies on household waste recycling [45] and other environmentally relevant behaviours [70]. Moreover, our results indicate a high and significant relationship between personal norms and the intention to not waste food. They are consistent with previous studies such as those by Werf et al. [54], Nigbur et al. [45], and Visschers et al. [42]. In our work, the use of two distinct models also highlights that the links between social and personal norms, as well as between personal norms and intention, are different across Generation Y and Generation Z. Personal norms are highly related to social norms (both DSN and ISN) in the Generation Z model, while the link is small and limited to DSN in the Generation Y model. Then, in younger people, personal norms are influenced by what significant others think the person ought to do and what significant others do themselves, and subjective norms are relevant in the formation of PN. Social pressure plays a less important role in young adults, but personal values are still affected by behaviours within one’s specific social context.
A third aspect deals with the role of environmental concern. In this study, the model was extended to consider environmental concern as a factor affecting all antecedents of intention. Awareness of environmental issues is a relevant factor acting on all antecedents, but the intensity of the relationships varies across generations. In particular, environmental concern has a higher influence on Generation Z norms; it affects personal norms directly and indirectly through social norms, and norms reflect on the intention to reduce food waste. As far as Generation Y is concerned, environmental concern mainly acts on the perceived behavioural control and personal norms. In contrast, the effects on the social norms are less and limited to injunctive subjective norms. Therefore, in line with previous results [46,47], knowledge of the environmental issues and their consequences represent a key factor to address pro-environmental behaviours, but our work highlights that the mechanisms through which this awareness translates into food waste reduction behaviours are rather different according to an individual’s age.
6. Conclusions
The analysis of the food waste behaviour of Generation Y and Generation Z using two distinct TPB models highlighted how the factors affecting food waste intention and behaviours differ across young Italians. Moreover, including personal norms and environmental concern in the base TPB model widened the research perspective providing further insights and suggestions for preventing food waste.
The findings of this study suggest various research and intervention implications.
The present work underlined the relevance of personal norms in influencing the intention to not waste food and the different relationships between personal norms and social norms according to age. According to Schwartz [41], personal norms are integrated into one’s values. Bamberg [46] and Shi et al. [71] considered personal norms to be the individual internalization of social pressure. Therefore, from a research point of view, the different relationships between social and personal norms across generations calls for a deeper knowledge of how experience, social context, and socialization processes act during personal growth and maturation. Moreover, knowledge about how personal norms form, change, and are activated could be helpful to define which factors to act on at the different growth stages of an individual and for the design of social interventions to promote food waste reduction behaviours.
From an operative perspective, the results of this work provide some suggestions to define interventions aimed at changing FW behaviour. In Generation Z, personal norms are highly explained within the model by environmental concern and social norms. Moreover, environmental concern has a strong effect on social norms and attitude. Therefore, educational programs aimed at increasing knowledge about environmental issues related to food waste and awareness-raising campaigns represent relevant instruments to address young people’s behaviours toward preventing food waste and promote sustainable management of food chains. They can affect the social context that conditions younger generations and contribute to forming the personal norms that inspire their actions. Educational campaigns could be less effective as age increases. In young adults, personal norms continue to be a direct predictor of the intention to reduce FW but are more structured, less dependent on the social context, and less explained by TPB constructs. In Generation Y, the role of PBC is higher, and interventions to address intention and behaviours toward reducing FW should mainly increase skills and provide instructions to improve food waste management.
This study has some limitations. Firstly, the sample is not representative. We used a convenience sample based on self-selection, and that implies a self-selection bias. Nevertheless, the results are helpful to provide insights into food waste behaviours across young generations and represent a starting point for further investigations. A second limitation could be related to using the English language in the questionnaire. The survey was aimed to collect data from different countries, even if the present work focused on young Italians. The use of English might have led to misinterpretations of the statements. However, the participants volunteered to be involved; therefore, we expected that only participants who understood English should have answered the questions.
Author Contributions
Conceptualization, M.V., A.C., F.G., S.R. and M.C.; methodology, M.V. and A.C.; software, M.V. and M.C.; formal analysis, M.V., A.C. and M.C.D.; data curation, M.C.D.; writing—original draft preparation, M.V., A.C. and M.C.D.; writing—review and editing, M.V., A.C., F.G., S.R. and M.C.; supervision, S.R.; project administration, F.G.; funding acquisition F.G. All authors have read and agreed to the published version of the manuscript.
Funding
This research received no external funding.
Informed Consent Statement
Informed consent was obtained from all subjects involved in this study.
Data Availability Statement
The data presented in this study are available on request from the corresponding author.
Acknowledgments
This paper is part of the project “Sharing Knowledge to increase Post-Harvest Efficiency—SKIPE”, which is funded with the financial assistance of the European Union in the framework of the Operational Programme ERDF Basilicata 2014–2020. The content of this document is the sole responsibility of UNIBAS and can under no circumstances be regarded as reflecting the position of the European Union and/or Operational Programme ERDF Basilicata 2014–2020 authorities.
Conflicts of Interest
The authors declare no conflict of interest. The funders had no role in the design of this study; in the collection, analyses, or interpretation of data; in the writing of the manuscript; or in the decision to publish the results.
References
- UNEP. Food Waste Index Report 2021; UNEP: Nairobi, Kenya, 2021. [Google Scholar]
- FAO. The State of Food and Agriculture 2019. Moving Forward on Food Loss and Waste Reduction; FAO: Rome, Italy, 2019. [Google Scholar]
- FAO. The State of Food and Agriculture 2021; FAO: Rome, Italy, 2021; ISBN 978-92-5-134329-6. [Google Scholar]
- FAO; IFAD; UNICEF; WFP; WHO. The State of Food Security and Nutrition in the World 2021. Transforming Food Systems for Food Security, Improved Nutrition and Affordable Healthy Diets for All; FAO: Rome, Italy, 2021; ISBN 978-92-5-134634-1. [Google Scholar]
- FAO. Land Use in Agriculture by the Numbers|Sustainable Food and Agriculture. Available online: https://www.fao.org/sustainability/news/detail/en/c/1274219 (accessed on 5 July 2023).
- Godoy-Faúndez, A.; Rivera, D.; Aitken, D.; Herrera, M.; El Youssfi, L. Circular Economy in a Water-Energy-Food Security Nexus Associate to an SDGs Framework: Understanding Complexities. In An Introduction to Circular Economy; Springer: Singapore, 2021; pp. 219–239. [Google Scholar]
- West, P.C.; Gerber, J.S.; Engstrom, P.M.; Mueller, N.D.; Brauman, K.A.; Carlson, K.M.; Cassidy, E.S.; Johnston, M.; MacDonald, G.K.; Ray, D.K.; et al. Leverage Points for Improving Global Food Security and the Environment. Science 2014, 345, 325–328. [Google Scholar] [CrossRef]
- Clark, M.A.; Domingo, N.G.G.; Colgan, K.; Thakrar, S.K.; Tilman, D.; Lynch, J.; Azevedo, I.L.; Hill, J.D. Global Food System Emissions Could Preclude Achieving the 1.5° and 2 °C Climate Change Targets. Science 2020, 370, 705–708. [Google Scholar] [CrossRef] [PubMed]
- Rosenzweig, C.; Mbow, C.; Barioni, L.G.; Benton, T.G.; Herrero, M.; Krishnapillai, M.; Liwenga, E.T.; Pradhan, P.; Rivera-Ferre, M.G.; Sapkota, T.; et al. Climate Change Responses Benefit from a Global Food System Approach. Nat. Food 2020, 1, 94–97. [Google Scholar] [CrossRef]
- Mohareb, E.A.; Heller, M.C.; Guthrie, P.M. Cities’ Role in Mitigating United States Food System Greenhouse Gas Emissions. Environ. Sci. Technol. 2018, 52, 5545–5554. [Google Scholar] [CrossRef]
- Schanes, K.; Dobernig, K.; Gözet, B. Food Waste Matters—A Systematic Review of Household Food Waste Practices and Their Policy Implications. J. Clean. Prod. 2018, 182, 978–991. [Google Scholar] [CrossRef]
- Xue, L.; Liu, G.; Parfitt, J.; Liu, X.; Van Herpen, E.; Stenmarck, Å.; O’Connor, C.; Östergren, K.; Cheng, S. Missing Food, Missing Data? A Critical Review of Global Food Losses and Food Waste Data. Environ. Sci. Technol. 2017, 51, 6618–6633. [Google Scholar] [CrossRef] [PubMed]
- Barone, A.M.; Grappi, S.; Romani, S. “The Road to Food Waste Is Paved with Good Intentions”: When Consumers’ Goals Inhibit the Minimization of Household Food Waste. Resour. Conserv. Recycl. 2019, 149, 97–105. [Google Scholar] [CrossRef]
- Falasconi, L.; Cicatiello, C.; Franco, S.; Segrè, A.; Setti, M.; Vittuari, M. Such a Shame! A Study on Self-Perception of Household Food Waste. Sustainability 2019, 11, 270. [Google Scholar] [CrossRef]
- Gaiani, S.; Caldeira, S.; Adorno, V.; Segrè, A.; Vittuari, M. Food Wasters: Profiling Consumers’ Attitude to Waste Food in Italy. Waste Manag. 2018, 72, 17–24. [Google Scholar] [CrossRef]
- Neubig, C.M.; Vranken, L.; Roosen, J.; Grasso, S.; Hieke, S.; Knoepfle, S.; Macready, A.L.; Masento, N.A. Action-Related Information Trumps System Information: Influencing Consumers’ Intention to Reduce Food Waste. J. Clean. Prod. 2020, 261, 121126. [Google Scholar] [CrossRef]
- Stancu, V.; Haugaard, P.; Lähteenmäki, L. Determinants of Consumer Food Waste Behaviour: Two Routes to Food Waste. Appetite 2016, 96, 7–17. [Google Scholar] [CrossRef] [PubMed]
- Vittuari, M.; Falasconi, L.; Masotti, M.; Piras, S.; Segrè, A.; Setti, M. ‘Not in My Bin’: Consumer’s Understanding and Concern of Food Waste Effects and Mitigating Factors. Sustainability 2020, 12, 5685. [Google Scholar] [CrossRef]
- Amato, M.; Verneau, F.; Coppola, A.; La Barbera, F. Domestic Food Waste and COVID-19 Concern: An Application of the Theory of Planned Behaviour. Sustainability 2021, 13, 8366. [Google Scholar] [CrossRef]
- Bretter, C.; Unsworth, K.L.; Russell, S.V.; Quested, T.E.; Doriza, A.; Kaptan, G. Don’t Put All Your Eggs in One Basket: Testing an Integrative Model of Household Food Waste. Resour. Conserv. Recycl. 2022, 185, 106442. [Google Scholar] [CrossRef]
- Farr-Wharton, G.; Foth, M.; Choi, J.H.-J. Identifying Factors That Promote Consumer Behaviours Causing Expired Domestic Food Waste. J. Consum. Behav. 2014, 13, 393–402. [Google Scholar] [CrossRef]
- Karunasena, G.G.; Ananda, J.; Pearson, D. Generational Differences in Food Management Skills and Their Impact on Food Waste in Households. Resour. Conserv. Recycl. 2021, 175, 105890. [Google Scholar] [CrossRef]
- Ponis, S.T.; Papanikolaou, P.-A.; Katimertzoglou, P.; Ntalla, A.C.; Xenos, K.I. Household Food Waste in Greece: A Questionnaire Survey. J. Clean. Prod. 2017, 149, 1268–1277. [Google Scholar] [CrossRef]
- Schmidt, K.; Matthies, E. Where to Start Fighting the Food Waste Problem? Identifying Most Promising Entry Points for Intervention Programs to Reduce Household Food Waste and Overconsumption of Food. Resour. Conserv. Recycl. 2018, 139, 1–14. [Google Scholar] [CrossRef]
- Setti, M.; Banchelli, F.; Falasconi, L.; Segrè, A.; Vittuari, M. Consumers’ Food Cycle and Household Waste. When Behaviors Matter. J. Clean. Prod. 2018, 185, 694–706. [Google Scholar] [CrossRef]
- Quested, T.E.; Marsh, E.; Stunell, D.; Parry, A.D. Spaghetti Soup: The Complex World of Food Waste Behaviours. Resour. Conserv. Recycl. 2013, 79, 43–51. [Google Scholar] [CrossRef]
- Bravi, L.; Murmura, F.; Savelli, E.; Viganò, E. Motivations and Actions to Prevent Food Waste among Young Italian Consumers. Sustainability 2019, 11, 1110. [Google Scholar] [CrossRef]
- Bravi, L.; Francioni, B.; Murmura, F.; Savelli, E. Factors Affecting Household Food Waste among Young Consumers and Actions to Prevent It. A Comparison among UK, Spain and Italy. Resour. Conserv. Recycl. 2020, 153, 104586. [Google Scholar] [CrossRef]
- Grasso, A.C.; Olthof, M.R.; Boevé, A.J.; van Dooren, C.; Lähteenmäki, L.; Brouwer, I.A. Socio-Demographic Predictors of Food Waste Behavior in Denmark and Spain. Sustainability 2019, 11, 3244. [Google Scholar] [CrossRef]
- Comber, R.; Thieme, A. Designing beyond Habit: Opening Space for Improved Recycling and Food Waste Behaviors through Processes of Persuasion, Social Influence and Aversive Affect. Pers. Ubiquitous Comput. 2013, 17, 1197–1210. [Google Scholar] [CrossRef]
- Zepeda, L.; Balaine, L. Consumers’ Perceptions of Food Waste: A Pilot Study of U.S. Students. Int. J. Consum. Stud. 2017, 41, 627–637. [Google Scholar] [CrossRef]
- UNEP. GEO-6 for Youth; UNEP: Nairobi, Kenya, 2021. [Google Scholar]
- Lim, T.-Y.; Lim, B.; Leong, C.-M.; Le, A. Finish Your Plate! Food Disposition Behaviour among Late Adolescents. Br. Food J. 2021, 123, 3192–3207. [Google Scholar] [CrossRef]
- Burlea-Schiopoiu, A.; Ogarca, R.F.; Barbu, C.M.; Craciun, L.; Baloi, I.C.; Mihai, L.S. The Impact of COVID-19 Pandemic on Food Waste Behaviour of Young People. J. Clean. Prod. 2021, 294, 126333. [Google Scholar] [CrossRef] [PubMed]
- Mondéjar-Jiménez, J.-A.; Ferrari, G.; Secondi, L.; Principato, L. From the Table to Waste: An Exploratory Study on Behaviour towards Food Waste of Spanish and Italian Youths. J. Clean. Prod. 2016, 138, 8–18. [Google Scholar] [CrossRef]
- Palmieri, N.; Palmieri, S. The Educational Civic Path in Southern Italy: What Determines Behaviors Toward Food Waste Among Students in Campania Region? J. Int. Food Agribus. Mark. 2022, 1–31. [Google Scholar] [CrossRef]
- Valaei, N.; Nikhashemi, S.R. Generation Y Consumers’ Buying Behaviour in Fashion Apparel Industry: A Moderation Analysis. J. Fash. Mark. Manag. Int. J. 2017, 21, 523–543. [Google Scholar] [CrossRef]
- Ajzen, I. The Theory of Planned Behavior. Organ. Behav. Hum. Decis. Process 1991, 50, 179–211. [Google Scholar] [CrossRef]
- Cialdini, R.B.; Kallgren, C.A.; Reno, R.R. A Focus Theory of Normative Conduct: A Theoretical Refinement and Reevaluation of the Role of Norms in Human Behavior. In Advances in Experimental Social Psychology; Academic Press: Cambridge, MA, USA, 1991; pp. 201–234. [Google Scholar]
- Abu Hatab, A.; Tirkaso, W.T.; Tadesse, E.; Lagerkvist, C.-J. An Extended Integrative Model of Behavioural Prediction for Examining Households’ Food Waste Behaviour in Addis Ababa, Ethiopia. Resour. Conserv. Recycl. 2022, 179, 106073. [Google Scholar] [CrossRef]
- Schwartz, S.H. Normative Influences on Altruism. In Advances in Experimental Social Psychology; Academic Press: Cambridge, MA, USA, 1977; pp. 221–279. [Google Scholar]
- Visschers, V.H.M.; Wickli, N.; Siegrist, M. Sorting out Food Waste Behaviour: A Survey on the Motivators and Barriers of Self-Reported Amounts of Food Waste in Households. J. Environ. Psychol. 2016, 45, 66–78. [Google Scholar] [CrossRef]
- Talwar, S.; Kaur, P.; Kumar, S.; Salo, J.; Dhir, A. The Balancing Act: How Do Moral Norms and Anticipated Pride Drive Food Waste/Reduction Behaviour? J. Retail. Consum. Serv. 2022, 66, 102901. [Google Scholar] [CrossRef]
- Schwartz, S.H.; Howard, J.A. Explanations of the Moderating Effect of Responsibility Denial on the Personal Norm-Behavior Relationship. Soc. Psychol. Q. 1980, 43, 441. [Google Scholar] [CrossRef]
- Nigbur, D.; Lyons, E.; Uzzell, D. Attitudes, Norms, Identity and Environmental Behaviour: Using an Expanded Theory of Planned Behaviour to Predict Participation in a Kerbside Recycling Programme. Br. J. Soc. Psychol. 2010, 49, 259–284. [Google Scholar] [CrossRef]
- Bamberg, S. How Does Environmental Concern Influence Specific Environmentally Related Behaviors? A New Answer to an Old Question. J. Environ. Psychol. 2003, 23, 21–32. [Google Scholar] [CrossRef]
- Maichum, K.; Parichatnon, S.; Peng, K.-C. Application of the Extended Theory of Planned Behavior Model to Investigate Purchase Intention of Green Products among Thai Consumers. Sustainability 2016, 8, 1077. [Google Scholar] [CrossRef]
- Wang, S.; Fan, J.; Zhao, D.; Yang, S.; Fu, Y. Predicting Consumers’ Intention to Adopt Hybrid Electric Vehicles: Using an Extended Version of the Theory of Planned Behavior Model. Transportation 2016, 43, 123–143. [Google Scholar] [CrossRef]
- Xu, L.; Ling, M.; Lu, Y.; Shen, M. Understanding Household Waste Separation Behaviour: Testing the Roles of Moral, Past Experience, and Perceived Policy Effectiveness within the Theory of Planned Behaviour. Sustainability 2017, 9, 625. [Google Scholar] [CrossRef]
- European Commission. Attitudes of European towards Waste Management and Resource Efficiency. In Report Flash Eurobarometer Survey; European Commission: Brussels, Belgium, 2014; Volume 388. [Google Scholar]
- Graham-Rowe, E.; Jessop, D.C.; Sparks, P. Predicting Household Food Waste Reduction Using an Extended Theory of Planned Behaviour. Resour. Conserv. Recycl. 2015, 101, 194–202. [Google Scholar] [CrossRef]
- Knezevic, B.; Kurnoga, N.; Anic, I.-D. Typology of University Students Regarding Attitudes towards Food Waste. Br. Food J. 2019, 121, 2578–2591. [Google Scholar] [CrossRef]
- Principato, L.; Secondi, L.; Pratesi, C.A. Reducing Food Waste: An Investigation on the Behaviour of Italian Youths. Br. Food J. 2015, 117, 731–748. [Google Scholar] [CrossRef]
- Werf, P.; Seabrook, J.A.; Gilliland, J.A. Food for Naught: Using the Theory of Planned Behaviour to Better Understand Household Food Wasting Behaviour. Can. Geogr. Géogr. Can. 2019, 63, 478–493. [Google Scholar] [CrossRef]
- Tsai, W.-C.; Chen, X.; Yang, C. Consumer Food Waste Behavior among Emerging Adults: Evidence from China. Foods 2020, 9, 961. [Google Scholar] [CrossRef] [PubMed]
- Timpanaro, G.; Cascone, G. Food Consumption and the COVID-19 Pandemic: The Role of Sustainability in Purchasing Choices. J. Agric. Food Res. 2022, 10, 100385. [Google Scholar] [CrossRef]
- Hair, J.F.; Risher, J.J.; Sarstedt, M.; Ringle, C.M. When to Use and How to Report the Results of PLS-SEM. Eur. Bus. Rev. 2019, 31, 2–24. [Google Scholar] [CrossRef]
- R Core Team. R: A Language and Environment for Statistical Computing; R Foundation for Statistical Computing: Vienna, Austria, 2022. [Google Scholar]
- Hair, J.F.; Hult, G.T.M.; Ringle, C.M.; Sarstedt, M.; Danks, N.P.; Ray, S. Partial Least Squares Structural Equation Modeling (PLS-SEM) Using R; Springer International Publishing: Cham, Switzerland, 2021; ISBN 978-3-030-80518-0. [Google Scholar]
- Ray, S.; Danks, N.; Calero Valdez, A. SEMinR: Domain-Specific Language for Building, Estimating, and Visualizing Structural Equation Models in R. SSRN 2021. [Google Scholar] [CrossRef]
- Henseler, J.; Ringle, C.M.; Sarstedt, M. A New Criterion for Assessing Discriminant Validity in Variance-Based Structural Equation Modeling. J. Acad. Mark. Sci. 2015, 43, 115–135. [Google Scholar] [CrossRef]
- Streukens, S.; Leroi-Werelds, S. Bootstrapping and PLS-SEM: A Step-by-Step Guide to Get More out of Your Bootstrap Results. Eur. Manag. J. 2016, 34, 618–632. [Google Scholar] [CrossRef]
- Shmueli, G.; Ray, S.; Velasquez Estrada, J.M.; Chatla, S.B. The Elephant in the Room: Predictive Performance of PLS Models. J. Bus. Res. 2016, 69, 4552–4564. [Google Scholar] [CrossRef]
- Shmueli, G.; Sarstedt, M.; Hair, J.F.; Cheah, J.-H.; Ting, H.; Vaithilingam, S.; Ringle, C.M. Predictive Model Assessment in PLS- SEM: Guidelines for Using PLSpredict. Eur. J. Mark. 2019, 53, 2322–2347. [Google Scholar] [CrossRef]
- Aktas, E.; Sahin, H.; Topaloglu, Z.; Oledinma, A.; Huda, A.K.S.; Irani, Z.; Sharif, A.M.; van’t Wout, T.; Kamrava, M. A Consumer Behavioural Approach to Food Waste. J. Enterp. Inf. Manag. 2018, 31, 658–673. [Google Scholar] [CrossRef]
- Chun T’ing, L.; Moorthy, K.; Gunasaygaran, N.; Sek Li, C.; Omapathi, D.; Jia Yi, H.; Anandan, K.; Sivakumar, K. Intention to Reduce Food Waste: A Study among Malaysians. J. Air Waste Manag. Assoc. 2021, 71, 890–905. [Google Scholar] [CrossRef] [PubMed]
- Nair, G. The Food We Waste: Antecedents of Food Wastage Management Behaviour. Int. J. Soc. Econ. 2021, 48, 826–842. [Google Scholar] [CrossRef]
- Soorani, F.; Ahmadvand, M. Determinants of Consumers’ Food Management Behavior: Applying and Extending the Theory of Planned Behavior. Waste Manag. 2019, 98, 151–159. [Google Scholar] [CrossRef] [PubMed]
- Armitage, C.J.; Conner, M. Efficacy of the Theory of Planned Behaviour: A Meta-Analytic Review. Br. J. Soc. Psychol. 2001, 40, 471–499. [Google Scholar] [CrossRef]
- Harland, P.; Staats, H.; Wilke, H.A.M. Explaining Proenvironmental Intention and Behavior by Personal Norms and the Theory of Planned Behavior1. J. Appl. Soc. Psychol. 1999, 29, 2505–2528. [Google Scholar] [CrossRef]
- Shi, H.; Fan, J.; Zhao, D. Predicting Household PM2.5-Reduction Behavior in Chinese Urban Areas: An Integrative Model of Theory of Planned Behavior and Norm Activation Theory. J. Clean. Prod. 2017, 145, 64–73. [Google Scholar] [CrossRef]
Disclaimer/Publisher’s Note: The statements, opinions and data contained in all publications are solely those of the individual author(s) and contributor(s) and not of MDPI and/or the editor(s). MDPI and/or the editor(s) disclaim responsibility for any injury to people or property resulting from any ideas, methods, instructions or products referred to in the content. |
© 2023 by the authors. Licensee MDPI, Basel, Switzerland. This article is an open access article distributed under the terms and conditions of the Creative Commons Attribution (CC BY) license (https://creativecommons.org/licenses/by/4.0/).


